Incrustar presentación
Descargar para leer sin conexión

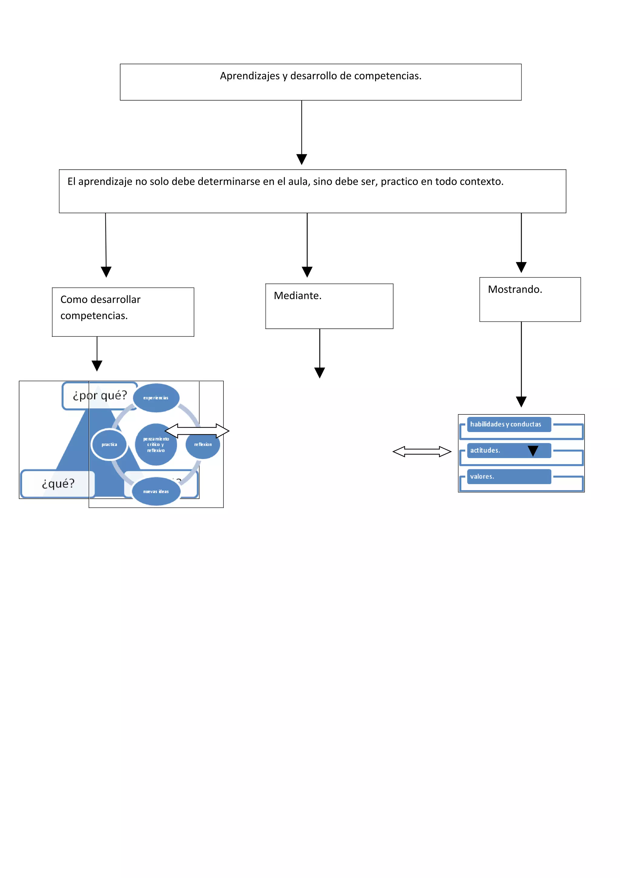
El aprendizaje y desarrollo de competencias no solo ocurre en el aula, sino que también se debe mostrar de manera práctica en diferentes contextos, desarrollando competencias a través de la demostración en diversos entornos más allá de la enseñanza tradicional.
