Incrustar presentación
Descargado 42 veces











































































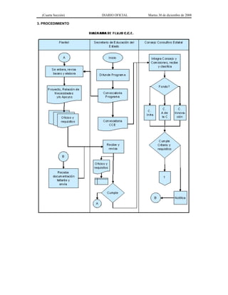
Este documento presenta las Reglas de Operación del Programa de Infraestructura para la Educación Media Superior. El programa tiene como objetivo fortalecer la infraestructura física e impulsar la asignación de recursos humanos para asegurar nuevos servicios educativos y ampliar los existentes, así como incorporar innovaciones que mejoren la formación de los estudiantes. El documento establece los lineamientos generales y específicos del programa, incluyendo los criterios de selección, mecánica de operación, informes y evaluación.









































































