ALGORITMOS
CESAR ULISES FLORES BRISEÑO
PROGRAMACION
¿Qué es un algoritmo?
• Un algoritmo es Conjunto ordenado de
operaciones sistemáticas que permite hacer un
cálculo y hallar la solución de un tipo de
problemas.
• Los algoritmos se pueden expresar de diversas
formas: lenguaje natural, lenguaje de
programación, pseudocódigo y diagramas
de flujo.
Características de los algoritmos
• Un algoritmo debe ser preciso e indicar el orden
de realización de cada paso.
• Un algoritmo debe estar definido. Si se sigue un algoritmo dos
veces, se debe obtener el mismo resultado cada vez.
• Un algoritmo debe ser finito. el algoritmo se debe terminar en
algún momento; o sea, debe tener un número finito de pasos.
• Un algoritmo debe ser legibles: El texto que lo describe debe ser
claro, tal que permita entenderlo y leerlo fácilmente.
Como se representa un algoritmo
• Un algoritmo se puede representar
por medio de dos formas, a través
de Pseudocódigo
• o de Diagramas de Flujo. Para la presentación de
los algoritmos que hasta
• ahora se han utilizado en el texto se han
representado a través de pseudocódigos.
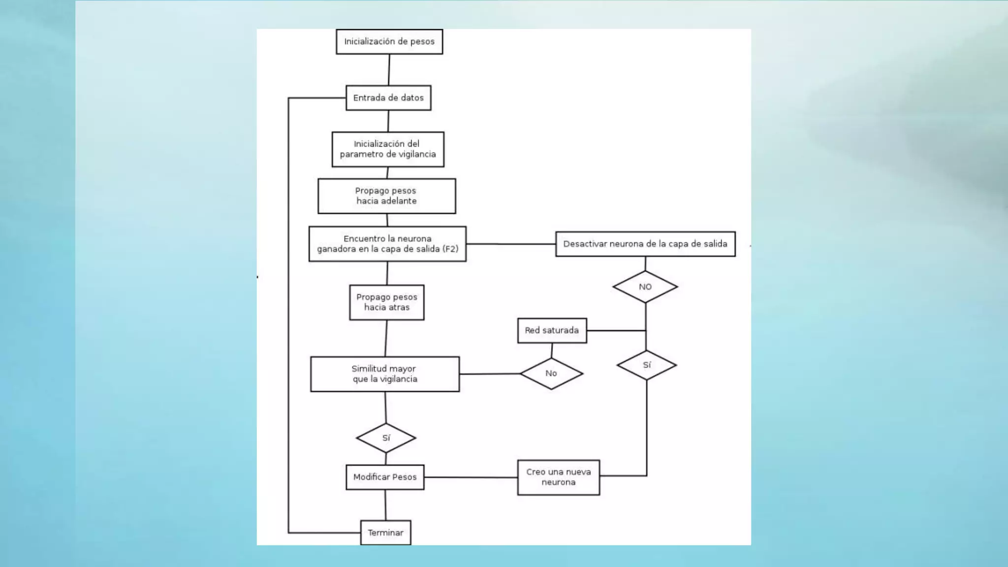
¿Qué es un diagrama de flujo?
• Un diagrama de flujo es un diagrama que
describe un proceso, sistema o algoritmo
informático. Se usan ampliamente en
numerosos campos para documentar,
estudiar, planificar, mejorar y comunicar
procesos que suelen ser complejos en
diagramas claros y fáciles de comprender.
• Emplean rectángulos, óvalos, diamantes y otras numerosas
figuras para definir el tipo de paso, junto con flechas conectoras
que establecen el flujo y la secuencia
• Pueden variar desde diagramas simples y dibujados a mano hasta
diagramas exhaustivos creados por computadora que describen
múltiples pasos y rutas.
¿Qué es un seudocódigo?
• Significa escribir las instrucciones del
algoritmo en lenguaje natural, tal y
como lo expresamos de manera
cotidiana, este procedimiento
facilita su escritura
• Utiliza las convenciones estructurales de un lenguaje de
programación real,pero está diseñado para la lectura humana en
lugar de la lectura mediante máquina, y con independencia de
cualquier otro lenguaje de programación. Normalmente, el
pseudocódigo omite detalles que no son esenciales para la
comprensión humana del algoritmo, tales como declaraciones de
variables, código específico del sistema y algunas subrutinas
Ejemplos diagrama de flujo
Ejemplos seudocódigo
Algoritmo
Algoritmo
Algoritmo
Algoritmo

Algoritmo

  • 1.
    ALGORITMOS CESAR ULISES FLORESBRISEÑO PROGRAMACION
  • 2.
    ¿Qué es unalgoritmo? • Un algoritmo es Conjunto ordenado de operaciones sistemáticas que permite hacer un cálculo y hallar la solución de un tipo de problemas. • Los algoritmos se pueden expresar de diversas formas: lenguaje natural, lenguaje de programación, pseudocódigo y diagramas de flujo.
  • 3.
    Características de losalgoritmos • Un algoritmo debe ser preciso e indicar el orden de realización de cada paso. • Un algoritmo debe estar definido. Si se sigue un algoritmo dos veces, se debe obtener el mismo resultado cada vez. • Un algoritmo debe ser finito. el algoritmo se debe terminar en algún momento; o sea, debe tener un número finito de pasos. • Un algoritmo debe ser legibles: El texto que lo describe debe ser claro, tal que permita entenderlo y leerlo fácilmente.
  • 4.
    Como se representaun algoritmo • Un algoritmo se puede representar por medio de dos formas, a través de Pseudocódigo • o de Diagramas de Flujo. Para la presentación de los algoritmos que hasta • ahora se han utilizado en el texto se han representado a través de pseudocódigos.
  • 5.
    ¿Qué es undiagrama de flujo? • Un diagrama de flujo es un diagrama que describe un proceso, sistema o algoritmo informático. Se usan ampliamente en numerosos campos para documentar, estudiar, planificar, mejorar y comunicar procesos que suelen ser complejos en diagramas claros y fáciles de comprender. • Emplean rectángulos, óvalos, diamantes y otras numerosas figuras para definir el tipo de paso, junto con flechas conectoras que establecen el flujo y la secuencia • Pueden variar desde diagramas simples y dibujados a mano hasta diagramas exhaustivos creados por computadora que describen múltiples pasos y rutas.
  • 6.
    ¿Qué es unseudocódigo? • Significa escribir las instrucciones del algoritmo en lenguaje natural, tal y como lo expresamos de manera cotidiana, este procedimiento facilita su escritura • Utiliza las convenciones estructurales de un lenguaje de programación real,pero está diseñado para la lectura humana en lugar de la lectura mediante máquina, y con independencia de cualquier otro lenguaje de programación. Normalmente, el pseudocódigo omite detalles que no son esenciales para la comprensión humana del algoritmo, tales como declaraciones de variables, código específico del sistema y algunas subrutinas
  • 7.
  • 12.