ANEMIAS NORMOCÍTICAS &
MACROCÍTICAS
Dr. Edison D. Gutierrez Cruz
R2 Medicina familiar y comunitaria
CONTENIDO
Definición
Clasificación
Etiología
Diagnóstico
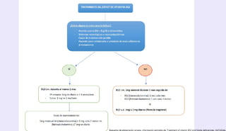
Tratamiento
Bibliografía
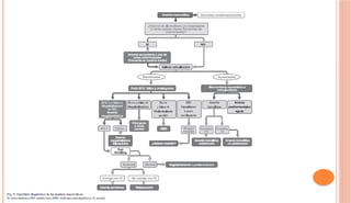
DEFINICIÓN, CLASIFICACIÓN & ETIOLOGÍA
Moraleda Jiménez, J. M. (2011). Pregrado de Hematología. Madrid: Luzán 5, S. A. págs. 46-49
ANEMIAS NORMOCÍTICAS
(ALGUNAS)
ANEMIA DE TRASTORNOS CRÓNICOS
(anemias normo)
DIAGNOSTICO
ANEMIAS MACROCÍTICAS
(ALGUNAS)
BIBLIOGRAFÍA
Moraleda Jiménez, J. M. (2011). Pregrado de Hematología. Madrid:
Luzán 5, S. A. págs. 46-49
Lichtman, M. A., Kaushansky, K., Kipps, T. J., Prchal, J. T., &
Levi, M. M. (2014). Williams Manual de hematología. México:
McGrawHill.
Sans-Sabrafen, J., Besses Raebel , C., & Vives Corrons, J. L. (s.f.).
Hematología clínica (5a ed.). Madrid, España: Elsevier.
Anemias normocíticas & macrocíticas.pptx

Anemias normocíticas & macrocíticas.pptx