Incrustar presentación
Descargar para leer sin conexión





















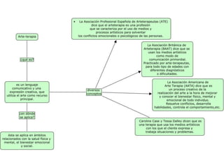
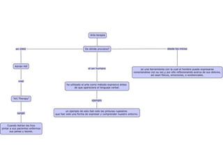
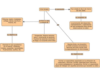
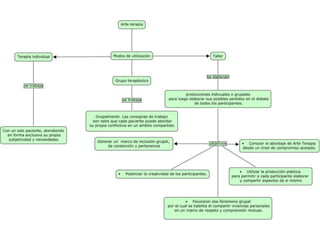
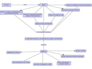
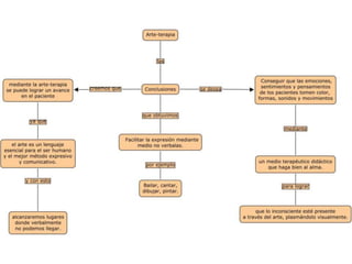
Este documento presenta una introducción a la arte-terapia, un método psicológico que utiliza la expresión artística para ayudar a las personas a comunicar sentimientos, emociones y preocupaciones. Explica que la arte-terapia se aplica en la salud física, mental y emocional y estimula la creatividad y la capacidad de trabajar conflictos internos. También cubre los orígenes de la arte-terapia, cómo se utilizan sus diferentes métodos y técnicas, y sus objetivos y aplicaciones.




















