TAREA No. 2 UNIDAD 2

MARÌA BERGENED HERNANDEZ CARDONA

UNIVERSIDAD DEL QUINDIO
FACULTAD CIENCIAS HUMANS Y BELLAS ARTES
CIENCIA DE LA INFORMACIÒN, DOCUMENTACIÒN,
BIBLIOTEOCOLOGÌA Y ARCHIVISTICA
CREATIVIDAD EMPRESARIAL
ARMENIA
2014
2

TAREA No. 2 UNIDAD 2

MARÌA BERGENED HERNANDEZ CARDONA

Tutor
CARLOS ALBERTO CIRO CASTAÑO

UNIVERSIDAD DEL QUINDIO
FACULTA CIENCIAS HUMANAS Y BELLAS ARTES
PROGRAMA CIDBA
CREATIVIDAD EMPESARIAL
ARMENIA
2014
3

CONTENIDO
Pàg.

INTRODUCCIÓN

4

JUSTIFICACIÒN

5

OBJETIVO

6

OBJETIVO GENERAL

6

OBJETIVO ESPECIFICO

6

MAPACONCEPTUAL. (Innovación)

7

DIFERENCIA ENTRE EMPRENDEDOR Y EMPRESARIO?

8

MENTEFACTO. (empresario)

9

CONCLUSIONES

10

BIBLIOGRAFIA

11
4

INTRODUCCIÓN

La realización de este requerimiento consiste la elaboración de un “mapa conceptual”,
que consiste en organizar y sintetizar gráficamente las ideas o conceptos comunicando
conocimientos acerca de creatividad (capacidad de hacer cosas y encontrar ideas y
soluciones nuevas y diferentes en las empresas u organizaciones), así como
tambiénencontrar la diferencia entre emprendedor y empresario y como último punto
elaborar un mentefacto para organizar los conceptos de forma visual sobre
“empresario”.
5

JUSTIFICACIÒN

Con la realización de este requerimiento, se afianzas conocimientos acerca del orden
lógico de la creatividad ( creatividad, innovación e invención), así como también
diferenciar entre términos como emprendedor y empresario, y al mismo tiempo se
adquiere destreza para desarrollar el mentefacto identificando las Supraordinados,
excluidos, isoordinados e infraordinados , para interpretar en forma resumida sus
aspectos fundamentales y por su parte el y el mapa conceptual, condensando las
ideas y conocimientos en su debido orden de manera grafica.
6

OBJETIVOS

GENERALES

Se aplicó e identifico la estructura del mentefacto conceptual y el mentefacto para
lograr desarrollar una capacidad de interpretación

y análisis para entender las

diferencias existentes entre los distintos conceptos de la asignatura creatividad
empresarial.

ESPECIFICOS:
La importancia radica en aprender e identificar los distintos conceptos.
Identificar las características que giran la rededor del concepto principal de
manera grafica
El mentefacto y el mapa conceptual ayuda a conceptualizar los conocimientos
necesarios para diferenciar conceptos como emprendedor, empresario e
identificar el orden lógico de la creatividad
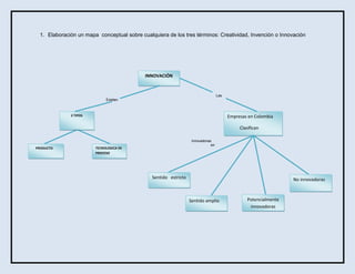
1. Elaboración un mapa conceptual sobre cualquiera de los tres términos: Creatividad, Invención o Innovación

INNOVACIÓN

Las
Existen

2 TIPOS

Empresas en Colombia
Clasifican

PRODUCTO

Innovadoras
en

TECNOLOGICA DE
PROCESO

Sentido estricto

No innovadoras

Sentido amplio

Potencialmente
innovadoras
8

2. CUÁL ES LA DIFERENCIA ENTRE EMPRENDEDOR Y EMPRESARIO?

EMPRESARIO

EMPRENDEDOR

Persona que posee o dirige una industria, negocio o Persona que emprende con resolución acciones dificultosas.
empresa.
“Intenta hacer‟ y „hace‟ negocios con el objetivo de Hace negocios para satisfacer la necesidad de otros, pero éste
satisfacer la necesidad de otros a cambio de un no necesariamente busca una recompensa económica, sino
retorno económico.
más bien, en un sentido más amplio, busca satisfacer desafíos
personales o sociales.
Es un „creador‟, un „hacedor‟ y un „administrador‟ de Tiene objetivos más dirigidos hacia „los potenciales clientes‟, al
proyectos que, en la mayoría de casos, van mismo tiempo que logra el cumplimiento de retos personales.
dirigidos a empresas como entes económicos,
productores de bienes y servicios útiles para cierto
grupo de personas.
Es una pieza fundamental de la empresa, Su tiempo es limitado , por tanto el trabajo en equipo es pieza
cualificado aplica conocimientos y estrategias de clave.
acción para hacer crecer el negocio.
Se centra especialmente en los datos numéricos de Conoce muy bien su empresa y a su grupo de trabajo, dedica
su empresa para saber si un proyecto es rentable o tiempo a charlar con los empleados. Es un jefe cercano y
no.
accesible.

Se centra especialmente en los datos numéricos de
su empresa para sabe si un trabajador es
competente.

Lo que de verdad premia en las personas es su capacidad de
esfuerzo y de lucha ya que esto genera compromiso por parte
de los trabajadores hacia su empresa.
9

3. Elabore un mentefacto sobre ( empresario)

EMPRESARIO
Encargado de establecer
los objetivos Empresariales
y toma de decisiones oportunas
Líder
Perseverante y tolerante
Desarrollo Personal y profesional
Solucionadores de problemas creativos
Planifica, organiza y controla el
Proceso productivo de la empresa

EMPRENDEDOR
PERFIL

FUNCIONES

COMPETENCIAS

Saber comunicar
saber negociar
Crear e innovar
trabajo en equipoLíderAsumir riesgo
Investigar ser curioso

Hace negocios para satisfacer la
necesidad de otros, pero no
necesariamente busca una
recompensa económica, sino más
bien, en un sentido más amplio, busca
satisfacer desafíos personales o
sociales
CONCLUSION

La realización de esta tarea 2, Unidad 2 , permite afianzar conocimientos a cerca de
las diferencias entre los conceptos como emprendedores y empresario,creatividad,
innovación e invención, utilizando herramientas como el mapa conceptual y el
mentefacto, para representar gráficamente las ideas de conceptos de la asignatura
creatividad empresarial organizados jerárquicamente, corresponde a un medio
didáctico para organizar información de forma que los contenidos extensos puedan
resumir sus características de lo más importante.
Son conocimiento que se adquieren por medio de prácticasaplicando conceptos, y
estructuras con la utilización de los esquemas visuales de aprendizaje que proporciona

y permite hacer comprensible la construcción y preparación material para entender,
interpretar y analizar, escribiendo visualmente las ideas verbales, constituyéndose en
un aporte para aplicar los conceptos conducentes a la comprensión e interpretación del
conocimiento de manera fácil, rápida y sin ambigüedades, abarcando el contenido de
forma concreta, conociendo la importancia e identificando las características para su
elaboración.
11

BIBLIOGRAFIA

El mentefacto: .Consultado el día 1 de marzo de 2014, de la World Wide Web
http://mariorochaz.blogspot.com/2010/10/el-mentefacto-conceptual.html

Bejarano , Fabio. Mentefactos. Conceptuales por Miguel Subiría Samper:
Consultado el día 1 de marzo de 2014, de la World Wide Web.
http://faber039.blogspot.com/2009/09/mentefactos-conceptuales-por-miguelde.html
Herramientas maestras. Organizadores Gráficos: Consultado el día 2 de marzo de
2014, de la World Wide Web.
http://www.ulibertadores.edu.co:8089/virtual/Herramientas/mentefactos_conceptua
les.htm
See more at: Consultado el dìa 2 de marzo de 2014, de la World Wide
Webhttp://profesionaleson.eu/que-diferencia-un-empresario-de-unemprendedor/#sthash.qdQFZG1t.dpuf

Creatividad empresarial trabajo no2

  • 1.
    TAREA No. 2UNIDAD 2 MARÌA BERGENED HERNANDEZ CARDONA UNIVERSIDAD DEL QUINDIO FACULTAD CIENCIAS HUMANS Y BELLAS ARTES CIENCIA DE LA INFORMACIÒN, DOCUMENTACIÒN, BIBLIOTEOCOLOGÌA Y ARCHIVISTICA CREATIVIDAD EMPRESARIAL ARMENIA 2014
  • 2.
    2 TAREA No. 2UNIDAD 2 MARÌA BERGENED HERNANDEZ CARDONA Tutor CARLOS ALBERTO CIRO CASTAÑO UNIVERSIDAD DEL QUINDIO FACULTA CIENCIAS HUMANAS Y BELLAS ARTES PROGRAMA CIDBA CREATIVIDAD EMPESARIAL ARMENIA 2014
  • 3.
    3 CONTENIDO Pàg. INTRODUCCIÓN 4 JUSTIFICACIÒN 5 OBJETIVO 6 OBJETIVO GENERAL 6 OBJETIVO ESPECIFICO 6 MAPACONCEPTUAL.(Innovación) 7 DIFERENCIA ENTRE EMPRENDEDOR Y EMPRESARIO? 8 MENTEFACTO. (empresario) 9 CONCLUSIONES 10 BIBLIOGRAFIA 11
  • 4.
    4 INTRODUCCIÓN La realización deeste requerimiento consiste la elaboración de un “mapa conceptual”, que consiste en organizar y sintetizar gráficamente las ideas o conceptos comunicando conocimientos acerca de creatividad (capacidad de hacer cosas y encontrar ideas y soluciones nuevas y diferentes en las empresas u organizaciones), así como tambiénencontrar la diferencia entre emprendedor y empresario y como último punto elaborar un mentefacto para organizar los conceptos de forma visual sobre “empresario”.
  • 5.
    5 JUSTIFICACIÒN Con la realizaciónde este requerimiento, se afianzas conocimientos acerca del orden lógico de la creatividad ( creatividad, innovación e invención), así como también diferenciar entre términos como emprendedor y empresario, y al mismo tiempo se adquiere destreza para desarrollar el mentefacto identificando las Supraordinados, excluidos, isoordinados e infraordinados , para interpretar en forma resumida sus aspectos fundamentales y por su parte el y el mapa conceptual, condensando las ideas y conocimientos en su debido orden de manera grafica.
  • 6.
    6 OBJETIVOS GENERALES Se aplicó eidentifico la estructura del mentefacto conceptual y el mentefacto para lograr desarrollar una capacidad de interpretación y análisis para entender las diferencias existentes entre los distintos conceptos de la asignatura creatividad empresarial. ESPECIFICOS: La importancia radica en aprender e identificar los distintos conceptos. Identificar las características que giran la rededor del concepto principal de manera grafica El mentefacto y el mapa conceptual ayuda a conceptualizar los conocimientos necesarios para diferenciar conceptos como emprendedor, empresario e identificar el orden lógico de la creatividad
  • 7.
    1. Elaboración unmapa conceptual sobre cualquiera de los tres términos: Creatividad, Invención o Innovación INNOVACIÓN Las Existen 2 TIPOS Empresas en Colombia Clasifican PRODUCTO Innovadoras en TECNOLOGICA DE PROCESO Sentido estricto No innovadoras Sentido amplio Potencialmente innovadoras
  • 8.
    8 2. CUÁL ESLA DIFERENCIA ENTRE EMPRENDEDOR Y EMPRESARIO? EMPRESARIO EMPRENDEDOR Persona que posee o dirige una industria, negocio o Persona que emprende con resolución acciones dificultosas. empresa. “Intenta hacer‟ y „hace‟ negocios con el objetivo de Hace negocios para satisfacer la necesidad de otros, pero éste satisfacer la necesidad de otros a cambio de un no necesariamente busca una recompensa económica, sino retorno económico. más bien, en un sentido más amplio, busca satisfacer desafíos personales o sociales. Es un „creador‟, un „hacedor‟ y un „administrador‟ de Tiene objetivos más dirigidos hacia „los potenciales clientes‟, al proyectos que, en la mayoría de casos, van mismo tiempo que logra el cumplimiento de retos personales. dirigidos a empresas como entes económicos, productores de bienes y servicios útiles para cierto grupo de personas. Es una pieza fundamental de la empresa, Su tiempo es limitado , por tanto el trabajo en equipo es pieza cualificado aplica conocimientos y estrategias de clave. acción para hacer crecer el negocio. Se centra especialmente en los datos numéricos de Conoce muy bien su empresa y a su grupo de trabajo, dedica su empresa para saber si un proyecto es rentable o tiempo a charlar con los empleados. Es un jefe cercano y no. accesible. Se centra especialmente en los datos numéricos de su empresa para sabe si un trabajador es competente. Lo que de verdad premia en las personas es su capacidad de esfuerzo y de lucha ya que esto genera compromiso por parte de los trabajadores hacia su empresa.
  • 9.
    9 3. Elabore unmentefacto sobre ( empresario) EMPRESARIO Encargado de establecer los objetivos Empresariales y toma de decisiones oportunas Líder Perseverante y tolerante Desarrollo Personal y profesional Solucionadores de problemas creativos Planifica, organiza y controla el Proceso productivo de la empresa EMPRENDEDOR PERFIL FUNCIONES COMPETENCIAS Saber comunicar saber negociar Crear e innovar trabajo en equipoLíderAsumir riesgo Investigar ser curioso Hace negocios para satisfacer la necesidad de otros, pero no necesariamente busca una recompensa económica, sino más bien, en un sentido más amplio, busca satisfacer desafíos personales o sociales
  • 10.
    CONCLUSION La realización deesta tarea 2, Unidad 2 , permite afianzar conocimientos a cerca de las diferencias entre los conceptos como emprendedores y empresario,creatividad, innovación e invención, utilizando herramientas como el mapa conceptual y el mentefacto, para representar gráficamente las ideas de conceptos de la asignatura creatividad empresarial organizados jerárquicamente, corresponde a un medio didáctico para organizar información de forma que los contenidos extensos puedan resumir sus características de lo más importante. Son conocimiento que se adquieren por medio de prácticasaplicando conceptos, y estructuras con la utilización de los esquemas visuales de aprendizaje que proporciona y permite hacer comprensible la construcción y preparación material para entender, interpretar y analizar, escribiendo visualmente las ideas verbales, constituyéndose en un aporte para aplicar los conceptos conducentes a la comprensión e interpretación del conocimiento de manera fácil, rápida y sin ambigüedades, abarcando el contenido de forma concreta, conociendo la importancia e identificando las características para su elaboración.
  • 11.
    11 BIBLIOGRAFIA El mentefacto: .Consultadoel día 1 de marzo de 2014, de la World Wide Web http://mariorochaz.blogspot.com/2010/10/el-mentefacto-conceptual.html Bejarano , Fabio. Mentefactos. Conceptuales por Miguel Subiría Samper: Consultado el día 1 de marzo de 2014, de la World Wide Web. http://faber039.blogspot.com/2009/09/mentefactos-conceptuales-por-miguelde.html Herramientas maestras. Organizadores Gráficos: Consultado el día 2 de marzo de 2014, de la World Wide Web. http://www.ulibertadores.edu.co:8089/virtual/Herramientas/mentefactos_conceptua les.htm See more at: Consultado el dìa 2 de marzo de 2014, de la World Wide Webhttp://profesionaleson.eu/que-diferencia-un-empresario-de-unemprendedor/#sthash.qdQFZG1t.dpuf