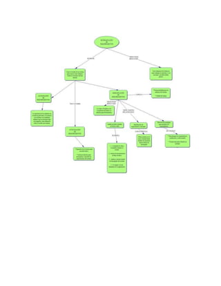
DETERMINACION DE REQUERIMIENTOS
La determinación de requerimientos es el conjunto de actividades orientadas a obtener las
características necesarias que deberá poseer el nuevo sistema, es el estudio de un
sistema, actividad o proceso, para comprender como trabaja y donde es necesario
efectuar mejoras o cambios considerables.
Todo sistema de información posee un conjunto de requerimientos básicos y un conjunto
de requerimientos específicos dependiendo si el sistema será de soporte para
transacciones o para la toma de decisiones.
Además los requerimientos son el medio por el cual el usuario y el desarrollador del
software se ponen de acuerdo y se entienden y es muy necesario que se entiendan juntas
partes para la total satisfacción del cliente.
Existen tres formas (actividades) de determinar de requerimientos:
1. Anticipación de requerimientos:
Prever las características del nuevo sistema con base en experiencia previa.
2. Investigación de requerimientos:
Actividad más importante del análisis de sistemas. Es el estudio y documentación del sistema
actual usando para ellos técnicas de para hallar hechos, análisis de flujo de datos y análisis de
decisión. Es aquí donde aplicamos entrevistas, cuestionarios, observación y revisión de
documentación entre otros
3. Especificación de requerimientos:
Los datos obtenidos durante la recopilación de hechos se analizan para determinar las
especificaciones de los requerimientos, es decir, la descripción de las características del nuevo
sistema. Esta actividad tiene tres partes relacionadas entre sí,
 Análisis de datos basados en hechos reales
 Identificación de requerimientos esenciales
 Selección de estrategias para satisfacer los requerimientos
IMPORTANCIA DE LA DETERMINACION DE REQUERIMIENTOS
Es importante ya que nos permite saber cuál es la necesidad del cliente, y
así poder definir alternativas de solución a dicho problema o necesidad y
además es una gran responsabilidad para los analistas de sistemas ya que
así pueden construir su base.

Determinación de requerimientos

  • 1.
    DETERMINACION DE REQUERIMIENTOS Ladeterminación de requerimientos es el conjunto de actividades orientadas a obtener las características necesarias que deberá poseer el nuevo sistema, es el estudio de un sistema, actividad o proceso, para comprender como trabaja y donde es necesario efectuar mejoras o cambios considerables. Todo sistema de información posee un conjunto de requerimientos básicos y un conjunto de requerimientos específicos dependiendo si el sistema será de soporte para transacciones o para la toma de decisiones. Además los requerimientos son el medio por el cual el usuario y el desarrollador del software se ponen de acuerdo y se entienden y es muy necesario que se entiendan juntas partes para la total satisfacción del cliente. Existen tres formas (actividades) de determinar de requerimientos: 1. Anticipación de requerimientos: Prever las características del nuevo sistema con base en experiencia previa. 2. Investigación de requerimientos: Actividad más importante del análisis de sistemas. Es el estudio y documentación del sistema actual usando para ellos técnicas de para hallar hechos, análisis de flujo de datos y análisis de decisión. Es aquí donde aplicamos entrevistas, cuestionarios, observación y revisión de documentación entre otros 3. Especificación de requerimientos: Los datos obtenidos durante la recopilación de hechos se analizan para determinar las especificaciones de los requerimientos, es decir, la descripción de las características del nuevo sistema. Esta actividad tiene tres partes relacionadas entre sí,  Análisis de datos basados en hechos reales  Identificación de requerimientos esenciales  Selección de estrategias para satisfacer los requerimientos
  • 3.
    IMPORTANCIA DE LADETERMINACION DE REQUERIMIENTOS Es importante ya que nos permite saber cuál es la necesidad del cliente, y así poder definir alternativas de solución a dicho problema o necesidad y además es una gran responsabilidad para los analistas de sistemas ya que así pueden construir su base.