Incrustar presentación
Descargar para leer sin conexión

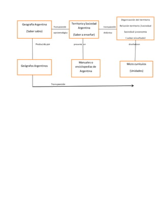
El documento describe la transposición didáctica del saber geográfico sobre Argentina. Se transfiere el saber epistemológico de la geografía argentina (saber sabio) al saber a enseñar en manuales y enciclopedias, y finalmente al saber enseñado en micro currículos y unidades para estudiantes.
