Incrustar presentación
Descargar para leer sin conexión

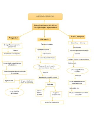
Este documento resume la evolución de la cartografía desde la antigüedad hasta fines del siglo XVIII. Los pueblos originarios representaban sus espacios geográficos para comprenderlos. Los babilonios desarrollaron los primeros mapas alrededor del 2500 A.C. y los griegos introdujeron la teoría de la esfericidad de la Tierra. Durante la Edad Media, la iglesia dominó la construcción de mapamundis con Jerusalén en el centro. Con el Renacimiento y los viajes de exploración a América
