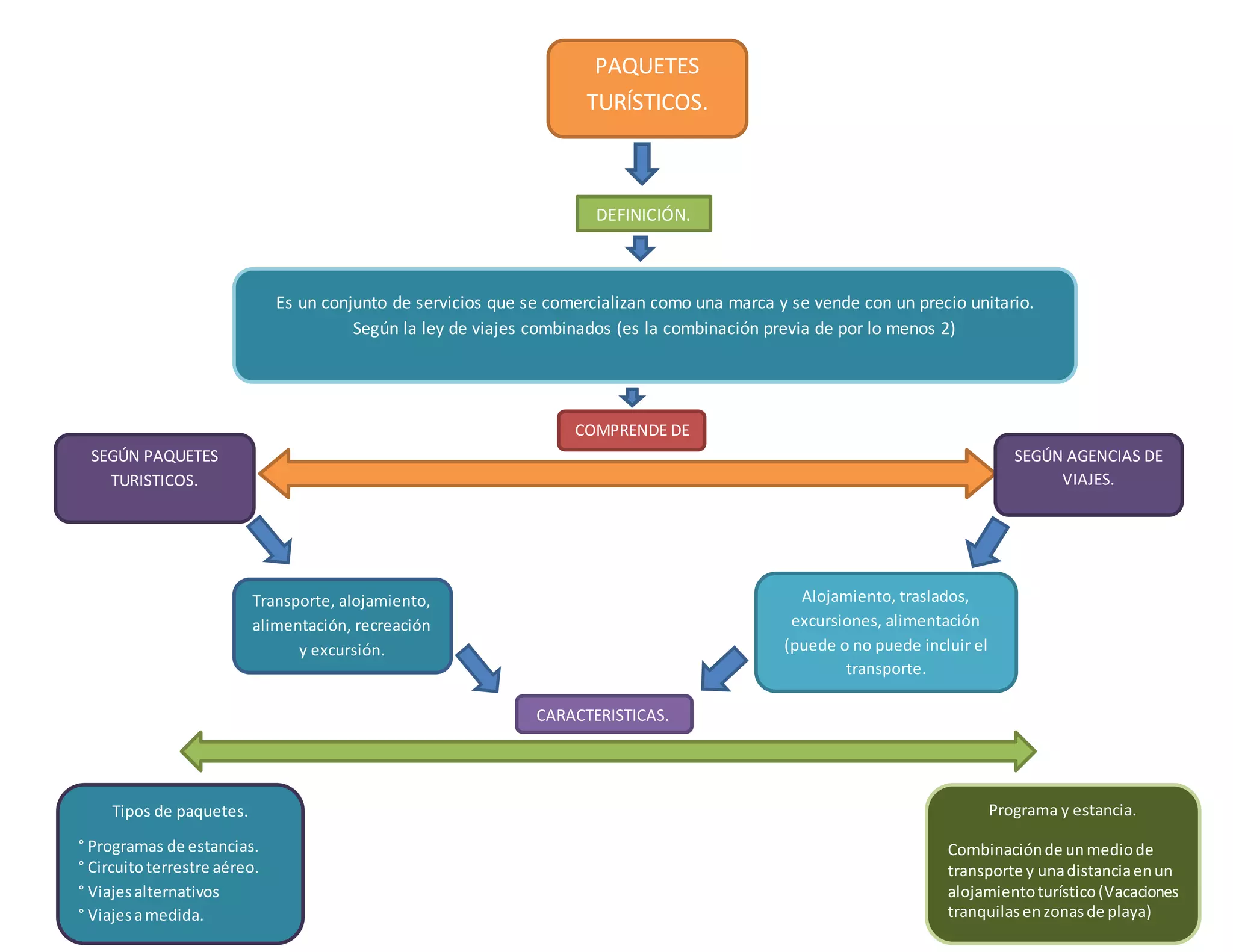
PAQUETES 
TURÍSTICOS. 
DEFINICIÓN. 
Es un conjunto de servicios que se comercializan como una marca y se vende con un precio unitario. 
Según la ley de viajes combinados (es la combinación previa de por lo menos 2) 
COMPRENDE DE 
SEGÚN PAQUETES 
TURISTICOS. 
SEGÚN AGENCIAS DE 
VIAJES. 
Transporte, alojamiento, 
alimentación, recreación 
y excursión. 
Alojamiento, traslados, 
excursiones, alimentación 
(puede o no puede incluir el 
transporte. 
CARACTERISTICAS. 
Tipos de paquetes. 
° Programas de estancias. 
° Circuito terrestre aéreo. 
° Viajes alternativos 
° Viajes a medida. 
Programa y estancia. 
Combinación de un medio de 
transporte y una distancia en un 
alojamiento turístico (Vacaciones 
tranquilas en zonas de playa)
INVENTARIO TURISTICO. 
Es una recopilación útil de información que permite conocer los 
atractivos de la región, esta información se encuentra almacenada 
en fichas que agrupan información de ubicación, descripción del 
sitio, características geográficas y climáticas, historia, facilidad de 
servicios, infraestructura, aceptabilidad. 
CARACTERISTICAS 
1. Debe construir un reflejo fiel de la realidad de los recursos 
turísticos. 
2. Debe ser claro abierta y dinámico. 
SE ELABORA DE LA SIGUIENTE MANERA: 
1. Definición de las categorías, tipos, subtipos y elementos 
de información al incluir en cada recurso turístico. 
2. Recopilación de información secundaria. 
3. Trabajo de campo. 
4. Registro de información. 
5. Elaboración de un informe preliminar. 
Elaborada por: 
La dirección nacional de 
desarrollo del producto turístico. 
OBJETIVOS 
Conocer de manera real sistemática y ordenada, los 
recursos turísticos del país a fin que sirva de base 
para el desarrollo de políticas y planes sectoriales. 
Contar con una herramienta de trabajo indispensable 
para la elaboración de planes y programas de desarrollo 
turístico y fin que motiven la inversión pública y 
privada.
REGISTRO NACIONAL DEL 
TURISMO. 
Es un instrumento de información estadística, promoción y regulación de los 
servicios turísticos que se presentan en el país el cual debe actualizarse anualmente 
CUANDO DEBEN INSCRIBIRSE 
EL PRESTADOR DE SERVICIOS 
TURISTICOS. 
Quienes se vallan a 
construir como 
prestadores de servicios 
turísticos deben 
inscribirse antes de iniciar 
operaciones. 
LOS QUE NO CUMPLEN. 
Este prestador será 
objeto de sanción cuando 
opere sin el registro, lo 
cual conlleva a la cláusula 
del lugar por parte del 
alcalde distrital o 
municipal 
PROCEDIMIENTO PARA 
INSCRIBIRSE. 
1 PASO: el prestador de servicios 
turísticos deben solicitar ante la 
cámara de comercio de su jurisdicción 
la prueba de existencia y prestación 
legal si es persona jurídica el 
certificado de inscripción mercantil 
2 PASO : ya con la documentación el 
prestador de los servicios turísticos 
deben verificar en la página web el 
ministerio de industria y turístico ( 
www.mincomercio.gov.co )y enviar 
por el correo electrónico la solicitud 
de inscripción el formulario 
diligenciado adjuntando la prueba de 
existencia y representación legal. 
3 PASO: Revisada la documentación en 
el R.N.T con los requisitos exigidos , se 
inscribe el prestador de servicios , 
decisión que es notificada 
automáticamente al correo 
electrónico ya registrado en el 
formulario. 
QUE DEBE CONTENER LA 
SOLICITUD DE INSCRIPCION. 
1. Formulario de inscripción 
diligenciado en su totalidad 
identificando al prestador de 
servicios turísticos a inscribir 
(dirección, teléfono, fax, correo 
electrónico, municipio, 
departamento, etc... ). En las 
agencias que le corresponde 
(agencias de viaje y turismo, 
agencias de viajes, operadora o 
agencias de viaje mayorista) los 
establecimientos de alojamiento 
deben reportar el total de 
habitaciones y camas. 
2. Prueba de existencia y 
representaciones legales del 
prestador de servicios turísticos a 
inscribir. 
3. certificado de matrícula 
mercantil del establecimiento de 
comercia a inscribir. 
DEBEN 
INSCRIBIRSE 
Todos los 
prestadores de 
servicios que operan 
directamente con los 
turistas 
Al final de cada año 
se emitirá para los 
registrados un 
compendio 
estadístico que 
especifiqué el 
crecimiento 
porcentual de su 
sector y de las 
empresas turísticas

Doc2

  • 1.
    PAQUETES TURÍSTICOS. DEFINICIÓN. Es un conjunto de servicios que se comercializan como una marca y se vende con un precio unitario. Según la ley de viajes combinados (es la combinación previa de por lo menos 2) COMPRENDE DE SEGÚN PAQUETES TURISTICOS. SEGÚN AGENCIAS DE VIAJES. Transporte, alojamiento, alimentación, recreación y excursión. Alojamiento, traslados, excursiones, alimentación (puede o no puede incluir el transporte. CARACTERISTICAS. Tipos de paquetes. ° Programas de estancias. ° Circuito terrestre aéreo. ° Viajes alternativos ° Viajes a medida. Programa y estancia. Combinación de un medio de transporte y una distancia en un alojamiento turístico (Vacaciones tranquilas en zonas de playa)
  • 2.
    INVENTARIO TURISTICO. Esuna recopilación útil de información que permite conocer los atractivos de la región, esta información se encuentra almacenada en fichas que agrupan información de ubicación, descripción del sitio, características geográficas y climáticas, historia, facilidad de servicios, infraestructura, aceptabilidad. CARACTERISTICAS 1. Debe construir un reflejo fiel de la realidad de los recursos turísticos. 2. Debe ser claro abierta y dinámico. SE ELABORA DE LA SIGUIENTE MANERA: 1. Definición de las categorías, tipos, subtipos y elementos de información al incluir en cada recurso turístico. 2. Recopilación de información secundaria. 3. Trabajo de campo. 4. Registro de información. 5. Elaboración de un informe preliminar. Elaborada por: La dirección nacional de desarrollo del producto turístico. OBJETIVOS Conocer de manera real sistemática y ordenada, los recursos turísticos del país a fin que sirva de base para el desarrollo de políticas y planes sectoriales. Contar con una herramienta de trabajo indispensable para la elaboración de planes y programas de desarrollo turístico y fin que motiven la inversión pública y privada.
  • 3.
    REGISTRO NACIONAL DEL TURISMO. Es un instrumento de información estadística, promoción y regulación de los servicios turísticos que se presentan en el país el cual debe actualizarse anualmente CUANDO DEBEN INSCRIBIRSE EL PRESTADOR DE SERVICIOS TURISTICOS. Quienes se vallan a construir como prestadores de servicios turísticos deben inscribirse antes de iniciar operaciones. LOS QUE NO CUMPLEN. Este prestador será objeto de sanción cuando opere sin el registro, lo cual conlleva a la cláusula del lugar por parte del alcalde distrital o municipal PROCEDIMIENTO PARA INSCRIBIRSE. 1 PASO: el prestador de servicios turísticos deben solicitar ante la cámara de comercio de su jurisdicción la prueba de existencia y prestación legal si es persona jurídica el certificado de inscripción mercantil 2 PASO : ya con la documentación el prestador de los servicios turísticos deben verificar en la página web el ministerio de industria y turístico ( www.mincomercio.gov.co )y enviar por el correo electrónico la solicitud de inscripción el formulario diligenciado adjuntando la prueba de existencia y representación legal. 3 PASO: Revisada la documentación en el R.N.T con los requisitos exigidos , se inscribe el prestador de servicios , decisión que es notificada automáticamente al correo electrónico ya registrado en el formulario. QUE DEBE CONTENER LA SOLICITUD DE INSCRIPCION. 1. Formulario de inscripción diligenciado en su totalidad identificando al prestador de servicios turísticos a inscribir (dirección, teléfono, fax, correo electrónico, municipio, departamento, etc... ). En las agencias que le corresponde (agencias de viaje y turismo, agencias de viajes, operadora o agencias de viaje mayorista) los establecimientos de alojamiento deben reportar el total de habitaciones y camas. 2. Prueba de existencia y representaciones legales del prestador de servicios turísticos a inscribir. 3. certificado de matrícula mercantil del establecimiento de comercia a inscribir. DEBEN INSCRIBIRSE Todos los prestadores de servicios que operan directamente con los turistas Al final de cada año se emitirá para los registrados un compendio estadístico que especifiqué el crecimiento porcentual de su sector y de las empresas turísticas