Autor: Carmen Carreño, Adriana Esqueda, Tania Téllez
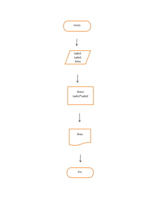
-Inicio
-Variables Lado1, Lado2, Área: Numéricoentero
-Escribir “Programadelárea de un cuadrado”
-Escribir “Introducirel primer lado”
-Leer Lado1
-Escribir “Introducirel segundolado”
-Leer Lado2
-Area Lado1 * Lado2
-Escribir “Elárea del cuadradoes igual:”, Area
-Fin.
Lado1
Lado2
Area
Inicio
Área=
Lado1*Lado2
Área
Fin.
Autor: Carmen Carreño, Adriana Esqueda, Tania Téllez
-Inicio
-Variables: BaseAltura Área: NuméricoEntero
Escribir “programa para calcular elárea de un triángulo”
Escribir “Introduzca la base”
-Leer Base
-Escribir “Introduzca la altura”
-Leer Altura
-Área = Base*Altura /2
-Escribir “Elárea del Triánguloes iguala:” Área
-Fin.
Base
Altura
Área
Área =
Base*Altura /2
Área
Fin.
Inicio.
Autor: Carmen Carreño, Adriana Esqueda, Tania Téllez
-Inicio
-Variables: Lado1, Área 1, Área 2, Área T: Numéricoentero
-Escribir ‘’ Hallar el área de un cuadradoy un triángulodemisma base y
misma altura”
-Escribir “introducir Lado”
-Leer Lado
-Área 1= Lado1*Lado1
-Área 2= (Lado1*Lado1)/2
-Area T=Area 1 + Area 2
-Escribir “Elárea del cuadradoy triangulo demisma base y misma altura es
iguala:” Área T
-Fin
Inicio
Lado1,
Área 1,
Área 2,
Área T
Área 1=
Lado1*Lado1
-Área 2=
(Lado1*Lado1)/2
Area T
Fin.
Autores: Carmen Carreño, Tania Téllez, Adriana Esqueda
-Inicio
-Variables: L1, Base, Altura, A1, A2, Área T: Numéricoentero
-Escribir ‘’Obtenerla suma de las áreas de un cuadradoy un triángulocon
una magnitud diferenteen sus lados’’
-Escribir ‘’Introducir elLado’’
Leer lado 1
-Escribir ‘’Introducir la Base’’
-Leer base
-Escribir ‘’Introducir la Altura’’
-Leer Altura
-A1= L1*L1
-A2= (Base*Altura)/2
-AT= A1+A2
-Escribir ‘’La suma de las áreas de un cuadradoy un triángulocon una
magnitud diferenteen sus lados’’
-Fin
Inicio
: L1, Base,
Altura, A1,
A2, Área T
A1= L1*L1
-A2= (Base*Altura)/2
AT
Fin
Autor: Tania Téllez, Carmen Carreño, Adriana Esqueda
Inicio
Variables: LeoyeII, Química II, DSPUE, BD, Ingles II, Geometría, PT, ST:
NuméricoEntero
Escribir “Sacar elpromedio total de todas las materias”
Escribir “LeoyeII, Química II, DSPUE, BD, Ingles II, Geometría’’
Leer LeoyeII, Química II, DSPUE, BD, Ingles II, Geometría
ST= LeoyeII+ Química II + DSPUE + BD+ Ingles II +Geometría
PT=ST/6
Escribir “El promedio totalde todas las materias”, PT
Fin
Inicio
LeoyeII,
Qumica II ,
DSPUE, BD,
Ingles II,
Geometria,PT,
ST
ST= LeoyeII+ Qumica II + DSPUE +
BD+ Ingles II +Geometria
PT
Fin
Autor: Tania Téllez, Carmen Carreño, Adriana Esqueda
INICIO
Variables: Pasaje, Comida, Extras, TD, TS, TM: Numéricoentero
Escribir “sacar eltotal gastadode dineroen la semana y de un mes”
Escribir “Introducir Pasaje, Comida, Extras”
Leer PASAJE, COMIDA, EXTRAS
TD=PASAJE+COMIDA+EXTRAS
TS=TD*7
TM=TS*4
Escribir “el totalgastadode dinero en la semana y de un mes”, TM
Fin
PASAJE,COMIDA,
EXTRAS,TD,TS,T
M
TD=PASAJE+COMIDA+EXTRAS
TS=TD*7
TM=TS*4
TS, TM
FIN
Inicio
Autor: Tania Téllez, Carmen Carreño, Adriana Esqueda
Inicio
Variables at=100,ar=32,aa=41,precio=$5,av,as,gt: numéricoentero
Escribir “encontrarcuantos algodones sobraronsi había 100 y se vendieron
32 rosas y 41 azules, si cada unocosto$5 cuantoganoen total”
Av= ar+aa
As=at-av
Gt=as*precio
Escribir “Totalde algodones que sobraron”,As
Escribir “Totalde dinero ganado”,Gt
Fin
Inicio
at=100,ar=32,a
a=41,precio=$5
,av,as,gt
Av=ar+aa
As=at-av
Gt=as*precio
AS,GT
Autor: Tania Téllez, Carmen Carreño, Adriana Esqueda
Inicio
Variables:1h=60min,1d=24hrs,1m=30d,md,mm:numericoentero
Escribir “cuantos minutos hay en un mes de 30 días”
Md=1h*1d
Mm=md*1m
Escribir “minutos en un mes de 30 días”, Mm
Fin
Inicio
1h=60min,1d
=24hrs,1m=3
0d,md,mm
Md=1h*1d
Mm=md*1m
Mm
Autor: Tania Téllez, Carmen Carreño, Adriana Esqueda
Inicio
Variables: A=15.5M,L=27.8M,P=1.15M,CT:NUMERICO REAL
Escribir “calculara la capacidad deuna alberca que mide 15.5 m de anchoy
27.8 de largocon una profundidad de1.15m”
CT=(A*L) P
Escribir “capacidaddela alberca”, CT
Fin
Inicio
A=15.5M,L=27.8
M,P=1.15M,CT
CT=(A*L)P
CT
Autor: Tania Tellez, Carmen Carreño,AdrianaEsqueda
Inicio
Variables:T=20%,P=25%,EX=15%,IN=20%,EJ=20%ST,P:NUMERICOREAL
Escribir “comoobtener la calificación de mi clase favorita si son 5 Rasgos a
Evaluar 20% en Tareas 25% en Participación 15%Examen 20% Investigación
20%Ejercicios”
Escribir “introducirel promedio de T,P,EX,IN,EJ”
Leer T,P,EX,IN,EJ
ST=T+P+EX+IN+EJ
P=(ST*100)/5
Escribir “Porcentajeobtenidode la clase favorita”, P
Fin
Inicio
T=20%,P=25%,E
X=15%,IN=20%,
EJ=20%ST,P
ST=T+P+EX+IN+EJ
P=(ST*100)/5
P
Autor: Tania Téllez, Carmen Carreño, Adriana Esqueda
INICIO
Variables N1, N2, N3, N4, ST: Numéricodecimal
ESCRIBIR“Obtener la suma de 4 números decimales dados”
ESCRIBIR“N1, N2, N3, N4”
LEER N1, N2, N3, N4
ST=N1+N2+N3+N4
Escribir “La suma de 4 números decimales dados”
FIN
Inicio
N1,N2,N3,
N4,ST
ST= N1+N2+N3+N4
ST
Fin
Documento

Documento

  • 1.
    Autor: Carmen Carreño,Adriana Esqueda, Tania Téllez -Inicio -Variables Lado1, Lado2, Área: Numéricoentero -Escribir “Programadelárea de un cuadrado” -Escribir “Introducirel primer lado” -Leer Lado1 -Escribir “Introducirel segundolado” -Leer Lado2 -Area Lado1 * Lado2 -Escribir “Elárea del cuadradoes igual:”, Area -Fin.
  • 2.
  • 3.
    Autor: Carmen Carreño,Adriana Esqueda, Tania Téllez -Inicio -Variables: BaseAltura Área: NuméricoEntero Escribir “programa para calcular elárea de un triángulo” Escribir “Introduzca la base” -Leer Base -Escribir “Introduzca la altura” -Leer Altura -Área = Base*Altura /2 -Escribir “Elárea del Triánguloes iguala:” Área -Fin.
  • 4.
  • 5.
    Autor: Carmen Carreño,Adriana Esqueda, Tania Téllez -Inicio -Variables: Lado1, Área 1, Área 2, Área T: Numéricoentero -Escribir ‘’ Hallar el área de un cuadradoy un triángulodemisma base y misma altura” -Escribir “introducir Lado” -Leer Lado -Área 1= Lado1*Lado1 -Área 2= (Lado1*Lado1)/2 -Area T=Area 1 + Area 2 -Escribir “Elárea del cuadradoy triangulo demisma base y misma altura es iguala:” Área T -Fin
  • 6.
    Inicio Lado1, Área 1, Área 2, ÁreaT Área 1= Lado1*Lado1 -Área 2= (Lado1*Lado1)/2 Area T Fin.
  • 7.
    Autores: Carmen Carreño,Tania Téllez, Adriana Esqueda -Inicio -Variables: L1, Base, Altura, A1, A2, Área T: Numéricoentero -Escribir ‘’Obtenerla suma de las áreas de un cuadradoy un triángulocon una magnitud diferenteen sus lados’’ -Escribir ‘’Introducir elLado’’ Leer lado 1 -Escribir ‘’Introducir la Base’’ -Leer base -Escribir ‘’Introducir la Altura’’ -Leer Altura -A1= L1*L1 -A2= (Base*Altura)/2 -AT= A1+A2 -Escribir ‘’La suma de las áreas de un cuadradoy un triángulocon una magnitud diferenteen sus lados’’ -Fin
  • 8.
    Inicio : L1, Base, Altura,A1, A2, Área T A1= L1*L1 -A2= (Base*Altura)/2 AT Fin
  • 9.
    Autor: Tania Téllez,Carmen Carreño, Adriana Esqueda Inicio Variables: LeoyeII, Química II, DSPUE, BD, Ingles II, Geometría, PT, ST: NuméricoEntero Escribir “Sacar elpromedio total de todas las materias” Escribir “LeoyeII, Química II, DSPUE, BD, Ingles II, Geometría’’ Leer LeoyeII, Química II, DSPUE, BD, Ingles II, Geometría ST= LeoyeII+ Química II + DSPUE + BD+ Ingles II +Geometría PT=ST/6 Escribir “El promedio totalde todas las materias”, PT Fin
  • 10.
    Inicio LeoyeII, Qumica II , DSPUE,BD, Ingles II, Geometria,PT, ST ST= LeoyeII+ Qumica II + DSPUE + BD+ Ingles II +Geometria PT Fin
  • 11.
    Autor: Tania Téllez,Carmen Carreño, Adriana Esqueda INICIO Variables: Pasaje, Comida, Extras, TD, TS, TM: Numéricoentero Escribir “sacar eltotal gastadode dineroen la semana y de un mes” Escribir “Introducir Pasaje, Comida, Extras” Leer PASAJE, COMIDA, EXTRAS TD=PASAJE+COMIDA+EXTRAS TS=TD*7 TM=TS*4 Escribir “el totalgastadode dinero en la semana y de un mes”, TM Fin
  • 12.
  • 13.
    Autor: Tania Téllez,Carmen Carreño, Adriana Esqueda Inicio Variables at=100,ar=32,aa=41,precio=$5,av,as,gt: numéricoentero Escribir “encontrarcuantos algodones sobraronsi había 100 y se vendieron 32 rosas y 41 azules, si cada unocosto$5 cuantoganoen total” Av= ar+aa As=at-av Gt=as*precio Escribir “Totalde algodones que sobraron”,As Escribir “Totalde dinero ganado”,Gt Fin
  • 14.
  • 15.
    Autor: Tania Téllez,Carmen Carreño, Adriana Esqueda Inicio Variables:1h=60min,1d=24hrs,1m=30d,md,mm:numericoentero Escribir “cuantos minutos hay en un mes de 30 días” Md=1h*1d Mm=md*1m Escribir “minutos en un mes de 30 días”, Mm Fin Inicio 1h=60min,1d =24hrs,1m=3 0d,md,mm Md=1h*1d Mm=md*1m Mm
  • 16.
    Autor: Tania Téllez,Carmen Carreño, Adriana Esqueda Inicio Variables: A=15.5M,L=27.8M,P=1.15M,CT:NUMERICO REAL Escribir “calculara la capacidad deuna alberca que mide 15.5 m de anchoy 27.8 de largocon una profundidad de1.15m” CT=(A*L) P Escribir “capacidaddela alberca”, CT Fin Inicio A=15.5M,L=27.8 M,P=1.15M,CT CT=(A*L)P CT
  • 17.
    Autor: Tania Tellez,Carmen Carreño,AdrianaEsqueda Inicio Variables:T=20%,P=25%,EX=15%,IN=20%,EJ=20%ST,P:NUMERICOREAL Escribir “comoobtener la calificación de mi clase favorita si son 5 Rasgos a Evaluar 20% en Tareas 25% en Participación 15%Examen 20% Investigación 20%Ejercicios” Escribir “introducirel promedio de T,P,EX,IN,EJ” Leer T,P,EX,IN,EJ ST=T+P+EX+IN+EJ P=(ST*100)/5 Escribir “Porcentajeobtenidode la clase favorita”, P Fin Inicio T=20%,P=25%,E X=15%,IN=20%, EJ=20%ST,P ST=T+P+EX+IN+EJ P=(ST*100)/5 P
  • 18.
    Autor: Tania Téllez,Carmen Carreño, Adriana Esqueda INICIO Variables N1, N2, N3, N4, ST: Numéricodecimal ESCRIBIR“Obtener la suma de 4 números decimales dados” ESCRIBIR“N1, N2, N3, N4” LEER N1, N2, N3, N4 ST=N1+N2+N3+N4 Escribir “La suma de 4 números decimales dados” FIN Inicio N1,N2,N3, N4,ST ST= N1+N2+N3+N4 ST Fin