HALLAR EL AREA DE UN CUADRADO
Autores: Javier Eduardo Olguín Trejo,
Ernesto Chávez de la Cruz
Inicio
Variables: lado A, lado B, Área: entero numérico
Escribir: hallar el área de un cuadrado
Escribir: introduzca el primer número
Leer: lado A
Escribir: introduzca el segundo número
Leer: Lado B
Multiplica Lado A x Lado B
Escribir: “La multiplicación es igual a:”
FIN
INICIO
AREA
Lado1,
Lado2
AREA=LADO1*LADO2
AREA
FIN
Autores: Javier Eduardo Olguín Trejo, Ernesto
Chávez de la Cruz
Inicio
Variables: Base, altura total de la base por
altura, multiplicación, división entre 2
Escribir: hallar el área de un triangulo
Escribir: calcular la base después
Leer: base
Escribir: calcular la altura
Leer: Altura
Multiplicacion la base*altura
Division Multiplicacion /2
FIN
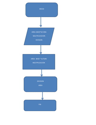
INICIO
AREA: BASE*ALTURA
MULTIPLICACION
DIVISION
AREA: BASE * ALTURA
MULTIPLICACION
DIVISION
AREA
FIN
Inicio
Variables: área 1, área 2, suma, base, altura, lado1, Suma,
Multiplicación,División, AT, números enteros.
Escribir: “Programa del cálculodel área de un cuadrado y un
triángulo”
Escribir: “Introducirel valorde los ladosdel cuadrado”
Leer: Lado1
Multiplicación lado1*lado1*
Leer: multiplicación es iguala Area1
Escribir: “Programa del área de un triángulo”
Escribir: “Introducirla base y altura de un triángulo”
Leer: base * altura
Multiplicación base * altura
División multiplicación /2
Suma area1+ area2
Escribir: “la suma de las áreas iguales del triánguloy el
cuadradoes” suma.
Fin
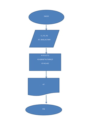
INICIO
L1, A1, A2, AT
A1= L1*L1
A2= (L1*L1/2)
AT= A1+A2
AT
FIN
Autores: Javier Eduardo Olguín Trejo, Ernesto
Chávez de la Cruz
Inicio
Variables: L1, base,altura,A1,A2,Al: numérico
entero
Escribir: obtener la suma de las áreas de un
cuadrado y un triangulo con una magnitud
diferente en sus lados
Escribir: “introducir el lado” leer L1
Escribir: “introducir la base” leer base
Escribir:”introducir la altura” leer altura
A1: L1*L1
A2: (Base*altura)/2
AT: A1+A2
Escribir: la suma de las áreas de un cuadrado y
un triangulo con una
FIN
INICIO
L1, A1, A2
AT. BASE,ALTURA
A A1=L1*L1
A2=(BASE*ALTURA)/2
AT=A1+A2
AT
FIN
Autores: Javier Eduardo Olguin Trejo, Ernesto Chavez De La
Cruz
Inicio
Variables:M1, M2, M3, M4, M5, M6, TM, Promedio,
Numero Real
Escribir: “Programa para calcularel promedio de tus
calificaciones”
Escribir: “introducirlos valores de tus 6 materias”
Leer: M1, M2, M3, M4, M5, M6,
TM= M1+M2+M3+M4+M5+M6
Promedio= TM/6
Escribir: “Promedio de las materias es” Promedio
Fin
INICIO
TM=
M1+M2+M3+M4+M5+
M6
Promedio= TM/6
Promedio
FIN
Autores: Javier Eduardo OlguinTrejo, Ernesto Chavez De La
Cruz
Inicio
Variables:Pasaje, Copias, Almuerzo, TG, TS, TM, numérico
entero
Escribir: ”Programar el cálculode los gastos del mes y la
semana”
Escribir: “El gasto del pasaje, copiasy almuerzo”
Leer: pasaje, copias y almuerzo
TG= Pasaje, Copiasy almuerzo
TS= TG*5
TM=TS*4
Escribir: “el total de los gastos de la semana es” TS
Escribir: “el total de los gastos del mes” TM
FIN
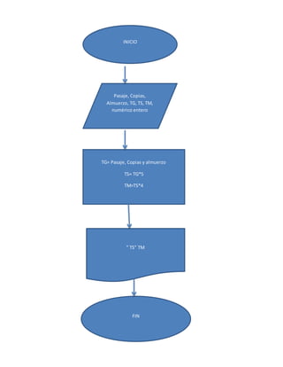
INICIO
Pasaje, Copias,
Almuerzo, TG, TS, TM,
numérico entero
TG= Pasaje, Copias y almuerzo
TS= TG*5
TM=TS*4
” TS” TM
FIN
1:Pseudocódigo
Inicio: el señor de la esquina vende algodones
Después: al iniciar la venta tenía 100 algodones
Después: vendió 32 rosas y 42 azules ¿Cuántas le quedaron?
Después: ¿si costaban 5 pesos cada uno ¿cuánto fue el total de la
venta?
Así: le quedaron 26 algodones
Fin: en total vendió 370$ pesos
1:Diagrama de flujo
El señor de la esquina
vende algodones
Al iniciar la venta tenia 100
algodones
Vendió 32 rosas y 42 azules
¿Cuántas le quedaron?
Si costaban 5 pesos cada uno
¿Cuánto fue el total de la venta?
Así le quedaron 26
algodones
2: pseudocódigo
Inicio: ¿cuantos minutos tiene un mes de 30 dias?
Entonces: hacemos una multiplicación de 60x24
Después: hacemos la de una semana que es de 168 hrs por 60
Entonces: todos los minutos los multiplicamos por 4 (por cuatro
semanas).
Después: a lo que nos salió le restamos dos días mas.
Fin: y lo que nos salga es el resultado en este caso R=43200 minutos
tiene un mes
2: Diagrama de flujo
En total vendió 370$
pesos
¿Cuantos minutos tiene un mes?
Hacemos una multiplicación de 60x24
Hacemos la de una semana que es de
168hrs por 60
Todos los minutos los multiplicamos
por 4 (cuatro semanas)
A todo lo que nos
salió le restamos dos
días mas
El resultado de minutos en el mes es
de R= 43200 minutos en un mes
3: pseudocódigo
Inicio: ¿cuál será la capacidad de una alberca?
Entonces: rectángulas base 15.5 27.8 largo
Fin: Con profundidad de 1.15m
3: Diagrama de flujo
Cuál será la capacidad de
una alberca
Rectángulas base 15.5, 27.8
largo
Con profundidad de 1.15m
4: pseudocódigo
Inicio: obtener la calificación de mi clase favorita
Después: si son 5 rasgos a evaluar
Entonces: 20% tareas, 25% participaciones, investigación 20%,
ejercicios 20%
Final: examen 15%
4: Diagrama de flujo
Obtener la calificación de mi
clase favorita
Si son 5 rasgos a evaluar
20% tareas, 25%
participación, investigación
20%, ejercicios 20%.
5: Pseudocódigo
Inicio: la suma
Después: de 4 numeros
Final: 2+4+6+8=20
5: Diagrama de flujo
Examen 15%
La suma
De 4 numeros
2+4+6+8=20
Pseudocodigo diagrama de_flujo_con_olgin (1)
Pseudocodigo diagrama de_flujo_con_olgin (1)
Pseudocodigo diagrama de_flujo_con_olgin (1)
Pseudocodigo diagrama de_flujo_con_olgin (1)

Pseudocodigo diagrama de_flujo_con_olgin (1)

  • 1.
    HALLAR EL AREADE UN CUADRADO Autores: Javier Eduardo Olguín Trejo, Ernesto Chávez de la Cruz Inicio Variables: lado A, lado B, Área: entero numérico Escribir: hallar el área de un cuadrado Escribir: introduzca el primer número Leer: lado A Escribir: introduzca el segundo número Leer: Lado B Multiplica Lado A x Lado B Escribir: “La multiplicación es igual a:” FIN
  • 2.
  • 3.
    Autores: Javier EduardoOlguín Trejo, Ernesto Chávez de la Cruz Inicio Variables: Base, altura total de la base por altura, multiplicación, división entre 2 Escribir: hallar el área de un triangulo Escribir: calcular la base después Leer: base Escribir: calcular la altura Leer: Altura Multiplicacion la base*altura Division Multiplicacion /2 FIN
  • 4.
    INICIO AREA: BASE*ALTURA MULTIPLICACION DIVISION AREA: BASE* ALTURA MULTIPLICACION DIVISION AREA FIN
  • 5.
    Inicio Variables: área 1,área 2, suma, base, altura, lado1, Suma, Multiplicación,División, AT, números enteros. Escribir: “Programa del cálculodel área de un cuadrado y un triángulo” Escribir: “Introducirel valorde los ladosdel cuadrado” Leer: Lado1 Multiplicación lado1*lado1* Leer: multiplicación es iguala Area1 Escribir: “Programa del área de un triángulo” Escribir: “Introducirla base y altura de un triángulo” Leer: base * altura Multiplicación base * altura División multiplicación /2 Suma area1+ area2 Escribir: “la suma de las áreas iguales del triánguloy el cuadradoes” suma. Fin
  • 6.
    INICIO L1, A1, A2,AT A1= L1*L1 A2= (L1*L1/2) AT= A1+A2 AT FIN
  • 7.
    Autores: Javier EduardoOlguín Trejo, Ernesto Chávez de la Cruz Inicio Variables: L1, base,altura,A1,A2,Al: numérico entero Escribir: obtener la suma de las áreas de un cuadrado y un triangulo con una magnitud diferente en sus lados Escribir: “introducir el lado” leer L1 Escribir: “introducir la base” leer base Escribir:”introducir la altura” leer altura A1: L1*L1 A2: (Base*altura)/2 AT: A1+A2 Escribir: la suma de las áreas de un cuadrado y un triangulo con una FIN
  • 8.
    INICIO L1, A1, A2 AT.BASE,ALTURA A A1=L1*L1 A2=(BASE*ALTURA)/2 AT=A1+A2 AT FIN
  • 9.
    Autores: Javier EduardoOlguin Trejo, Ernesto Chavez De La Cruz Inicio Variables:M1, M2, M3, M4, M5, M6, TM, Promedio, Numero Real Escribir: “Programa para calcularel promedio de tus calificaciones” Escribir: “introducirlos valores de tus 6 materias” Leer: M1, M2, M3, M4, M5, M6, TM= M1+M2+M3+M4+M5+M6 Promedio= TM/6 Escribir: “Promedio de las materias es” Promedio Fin
  • 10.
  • 11.
    Autores: Javier EduardoOlguinTrejo, Ernesto Chavez De La Cruz Inicio Variables:Pasaje, Copias, Almuerzo, TG, TS, TM, numérico entero Escribir: ”Programar el cálculode los gastos del mes y la semana” Escribir: “El gasto del pasaje, copiasy almuerzo” Leer: pasaje, copias y almuerzo TG= Pasaje, Copiasy almuerzo TS= TG*5 TM=TS*4 Escribir: “el total de los gastos de la semana es” TS Escribir: “el total de los gastos del mes” TM FIN
  • 12.
    INICIO Pasaje, Copias, Almuerzo, TG,TS, TM, numérico entero TG= Pasaje, Copias y almuerzo TS= TG*5 TM=TS*4 ” TS” TM FIN
  • 13.
    1:Pseudocódigo Inicio: el señorde la esquina vende algodones Después: al iniciar la venta tenía 100 algodones Después: vendió 32 rosas y 42 azules ¿Cuántas le quedaron? Después: ¿si costaban 5 pesos cada uno ¿cuánto fue el total de la venta? Así: le quedaron 26 algodones Fin: en total vendió 370$ pesos 1:Diagrama de flujo El señor de la esquina vende algodones Al iniciar la venta tenia 100 algodones
  • 14.
    Vendió 32 rosasy 42 azules ¿Cuántas le quedaron? Si costaban 5 pesos cada uno ¿Cuánto fue el total de la venta? Así le quedaron 26 algodones
  • 15.
    2: pseudocódigo Inicio: ¿cuantosminutos tiene un mes de 30 dias? Entonces: hacemos una multiplicación de 60x24 Después: hacemos la de una semana que es de 168 hrs por 60 Entonces: todos los minutos los multiplicamos por 4 (por cuatro semanas). Después: a lo que nos salió le restamos dos días mas. Fin: y lo que nos salga es el resultado en este caso R=43200 minutos tiene un mes 2: Diagrama de flujo En total vendió 370$ pesos ¿Cuantos minutos tiene un mes?
  • 16.
    Hacemos una multiplicaciónde 60x24 Hacemos la de una semana que es de 168hrs por 60 Todos los minutos los multiplicamos por 4 (cuatro semanas) A todo lo que nos salió le restamos dos días mas El resultado de minutos en el mes es de R= 43200 minutos en un mes
  • 17.
    3: pseudocódigo Inicio: ¿cuálserá la capacidad de una alberca? Entonces: rectángulas base 15.5 27.8 largo Fin: Con profundidad de 1.15m 3: Diagrama de flujo Cuál será la capacidad de una alberca Rectángulas base 15.5, 27.8 largo Con profundidad de 1.15m
  • 18.
    4: pseudocódigo Inicio: obtenerla calificación de mi clase favorita Después: si son 5 rasgos a evaluar Entonces: 20% tareas, 25% participaciones, investigación 20%, ejercicios 20% Final: examen 15% 4: Diagrama de flujo Obtener la calificación de mi clase favorita Si son 5 rasgos a evaluar 20% tareas, 25% participación, investigación 20%, ejercicios 20%.
  • 19.
    5: Pseudocódigo Inicio: lasuma Después: de 4 numeros Final: 2+4+6+8=20 5: Diagrama de flujo Examen 15% La suma De 4 numeros
  • 20.