Empresa EDIMCA.




                  12
Empresa: EDIMCA.
Edimca es una empresa 100% ecuatoriana que desde 1964 provee soluciones en madera y
complementos para la industria del mueble, la construcción y decoración.

Hoy, EDIMCA posee 20 locales propios a nivel nacional, cinco franquicias y más de ciento
cincuenta distribuidores, convirtiéndose en la empresa líder en comercialización de estos
productos en el Ecuador.

Sus principales centros de servicio son Quito, Guayaquil y Cuenca. Se encuentra en la
ciudad de Cuenca un año y medio el cual se ha convertido en un proveedor importante
para las empresas de Colineal, Noboa y Fajardo entre otras.

Cabe recalcar que los proveedores de materia prima (triples, melamilico y aglomerados
mdf) para EDIMCA son las empresas Edesa, Batrosa y Aglomerados Cotopaxi.




                                 Visión de EDIMCA.
Ser la cadena líder de comercialización de soluciones a la medida en madera y
complementos para la industria del mueble, la construcción y decoración, y un referente de
excelencia empresarial.




            Características del Producto, Materia Prima e Insumos.
Productos:

       Edimca ofrece productos como:
    Acabados.

    Adhesivos.

      Soporte para herrajes.

    Madera.

    Puertas.

    Pisos.

Materia prima:

    Chapa de madera ( melamilico).

    Triplex.

    Aglomerados mdf.

Insumos:

       Cinta de embalaje.
       Etiquetas.




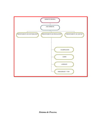
                                Organigrama.
Sistema de Proceso.
El sistema de proceso de la producción es bajo pedido, en el cual se revisa los planos con
la factura y se confirma la orden de producción se verifica las medidas, espesor y el
recubrimiento de madera.




El flujo de producción que se lleva a cabo en la empresa Edimca es en lotes.

(cortadora, laminadora, tupy, CNC. Akron 440, perforadora.)




                              Proceso de Manufactura.
PLANIFICACION




Objetivos:
              CORTE
Cumplir con el
programa de
producción                                                              Indicadores:
             CUMPLE        NO
diseñado ESPECIFICACIO
           por la               REPROCESO
                                                  CUENTA DE
               NES                                OPERARIO                  Índice de
empresa
                                                                               calidad.
optimizando los  SI                 SI


tiempos y LAMINADO                                                          Índice de
recursos                                                                       rendimiento.
utilizados en el
          AVISAGRADO Y
proceso para deTUPI                                                         Índice de

esta manera                                                                    disponibilidad
obtener EMPAQUETADO
                                                                          N de Piezas Malas.
elaborando
                                                                              5591   30
placas de
                                                                              99%
calidad al
menos, costo
cumpliendo las
normas
requeridas por el
cliente.




                                            Indicadores mes de Marzo.
Año                  2012
        Mes                 Marzo
      Semana                Todas.



                                                      VALORES
     Maq      Dia    TRT       TD       ID%         METROS       M std      IR%     MALAS     N PIEZAS   IC%
A                   3553      6130     57,961        15401       15870     97,04     30         5591      99
B                   5560      7100     78,310        50969       48465     105,17     7        25095     100
D                   2400      6240     38,462        16555       8480      195,22    37         9448     100
    TOTAL.          11513     19470    59,132        82925       72815     113,88    74        40134     100



                             250.000


                             200.000


                             150.000
                                                                                                  ID
                                                                                                  IR
                             100.000
                                                                                                  IC

                              50.000


                               0.000
                                                1                 2                 3




             MALAS                       30                          7                     37
             N PIEZAS                   5591                      25095                   9448
             ID                        57,96%                     78,31%                 38,46%
             IR                        97,04%                    105,17%                195,22%
             IC                         99%                        100%                   100%




                                                     Entradas.
 Compras. Materia prima, insumos.

 Recursos Humanos. Mano de obra.

 Logística o mantenimiento. Maquinaria.

 Control y programa de producción. Orden de producción.

 Calidad y ventas.Especificaciones.




                                   Salidas.

   Producto terminado.                           Ventas cliente.

Edimca_flijograma

  • 1.
  • 2.
    Empresa: EDIMCA. Edimca esuna empresa 100% ecuatoriana que desde 1964 provee soluciones en madera y complementos para la industria del mueble, la construcción y decoración. Hoy, EDIMCA posee 20 locales propios a nivel nacional, cinco franquicias y más de ciento cincuenta distribuidores, convirtiéndose en la empresa líder en comercialización de estos productos en el Ecuador. Sus principales centros de servicio son Quito, Guayaquil y Cuenca. Se encuentra en la ciudad de Cuenca un año y medio el cual se ha convertido en un proveedor importante para las empresas de Colineal, Noboa y Fajardo entre otras. Cabe recalcar que los proveedores de materia prima (triples, melamilico y aglomerados mdf) para EDIMCA son las empresas Edesa, Batrosa y Aglomerados Cotopaxi. Visión de EDIMCA. Ser la cadena líder de comercialización de soluciones a la medida en madera y complementos para la industria del mueble, la construcción y decoración, y un referente de excelencia empresarial. Características del Producto, Materia Prima e Insumos.
  • 3.
    Productos: Edimca ofrece productos como:  Acabados.  Adhesivos.  Soporte para herrajes.  Madera.  Puertas.  Pisos. Materia prima:  Chapa de madera ( melamilico).  Triplex.  Aglomerados mdf. Insumos: Cinta de embalaje. Etiquetas. Organigrama.
  • 4.
  • 5.
    El sistema deproceso de la producción es bajo pedido, en el cual se revisa los planos con la factura y se confirma la orden de producción se verifica las medidas, espesor y el recubrimiento de madera. El flujo de producción que se lleva a cabo en la empresa Edimca es en lotes. (cortadora, laminadora, tupy, CNC. Akron 440, perforadora.) Proceso de Manufactura.
  • 6.
    PLANIFICACION Objetivos: CORTE Cumplir con el programa de producción Indicadores: CUMPLE NO diseñado ESPECIFICACIO por la REPROCESO CUENTA DE NES OPERARIO  Índice de empresa calidad. optimizando los SI SI tiempos y LAMINADO  Índice de recursos rendimiento. utilizados en el AVISAGRADO Y proceso para deTUPI  Índice de esta manera disponibilidad obtener EMPAQUETADO N de Piezas Malas. elaborando 5591 30 placas de 99% calidad al menos, costo cumpliendo las normas requeridas por el cliente. Indicadores mes de Marzo.
  • 7.
    Año 2012 Mes Marzo Semana Todas. VALORES Maq Dia TRT TD ID% METROS M std IR% MALAS N PIEZAS IC% A 3553 6130 57,961 15401 15870 97,04 30 5591 99 B 5560 7100 78,310 50969 48465 105,17 7 25095 100 D 2400 6240 38,462 16555 8480 195,22 37 9448 100 TOTAL. 11513 19470 59,132 82925 72815 113,88 74 40134 100 250.000 200.000 150.000 ID IR 100.000 IC 50.000 0.000 1 2 3 MALAS 30 7 37 N PIEZAS 5591 25095 9448 ID 57,96% 78,31% 38,46% IR 97,04% 105,17% 195,22% IC 99% 100% 100% Entradas.
  • 8.
     Compras. Materiaprima, insumos.  Recursos Humanos. Mano de obra.  Logística o mantenimiento. Maquinaria.  Control y programa de producción. Orden de producción.  Calidad y ventas.Especificaciones. Salidas. Producto terminado. Ventas cliente.