PRIMERA UNIDAD
     DESLINDE DE TÉRMINOS UTILIZADOS EN LA
          EVALUACIÓN DE LA EDUCACIÓN

1. Evaluar
  "Valorar, estimar, apreciar el valor de las cosas no materiales"
  Ej. Valorar, estimar o apreciar el aprendizaje de los participantes
  de la Maestría en Docencia Universitaria.


2. Evaluación
  2.a. "Es el proceso de obtención de información y el uso de ésta
  información para formular juicios de valor y la toma adecuada de
  decisiones".

  2.b. "Es una actividad sistemática y permanente, integrada dentro
  del proceso educativo con el fin de mejorar ese proceso, ayudar y
  orientar al alumno, criticar y revisar los planes y programas,
  métodos y recursos" (Ministerio de Educación”.

  2.c. “La evaluación es el procedimiento que define, obtiene y
  ofrece información útil para juzgar decisiones alternativas”. (Phi
  Delta Kappa).

  2.d. “La evaluación es la reunión sistemática de evidencias a fin
  de determinar si en realidad se producen ciertos cambios en los
  alumnos    y establecer también el grado de cambio en cada
  estudiante”. (Bloom, Benjamín).


3. Supervisión
  "Servicio de orientación y asesoría técnica donde la verificación y
  la evaluación son acciones complementarias que permiten recoger
  información sobre los problemas que deberán ser superados a
  través de acciones de asesoramiento tan pronto sean detectados".
  Ej. Supervisión técnico - pedagógica a profesores por las
  autoridades pertinentes.

                                                                     1
4. Medición
   "Acción y efecto de medir".
   Medir = Examinar y determinar la longitud, extensión, volumen o
   capacidad de alguna cosa.
   Ej. La medición del rendimiento académico de los participantes de
   post grado.

5. Calificar.- Del latín gualis = cual y facere, hacer.
   "Ennoblecer, ilustrar, acreditar una persona o cosa". Ej. Calificar
   los trabajos de investigación.

6. Examen.- Del latín examen.
   "Indagación y análisis de un hecho".
   Ej. Indagar el nivel de aprendizaje de los participantes de
   doctorado.

7. Explorar.- Del latín explorare.
   “Reconocer, registrar, inquirir o averiguar con diligencia una cosa
   o un lugar".
   Ej. Explorar los conocimientos básicos de los estudiantes de
   matemática.

8. Control.- Del francés controle.
   “Registro, inspección, comprobación".
   Ej. Control de Registrar la comprensión de lectura.

9. Evaluación Educativa
   "Cuando decimos evaluación educativa, estamos aludiendo
   solamente a la evaluación del estudiante, a la evaluación del
   aprendizaje".


10. Evaluación Educacional
   "Nos estamos refiriendo a la evaluación de todo el sistema
   educativo en su conjunto, es decir comprende al docente, al
   programa educativo y la gestión de los modelos educativos.
   (Kennet Delgado).
                                                                     2
11. Evaluación de la Educación Universitaria
   "Nos estamos refiriendo a la evaluación del aprendizaje del
   participante, del docente, del programa educativo y de la gestión
   universitaria”. (Juan Ghiggo Cerna).


                 LA EVALUACIÓN EDUCATIVA

1. DEFINICIÓN
   “Es   el   proceso   de   delineación,   obtención   y   suministro   de
   información útil para juzgar alternativas de decisión". (INIDE)

   “Evaluar en educación es juzgar, elaborar juicios de valor en torno
   a las procesos de formación de los estudiantes a fin de orientar
   adecuadamente las acciones futuras" (Almeyda).

   "El proceso sistemático de obtención de información respecto de
   las posibilidades y necesidades de aprendizaje del alumno y del
   grupo en el que interactúa para aprender con el propósito de
   formular juicios de valor y tomar las decisiones mas pertinentes a
   cada situación". (Ministerio. de Educación).


  CONCEPCIONES MODERNAS SOBRE EVALUACIÓN
                             EDUCATIVA

1. EVALUACIÓN CIENTÍFICA
   Propone una planificación sistemática y rigurosa de la evaluación,
   como la preparación y aplicación de procedimientos y objetivos.

2. EVALUACIÓN FORMATIVA
   Centra su trabajo en el proceso educativo y se plantea como
   alternativa frente a la evaluación sumativa.

3. EVALUACIÓN SUMATIVA
   Es cuando la evaluación se desplaza de los objetivos a las
   necesidades del educando, es decir, la relación que existe entre
   los resultados y las necesidades de los sujetos de la educación.
                                                                          3
4. EVALUACIÓN HOLÍSTICA
  Cuando tiene· un carácter globalizador y comprensivo de los
  hechos evaluados, transformándose en una metaevaluación.


5. METAEVALUACIÓN
  Cuando se considera un medio eficaz para verificar y asegurar la
  calidad de las propias evaluaciones.


        CARACTERÍSTICAS DE LA EVALUACIÓN


1. ES INTEGRAL
  Porque   proporciona   información     acerca   de    los   factores   y
  elementos que intervienen en el proceso educativo.
  Ejemplo: El educador, el media socia-cultural, los métodos
  didácticos,   los   materiales    educativas,        las    actividades
  programadas, etc.


2. FLEXIBLE
  Su aplicación puede variar según diferencias de los sujetos de la
  educación.


3. DIVERSIFICADA
  Puede adaptarse a las realidades geo-socioeconómicos.


4. CONTINUA
  Se da permanentemente en todo el proceso educativo, desde su
  inicia hasta su culminación.


5. SISTEMÁTICA
  Es un procesa ordenado, coherente con criterio lógico.


6. PLANIFICADA
  Porque establece una organización de acciones que responden a
  un plan para lograr una evaluación eficaz.
                                                                         4
7. PARTICIPATIVA
  Porque propicia la intervención de todos los sujetos del proceso
  orientación-aprendizaje.


8. CIENTÍFICA
  Porque utiliza criterios, procedimientos e instrumentos cuyo rigor
  lógico es compatible con los planteamientos propios de la
  investigación científica.

9. DINÁMICA
  Porque exige llevar a cabo una serie de procedimientos con
  dinamicidad en el proceso orientación-aprendizaje. '

10.   OBJETIVA
  Se basa en criterios e indicadores que permiten la cualificación y
  cuantificación   del   rendimiento   con   ningún   subjetivismo   del
  evaluador.


               FUNCIONES DE LA EVALUACIÓN

1. FUNCIÓN DIAGNÓSTICA
  Permite establecer sí el educando tiene o no determinados
  conocimientos o habilidades previos para nuevos aprendizajes.


2. FUNCIÓN PRONÓSTICO
  Permite predecir el desenvolvimiento futuro del educando a partir
  de determinadas evidencias.


3. FUNCIÓN REGULADORA
  Permite efectuar oportunamente los reajustes necesarios en el
  proceso orientación-aprendizaje del educando.


4. FUNCIÓN ESTIMULADORA
  Ofrece al educando recompensa por el esfuerzo desplegado en el
  logro de los objetivos, y los incentivos para futuros aprendizajes.
                                                                        5
5. FUNCIÓN ORDENADORA
   Debe convertir la acción educativa en una actitud satisfactoria
   para los estudiantes.


6. FUNCIÓN METACOGNITIVA
   Consolida la forma cómo aprende, cómo piensa, cómo atiende y
   cómo actúa el estudiante en el desarrollo de su autoconciencia.


7. FUNCIÓN RETROALIMENTADORA
   Por medio de esta función, los estudiantes conocen y analizan la
   información acerca de sus logros, orientados a realzar o corregir
   el curso de su aprendizaje.


Objetivos de la evaluación
Considerando que la evaluación es un proceso que se cumple antes,
durante y después de toda acción educativa, es conveniente señalar
los siguientes objetivos:


1. Obtener información acerca de los factores o variables que
   condicionan el proceso orientación – aprendizaje, con el propósito
   de reajustar oportunamente la acción educativa.
2. Verificar el avance del logro de los objetivos curriculares con el fin
   de promover a los educandos.
3. Estimular el esfuerzo del educando ofreciéndole los incentivos con
   el fin de promover el desarrollo pleno de sus potencialidades.
4. Promover la formación integral del educando a través de los
   niveles y modalidades del sistema educativo nacional.




                                                                       6
SEGUNDA UNIDAD
             PRINCIPIOS DE LA EVALUACIÓN


A) INTEGRALIDAD
  La evaluación es parte integrante del proceso orientación-
  aprendizaje. Es decir, se evalúa lo cognoscitivo, afectivo y
  motora.


B) CONTINUIDAD
  La evaluación es un proceso permanente en la obtención de
  información sobre los logros del aprendizaje.


C) DIFERENCIAL
  En la tarea evaluativa se debe hacer uso de diferentes medios,
  procedimientos e instrumentos para evaluar a los sujetos de la
  educación, a los maestros, a los materiales didácticos, a la
  infraestructura, a los mobiliarios, a la institución educativa, etc.


D) INDIVIDUALIDAD
  La evaluación debe efectuarse de acuerdo a las diferencias
  individuales del educando, su ritmo de aprendizaje y sus
  potencialidades.


E) CIENTIFICIDAD
  Los procedimientos e instrumentos de evaluación deben tener
  rigurosidad científica en función a los objetivos, contenidos y
  circunstancias de lo que se va ha evaluar.


F) FINALIDAD
  La evaluación tiene por finalidad el logro de los fines y objetivos
  educacionales.



                                                                         7
G) EQUIDAD
  La evaluación debe hacerse con criterio de equidad, es decir, con
  justificación e imparcialidad.


H) PROMOCIÓN
  La evaluación educativa debe llevarse a cabo con sentido de
  promocionar al educando de un grado inferior a otro superior,
  poniendo en práctica que la educación es un servicio hacia los
  sujetos de la educación.


I) HORIZONTALIDAD
  La evaluación educativa debe efectuarse con sentido democrático
  y horizontalidad, es decir, dando oportunidad a todos los
  educandos,    especialmente       con   los   educandos   que   tienen
  dificultades en su aprendizaje.




                                                                       8
METODOLOGÍA DEL SISTEMA DE EVALUACIÓN



 Propuesta A:




         Comunicación
        de los resultados
                            5

                                    Planificación de la
                                       evaluación
                                                          1




Procesamiento de la
   Información
                      4



                                     Elaboración de los
                                      instrumentos de
                                         evaluación           2




            Recolección de la
              información
                                3




                                                          9
Propuesta B:




                    Recolección
Planificación           de la          Procesamiento      Comunicación
    de la           información u          de la             de los
 evaluación         obtención de        Información        resultados
                       datos
                1                  2                  3                 4




                    METODOLOGÍA




                                                                10
Propuesta C:




            1                          2                               3


     Análisis                   Determinación                     Selección de
            de                  de indicadores                  procedimientos e
    objetivos                     o criterios                     instrumentos.



                                Planificación


        8              7              6                 5                   4

                                                   Análisis e         Aplicación
  Toma           Comunicación    Registro
                                                 interpretación         de los
   de               de la          de la
                                                     de los         instrumentos.
decisiones       información    información
                                                  resultados


                                  Ejecución




                                                                           11
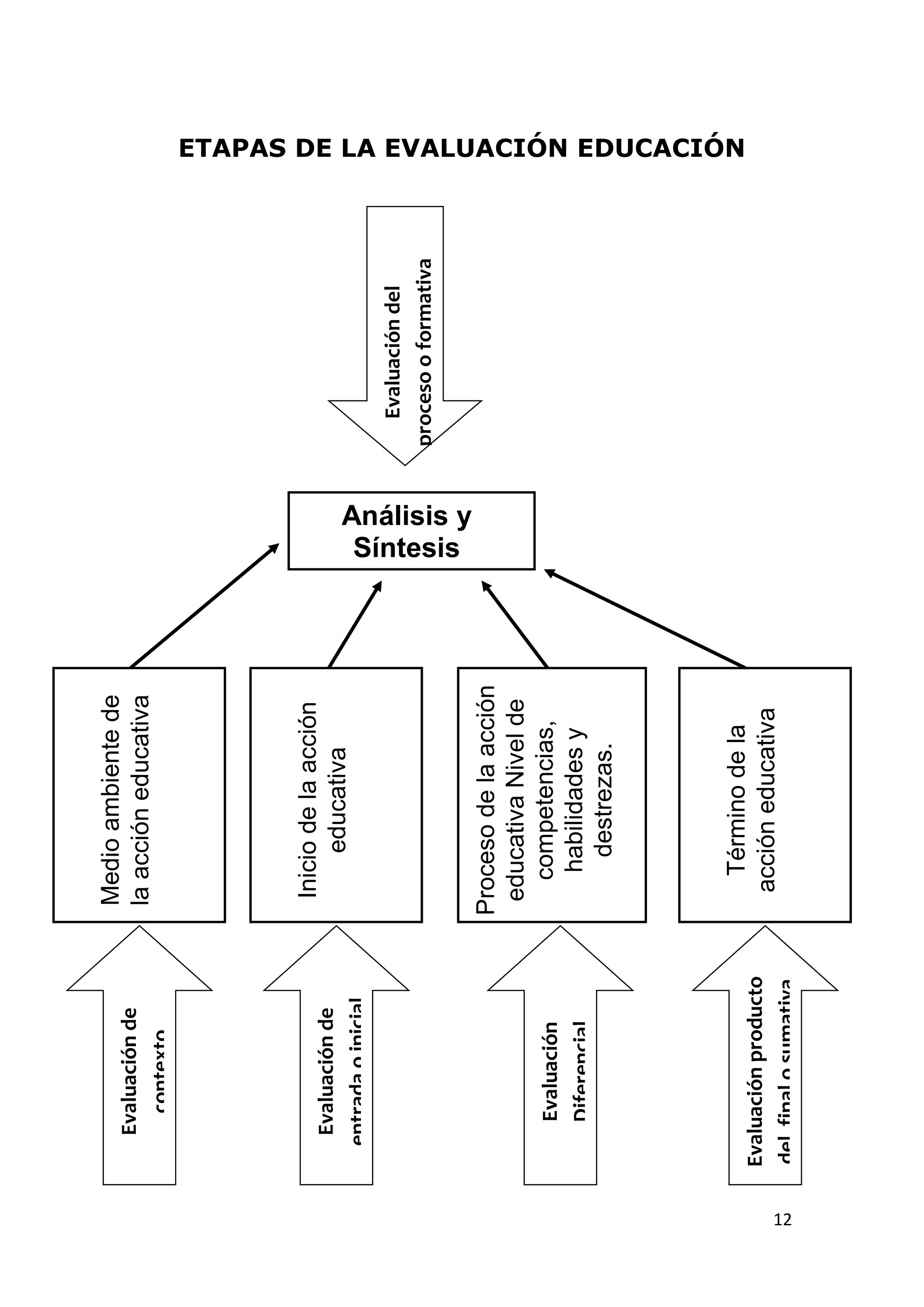
Medio ambiente de
        Evaluación de
                            la acción educativa
          contexto




                             Inicio de la acción
        Evaluación de
                                  educativa
       entrada o inicial
                                                                   Evaluación del
                                                                proceso o formativa




                                                    Síntesis
                                                   Análisis y
                            Proceso de la acción
                             educativa Nivel de
         Evaluación            competencias,
         Diferencial            habilidades y
                                 destrezas.
                                                                                      ETAPAS DE LA EVALUACIÓN EDUCACIÓN




                              Término de la
     Evaluación producto
                             acción educativa




12
     del final o sumativa
PLANEAMIENTO DE LA EVALUACIÓN


En la etapa de planeamiento el docente se planteará las siguientes
interrogantes:


a) ¿Para qué evaluar?
  Necesidad de determinar los objetivos de la evaluación.


b) ¿Qué evaluar?
  Necesidad de precisar los indicadores: habilidades, conocimientos,
  actitudes, destrezas o hábitos que se desean evaluar, es decir lo
  que debe ser evaluado.


c) ¿Cómo evaluar?
  Necesidad de establecer los procedimientos, es decir cuál sería la
  mejor forma de evaluar o comprobar lo que el indicador describe.
  ¿una evaluación oral? ¿una evaluación escrita? ¿una evaluación de
  ejecución?, etc.


d) ¿Con qué evaluar?
  Necesidad de elaborar los instrumentos de evaluación.
  Los instrumentos no son sino el conjunto estructurado de
  estímulos o recreativos que van a generar respuestas en los
  educandos.
  Ejemplos: Lista de cotejo, una guía de entrevista, una tabla de
  verificación, una prueba objetiva, etc.


e) ¿Cuándo evaluar?
  Necesidad de precisar los períodos, momentos, circunstancias,
  frecuencia, etc.




                                                                  13
TERCERA UNIDAD
              CONCEPCIONES DE EVALUACIÓN

1. EVALUACIÓN COMO "JUICIO DE EXPERTOS”
      En esta concepción permanece el sentido original y el origen
       etimológico de la palabra "evaluar”.
      Evaluar es asignar o dar valor a algo por media de un juicio
       valorativo.
      Esta concepción respeta el núcleo central de la evaluación: el
       ser un proceso de carácter valorativo.
      En esta concepción impera el criterio de la persona que evalúa
       y la información que maneja es la que le da su experiencia y
       conocimiento del objeto evaluación.
       Ejemplo:
       ¡Nadie puede obtener veinte!
       ¡Cómo vamos a aprobar a todos!
       ¡Veinte sólo el profesor!
      Es por esta razón que se denomina "Juicio de expertos".


2. EVALUACIÓN COMO SINÓNIMO DE MEDICIÓN
      La   medición     como   sinónimo   de   medición,   surge   como
       consecuencia de las críticas formuladas a la concepción de
       juicio de expertos.
      Con esta nueva concepción se intentó eliminar el aspecto
       subjetiva de la evaluación con el uso de instrumentos de
       medición válidos y confiables.
      Esta concepción se sustenta en el reconocimiento de que las
       calificaciones escolares no eran confiables y carecían a menudo
       de objetividad.
      La evaluación como sinónimo de medición, es entendida como
       “El acto de determinar la magnitud en que un individuo
       ha aprendido o el grado en que un individuo posee
       ciertas características, habilidades o talentos, fue hecha
       como equivalente con evaluación”.
                                                                      14
   Este enfoque posee limitaciones, pues la evaluación fue
      entendida como la ciencia del desarrollo e interpretación de
      instrumentos, se soslaya la importancia del juicio de mérito
      como parte de la evaluación.
     Esta concepción se preocupa por contar con instrumentos con
      altos niveles de validez y confiabilidad, hecho que garantiza la
      calidad de la información para la emisión de los juicios de
      valor.


3. EVALUACIÓN COMO CONGRUENCIA ENTRE OBJETIVOS Y
  LOGROS.
     Esta concepción busca confrontar los objetivos propuestos con
      los logros o resultados obtenidos.
     La evaluación como congruencia entre objetivos y logros,
      enfatiza sólo uno de los propósitos de la evaluación; la
      denominada evaluación sumativa, final o de producto.
     La mayor desventaja de esta concepción, reside en el énfasis
      de la conducta final del educando, como criterio único, llevando
      a la evaluación a convertirse en una actividad terminal.
     En esta concepción los alumnos estudian sólo para aprobar el
      examen;      el    docente    para    cumplir   con   las    exigencias
      normativas,       las   autoridades   educativas   que      norman   los
      aspectos evaluativos al final del año escolar, preocupándose
      por los aspectos formales como registros, actas, promedios,
      etc.
     Frente a este interés por la evaluación final o sumativa, ha
      surgido una fuerte corriente en el campo evaluativo, que
      destaca el propósito de la evaluación formativa.
     La rescatable de esta concepción, es la importancia de la
      precisión y claridad de los objetivos del proceso para que se
      tenga parámetros de referencia explícita en la evaluación
      educativa.



                                                                           15
4. EVALUACIÓN COMO UN                   PROCESO DE DELINEAMIENTO
  Y USO DE INFORMACIÓN.
     Esta concepción es definida como: "El proceso de delinear,
      obtener y proveer información útil para juzgar alternativas de
      decisión" (Chadwick).
     También      es   definida   como:   “El   proceso   sistemático     de
      recopilación de datos que luego de ser procesados sirve para
      determinaciones acerca de personas o casas" (Neimeyer).
     Esta concepción es coherente con la percepción del proceso
      educativo como un sistema con objetivos predeterminados y
      que necesita mecanismos de retroinformación para que alcance
      sus fines.
     En   esta    concepción,     la   evaluación    cumple    el   rol   de
      retroinformador.
     De esta concepción hay la necesidad de rescatar los juicios del
      proceso evaluativo que sirven para la loma de decisiones que
      permitan     realimentar     y    reajustar    mediante    decisiones
      adecuadas y acertadas en el cumplimiento de los fines y
      objetivos del proceso educativo.


5. HACIA UNA CONCEPTUALIZACIÓN DE LA EVALUACIÓN
     "Evaluación es un proceso sistemático, integral, permanente y
      flexible, consustancial al proceso educativo que busca valorar
      la acción educativa para mejorarla" (Ministerio de Educación:
      Reglamento de Evaluación para las Instituciones de Formación
      del Profesorado Nacional).
     "La Evaluación consiste en recoger, analizar e interpretar
      información acerca de la calidad y cantidad de experiencias
      adquiridas por el educando con relación a los objetivos y
      contenidos curriculares de las asignaturas de un determinado
      grado". (Ministerio de Educación: Normas de Evaluación para
      Secundaria de Menores).
     "Evaluar es el proceso de interacciones comunitarias que el
      profesor intencionalmente realiza con los alumnos y padres de
                                                                           16
familia para comprender y emitir un juicio pedagógico sobre los
     avances     y   problemas   de   los   alumnos       en     el   logro   de
     determinadas      competencias     con      el     fin     de    estimular
     permanentemente sus aprendizajes, fortalecer su autoestima y
     tomar decisiones en el campo de la enseñanza en las distintas
     áreas de desarrollo", (Ministerio de Educación: Articulación
     Educación Inicial y Educación Primaria).




APORTES Y LIMITACIONES DE CADA CONCEPCIÓN DE
                          EVALUACIÓN



 CONCEPCIONES                 APORTES                  LIMITACIONES


                         Respeta el carácter          Subjetividad de los
 Evaluación como
                           valorativo de la            parámetros y de la
 Juicio de expertos
                              evaluación                  información.

 Evaluación como                                      Reduce la evaluación
                         Ofrece información
    sinónimo de                                          al proceso de
                          válida y confiable
     medición.                                                medición.

 Evaluación como         Destaca el rol de los        Enfatiza el propósito
 congruencia entre         objetivos en la               sumativo de la
 objetivos y logros.         evaluación.                      evaluación.

 Evaluación como                                      No tiene en cuestión
                        Retroinforma para la
proceso de recojo de                                     la finalidad del
                         toma de decisiones.
    información.                                               sistema.




                                                                              17
HACIA UNA CONCEPTUALIZACIÓN DE LA
                        EVALUACIÓN




                           Parámetros
                                de
                            referencia


                    E
                    N

                                           Tomar
Evaluar     Valor                        decisiones
             ar     B
                    A
                    S
                    E


                           Información




                                              18
CUALIDADES DE UN BUEN EXAMEN


Todo buen instrumento de medición debe poseer ciertas cualidades.


A. LA VALIDEZ
  La validez se refiere al grado de precisión con que un instrumento
  mide lo que pretende medir.
     Unas mediciones son más válidas que otras, pero ninguna de
      las que el educador aplica a sus alumnos es válida por
      completo.


  ¿Cómo aumentar la validez?
  Aunque es imposible lograr una validez perfecta en nuestras
  medidas, hay ciertas técnicas que el profesor puede practicar para
  evitar la disminución de aquella.


  a) No contaminar la evaluación:
      No es correcto reducir la nota escolar basándose en faltas de
      asistencia, el mal comportamiento, la ortografía, etc.


  b) Evitar la existencia de “claves” que no corresponden al
      objeto específico de los ítems.
      Ej. Cuando existe una “clave” gramatical que revela la
      respuesta para una pregunta o un examen de biología,
      entonces dicho ítem no mide lo que pretende medir.


  c) Formular claramente las instrucciones
      Las instrucciones para responder a las preguntas deben ser
      claras y comprensibles.


  d) Lograr un óptimo nivel de dificultad.
      Los instrumentos de medición deben tener un nivel de dificultad
      para medir lo que pretende medir.

                                                                    19
e) Usar un vocabulario apropiado
      Los ítems o preguntas deben redactarse con un vocabulario que
      esté al nivel de los educandos.


  f) Elaborar el instrumento de medición en forma coherente
      Las   deficiencias   en   la   elaboración   y   administración   del
      instrumento impedirá la validez de sus resultados.


B. LA CONFIABILIDAD
  La confiabilidad o fidelidad es el grado de exactitud con que un
  instrumento mide lo que en verdad mide.
     La confiabilidad es necesaria pero no suficiente para la validez.
     Los resultados de una prueba tienen que ser confiables para ser
      válidos, pero el hecho de ser confiable no garantiza su validez.


  Componentes de la confiabilidad


  a) La estabilidad
      Si un instrumento da resultados estables, entonces éstos serán
      iguales o muy parecidos cada vez que se repita la medición del
      mismo grupo y con el mismo instrumento.


  b) La consistencia
      Consiste en que los educandos evaluados obtienen los mismos
      puntajes, es decir ocupan los mismos rangos con el mismo
      instrumento de medición.


  ¿Cómo aumentar la confiabilidad?


  1. Haciendo las mediciones objetivas.
      Se trata de buscar la objetividad en los instrumentos de
      medición.
      Ej. El instrumento de una prueba objetiva.


                                                                         20
2. Incluir un número alto de ítems.
  En el instrumento de medición se debe incluir un número alto
  de ítems o reactivos.
  Ej. Un examen de 5 ítems y otro de 50 ítems.


3. Dificultad en los ítems
  Es recomendable que en el instrumento de medición se incluya
  un nivel de dificultad que permitirá observar el número de
  educandos que han respondido adecuadamente.




                                                            21
CUARTA UNIDAD
 LA EDUCACIÓN COMO SISTEMA Y LA EVALUACIÓN
             COMO SUBSISTEMA

1. DEFINICIÓN DE SISTEMA
  “Conjunto de reglas o principios sobre una materia enlazada entre
  sí”


  Ejemplos:
  a) El principio de la universalidad.
  b) El principio de la horizontalidad.
  c) El principio de la promoción.
  d) El principio de la humanización.




 LA SOCIEDAD Y LOS SISTEMAS QUE LA COMPONEN




            SOCIEDAD
          (Suprasistema)




                 Gobierno                 Economía
                 (Sistema)                (Sistema)




                             Educación
                             (Sistema)




                                                                 22
2. DE LO QUE SE DESPRENDE:


  2.1. Las    acciones   institucionalizadas   conforman      el     gran
       suprasistema que no es sino la sociedad.
  2.2. Estos sistemas considerados en una relación de dependencia
       o     subordinación    del   suprasistema,      constituyen    los
       subsistemas.
  2.3. Si a estos subsistemas los miramos en sus relaciones
       mutuas de interdependencias o intersectorialidad, aparecen
       como parasistemas o sistemas paralelos.
  2.4. La educación con relación a la sociedad global, constituye un
       subsistema.
  2.5. La educación en relación. Ejm.: con la salud, agricultura,
       industria, minería, etc. constituye un parasistema.




                  SISTEMA Y SUBSISTEMA




                             Susbsistemas,
                               educación:
                             Administració
                                   ny
                              Planificación


                   Subsistema,           Subsistema,
                     escolar:             educación:
                   Currículum            Evaluación




                                                                       23
LA EVALUACIÓN EDUCACIÓN COMO SISTEMA




     OBJETIVOS:
Propósito de la Evaluación



                               Retroalimentación




         INSUMOS:
                                PROCESOS           PRODUCTO
   Instrumentos para la
                                Acción de la       Resultados de
  evaluación, técnicas,
                                 evaluación         evaluación
 criterios, participantes.




                             Contexto




                                                                   24
ELEMENTOS O COMPONENTES DE LA EVALUACIÓN
                            EDUCATIVA


a. INSUMOS
     Participantes: Estudiantes, docentes y padres de familia.
     Recursos Materiales: Bibliotecas, laboratorios, instalaciones
      deportivas, sala de profesores, etc.


b. PROCESOS
     Proceso Orientación – Aprendizaje.
     Uso de materiales educativos y didácticos.
     Ejecución del currículo.


c. PRODUCTOS
     Resultado     de    las    evaluaciones      que   se   obtienen
      sistemáticamente durante el proceso como al final del año
      escolar.


d. CONTEXTO
     Son las necesidades, problemas y oportunidades que se
      presentan en el proceso educativo y que se traducen en
      objetivos y metas educativas.




                                                                    25
ÁMBITOS DE LA EVALUACIÓN EDUCATIVA




                                                                            Según campos y
    Según estructura        Según enfoque       Según dimensiones y
                                                                           componentes de la
       organizativa            sistémico                 ejes
                                                                            acción educativa

A) Gestión pedagógica.     A) Insumos            A) Adm. Educativa.     A) Dimensión político
B) Gestión Institucional   B) Procesos           B) Centro Educativo.      ideológico.
                           C) Productos          C) Educandos           B) Dimensión técnico-
                           D) Contexto           D) Educadores             pedagógica.
                                                                        C) Sujetos de la Educación.
                                                                        D) Elementos del Currículo.
                                                                        E) Suprasistema.



                                                                                            26
RELACIÓN ENTRE OBJETIVOS Y
       COMPETENCIAS EDUCACIONALES




                    Dimensión intelectual


 Objetivos         Dimensión Psicomotora
 Generales

                     Dimensión afectiva




                    Contenido Actitudinal


Competencias      Contenido Procedimental


                   Contenido Conceptual




                                            27
EVALUACIÓN DE SUJETOS DE LA EVALUACIÓN


1. ¿QUÉ     SE   PUEDE       EVALUAR        EN   EL   SUJETO     DE      LA
  EDUCACIÓN?
  1.1. Coeficiente intelectual: Se evalúa el desarrollo mental,
          expresados en términos de relación de la edad cronológica.


  1.2. Inteligencia: Se evalúa la capacidad global del educando,
          es decir su grade de inteligencia que le permita enfrentarse
          con eficiencia en su medio ambiente.


  1.3. Maduración: Se evalúa el crecimiento de las estructuras
          físicas y de consolidación de la estructura nerviosa. Se logra
          a través de la relación organismo - ambiente.


  1.4. Aptitud: Se evalúa para precisar la predisposición para el
          aprendizaje de habilidades o destrezas.


  1.5. Actitudes:       Se   evalúa   los    componentes     afectivos    y
          cognitivos así como las pautas de comportamiento.


  1.6. Rasgos de personalidad: Se evalúa la conducta en sus
          aspectos cognitivos, afectivos y motivacionales.


  1.7. Ritmo de aprendizaje: Se evalúa el tiempo necesario
          para que se realicen los cambios del comportamiento como
          consecuencia de la práctica o experiencia.


  1.8. Capacidad de la memoria: Se evalúa para saber la
          retención o conservación de lo aprendido.




                                                                         28
RESULTADOS DE APRENDIZAJE:


    A) En el dominio psicomotor (Saber hacer)
       Si discrimina formas y tamaños.
       Si demuestra su capacidad de organizar el tiempo y el
        espacio.
       Si manipula objetos con seguridad y en forma variada.
       Si logra habilidad y destreza en las operaciones básicas del
        trabajo.


    B) En el dominio afectivo (Saber ser)
       Si demuestra consideraron y respeto a los demás.
       Si muestra confianza o seguridad en sí mismo.
       Si asume responsabilidad y las cumple.
       Si muestra actitudes cooperadoras o de ayuda alas demás.


    C) En el dominio cognitivo (Saber)
       Si posee conocimientos, conceptos, principios, retener lo
        aprendido y saber pensar.


2. ¿QUÉ SE PUEDE EVALUAR AL SUJETO EDUCADOR?
  2.1. Si    conoce      y   maneja   los   principios   del   aprendizaje:
         conocimientos científicos, tecnológicos y humanísticos.
  2.2. Si conoce y toma en cuenta algunas características básicas
         de los educandos: sus aptitudes, su madurez, actitudes y
         hábitos, etc.
  2.3. Si promueve los aprendizajes deseados; logro de los
         objetivos.
  2.4. La forma cómo conduce el proceso orientación aprendizaje:
         métodos, estrategias y didáctica utilizadas por el docente o
         educador (facilitador)
  2.5. Su función de orientador, consejero, tutor, asesor, etc.



                                                                         29
3. ¿QUÉ SE PUEDE EVALUAR DE LA COMUNIDAD EDUCATIVA?
     Si los objetivos del proceso orientación - aprendizaje son
      concordantes con las necesidades e intereses de los educandos
      y de la comunidad educativa.
     Si la comunidad "contribuye en el logro de los objetivos,
      educacionales.
     Si la comunidad educativa contribuye en el Desarrollo de la
      educación nacional.
     Si las instituciones de la comunidad aportan por la educación
      nacional.


  Evaluación de Elementos del Sistema Educativo
  A. ¿Qué evaluar en los objetivos?
         Claridad y precisión en la formulación de objetivos del nivel
          universitario.
         Coherencia       con   lo   que   persiguen   los   estudiantes
          universitarios.
         Coherencia de los objetivos con la política educativa del
          nivel.


  B. ¿Qué evaluar en los contenidos?
         Si existe interés y motivación de los educandos del sistema
          universitario.
         Si los contenidos son claros, comprensibles y secuenciales.
         Si guardan relación con los avances de la ciencia, la
          tecnología y el humanismo.
         Si son útiles a los intereses y necesidades del estudiante
          universitario.


  C. ¿Qué evaluar en el método o estrategias de aprendizaje?
         Si el uso de métodos corresponde al tema tratado.
         Si en su selección se han tenido en cuenta los intereses y
          necesidades del estudiante universitario.


                                                                        30
   Si el uso de métodos es el más adecuado para promover el
      aprendizaje de los educandos universitarios.
     Si el uso de métodos se da en forma diversa o variada en
      función al nivel de educandos adultos.


D. ¿Qué evaluar en medios y/o materiales?
     Si su diseño y uso está en función de los objetivos de la
      educación.
     Si transmite con claridad el mensaje que se emite.
     Si optimiza el aprendizaje del estudiante universitario.
     Si posibilita la transferencia del aprendizaje.
     Si son de fácil manejo.


E. ¿Qué evaluar en la racionalización del tiempo?
     Si el tiempo asignado garantiza el aprendizaje del educando
      universitario.
     Si la dosificación hecha por el facilitador corresponde al
      tiempo asignado.
     Si en el tiempo asignado es posible lograr los objetivos
      educacionales.




                                                                 31
QUINTA UNIDAD
  LA EVALUACIÓN DE LA EDUCACIÓN UNIVERSITARIA EN EL
                MODELO ANDRAGÓGICO


PROCEDIMIENTOS:

1. Evaluación escrita con preguntas de reflexión con uso de la
   bibliografía recomendada.
   Ej. Las concepciones modernas sobre Evaluación Educativa.
   Ej. Los principios de la evaluación educativa.

2. Evaluación escrita sobre un tema específico.
   Ej. La evaluación escrita parcial referido a un tema específico; “El
   Gobierno Universitario” con preguntas específicas.

3. Evaluación escrita a través de las prácticas calificadas.
   Ej.   Nos    acercamos   a   los   exámenes   finales   con   preguntas
   concretas.

4. Evaluación escrita vía “estudios de casos”, con preguntas muy
   puntuales.
   Ej. El caso de la Srta. Marcia Quispe Condori.

5. Evaluación oral sobre temas desarrollados en clase.
   Ej. Evaluar oralmente los contenidos de la asignatura “Evaluación
   de la Educación Universitaria”.

6. La ejecución de la autoevaluación después de la exposición de un
   tema investigado.
   Ej. Ámbitos de la evaluación educativa.

7. La co-evaluación al término del debate académico sobre un tema
   expuesto.
   Ej. Las etapas de la evaluación educativa (evaluación de contexto,
   de entrada o inicial, evaluación formativa, evaluación sumativa).

8. La evaluación escrita de composición.


                                                                        32
PROCEDIMIENTOS DE EVALUACIÓN

A. Ejemplos de una prueba de composición
  1.    Qué                               4.   Describa.
        Quien                             5.   Contraste
        Cuando                            6.   Compare
        Cuál                              7.   Explique
        Donde                             8.   Discuta
  2.    Haga una lista                    9.   Desarrolla
  3.    Haga un esquema                   10. Evalúe

B. Ejemplos de pruebas de respuestas cortas
  1. DE EVOCACIÓN SIMPLE
       Recomendación:       Lea     cuidadosamente    las    siguientes
       preguntas y en cada caso trate de dar mejor respuesta
       colocándole en la línea de la derecha: (2 ptos.)
       1) ¿Quién descubrió el Océano Pacífico?
          ………………………………………………………………………….
       2) ¿Cómo se llama la isla donde Pizarro decidió la Conquista
          del Perú?
          ………………………………………………………………………….
       3) ¿Qué nombre tenía el imperio fundado por los Incas?
          ………………………………………………………………………….
       4) ¿Qué sucedía entre Huáscar y Atahualpa a la llegada de
          los Españoles?
          ………………………………………………………………………….

  2. DE COMPLETACIÓN
       Recomendaciones:       Lea    cuidadosamente    las   oraciones
       siguientes y coloque en el espacio respectivo la palabra o
       palabras que faltan para completar el significado (6 ptos).
       5) ………………….. fue el descubridor de América.
       6) ………………….. fue el descubridor del Océano Pacífico.
       7) ………………….. fue el descubridor del Río Amazonas.


                                                                     33
8) En su primer viaje Cristóbal Colon, salió del puerto de
     ………………., en el año …………, después de navegar por las
     costas de África llegó a las islas de ………………….., las
     últimas que se conocían hasta entonces.


3. DE DOBLE ALTERNATIVA
  Recomendación: Algunas de las proposiciones líneas abajo
  son falsas y otras son verdaderas, si la proposición es falsa
  coloque en el paréntesis de la derecha una F, si es verdadera
  coloque en el pronóstico una V. (1.5 ptos).
  9) Los ángulos opuestos de un paralelogramo son
      iguales.                                                  (       )
  10) El diámetro de un círculo divide al círculo en dos partes
      iguales.                                                  (       )
  11) Los políonos similares son equiláteros.                   (       )


4. DE SELECCIÓN
  Recomendación: Lea cuidadosamente cada una de las
  cuestiones      siguientes       y   sus   respectivas       respuestas
  probables. Escoja la respuesta que mejor se adapta a la
  cuestión y márquela con una X.
  12) La membrana que tapiza las fosas nasales se llama: (2
      ptos).
      a) Pleura         (      )        c) Peritoneo       (        )
      b) Pericardio     (      )        d) Pituitaria      (        )

  13) El ángulo recto mide: (2 ptos.)
      a) 100 grados     (      )        c) 75 grados       (        )
      b) 90 grados      (      )        d) 60 grados       (        )


  14) El húmero es un hueso de: (2 ptos.)
      a) La Cadera      (      )        c) El Tronco       (        )
      b) La Cabeza      (      )        d) El Brazo        (        )


                                                                            34
5. DE PAREAMIENTO
  a) Recomendación: A continuación hay dos listas de
    palabras; las de la izquierda se refieren a algunas partes
    del cuerpo humano, y las de las derecha a los diferentes
    huesos de que constan, una usted por medio de líneas los
    huesos correspondientes a cada una de las partes del
    cuerpo indicadas: (4 ptos).

       Cráneo                         Radio
                                       Etmoides


       Hombro                         Occipital
                                       Clavícula


       Brazo                          Parietal
                                       Cúbito


       Antebrazo                      Omóplato
                                       Húmero


  b) Coloque    el paréntesis respectivo, el número            de    la
    pregunta      del   lado    izquierdo   que    concuerda   con   la
    respuesta del lado derecho. (4 ptos.).


    1. El León           (     ) es un animal acuático
    2. El Pez            (     ) es un animal roedor
    3. El Perro          (     ) es un animal rumiante
    4. El Lagarto        (     ) es un animal anfibio
    5. El Ratón          (     ) es un animal feroz
    6. El Buey           (     ) es un animal doméstico
    7. El Hombre         (     ) es un animal mamífero
    8. El Cerdo          (     ) es un animal racional


                                                                     35

EJEMPLOS

  • 1.
    PRIMERA UNIDAD DESLINDE DE TÉRMINOS UTILIZADOS EN LA EVALUACIÓN DE LA EDUCACIÓN 1. Evaluar "Valorar, estimar, apreciar el valor de las cosas no materiales" Ej. Valorar, estimar o apreciar el aprendizaje de los participantes de la Maestría en Docencia Universitaria. 2. Evaluación 2.a. "Es el proceso de obtención de información y el uso de ésta información para formular juicios de valor y la toma adecuada de decisiones". 2.b. "Es una actividad sistemática y permanente, integrada dentro del proceso educativo con el fin de mejorar ese proceso, ayudar y orientar al alumno, criticar y revisar los planes y programas, métodos y recursos" (Ministerio de Educación”. 2.c. “La evaluación es el procedimiento que define, obtiene y ofrece información útil para juzgar decisiones alternativas”. (Phi Delta Kappa). 2.d. “La evaluación es la reunión sistemática de evidencias a fin de determinar si en realidad se producen ciertos cambios en los alumnos y establecer también el grado de cambio en cada estudiante”. (Bloom, Benjamín). 3. Supervisión "Servicio de orientación y asesoría técnica donde la verificación y la evaluación son acciones complementarias que permiten recoger información sobre los problemas que deberán ser superados a través de acciones de asesoramiento tan pronto sean detectados". Ej. Supervisión técnico - pedagógica a profesores por las autoridades pertinentes. 1
  • 2.
    4. Medición "Acción y efecto de medir". Medir = Examinar y determinar la longitud, extensión, volumen o capacidad de alguna cosa. Ej. La medición del rendimiento académico de los participantes de post grado. 5. Calificar.- Del latín gualis = cual y facere, hacer. "Ennoblecer, ilustrar, acreditar una persona o cosa". Ej. Calificar los trabajos de investigación. 6. Examen.- Del latín examen. "Indagación y análisis de un hecho". Ej. Indagar el nivel de aprendizaje de los participantes de doctorado. 7. Explorar.- Del latín explorare. “Reconocer, registrar, inquirir o averiguar con diligencia una cosa o un lugar". Ej. Explorar los conocimientos básicos de los estudiantes de matemática. 8. Control.- Del francés controle. “Registro, inspección, comprobación". Ej. Control de Registrar la comprensión de lectura. 9. Evaluación Educativa "Cuando decimos evaluación educativa, estamos aludiendo solamente a la evaluación del estudiante, a la evaluación del aprendizaje". 10. Evaluación Educacional "Nos estamos refiriendo a la evaluación de todo el sistema educativo en su conjunto, es decir comprende al docente, al programa educativo y la gestión de los modelos educativos. (Kennet Delgado). 2
  • 3.
    11. Evaluación dela Educación Universitaria "Nos estamos refiriendo a la evaluación del aprendizaje del participante, del docente, del programa educativo y de la gestión universitaria”. (Juan Ghiggo Cerna). LA EVALUACIÓN EDUCATIVA 1. DEFINICIÓN “Es el proceso de delineación, obtención y suministro de información útil para juzgar alternativas de decisión". (INIDE) “Evaluar en educación es juzgar, elaborar juicios de valor en torno a las procesos de formación de los estudiantes a fin de orientar adecuadamente las acciones futuras" (Almeyda). "El proceso sistemático de obtención de información respecto de las posibilidades y necesidades de aprendizaje del alumno y del grupo en el que interactúa para aprender con el propósito de formular juicios de valor y tomar las decisiones mas pertinentes a cada situación". (Ministerio. de Educación). CONCEPCIONES MODERNAS SOBRE EVALUACIÓN EDUCATIVA 1. EVALUACIÓN CIENTÍFICA Propone una planificación sistemática y rigurosa de la evaluación, como la preparación y aplicación de procedimientos y objetivos. 2. EVALUACIÓN FORMATIVA Centra su trabajo en el proceso educativo y se plantea como alternativa frente a la evaluación sumativa. 3. EVALUACIÓN SUMATIVA Es cuando la evaluación se desplaza de los objetivos a las necesidades del educando, es decir, la relación que existe entre los resultados y las necesidades de los sujetos de la educación. 3
  • 4.
    4. EVALUACIÓN HOLÍSTICA Cuando tiene· un carácter globalizador y comprensivo de los hechos evaluados, transformándose en una metaevaluación. 5. METAEVALUACIÓN Cuando se considera un medio eficaz para verificar y asegurar la calidad de las propias evaluaciones. CARACTERÍSTICAS DE LA EVALUACIÓN 1. ES INTEGRAL Porque proporciona información acerca de los factores y elementos que intervienen en el proceso educativo. Ejemplo: El educador, el media socia-cultural, los métodos didácticos, los materiales educativas, las actividades programadas, etc. 2. FLEXIBLE Su aplicación puede variar según diferencias de los sujetos de la educación. 3. DIVERSIFICADA Puede adaptarse a las realidades geo-socioeconómicos. 4. CONTINUA Se da permanentemente en todo el proceso educativo, desde su inicia hasta su culminación. 5. SISTEMÁTICA Es un procesa ordenado, coherente con criterio lógico. 6. PLANIFICADA Porque establece una organización de acciones que responden a un plan para lograr una evaluación eficaz. 4
  • 5.
    7. PARTICIPATIVA Porque propicia la intervención de todos los sujetos del proceso orientación-aprendizaje. 8. CIENTÍFICA Porque utiliza criterios, procedimientos e instrumentos cuyo rigor lógico es compatible con los planteamientos propios de la investigación científica. 9. DINÁMICA Porque exige llevar a cabo una serie de procedimientos con dinamicidad en el proceso orientación-aprendizaje. ' 10. OBJETIVA Se basa en criterios e indicadores que permiten la cualificación y cuantificación del rendimiento con ningún subjetivismo del evaluador. FUNCIONES DE LA EVALUACIÓN 1. FUNCIÓN DIAGNÓSTICA Permite establecer sí el educando tiene o no determinados conocimientos o habilidades previos para nuevos aprendizajes. 2. FUNCIÓN PRONÓSTICO Permite predecir el desenvolvimiento futuro del educando a partir de determinadas evidencias. 3. FUNCIÓN REGULADORA Permite efectuar oportunamente los reajustes necesarios en el proceso orientación-aprendizaje del educando. 4. FUNCIÓN ESTIMULADORA Ofrece al educando recompensa por el esfuerzo desplegado en el logro de los objetivos, y los incentivos para futuros aprendizajes. 5
  • 6.
    5. FUNCIÓN ORDENADORA Debe convertir la acción educativa en una actitud satisfactoria para los estudiantes. 6. FUNCIÓN METACOGNITIVA Consolida la forma cómo aprende, cómo piensa, cómo atiende y cómo actúa el estudiante en el desarrollo de su autoconciencia. 7. FUNCIÓN RETROALIMENTADORA Por medio de esta función, los estudiantes conocen y analizan la información acerca de sus logros, orientados a realzar o corregir el curso de su aprendizaje. Objetivos de la evaluación Considerando que la evaluación es un proceso que se cumple antes, durante y después de toda acción educativa, es conveniente señalar los siguientes objetivos: 1. Obtener información acerca de los factores o variables que condicionan el proceso orientación – aprendizaje, con el propósito de reajustar oportunamente la acción educativa. 2. Verificar el avance del logro de los objetivos curriculares con el fin de promover a los educandos. 3. Estimular el esfuerzo del educando ofreciéndole los incentivos con el fin de promover el desarrollo pleno de sus potencialidades. 4. Promover la formación integral del educando a través de los niveles y modalidades del sistema educativo nacional. 6
  • 7.
    SEGUNDA UNIDAD PRINCIPIOS DE LA EVALUACIÓN A) INTEGRALIDAD La evaluación es parte integrante del proceso orientación- aprendizaje. Es decir, se evalúa lo cognoscitivo, afectivo y motora. B) CONTINUIDAD La evaluación es un proceso permanente en la obtención de información sobre los logros del aprendizaje. C) DIFERENCIAL En la tarea evaluativa se debe hacer uso de diferentes medios, procedimientos e instrumentos para evaluar a los sujetos de la educación, a los maestros, a los materiales didácticos, a la infraestructura, a los mobiliarios, a la institución educativa, etc. D) INDIVIDUALIDAD La evaluación debe efectuarse de acuerdo a las diferencias individuales del educando, su ritmo de aprendizaje y sus potencialidades. E) CIENTIFICIDAD Los procedimientos e instrumentos de evaluación deben tener rigurosidad científica en función a los objetivos, contenidos y circunstancias de lo que se va ha evaluar. F) FINALIDAD La evaluación tiene por finalidad el logro de los fines y objetivos educacionales. 7
  • 8.
    G) EQUIDAD La evaluación debe hacerse con criterio de equidad, es decir, con justificación e imparcialidad. H) PROMOCIÓN La evaluación educativa debe llevarse a cabo con sentido de promocionar al educando de un grado inferior a otro superior, poniendo en práctica que la educación es un servicio hacia los sujetos de la educación. I) HORIZONTALIDAD La evaluación educativa debe efectuarse con sentido democrático y horizontalidad, es decir, dando oportunidad a todos los educandos, especialmente con los educandos que tienen dificultades en su aprendizaje. 8
  • 9.
    METODOLOGÍA DEL SISTEMADE EVALUACIÓN Propuesta A: Comunicación de los resultados 5 Planificación de la evaluación 1 Procesamiento de la Información 4 Elaboración de los instrumentos de evaluación 2 Recolección de la información 3 9
  • 10.
    Propuesta B: Recolección Planificación de la Procesamiento Comunicación de la información u de la de los evaluación obtención de Información resultados datos 1 2 3 4 METODOLOGÍA 10
  • 11.
    Propuesta C: 1 2 3 Análisis Determinación Selección de de de indicadores procedimientos e objetivos o criterios instrumentos. Planificación 8 7 6 5 4 Análisis e Aplicación Toma Comunicación Registro interpretación de los de de la de la de los instrumentos. decisiones información información resultados Ejecución 11
  • 12.
    Medio ambiente de Evaluación de la acción educativa contexto Inicio de la acción Evaluación de educativa entrada o inicial Evaluación del proceso o formativa Síntesis Análisis y Proceso de la acción educativa Nivel de Evaluación competencias, Diferencial habilidades y destrezas. ETAPAS DE LA EVALUACIÓN EDUCACIÓN Término de la Evaluación producto acción educativa 12 del final o sumativa
  • 13.
    PLANEAMIENTO DE LAEVALUACIÓN En la etapa de planeamiento el docente se planteará las siguientes interrogantes: a) ¿Para qué evaluar? Necesidad de determinar los objetivos de la evaluación. b) ¿Qué evaluar? Necesidad de precisar los indicadores: habilidades, conocimientos, actitudes, destrezas o hábitos que se desean evaluar, es decir lo que debe ser evaluado. c) ¿Cómo evaluar? Necesidad de establecer los procedimientos, es decir cuál sería la mejor forma de evaluar o comprobar lo que el indicador describe. ¿una evaluación oral? ¿una evaluación escrita? ¿una evaluación de ejecución?, etc. d) ¿Con qué evaluar? Necesidad de elaborar los instrumentos de evaluación. Los instrumentos no son sino el conjunto estructurado de estímulos o recreativos que van a generar respuestas en los educandos. Ejemplos: Lista de cotejo, una guía de entrevista, una tabla de verificación, una prueba objetiva, etc. e) ¿Cuándo evaluar? Necesidad de precisar los períodos, momentos, circunstancias, frecuencia, etc. 13
  • 14.
    TERCERA UNIDAD CONCEPCIONES DE EVALUACIÓN 1. EVALUACIÓN COMO "JUICIO DE EXPERTOS”  En esta concepción permanece el sentido original y el origen etimológico de la palabra "evaluar”.  Evaluar es asignar o dar valor a algo por media de un juicio valorativo.  Esta concepción respeta el núcleo central de la evaluación: el ser un proceso de carácter valorativo.  En esta concepción impera el criterio de la persona que evalúa y la información que maneja es la que le da su experiencia y conocimiento del objeto evaluación. Ejemplo: ¡Nadie puede obtener veinte! ¡Cómo vamos a aprobar a todos! ¡Veinte sólo el profesor!  Es por esta razón que se denomina "Juicio de expertos". 2. EVALUACIÓN COMO SINÓNIMO DE MEDICIÓN  La medición como sinónimo de medición, surge como consecuencia de las críticas formuladas a la concepción de juicio de expertos.  Con esta nueva concepción se intentó eliminar el aspecto subjetiva de la evaluación con el uso de instrumentos de medición válidos y confiables.  Esta concepción se sustenta en el reconocimiento de que las calificaciones escolares no eran confiables y carecían a menudo de objetividad.  La evaluación como sinónimo de medición, es entendida como “El acto de determinar la magnitud en que un individuo ha aprendido o el grado en que un individuo posee ciertas características, habilidades o talentos, fue hecha como equivalente con evaluación”. 14
  • 15.
    Este enfoque posee limitaciones, pues la evaluación fue entendida como la ciencia del desarrollo e interpretación de instrumentos, se soslaya la importancia del juicio de mérito como parte de la evaluación.  Esta concepción se preocupa por contar con instrumentos con altos niveles de validez y confiabilidad, hecho que garantiza la calidad de la información para la emisión de los juicios de valor. 3. EVALUACIÓN COMO CONGRUENCIA ENTRE OBJETIVOS Y LOGROS.  Esta concepción busca confrontar los objetivos propuestos con los logros o resultados obtenidos.  La evaluación como congruencia entre objetivos y logros, enfatiza sólo uno de los propósitos de la evaluación; la denominada evaluación sumativa, final o de producto.  La mayor desventaja de esta concepción, reside en el énfasis de la conducta final del educando, como criterio único, llevando a la evaluación a convertirse en una actividad terminal.  En esta concepción los alumnos estudian sólo para aprobar el examen; el docente para cumplir con las exigencias normativas, las autoridades educativas que norman los aspectos evaluativos al final del año escolar, preocupándose por los aspectos formales como registros, actas, promedios, etc.  Frente a este interés por la evaluación final o sumativa, ha surgido una fuerte corriente en el campo evaluativo, que destaca el propósito de la evaluación formativa.  La rescatable de esta concepción, es la importancia de la precisión y claridad de los objetivos del proceso para que se tenga parámetros de referencia explícita en la evaluación educativa. 15
  • 16.
    4. EVALUACIÓN COMOUN PROCESO DE DELINEAMIENTO Y USO DE INFORMACIÓN.  Esta concepción es definida como: "El proceso de delinear, obtener y proveer información útil para juzgar alternativas de decisión" (Chadwick).  También es definida como: “El proceso sistemático de recopilación de datos que luego de ser procesados sirve para determinaciones acerca de personas o casas" (Neimeyer).  Esta concepción es coherente con la percepción del proceso educativo como un sistema con objetivos predeterminados y que necesita mecanismos de retroinformación para que alcance sus fines.  En esta concepción, la evaluación cumple el rol de retroinformador.  De esta concepción hay la necesidad de rescatar los juicios del proceso evaluativo que sirven para la loma de decisiones que permitan realimentar y reajustar mediante decisiones adecuadas y acertadas en el cumplimiento de los fines y objetivos del proceso educativo. 5. HACIA UNA CONCEPTUALIZACIÓN DE LA EVALUACIÓN  "Evaluación es un proceso sistemático, integral, permanente y flexible, consustancial al proceso educativo que busca valorar la acción educativa para mejorarla" (Ministerio de Educación: Reglamento de Evaluación para las Instituciones de Formación del Profesorado Nacional).  "La Evaluación consiste en recoger, analizar e interpretar información acerca de la calidad y cantidad de experiencias adquiridas por el educando con relación a los objetivos y contenidos curriculares de las asignaturas de un determinado grado". (Ministerio de Educación: Normas de Evaluación para Secundaria de Menores).  "Evaluar es el proceso de interacciones comunitarias que el profesor intencionalmente realiza con los alumnos y padres de 16
  • 17.
    familia para comprendery emitir un juicio pedagógico sobre los avances y problemas de los alumnos en el logro de determinadas competencias con el fin de estimular permanentemente sus aprendizajes, fortalecer su autoestima y tomar decisiones en el campo de la enseñanza en las distintas áreas de desarrollo", (Ministerio de Educación: Articulación Educación Inicial y Educación Primaria). APORTES Y LIMITACIONES DE CADA CONCEPCIÓN DE EVALUACIÓN CONCEPCIONES APORTES LIMITACIONES Respeta el carácter Subjetividad de los Evaluación como valorativo de la parámetros y de la Juicio de expertos evaluación información. Evaluación como Reduce la evaluación Ofrece información sinónimo de al proceso de válida y confiable medición. medición. Evaluación como Destaca el rol de los Enfatiza el propósito congruencia entre objetivos en la sumativo de la objetivos y logros. evaluación. evaluación. Evaluación como No tiene en cuestión Retroinforma para la proceso de recojo de la finalidad del toma de decisiones. información. sistema. 17
  • 18.
    HACIA UNA CONCEPTUALIZACIÓNDE LA EVALUACIÓN Parámetros de referencia E N Tomar Evaluar Valor decisiones ar B A S E Información 18
  • 19.
    CUALIDADES DE UNBUEN EXAMEN Todo buen instrumento de medición debe poseer ciertas cualidades. A. LA VALIDEZ La validez se refiere al grado de precisión con que un instrumento mide lo que pretende medir.  Unas mediciones son más válidas que otras, pero ninguna de las que el educador aplica a sus alumnos es válida por completo. ¿Cómo aumentar la validez? Aunque es imposible lograr una validez perfecta en nuestras medidas, hay ciertas técnicas que el profesor puede practicar para evitar la disminución de aquella. a) No contaminar la evaluación: No es correcto reducir la nota escolar basándose en faltas de asistencia, el mal comportamiento, la ortografía, etc. b) Evitar la existencia de “claves” que no corresponden al objeto específico de los ítems. Ej. Cuando existe una “clave” gramatical que revela la respuesta para una pregunta o un examen de biología, entonces dicho ítem no mide lo que pretende medir. c) Formular claramente las instrucciones Las instrucciones para responder a las preguntas deben ser claras y comprensibles. d) Lograr un óptimo nivel de dificultad. Los instrumentos de medición deben tener un nivel de dificultad para medir lo que pretende medir. 19
  • 20.
    e) Usar unvocabulario apropiado Los ítems o preguntas deben redactarse con un vocabulario que esté al nivel de los educandos. f) Elaborar el instrumento de medición en forma coherente Las deficiencias en la elaboración y administración del instrumento impedirá la validez de sus resultados. B. LA CONFIABILIDAD La confiabilidad o fidelidad es el grado de exactitud con que un instrumento mide lo que en verdad mide.  La confiabilidad es necesaria pero no suficiente para la validez.  Los resultados de una prueba tienen que ser confiables para ser válidos, pero el hecho de ser confiable no garantiza su validez. Componentes de la confiabilidad a) La estabilidad Si un instrumento da resultados estables, entonces éstos serán iguales o muy parecidos cada vez que se repita la medición del mismo grupo y con el mismo instrumento. b) La consistencia Consiste en que los educandos evaluados obtienen los mismos puntajes, es decir ocupan los mismos rangos con el mismo instrumento de medición. ¿Cómo aumentar la confiabilidad? 1. Haciendo las mediciones objetivas. Se trata de buscar la objetividad en los instrumentos de medición. Ej. El instrumento de una prueba objetiva. 20
  • 21.
    2. Incluir unnúmero alto de ítems. En el instrumento de medición se debe incluir un número alto de ítems o reactivos. Ej. Un examen de 5 ítems y otro de 50 ítems. 3. Dificultad en los ítems Es recomendable que en el instrumento de medición se incluya un nivel de dificultad que permitirá observar el número de educandos que han respondido adecuadamente. 21
  • 22.
    CUARTA UNIDAD LAEDUCACIÓN COMO SISTEMA Y LA EVALUACIÓN COMO SUBSISTEMA 1. DEFINICIÓN DE SISTEMA “Conjunto de reglas o principios sobre una materia enlazada entre sí” Ejemplos: a) El principio de la universalidad. b) El principio de la horizontalidad. c) El principio de la promoción. d) El principio de la humanización. LA SOCIEDAD Y LOS SISTEMAS QUE LA COMPONEN SOCIEDAD (Suprasistema) Gobierno Economía (Sistema) (Sistema) Educación (Sistema) 22
  • 23.
    2. DE LOQUE SE DESPRENDE: 2.1. Las acciones institucionalizadas conforman el gran suprasistema que no es sino la sociedad. 2.2. Estos sistemas considerados en una relación de dependencia o subordinación del suprasistema, constituyen los subsistemas. 2.3. Si a estos subsistemas los miramos en sus relaciones mutuas de interdependencias o intersectorialidad, aparecen como parasistemas o sistemas paralelos. 2.4. La educación con relación a la sociedad global, constituye un subsistema. 2.5. La educación en relación. Ejm.: con la salud, agricultura, industria, minería, etc. constituye un parasistema. SISTEMA Y SUBSISTEMA Susbsistemas, educación: Administració ny Planificación Subsistema, Subsistema, escolar: educación: Currículum Evaluación 23
  • 24.
    LA EVALUACIÓN EDUCACIÓNCOMO SISTEMA OBJETIVOS: Propósito de la Evaluación Retroalimentación INSUMOS: PROCESOS PRODUCTO Instrumentos para la Acción de la Resultados de evaluación, técnicas, evaluación evaluación criterios, participantes. Contexto 24
  • 25.
    ELEMENTOS O COMPONENTESDE LA EVALUACIÓN EDUCATIVA a. INSUMOS  Participantes: Estudiantes, docentes y padres de familia.  Recursos Materiales: Bibliotecas, laboratorios, instalaciones deportivas, sala de profesores, etc. b. PROCESOS  Proceso Orientación – Aprendizaje.  Uso de materiales educativos y didácticos.  Ejecución del currículo. c. PRODUCTOS  Resultado de las evaluaciones que se obtienen sistemáticamente durante el proceso como al final del año escolar. d. CONTEXTO  Son las necesidades, problemas y oportunidades que se presentan en el proceso educativo y que se traducen en objetivos y metas educativas. 25
  • 26.
    ÁMBITOS DE LAEVALUACIÓN EDUCATIVA Según campos y Según estructura Según enfoque Según dimensiones y componentes de la organizativa sistémico ejes acción educativa A) Gestión pedagógica. A) Insumos A) Adm. Educativa. A) Dimensión político B) Gestión Institucional B) Procesos B) Centro Educativo. ideológico. C) Productos C) Educandos B) Dimensión técnico- D) Contexto D) Educadores pedagógica. C) Sujetos de la Educación. D) Elementos del Currículo. E) Suprasistema. 26
  • 27.
    RELACIÓN ENTRE OBJETIVOSY COMPETENCIAS EDUCACIONALES Dimensión intelectual Objetivos Dimensión Psicomotora Generales Dimensión afectiva Contenido Actitudinal Competencias Contenido Procedimental Contenido Conceptual 27
  • 28.
    EVALUACIÓN DE SUJETOSDE LA EVALUACIÓN 1. ¿QUÉ SE PUEDE EVALUAR EN EL SUJETO DE LA EDUCACIÓN? 1.1. Coeficiente intelectual: Se evalúa el desarrollo mental, expresados en términos de relación de la edad cronológica. 1.2. Inteligencia: Se evalúa la capacidad global del educando, es decir su grade de inteligencia que le permita enfrentarse con eficiencia en su medio ambiente. 1.3. Maduración: Se evalúa el crecimiento de las estructuras físicas y de consolidación de la estructura nerviosa. Se logra a través de la relación organismo - ambiente. 1.4. Aptitud: Se evalúa para precisar la predisposición para el aprendizaje de habilidades o destrezas. 1.5. Actitudes: Se evalúa los componentes afectivos y cognitivos así como las pautas de comportamiento. 1.6. Rasgos de personalidad: Se evalúa la conducta en sus aspectos cognitivos, afectivos y motivacionales. 1.7. Ritmo de aprendizaje: Se evalúa el tiempo necesario para que se realicen los cambios del comportamiento como consecuencia de la práctica o experiencia. 1.8. Capacidad de la memoria: Se evalúa para saber la retención o conservación de lo aprendido. 28
  • 29.
    RESULTADOS DE APRENDIZAJE: A) En el dominio psicomotor (Saber hacer)  Si discrimina formas y tamaños.  Si demuestra su capacidad de organizar el tiempo y el espacio.  Si manipula objetos con seguridad y en forma variada.  Si logra habilidad y destreza en las operaciones básicas del trabajo. B) En el dominio afectivo (Saber ser)  Si demuestra consideraron y respeto a los demás.  Si muestra confianza o seguridad en sí mismo.  Si asume responsabilidad y las cumple.  Si muestra actitudes cooperadoras o de ayuda alas demás. C) En el dominio cognitivo (Saber)  Si posee conocimientos, conceptos, principios, retener lo aprendido y saber pensar. 2. ¿QUÉ SE PUEDE EVALUAR AL SUJETO EDUCADOR? 2.1. Si conoce y maneja los principios del aprendizaje: conocimientos científicos, tecnológicos y humanísticos. 2.2. Si conoce y toma en cuenta algunas características básicas de los educandos: sus aptitudes, su madurez, actitudes y hábitos, etc. 2.3. Si promueve los aprendizajes deseados; logro de los objetivos. 2.4. La forma cómo conduce el proceso orientación aprendizaje: métodos, estrategias y didáctica utilizadas por el docente o educador (facilitador) 2.5. Su función de orientador, consejero, tutor, asesor, etc. 29
  • 30.
    3. ¿QUÉ SEPUEDE EVALUAR DE LA COMUNIDAD EDUCATIVA?  Si los objetivos del proceso orientación - aprendizaje son concordantes con las necesidades e intereses de los educandos y de la comunidad educativa.  Si la comunidad "contribuye en el logro de los objetivos, educacionales.  Si la comunidad educativa contribuye en el Desarrollo de la educación nacional.  Si las instituciones de la comunidad aportan por la educación nacional. Evaluación de Elementos del Sistema Educativo A. ¿Qué evaluar en los objetivos?  Claridad y precisión en la formulación de objetivos del nivel universitario.  Coherencia con lo que persiguen los estudiantes universitarios.  Coherencia de los objetivos con la política educativa del nivel. B. ¿Qué evaluar en los contenidos?  Si existe interés y motivación de los educandos del sistema universitario.  Si los contenidos son claros, comprensibles y secuenciales.  Si guardan relación con los avances de la ciencia, la tecnología y el humanismo.  Si son útiles a los intereses y necesidades del estudiante universitario. C. ¿Qué evaluar en el método o estrategias de aprendizaje?  Si el uso de métodos corresponde al tema tratado.  Si en su selección se han tenido en cuenta los intereses y necesidades del estudiante universitario. 30
  • 31.
    Si el uso de métodos es el más adecuado para promover el aprendizaje de los educandos universitarios.  Si el uso de métodos se da en forma diversa o variada en función al nivel de educandos adultos. D. ¿Qué evaluar en medios y/o materiales?  Si su diseño y uso está en función de los objetivos de la educación.  Si transmite con claridad el mensaje que se emite.  Si optimiza el aprendizaje del estudiante universitario.  Si posibilita la transferencia del aprendizaje.  Si son de fácil manejo. E. ¿Qué evaluar en la racionalización del tiempo?  Si el tiempo asignado garantiza el aprendizaje del educando universitario.  Si la dosificación hecha por el facilitador corresponde al tiempo asignado.  Si en el tiempo asignado es posible lograr los objetivos educacionales. 31
  • 32.
    QUINTA UNIDAD LA EVALUACIÓN DE LA EDUCACIÓN UNIVERSITARIA EN EL MODELO ANDRAGÓGICO PROCEDIMIENTOS: 1. Evaluación escrita con preguntas de reflexión con uso de la bibliografía recomendada. Ej. Las concepciones modernas sobre Evaluación Educativa. Ej. Los principios de la evaluación educativa. 2. Evaluación escrita sobre un tema específico. Ej. La evaluación escrita parcial referido a un tema específico; “El Gobierno Universitario” con preguntas específicas. 3. Evaluación escrita a través de las prácticas calificadas. Ej. Nos acercamos a los exámenes finales con preguntas concretas. 4. Evaluación escrita vía “estudios de casos”, con preguntas muy puntuales. Ej. El caso de la Srta. Marcia Quispe Condori. 5. Evaluación oral sobre temas desarrollados en clase. Ej. Evaluar oralmente los contenidos de la asignatura “Evaluación de la Educación Universitaria”. 6. La ejecución de la autoevaluación después de la exposición de un tema investigado. Ej. Ámbitos de la evaluación educativa. 7. La co-evaluación al término del debate académico sobre un tema expuesto. Ej. Las etapas de la evaluación educativa (evaluación de contexto, de entrada o inicial, evaluación formativa, evaluación sumativa). 8. La evaluación escrita de composición. 32
  • 33.
    PROCEDIMIENTOS DE EVALUACIÓN A.Ejemplos de una prueba de composición 1. Qué 4. Describa. Quien 5. Contraste Cuando 6. Compare Cuál 7. Explique Donde 8. Discuta 2. Haga una lista 9. Desarrolla 3. Haga un esquema 10. Evalúe B. Ejemplos de pruebas de respuestas cortas 1. DE EVOCACIÓN SIMPLE Recomendación: Lea cuidadosamente las siguientes preguntas y en cada caso trate de dar mejor respuesta colocándole en la línea de la derecha: (2 ptos.) 1) ¿Quién descubrió el Océano Pacífico? …………………………………………………………………………. 2) ¿Cómo se llama la isla donde Pizarro decidió la Conquista del Perú? …………………………………………………………………………. 3) ¿Qué nombre tenía el imperio fundado por los Incas? …………………………………………………………………………. 4) ¿Qué sucedía entre Huáscar y Atahualpa a la llegada de los Españoles? …………………………………………………………………………. 2. DE COMPLETACIÓN Recomendaciones: Lea cuidadosamente las oraciones siguientes y coloque en el espacio respectivo la palabra o palabras que faltan para completar el significado (6 ptos). 5) ………………….. fue el descubridor de América. 6) ………………….. fue el descubridor del Océano Pacífico. 7) ………………….. fue el descubridor del Río Amazonas. 33
  • 34.
    8) En suprimer viaje Cristóbal Colon, salió del puerto de ………………., en el año …………, después de navegar por las costas de África llegó a las islas de ………………….., las últimas que se conocían hasta entonces. 3. DE DOBLE ALTERNATIVA Recomendación: Algunas de las proposiciones líneas abajo son falsas y otras son verdaderas, si la proposición es falsa coloque en el paréntesis de la derecha una F, si es verdadera coloque en el pronóstico una V. (1.5 ptos). 9) Los ángulos opuestos de un paralelogramo son iguales. ( ) 10) El diámetro de un círculo divide al círculo en dos partes iguales. ( ) 11) Los políonos similares son equiláteros. ( ) 4. DE SELECCIÓN Recomendación: Lea cuidadosamente cada una de las cuestiones siguientes y sus respectivas respuestas probables. Escoja la respuesta que mejor se adapta a la cuestión y márquela con una X. 12) La membrana que tapiza las fosas nasales se llama: (2 ptos). a) Pleura ( ) c) Peritoneo ( ) b) Pericardio ( ) d) Pituitaria ( ) 13) El ángulo recto mide: (2 ptos.) a) 100 grados ( ) c) 75 grados ( ) b) 90 grados ( ) d) 60 grados ( ) 14) El húmero es un hueso de: (2 ptos.) a) La Cadera ( ) c) El Tronco ( ) b) La Cabeza ( ) d) El Brazo ( ) 34
  • 35.
    5. DE PAREAMIENTO a) Recomendación: A continuación hay dos listas de palabras; las de la izquierda se refieren a algunas partes del cuerpo humano, y las de las derecha a los diferentes huesos de que constan, una usted por medio de líneas los huesos correspondientes a cada una de las partes del cuerpo indicadas: (4 ptos).  Cráneo Radio Etmoides  Hombro Occipital Clavícula  Brazo Parietal Cúbito  Antebrazo Omóplato Húmero b) Coloque el paréntesis respectivo, el número de la pregunta del lado izquierdo que concuerda con la respuesta del lado derecho. (4 ptos.). 1. El León ( ) es un animal acuático 2. El Pez ( ) es un animal roedor 3. El Perro ( ) es un animal rumiante 4. El Lagarto ( ) es un animal anfibio 5. El Ratón ( ) es un animal feroz 6. El Buey ( ) es un animal doméstico 7. El Hombre ( ) es un animal mamífero 8. El Cerdo ( ) es un animal racional 35