Incrustar presentación
Descargado 29 veces



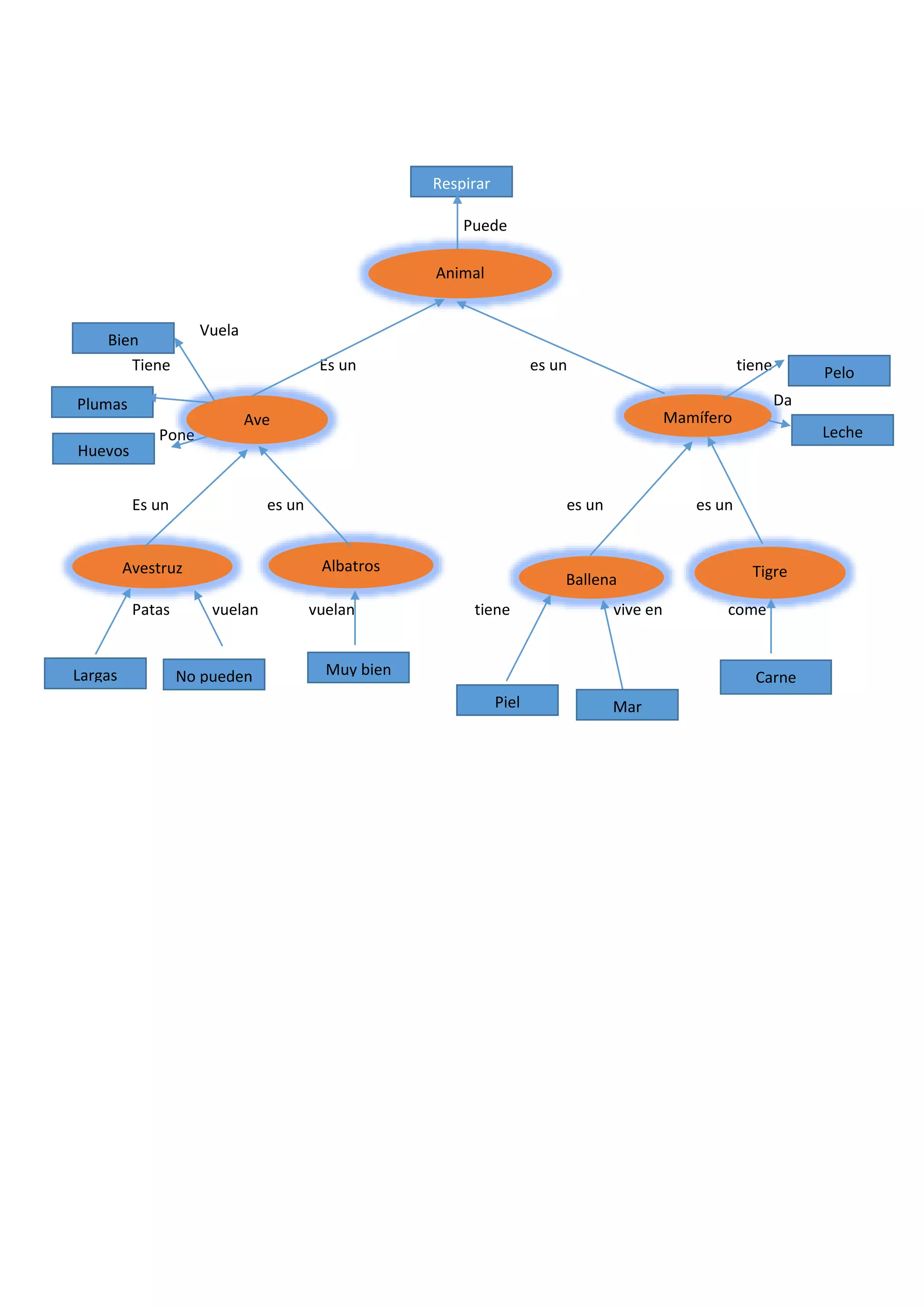
El documento habla sobre diferentes animales como el tigre, la ballena, el albatros, el avestruz y cómo algunos viven en la tierra o el mar y tienen plumas, pelo o escamas, y cómo se reproducen y crían a sus crías.

