V=I.R
Ley de OHM
Electricidad
y
Electrónica
Problemas con
circuitos
Mixto
Paralelo
Serie
La intensidad de
corriente que
pasa por todos
los elementos es
la misma
Hay elementos
con las dos
configuraciones
anteriores
El voltaje al que
están sometidos
los elementos
del circuito es el
mismo
Leyes de la
electricidad
Se dividen en
Ley de Watts
Ley de OHM
Descubierta por
El ingeniero escocés
James Watt en 1800.
Descubierta por
Explica que
La potencia eléctrica es
directamente
proporcional al voltaje
de un circuito y a la
intensidad que circula
por el.
El flujo de corriente que
circula por un circuito
eléctrico es directamente
proporciona la tensión o
voltaje aplicado, e
inversamente proporcionalal
restante.
Ecuación de OHM
I-E/R
Ecuación de Watt P=V.I
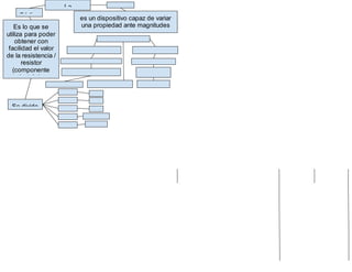
Código
Es lo que se
utiliza para poder
obtener con
facilidad el valor
de la resistencia /
resistor
(componente
electrónico
Se divide
es un dispositivo capaz de variar
una propiedad ante magnitudes
físicas o químicas, llamadas
Sensor de Sensor
Sensor de Sensor
Sensor
La
Protoboard
¿Qué es?
Una protoboard es unaplaca de pruebas para
electrónica quecontieneorificios en los que es
posible insertar cables y otros elementos
electrónicos para montar circuitos provisionales.
¿Còmo se usa?
Se usa insertando las terminales de los
dispositivos electrónicos en los orificios de la
protoboard de forma que tengan continuidad.
¿Para qué sirve?
Estas placas seutilizan para realizar pruebas
experimentales, si dicha prueba resultasatisfactoria el
circuito se construye de una forma más permanente. En
caso de que laprueba no sea satisfactoria, el circuito puede
modificarse con facilidad.
¿Quien la invento?
fue inventado en el año 1958, por Jack Kilby un ingeniero
de la empresa Texas Instrument. Estelo hizo parapoder
aumentar la velocidad de los ordenadores y aumentar la
capacidad dememoria para almacenar datos. Jack Kilby
recibió un premio nobel de física por su invento en el año
2000.
¿cuales son
sus partes?
Canal central.
Buses.
Pistas.
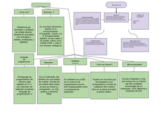
Arduino
¿Qué es?
Plataforma de
hardware y software
de código abierto,
basada en una placa
con entradas y
salidas, analógicas y
digitales.
Arduino 1
Es una placa electrónica
basada en el
microcontrolador
ATmega328. Cuenta con
14 entradas/salidas
digitales, de las cuales 6
se pueden utilizar como
salidas PWM y otras 6
son entradas analógicas
Lenguaje
de
programación Raspberry
Software
arduino
¿Qué son placas? Microcontrolador
El lenguaje de
programación de
Arduino está
basado en C++,
con intención de
extender al exitoso
lenguaje de
programación C
Circuito integrado o chip
que incluye en su interior
las tres unidades
funcionales de un
ordenador: CPU, Memoria y
Unidades de E/S.
Tarjeta con circuitos que
es anexada a una
computadora a través de
cualquier slot o bahía
libre en la placa principal,
la placa madre.
Es un ordenador del
tamaño de una tarjeta
de crédito. Consta de
una placa base sobre
la que se monta un
procesador, un chip
gráfico y memoria
RAM.
Su software es un IDE;
es un entorno de
programación que ha
sido empaquetado como
un programa de
aplicación.
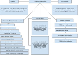
Tester o multímetro
¿Qué es? Funcionamiento
Clasificación y funcionamiento de sus partes clases de multímetros
Tipos de voltajes
Es un instrumento de prueba capaz de realizar diversas
mediciones eléctricas, tales como corriente,voltajes y
resistencia entre las más importantes.
el multímetro digital es un instrumento,
comúnmente portátil, de medición de parámetros
electricos mediante impulsos electrónicos.
pantalla o display
Botón de encendido
Rango para medir voltaje
Perilla del selector de función y escala
Conector para la punta roja(+)
Conector para la punta negra
Función para la prueba de diodos
Función para la prueba de continuidad
Conector para la punta roja
Rango para medir resistencia
Selector del tipo de corriente
VOLTAJE DE CORRIENTE
CONTINUA: viaja en una sola
dirección y tiene polaridad,
podemos identificar su parte
negativa y positiva.
VOLTAJE DE CORRIENTE
ALTERNA: viaja en ambos sentidos
en un circuito. Tiene forma de
función senoidaly es variable,
debido a esto no se puede
identificar el polo positivo ni
negativo.
Multímetro automotriz
Multímetro por escala
Multímetro de autorango
Multímetro Análogo

Electricidad y electronica_

  • 1.
    V=I.R Ley de OHM Electricidad y Electrónica Problemascon circuitos Mixto Paralelo Serie La intensidad de corriente que pasa por todos los elementos es la misma Hay elementos con las dos configuraciones anteriores El voltaje al que están sometidos los elementos del circuito es el mismo Leyes de la electricidad Se dividen en Ley de Watts Ley de OHM Descubierta por El ingeniero escocés James Watt en 1800. Descubierta por Explica que La potencia eléctrica es directamente proporcional al voltaje de un circuito y a la intensidad que circula por el. El flujo de corriente que circula por un circuito eléctrico es directamente proporciona la tensión o voltaje aplicado, e inversamente proporcionalal restante. Ecuación de OHM I-E/R Ecuación de Watt P=V.I
  • 3.
    Código Es lo quese utiliza para poder obtener con facilidad el valor de la resistencia / resistor (componente electrónico Se divide es un dispositivo capaz de variar una propiedad ante magnitudes físicas o químicas, llamadas Sensor de Sensor Sensor de Sensor Sensor La
  • 4.
    Protoboard ¿Qué es? Una protoboardes unaplaca de pruebas para electrónica quecontieneorificios en los que es posible insertar cables y otros elementos electrónicos para montar circuitos provisionales. ¿Còmo se usa? Se usa insertando las terminales de los dispositivos electrónicos en los orificios de la protoboard de forma que tengan continuidad. ¿Para qué sirve? Estas placas seutilizan para realizar pruebas experimentales, si dicha prueba resultasatisfactoria el circuito se construye de una forma más permanente. En caso de que laprueba no sea satisfactoria, el circuito puede modificarse con facilidad. ¿Quien la invento? fue inventado en el año 1958, por Jack Kilby un ingeniero de la empresa Texas Instrument. Estelo hizo parapoder aumentar la velocidad de los ordenadores y aumentar la capacidad dememoria para almacenar datos. Jack Kilby recibió un premio nobel de física por su invento en el año 2000. ¿cuales son sus partes? Canal central. Buses. Pistas. Arduino ¿Qué es? Plataforma de hardware y software de código abierto, basada en una placa con entradas y salidas, analógicas y digitales. Arduino 1 Es una placa electrónica basada en el microcontrolador ATmega328. Cuenta con 14 entradas/salidas digitales, de las cuales 6 se pueden utilizar como salidas PWM y otras 6 son entradas analógicas Lenguaje de programación Raspberry Software arduino ¿Qué son placas? Microcontrolador El lenguaje de programación de Arduino está basado en C++, con intención de extender al exitoso lenguaje de programación C Circuito integrado o chip que incluye en su interior las tres unidades funcionales de un ordenador: CPU, Memoria y Unidades de E/S. Tarjeta con circuitos que es anexada a una computadora a través de cualquier slot o bahía libre en la placa principal, la placa madre. Es un ordenador del tamaño de una tarjeta de crédito. Consta de una placa base sobre la que se monta un procesador, un chip gráfico y memoria RAM. Su software es un IDE; es un entorno de programación que ha sido empaquetado como un programa de aplicación.
  • 6.
    Tester o multímetro ¿Quées? Funcionamiento Clasificación y funcionamiento de sus partes clases de multímetros Tipos de voltajes Es un instrumento de prueba capaz de realizar diversas mediciones eléctricas, tales como corriente,voltajes y resistencia entre las más importantes. el multímetro digital es un instrumento, comúnmente portátil, de medición de parámetros electricos mediante impulsos electrónicos. pantalla o display Botón de encendido Rango para medir voltaje Perilla del selector de función y escala Conector para la punta roja(+) Conector para la punta negra Función para la prueba de diodos Función para la prueba de continuidad Conector para la punta roja Rango para medir resistencia Selector del tipo de corriente VOLTAJE DE CORRIENTE CONTINUA: viaja en una sola dirección y tiene polaridad, podemos identificar su parte negativa y positiva. VOLTAJE DE CORRIENTE ALTERNA: viaja en ambos sentidos en un circuito. Tiene forma de función senoidaly es variable, debido a esto no se puede identificar el polo positivo ni negativo. Multímetro automotriz Multímetro por escala Multímetro de autorango Multímetro Análogo