REPÚBLICA BOLIVARIANA DE VENEZUELA
MINISTERIO DEL PODER POPULAR PARA LA DEFENSA
UNIVERSIDAD NACIONAL POLITECNICA DE LA
FUERZA ARMADA BOLIVARIANA
NÚCLEO VARGAS
INFORME.
Profesora: Integrantes:
Nyorka Duran Igor Martínez CI: 20.652.783
Jorge Jiménez CI: 20.841.570
Catia la mar, 23 de abril del 2014.
Introducción.
La Gerencia Informática es la nueva fusión entre la Gerencia Administrativa
de una organización y el procesamiento de los datos mediante herramientas
automatizadas.
Representa la nueva alternativa para optimizar el funcionamiento de las
organizaciones, la Ingeniería Informática no debe omitir esta perspectiva de
evolución conceptual, pues sólo así se logra una cabal comprensión de la lógica
histórica que ha conducido a los grandes desarrollos actuales. El futuro ingeniero
debe desarrollar una especie de estructura conceptual donde pueda ubicar de manera
organizada e interrelacionada los conocimientos que va adquiriendo, y aplicarlos para
el mejoramiento de las organizaciones. A continuación se describirán las principales
características de esta gerencia, su utilidad para la organización, perfil laboral y
últimos avances.
1.- Mencione 10 funciones de un gerente virtual
 Proponer a la Gerencia General las políticas, normas, objetivos y planes
relacionados al desarrollo informático institucional.
 Planear, organizar, dirigir, ejecutar y controlar las actividades relacionadas al
desarrollo informático, operación y administración de la infraestructura
tecnológica, soporte técnico y atención a usuarios.
 Desarrollar acciones coordinadas con el Comité de Usuarios de Informática
del Poder Judicial, para la atención a requerimientos institucionales por
desarrollo y mantenimiento de sistemas, bienes u otros servicios informáticos.
 Asesorar y proponer la adquisición de hardware y software informático y la
contratación de servicios necesarios para el desarrollo institucional.
 Definir las políticas, elaborar y ejecutar los planes de seguridad de la
información automatizada.
 Formular el Plan de Contingencia del Poder Judicial; así como aprobar los
procedimientos establecidos a utilizarse para evitar interrupciones en la
operación de los procesos críticos de la Institución.
 Programar, dirigir, ejecutar y supervisar el mantenimiento preventivo y
correctivo de los equipos informáticos, redes y comunicaciones que permitan
optimizar su rendimiento.
 Promover la capacitación en informática del personal jurisdiccional y
administrativo.
 Proveer a la Gerencia General y los demás órganos de la Institución,
herramientas y reportes adecuados para facilitar la toma de decisiones.
 Brindar soporte para el óptimo funcionamiento del Portal Institucional en
Internet.
2.- ¿Cuáles son las funciones de la administración; redacte y adapte cada una al área
de sistemas?
Las funciones básicas de la administración son cinco:
- Planeación.
La necesidad de la planeación en una empresa aparece principalmente por tres
razones:
Para obligar a pensar en el futuro. Se planifica para que todas las personas de la
empresa piensen hacia donde van y se puedan anticipar a los problemas, evitando en
esta forma que se deje los problemas a la suerte o a las creencias religiosas.
- Organización
Existen dos razones fundamentales por las cuales es conveniente organizar:
 Hay una gran cantidad de cosas que no puede realizarlas una sola persona y
por lo tanto debe unirse con otros para ejecutarlas.
 Para aprovechar los beneficios que trae la división del trabajo.
- Dirección.
Esta herramienta nos da a conocer qué debe hacer cada persona, cada
departamento u organismo, describiendo los deberes y responsabilidades de cada
persona y las atribuciones de cada persona con respecto al grupo de personas que
trabajan a su cargo.
- Coordinación.
En el proceso administrativo debe existir coordinación o sea que haya una
estrecha armonía entre los funcionarios de la empresa y las operaciones que ejecutan
para que el desenvolvimiento del trabajo no tenga ningún obstáculo.
- Control.
Este proceso consiste en verificar si los resultados obtenidos son iguales o
parecidos a los planes presentados, y permite básicamente avisar en forma oportuna si
algo está fallando y además si resulta eficaz en el uso de los recursos
También podemos decir que el control consiste en la medición y corrección de la
ejecución con base en las metas establecidas, compara lo realizado con lo planeado y
exige cuentas de las tareas y actividades asumidas.
- Evaluación.
La evaluación es la determinación sistemática del mérito, el valor y el significado
de algo o alguien en función de unos criterios respecto a un conjunto de normas. La
evaluación a menudo se usa para caracterizar y evaluar temas de interés en una
amplia gama de las empresas humanas, incluyendo las artes, la educación, la justicia,
la salud, las fundaciones y organizaciones sin fines de lucro, los gobiernos y otros
servicios humanos.
3.- ¿Que herramientas tecnológicas (al menos tres) emplearía para hacer la
planificación de un proyecto de software, describe brevemente c/u?
 Microsoft Project: Es un software que permite organizar datos e información
acerca de la asignación de tiempos a las tareas, los costos asociados y los
recursos del proyecto, de manera que se controle su ejecución respetando los
plazos sin exceder el presupuesto y consiguiendo los objetivos planteados de
la forma más eficaz.
 Achievo: Disponible en 20 idiomas, además de la utilidad de gestión de
proyecto, que divide según el tiempo de su ejecución, incluye calendarios,
estadísticas, plantillas y notas. No hay tarifas de licencia o limitaciones para
su uso.
 Gantt Project: Un programa de escritorio multiplataforma que corre sobre
Windows, Mac OS X y Linux, totalmente gratuito. Incluye diagramas de
Gantt, asignación de las personas que trabajarán en el proyecto, y permite
exportar los diagramas como imágenes, mientras genera informes en PDF y
HTML. Permite interoperar con Microsoft Project, importando y
exportándolos a sus formatos.
4.- ¿Que recursos considera necesario para el desarrollo de un proyecto de
software?
 Recursos humanos: La cantidad de personas requeridas y necesarias
para la realización de dicho software, según especialidad y jerarquía.
 Recursos de software reutilizables: es la búsqueda de antecedentes de
software con una función parecida al próximo a desarrollar; que van
desde los ya desarrollados a los ya experimentados; y a los nuevos
componentes.
 Recursos de entorno: es la inclusión del hardware con el software, y es
donde descansa o se coloca el software
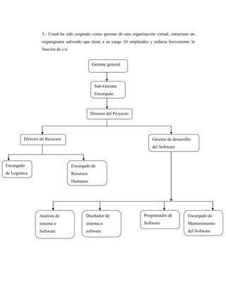
5.- Usted ha sido asignado como gerente de una organización virtual, estructure un
organigrama sabiendo que tiene a su cargo 10 empleados y redacte brevemente la
función de c/u
Gerente general
Sub-Gerente
Encargado
Director del Proyecto
Director de Recursos
Encargado
de Logística
Encargado de
Recursos
Humanos
Gerente de desarrollo
del Software
Analista de
sistema o
Software
Diseñador de
sistema o
software
Programador de
Software
Encargado de
Mantenimiento
del Software
Explicación de Cada uno de los empleados:
 Sub-Gerente Encargado: Su función es asistir al gerente en cualquier tarea en
la cual el Gerente General; en él se pueden delegar tareas y que tome
decisiones cruciales en caso de emergencia.
 Director del Proyecto: Es el encargado y jefe de la realización del proyecto,
su manera de administrar y de controlar a su equipo depende directamente de
el; su investigación, presentación y justificación de proyecto son esenciales
para el desarrollo del mismo.
 Director de Recursos: Se encarga de administrar, controlar y llevar el
presupuesto, nomina y listado de elementos que se necesitan y se requiere en
la realización del proyecto; influye la parte económica y la parte de
administración.
 Encargado de Logística: Su principal tarea es controlar los recursos como la
comida, materiales e implementos necesarios para el proyecto, el hardware
disponible para el área de trabajo; es decir, todo los materiales necesarios para
cumplir con el desarrollo del proyecto
 Encargado de Recursos Humanos: es el principal encargado y responsable del
control, cumplimiento y rendimiento de la mano de obra de dicho proyecto;
controla a los trabajadores tanto en la parte laboral como si hay problemas
personales.
 Gerente de Desarrollo del Software: es el ingeniero JEFE del grupo de
programadores y analistas del proyecto, los que se encargan directamente del
desarrollo e implantación del software.
 Analista de sistema o software: Se encarga de analizar, investigar y
diagnosticar las fallas y necesidades del software a realizar, para luego
llevarlo al diseño.
 Diseñador de Sistema o Software: Se encarga del diseño básico, de los
bocetos o muestras principales de como seria el software a desarrollar
 Programador del Software: Se encarga de programar y desarrollar el código
fuente del software, y desarrollarlo como tal para crear el programa base que
cumpla con el proyecto.
 Encargado Del Mantenimiento del Software: Es la última fase del desarrollo
del proyecto, viene dado luego de la implantación del sistema. Es la etapa de
corrección de posibles fallas, de verificación y de control del software final;
para su posterior prueba y uso inmediato por la empresa.

Gerencia Informática

  • 1.
    REPÚBLICA BOLIVARIANA DEVENEZUELA MINISTERIO DEL PODER POPULAR PARA LA DEFENSA UNIVERSIDAD NACIONAL POLITECNICA DE LA FUERZA ARMADA BOLIVARIANA NÚCLEO VARGAS INFORME. Profesora: Integrantes: Nyorka Duran Igor Martínez CI: 20.652.783 Jorge Jiménez CI: 20.841.570 Catia la mar, 23 de abril del 2014.
  • 2.
    Introducción. La Gerencia Informáticaes la nueva fusión entre la Gerencia Administrativa de una organización y el procesamiento de los datos mediante herramientas automatizadas. Representa la nueva alternativa para optimizar el funcionamiento de las organizaciones, la Ingeniería Informática no debe omitir esta perspectiva de evolución conceptual, pues sólo así se logra una cabal comprensión de la lógica histórica que ha conducido a los grandes desarrollos actuales. El futuro ingeniero debe desarrollar una especie de estructura conceptual donde pueda ubicar de manera organizada e interrelacionada los conocimientos que va adquiriendo, y aplicarlos para el mejoramiento de las organizaciones. A continuación se describirán las principales características de esta gerencia, su utilidad para la organización, perfil laboral y últimos avances.
  • 3.
    1.- Mencione 10funciones de un gerente virtual  Proponer a la Gerencia General las políticas, normas, objetivos y planes relacionados al desarrollo informático institucional.  Planear, organizar, dirigir, ejecutar y controlar las actividades relacionadas al desarrollo informático, operación y administración de la infraestructura tecnológica, soporte técnico y atención a usuarios.  Desarrollar acciones coordinadas con el Comité de Usuarios de Informática del Poder Judicial, para la atención a requerimientos institucionales por desarrollo y mantenimiento de sistemas, bienes u otros servicios informáticos.  Asesorar y proponer la adquisición de hardware y software informático y la contratación de servicios necesarios para el desarrollo institucional.  Definir las políticas, elaborar y ejecutar los planes de seguridad de la información automatizada.  Formular el Plan de Contingencia del Poder Judicial; así como aprobar los procedimientos establecidos a utilizarse para evitar interrupciones en la operación de los procesos críticos de la Institución.  Programar, dirigir, ejecutar y supervisar el mantenimiento preventivo y correctivo de los equipos informáticos, redes y comunicaciones que permitan optimizar su rendimiento.  Promover la capacitación en informática del personal jurisdiccional y administrativo.  Proveer a la Gerencia General y los demás órganos de la Institución, herramientas y reportes adecuados para facilitar la toma de decisiones.  Brindar soporte para el óptimo funcionamiento del Portal Institucional en Internet.
  • 4.
    2.- ¿Cuáles sonlas funciones de la administración; redacte y adapte cada una al área de sistemas? Las funciones básicas de la administración son cinco: - Planeación. La necesidad de la planeación en una empresa aparece principalmente por tres razones: Para obligar a pensar en el futuro. Se planifica para que todas las personas de la empresa piensen hacia donde van y se puedan anticipar a los problemas, evitando en esta forma que se deje los problemas a la suerte o a las creencias religiosas. - Organización Existen dos razones fundamentales por las cuales es conveniente organizar:  Hay una gran cantidad de cosas que no puede realizarlas una sola persona y por lo tanto debe unirse con otros para ejecutarlas.  Para aprovechar los beneficios que trae la división del trabajo. - Dirección. Esta herramienta nos da a conocer qué debe hacer cada persona, cada departamento u organismo, describiendo los deberes y responsabilidades de cada persona y las atribuciones de cada persona con respecto al grupo de personas que trabajan a su cargo. - Coordinación. En el proceso administrativo debe existir coordinación o sea que haya una estrecha armonía entre los funcionarios de la empresa y las operaciones que ejecutan para que el desenvolvimiento del trabajo no tenga ningún obstáculo.
  • 5.
    - Control. Este procesoconsiste en verificar si los resultados obtenidos son iguales o parecidos a los planes presentados, y permite básicamente avisar en forma oportuna si algo está fallando y además si resulta eficaz en el uso de los recursos También podemos decir que el control consiste en la medición y corrección de la ejecución con base en las metas establecidas, compara lo realizado con lo planeado y exige cuentas de las tareas y actividades asumidas. - Evaluación. La evaluación es la determinación sistemática del mérito, el valor y el significado de algo o alguien en función de unos criterios respecto a un conjunto de normas. La evaluación a menudo se usa para caracterizar y evaluar temas de interés en una amplia gama de las empresas humanas, incluyendo las artes, la educación, la justicia, la salud, las fundaciones y organizaciones sin fines de lucro, los gobiernos y otros servicios humanos. 3.- ¿Que herramientas tecnológicas (al menos tres) emplearía para hacer la planificación de un proyecto de software, describe brevemente c/u?  Microsoft Project: Es un software que permite organizar datos e información acerca de la asignación de tiempos a las tareas, los costos asociados y los recursos del proyecto, de manera que se controle su ejecución respetando los plazos sin exceder el presupuesto y consiguiendo los objetivos planteados de la forma más eficaz.  Achievo: Disponible en 20 idiomas, además de la utilidad de gestión de proyecto, que divide según el tiempo de su ejecución, incluye calendarios, estadísticas, plantillas y notas. No hay tarifas de licencia o limitaciones para su uso.
  • 6.
     Gantt Project:Un programa de escritorio multiplataforma que corre sobre Windows, Mac OS X y Linux, totalmente gratuito. Incluye diagramas de Gantt, asignación de las personas que trabajarán en el proyecto, y permite exportar los diagramas como imágenes, mientras genera informes en PDF y HTML. Permite interoperar con Microsoft Project, importando y exportándolos a sus formatos. 4.- ¿Que recursos considera necesario para el desarrollo de un proyecto de software?  Recursos humanos: La cantidad de personas requeridas y necesarias para la realización de dicho software, según especialidad y jerarquía.  Recursos de software reutilizables: es la búsqueda de antecedentes de software con una función parecida al próximo a desarrollar; que van desde los ya desarrollados a los ya experimentados; y a los nuevos componentes.  Recursos de entorno: es la inclusión del hardware con el software, y es donde descansa o se coloca el software
  • 7.
    5.- Usted hasido asignado como gerente de una organización virtual, estructure un organigrama sabiendo que tiene a su cargo 10 empleados y redacte brevemente la función de c/u Gerente general Sub-Gerente Encargado Director del Proyecto Director de Recursos Encargado de Logística Encargado de Recursos Humanos Gerente de desarrollo del Software Analista de sistema o Software Diseñador de sistema o software Programador de Software Encargado de Mantenimiento del Software
  • 8.
    Explicación de Cadauno de los empleados:  Sub-Gerente Encargado: Su función es asistir al gerente en cualquier tarea en la cual el Gerente General; en él se pueden delegar tareas y que tome decisiones cruciales en caso de emergencia.  Director del Proyecto: Es el encargado y jefe de la realización del proyecto, su manera de administrar y de controlar a su equipo depende directamente de el; su investigación, presentación y justificación de proyecto son esenciales para el desarrollo del mismo.  Director de Recursos: Se encarga de administrar, controlar y llevar el presupuesto, nomina y listado de elementos que se necesitan y se requiere en la realización del proyecto; influye la parte económica y la parte de administración.  Encargado de Logística: Su principal tarea es controlar los recursos como la comida, materiales e implementos necesarios para el proyecto, el hardware disponible para el área de trabajo; es decir, todo los materiales necesarios para cumplir con el desarrollo del proyecto  Encargado de Recursos Humanos: es el principal encargado y responsable del control, cumplimiento y rendimiento de la mano de obra de dicho proyecto; controla a los trabajadores tanto en la parte laboral como si hay problemas personales.  Gerente de Desarrollo del Software: es el ingeniero JEFE del grupo de programadores y analistas del proyecto, los que se encargan directamente del desarrollo e implantación del software.  Analista de sistema o software: Se encarga de analizar, investigar y diagnosticar las fallas y necesidades del software a realizar, para luego llevarlo al diseño.  Diseñador de Sistema o Software: Se encarga del diseño básico, de los bocetos o muestras principales de como seria el software a desarrollar
  • 9.
     Programador delSoftware: Se encarga de programar y desarrollar el código fuente del software, y desarrollarlo como tal para crear el programa base que cumpla con el proyecto.  Encargado Del Mantenimiento del Software: Es la última fase del desarrollo del proyecto, viene dado luego de la implantación del sistema. Es la etapa de corrección de posibles fallas, de verificación y de control del software final; para su posterior prueba y uso inmediato por la empresa.