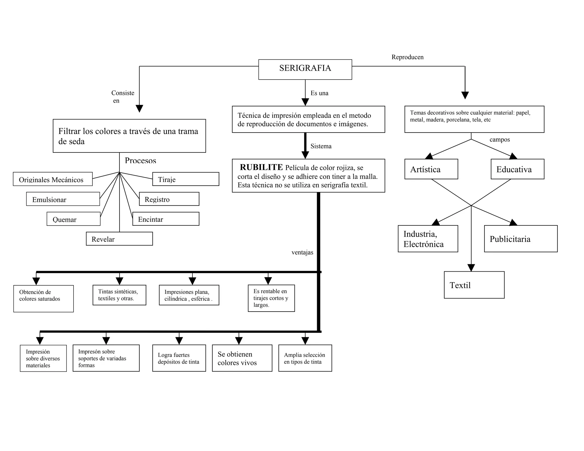
Reproducen
                                                                                                              SERIGRAFIA

                                    Consiste                                                                                Es una
                                    en
                                                                                                                                                        Temas decorativos sobre cualquier material: papel,
                                                                                              Técnica de impresión empleada en el metodo                metal, madera, porcelana, tela, etc
                                                                                              de reproducción de documentos e imágenes.
                Filtrar los colores a través de una trama
                de seda                                                                                                                                                                  campos
                                                                                                                            Sistema

                                          Procesos
                                                                                               RUBILITE Película de color rojiza, se                    Artística                          Educativa
Originales Mecánicos                                     Tiraje                               corta el diseño y se adhiere con tiner a la malla.
                                                                                              Esta técnica no se utiliza en serigrafía textil.

     Emulsionar                                      Registro

             Quemar                                Encintar

                                                                                                                                                      Industria,
                           Revelar                                                                                                                                                       Publicitaria
                                                                                                                                                      Electrónica
                                                                                                                      ventajas




                                                                                                                                                                        Textil
Obtención de                  Tintas sintéticas,              Impresiones plana,                   Es rentable en
colores saturados             textiles y otras.               cilíndrica , esférica .              tirajes cortos y
                                                                                                   largos.




  Impresión           Impresón sobre
                                                         Logra fuertes                  Se obtienen              Amplia selección
  sobre diversos      soportes de variadas
                                                         depósitos de tinta             colores vivos            en tipos de tinta
  materiales          formas

Esquema

  • 1.
    Reproducen SERIGRAFIA Consiste Es una en Temas decorativos sobre cualquier material: papel, Técnica de impresión empleada en el metodo metal, madera, porcelana, tela, etc de reproducción de documentos e imágenes. Filtrar los colores a través de una trama de seda campos Sistema Procesos RUBILITE Película de color rojiza, se Artística Educativa Originales Mecánicos Tiraje corta el diseño y se adhiere con tiner a la malla. Esta técnica no se utiliza en serigrafía textil. Emulsionar Registro Quemar Encintar Industria, Revelar Publicitaria Electrónica ventajas Textil Obtención de Tintas sintéticas, Impresiones plana, Es rentable en colores saturados textiles y otras. cilíndrica , esférica . tirajes cortos y largos. Impresión Impresón sobre Logra fuertes Se obtienen Amplia selección sobre diversos soportes de variadas depósitos de tinta colores vivos en tipos de tinta materiales formas