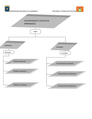
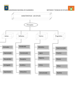
-31526-96146<br />UNIVERSIDAD NACIONAL DE CAJAMARCA<br />FACULTAD DE CIENCIAS ECONOMICAS CONTABLES Y ADMINISTRATIVAS<br />ESCUELA ACADEMICO PROFESIONAL DE ECONOMIA<br />TEMA:<br />ESTILOS DE APRENDIZAJE<br />CURSO:<br />METODOS Y TECNICAS DE ESTUDIO<br />DOCENTE:<br />ALEX M. HERNANDEZ TORRES<br />ALUMNA:<br />MARIÑAS CABRERA KELIN YANIRA<br />CICLO:<br />2011_1<br />GRUPO:<br />“A”<br />ESTILOS EDUCATIVOSEL ESTILORECOMENDACIONES PARA MEJORAR LOS ESTILOS DE APRENDIZAJEEL DIAGNOSTICO Y EVALUACION DE LOS ESTILOS DE APRENDIZAJEESTILOS DE APRENDIZAJE Y APLICACIONES DIDACTICASTAXONOMIAS DE LOS ESTILOS DE APRENDIZAJESUGERENCIAS DE ESTRATEGIAS DE ENSEÑANZA SEGÚN LOS ESTILOS DE APRENDIZAJEESTILOS DE APRENDIZAJE<br />Dentro de ellos tenemos:<br />suIMPORTANCIAPara clasificar y analizar los comportamientosEntre ellas tenemosSistema total del pensamientoPeculiares cualidades de la mentesonIndicadores de superficie  de los niveles profundos de la mente humana sonConclusiones a las que llegamos acerca de la forma como actúan las personassussutenemosCARACTERISTICAS  ESTILISTICASCONCEPTO<br />Estos sonEstos sonEl lugar del controlCampo de fuerzasestosSe aprenden con la interacción con los demásEntre ellos tenemos:segúnEstilos de enseñanzaEstilos de aprendizajeotrosLewinLeichterEstilos educativos<br />tenemosDa instruccionesExplicaDa confianzaEstimulaCallaNo da importanciaAbandonaImponeAdoctrinaProtegeImponePermisivo, democrático o mixtoNo directivo o anárquico Directivo o autocráticoESTILOS DE ENSEÑANZA<br />tenemosSus recursos estratégicosSu motivaciónSus saberesRespeto mutuoReflexión criticaAutodirección Reflexión y acciónEspíritu de colaboraciónParticipación voluntariaTeoría de Adam CaracterísticasLas modalidades sensorialesReflexividad frente a impulsividadConceptualización y categorizaciónDependencia_Independencia del campoEl tiempo es controlado por el orden y estructuración de las realidadesLas cualidades especialesRelaciones Procesos mentales de deducción e inducciónEstilos cognoscitivosEstilos de aprendizaje  en los adultos NaturalezaEstilos de aprendizaje y factores cognitivosESTILOS DE APRENDIZAJE<br />Dentro de ello tenemos:Descripción globalCaracterísticas LOS ENFOQUES O ESTILOS DE APRENDIZAJESegún Honey, Mumford y AlonsoSegún Entwistle y SchmeckTAXONOMIA DE LOS ESTILOS DE APRENDIZAJE<br />Procesamiento elaborativoProcesamiento elaborativoProcesamiento profundoEnfoque superficialEnfoque estratégicoEnfoque profundodistingueconsideraSCHMECKENTWISTLEsegúnLOS ENFOQUES O ESTILOS DE APRENDIZAJE  <br />LOS ESTILOS DE APRENDIZAJE<br />Y desarrolló una investigación con variedad  de pruebas estadísticas sobre una amplia muestra de universitarios españolesDiseñó Activo ReflexivoTeóricopragmáticoEstos sonLo ideal,  que todo el mundo fuera capaz de experimentar, reflexionar, elaborar hipótesis y aplicarlasPlantea queAlonso Horney y Mumford Horney Según <br />CARACTERISTICAS   LOS ESTILOS<br />Animador Lógico Objetivo Practico Experimentador Directo Eficaz Realista Critico Estructurado Metódico Concienzudo Receptivo Analítico Exhaustivo Ponderado Espontaneo Arriesgado Descubridor Improvisador   Pragmático     Teórico     Reflexivo      Activo Principales<br />DESCRIPCION GLOBAL DE LOS ESTILOS<br />Adaptan e integran las observaciones dentro de las teorías lógicas y complejasEstilo reflexivoAplicación practica de las ideas .Su filosofía es: “siempre se puede hacer mejor”, “si funciona es bueno”Les gusta considerar las experiencias y observarlas desde diferentes perspectivasEstilo pragmáticoSon de mente abierta, nada escépticos y acometen con entusiasmo las tareas nuevasEstilo activoEstilo teóricoTenemos a :<br />Consiguen que unos sujetos crezcan  y mejoren durante toda su vida y otros noEstilos de aprendizaje y rendimiento académico Aspectos metodológicos que pueden favorecer el aprendizaje cuando se tiene en cuenta la preferencia por determinado estiloAprendizaje y rendimiento implican la transformación de un estado determinado en un estado nuevo, que se alcanza con la integración en una unidad diferente con elementos cognitivos y estructuras no ligadas inicialmente entre siEstilos de aprendizaje y metacogniciónFormación Estilo de aprendizajeNecesidades del discenteOportunidades de aprendizajeEncontramos a:ESTILOS DE APRENDIZAJE Y APLICACIONES DIDACTICAS<br />Conocer si el tipo de carrera que se escogió, interviene en el tipo de aprendizajeComprobar diferencias entre estudiantes  o especialidades de los estilos de aprendizajeAveriguan si tienen o no relación con la carrera que han elegido y están cursandoProfundizar en los estilos de aprendizaje de los estudiantesObjetivos Aplicación Generalización, elaboración de hipótesisReflexión Vivir la experienciaAlonso (1992 ac)Etapas Pizzo (1981)Copenhahaver (1982)Lynch (1981)Sea (1983)Krimsky (1982)Cafferty (1980)Encontramos a:UNA EXPERIENCIA DE INVESTIGACIONUNA PROPUESTAEXPERIENCIASTenemos a:EL DIAGNOSTICO Y EVALUACION DE LOS ESTILOS DE APRENDIZAJE <br />RECOMENDACIONES PARA MEJORAR LOS ESTILOS DE APRENDIZAJE<br />Pensar bien como mejorar algo ya realizadoEstudiar técnicas que utilizan otras personasConcentrarse en  elaborar planes de acción para algún tipo de actividadPensar en modos prácticos de hacer las cosasTratar de comprender algún tema con muchas teorías diferentesEjercitarse en el análisisTomar una situación compleja y  analizarlaLeer algo denso de 30 minutosLeer temas que reflejen teorías distintasTomar apuntes de las clasesEscribir ensayos sobre diferentes temas de nuestro interésDesarrollar las tareas establecidasEstudiar relacionando conceptos aprendidos Ejercitar la capacidad de observar fenómenos REFLEXIVOTEORICOPRAGMATICODisfrutar de la vidaComunicar nuestros sentimientosParticipar en organizacionesLeer temas con opiniones contrarias a las nueatrasHacer algo nuevoACTIVOPara el estilo de aprendizaje<br />SUGERENCIAS DE ESTRATEGIAS DE ENSEÑANZA SEGÚN LOS ESTILOS DE APRENDIZAJE<br />El docente sugiereUtilizar ejemplos y anécdotasDar indicaciones practicas y concretasFavorecer el uso estratégicoDar oportunidades para que encuentren ideas y conceptosOrganizar trabajos en grupos homogéneosOrientar a los alumnos en los trabajos El docente deberá tener en cuenta Dar oportunidad  que los alumnos aprendan a buscar fuente de informaciónRealizar secuencias de trabajo individual y grupalIndicar trabajos con la suficiente anticipación Organizar el cronograma del curso con la participación del alumnoSe sugiere al docenteNo proponer trabajos que exijan mucho detalleTener en cuenta que los alumnos aprenden mas lo que experimentanEl docente deberá tener en cuenta ACTIVOPRAGMATICOREFLEXIVOTEORICOSugerencias para estilos de aprendizaje:Tenemos <br />
Estilos de aprendizaje.
Estilos de aprendizaje.
Estilos de aprendizaje.
Estilos de aprendizaje.
Estilos de aprendizaje.
Estilos de aprendizaje.
Estilos de aprendizaje.
Estilos de aprendizaje.
Estilos de aprendizaje.
Estilos de aprendizaje.
Estilos de aprendizaje.
Estilos de aprendizaje.
Estilos de aprendizaje.
Estilos de aprendizaje.
Estilos de aprendizaje.

Estilos de aprendizaje.

  • 1.
    -31526-96146<br />UNIVERSIDAD NACIONALDE CAJAMARCA<br />FACULTAD DE CIENCIAS ECONOMICAS CONTABLES Y ADMINISTRATIVAS<br />ESCUELA ACADEMICO PROFESIONAL DE ECONOMIA<br />TEMA:<br />ESTILOS DE APRENDIZAJE<br />CURSO:<br />METODOS Y TECNICAS DE ESTUDIO<br />DOCENTE:<br />ALEX M. HERNANDEZ TORRES<br />ALUMNA:<br />MARIÑAS CABRERA KELIN YANIRA<br />CICLO:<br />2011_1<br />GRUPO:<br />“A”<br />ESTILOS EDUCATIVOSEL ESTILORECOMENDACIONES PARA MEJORAR LOS ESTILOS DE APRENDIZAJEEL DIAGNOSTICO Y EVALUACION DE LOS ESTILOS DE APRENDIZAJEESTILOS DE APRENDIZAJE Y APLICACIONES DIDACTICASTAXONOMIAS DE LOS ESTILOS DE APRENDIZAJESUGERENCIAS DE ESTRATEGIAS DE ENSEÑANZA SEGÚN LOS ESTILOS DE APRENDIZAJEESTILOS DE APRENDIZAJE<br />Dentro de ellos tenemos:<br />suIMPORTANCIAPara clasificar y analizar los comportamientosEntre ellas tenemosSistema total del pensamientoPeculiares cualidades de la mentesonIndicadores de superficie de los niveles profundos de la mente humana sonConclusiones a las que llegamos acerca de la forma como actúan las personassussutenemosCARACTERISTICAS ESTILISTICASCONCEPTO<br />Estos sonEstos sonEl lugar del controlCampo de fuerzasestosSe aprenden con la interacción con los demásEntre ellos tenemos:segúnEstilos de enseñanzaEstilos de aprendizajeotrosLewinLeichterEstilos educativos<br />tenemosDa instruccionesExplicaDa confianzaEstimulaCallaNo da importanciaAbandonaImponeAdoctrinaProtegeImponePermisivo, democrático o mixtoNo directivo o anárquico Directivo o autocráticoESTILOS DE ENSEÑANZA<br />tenemosSus recursos estratégicosSu motivaciónSus saberesRespeto mutuoReflexión criticaAutodirección Reflexión y acciónEspíritu de colaboraciónParticipación voluntariaTeoría de Adam CaracterísticasLas modalidades sensorialesReflexividad frente a impulsividadConceptualización y categorizaciónDependencia_Independencia del campoEl tiempo es controlado por el orden y estructuración de las realidadesLas cualidades especialesRelaciones Procesos mentales de deducción e inducciónEstilos cognoscitivosEstilos de aprendizaje en los adultos NaturalezaEstilos de aprendizaje y factores cognitivosESTILOS DE APRENDIZAJE<br />Dentro de ello tenemos:Descripción globalCaracterísticas LOS ENFOQUES O ESTILOS DE APRENDIZAJESegún Honey, Mumford y AlonsoSegún Entwistle y SchmeckTAXONOMIA DE LOS ESTILOS DE APRENDIZAJE<br />Procesamiento elaborativoProcesamiento elaborativoProcesamiento profundoEnfoque superficialEnfoque estratégicoEnfoque profundodistingueconsideraSCHMECKENTWISTLEsegúnLOS ENFOQUES O ESTILOS DE APRENDIZAJE <br />LOS ESTILOS DE APRENDIZAJE<br />Y desarrolló una investigación con variedad de pruebas estadísticas sobre una amplia muestra de universitarios españolesDiseñó Activo ReflexivoTeóricopragmáticoEstos sonLo ideal, que todo el mundo fuera capaz de experimentar, reflexionar, elaborar hipótesis y aplicarlasPlantea queAlonso Horney y Mumford Horney Según <br />CARACTERISTICAS LOS ESTILOS<br />Animador Lógico Objetivo Practico Experimentador Directo Eficaz Realista Critico Estructurado Metódico Concienzudo Receptivo Analítico Exhaustivo Ponderado Espontaneo Arriesgado Descubridor Improvisador Pragmático Teórico Reflexivo Activo Principales<br />DESCRIPCION GLOBAL DE LOS ESTILOS<br />Adaptan e integran las observaciones dentro de las teorías lógicas y complejasEstilo reflexivoAplicación practica de las ideas .Su filosofía es: “siempre se puede hacer mejor”, “si funciona es bueno”Les gusta considerar las experiencias y observarlas desde diferentes perspectivasEstilo pragmáticoSon de mente abierta, nada escépticos y acometen con entusiasmo las tareas nuevasEstilo activoEstilo teóricoTenemos a :<br />Consiguen que unos sujetos crezcan y mejoren durante toda su vida y otros noEstilos de aprendizaje y rendimiento académico Aspectos metodológicos que pueden favorecer el aprendizaje cuando se tiene en cuenta la preferencia por determinado estiloAprendizaje y rendimiento implican la transformación de un estado determinado en un estado nuevo, que se alcanza con la integración en una unidad diferente con elementos cognitivos y estructuras no ligadas inicialmente entre siEstilos de aprendizaje y metacogniciónFormación Estilo de aprendizajeNecesidades del discenteOportunidades de aprendizajeEncontramos a:ESTILOS DE APRENDIZAJE Y APLICACIONES DIDACTICAS<br />Conocer si el tipo de carrera que se escogió, interviene en el tipo de aprendizajeComprobar diferencias entre estudiantes o especialidades de los estilos de aprendizajeAveriguan si tienen o no relación con la carrera que han elegido y están cursandoProfundizar en los estilos de aprendizaje de los estudiantesObjetivos Aplicación Generalización, elaboración de hipótesisReflexión Vivir la experienciaAlonso (1992 ac)Etapas Pizzo (1981)Copenhahaver (1982)Lynch (1981)Sea (1983)Krimsky (1982)Cafferty (1980)Encontramos a:UNA EXPERIENCIA DE INVESTIGACIONUNA PROPUESTAEXPERIENCIASTenemos a:EL DIAGNOSTICO Y EVALUACION DE LOS ESTILOS DE APRENDIZAJE <br />RECOMENDACIONES PARA MEJORAR LOS ESTILOS DE APRENDIZAJE<br />Pensar bien como mejorar algo ya realizadoEstudiar técnicas que utilizan otras personasConcentrarse en elaborar planes de acción para algún tipo de actividadPensar en modos prácticos de hacer las cosasTratar de comprender algún tema con muchas teorías diferentesEjercitarse en el análisisTomar una situación compleja y analizarlaLeer algo denso de 30 minutosLeer temas que reflejen teorías distintasTomar apuntes de las clasesEscribir ensayos sobre diferentes temas de nuestro interésDesarrollar las tareas establecidasEstudiar relacionando conceptos aprendidos Ejercitar la capacidad de observar fenómenos REFLEXIVOTEORICOPRAGMATICODisfrutar de la vidaComunicar nuestros sentimientosParticipar en organizacionesLeer temas con opiniones contrarias a las nueatrasHacer algo nuevoACTIVOPara el estilo de aprendizaje<br />SUGERENCIAS DE ESTRATEGIAS DE ENSEÑANZA SEGÚN LOS ESTILOS DE APRENDIZAJE<br />El docente sugiereUtilizar ejemplos y anécdotasDar indicaciones practicas y concretasFavorecer el uso estratégicoDar oportunidades para que encuentren ideas y conceptosOrganizar trabajos en grupos homogéneosOrientar a los alumnos en los trabajos El docente deberá tener en cuenta Dar oportunidad que los alumnos aprendan a buscar fuente de informaciónRealizar secuencias de trabajo individual y grupalIndicar trabajos con la suficiente anticipación Organizar el cronograma del curso con la participación del alumnoSe sugiere al docenteNo proponer trabajos que exijan mucho detalleTener en cuenta que los alumnos aprenden mas lo que experimentanEl docente deberá tener en cuenta ACTIVOPRAGMATICOREFLEXIVOTEORICOSugerencias para estilos de aprendizaje:Tenemos <br />