1
Estructuras Básicas
Juan J. Solano, Evelyn R. Rodríguez, David Lopez y Sahamara Marín
Institución Educativa Liceo Departamental
Burbuja B
GRADO 10-3
Tecnología
Guillermo Mondragón
Noviembre 01 de 2021
2
Tabla de Contenido PÁG.
● ¿Qué son?.......................................................................................................................3
- Diagramas de flujo…………………………………………………………………….3
- Constantes……………………………………………………………………………....4
- Variables………………………………………………………………………………...
4
- Acumuladores…………………………………………………………………………..4
- Contadores……………………………………………………………………………...4
- Identificadores………………………………………………………………………….5
➢ Tipos…………………………………………………………………………….5
● ¿Qué es PSEINT?..........................................................................................................6
- Según…………………………………………………………………………...7
- Mientras
………………………………………………………………………..8
- Repetir………………………………………………………………………….8
- Para……………………………………………………………………………..9
- Función………………………………………………………………………....9
● Mapa Conceptual…………………………………………………………………....10
● Conclusiones………………………………………………………………………....11
● Link………………………………………………………………………………......12
● Evidencia……………………………………………………………………………..13
3
¿Qué son?
Diagrama deFlujo
Un diagrama de flujo es un diagrama que describe un proceso, sistema o algoritmo informático.
Se usan ampliamente en numerosos campos para documentar, estudiar, planificar, mejorar y
comunicar procesos que suelen ser complejos en diagramas claros y fáciles de comprender. Los
diagramas de flujo emplean rectángulos, óvalos, diamantes y otras numerosas figuras para definir
el tipo de paso, junto con flechas conectoras que establecen el flujo y la secuencia. Pueden variar
desde diagramas simples y dibujados a mano hasta diagramas exhaustivos creados por
computadora que describen múltiples pasos y rutas. Si tomamos en cuenta todas las diversas
figuras de los diagramas de flujo, son uno de los diagramas más comunes del mundo, usados por
personas con y sin
conocimiento técnico en una
variedad de campos. Los
diagramas de flujo a veces se
denominan con nombres más
especializados, como
"diagrama de flujo de
procesos", "mapa de procesos",
"diagrama de flujo funcional",
"mapa de procesos de
negocios", "notación y
modelado de procesos de
negocio (BPMN)" o "diagrama
de flujo de procesos (PFD)".
Están relacionados con otros
diagramas populares, como los
diagramas de flujo de datos
(DFD) y los diagramas de
actividad de lenguaje unificado
de modelado (UML).
4
Constantes
Una constante tiene las mismas características que una variable con la diferencia de que su valor
asignado no puede ser cambiado durante la ejecución del programa. A diferencia de las variables,
las constantes se almacenan en la memoria Flash del microcontrolador para guardar el mayor
espacio posible de memoria RAM. El compilador las reconoce por el nombre y el prefijo const.
Las constantes, en PHP, se escriben en mayúsculas y se declaran con la función definida().
Ejemplo:
define("NOMBRE_DE_LA_CONSTANTE", "valor inicial");
const NOMBRE_DE_OTRA_CONSTANTE = "valor inicial de esta otra";
Variables
Una variable es un objeto nombrado capaz de contener un dato que puede ser modificado durante
la ejecución del programa. En C, las variables tienen tipo, que significa que es necesario
especificar el tipo de dato que se le asigna una variable (int, float, etc.). Las variables se
almacenan en la memoria RAM y el espacio de memoria que ocupan (en bytes) depende de su
tipo.
Habitualmente difieren en la nomenclatura. Por ejemplo, en PHP las variables van precedidas
por el símbolo $ y se escriben en minúsculas. Ej: $nosequiensoy
5
Acumuladores
Un acumulador es una variable numérica que
permite ir acumulando operaciones. Un
acumulador: Se inicializa a un valor inicial según
la operación que se va a acumular: a 0 si es una
suma o a 1 si es un producto.
Contadores
Un contador es una variable cuyo valor se
incrementa o decrementa en una cantidad
constante cada vez que se produce un
determinado suceso o acción. Los contadores se
utilizan con la finalidad de contar sucesos o
acciones internas de un bucle.
Identificadores
Es un conjunto de caracteres alfanuméricos de
cualquier longitud que se utilizan para identificar
entidades en el programa. Los identificadores pueden ser una combinación de letras y números.
Cada idioma tiene sus propias reglas para definir cómo construirlas. Cuando un identificador
está asociado con una entidad específica, es el "nombre" de esa entidad, por lo que está
representado en el programa.
Tipos
El estándar ANSI distingue dos tipos de identificadores:
6
Identificadores internos; los nombres de macros de preprocesado y todas las que no tengan
enlazado externo. El estándar establece que serán significativos, al menos, los primeros 31
caracteres.
Identificadores externos; los que corresponden a elementos que tengan enlazado externo. En este
caso el estándar es más permisivo. Se acepta que el compilador identifique solo seis caracteres
significativos y pueda ignorar la distinción mayúsculas/minúsculas
¿Qué es Pseint?
Es una herramienta educativa que ayuda a los estudiantes a dar el primer paso en la
programación. El software utiliza pseudolenguaje y se complementa con diagramas de flujo, lo
que permite a los estudiantes centrarse en los conceptos principales de los algoritmos
computacionales y está equipado con muchas ayudas y recursos didácticos.
El propósito de este software es ayudar a los estudiantes que comienzan a construir programas o
algoritmos computacionales. Introducir conceptos básicos a los estudiantes a través de
pseudocódigo, como el uso de estructuras de control, expresiones y variables.
El programa está diseñado para ayudar a los estudiantes a completar la tarea de escribir
algoritmos en este pseudolenguaje proporcionando ayuda y asistencia y otras herramientas que
ayudan a encontrar errores y comprender la lógica del algoritmo. Esta es una aplicación gratuita
y puede descargarla desde varios lugares, por lo que si desea comenzar a aprender programación,
es una buena opción.
7
Según
Es frecuente tener que comprobar más de una condición a la vez, o bien varias condiciones
consecutivas. En concreto, un caso especialmente habitual es el de que una variable pueda tomar
un valor de entre varios. Por ejemplo, en el sistema de notas escolares español clásico, ciertas
notas numéricas tienen "nombres" asociados: un 5 es un aprobado, un 9 y un 10 son sobresaliente,
etc. Si queremos hacer un programa que convierta de la nota numérica a su equivalente escrito,
podríamos emplear varias órdenes "SI", una tras la otra. Pero en muchos lenguajes de
programación (y por tanto, también en muchas variantes de pseudocódigo) existe una alternativa
más compacta y más legible: la orden "SEGÚN". Esta orden permite hacer unas cosas u otras
según el valor que tome una variable. Su uso sería así:
8
El bloque "De Otro Modo" es opcional: si detallamos todos los valores posibles, no sería
necesario utilizarlo.
El número de valores que podemos probar es indefinido: no tiene por qué ser 3, sino que pueden
ser menos casos o muchos más.
Según la variante de pseudocódigo (o el lenguaje de programación) que empleemos, puede haber
restricciones en el tipo de datos que es aceptable. Por ejemplo, en el caso de PseInt, la variable
tiene que tener un valor numérico, no puede ser un texto.
Mientras
La función "Mientras" nos sirve para repetir un proceso infinitas veces hasta que la
condición expuesta para esto no se cumpla.
Tenemos una condición, necesitamos que esta se repita hasta que el valor usado en la
condición indique lo contrario.
//(Necesitamos que un valor (guardado como String, int, boolean, double, entero, carácter,
real, lógico, piensenlo como quieran, pero dentro de un valor determinado) cumpla o no
( ~ / no ) una condición.
//(Respecto a la condición establecida, esta comenzará un proceso que se repetirá infinitas
9
veces hasta que el valor que rige la condición indique lo contrario (para que la condición
Mientras no se cumpla)).
//(Es decir que, en el caso de que la condición se cumpla, esta comenzará un loop infinito
hasta que el valor que rige la condición sea modificado).
Mientras (~(variable = 0)) Hacer
Repetir
El comando Repetir Sirve Para La instrucción Repetir-Hasta Que ejecuta una secuencia de
instrucciones hasta que la condición sea verdadera. Repetir hasta que al ejecutarse esta
instrucción, la secuencia de instrucciones que forma el cuerpo del ciclo se ejecuta una vez
y luego se evalúa la condición. Si la condición es falsa, el cuerpo del ciclo se ejecuta
nuevamente y se vuelve a
evaluar la condición. Esto se
repite hasta que la condición sea
verdadera. Note que, dado que
la condición se evalúa al final,
las instrucciones del cuerpo del
ciclo serán ejecutadas al menos
una vez. Además, a fin de evitar
ciclos infinitos, el cuerpo del
ciclo debe contener alguna
instrucción que modifique la o
las variables involucradas en la
condición de modo que en algún
momento la condición sea
verdadera y se finalice la
ejecución del ciclo.
Para
La función "Para" nos sirve para repetir un proceso una determinada cantidad de veces hasta
llegar a un número de referencia que determinará el fin del proceso.
Tenemos la función "Mientras", que repite un proceso mientras una condición se cumpla, es
decir, mientras la condición que hayamos definido se cumpla, el programa validará
internamente este proceso como "true", y comenzará su ejecución infinitas veces hasta que
la condición que hayamos definido sea considerada como "false" (es decir, que no se
cumpla). En el caso de la función "Para" esta se repetirá hasta que la variable definida llegue
a su punto de referencia límite.
Para variable<-1 hasta numX Con Paso 1 Hacer
10
Función
Una función, desde el punto de vista de la programación, se define como un proceso
en el cual se establece acciones a realizar, siendo invocado en el algoritmo
principal, si la función o subproceso no recibe ningún valor pueden colocarse los
paréntesis vacíos u omitirse. Las reglas para los nombres de subprocesos, variables
de retorno y argumentos son las mismas que para cualquier identificador en
pseudocódigo.
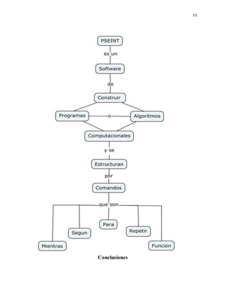
Mapa Conceptual
11
Conclusiones
12
Podemos concluir que los diagramas de flujo son como una receta de cocina, ya que
este nos indica los pasos a seguir para obtener algún resultado, aunque estos son un
poco más complejos, ya que se le agregan Figuras y cada una de estas tienen distintas
funciones.
De Pseint podemos concluir que es una forma de diagrama de flujo, pero en lenguaje de
computadora, ya que ingresamos datos con distintas funciones y objetivos, en el
computador se transcribe en una forma la cual el programa pueda entender y dar el
resultado (esto con ayuda de los comandos que lo estructuran: Mientras, Según, Para,
Repetir y Función).
13
Link
David Lopez Mamian
https://luckynet5.blogspot.com/p/p1-periodo-2021.html
Sahamara Marin Bolaños
https://lasticatualcanse.blogspot.com/p/primer-periodo-2021.html
Juan Jose Solano Meneces
https://tecnozunt.blogspot.com/p/estrategias-de-apoyo-2021_19.html
Evelyn Rodriguez Sanchez
https://thetechnologywhitevelyn.blogspot.com/p/segundo-periodo.html
14
Evidencia
15

Estructuras básicas tecnologia P3 2021

  • 1.
    1 Estructuras Básicas Juan J.Solano, Evelyn R. Rodríguez, David Lopez y Sahamara Marín Institución Educativa Liceo Departamental Burbuja B GRADO 10-3 Tecnología Guillermo Mondragón Noviembre 01 de 2021
  • 2.
    2 Tabla de ContenidoPÁG. ● ¿Qué son?.......................................................................................................................3 - Diagramas de flujo…………………………………………………………………….3 - Constantes……………………………………………………………………………....4 - Variables………………………………………………………………………………... 4 - Acumuladores…………………………………………………………………………..4 - Contadores……………………………………………………………………………...4 - Identificadores………………………………………………………………………….5 ➢ Tipos…………………………………………………………………………….5 ● ¿Qué es PSEINT?..........................................................................................................6 - Según…………………………………………………………………………...7 - Mientras ………………………………………………………………………..8 - Repetir………………………………………………………………………….8 - Para……………………………………………………………………………..9 - Función………………………………………………………………………....9 ● Mapa Conceptual…………………………………………………………………....10 ● Conclusiones………………………………………………………………………....11 ● Link………………………………………………………………………………......12 ● Evidencia……………………………………………………………………………..13
  • 3.
    3 ¿Qué son? Diagrama deFlujo Undiagrama de flujo es un diagrama que describe un proceso, sistema o algoritmo informático. Se usan ampliamente en numerosos campos para documentar, estudiar, planificar, mejorar y comunicar procesos que suelen ser complejos en diagramas claros y fáciles de comprender. Los diagramas de flujo emplean rectángulos, óvalos, diamantes y otras numerosas figuras para definir el tipo de paso, junto con flechas conectoras que establecen el flujo y la secuencia. Pueden variar desde diagramas simples y dibujados a mano hasta diagramas exhaustivos creados por computadora que describen múltiples pasos y rutas. Si tomamos en cuenta todas las diversas figuras de los diagramas de flujo, son uno de los diagramas más comunes del mundo, usados por personas con y sin conocimiento técnico en una variedad de campos. Los diagramas de flujo a veces se denominan con nombres más especializados, como "diagrama de flujo de procesos", "mapa de procesos", "diagrama de flujo funcional", "mapa de procesos de negocios", "notación y modelado de procesos de negocio (BPMN)" o "diagrama de flujo de procesos (PFD)". Están relacionados con otros diagramas populares, como los diagramas de flujo de datos (DFD) y los diagramas de actividad de lenguaje unificado de modelado (UML).
  • 4.
    4 Constantes Una constante tienelas mismas características que una variable con la diferencia de que su valor asignado no puede ser cambiado durante la ejecución del programa. A diferencia de las variables, las constantes se almacenan en la memoria Flash del microcontrolador para guardar el mayor espacio posible de memoria RAM. El compilador las reconoce por el nombre y el prefijo const. Las constantes, en PHP, se escriben en mayúsculas y se declaran con la función definida(). Ejemplo: define("NOMBRE_DE_LA_CONSTANTE", "valor inicial"); const NOMBRE_DE_OTRA_CONSTANTE = "valor inicial de esta otra"; Variables Una variable es un objeto nombrado capaz de contener un dato que puede ser modificado durante la ejecución del programa. En C, las variables tienen tipo, que significa que es necesario especificar el tipo de dato que se le asigna una variable (int, float, etc.). Las variables se almacenan en la memoria RAM y el espacio de memoria que ocupan (en bytes) depende de su tipo. Habitualmente difieren en la nomenclatura. Por ejemplo, en PHP las variables van precedidas por el símbolo $ y se escriben en minúsculas. Ej: $nosequiensoy
  • 5.
    5 Acumuladores Un acumulador esuna variable numérica que permite ir acumulando operaciones. Un acumulador: Se inicializa a un valor inicial según la operación que se va a acumular: a 0 si es una suma o a 1 si es un producto. Contadores Un contador es una variable cuyo valor se incrementa o decrementa en una cantidad constante cada vez que se produce un determinado suceso o acción. Los contadores se utilizan con la finalidad de contar sucesos o acciones internas de un bucle. Identificadores Es un conjunto de caracteres alfanuméricos de cualquier longitud que se utilizan para identificar entidades en el programa. Los identificadores pueden ser una combinación de letras y números. Cada idioma tiene sus propias reglas para definir cómo construirlas. Cuando un identificador está asociado con una entidad específica, es el "nombre" de esa entidad, por lo que está representado en el programa. Tipos El estándar ANSI distingue dos tipos de identificadores:
  • 6.
    6 Identificadores internos; losnombres de macros de preprocesado y todas las que no tengan enlazado externo. El estándar establece que serán significativos, al menos, los primeros 31 caracteres. Identificadores externos; los que corresponden a elementos que tengan enlazado externo. En este caso el estándar es más permisivo. Se acepta que el compilador identifique solo seis caracteres significativos y pueda ignorar la distinción mayúsculas/minúsculas ¿Qué es Pseint? Es una herramienta educativa que ayuda a los estudiantes a dar el primer paso en la programación. El software utiliza pseudolenguaje y se complementa con diagramas de flujo, lo que permite a los estudiantes centrarse en los conceptos principales de los algoritmos computacionales y está equipado con muchas ayudas y recursos didácticos. El propósito de este software es ayudar a los estudiantes que comienzan a construir programas o algoritmos computacionales. Introducir conceptos básicos a los estudiantes a través de pseudocódigo, como el uso de estructuras de control, expresiones y variables. El programa está diseñado para ayudar a los estudiantes a completar la tarea de escribir algoritmos en este pseudolenguaje proporcionando ayuda y asistencia y otras herramientas que ayudan a encontrar errores y comprender la lógica del algoritmo. Esta es una aplicación gratuita y puede descargarla desde varios lugares, por lo que si desea comenzar a aprender programación, es una buena opción.
  • 7.
    7 Según Es frecuente tenerque comprobar más de una condición a la vez, o bien varias condiciones consecutivas. En concreto, un caso especialmente habitual es el de que una variable pueda tomar un valor de entre varios. Por ejemplo, en el sistema de notas escolares español clásico, ciertas notas numéricas tienen "nombres" asociados: un 5 es un aprobado, un 9 y un 10 son sobresaliente, etc. Si queremos hacer un programa que convierta de la nota numérica a su equivalente escrito, podríamos emplear varias órdenes "SI", una tras la otra. Pero en muchos lenguajes de programación (y por tanto, también en muchas variantes de pseudocódigo) existe una alternativa más compacta y más legible: la orden "SEGÚN". Esta orden permite hacer unas cosas u otras según el valor que tome una variable. Su uso sería así:
  • 8.
    8 El bloque "DeOtro Modo" es opcional: si detallamos todos los valores posibles, no sería necesario utilizarlo. El número de valores que podemos probar es indefinido: no tiene por qué ser 3, sino que pueden ser menos casos o muchos más. Según la variante de pseudocódigo (o el lenguaje de programación) que empleemos, puede haber restricciones en el tipo de datos que es aceptable. Por ejemplo, en el caso de PseInt, la variable tiene que tener un valor numérico, no puede ser un texto. Mientras La función "Mientras" nos sirve para repetir un proceso infinitas veces hasta que la condición expuesta para esto no se cumpla. Tenemos una condición, necesitamos que esta se repita hasta que el valor usado en la condición indique lo contrario. //(Necesitamos que un valor (guardado como String, int, boolean, double, entero, carácter, real, lógico, piensenlo como quieran, pero dentro de un valor determinado) cumpla o no ( ~ / no ) una condición. //(Respecto a la condición establecida, esta comenzará un proceso que se repetirá infinitas
  • 9.
    9 veces hasta queel valor que rige la condición indique lo contrario (para que la condición Mientras no se cumpla)). //(Es decir que, en el caso de que la condición se cumpla, esta comenzará un loop infinito hasta que el valor que rige la condición sea modificado). Mientras (~(variable = 0)) Hacer Repetir El comando Repetir Sirve Para La instrucción Repetir-Hasta Que ejecuta una secuencia de instrucciones hasta que la condición sea verdadera. Repetir hasta que al ejecutarse esta instrucción, la secuencia de instrucciones que forma el cuerpo del ciclo se ejecuta una vez y luego se evalúa la condición. Si la condición es falsa, el cuerpo del ciclo se ejecuta nuevamente y se vuelve a evaluar la condición. Esto se repite hasta que la condición sea verdadera. Note que, dado que la condición se evalúa al final, las instrucciones del cuerpo del ciclo serán ejecutadas al menos una vez. Además, a fin de evitar ciclos infinitos, el cuerpo del ciclo debe contener alguna instrucción que modifique la o las variables involucradas en la condición de modo que en algún momento la condición sea verdadera y se finalice la ejecución del ciclo. Para La función "Para" nos sirve para repetir un proceso una determinada cantidad de veces hasta llegar a un número de referencia que determinará el fin del proceso. Tenemos la función "Mientras", que repite un proceso mientras una condición se cumpla, es decir, mientras la condición que hayamos definido se cumpla, el programa validará internamente este proceso como "true", y comenzará su ejecución infinitas veces hasta que la condición que hayamos definido sea considerada como "false" (es decir, que no se cumpla). En el caso de la función "Para" esta se repetirá hasta que la variable definida llegue a su punto de referencia límite. Para variable<-1 hasta numX Con Paso 1 Hacer
  • 10.
    10 Función Una función, desdeel punto de vista de la programación, se define como un proceso en el cual se establece acciones a realizar, siendo invocado en el algoritmo principal, si la función o subproceso no recibe ningún valor pueden colocarse los paréntesis vacíos u omitirse. Las reglas para los nombres de subprocesos, variables de retorno y argumentos son las mismas que para cualquier identificador en pseudocódigo. Mapa Conceptual
  • 11.
  • 12.
    12 Podemos concluir quelos diagramas de flujo son como una receta de cocina, ya que este nos indica los pasos a seguir para obtener algún resultado, aunque estos son un poco más complejos, ya que se le agregan Figuras y cada una de estas tienen distintas funciones. De Pseint podemos concluir que es una forma de diagrama de flujo, pero en lenguaje de computadora, ya que ingresamos datos con distintas funciones y objetivos, en el computador se transcribe en una forma la cual el programa pueda entender y dar el resultado (esto con ayuda de los comandos que lo estructuran: Mientras, Según, Para, Repetir y Función).
  • 13.
    13 Link David Lopez Mamian https://luckynet5.blogspot.com/p/p1-periodo-2021.html SahamaraMarin Bolaños https://lasticatualcanse.blogspot.com/p/primer-periodo-2021.html Juan Jose Solano Meneces https://tecnozunt.blogspot.com/p/estrategias-de-apoyo-2021_19.html Evelyn Rodriguez Sanchez https://thetechnologywhitevelyn.blogspot.com/p/segundo-periodo.html
  • 14.
  • 15.