Las personas jóvenes
aprendemos de los regímenes
políticos
Kimberly Mora.
Conceptos
básicos
Régimen político:
Instituciones y
normas que
regulan el
gobierno y lucha
por el poder.
Dictadura: Forma
de gobierno donde
el poder se
concentra en un
solo individuo. Se
utiliza la violencia.
Ideología:
Conjunto de ideas
y valores políticos
y económicos, que
guían una
sociedad.
Autoritarismo: El
poder se concentra
en un solo órgano
o persona y se
reduce la
expresión de las
oposiciones.
Democracia:
Forma de
organización
donde la
representación del
poder es de parte
del pueblo.
Populistas: Forma
de gobierno donde
se rechazan los
partidos políticos
tradicionales y se
busca el apoyo de
las masas urbanas.
Islámicos: Se aplican
normas religiosas del
Islam. Se basan en el
Corán como
constitución. Están los
fundamentalistas y los
no fundamentalistas.
Unipartidismo: Un solo
partido político posee
el monopolio de la
actividad política.
Pluripartidismo: Varios
partidos políticos
establecidos.
Características:
-Las decisiones colectivas son tomadas por el pueblo, mediante
mecanismos de participación
-Los miembros son iguales y libres.
-Las relaciones sociales se establecen de acuerdo a mecanismos
contractuales.
Se necesita:
-Elecciones periódicas.
-Al menos dos partidos políticos.
-Derecho a emitir un único voto a todos los ciudadanos.
-Imposibilidad de alterar la extensión de los periodos de gobierno.
Dividida en:
-Directa: El pueblo reunido, delibera y toma las decisiones de la sociedad.
-Indirecta: El pueblo elige representante y este delibera y toma las
decisiones.
-Semidirecta: El pueblo se expresa en ciertas circunstancias.
-Plebiscito: «Si o No» ante una propuesta.
-Referéndum: Aprobación final de una norma
-Iniciativa popular: Propone sanción o derogación de una ley.
-Destitución popular: Revocación de mandato
Mediante:
Ejemplos:
-Francia:
-Estado social y democrático de Derechos.
-República semipresidencialista.
-Constitución actual, electa por referéndum el 28-set-1958.
-Presidente electo cada 5 años junto con los 577 diputados
de la Asamblea Nacional.
-Los mayores de 18 años son ciudadanos.
-Costa Rica:
-Una de las democracias más consolidadas de América.
-Poderes del estado:
-Ejecutivo: Presidente y Jefe de Gobierno por 4 años.
-Legislativo: 57 diputados por 4 años.
-Judicial: 22 magistrados por 8 años, electos por la
Asamblea Legislativa.
Mijaíl Gorbachov:
-Nació el 2-03-1931.
-Secretario General del
Partido Comunista de
la Unión Soviética del
1985-1989 y el
presidente de la Unión
de Repúblicas
Socialistas Soviéticas
de 1989-1991.
-La reconstrucción
económica sería una
de los principales
fracasos.
-Obtuvo el Premio
Nobel de la Paz en
1990.
-Actualmente es líder
de la Unión de
Socialdemócratas.
Nelson Mandela:
-Nació el 18-07-1918
-Primer Presidente de
Sudáfrica elegido
democráticamente.
-Importante activista
contra el "apartheid"
por lo que fue
encarcelado durante 27
años.
-Se casó tres veces y
tuvo 6 hijos.
-Símbolo de lucha
dentro y fuera del país.
-Representa la falta de
libertad de todos los
negros sudamericanos.
Aung San Suu Kyi:
-Nació el 19-07-1945.
Participó en el "Segundo
combate en pro de la
independencia
nacional".
-Asumió la dirección de
la Liga Nacional para la
democracia que ganó las
elecciones en 1990, pero
las autoridades no lo
aceptaron y no pudo
formar parte.
-Recibió el Premio
Thorolf Rofto de defensa
de los derechos
humanos y el Premio
Sajarov de libertad de
pensamiento.
-Se encuentra en arresto
desde el 2003.
Dictatoriales
Autoritarios
Características:
-No tiene ideología elaborada.
-No busca el apoyo de las masas, sino el dominio de las mismas.
-Su meta es imponer su poder sobre la sociedad.
Diferencia con el
totalitarismo:
-Concentración de poder en una sola persona o grupo.
-Justificación de la actuación política mediante una doctrina global.
-Empleo sistemático de terror.
-Uso de campos de concentración para aislar los enemigos y la
oposición.
-Busca acallar a los oponentes y evitar sus expresiones en público.
Alemania Nazi:
-Periodo entre 1933 y 1945 cuando Adolf Hitler gobernó el país.
-Uso de la violencia.
-Anticomunismo.
-El partido dictaba todo lo que debía creer, hacer y ser las
personas alemanas, incluyendo niños.
-Consolidaban al líder.
-Utilizaban tropas de asalto. -Racismo
Se resume en:
Biografías:
-Adolf Hitler:
-(20-04-1889/30-04-1945). -Fundador del Partido Nazi.
-Ascendió al poder durante un periodo de crisis económica gracias a su
propaganda y carismática oratoria.
-Rearmó y organizó las fuerzas armadas, estableciendo una dictadura
totalitaria.
-Transformó a la sociedad alemana y eliminó su sistema democrático.
-Diferencia racial, supremacía aria y la persecución étnico-religiosa y política.
-Contrajo matrimonio con su amante Eva Braun, con la cual luego se suicidó.
-Rafael Leónidas
Trujillo:
-(24-10-1891/30-05-1961). –Militar y político dominicano.
-Ejerció la presidencia entre 1930-1938 y entre 1942-1952.
-Represión de toda oposición. –Anticomunismo.
-Restauración del orden público y el progreso económico del país.
-Mueren las hermanas Mirabal por las cuales se crea el Día Internacional de
la NO violencia a la mujer.
Populismo
Rechaza: Juan Domingo
Perón:
Se opone: Fuente de poder: Negativamente:Positivamente:Busca:
A los
Partidos
tradicionales
El apoyo de
movimientos
de masa
urbanos.
A las élites
económicas
e
intelectuales
-Denuncia
de la
corrupción
política.
-Constante
apelación al
pueblo.
Es un
sistema en
el que el
poder recae
más en el
pueblo que
en Partido.
Es el uso de
«medidas
de gobierno
populares»,
destinados a
ganar la
simpatía del
pueblo.
-Nació 8-10-
1895, murió 01-07-
1974
-Político, militar y
presidente.
-Electo en tres
ocasiones:
*24-10-1946.
*11-11-1951: Este
periodo no lo pudo
concluir debido a
un golpe militar por
el cual estuvo
exiliado por 18 años
*23-09-1973: De la
misma forma no lo
concluye, debido a
su muerte. A cargo
queda su esposa
Eva Perón.
-Realizó muchas
Reformas Sociales
para los
trabajadores
argentinos.
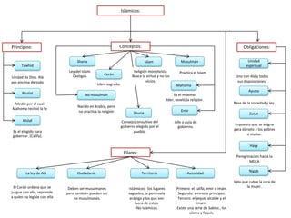
Islámicos:
Conceptos:
Sharia
Shuria
Emir
No musulmán
MusulmánIslam
Nacido en Arabia, pero
no practica la religión
Practica el Islam
Es el máximo
líder, reveló la religión.
Libro sagrado.
Ley del Islam.
Castigos.
Jefe o guía de
gobierno.
Consejo consultivo del
gobierno elegido por el
pueblo.
Religión monoteísta.
Busca la virtud y no los
vicios.
Mahoma
Corán
Unidad de Dios. Alá
por encima de todo
Medio por el cual
Mahoma recibió la fe
Es el elegido para
gobernar. (Califa).
Principios:
Tawhid
Risalat
Khilaf
Obligaciones:
Unidad
espiritual
Ayuno
Zakat
Hayy
Nigab
Uno con Alá y todas
sus disposiciones.
Base de la sociedad y ley.
Impuesto que se asigna
para dárselo a los pobres
o viudas.
Peregrinación hacia la
MECA
Velo que cubre la cara de
la mujer.
Pilares:
La ley de Alá Ciudadanía Territorio Autoridad
El Corán ordena que se
juzgue con ella, reprende
a quien no legisle con ella
Deben ser musulmanes
pero también pueden ser
no musulmanes.
-Islámicos: los lugares
sagrados, la península
arábiga y los que son
fuera de estos.
-No islámicos.
Primero: el califa, emir o imán.
Segundo: emires o príncipes.
Tercero: el jeque, alcalde y el
imam.
Existe una serie de Sabios , los
ulama y faquís.
ArabiaSaudita
-Monarquía
absolutista que se
mantiene como
un sistema feudal
en el que la
dinastía de los Al-
Saud gobierna
concentrando
toda la autoridad.
- Los Reyes serán
los descendientes
del primer rey.
-El Corán será la
constitución del
país.
-No existen
partidos políticos
ni elecciones.
La ideología es la
Salafí que
promueve la
construcción de
mezquitas y
escuelas en todo
el mundo.
Pakistán
-Fue declarada
república federal, en
1999, el general
Pervez Musharraf
derrocó el gobierno
de Nawaz Sharif y
asumió el poder.
-Algunas dictaduras
fueron:
->Ayub Khan en
1960.
->Zia Ul Haq en
1980.
->Pervez Musharraf
desde 1999.
-En 2007 Pervez
había prometido
renunciar a su cargo
de jefe del ejército
pero Benazir Butto
retornó al país y creo
un golpe de estado
para crear una nueva
dictadura con
Musharraf a la
cabeza.
-El 6 de
setiembre, sus
últimas
elecciones, se eligió
a Asif Ali Zardari.
Palestina
-Conquistados por
Israel en 1967.
-En 1994 la
Autoridad Nacional
Palestina fue
diseñada como una
autonomía
transitoria para crear
paz entre las dos
partes. Esta
institución recibía
ayuda financiera de
la Unión Europea y
de EEUU; pero, lo
bloquearon debido a
la victoria de
Hamás, en las
elecciones
presidenciales, ya
que se niega a
cumplir con las 3
demandas de la
comunidad
internacional:
->Reconocer el
derecho del Estado
de Israel de existir.
->Renunciar al
terrorismo o
cualquier otro tipo
de violencia.
->Aceptar la validez
de los acuerdos de
Oslo.
BenazirButto
-1993-2007.
-Luchó contra el
régimen militar de su
país y se convirtió en
la primera dirigente
del mundo
musulmán.
-Permaneció
detenida hasta que
en 1984 fue obligada
a abandonar el país y
exiliarse en Londres.
-Organizó un
movimiento para la
restauración de la
democracia y obtuvo
el triunfo relativo en
las elecciones con el
Partido Popular, pero
la oposición no
admitieron que una
mujer tuviera el
mando del Gobierno.
-Dos años después
fue destituida y
acusada de
corrupción, despotis
mo e ineficiencia
política.
-Fue asesinada el 27
de diciembre de
2007 en una
manifestación.
YasserArafat
-1929-2004.
-Líder nacionalista
palestino.
-Participó en construir un
Estado árabe independiente
y en el movimiento Al-
Fatah.
-Ejerció un papel
modelador, líder y
responsable entre los
acuerdos de paz entre
palestinos y judíos.
-Intentó crear el Estado
palestino independiente y
de llegar a un
entendimiento con Israel.
-En 1993 negoció acuerdos
de paz con los judíos y se
acordó: que él era el titular
de un gobierno autónomo.
-Las dificultades fueron
enormes tales como:
->Oleada de terrorismo por
parte de Israel
->Duros enfrentamientos
militares.
->El asesinato del primer
ministro Rabin en 1995.
-Dichas diferencias
continúan hasta hoy.
-Su muerto lo único que
causó fueron más
incertidumbres en este
proceso.
-Recibió junto con Rabin el
Premio Nobel de la Paz y el
Premio Príncipe de Asturias
de la Concordia en 1994
Unipartidismo
Características: -Un solo partido político tiene el monopolio de la actividad política legítima.
-Carácter dictatorial del Estado.
Lo contrario:
Pluripartidismo: -Cuando al menos dos partidos políticos se disputan el poder político.
Países:
-Cuba:
-República Socialista, lidera casi por 50 años por Fidel Castro y actualmente por su hermano
Raúl Castro.
-Es un Estado socialista de forma irrevocable, impidiendo cualquier modificación del
régimen socio-económico.
-El Partido Comunista de Cuba es la fuerza dirigente superior de la sociedad y del Estado.
-Las inversiones del exterior son permitidas siempre y cuando no sobre pasen el 49% del
capital invertido en una industria.
-La Asamblea Nacional del Poder Popular es él órgano supremo del poder del Estado, los
cuales sirven por 5 años.
-China:
Biografías:
-Fidel Castro:
-Exiliado en México. –En 1952 inició su actividad revolucionaria contra la
dictadura del general Bautista.
-El presidente Eisenhower y Kennedy ahogaron a Cuba para que Fidel
desistiera de su cargo; sin embargo, Cuba se unió a la Unión Soviética y se
protegió de las invasiones. Al Kennedy ver esto, dejó las tropas.
-Gracias a él, Cuba ha tenido importantes logros en la educación y salud.
-Deng Xiaoping:
-Colaboró en varias misiones políticas y militares durante la guerra en el Sur.
-Participó en la Larga Marcha hasta el establecimiento de una nueva base
comunista. -En 1945 entró en el Comité Central del Partido Comunista.
-En 1954 ascendió a la vicepresidencia del Gobierno. -En 1955 se secretario
general del Partido. -Líder moderado y pragmático. -Acusado de practicar
políticas capitalistas y burguesas. Destituido de sus cargos y obligado a hacer
autocrítica de sus «errores» y enviado a trabajar a una fábrica.
-Se basan en 3 ámbitos fundamentales: El Partido y subordinados a éste, el Ejército y el
Estado. -La jefatura corresponde al presidente. -El líder del Partido es su secretario general.
-El líder del Ejército Popular de Liberación es el Presidente de la Comisión Militar Central.
-Los 3 están al mando de Hu Jintao.
-El máximo órgano legislativo es la Asamblea Popular Nacional, formado por mas de 3 mil
delegados, los cuales se reúnes una vez al año.
-Existen 8 partidos más, pero cumplen un papel consultivo y simbólico.
Federalista
Se caracteriza
porque:
Países:
La soberanía es
ejercida por la
totalidad de las
unidades
constituyentes;
pero, a su vez, se
subordinan a un
poder central
para la gestión de
ciertas
competencias
esenciales.
Estados Unidos:
-República
constitucional, presidencial y
federal.
-Es la máxima norma de 50
estados.
-Conocida como democracia
presidencialista porque hay un
presidente.
-Hay tres niveles de gobierno:
estatal, federal y local.
-Los principales partidos son:
Partido Republicano y Partido
Demócrata.
-Hay 3 poderes, cada uno
elegido de forma
diferente, capaz de supervisar y
regular a otros.
*Ejecutivo: encabezado por el
Presidente, elegido cada 4 años.
*Legislativo: dos cámaras: el
Senado y la Cámara de
Representantes.
*Judicial: tribunales federales de
distrito, 11 tribunales federales
Alemania:
-República
federal, democrática, represen
tativa y parlamentaria de 16
estados.
-Opera bajo la Ley de
Fundamental. Grundgesetz.
-El Bundeskanzler (Canciller
Federal), es el jefe de
gobierno y el poder ejecutivo.
-El poder legislativo recae en
el parlamento compuesto por
el Bundestag (Dieta Federal) y
el Bundesrat (Consejo
Federal).
India
-Constitución más larga y
exhaustiva del mundo.
-República
soberana, socialista, secular y
democrática.
-El presidente es el jefe de
Estado, cada 5 años.
-El primer ministro es el jefe de
Gobierno.
-El poder legislativo:
representado pro el parlamento
bicameral, que consiste en la
cámara alta y la cámara baja.
-El poder judicial unitario de 3
niveles: Suprema Corte de
Justicia, 21 tribunales
superiores, y un gran número de
tribunales de primera instancia.
Parlamentario
Se caracteriza
porque:
Países:
La elección de las
autoridades del
poder ejecutivo
emana del poder
legislativo o
parlamento y el
poder ejecutivo
es el responsable
político ante el
legislativo.
Inglaterra:
• Su máxima autoridad es el
monarca británico.
• Sufragio
universal, directo, libre, igual, secr
eto y laico.
• Hay 4 niveles de subdivisiones
administrativas:
regiones, condados, distritos y
parroquias.
• Tres poderes:
 Ejecutivo: primer
ministro, gabinete de
ministros y
administraciones.
 Legislativo: la Reina, la
Cámara de los Lores y la
Cámara de los comunes.
 Judicial: sistema legal de
cortes, jueces y
abogados.
Israel:
• Democracia representativo con un
sistema parlamentario y sufragio
universal.
• Formado por el poder
legislativo, ejecutivo y judicial.
• El primer ministro actúa como jefe de
gobierno.
• La Knéset (parlamento unicameral) de
120 miembros es el cuerpo legislativo.
• Elecciones cada 4 años; pero, la Knéset
puede disolver el gobierno en cualquier
momento.
• Sistema judicial: el más alto tribunal es la
Corte Suprema, pero también posee
Tribunales de distrito y Tribunal Superior
de Justicia.
Presidencialista
Se caracteriza
porque:
Países:
La Constitución
establece una
división de
poderes entre le
legislativo, ejecuti
vo y judicial.
El Jefe de Estado:
representa
formalmente al
país y forma parte
activa del poder
ejecutivo, como
jefe de gobierno.
Costa Rica:
• El presidente es el máximo
representante. Sus funciones
son:
• Nombrar y remover a
los Ministros de
Gobierno.
• Representar la Nación
• Ejercer el mando
supremo de la fuerza
pública.
• Representar a la
Asamblea Legislativa.
• Ejercer iniciativa en la
formación de leyes.
• Mantener el orden y la
tranquilidad de la
Nación.
• Principales partidos políticos:
PLN, PAC, PUSC, ML, FA, PASE
• Uso de del sufragio por parte del
pueblo para elegir gobernantes
cada 4 años.
• Leyes, instituciones iguales para
todo el territorio y población.
Uruguay:
• Estado unitario
democrático.
• Segundo país mas
plenamente democrático
de América Latina.
• Sistema de partidos
consolidado.
• Menor índice de
corrupción
• 3 poderes
independientes:
• Ejecutivo:
presidente y
Consejo de
Ministros.
• Legislativo:
Cámara de
Senadores (30) y
Cámara de
Representantes
(99).
• Judicial: Corte
Suprema de
Justicia.
Chile:
• Estado unitario democrático.
• El poder ejecutivo: (gobierno y
administración pública) encabezada
por el Presidente de la República.
• La administración regional: Gobiernos
Regionales.
• La administración local:
Municipalidades.
• Poder judicial: tribunales y la Corte
Suprema de Justicia.
• Tribunal Constitucional: tiene el
control de constitucionalidad de las
proyectos de ley y de las
leyes, decretos y autoacuerdos.
• Contraloría General de la República:
control de la legalidad de los actos de
la Administración Pública y fiscaliza el
ingreso e inversión de los fondos
púbicos.
• Tribunal Calificador de Elecciones y 13
tribunales electorales: velan por la
regularidad de los procesos
electorales.
• Poder legislativo: Presidente de la
República y el Congreso Nacional (38
senadores (8 años) y 120 miembros de
la Cámara de Diputados (4 años)).
Monárquico
• Monarquía parlamentaria.
• «El rey reina pero no gobierna».
• Monarca hereditario.
• Parlamento bicameral.
• Poder Ejecutivo: Consejo de Ministros presidido por el
Presidente de Gobierno. El monarca lo propone y lo
mantiene a cargo mientras tenga su confianza.
• Poder legislativo: se establece en las Cortes Generales. Lo
componen la cámara baja (Congreso de Diputados) y la
cámara alta (Senado)
• Poder judicial: conjunto de juzgados y tribunales, que
tienen la potestad de administrar justicia en nombre del
Rey.
Puede ser:
• Son
constitucionales.
• Con división de
poderes.
• Suelen ser
parlamentarias.
Democrática Autoritaria
El Rey concentra
poderes más allá
del Poder
Ejecutivo.
La Jefatura del Estado es:
Personal Vitalicia Hereditaria
Sus características varían según:
Las tradiciones La estructura:
Jurídica
Territorial
Países:
España Inglaterra:
• Monarquía
parlamentaria.
• «El rey reina pero no
gobierna».
• Su máxima autoridad es
el monarca británico.
Ejercida por:
Un monarca
Ideologías
políticas
Socialismo:
propone la
propiedad estatal y
colectiva de los
medios de
producción y
distribución.
Liberalismo:
proclama la defensa
de la libertad del
individuo y establece
la libertades, la
igualdad y la
inviolabilidad.
Libertarismo:
sostiene que el
gobierno debe ser
reducido e intervenir
lo menos posible en
la vida económica y
social.
Fascismo: proclama
los beneficios de la
desigualdad de
clases. Todo dentro
del Estado, nada
fuera de este.
Fundamentalismo:
rechaza la
secularización de la
modernidad. Se basa n
la interpretación literal
de un texto
fundamental que rige
la vida de las personas.
Socialcristianismo:
influenciado por la
doctrina social de
la Iglesia. Está
fundamentada en
el Humanismo
Cristiano.
Anarquismo: ve
cualquier tipo de
autoridad como
forma de
opresión. No hay
control ni leyes.
Socialdemocracia:
propone reformas el
capitalismo mediante la
regulación estatal y
creación de programas.
Aplicación de políticas
públicas.

Las personas jóvenes aprendemos de los regímenes políticos

  • 1.
    Las personas jóvenes aprendemosde los regímenes políticos Kimberly Mora.
  • 2.
    Conceptos básicos Régimen político: Instituciones y normasque regulan el gobierno y lucha por el poder. Dictadura: Forma de gobierno donde el poder se concentra en un solo individuo. Se utiliza la violencia. Ideología: Conjunto de ideas y valores políticos y económicos, que guían una sociedad. Autoritarismo: El poder se concentra en un solo órgano o persona y se reduce la expresión de las oposiciones. Democracia: Forma de organización donde la representación del poder es de parte del pueblo. Populistas: Forma de gobierno donde se rechazan los partidos políticos tradicionales y se busca el apoyo de las masas urbanas. Islámicos: Se aplican normas religiosas del Islam. Se basan en el Corán como constitución. Están los fundamentalistas y los no fundamentalistas. Unipartidismo: Un solo partido político posee el monopolio de la actividad política. Pluripartidismo: Varios partidos políticos establecidos.
  • 3.
    Características: -Las decisiones colectivasson tomadas por el pueblo, mediante mecanismos de participación -Los miembros son iguales y libres. -Las relaciones sociales se establecen de acuerdo a mecanismos contractuales. Se necesita: -Elecciones periódicas. -Al menos dos partidos políticos. -Derecho a emitir un único voto a todos los ciudadanos. -Imposibilidad de alterar la extensión de los periodos de gobierno. Dividida en: -Directa: El pueblo reunido, delibera y toma las decisiones de la sociedad. -Indirecta: El pueblo elige representante y este delibera y toma las decisiones. -Semidirecta: El pueblo se expresa en ciertas circunstancias. -Plebiscito: «Si o No» ante una propuesta. -Referéndum: Aprobación final de una norma -Iniciativa popular: Propone sanción o derogación de una ley. -Destitución popular: Revocación de mandato Mediante: Ejemplos: -Francia: -Estado social y democrático de Derechos. -República semipresidencialista. -Constitución actual, electa por referéndum el 28-set-1958. -Presidente electo cada 5 años junto con los 577 diputados de la Asamblea Nacional. -Los mayores de 18 años son ciudadanos. -Costa Rica: -Una de las democracias más consolidadas de América. -Poderes del estado: -Ejecutivo: Presidente y Jefe de Gobierno por 4 años. -Legislativo: 57 diputados por 4 años. -Judicial: 22 magistrados por 8 años, electos por la Asamblea Legislativa.
  • 4.
    Mijaíl Gorbachov: -Nació el2-03-1931. -Secretario General del Partido Comunista de la Unión Soviética del 1985-1989 y el presidente de la Unión de Repúblicas Socialistas Soviéticas de 1989-1991. -La reconstrucción económica sería una de los principales fracasos. -Obtuvo el Premio Nobel de la Paz en 1990. -Actualmente es líder de la Unión de Socialdemócratas. Nelson Mandela: -Nació el 18-07-1918 -Primer Presidente de Sudáfrica elegido democráticamente. -Importante activista contra el "apartheid" por lo que fue encarcelado durante 27 años. -Se casó tres veces y tuvo 6 hijos. -Símbolo de lucha dentro y fuera del país. -Representa la falta de libertad de todos los negros sudamericanos. Aung San Suu Kyi: -Nació el 19-07-1945. Participó en el "Segundo combate en pro de la independencia nacional". -Asumió la dirección de la Liga Nacional para la democracia que ganó las elecciones en 1990, pero las autoridades no lo aceptaron y no pudo formar parte. -Recibió el Premio Thorolf Rofto de defensa de los derechos humanos y el Premio Sajarov de libertad de pensamiento. -Se encuentra en arresto desde el 2003.
  • 5.
    Dictatoriales Autoritarios Características: -No tiene ideologíaelaborada. -No busca el apoyo de las masas, sino el dominio de las mismas. -Su meta es imponer su poder sobre la sociedad. Diferencia con el totalitarismo: -Concentración de poder en una sola persona o grupo. -Justificación de la actuación política mediante una doctrina global. -Empleo sistemático de terror. -Uso de campos de concentración para aislar los enemigos y la oposición. -Busca acallar a los oponentes y evitar sus expresiones en público. Alemania Nazi: -Periodo entre 1933 y 1945 cuando Adolf Hitler gobernó el país. -Uso de la violencia. -Anticomunismo. -El partido dictaba todo lo que debía creer, hacer y ser las personas alemanas, incluyendo niños. -Consolidaban al líder. -Utilizaban tropas de asalto. -Racismo Se resume en: Biografías: -Adolf Hitler: -(20-04-1889/30-04-1945). -Fundador del Partido Nazi. -Ascendió al poder durante un periodo de crisis económica gracias a su propaganda y carismática oratoria. -Rearmó y organizó las fuerzas armadas, estableciendo una dictadura totalitaria. -Transformó a la sociedad alemana y eliminó su sistema democrático. -Diferencia racial, supremacía aria y la persecución étnico-religiosa y política. -Contrajo matrimonio con su amante Eva Braun, con la cual luego se suicidó. -Rafael Leónidas Trujillo: -(24-10-1891/30-05-1961). –Militar y político dominicano. -Ejerció la presidencia entre 1930-1938 y entre 1942-1952. -Represión de toda oposición. –Anticomunismo. -Restauración del orden público y el progreso económico del país. -Mueren las hermanas Mirabal por las cuales se crea el Día Internacional de la NO violencia a la mujer.
  • 6.
    Populismo Rechaza: Juan Domingo Perón: Seopone: Fuente de poder: Negativamente:Positivamente:Busca: A los Partidos tradicionales El apoyo de movimientos de masa urbanos. A las élites económicas e intelectuales -Denuncia de la corrupción política. -Constante apelación al pueblo. Es un sistema en el que el poder recae más en el pueblo que en Partido. Es el uso de «medidas de gobierno populares», destinados a ganar la simpatía del pueblo. -Nació 8-10- 1895, murió 01-07- 1974 -Político, militar y presidente. -Electo en tres ocasiones: *24-10-1946. *11-11-1951: Este periodo no lo pudo concluir debido a un golpe militar por el cual estuvo exiliado por 18 años *23-09-1973: De la misma forma no lo concluye, debido a su muerte. A cargo queda su esposa Eva Perón. -Realizó muchas Reformas Sociales para los trabajadores argentinos.
  • 7.
    Islámicos: Conceptos: Sharia Shuria Emir No musulmán MusulmánIslam Nacido enArabia, pero no practica la religión Practica el Islam Es el máximo líder, reveló la religión. Libro sagrado. Ley del Islam. Castigos. Jefe o guía de gobierno. Consejo consultivo del gobierno elegido por el pueblo. Religión monoteísta. Busca la virtud y no los vicios. Mahoma Corán Unidad de Dios. Alá por encima de todo Medio por el cual Mahoma recibió la fe Es el elegido para gobernar. (Califa). Principios: Tawhid Risalat Khilaf Obligaciones: Unidad espiritual Ayuno Zakat Hayy Nigab Uno con Alá y todas sus disposiciones. Base de la sociedad y ley. Impuesto que se asigna para dárselo a los pobres o viudas. Peregrinación hacia la MECA Velo que cubre la cara de la mujer. Pilares: La ley de Alá Ciudadanía Territorio Autoridad El Corán ordena que se juzgue con ella, reprende a quien no legisle con ella Deben ser musulmanes pero también pueden ser no musulmanes. -Islámicos: los lugares sagrados, la península arábiga y los que son fuera de estos. -No islámicos. Primero: el califa, emir o imán. Segundo: emires o príncipes. Tercero: el jeque, alcalde y el imam. Existe una serie de Sabios , los ulama y faquís.
  • 8.
    ArabiaSaudita -Monarquía absolutista que se mantienecomo un sistema feudal en el que la dinastía de los Al- Saud gobierna concentrando toda la autoridad. - Los Reyes serán los descendientes del primer rey. -El Corán será la constitución del país. -No existen partidos políticos ni elecciones. La ideología es la Salafí que promueve la construcción de mezquitas y escuelas en todo el mundo. Pakistán -Fue declarada república federal, en 1999, el general Pervez Musharraf derrocó el gobierno de Nawaz Sharif y asumió el poder. -Algunas dictaduras fueron: ->Ayub Khan en 1960. ->Zia Ul Haq en 1980. ->Pervez Musharraf desde 1999. -En 2007 Pervez había prometido renunciar a su cargo de jefe del ejército pero Benazir Butto retornó al país y creo un golpe de estado para crear una nueva dictadura con Musharraf a la cabeza. -El 6 de setiembre, sus últimas elecciones, se eligió a Asif Ali Zardari. Palestina -Conquistados por Israel en 1967. -En 1994 la Autoridad Nacional Palestina fue diseñada como una autonomía transitoria para crear paz entre las dos partes. Esta institución recibía ayuda financiera de la Unión Europea y de EEUU; pero, lo bloquearon debido a la victoria de Hamás, en las elecciones presidenciales, ya que se niega a cumplir con las 3 demandas de la comunidad internacional: ->Reconocer el derecho del Estado de Israel de existir. ->Renunciar al terrorismo o cualquier otro tipo de violencia. ->Aceptar la validez de los acuerdos de Oslo. BenazirButto -1993-2007. -Luchó contra el régimen militar de su país y se convirtió en la primera dirigente del mundo musulmán. -Permaneció detenida hasta que en 1984 fue obligada a abandonar el país y exiliarse en Londres. -Organizó un movimiento para la restauración de la democracia y obtuvo el triunfo relativo en las elecciones con el Partido Popular, pero la oposición no admitieron que una mujer tuviera el mando del Gobierno. -Dos años después fue destituida y acusada de corrupción, despotis mo e ineficiencia política. -Fue asesinada el 27 de diciembre de 2007 en una manifestación. YasserArafat -1929-2004. -Líder nacionalista palestino. -Participó en construir un Estado árabe independiente y en el movimiento Al- Fatah. -Ejerció un papel modelador, líder y responsable entre los acuerdos de paz entre palestinos y judíos. -Intentó crear el Estado palestino independiente y de llegar a un entendimiento con Israel. -En 1993 negoció acuerdos de paz con los judíos y se acordó: que él era el titular de un gobierno autónomo. -Las dificultades fueron enormes tales como: ->Oleada de terrorismo por parte de Israel ->Duros enfrentamientos militares. ->El asesinato del primer ministro Rabin en 1995. -Dichas diferencias continúan hasta hoy. -Su muerto lo único que causó fueron más incertidumbres en este proceso. -Recibió junto con Rabin el Premio Nobel de la Paz y el Premio Príncipe de Asturias de la Concordia en 1994
  • 9.
    Unipartidismo Características: -Un solopartido político tiene el monopolio de la actividad política legítima. -Carácter dictatorial del Estado. Lo contrario: Pluripartidismo: -Cuando al menos dos partidos políticos se disputan el poder político. Países: -Cuba: -República Socialista, lidera casi por 50 años por Fidel Castro y actualmente por su hermano Raúl Castro. -Es un Estado socialista de forma irrevocable, impidiendo cualquier modificación del régimen socio-económico. -El Partido Comunista de Cuba es la fuerza dirigente superior de la sociedad y del Estado. -Las inversiones del exterior son permitidas siempre y cuando no sobre pasen el 49% del capital invertido en una industria. -La Asamblea Nacional del Poder Popular es él órgano supremo del poder del Estado, los cuales sirven por 5 años. -China: Biografías: -Fidel Castro: -Exiliado en México. –En 1952 inició su actividad revolucionaria contra la dictadura del general Bautista. -El presidente Eisenhower y Kennedy ahogaron a Cuba para que Fidel desistiera de su cargo; sin embargo, Cuba se unió a la Unión Soviética y se protegió de las invasiones. Al Kennedy ver esto, dejó las tropas. -Gracias a él, Cuba ha tenido importantes logros en la educación y salud. -Deng Xiaoping: -Colaboró en varias misiones políticas y militares durante la guerra en el Sur. -Participó en la Larga Marcha hasta el establecimiento de una nueva base comunista. -En 1945 entró en el Comité Central del Partido Comunista. -En 1954 ascendió a la vicepresidencia del Gobierno. -En 1955 se secretario general del Partido. -Líder moderado y pragmático. -Acusado de practicar políticas capitalistas y burguesas. Destituido de sus cargos y obligado a hacer autocrítica de sus «errores» y enviado a trabajar a una fábrica. -Se basan en 3 ámbitos fundamentales: El Partido y subordinados a éste, el Ejército y el Estado. -La jefatura corresponde al presidente. -El líder del Partido es su secretario general. -El líder del Ejército Popular de Liberación es el Presidente de la Comisión Militar Central. -Los 3 están al mando de Hu Jintao. -El máximo órgano legislativo es la Asamblea Popular Nacional, formado por mas de 3 mil delegados, los cuales se reúnes una vez al año. -Existen 8 partidos más, pero cumplen un papel consultivo y simbólico.
  • 10.
    Federalista Se caracteriza porque: Países: La soberaníaes ejercida por la totalidad de las unidades constituyentes; pero, a su vez, se subordinan a un poder central para la gestión de ciertas competencias esenciales. Estados Unidos: -República constitucional, presidencial y federal. -Es la máxima norma de 50 estados. -Conocida como democracia presidencialista porque hay un presidente. -Hay tres niveles de gobierno: estatal, federal y local. -Los principales partidos son: Partido Republicano y Partido Demócrata. -Hay 3 poderes, cada uno elegido de forma diferente, capaz de supervisar y regular a otros. *Ejecutivo: encabezado por el Presidente, elegido cada 4 años. *Legislativo: dos cámaras: el Senado y la Cámara de Representantes. *Judicial: tribunales federales de distrito, 11 tribunales federales Alemania: -República federal, democrática, represen tativa y parlamentaria de 16 estados. -Opera bajo la Ley de Fundamental. Grundgesetz. -El Bundeskanzler (Canciller Federal), es el jefe de gobierno y el poder ejecutivo. -El poder legislativo recae en el parlamento compuesto por el Bundestag (Dieta Federal) y el Bundesrat (Consejo Federal). India -Constitución más larga y exhaustiva del mundo. -República soberana, socialista, secular y democrática. -El presidente es el jefe de Estado, cada 5 años. -El primer ministro es el jefe de Gobierno. -El poder legislativo: representado pro el parlamento bicameral, que consiste en la cámara alta y la cámara baja. -El poder judicial unitario de 3 niveles: Suprema Corte de Justicia, 21 tribunales superiores, y un gran número de tribunales de primera instancia.
  • 11.
    Parlamentario Se caracteriza porque: Países: La elecciónde las autoridades del poder ejecutivo emana del poder legislativo o parlamento y el poder ejecutivo es el responsable político ante el legislativo. Inglaterra: • Su máxima autoridad es el monarca británico. • Sufragio universal, directo, libre, igual, secr eto y laico. • Hay 4 niveles de subdivisiones administrativas: regiones, condados, distritos y parroquias. • Tres poderes:  Ejecutivo: primer ministro, gabinete de ministros y administraciones.  Legislativo: la Reina, la Cámara de los Lores y la Cámara de los comunes.  Judicial: sistema legal de cortes, jueces y abogados. Israel: • Democracia representativo con un sistema parlamentario y sufragio universal. • Formado por el poder legislativo, ejecutivo y judicial. • El primer ministro actúa como jefe de gobierno. • La Knéset (parlamento unicameral) de 120 miembros es el cuerpo legislativo. • Elecciones cada 4 años; pero, la Knéset puede disolver el gobierno en cualquier momento. • Sistema judicial: el más alto tribunal es la Corte Suprema, pero también posee Tribunales de distrito y Tribunal Superior de Justicia.
  • 12.
    Presidencialista Se caracteriza porque: Países: La Constitución estableceuna división de poderes entre le legislativo, ejecuti vo y judicial. El Jefe de Estado: representa formalmente al país y forma parte activa del poder ejecutivo, como jefe de gobierno. Costa Rica: • El presidente es el máximo representante. Sus funciones son: • Nombrar y remover a los Ministros de Gobierno. • Representar la Nación • Ejercer el mando supremo de la fuerza pública. • Representar a la Asamblea Legislativa. • Ejercer iniciativa en la formación de leyes. • Mantener el orden y la tranquilidad de la Nación. • Principales partidos políticos: PLN, PAC, PUSC, ML, FA, PASE • Uso de del sufragio por parte del pueblo para elegir gobernantes cada 4 años. • Leyes, instituciones iguales para todo el territorio y población. Uruguay: • Estado unitario democrático. • Segundo país mas plenamente democrático de América Latina. • Sistema de partidos consolidado. • Menor índice de corrupción • 3 poderes independientes: • Ejecutivo: presidente y Consejo de Ministros. • Legislativo: Cámara de Senadores (30) y Cámara de Representantes (99). • Judicial: Corte Suprema de Justicia. Chile: • Estado unitario democrático. • El poder ejecutivo: (gobierno y administración pública) encabezada por el Presidente de la República. • La administración regional: Gobiernos Regionales. • La administración local: Municipalidades. • Poder judicial: tribunales y la Corte Suprema de Justicia. • Tribunal Constitucional: tiene el control de constitucionalidad de las proyectos de ley y de las leyes, decretos y autoacuerdos. • Contraloría General de la República: control de la legalidad de los actos de la Administración Pública y fiscaliza el ingreso e inversión de los fondos púbicos. • Tribunal Calificador de Elecciones y 13 tribunales electorales: velan por la regularidad de los procesos electorales. • Poder legislativo: Presidente de la República y el Congreso Nacional (38 senadores (8 años) y 120 miembros de la Cámara de Diputados (4 años)).
  • 13.
    Monárquico • Monarquía parlamentaria. •«El rey reina pero no gobierna». • Monarca hereditario. • Parlamento bicameral. • Poder Ejecutivo: Consejo de Ministros presidido por el Presidente de Gobierno. El monarca lo propone y lo mantiene a cargo mientras tenga su confianza. • Poder legislativo: se establece en las Cortes Generales. Lo componen la cámara baja (Congreso de Diputados) y la cámara alta (Senado) • Poder judicial: conjunto de juzgados y tribunales, que tienen la potestad de administrar justicia en nombre del Rey. Puede ser: • Son constitucionales. • Con división de poderes. • Suelen ser parlamentarias. Democrática Autoritaria El Rey concentra poderes más allá del Poder Ejecutivo. La Jefatura del Estado es: Personal Vitalicia Hereditaria Sus características varían según: Las tradiciones La estructura: Jurídica Territorial Países: España Inglaterra: • Monarquía parlamentaria. • «El rey reina pero no gobierna». • Su máxima autoridad es el monarca británico. Ejercida por: Un monarca
  • 14.
    Ideologías políticas Socialismo: propone la propiedad estataly colectiva de los medios de producción y distribución. Liberalismo: proclama la defensa de la libertad del individuo y establece la libertades, la igualdad y la inviolabilidad. Libertarismo: sostiene que el gobierno debe ser reducido e intervenir lo menos posible en la vida económica y social. Fascismo: proclama los beneficios de la desigualdad de clases. Todo dentro del Estado, nada fuera de este. Fundamentalismo: rechaza la secularización de la modernidad. Se basa n la interpretación literal de un texto fundamental que rige la vida de las personas. Socialcristianismo: influenciado por la doctrina social de la Iglesia. Está fundamentada en el Humanismo Cristiano. Anarquismo: ve cualquier tipo de autoridad como forma de opresión. No hay control ni leyes. Socialdemocracia: propone reformas el capitalismo mediante la regulación estatal y creación de programas. Aplicación de políticas públicas.