SOFTWARE AVANZADO PARA INGENIERIA
COLABORATIVO 2
TUTOR:
ALEXANDER FLÓREZ
PRESENTADO POR:
ALDAIR ORTIZ GAVIRIA
CARLOS ARMANDO BENAVIDES
GRUPO: 203037_7
UNIVERSIDAD NACIONAL ABIERTA Y A DISTANCIA, UNAD
ESCUELA DE CIENCIAS BÁSICAS TECNOLOGÍA E INGENIERÍA
ABRIL DE 2018
INTRODUCCIÓN
En el presente trabajo correspondiente al trabajo colaborativo 2 ya se plantea un problema
un Vi que corresponde a la interfaz grafica del problema planteado en el cual se permite
Diseñar un instrumento virtual de manera gráfica lo cual nos permitirá que el usuario
interactúe con el programa o el juego de memoria también presentaremos el diagrama de
flujo de juego de memoria, cuyo objetivo es encontrar dos cartas iguales lo que nos permitirá
el desarrollo del juego la puntuación dependerá del número de movimientos que el usuario
realice para encontrar todas las parejas.
Por otra parte desarrollaremos la practica 2 de nuestro curso y se procederá a grabar un video
en el cual se evidencie el funcionamiento y desarrollo efectivo de dicha actividad finalmente
se revisan las ideas expuestas bajo unos criterios ideados por el grupo, y se trabajara en la
que sea más viable para la solución del problema planteado.
DESARROLLO DE LA ACTIVIDAD
Tabla de Videos practica 1
Video practica
Aldair Ortiz
https://www.youtube.com/watch?v=mRZCQaEFcYM&t=126s
Video practica
Carlos Armando
Benavides
https://youtu.be/jG2UM8dAPEA
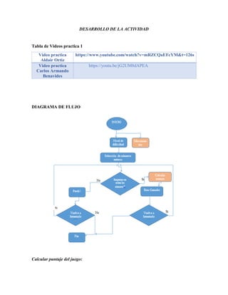
DIAGRAMA DE FLUJO
Calcular puntaje del juego:
Las condiciones para calcular el puntaje depende del número de parejas memorizadas
asertivamente, donde:
𝑁𝑃 = 𝑁ú𝑚𝑒𝑟𝑜 𝑑𝑒 𝑃𝑎𝑟𝑒𝑗𝑎𝑠
𝐴 = 𝐴𝑐𝑒𝑟𝑡𝑎𝑑𝑎𝑠
𝑃𝐽 = 𝑃𝑜𝑟𝑐𝑒𝑛𝑡𝑎𝑗𝑒 𝐽𝑢𝑒𝑔𝑜
PJ=(A*100)/NP
Si en el 100% de las parejas se acierta, es ganador, mientras tanto es perdedor y se valora el
puntaje, utilizando regla de 3.
Estructura teórica de la propuesta
Ítem a resolver Respuesta
Descripción de la idea
(Algoritmo o texto explicativo)
Se pretende que el usuario proporcione un
determinado número enteros en un orden, luego
después de 30 segundos se ocultaran, y el
usuario podrá visualizarlos en otro orden, luego
se permitirá al usuario de forma gráfica
seleccionar el orden de los números
memorizados, y se comparará la lista de números
generados aleatoriamente con los seleccionados
por el usuario, en caso de ser iguales, se
visualiza el mensaje Eres Ganador, o Eres
Perdedor, con la opción de volver a reintentar la
prueba.
Información de entrada 1. 5 números enteros
2. Orden de la secuencia elegida
Procesos 1. Selección del orden de la secuencia de los
números enteros.
2. Implementar conteo de tiempo
3. Ciclos de visualización utilizando
estructuras.
4. Calcular Puntaje.
5. Reiniciar el juego si perdió o ganó.
Información de salida Eres ganador, Eres perdedor, Fin de Programa
Ventajas Entorno gráfico sencillo para agilizar la memoria.
Desventajas Utilización de varias rutinas y subrutinas.
Consultas a realizar 1. Uso de funciones de comparación if y case en
Labview.
2. Uso de funciones for.
3. Consulta sobre subrutinas en Labview.
La propuesta en la que vamos a trabajar será la siguiente funcionando básicamente de la
siguiente manera, se pretende que el usuario proporcione un determinado número enteros en
un orden, luego después de pulsar el botón de inicio, el usuario podrá escoger dos cartas en
las cuales aparecerán distintas imágenes la idea es que el haga las parejas en el menor tiempo
finalmente hay un botón que permitirá reiniciar el juego para empezar de nuevo, y la
puntuación del juego es guardada.
Propuesta Metodológica De La Idea Seleccionada
FASES ACTIVIDADES TAREAS
Planificación
Planificación de la solución
al problema planteado
Analizar el problema
planteado
Presentar lluvia de ideas
Analizar la factibilidad de
cada una de las ideas
presentadas
Seleccionar una de las ideas
Definir el alcance de la idea
seleccionada
Desarrollo
Análisis
Diseño
Implementación
Recopilar información base
para solución del problema
Seleccionar y estudiar
contenidos específicos en
pro de la solución
Crear área de diseño para el
usuario
Crear área de visualización
de secuencia
Implementar las estructuras
en el diagrama de bloques
Diseñar y organizar
pantallas de usuario
Reajustar diseño, hasta
obtener el mejor programa
posible.
Integración y entrega
Integración
Pruebas
Integrar componentes y
probar
Prueba del sistema
Diseñar la primera interfaz o panel frontal que tendrá la solución al problema,
explicar el objetivo de cada uno de los elementos que la componen a nivel de usuario y
programador.
A continuación podemos observar la interfaz gráfica del usuario.
A continuación podemos observar la interfaz gráfica del programador algunos elementos.
CONCLUSIONES
Con el desarrollo de este trabajo colaborativo 2 desarrollamos la capacidad para el desarrollo
de la interfaz gráfica del juego de memoria a partir de las distintas herramientas que nos
ofrece el software labview, nos fue muy útil y sin lugar a duda esta fase se logró un avance
significativo para poder desarrollar el problema planteado
En esta fase ya pudimos ver vas claro la manera de cómo dar solución al problema ya que
con el desarrollo de la practica 2 de dio grandes paso y se adquirieron nuevos conocimientos
de configuración e implementación de labview.
REFERENCIAS BIBLIOGRÁFICAS
Lajara, V. J. ((2007).). entorno gráfico de programación. Obtenido de
http://bibliotecavirtual.unad.edu.co:2077/lib/unadsp/reader.action?docID=10204103
Monroy, J. (. ((2017).). Tipos de datos. Obtenido de http://hdl.handle.net/10596/12744
Unad. ( (2014).). National Instruments Corporation. Obtenido de
http://www.ni.com/academic/students/learnlabview/esa/datatypes.htm
Unad. ((2014).). National Instruments Corporation (2014). Obtenido de
http://www.ni.com/academic/students/learnlabview/esa/execstructures.htm

Grp 203037 7_colaborativo2

  • 1.
    SOFTWARE AVANZADO PARAINGENIERIA COLABORATIVO 2 TUTOR: ALEXANDER FLÓREZ PRESENTADO POR: ALDAIR ORTIZ GAVIRIA CARLOS ARMANDO BENAVIDES GRUPO: 203037_7 UNIVERSIDAD NACIONAL ABIERTA Y A DISTANCIA, UNAD ESCUELA DE CIENCIAS BÁSICAS TECNOLOGÍA E INGENIERÍA ABRIL DE 2018
  • 2.
    INTRODUCCIÓN En el presentetrabajo correspondiente al trabajo colaborativo 2 ya se plantea un problema un Vi que corresponde a la interfaz grafica del problema planteado en el cual se permite Diseñar un instrumento virtual de manera gráfica lo cual nos permitirá que el usuario interactúe con el programa o el juego de memoria también presentaremos el diagrama de flujo de juego de memoria, cuyo objetivo es encontrar dos cartas iguales lo que nos permitirá el desarrollo del juego la puntuación dependerá del número de movimientos que el usuario realice para encontrar todas las parejas. Por otra parte desarrollaremos la practica 2 de nuestro curso y se procederá a grabar un video en el cual se evidencie el funcionamiento y desarrollo efectivo de dicha actividad finalmente se revisan las ideas expuestas bajo unos criterios ideados por el grupo, y se trabajara en la que sea más viable para la solución del problema planteado.
  • 3.
    DESARROLLO DE LAACTIVIDAD Tabla de Videos practica 1 Video practica Aldair Ortiz https://www.youtube.com/watch?v=mRZCQaEFcYM&t=126s Video practica Carlos Armando Benavides https://youtu.be/jG2UM8dAPEA DIAGRAMA DE FLUJO Calcular puntaje del juego:
  • 4.
    Las condiciones paracalcular el puntaje depende del número de parejas memorizadas asertivamente, donde: 𝑁𝑃 = 𝑁ú𝑚𝑒𝑟𝑜 𝑑𝑒 𝑃𝑎𝑟𝑒𝑗𝑎𝑠 𝐴 = 𝐴𝑐𝑒𝑟𝑡𝑎𝑑𝑎𝑠 𝑃𝐽 = 𝑃𝑜𝑟𝑐𝑒𝑛𝑡𝑎𝑗𝑒 𝐽𝑢𝑒𝑔𝑜 PJ=(A*100)/NP Si en el 100% de las parejas se acierta, es ganador, mientras tanto es perdedor y se valora el puntaje, utilizando regla de 3. Estructura teórica de la propuesta Ítem a resolver Respuesta Descripción de la idea (Algoritmo o texto explicativo) Se pretende que el usuario proporcione un determinado número enteros en un orden, luego después de 30 segundos se ocultaran, y el usuario podrá visualizarlos en otro orden, luego se permitirá al usuario de forma gráfica seleccionar el orden de los números memorizados, y se comparará la lista de números generados aleatoriamente con los seleccionados por el usuario, en caso de ser iguales, se visualiza el mensaje Eres Ganador, o Eres Perdedor, con la opción de volver a reintentar la prueba. Información de entrada 1. 5 números enteros 2. Orden de la secuencia elegida Procesos 1. Selección del orden de la secuencia de los números enteros. 2. Implementar conteo de tiempo 3. Ciclos de visualización utilizando estructuras. 4. Calcular Puntaje. 5. Reiniciar el juego si perdió o ganó. Información de salida Eres ganador, Eres perdedor, Fin de Programa Ventajas Entorno gráfico sencillo para agilizar la memoria. Desventajas Utilización de varias rutinas y subrutinas.
  • 5.
    Consultas a realizar1. Uso de funciones de comparación if y case en Labview. 2. Uso de funciones for. 3. Consulta sobre subrutinas en Labview. La propuesta en la que vamos a trabajar será la siguiente funcionando básicamente de la siguiente manera, se pretende que el usuario proporcione un determinado número enteros en un orden, luego después de pulsar el botón de inicio, el usuario podrá escoger dos cartas en las cuales aparecerán distintas imágenes la idea es que el haga las parejas en el menor tiempo finalmente hay un botón que permitirá reiniciar el juego para empezar de nuevo, y la puntuación del juego es guardada. Propuesta Metodológica De La Idea Seleccionada FASES ACTIVIDADES TAREAS Planificación Planificación de la solución al problema planteado Analizar el problema planteado Presentar lluvia de ideas Analizar la factibilidad de cada una de las ideas presentadas Seleccionar una de las ideas Definir el alcance de la idea seleccionada Desarrollo Análisis Diseño Implementación Recopilar información base para solución del problema Seleccionar y estudiar contenidos específicos en pro de la solución
  • 6.
    Crear área dediseño para el usuario Crear área de visualización de secuencia Implementar las estructuras en el diagrama de bloques Diseñar y organizar pantallas de usuario Reajustar diseño, hasta obtener el mejor programa posible. Integración y entrega Integración Pruebas Integrar componentes y probar Prueba del sistema Diseñar la primera interfaz o panel frontal que tendrá la solución al problema, explicar el objetivo de cada uno de los elementos que la componen a nivel de usuario y programador. A continuación podemos observar la interfaz gráfica del usuario.
  • 7.
    A continuación podemosobservar la interfaz gráfica del programador algunos elementos.
  • 8.
    CONCLUSIONES Con el desarrollode este trabajo colaborativo 2 desarrollamos la capacidad para el desarrollo de la interfaz gráfica del juego de memoria a partir de las distintas herramientas que nos ofrece el software labview, nos fue muy útil y sin lugar a duda esta fase se logró un avance significativo para poder desarrollar el problema planteado En esta fase ya pudimos ver vas claro la manera de cómo dar solución al problema ya que con el desarrollo de la practica 2 de dio grandes paso y se adquirieron nuevos conocimientos de configuración e implementación de labview.
  • 9.
    REFERENCIAS BIBLIOGRÁFICAS Lajara, V.J. ((2007).). entorno gráfico de programación. Obtenido de http://bibliotecavirtual.unad.edu.co:2077/lib/unadsp/reader.action?docID=10204103 Monroy, J. (. ((2017).). Tipos de datos. Obtenido de http://hdl.handle.net/10596/12744 Unad. ( (2014).). National Instruments Corporation. Obtenido de http://www.ni.com/academic/students/learnlabview/esa/datatypes.htm Unad. ((2014).). National Instruments Corporation (2014). Obtenido de http://www.ni.com/academic/students/learnlabview/esa/execstructures.htm