SOLIDARIDAD, RESPETO Y DISCUSION
             HACIENDO USO DE LA RAZON
             PELDAÑOS PARA SER CIUDADANOS
             DEMOCRATICOS




25/04/2011   Huber Alvaro Vargas Rojas
SOLIDARIDAD, RESPETO Y DISCUSION HACIENDO USO DE LA RAZON PELDAÑOS PARA SER CIUDADANOS
                                                                                  DEMOCRATICOS


Tabla de contenido
INTRODUCCION .................................................................................................................................... 2


1. DESTINATARIOS ................................................................................................................................. 2


2. OBJETIVOS ........................................................................................................................................ 2


3. CONTENIDOS .................................................................................................................................... 3


  3.1. SOLIDARIDAD .............................................................................................................................. 3


  3.2. RESPETO ...................................................................................................................................... 4


  3.3. DISCUSION HACIENDO USO DE LA RAZON ................................................................................. 4


4. JUSTIFICACION .................................................................................................................................. 4


5. DESCRIPCION DEL PROGRAMA.......................................................................................................... 5


6. ESTRUCTURA DEL MATERIAL ............................................................................................................... 6


7. GUION .............................................................................................................................................. 7


8. ASPECTOS GENERALES DE INSTALACION .......................................................................................... 9


9. ORIENTACIONES A LOS DOCENTES ................................................................................................... 9


10. OTROS USOS DEL MATERIAL ........................................................................................................... 9


11 RECURSOS DE APOYO AL DOCENTE .............................................................................................. 10
BIBLIOGRAFIA .................................................................................................................................... 11



                                                                                                                                             Página 1
SOLIDARIDAD, RESPETO Y DISCUSION HACIENDO USO DE LA RAZON PELDAÑOS PARA SER CIUDADANOS
                                                                          DEMOCRATICOS




                                                                              Página 2
SOLIDARIDAD, RESPETO Y DISCUSION HACIENDO USO DE LA RAZON PELDAÑOS PARA SER CIUDADANOS
                                                                                DEMOCRATICOS




SOLIDARIDAD, RESPETO Y
DISCUSION HACIENDO USO DE
LA RAZON PELDAÑOS PARA SER
CIUDADANOS DEMOCRATICOS

                                               INTRODUCCION
       La presente guía didáctica corresponde al material multimedia interactivo denominado
“Solidaridad, respeto y discusión haciendo uso de la razón para ser ciudadanos democráticos, que
fue diseñado en PowerPoint.

       Dicho material está compuesto básicamente de tres módulos, respeto, solidaridad y uso de la
razón para la discusión, adicionalmente contiene un mapa de navegación y un menú de ayuda.

       Cada módulo tiene una conceptualización, con actividades y la respectiva evaluación.

       A continuación vamos a ver a quien va dirigido, los objetivos, los contenidos, la justificación

la estructura del material con una descripción y sus opciones, los guiones utilizados, los
requerimientos técnicos, orientaciones del material y opciones de uso.



   1. DESTINATARIOS


       El material se dirige a estudiantes de grados 10 y 11 de la educación media.

   2. OBJETIVOS

       El propósito del material es sensibilizar, aclarar y promover en los estudiantes los valores de
       respeto, solidaridad y el uso de la razón para la discusión.




                                                                                                Página 3
SOLIDARIDAD, RESPETO Y DISCUSION HACIENDO USO DE LA RAZON PELDAÑOS PARA SER CIUDADANOS
                                                                           DEMOCRATICOS


                 Sensibilizar a los estudiantes sobre la solidaridad para que se comprometan
                 a buscar soluciones reales a la inequidad.


                 Reconocer el respeto como valor fundamental para una sana convivencia.

                 Conocer los derechos fundamentales del hombre y ayudar a promoverlos.


                 Considerar la razón como medio para solucionar conflictos para ser utilizada
                 por los estudiantes en la cotidianidad.


3. CONTENIDOS


  3.1. Solidaridad
         La solidaridad está directamente relacionada con la dignidad del hombre, y
  tomando como referencia a Ortega en Zurbano (1998), parte de la toma de conciencia, la
  sensibilidad y el compromiso de las situaciones, problemas y necesidades que tienen las
  personas o los pueblos.


         La solidaridad no es solo un sentimiento de compasión sino que requiere de acciones
  concretas con creatividad que permitan solucionar los problemas y situaciones de nuestros
  semejantes. Cada persona debe ser capaz de identificar las causas que producen la
  marginación y pobreza, luego se requiere de sujetos capaces de definir objetivos y
  estrategias de acción para ser realmente solidario.


         Se debe tener conciencia que en la actualidad hay muchas personas viviendo sin
  dignidad, exigiendo ayuda, la sociedad requiere de criterios responsables y solidarios.


         Ahora, si los individuos no tienen satisfechas sus necesidades básicas entonces no
  pueden existir escenarios de paz, luego como individuos debemos organizarnos para
  encontrar soluciones de manera fraterna y generosa.


         Se pretende desde una visión construccionista y cognoscitivista avanzar en la toma de
  conciencia. Se parte desde la conceptualización de la solidaridad para luego plantear
  situaciones de reflexión.



                                                                                        Página 4
SOLIDARIDAD, RESPETO Y DISCUSION HACIENDO USO DE LA RAZON PELDAÑOS PARA SER CIUDADANOS
                                                                            DEMOCRATICOS


   3.2. El Respeto
           Hemos definido el respeto como la atención y consideración que nos permite
   reconocer, aceptar, apreciar y valorar las cualidades y derechos de los demás.


           Es fundamental reconocer la existencia de derechos y entender que cada uno de
   nosotros tiene límites, que no podemos obrar afectando a otros porque en ese momento
   estamos agrediendo.


           Pero, los derechos están asociados a los deberes, el deber entendido como “aquello
   a que está obligado el hombre por preceptos religiosos, morales o jurídicos. Tener
   obligación de corresponder. Cumplir obligaciones. Tener necesidad de hacer algo. Tener
   obligaciones. Tener por causa o ser consecuencia.” (Wikipedia, 2011)


           Se pretende desde una visión conductista reconocer los derechos de los individuos,
   por ello se da una definición y se apoya en una actividad de refuerzo.



   3.3. Discusión haciendo uso de la razón

           Ser respetuosos, tolerantes y solidarios no quiere decir que no seamos capaces de
   defender nuestra posición en beneficio propio o de una sociedad, siempre que se cuente con
   los argumentos basados en la razón que validen nuestras posturas.

           Se parte con un cuento muy conocido sobre como hay que hacer sacrificios para
   poder sobrevivir, luego se refuerza con actividades creativas elaboradas por los
   estudiantes.



4. Justificación de la realización del montaje

   El montaje del material se basa en el enfoque propuesto por Peréz (2004), es decir que
contamos con una base hipermedia que corresponde al software PowerPoint, con unas vías que
permiten la interacción entre el sistema y el usuario básicos que son adelantar, atrasar, ir al
menú de inicio y uso de hipervínculos. Finalmente contiene el sistema tutor que soporta el mensaje

   El material contiene un menú de ayuda para la navegación que es bueno consultarlo antes
de aplicarlo, así como el nombre del autor y año de publicación.



                                                                                            Página 5
SOLIDARIDAD, RESPETO Y DISCUSION HACIENDO USO DE LA RAZON PELDAÑOS PARA SER CIUDADANOS
                                                                            DEMOCRATICOS


   Los estudiantes y docentes se van a encontrar a enlaces externos, sobre la Web
Http://hotpotatoes.net , que contiene ejercicios de refuerzo dentro de las actividades que
deben cumplirse.

   Sobre los tres módulos de contenido se cuenta con actividades de refuerzo y evaluación.
Sobre la evaluación es bueno aclarar que el objetivo es lograr la reflexión de los estudiantes
hacia los valores que proponemos en la presente guía.

   Vale la pena recordar que este material hace parte del proyecto la paz, “Ciudadanos
democráticos: Promoción de valores para lograr la paz”, que puede ser consultado en
http://medioseducativos2010.wordpress.com/

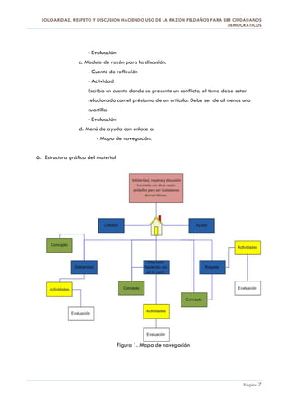
5. Descripción detallada del programa
   5.1. Partes que lo compone
           Menú de Inicio con opciones de enlace a:
                   a. Módulo de solidaridad: con enlaces a:
                      - Definición
                      - Actividades
                      Actividad 1
                      En su realidad actual determine al menos 3 situaciones en las que debe
                      ser solidario. Tome fotos o haga un video donde muestre las situaciones.
                      Actividad 2
                          Siga el siguiente enlace y responda la siguiente pregunta.
                      http://uk3.hotpotatoes.net/ex/69772/YRXMQGCS.php
                      Actividad 3
                      Realice una reflexión sobre solidaridad en una página.
                      - Evaluación
                   b. Módulo de respeto
                      - Definición
                      - Actividades
                      ACTIVIDAD 1.
                          Resuelva el crucigrama que se encuentra en el siguiente enlace
                      http://uk3.hotpotatoes.net/ex/69775/IYHYWLQK.php
                      ACTIVIDAD 2
                          Realice un crucigrama con los derechos del hombre. (Al menos 10
                      términos)


                                                                                           Página 6
SOLIDARIDAD, RESPETO Y DISCUSION HACIENDO USO DE LA RAZON PELDAÑOS PARA SER CIUDADANOS
                                                                            DEMOCRATICOS




                      - Evaluación
                  c. Modulo de razón para la discusión.
                      - Cuento de reflexión
                      - Actividad
                      Escriba un cuento donde se presente un conflicto, el tema debe estar
                      relacionado con el préstamo de un artículo. Debe ser de al menos una
                      cuartilla.
                      - Evaluación
                  d. Menú de ayuda con enlace a:
                          - Mapa de navegación.


6. Estructura gráfica del material




                                     Figura 1. Mapa de navegación




                                                                                        Página 7
SOLIDARIDAD, RESPETO Y DISCUSION HACIENDO USO DE LA RAZON PELDAÑOS PARA SER CIUDADANOS
                                                                                DEMOCRATICOS


     7. Guión

No. Nombre                          Figura                                              Locución                       Duración




                                                                          Las personas o los pueblos se encuentran
                                                                              ante situaciones, problemáticas y
                                                                         necesidades. Ante esto cualquier individuo
 1    Solidaridad                                         generosid                                                 25 segundos
                    Situaciones                                             debe tomar conciencia, ser sensible y
                                                             ad            comprometido para ayudar de manera
                                                                                fraternal, generosa y creativa

                     Problemas                            fraternid
                                                             ad

                    necesidades                           creativo




                                                RECONOCER



                                          ACEPTAR             APRECIAR
                                                                         La atención y la consideración nos permiten
                                                                          reconocer, aceptar, apreciar y valorar, las
 2     Respeto                                      VALORAR                                                           22 segundos
                                                                          cualidades y los derechos de los demás, a
                                                                                  esto se denomina respeto.
                                  CUALIDADES

                                  DERECHOS




                                                                           Durante la era glacial, muchos animales
                                                                                morían por causa del frío. Los
                                                                         puercoespines, percibiendo esta situación,
                                                                            acordaron vivir en grupos; así se daban
                                                                         abrigo y se protegían mutuamente. Pero las
                                                                           espinas de cada uno herían a los vecinos
                                                                          más próximos, justamente a aquellos que
                                                                         le brindaban calor. Y por eso, se separaban
                                                                                        unos de otros.

 3     Respeto                                                            Pero volvieron a sentir frío y tuvieron que 45 segundos
                                                                          tomar una decisión: o desaparecían de la
                                                                          faz de la tierra o aceptaban las espinas de
                                                                            sus vecinos. Con sabiduría, decidieron
                                                                         volver a vivir juntos. Aprendieron así a vivir
                                                                         con las pequeñas heridas que una relación
                                                                         muy cercana les podía ocasionar, porque lo
                                                                         realmente importante era el calor del otro.




                                                                                                                       Página 8
SOLIDARIDAD, RESPETO Y DISCUSION HACIENDO USO DE LA RAZON PELDAÑOS PARA SER CIUDADANOS
                                                                                DEMOCRATICOS


No. Nombre                                      Figura                                 Locución   Duración




      Mapa de
 4                                                                                       n/a        n/a
     navegación




                               DISCUSION HACIENDO USO DE LA RAZON

                               RESPETO

                               SOLIDARIDAD
      Menú de
 5                                                                                       n/a        n/a
       Inicio
                               PRESENTACION

                               CREDITOS

                               AYUDA




                  Para navegar en el sistema: observar en la parte inferior los
                  iconos que se muestran a continuación:

                                       Regresa a atrás


                                       Va al menú de inicio
 6     Ayuda                                                                             n/a        n/a
                                        Va hacia adelante

                  Al dar clic en los iconos se ejecutan las acciones que se indican.
                  Existen hipervínculos a otras diapositivas, siempre se muestran
                  con una línea en la parte inferior




                                                                                                  Página 9
SOLIDARIDAD, RESPETO Y DISCUSION HACIENDO USO DE LA RAZON PELDAÑOS PARA SER CIUDADANOS
                                                                            DEMOCRATICOS




8. Aspectos generales sobre la instalación y utilización
           El material requiere por lo menos de un visor del programa PowerPoint, o a través
   de Internet se puede consultar en http://medioseducativos2010.wordpress.com/


           Requiere 1, 5 Mbytes de espacio en disco duro.
           Requiere conexión a Internet.
           Necesita un PC, con almenos 1 GByte de memoria RAM, procesador de m´nimo 266
           Mhz.
           Duración del material realizando actividades 4 horas


9. Orientaciones para la utilización del material para la maestro.


       Actividades a realizar previamente
   a. Revise el material y las actividades a realizar.
   b. Las actividades son de apoyo para buscar la sensibilización en los valores que se
       proponen.

       Posteriormente se recomienda

   a. Organizar obras de teatro.
   b. Realizar videos.
   c. Organizar brigadas en la institución de solidaridad y mediación de conflictos.

       Para el material requiere una conexión a Internet con PC, se recomienda que las
   actividades se realicen de manera individual, se debe realizar socialización de las
   actividades desarrolladas por el docente.

           Se recomienda levantar un documento con las conclusiones del grupo y que sea con la
   firma de todos los que intervienen.

10. Otros usos del material
   Como apoyo en clases de castellano.
   Como apoyo en clases de sociales


11. Recursos de apoyo al docente
   http://medioseducativos2010.wordpress.com/



                                                                                         Página 10
SOLIDARIDAD, RESPETO Y DISCUSION HACIENDO USO DE LA RAZON PELDAÑOS PARA SER CIUDADANOS
                                                                          DEMOCRATICOS


 http://hotpotatoes.net
                                            Bibliografía


                   -      Web: Http://Wikipedia.org


                   -      Zurbano, D, “Bases de la educación para la paz y la convivencia”, 1998,
                          Pamplona España. Ed:Fondo de publicaciones de Navarra.

                   -      Salinas,J. Aguaded, J y Cabero J. Medios Interactivos, 2011,
                          documento disponible en
                          http://castor.unab.edu.co/bbcswebdav/courses/578-201112-
                          MTEM/plan_trabajo/unidades/unidad2/recursos/prod_00240_intera
                          ctivos.pdf




                                                                                         Página 11

Guia didáctica material_interactivo

  • 1.
    SOLIDARIDAD, RESPETO YDISCUSION HACIENDO USO DE LA RAZON PELDAÑOS PARA SER CIUDADANOS DEMOCRATICOS 25/04/2011 Huber Alvaro Vargas Rojas
  • 2.
    SOLIDARIDAD, RESPETO YDISCUSION HACIENDO USO DE LA RAZON PELDAÑOS PARA SER CIUDADANOS DEMOCRATICOS Tabla de contenido INTRODUCCION .................................................................................................................................... 2 1. DESTINATARIOS ................................................................................................................................. 2 2. OBJETIVOS ........................................................................................................................................ 2 3. CONTENIDOS .................................................................................................................................... 3 3.1. SOLIDARIDAD .............................................................................................................................. 3 3.2. RESPETO ...................................................................................................................................... 4 3.3. DISCUSION HACIENDO USO DE LA RAZON ................................................................................. 4 4. JUSTIFICACION .................................................................................................................................. 4 5. DESCRIPCION DEL PROGRAMA.......................................................................................................... 5 6. ESTRUCTURA DEL MATERIAL ............................................................................................................... 6 7. GUION .............................................................................................................................................. 7 8. ASPECTOS GENERALES DE INSTALACION .......................................................................................... 9 9. ORIENTACIONES A LOS DOCENTES ................................................................................................... 9 10. OTROS USOS DEL MATERIAL ........................................................................................................... 9 11 RECURSOS DE APOYO AL DOCENTE .............................................................................................. 10 BIBLIOGRAFIA .................................................................................................................................... 11 Página 1
  • 3.
    SOLIDARIDAD, RESPETO YDISCUSION HACIENDO USO DE LA RAZON PELDAÑOS PARA SER CIUDADANOS DEMOCRATICOS Página 2
  • 4.
    SOLIDARIDAD, RESPETO YDISCUSION HACIENDO USO DE LA RAZON PELDAÑOS PARA SER CIUDADANOS DEMOCRATICOS SOLIDARIDAD, RESPETO Y DISCUSION HACIENDO USO DE LA RAZON PELDAÑOS PARA SER CIUDADANOS DEMOCRATICOS INTRODUCCION La presente guía didáctica corresponde al material multimedia interactivo denominado “Solidaridad, respeto y discusión haciendo uso de la razón para ser ciudadanos democráticos, que fue diseñado en PowerPoint. Dicho material está compuesto básicamente de tres módulos, respeto, solidaridad y uso de la razón para la discusión, adicionalmente contiene un mapa de navegación y un menú de ayuda. Cada módulo tiene una conceptualización, con actividades y la respectiva evaluación. A continuación vamos a ver a quien va dirigido, los objetivos, los contenidos, la justificación la estructura del material con una descripción y sus opciones, los guiones utilizados, los requerimientos técnicos, orientaciones del material y opciones de uso. 1. DESTINATARIOS El material se dirige a estudiantes de grados 10 y 11 de la educación media. 2. OBJETIVOS El propósito del material es sensibilizar, aclarar y promover en los estudiantes los valores de respeto, solidaridad y el uso de la razón para la discusión. Página 3
  • 5.
    SOLIDARIDAD, RESPETO YDISCUSION HACIENDO USO DE LA RAZON PELDAÑOS PARA SER CIUDADANOS DEMOCRATICOS Sensibilizar a los estudiantes sobre la solidaridad para que se comprometan a buscar soluciones reales a la inequidad. Reconocer el respeto como valor fundamental para una sana convivencia. Conocer los derechos fundamentales del hombre y ayudar a promoverlos. Considerar la razón como medio para solucionar conflictos para ser utilizada por los estudiantes en la cotidianidad. 3. CONTENIDOS 3.1. Solidaridad La solidaridad está directamente relacionada con la dignidad del hombre, y tomando como referencia a Ortega en Zurbano (1998), parte de la toma de conciencia, la sensibilidad y el compromiso de las situaciones, problemas y necesidades que tienen las personas o los pueblos. La solidaridad no es solo un sentimiento de compasión sino que requiere de acciones concretas con creatividad que permitan solucionar los problemas y situaciones de nuestros semejantes. Cada persona debe ser capaz de identificar las causas que producen la marginación y pobreza, luego se requiere de sujetos capaces de definir objetivos y estrategias de acción para ser realmente solidario. Se debe tener conciencia que en la actualidad hay muchas personas viviendo sin dignidad, exigiendo ayuda, la sociedad requiere de criterios responsables y solidarios. Ahora, si los individuos no tienen satisfechas sus necesidades básicas entonces no pueden existir escenarios de paz, luego como individuos debemos organizarnos para encontrar soluciones de manera fraterna y generosa. Se pretende desde una visión construccionista y cognoscitivista avanzar en la toma de conciencia. Se parte desde la conceptualización de la solidaridad para luego plantear situaciones de reflexión. Página 4
  • 6.
    SOLIDARIDAD, RESPETO YDISCUSION HACIENDO USO DE LA RAZON PELDAÑOS PARA SER CIUDADANOS DEMOCRATICOS 3.2. El Respeto Hemos definido el respeto como la atención y consideración que nos permite reconocer, aceptar, apreciar y valorar las cualidades y derechos de los demás. Es fundamental reconocer la existencia de derechos y entender que cada uno de nosotros tiene límites, que no podemos obrar afectando a otros porque en ese momento estamos agrediendo. Pero, los derechos están asociados a los deberes, el deber entendido como “aquello a que está obligado el hombre por preceptos religiosos, morales o jurídicos. Tener obligación de corresponder. Cumplir obligaciones. Tener necesidad de hacer algo. Tener obligaciones. Tener por causa o ser consecuencia.” (Wikipedia, 2011) Se pretende desde una visión conductista reconocer los derechos de los individuos, por ello se da una definición y se apoya en una actividad de refuerzo. 3.3. Discusión haciendo uso de la razón Ser respetuosos, tolerantes y solidarios no quiere decir que no seamos capaces de defender nuestra posición en beneficio propio o de una sociedad, siempre que se cuente con los argumentos basados en la razón que validen nuestras posturas. Se parte con un cuento muy conocido sobre como hay que hacer sacrificios para poder sobrevivir, luego se refuerza con actividades creativas elaboradas por los estudiantes. 4. Justificación de la realización del montaje El montaje del material se basa en el enfoque propuesto por Peréz (2004), es decir que contamos con una base hipermedia que corresponde al software PowerPoint, con unas vías que permiten la interacción entre el sistema y el usuario básicos que son adelantar, atrasar, ir al menú de inicio y uso de hipervínculos. Finalmente contiene el sistema tutor que soporta el mensaje El material contiene un menú de ayuda para la navegación que es bueno consultarlo antes de aplicarlo, así como el nombre del autor y año de publicación. Página 5
  • 7.
    SOLIDARIDAD, RESPETO YDISCUSION HACIENDO USO DE LA RAZON PELDAÑOS PARA SER CIUDADANOS DEMOCRATICOS Los estudiantes y docentes se van a encontrar a enlaces externos, sobre la Web Http://hotpotatoes.net , que contiene ejercicios de refuerzo dentro de las actividades que deben cumplirse. Sobre los tres módulos de contenido se cuenta con actividades de refuerzo y evaluación. Sobre la evaluación es bueno aclarar que el objetivo es lograr la reflexión de los estudiantes hacia los valores que proponemos en la presente guía. Vale la pena recordar que este material hace parte del proyecto la paz, “Ciudadanos democráticos: Promoción de valores para lograr la paz”, que puede ser consultado en http://medioseducativos2010.wordpress.com/ 5. Descripción detallada del programa 5.1. Partes que lo compone Menú de Inicio con opciones de enlace a: a. Módulo de solidaridad: con enlaces a: - Definición - Actividades Actividad 1 En su realidad actual determine al menos 3 situaciones en las que debe ser solidario. Tome fotos o haga un video donde muestre las situaciones. Actividad 2 Siga el siguiente enlace y responda la siguiente pregunta. http://uk3.hotpotatoes.net/ex/69772/YRXMQGCS.php Actividad 3 Realice una reflexión sobre solidaridad en una página. - Evaluación b. Módulo de respeto - Definición - Actividades ACTIVIDAD 1. Resuelva el crucigrama que se encuentra en el siguiente enlace http://uk3.hotpotatoes.net/ex/69775/IYHYWLQK.php ACTIVIDAD 2 Realice un crucigrama con los derechos del hombre. (Al menos 10 términos) Página 6
  • 8.
    SOLIDARIDAD, RESPETO YDISCUSION HACIENDO USO DE LA RAZON PELDAÑOS PARA SER CIUDADANOS DEMOCRATICOS - Evaluación c. Modulo de razón para la discusión. - Cuento de reflexión - Actividad Escriba un cuento donde se presente un conflicto, el tema debe estar relacionado con el préstamo de un artículo. Debe ser de al menos una cuartilla. - Evaluación d. Menú de ayuda con enlace a: - Mapa de navegación. 6. Estructura gráfica del material Figura 1. Mapa de navegación Página 7
  • 9.
    SOLIDARIDAD, RESPETO YDISCUSION HACIENDO USO DE LA RAZON PELDAÑOS PARA SER CIUDADANOS DEMOCRATICOS 7. Guión No. Nombre Figura Locución Duración Las personas o los pueblos se encuentran ante situaciones, problemáticas y necesidades. Ante esto cualquier individuo 1 Solidaridad generosid 25 segundos Situaciones debe tomar conciencia, ser sensible y ad comprometido para ayudar de manera fraternal, generosa y creativa Problemas fraternid ad necesidades creativo RECONOCER ACEPTAR APRECIAR La atención y la consideración nos permiten reconocer, aceptar, apreciar y valorar, las 2 Respeto VALORAR 22 segundos cualidades y los derechos de los demás, a esto se denomina respeto. CUALIDADES DERECHOS Durante la era glacial, muchos animales morían por causa del frío. Los puercoespines, percibiendo esta situación, acordaron vivir en grupos; así se daban abrigo y se protegían mutuamente. Pero las espinas de cada uno herían a los vecinos más próximos, justamente a aquellos que le brindaban calor. Y por eso, se separaban unos de otros. 3 Respeto Pero volvieron a sentir frío y tuvieron que 45 segundos tomar una decisión: o desaparecían de la faz de la tierra o aceptaban las espinas de sus vecinos. Con sabiduría, decidieron volver a vivir juntos. Aprendieron así a vivir con las pequeñas heridas que una relación muy cercana les podía ocasionar, porque lo realmente importante era el calor del otro. Página 8
  • 10.
    SOLIDARIDAD, RESPETO YDISCUSION HACIENDO USO DE LA RAZON PELDAÑOS PARA SER CIUDADANOS DEMOCRATICOS No. Nombre Figura Locución Duración Mapa de 4 n/a n/a navegación DISCUSION HACIENDO USO DE LA RAZON RESPETO SOLIDARIDAD Menú de 5 n/a n/a Inicio PRESENTACION CREDITOS AYUDA Para navegar en el sistema: observar en la parte inferior los iconos que se muestran a continuación: Regresa a atrás Va al menú de inicio 6 Ayuda n/a n/a Va hacia adelante Al dar clic en los iconos se ejecutan las acciones que se indican. Existen hipervínculos a otras diapositivas, siempre se muestran con una línea en la parte inferior Página 9
  • 11.
    SOLIDARIDAD, RESPETO YDISCUSION HACIENDO USO DE LA RAZON PELDAÑOS PARA SER CIUDADANOS DEMOCRATICOS 8. Aspectos generales sobre la instalación y utilización El material requiere por lo menos de un visor del programa PowerPoint, o a través de Internet se puede consultar en http://medioseducativos2010.wordpress.com/ Requiere 1, 5 Mbytes de espacio en disco duro. Requiere conexión a Internet. Necesita un PC, con almenos 1 GByte de memoria RAM, procesador de m´nimo 266 Mhz. Duración del material realizando actividades 4 horas 9. Orientaciones para la utilización del material para la maestro. Actividades a realizar previamente a. Revise el material y las actividades a realizar. b. Las actividades son de apoyo para buscar la sensibilización en los valores que se proponen. Posteriormente se recomienda a. Organizar obras de teatro. b. Realizar videos. c. Organizar brigadas en la institución de solidaridad y mediación de conflictos. Para el material requiere una conexión a Internet con PC, se recomienda que las actividades se realicen de manera individual, se debe realizar socialización de las actividades desarrolladas por el docente. Se recomienda levantar un documento con las conclusiones del grupo y que sea con la firma de todos los que intervienen. 10. Otros usos del material Como apoyo en clases de castellano. Como apoyo en clases de sociales 11. Recursos de apoyo al docente http://medioseducativos2010.wordpress.com/ Página 10
  • 12.
    SOLIDARIDAD, RESPETO YDISCUSION HACIENDO USO DE LA RAZON PELDAÑOS PARA SER CIUDADANOS DEMOCRATICOS http://hotpotatoes.net Bibliografía - Web: Http://Wikipedia.org - Zurbano, D, “Bases de la educación para la paz y la convivencia”, 1998, Pamplona España. Ed:Fondo de publicaciones de Navarra. - Salinas,J. Aguaded, J y Cabero J. Medios Interactivos, 2011, documento disponible en http://castor.unab.edu.co/bbcswebdav/courses/578-201112- MTEM/plan_trabajo/unidades/unidad2/recursos/prod_00240_intera ctivos.pdf Página 11