2
Municipalidad Provincial
de Lambayeque
Informe de Prácticas Pre Profesionales
Tabla de Contenido
TABLA DE CONTENIDO ................................................................................................... 3
PRESENTACIÓN ................................................................................................................... 4
CAPÍTULO 1: GENERALIDADES.................................................................................. 5
1.1 CENTRO DE PRÁCTICAS................................................................................................. 6
1.1.1 Razón Social............................................................................................................ 6
1.1.2 Finalidad .................................................................................................................. 6
1.1.3 Ubicación ................................................................................................................. 6
1.1.4 Reseña histórica ...................................................................................................... 6
1.2 GLOSARIO DE TÉRMINOS............................................................................................... 7
CAPÍTULO 2: DIAGNOSTICO SITUACIONAL ........................................................... 8
2.1 DIAGNÓSTICO EXTERNO................................................................................................ 9
2.1.1 Factor Económico.................................................................................................... 9
2.1.2 Factor Demográfico ................................................................................................. 9
2.1.3 Factor Social .......................................................................................................... 10
2.1.4 Factor Político-Legal.............................................................................................. 12
2.1.5 Factor Cultural ....................................................................................................... 12
2.1.6 Factor Infraestructura............................................................................................. 13
2.2 DIAGNÓSTICO INTERNO ............................................................................................... 13
2.2.1 Aspecto municipal.................................................................................................. 13
2.2.2 Aspecto organizacional.......................................................................................... 14
2.2.3 Aspecto legal ......................................................................................................... 19
2.2.4 Aspecto infraestructura.......................................................................................... 19
2.2.5 Aspecto tecnológico............................................................................................... 20
2.2.6 Aspecto financiero ................................................................................................. 22
CAPÍTULO 3: ACTIVIDADES DESARROLLADAS............................................... 24
3.1 DENOMINACIÓN DEL ÓRGANO Y PUESTO DESEMPEÑADO ................................... 25
3.2 FUNCIONES REALIZADAS ........................................................................................... 26
3.3 DESCRIPCIÓN DE LAS FUNCIONES REALIZADAS .................................................... 26
3.4 LIMITACIONES............................................................................................................... 28
CAPÍTULO 4: PROBLEMÁTICA Y PROPUESTA DE SOLUCIÓN ................. 29
4.1 PROBLEMÁTICA ............................................................................................................ 30
4.2 DEFINICIÓN DEL PROBLEMA ...................................................................................... 31
4.3 ÁRBOL DEL PROBLEMA ............................................................................................... 32
4.4 PROPUESTA .................................................................................................................. 33
4.5 EVALUACIÓN DE LOS RESULTADOS.......................................................................... 34
CAPÍTULO 5: CONCLUSIONES Y RECOMENDACIONES ................................. 35
5.1 CONCLUSIONES............................................................................................................. 36
3
Municipalidad Provincial
de Lambayeque
Informe de Prácticas Pre Profesionales
5.2 RECOMENDACIONES .................................................................................................... 36
BIBLIOGRAFÍA .......................................................................................................................... 37
Presentación
El presente trabajo es la síntesis de tres meses de prácticas en la
Municipalidad Provincial de Lambayeque, cuya realización ha sido en gran
medida satisfactoria para mi desarrollo personal y profesional.
Escogí como centro de prácticas el Sector Público ya que, desde mi lugar de
practicante, aún en poca medida, puedo contribuir con la sociedad.
El informe se presenta en cinco capítulos. El primero incluye las
generalidades del centro de prácticas y un glosario de términos que permitirá
comprender algunos significados de las palabras y siglas utilizadas a lo largo
del escrito.
El segundo capítulo, abarca el diagnóstico situacional de la institución, tanto
externo como interno. Para el análisis externo, se ha tomado datos de la
realidad al año 2013 y, para el interno, se han utilizado como técnicas para
recolectar esta información: la observación directa, cuestionarios abiertos,
análisis documental e internet.
En el tercer capítulo se especifican las actividades desarrolladas durante las
prácticas, acompañados de gráficos y diagramas que permiten su mejor
comprensión y detalle.
El cuarto capítulo, analiza la problemática de la municipalidad y se propone
una solución para ello, la cual fue implementada durante el período de
prácticas dejando buenos resultados como se apreciará en su lectura.
En el quinto y último capítulo, se presentan las principales conclusiones que
se han obtenido a partir de la realización de este trabajo y recomendaciones
que podría implementar la municipalidad.
4
Municipalidad Provincial
de Lambayeque
Informe de Prácticas Pre Profesionales
CAPITULO 1: GENERALIDADES
1.1 CENTRO DE PRÁCTICAS
Las prácticas pre profesionales se realizaron en la Municipalidad Provincial de
Lambayeque, específicamente en la Sub Gerencia de Programación e Inversión.
1.1.1 Razón Social
Gobierno local.
1.1.2 Finalidad
Según el artículo IV de la Ley N° 27972, las municipalidades tienen por
finalidad, representar al vecindario y promover la adecuada prestación de los
servicios públicos locales y el desarrollo integral, sostenible y armónico de su
circunscripción.
1.1.3 Ubicación
La municipalidad se ubica en el centro de la ciudad de Lambayeque, en la Av.
Bolívar N° 400, frente a la Plaza de Armas y la Iglesia San Pedro.
1.1.4 Reseña histórica
GRÁFICO N° 01
Mapa de la ubicación de la Municipalidad Provincial de Lambayeque
MUNICIPALID
AD DE
LAMBAYEQU
5
Municipalidad Provincial
de Lambayeque
Informe de Prácticas Pre Profesionales
La Municipalidad Provincial de Lambayeque toma cuerpo como institución a
inicios del siglo XX, funcionando en pequeños ambientes improvisados. En
1940 se adquiere el terreno ubicado actualmente en la esquina de la calle
Dos de mayo y Avenida Bolívar. La construcción del edificio fue de estilo
Republicano con detalles coloniales en su fachada, que son admirados por
los turistas que visitan la ciudad.
En el año 1981 se construye el local propio para la Biblioteca "Emiliano Niño
Pastor" ubicado en la Av. Bolívar N° 434 en la gestión del alcalde don Ángel
Gonzáles Castro, después de transcurrido 25 años. En el año 2001 se ejecuta
la construcción de material noble de dos niveles para el servicio de las
oficinas de la Gerencia de Infraestructura y Urbanismo, Sub Gerencia de
Obras y Gerencia de Administración Tributaria.
En el año 2007, se implementan la Cabina Publica Municipal, en el local de la
Biblioteca Municipal y en el 2008, se ejecuta la construcción del tercer piso,
donde se encuentran la Gerencia de Administración Financiera, Sub Gerencia
de Tesorería, Sub Gerencia de Contabilidad y la Oficina de Tramifácil. Se
construye el local descentralizado del Instituto Vial Provincial, durante la
actual gestión del Alcalde C.P.C. Percy Alberto Ramos Puelles.
1.2 GLOSARIO DE TÉRMINOS
N° TÉRMINO CONCEPTO
01 Municipio
Conjunto de personas que viven dentro de los límites de un
territorio. Se conforma de tres elementos: población,
territorio y gobierno
02 Municipalidad
Es un ente que representa y organiza los recursos para
encontrar solución a problemas relacionados al municipio.
03
SIAF – Sistema
Integrado de
Administración
Financiero
Es un instrumento informático que automatiza el proceso
de ejecución presupuestal, financiero y contable, mediante
un registro único de operaciones.
04
SNIP – Sistema
Nacional de Inversión
Pública
Conjunto de principios, métodos, procedimientos y normas
técnicas que certifican la calidad de los proyectos de
inversión pública (PIP)
05
PIP - Proyectos de
inversión pública
Proyecto financiado total o parcialmente con recursos
públicos para generar, mejorar o recuperar bienes o
servicios en un tiempo determinado
06
SIGA – Sistema
Integral de Gestión
Administrativa
Sistema informático direccionado hacia el área de
Abastecimiento y sirve como soporte para efectuar el
control de las operaciones. Apoya el ordenamiento de los
bienes y servicios que adquiere el Estado.
6
Municipalidad Provincial
de Lambayeque
Informe de Prácticas Pre Profesionales
07
SEACE – Sistema
Electrónico de
Adquisiciones y
Contrataciones del
Estado
Sistema electrónico que permite el intercambio de
información sobre las adquisiciones y contrataciones del
Estado, además de la realización de transacciones
electrónicas.
CAPITULO 2: DIAGNOSTICO SITUACIONAL
2.1 DIAGNÓSTICO EXTERNO
Para el diagnóstico externo se han establecido los siguientes factores de estudio:
económico, demográfico, social, político-legal, cultural e infraestructura.
2.1.1 Factor Económico
Para el presente año, el Perú crecerá un 5.7% y cerrará el año con una
inflación de 3% según estimaciones. La inversión privada y pública
representa el 25% del PBI y el ingreso per cápita está acercándose a los
US$ 6000, lo que nos coloca ante los ojos del mundo como un país atractivo
para invertir.
A nivel regional, Lambayeque ha mostrado gran dinamismo en los últimos
años, a pesar de ser el segundo departamento más pequeño del país (luego
de Tumbes), llegando a cifras de crecimiento económico superiores al 10%
en el 2007 y aportando al PBI un 3.44% que lo ubica como la octava
economía a nivel nacional.
La región se caracteriza por ser principalmente comercial. Esta actividad,
representa el 25% de la generación de valor en la economía del
departamento, destacando también el sector transportes y comunicaciones,
en un 12%, y la agricultura, en 8%.
La ejecución del proyecto de irrigación de Olmos está incrementando la
demanda de mano de obra: el jornal diario está en S/.25. Los sectores
agrícola, industrial y turístico se han declarado como sectores productivos
básicos en el mediano plazo; de hecho, se aspira a posicionar a
Lambayeque como el segundo destino turístico más importante del Perú. Sin
embargo, contar con sólo un 37% de asfaltado en la red vial departamental
resulta un grave impedimento para cumplir esta meta.
2.1.2 Factor Demográfico
Conforme al Censo Nacional de Población y Vivienda del 2007 elaborado
por el INEI, la población del departamento de Lambayeque asciende a
7
Municipalidad Provincial
de Lambayeque
Informe de Prácticas Pre Profesionales
1,142,757 habitantes con una tasa de crecimiento anual de 1.3%, mostrando
una tendencia declinante en los últimos cincuenta años debido al descenso
de la natalidad en las nuevas familias.
La población lambayecana ha crecido cinco veces en casi 70 años y está en
pleno bono demográfico, pues su población adulta pasó del 28.8% del total
en 1981 a representar el 42.3% en el 2007. Según el censo del 2007, el
79.5% de sus habitantes vive en zonas urbanas. Y aunque es el noveno
departamento más poblado, es el sexto con mayor Índice de Desarrollo
Humano (0.6271).
La provincia de Lambayeque cuenta con 12 distritos, cuya población está
repartida en forma desigual. El distrito capital, Lambayeque, alberga a la
cuarta parte de la población de toda la provincia y muy de lejos le siguen los
distritos de Mórrope y de Motupe; mientras que Chóchope y Pacora son los
menos poblados. Estos datos revelan un crecimiento desordenado de la
población, alentada por el centralismo existente también en el espacio
provincial, tal como se observa en el siguiente cuadro:
CUADRO N° 01
Distribución de la población por distrito y área de residencia
Provincia de Lambayeque
Fuente: Censo Nacional 2007 – INEI
La Provincia de Lambayeque cuenta con distritos con mediana
concentración de población como el mismo Lambayeque y distritos como
Túcume e Íllimo. Pero también cuenta con distritos con una baja densidad
poblacional como Olmos y Mórrope que tienen una gran extensión territorial.
DISTRITOS URBANA RURAL TOTAL %
Lambayeque 48273 15113 63386 24.4%
Mórrope 9050 30124 39174 15.1%
Olmos 9807 26788 36595 14.1%
Motupe 13382 10629 24011 9.3%
Túcume 7916 12898 20814 8.0%
Mochumí 6963 11080 18043 7.0%
Jayanca 7282 7760 15042 5.8%
Salas 3248 9750 12998 5.0%
San José 10781 1297 12078 4.7%
Íllimo 4699 4408 9107 3.5%
Pacora 3599 3196 6795 2.6%
Chóchope 294 937 1231 0.5%
Total 125,294 133,980 259,274 100.0%
8
Municipalidad Provincial
de Lambayeque
Informe de Prácticas Pre Profesionales
Esta baja densidad poblacional supone la falta de inversiones en: carreteras,
acondicionamiento para viviendas, obras productivas, asuntos de propiedad,
entre otros.
2.1.3 Factor Social
a) Educación
Los indicadores de cobertura de la educación de Lambayeque son
relativamente positivos, la cobertura de la educación primaria es casi
universal y a la educación secundaria accede más del 80% de la población.
La tasa de analfabetismo en Lambayeque es de 6,5%. La población sin nivel
educativo al año 2007, en el área rural es mayor a la registrada en el ámbito
urbano. En el ámbito rural, 16 de cada cien personas no cuentan con nivel
educativo y en el ámbito urbano 5 de cada 100 personas.
La provincia de Lambayeque cuenta con 990 instituciones educativas en
el nivel Primario, Secundario y Superior, tanto en el área urbana como rural
de forma escolarizada y no escolarizada.
 334 instituciones de nivel primaria, secundaria y superior en el área
urbana; 656, en el área rural.
 05 Centros de Educación Tecnológica, 04 de ellos del sistema público
 01 Centro de Educación Universitaria: La Universidad Nacional Pedro
Ruiz Gallo
b) Social
La falta de conciencia tributaria en la población que incumple sus
obligaciones tributarias, ya sea por el poco o nulo interés de los pobladores
y en otros casos, por su limitación económica, limita los ingresos de los
gobiernos locales, que al mismo tiempo, limita el número de obras públicas.
Asimismo, hay por resaltar la presencia de jóvenes y adolescentes
calificados en “riesgo social” por sus actitudes, costumbres y situación de
vida. Estos grupos adoptan nombres como: pandillas, maras, chapulines,
gamberros, etc., quienes generan preocupación y alarma en la población.
c) Salud
Lambayeque cuenta con 4 hospitales, 8 centros maternos infantiles, 35
centros de salud y 109 postas médicas, distribuidas en las provincias de
Lambayeque, Ferreñafe y Chiclayo.
El 66.6% de la población de Lambayeque cuenta con algún seguro de salud:
el 41,7% pertenece al Seguro Integral de Salud (SIS), el 21,0% al seguro de
Essalud y el 3,8% a otros seguros.
9
Municipalidad Provincial
de Lambayeque
Informe de Prácticas Pre Profesionales
La primera causa de muerte en el departamento son las enfermedades
respiratorias (45,8%), cifra que muestra un leve decremento en relación al
año anterior. Como segunda causa de muerte, se encuentran las
enfermedades infecciosas y parasitarias (14,5%) y con menor frecuencia las
enfermedades endocrinas y metabólicas (2,6%)
d) Vivienda
Del Censo Nacional 2007, se obtuvieron los siguientes datos para el distrito
de Lambayeque:
 Predominan las casas independientes (93%), chozas y cabañas (3%) y
viviendas improvisadas (1,5%).
 Las viviendas, en su mayoría, poseen paredes exteriores de adobe o
tapia (62,6%); ladrillo o bloque de cemento (25,4%) y quincha o caña de
barro (9,3%).
 El abastecimiento de agua a través de pozo presenta un porcentaje de
35,6%, el más alto de las tres provincias. Un 75,9% de viviendas dispone
de servicio de agua potable de 1 a 3 horas; mientras que sólo el 0,5%
dispone de agua las 24 horas del día.
 El 30% de viviendas dispone de desagüe dentro de su vivienda, mientras
que un 16% no tiene desagüe de ningún tipo.
 Más del 40% de las viviendas no cuentan con alumbrado eléctrico por
red pública. En promedio, disponen de 3 artefactos y/o equipos en casa.
2.1.4 Factor Político-Legal
En noviembre del 2012, se conoció de la supuesta infiltración del
Movimiento por la Amnistía y los Derechos Fundamentales (Movadef) en la
Universidad Nacional Pedro Ruiz Gallo de Lambayeque y las pintas
aparecidas en el distrito Olmos, que ha generado sensación de alarma en la
sociedad y ha movilizado autoridades como la Defensoría del Pueblo y
Ministerios.
En este mismo sentido, se ha calificado a Lambayeque, después de Lima,
como la región con más casos de corrupción, registrándose hasta la fecha, 7
mil denuncias en diferentes instituciones públicas.
2.1.5 Factor Cultural
El departamento de Lambayeque tiene por principales atractivos sus
museos; en particular, el de Tumbas Reales de Sipán, el cual alberga los
restos del Señor de Sipán, descubiertos por el arqueólogo Walter Alva en
1987, y convertido en una atracción a nivel mundial. También cuenta con los
museos de Sicán y Brüning, entre otros.
10
Municipalidad Provincial
de Lambayeque
Informe de Prácticas Pre Profesionales
Lambayeque también posee atractivos naturales como el Bosque Seco de
Pómac y kilómetros de playas frente a sus costas. La presencia de zonas
naturales protegidas como el Bosque de Pómac y el de Chaparrí fomentan
un tipo especial de turismo: el de los observadores de aves.
Gracias al apoyo de las instancias del Gobierno Central, se aprecia un
acentuado realce del Patrimonio Monumental Histórico y Urbanístico de la
ciudad de Lambayeque, tal es así en al año 2011, la población lambayecana
ya cuenta con una mejorada Casa Montjoy, ícono de la historia nacional.
2.1.6 Factor Infraestructura
A la fecha, Lambayeque es una región que cuenta con una red interna vial
de 2 225,2 km, de los cuales el 32,9% se encuentra asfaltado, en tanto 5,4%
es afirmado, 20,1% son vías sin afirmar y 41,6% son trochas carrozables.
Esta infraestructura sufre interrupciones todos los años a causa de las
lluvias, perjudicando principalmente a las poblaciones de más escasos
recursos.
Lambayeque cuenta con un aeropuerto, el “José Abelardo Quiñónez”,
considerado el mejor de la costa norte. También, con 4 zonas de
desembarco en los poblados de Santa Rosa, San José, Pimentel y Puerto
Eten.
En la actualidad, el proyecto de desarrollo de infraestructura más
representativo de la región es el Proyecto Especial Olmos Tinajones
(PEOT), que permitirá almacenar 40 millones de metros cúbicos de agua,
para su posterior aprovechamiento en la generación de energía eléctrica y
en la irrigación en zonas muy propicias para el desarrollo de cultivos de agro
exportación, pero que a la fecha se catalogan como desérticas debido al
reducido nivel de precipitación pluvial.
2.2 DIAGNÓSTICO INTERNO
En esta sección se analizará el aspecto: municipal, organizacional, legal,
infraestructura, tecnológico y financiero.
2.2.1 Aspecto municipal
El gobierno municipal actual está presidido por el CPC Percy Ramos Puelles
del Partido Aprista Peruano, quien ha sido reelegido como alcalde por tres
períodos consecutivos: 2003-2006; 2007-2010 y el actual, 2011-2014. En este
último período su mandato se ha visto amenazado por una posible
revocatoria, debido a las constantes quejas por las demandas sociales, tales
como:
11
Municipalidad Provincial
de Lambayeque
Informe de Prácticas Pre Profesionales
 El acceso restringido de agua debido a la poca capacidad de reserva que
tiene la Planta de Tratamiento y la inexistencia de apropiados canales de
agua.
 La inadecuada infraestructura de los servicios de comercialización
(mercado) y el camal.
 La baja recolección de residuos sólidos en el distrito capital, debido a la
limitación del servicio con relación al crecimiento poblacional.
 Las obras inconclusas de desagüe con bajo nivel de planificación, que
dificultan el acceso a las principales calles de la ciudad por tiempos
mayores a lo previsto.
Los medios de prensa locales cuestionan frecuentemente sobre el
desempeño de los regidores de la actual gestión edil, quienes presentan un
número escaso de iniciativas y proyectos en las comisiones de trabajo que
presiden.
De la misma manera, existe un porcentaje de servidores públicos poco
comprometidos con la gestión municipal actual debido a diferencias de
intereses políticos, mostrando desinterés por participar conjuntamente para el
logro de los objetivos de la municipalidad.
El gobierno municipal actual promueve la difusión de actividades deportivas,
culturales y artísticas en períodos de verano para los escolares, así como el
desarrollo de actividades de tipo comercial, empresarial y turístico en ferias
realizadas durante el año.
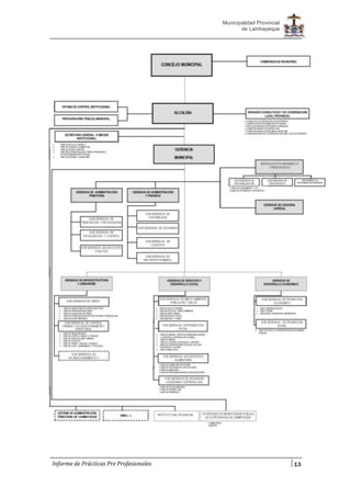
2.2.2 Aspecto organizacional
Estructura orgánica
La estructura organizacional de la MPL se resume en el organigrama de la
Figura N° 02 y tiene las siguientes características:
 Es una estructura funcional, es decir se basa en las competencias y
funciones definidas en la normativa vigente. Este tipo de estructura es
generalmente adoptada por los gobiernos locales.
 Se observan tres órganos de línea, un órgano consultivo, un órgano de
control, un órgano de defensa judicial, dos órganos de asesoramiento, tres
órganos de apoyo y órgano descentralizado, tal como lo determina el
Reglamento de Organización y Funciones (ROF).
 Se puede distinguir la presencia de comités y juntas, funcionando como
órganos de coordinación local provincial, que posibilitan la participación de
la sociedad y su articulación a las acciones tomadas por la municipalidad,
por lo que se puede concluir que es una organización abierta.
12
Municipalidad Provincial
de Lambayeque
Informe de Prácticas Pre Profesionales
En un gobierno local, la estructura está presidida por el Concejo Municipal,
conformado por el alcalde y los regidores. La Alcaldía es el órgano ejecutivo
de la municipalidad, siendo el alcalde, el representante legal y la máxima
autoridad administrativa.
FIGURA N° 02
Organigrama de la Municipalidad Provincial de Lambayeque
13
Municipalidad Provincial
de Lambayeque
Informe de Prácticas Pre Profesionales
14
Municipalidad Provincial
de Lambayeque
Informe de Prácticas Pre Profesionales
Las autoridades municipales elegidas para el actual período 2011 – 2014 y la
organización política a la que pertenecen, se muestran en el siguiente cuadro:
CUADRO N° 02
Autoridades Municipales 2011- 2014
N° Cargo Nombres y Apellidos
Organización
Política
00 Alcalde Percy Alberto Ramos Puelles APRA
01 Regidor Antonio Miguel Riojas Ortega APRA
02 Regidor María Del Carmen Saldaña Herrera APRA
03 Regidor Clemente Bances Cajusol APRA
04 Regidor Luis Alberto Sanchez Rosado APRA
05 Regidor Edith Milagros Montalvo Velez APRA
06 Regidor Gregorio Ordónez Santisteban APRA
07 Regidor Consuelo Del Carmen Tena Castillo APRA
08 Regidor Cesar Antonio Zeña Santamaría
Alianza para el
Progreso
09 Regidor Ivan Alonso Marx Herrera Bernabé
Alianza para el
Progreso
10 Regidor José Elías Zeña Del Valle
Partido Humanista
Peruano
11 Regidor Edgard Dante Saavedra Zapata
Partido Humanista
Peruano
Fuente: Elaboración propia en base a información consultada en el JNE
Personal
Al 2013, la Municipalidad cuenta con 555 personas laborando bajo las
diferentes modalidades contractuales, distribuidas en 30 dependencias. En su
mayoría, los trabajadores tienen una educación de nivel superior universitario
y técnico. Para los puestos que no lo requiere, cuentan con educación
secundaria o primaria completa.
El personal recibe capacitaciones de acuerdo a su especialidad profesional y
técnica. No obstante, si bien es cierto, se exige un nivel básico en
computación, se pudo observar, el bajo conocimiento que poseen en temas
informáticos y herramientas virtuales, recurriendo a la impresión en lugar de la
utilización de programas de almacenamiento virtual.
A continuación se listan las principales área de la MPL y el número de
trabajadores en ellas. No se están contabilizando obreros y serenos.
 Alcaldía 3 empleados
 Gerencia Municipal 3 empleados
 Control Institucional 5 empleados
 Procuraduría Pública Municipal 1 empleado
15
Municipalidad Provincial
de Lambayeque
Informe de Prácticas Pre Profesionales
 Asesoría Jurídica 2 empleados
 Planeamiento y Presupuesto 4 empleados
 Programación e Inversión 1 empleado
 Racionalización 4 empleados
 Secretaría e Imagen Institucional 10 empleados
 Administración y Finanzas 2 empleados
 Contabilidad 7 empleados
 Tesorería 6 empleados
 Logística 12 empleados
 Recursos Humanos 9 empleados
 Administración Tributaria 2 empleados
 Tributación y Recaudación 7 empleados
 Fiscalización y Control 8 empleados
 Ejecución Coactiva 2 empleados
 Desarrollo Económico 2 empleados
 Promoción Económica 4 empleados
 Promoción Rural 1 empleado
 Servicios y Desarrollo Social 2 empleados
 Medio Ambiente, Población y Salud 153 empleados
 Promoción Social 12 empleados
 Asistencia Alimentaria 3 empleados
 Seguridad Ciudadana y Defensa Civil 15 empleados
 Infraestructura y Organismo 3 empleados
 Obras 29 empleados
 Control Urbano 15 empleados
 Vial Provincial 0 empleados
Cultura y clima organizacional
Según el tipo de cultura establecido por Shein, se clasifica a la MPL como una
organización de cultura débil. A continuación se detallan las razones,
recolectadas en los instrumentos de información utilizados:
1. La gerencia municipal muestra un relativo bajo interés por el personal. En
el Plan Estratégico Institucional de la MPL no existen políticas que
comprendan el manejo de la cultura organizacional de los trabajadores, tal
como se aprecia en planes de otras municipalidades.
2. Prevalece un estilo burocrático y una estructura vertical con un alto poder
de los mandos con mayor jerarquía, originando burocracia en la toma de
decisiones, costos en papeleo y falta de motivación en el personal.
3. El trabajo por meritocracia es casi nulo. En muchos casos los ascenso
ocurren por relaciones amicales resaltando el paternalismo o “vara”.
No obstante a estos puntos, se puede percibir un clima organizacional
positivo, propiciado por las relaciones interpersonales entre trabajadores
(jefes y compañeros), la comunicación informal y la ayuda mutua.
16
Municipalidad Provincial
de Lambayeque
Informe de Prácticas Pre Profesionales
Documentos de Planeamiento y Gestión
La MPL cuenta con dos tipos de documentos e instrumentos: Documentos de
Planeamiento e Instrumentos de Gestión
Tanto los documentos de planeamiento como los instrumentos de gestión se
encuentran aprobados y actualizados, a excepción del Plan de Participación
Ciudadana que no ha sido elaborado hasta la fecha, debido al
desconocimiento parcial de las normas legales en cuanto a organización
municipal.
Debe señalarse que el ROF, MOF, CAP, MAPRO y TUPA han sido
elaborados en el año 2010, pero aún mantienen su vigencia. Asimismo, las
funciones de cada unidad, el perfil de los cargos de los funcionarios
municipales, la descripción de las tareas y las funciones de cada puesto están
claramente definidas.
CUADRO N° 03
Documentos de Planeamiento e Instrumentos de Gestión de la MPL
DENOMINACIÓN
NOMBRE DEL DOCUMENTO O
INSTRUMENTO
VIGENTE
DOCUMENTOS DE PLANEAMIENTO
Plan de Desarrollo Concertado
Local
Plan de Desarrollo Concertado Prov
Lambayeque 2011-2021
Sí
Plan Estratégico Institucional -
PEI
PEI 2011-2014 (Plan Estratégico
Institucional)
Sí
Plan de Adquisiciones
Plan Anual de Adquisiciones de la MPL
2013
Sí
Plan de Participación Ciudadana No tiene
Plan de Contingencia para el
Fenómeno “El Niño”
Plan Provincial de Contingencia para el
Fenómeno "EL NIÑO" 2009-2010
No
Plan de Protección del Medio
Ambiente
Medidas de Ecoeficiencia en la MPL 2012 Sí
INSTRUMENTOS DE GESTIÓN
Reglamento de Organización y
Funciones – ROF
Reglamento de Organización y Funciones
– ROF
Sí
Manual de Organización y
Funciones – MOF
Manual de Organización y Funciones –
MOF
Sí
Cuadro de Asignación de
Personal – CAP
Cuadro de Asignación de Personal – CAP Sí
Texto de Único de Procedimientos
Administrativos – TUPA
Texto de Único de Procedimientos
Administrativos – TUPA
Sí
Manual de Procedimientos
Administrativos - MAPRO
Manual de Procedimientos Administrativos
- MAPRO
Sí
Plan Operativo Institucional – POI Plan Operativo Institucional Sí
Fuente: Elaboración propia en base a información consultada en el Portal Web de la
MPL
17
Municipalidad Provincial
de Lambayeque
Informe de Prácticas Pre Profesionales
2.2.3 Aspecto legal
La Municipalidad Provincial de Lambayeque se rige bajo la Ley N° 27972 “Ley
Orgánica de Municipalidades”, que entre otros señala que los gobiernos
locales gozan de autonomía política, administrativa y económica, y que tienen
por finalidad representar al vecindario, promover la adecuada prestación de
servicios públicos locales y el desarrollo integral y sostenible de su
circunscripción.
Asimismo, sus actividades, planes y procedimientos se rigen bajo un copioso
marco normativo:
 Ley N° 27783 – Ley de Bases de la Descentralización y sus
modificatorias.
 Ley N° 27209 – Ley de Gestión Presupuestaria del Estado.
 Ley N° 30114 – Ley de Presupuesto del Sector Público para el Año Fiscal
2013
 Ley N° 28112 – Ley Marco de la Administración Financiera del Sector
Público y sus modificatorias.
 Ley N° 28411 – Ley General del Sistema Nacional de Presupuesto y sus
modificatorias.
 Ley N° 27785 – Ley Orgánica del Sistema Nacional de Control y de la
Contraloría General de la República.
 Ley N° 27245 – Ley de Responsabilidad y Transparencia Fiscal y sus
modificatorias.
 Ley N° 27293 – Ley del Sistema Nacional de Inversión Pública
 Ley N° 28563 – Ley General de Sistema Nacional de Endeudamiento y
sus modificatorias
 Ley N° 27638 – Ley Marco de Modernización de la Gestión del Estado
 Ley N° 28056 – Ley Marco del Presupuesto Participativo
 Decreto Supremo N° 034-82-PCM. Formulación y Aplicación de Política
de Gestión y Planes Operativos Institucionales.
 Decreto Supremo N° 083-2004-PCM-TUO de la Ley de Contrataciones y
Adquisiciones del Estado
 Decreto Legislativo N° 776 – Ley de Tributación Municipal y sus
modificatorias.
Debido a que cada año se aprueban y actualizan las diferentes leyes, normas y
reglamentos a nivel nacional, existen dificultades de la municipalidad para
acceder a información sobre estas actualizaciones.
2.2.4 Aspecto infraestructura
Como se hizo mención en el primer capítulo, la MPL cuenta con un local propio
ubicado en la esquina de la calle Dos de Mayo y la Avenida Bolívar en el
distrito de Lambayeque. El estilo del primer edificio, el más antiguo, es
18
Municipalidad Provincial
de Lambayeque
Informe de Prácticas Pre Profesionales
Republicano con detalles coloniales en su fachada; el segundo edificio, es de
estilo tradicional.
El material de construcción del segundo piso del edificio principal es el adobe,
los techos de eternit y no existen columnas de cemento, elementos que sitúan
a los trabajadores en peligro frente a algún movimiento sísmico y que
además, dificulta su trabajo en períodos de lluvias.
Recursos materiales
En la MPL no existen oficinas acondicionadas de manera adecuada para las
áreas específicas en el organigrama, y en algunos casos, tampoco cumplen
con los criterios de espacios para trabajar. En una oficina se puede encontrar
personal de dos a tres dependencias diferentes.
Se observa una inadecuada asignación de los equipos de cómputo y de
escritorio. Mientras algunas oficinas necesitan de mobiliario o computadoras
para su desempeño laboral; otras, tienen estos muebles adicionales sin utilizar.
Muchas oficinas no cuentan con iluminación y ventilación adecuada, por lo que
se tiende a encender las luces en el día y utilizar ventiladores de alto consumo
de energía. El mobiliario es antiguo y se encuentra deteriorado, también, no se
dispone de escritorios y puertas con cerraduras.
2.2.5 Aspecto tecnológico
Sistemas Administrativos
La MPL cuenta con los softwares informáticos exigidos por el Estado y
necesarios para el desarrollo de sus objetivos, el SIAF, SIGA, SNIP, SEACE.
Sin embargo, aún falta implementar sistemas integrados como el del área de
Catastro, así como la disposición de pautas para que la información
institucional esté debidamente protegida con claves y archivos de respaldo.
Portal Web
La MPL cuenta con un Portal Web (www.munilambayeque.gob.pe), donde se
presenta los datos generales de la institución, documentos municipales, guías
de trámite para el ciudadano, consultas online y noticias de interés. La
información se actualiza según requerimientos de los funcionarios y previa
evaluación.
Un aspecto negativo a señalar es el diseño poco atractivo de la página,
observándose una tipografía y colores poco estéticos, falta de distribución y
orden de la información, además de enlaces rotos, es decir, enlaces que
conducen a páginas que actualmente no existen.
La estructura de navegación se enmarca en cuatro secciones: un menú
principal, dos paneles (frames) laterales de uso variado (enlaces a
documentos, imágenes, etc.) y un espacio principal para el contenido
propiamente dicho, tal como se observa en la figura N° 3.
19
Municipalidad Provincial
de Lambayeque
Informe de Prácticas Pre Profesionales
La creación de un nuevo portal dependería de un desarrollador especializado,
cuyo salario no está contemplado dentro del presupuesto municipal. Por ello,
se deduce el motivo por el que los responsables hayan dejado de lado este
aspecto. Sin embargo, deben considerarse los beneficios hacia la imagen
institucional que proporcionaría un correcto diseño de la página web.
Se encuentra implementado también el correo institucional, al cual tienen
acceso las gerencias y sub gerencias para sus requerimientos de
comunicación.
FIGURA N° 03
Portal Web de la Municipalidad Provincial de Lambayeque
Menú
principal
Panel lateral
(frame 1)
Contenido
general
Panel lateral
(frame 2)
20
Municipalidad Provincial
de Lambayeque
Informe de Prácticas Pre Profesionales
2.2.6 Aspecto financiero
Para el año 2013, se aprobó el Presupuesto Institucional de Apertura (PIA) por
un monto total de S/. 28’775,274.00.
CUADRO N° 04
Presupuesto del año 2013 según genérica de gasto y tipo de financiamiento
TIPO DE FINANCIAMIENTO IMPORTE (S/.)
00 Recursos Ordinarios 1,778,875.00
07 Fondo de Compensación Municipal 23,502,554.00
08 Otros Impuestos Municipales 1,382,185.00
09 Recursos Directamente Recaudados 2,108,005.00
18 Canon 3,655.00
Total General 28,775,274.00
Fuente: Municipalidad Provincial de Lambayeque
Los gastos de capital (Adquisición de activos no financieros), destinados para
la atención de los proyectos de inversión públicos aprobados constituyen el
30% del presupuesto, mientras que el 47% -la mayor asignación- se destina a
sueldos y obligaciones sociales del personal de la MPL.
En relación a la información financiera presentada el año 2012, se pudieron
determinar algunos indicadores (cuadro N° 05) y analizar la situación de la
municipalidad.
GENÉRICA DE GASTO IMPORTE (S/.)
5. GASTOS CORRIENTES
2.1 Personal y obligaciones sociales 13,363,792.00
2.2 Pensiones y prestaciones sociales 1,137,968.00
2.3 Bienes y servicios 4,105,641.00
2.4 Donaciones y transferencias 878,637.00
2.5 Otros gastos 1,059,687.00
6. GASTOS DE CAPITAL
2.6 Adquisición de activos no financieros 8,229,549.00
Total General 28’775,274.00
21
Municipalidad Provincial
de Lambayeque
Informe de Prácticas Pre Profesionales
CUADRO N° 05
Indicadores financieros para la Municipalidad Provincial de Lambayeque
Indicadores Descripción Ratio Resultado
Equilibrio
financiero
Determina si los gastos
están plenamente
cubiertos por los ingresos
percibidos.
EF = Ingresos totales
Gastos totales
EF = 19’326,451
13’334,315
EF = 1.44
Autonomía
financiera
Relaciona los ingresos
propios con los ingresos
totales para conocer la
medida en que la
municipalidad depende
de sus ingresos, o de
fuentes externas.
AF = Ingresos propios
Ingresos totales
AF = 15’752,239
19’326,451
AF = 82.5%
Capacidad
financiera
Mide la capacidad que
tiene la municipalidad
para cubrir sus gastos
corrientes con los
ingresos propios.
CF = Ingresos propios
Gastos corrientes
CF = 15’752,239
13’334,315
CF = 1.18
Fuente: Elaboración propia en base a información consultada de la MPL y bibliografía
especializada
 El primer indicador - equilibrio financiero - arroja un resultado de 1.44, lo que
significa que los ingresos percibidos por la MPL cubren plenamente sus
gastos.
 El segundo indicador – autonomía financiera – presenta un resultado de
82.5%, que indica que un alto porcentaje de los ingresos son provenientes de
fuentes propias de la municipalidad.
 El último indicador - capacidad financiera – tiene un valor resultante de 1.18,
es decir, los ingresos propios son suficientes para cubrir los gastos corrientes,
por lo que la municipalidad estaría generando excedentes para financiar otros
gastos.
22
Municipalidad Provincial
de Lambayeque
Informe de Prácticas Pre Profesionales
CAPITULO 3: ACTIVIDADES DESARROLLADAS
3.1 DENOMINACIÓN DEL ÓRGANO Y PUESTO DESEMPEÑADO
El puesto desempeñado en la Municipalidad Provincial de Lambayeque, fue el de
Practicante Pre Profesional de Asistente Administrativo de la Oficina de
Programación e Inversión.
La Oficina de Programación e Inversión (OPI)
La OPI es el máximo órgano técnico del Sistema Nacional de Inversión Público
(SNIP)1
y que entre otros, tiene por funciones evaluar y declarar la viabilidad de
los Proyectos de Inversión Públicos (PIP).
La organización del SNIP dentro del contexto de la Municipalidad Provincial de
Lambayeque es el siguiente:
La OPI mantiene constante comunicación con la Unidad Formuladora que es la
encargada de elaborar los proyectos de inversión, y con la Unidad Ejecutora, que
es la encargada de la ejecución, operación y mantenimiento de los mismos, una
vez evaluados y declarados viables.
1 Ver Glosario de Términos – Capítulo I
ÓRGANO RESOLUTIVO
Alcaldía
Oficina de Programación
e Inversión (OPI)
Unidad
Formuladora
(UF)
Unidad
Ejecutora
(UE)
MUNICIPALIDAD PROVINCIAL DE
LAMBAYEQUE
Relación
Institucional
Relación
Funcional y/o
Institucional
MINISTERIO DE ECONOMÍA
Y FINANZAS
- Lima-
Órgano Rector Dirección
General de Política de
Inversiones (DGPI)
Relación
técnico -
funcional
23
Municipalidad Provincial
de Lambayeque
Informe de Prácticas Pre Profesionales
Los proyectos viables deben ser remitidos a la DGPI (Lima) a través de
correspondencia, para su visto bueno y registro en el banco de proyectos del MEF
y control.
El personal asignado en la OPI de la municipalidad, según el Manual de
Organización y Funciones, lo conforman tres personas: un sub gerente, un
asistente y un evaluador. Debido a las restricciones presupuestales del Gobierno
Central y Regional, sólo labora un sub gerente quien realiza las funciones de los
tres cargos mencionados.
Periódicamente, el área de Recursos Humanos asigna un practicante a la OPI,
quien desempeña las funciones de Asistente o Evaluador según sus estudios
profesionales. No obstante, la falta de conocimientos especializados y la continua
rotación de estos practicantes quienes solo laboran tres a cuatro meses,
mantienen inestable la organización de la oficina.
3.2 FUNCIONES REALIZADAS
Durante el período de prácticas, se realizaron las siguientes funciones:
a) Elaboración de informes, proveídos, oficios y trámites asignados por el sub
gerente.
b) Apoyo en la evaluación de los PIP (proyectos de inversión públicos)
c) Asistencia administrativa en reuniones convocadas por el sub gerente y otras
que este autorice realizar.
d) Coordinación con la Sub Gerencia de Obras y la Gerencia de Planeamiento
con respecto al proceso de viabilidad de los proyectos de inversión.
3.3 DESCRIPCIÓN DE LAS FUNCIONES REALIZADAS
FUNCIÓN N° 1
Elaboración de informes, proveídos, oficios y trámites asignados por el sub
gerente.
La información enviada y recibida por la OPI consistía básicamente en oficios y
proveídos que incluían observaciones sobre los proyectos, requerimientos,
informes de viabilidad, etc. Esta información se destinaba a la Sub Gerencia de
Obras, por ser la encargada de planificar y ejecutar los presupuestos para las
obras públicas. Se enviaba una copia a la Gerencia de Planeamiento y
Presupuesto para su conocimiento, por mantener una relación de jerarquía.
De la misma manera, se redactaban los Informes Técnicos, que contenían la
evaluación del estudio de pre-inversión a nivel de perfil de los proyectos de
inversión, previa consulta en la base de datos del Ministerio de Economía y
Finanzas.
24
Municipalidad Provincial
de Lambayeque
Informe de Prácticas Pre Profesionales
Las relaciones de comunicación de la OPI con otras áreas se muestran a
continuación:
FIGURA N° 04
Principales relaciones de comunicación de la OPI con las
áreas de la MPL
Elaboración propia
Además de la elaboración de documentos de carácter formal, se desarrolló
material de ambientación de oficina, como una agenda que incluía reuniones,
fechas límite, teléfonos y anexos, directorio, información básica de los proyectos,
entre otros. También se realizó una redistribución de los muebles, para
aprovechar de mejor manera el espacio de la oficina, y se reorganizaron los
fólderes de archivo utilizando divisiones de acuerdo al tipo y fecha de documento
que contenían.
FUNCIÓN N° 2
Apoyo en la evaluación de los PIP (proyectos de inversión públicos)
La evaluación se inicia verificando el diagnóstico de la situación sin proyecto que
debe recoger información de aspectos tecnológicos y socioeconómicos el área de
influencia del proyecto. Debe incluir un trabajo de campo y este debe ser
verificado en la información proporcionada en el informe técnico, que además
debe incluir el detalle del problema, objetivos y alternativas de solución respaldada
con indicadores.
OFICINA DE
PROGRAMACIÓN
E INVERSIÓN
Gerencia de
Planeamient
o y
Presupuest
o Sub
Gerencia
de Obras
Sub
Gerencia
de
Recursos
Humanos
Sub
Gerencia
de Logística
Gerencia
de
Infraestruct
ura y
Urbanismo
Gerencia
Municipal
Alcaldía
25
Municipalidad Provincial
de Lambayeque
Informe de Prácticas Pre Profesionales
Lo esencial en esta etapa consiste en calcular la rentabilidad de un PIP para toda
la sociedad en su conjunto. Esto se logra comparando los beneficios sociales y
costos sociales, atribuibles al proyecto.
FUNCIÓN N° 3
Asistencia administrativa en reuniones convocadas por el sub gerente y
otras que este autorice realizar.
Durante el período de prácticas se realizó una reunión para informar sobre el
Presupuesto Participativo a los alcaldes de los distritos de Lambayeque. Esta
reunión no fue convocada directamente por el sub gerente, sin embargo, estuvo
involucrado en la asesoría de los proyectos y cediendo algunos recursos
materiales para su realización.
Como practicante, se elaboraron folletos en base a cuadros sinópticos e ideas
fuerza, que simplificaban la información. De la misma manera, se atendió a los
alcaldes brindándoles acceso a los impresos requeridos y materiales, así como la
explicación de ciertos puntos referidos al tema.
FUNCIÓN N° 4
Coordinación con la Sub Gerencia de Obras y la Gerencia de Planeamiento
con respecto al proceso de viabilidad de los proyectos de inversión.
La coordinación con la Sub Gerencia de Obras era constante debido a su relación
funcional. El tipo de coordinación se realizaba vía telefónica o presencial y tenía
por finalidad el proceso de viabilidad y ejecución de los proyectos, así como el
cumplimiento de la normativa.
La relación con la Gerencia de Planeamiento y Presupuesto, en cambio, era
jerárquica. Como se explicó, toda información debía ser enviaba a esta gerencia
para su conocimiento y aprobación.
3.4 LIMITACIONES
Los principales aspectos que limitaron el desempeño durante el período de
prácticas fueron:
 Falta de un equipo de cómputo destinado a la practicante, lo que generaba
demoras en el desempeño de las funciones encomendadas y tiempos ociosos,
ya que el sub gerente debía ceder su computadora.
26
Municipalidad Provincial
de Lambayeque
Informe de Prácticas Pre Profesionales
 Mobiliario deteriorado e inapropiado, como escritorios sin cerraduras de
seguridad, sillas en malas condiciones, mesas antiguas y estantes pequeños.
Es de resaltar que se elaboró una PECOSA solicitando estos elementos, que
por falta de presupuesto y demoras en trámites documentarios, hasta la fecha
que se finalizaron las prácticas no se atendía.
CAPITULO 4: PROBLEMÁTICA Y PROPUESTA DE SOLUCIÓN
4.1 PROBLEMÁTICA
A continuación se muestra una tabla donde se resumen los principales problemas
encontrados en la MPL, analizados en la sección de Diagnóstico Interno – Cap. 2.
ASPECTO PROBLEMA
Municipal Imagen institucional débil debido a las constantes quejas
por demandas sociales insatisfechas.
Poco compromiso con la gestión municipal actual por parte
de un grupo de servidores públicos debido a las diferencias
de intereses políticos internos.
Organizacional Carencia de políticas que comprendan la mejora de la
cultura organizacional.
No se dispone de un Plan de Participación Ciudadana
aprobado y vigente.
Falta de capacitación del personal en herramientas
tecnológicas.
Demora en la atención oportuna de los requerimientos de
materiales.
Inadecuada asignación de equipos de cómputo y mobiliario.
Inadecuados sistemas de gestión de archivo físico y
electrónico.
Escasez de recursos humanos para atender las funciones
de determinadas áreas de la municipalidad.
Limitada innovación empresarial.
Legal
Dificultad para acceder a información actualizada del marco
normativo vigente nacional.
Infraestructura Inadecuada infraestructura del edificio principal de la
municipalidad, que sitúa a los trabajadores en peligro frente
algún movimiento sísmico.
27
Municipalidad Provincial
de Lambayeque
Informe de Prácticas Pre Profesionales
Oficinas mal acondicionadas que no cumplen con los
criterios de espacio, ventilación e iluminación.
Tecnológico Falta de implementación de un sistema integrado para el
área de Catastro.
Falta de pautas para la protección de la información
institucional con claves y archivos de respaldo.
Insuficientes equipos informáticos y obsolescencia de los
existentes.
Financiero
Baja asignación de recursos financieros a proyectos de
inversión públicos.
La elección del problema a tratar se ha realizado en base a criterios cualitativos y
de conveniencia, ya que algunos de ellos suponen soluciones que involucran
grandes montos de inversión y alto nivel de detalle que no son adecuados para
este tipo de investigación.
4.2 DEFINICIÓN DEL PROBLEMA
El término Gestión de Documentos se define como un aspecto de la
Administración General relacionado con la búsqueda de la economía y la eficacia
de la producción, mantenimiento, uso y destino final de los documentos.
Un buen sistema de gestión documental debe ser flexible para poder adaptarse a
los constantes cambios organizativos y tecnológicos que suceden en las
instituciones; debe también ser plataforma fundamental para el sistema de
información y por ende ser parte significativa del conocimiento e inteligencia de la
organización. Para ello, es necesario utilizar herramientas tecnológicas que
simplifiquen el manejo y acceso a los grandes volúmenes de información
documental que se generan en la actualidad.
Actualmente y cada vez más, los documentos electrónicos integran mayor parte
de los recursos de información de las organizaciones. Por eso es muy importante
que se diseñe un buen sistema de gestión de documentos que soporte las
necesidades de la municipalidad y sea capaz al mismo tiempo de proveer la
información requerida rápida y eficazmente, y de proteger los datos almacenados.
El área de la OPI cuenta un archivo físico de tamaño y espacio regular, que
permite conservar los documentos utilizados diariamente (oficios, informes y
proveídos), registrándolos por número, asunto y destinatario en cuadernos de
control. Este método es utilizado en todos los departamentos de la municipalidad y
se adapta a sus necesidades. Sin embargo, la OPI trabaja con proyectos de
inversión que corresponde a uno de los principales objetivos de la municipalidad,
por lo que su seguimiento es constante y requerido por diferentes dependencias.
Por ello estos expedientes deben ser fácilmente accesibles.
La OPI carece con un registro informático de sus archivos, que impide el control y
orden de los proyectos. Si se requiere información sobre alguno de ellos, el
28
Municipalidad Provincial
de Lambayeque
Informe de Prácticas Pre Profesionales
solicitante busca manualmente en las carpetas, llevando mayor tiempo de lo
previsto, y en ocasiones, no encontrar la información.
La OPI guarda temporalmente los documentos que maneja en la resolución de los
asuntos pendientes. Cuando esta documentación deja de ser utilizada, se traslada
sin ningún procedimiento sistematizado al área de archivo.
Este funcionamiento provoca que no haya un control efectivo del fondo de archivo.
Como resultado, se acumulan numerosas copias y duplicados de proyectos que
no tienen ninguna utilidad y que ocupan espacio innecesariamente. También se
conservan bastantes documentos que han agotado su período de vigencia.
Todo lo cual genera incertidumbre en los responsables de la toma de decisiones,
baja satisfacción de los usuarios de la información en cuanto a la cantidad, calidad
y acceso a la misma, subutilización de recursos humanos y materiales, lo que sin
duda afecta negativamente el cumplimiento del fin de la OPI.
En virtud de tal situación, es necesario que en la OPI se despliegue una eficiente
gestión de la información documental que según Ferreiro, Arenas, Colle y
Hörmann (1990), ha de determinar su competitividad, la calidad de sus decisiones
y su desarrollo.
4.3 ÁRBOL DEL PROBLEMA
PROBLEMA
Deficiente gestión de la
información documental.
OBJETIVO
Lograr una eficiente
gestión de la información
documental.
Deficiente gestión de la
información documental.
Pérdida de tiempo en la
localización y recuperación
de documentos
Falta de organización de
los expedientes para su
adecuada utilización.
Falta de estructuras
físicas y digitales de
soporte para el archivo.
Tendencia a mantener el
conservadurismo del
sector público
Duplicidad de
expedientes.
CONSECUENCI
CAUSAS
Demora en trámites de
asuntos de los usuarios
externos.
29
Municipalidad Provincial
de Lambayeque
Informe de Prácticas Pre Profesionales
Objetivos Específicos
1. Mejorar el tiempo de localización y recuperación de los expedientes de los
proyectos de inversión.
2. Eliminar la duplicidad de documentos.
3. Disminuir el tiempo de trámite de asuntos relacionados a clientes externos.
Indicadores
OBJETIVO INDICADOR
UNIDAD
MEDIDA
VALOR
ACTUAL
VALOR
ESPERADO
Obj. 1
Tiempo de localización de
expedientes
Minutos 20 5
Obj. 2 Documentos duplicados Unidad 19 0
Obj. 3
Tiempo de trámite de
expedientes
Horas 24 2
4.4 PROPUESTA
La propuesta se desarrolló tomando en cuenta las políticas y normas de la MPL
en cuanto a gestión de archivos.
La forma en que la información es presentada y organizada se vuelve tan
importante como el contenido. Por ello se decidió crear una base de datos con
herramientas ofimáticas que funcionaba como un inventario documental. Se
trasladó a los medios digitales, la información de los proyectos gestionados en los
años 2010, 2011 y 2012, y se asignaron a una categoría: SNIP 9, SNIP 16,
montos de inversión, montos asignados, montos modificados, responsables,
fechas y número de documento con que viabilizó el proyecto de inversión.
Se describió cada expediente en la base de datos, con indicación del nº de la
carpeta y el nº de orden del expediente dentro de ella. Ello supone la ventaja de:
 Disponer de un sistema de información de la documentación producida.
 Facilidad de acceso a la documentación.
 Facilidad de reposición de la documentación extraída del expediente. La
devolución a su orden original es algo simple y rutinario.
Se consideró que la ordenación de los expedientes de los proyectos sea
cronológica en lugar de número de SNIP, como se venía realizando.
En coordinación con la Gerencia de Planeamiento y Presupuesto, se llegó al
consenso de que los documentos de la Administración como Presupuesto
General, Misión, Visión y Actas, deberían ser accesibles en documento digital, sin
30
Municipalidad Provincial
de Lambayeque
Informe de Prácticas Pre Profesionales
la opción de distribuirlas como fotocopias. De esta manera, la oficina no se vería
en la necesidad de archivar tanta documentación en soporte papel.
La propuesta disminuyó el tiempo de ubicación de un proyecto en 98%. Antes de
la propuesta, se podía emplear hasta cuatro horas, dependiendo de la antigüedad
del PIP. Con la creación del sistema de archivos, el tiempo se redujo a segundos.
La información organizada y clasificada de los proyectos de inversión aprobados y
rechazados, se utilizó en un reporte de control dirigido a la Gerencia de
Planeamiento y Presupuesto.
4.5 EVALUACIÓN DE LOS RESULTADOS
Tras dos semanas de la utilización del programa, se observaron los siguientes
resultados:
 Disminución de tiempos de ubicación de archivos en un 99%.
 Disminución de gastos administrativos, al evitarse gastos no necesarios en
material de oficina y transporte.
 La información de los proyectos es completamente accesible en cualquier
momento.
 Los integrantes de las áreas relacionadas se ven favorecidos por una mayor
rapidez y un trabajo más dinámico.
 Aumento por el interés en el uso de tecnologías.
FIGURA N° 05
Gráfico de Propuesta
Fuente: Elaboración propia
Sin propuesta
Tiempo máximo: 4 horas
Documentos duplicados: 19
Tiempos trámite a usuarios: 1 día
Presencia de estrés laboral.
Con propuesta
Tiempo máximo: 5 minutos
Documentos duplicados: 0
Tiempos trámite a usuarios: 2 horas
Disminución de estrés laboral.
Toma de pantalla de la Base de Datos
USUARIO
S
 Sub gerente de OPI
 Practicante de OPI
 UF
 UE
31
Municipalidad Provincial
de Lambayeque
Informe de Prácticas Pre Profesionales
CAPITULO 5: CONCLUSIONES Y RECOMENDACIONES
5.1 CONCLUSIONES
 Las prácticas pre profesionales en la Municipalidad Provincial de Lambayeque
me permitieron comprender el campo de la gestión de proyectos públicos, un
campo muy rico en conocimientos, donde desarrollé una visión integral de los
problemas sociales y su solución.
 La realización de prácticas es de vital importancia para el alumno, en cuanto a
las competencias nuevas que puede adquirir. En mi caso, obtuve
conocimientos sobre el campo de la Inversión Pública y habilidades, como
mejoras en mi capacidad de expresión oral y escrita, trabajo bajo presión,
capacidad de análisis del entorno, manejo de recursos materiales, entre otros.
 Mis mayores contribuciones fueron gracias a mis sólidos conocimientos en
informática, que tienen gran influencia en áreas como la OPI, debido al
dinamismo y constante coordinación interdepartamental con que se trabaja.
5.2 RECOMENDACIONES
 Se recomienda realizar capacitaciones de manera gradual a las necesidades
que requieran los trabajadores de la OPI, UE y UF, debido a que estas áreas
son el eje central del estudio de las demandas sociales y su posterior
satisfacción mediante la elaboración de proyectos.
 Se debe brindar mayor apoyo a los practicantes confiándoles actividades
nuevas y de envergadura, ya que en la práctica pre profesional el estudiante
se encuentra bastante motivado, y cumple con estas exigencias. No sólo hay
que delegarles tareas administrativas repetitivas que disminuyen su
creatividad y gusto por el trabajo en el sector público.
 Es importante que las gerencias de la municipalidad realicen acciones de
control a la gestión municipal, no con el fin de discrepar políticamente, sino en
32
Municipalidad Provincial
de Lambayeque
Informe de Prácticas Pre Profesionales
el afán que los recursos financieros estén debidamente asignados y las
demandas internas sean atendidas.

Informe de Prácticas Pre Profesionales

  • 1.
    2 Municipalidad Provincial de Lambayeque Informede Prácticas Pre Profesionales Tabla de Contenido TABLA DE CONTENIDO ................................................................................................... 3 PRESENTACIÓN ................................................................................................................... 4 CAPÍTULO 1: GENERALIDADES.................................................................................. 5 1.1 CENTRO DE PRÁCTICAS................................................................................................. 6 1.1.1 Razón Social............................................................................................................ 6 1.1.2 Finalidad .................................................................................................................. 6 1.1.3 Ubicación ................................................................................................................. 6 1.1.4 Reseña histórica ...................................................................................................... 6 1.2 GLOSARIO DE TÉRMINOS............................................................................................... 7 CAPÍTULO 2: DIAGNOSTICO SITUACIONAL ........................................................... 8 2.1 DIAGNÓSTICO EXTERNO................................................................................................ 9 2.1.1 Factor Económico.................................................................................................... 9 2.1.2 Factor Demográfico ................................................................................................. 9 2.1.3 Factor Social .......................................................................................................... 10 2.1.4 Factor Político-Legal.............................................................................................. 12 2.1.5 Factor Cultural ....................................................................................................... 12 2.1.6 Factor Infraestructura............................................................................................. 13 2.2 DIAGNÓSTICO INTERNO ............................................................................................... 13 2.2.1 Aspecto municipal.................................................................................................. 13 2.2.2 Aspecto organizacional.......................................................................................... 14 2.2.3 Aspecto legal ......................................................................................................... 19 2.2.4 Aspecto infraestructura.......................................................................................... 19 2.2.5 Aspecto tecnológico............................................................................................... 20 2.2.6 Aspecto financiero ................................................................................................. 22 CAPÍTULO 3: ACTIVIDADES DESARROLLADAS............................................... 24 3.1 DENOMINACIÓN DEL ÓRGANO Y PUESTO DESEMPEÑADO ................................... 25 3.2 FUNCIONES REALIZADAS ........................................................................................... 26 3.3 DESCRIPCIÓN DE LAS FUNCIONES REALIZADAS .................................................... 26 3.4 LIMITACIONES............................................................................................................... 28 CAPÍTULO 4: PROBLEMÁTICA Y PROPUESTA DE SOLUCIÓN ................. 29 4.1 PROBLEMÁTICA ............................................................................................................ 30 4.2 DEFINICIÓN DEL PROBLEMA ...................................................................................... 31 4.3 ÁRBOL DEL PROBLEMA ............................................................................................... 32 4.4 PROPUESTA .................................................................................................................. 33 4.5 EVALUACIÓN DE LOS RESULTADOS.......................................................................... 34 CAPÍTULO 5: CONCLUSIONES Y RECOMENDACIONES ................................. 35 5.1 CONCLUSIONES............................................................................................................. 36
  • 2.
    3 Municipalidad Provincial de Lambayeque Informede Prácticas Pre Profesionales 5.2 RECOMENDACIONES .................................................................................................... 36 BIBLIOGRAFÍA .......................................................................................................................... 37 Presentación El presente trabajo es la síntesis de tres meses de prácticas en la Municipalidad Provincial de Lambayeque, cuya realización ha sido en gran medida satisfactoria para mi desarrollo personal y profesional. Escogí como centro de prácticas el Sector Público ya que, desde mi lugar de practicante, aún en poca medida, puedo contribuir con la sociedad. El informe se presenta en cinco capítulos. El primero incluye las generalidades del centro de prácticas y un glosario de términos que permitirá comprender algunos significados de las palabras y siglas utilizadas a lo largo del escrito. El segundo capítulo, abarca el diagnóstico situacional de la institución, tanto externo como interno. Para el análisis externo, se ha tomado datos de la realidad al año 2013 y, para el interno, se han utilizado como técnicas para recolectar esta información: la observación directa, cuestionarios abiertos, análisis documental e internet. En el tercer capítulo se especifican las actividades desarrolladas durante las prácticas, acompañados de gráficos y diagramas que permiten su mejor comprensión y detalle. El cuarto capítulo, analiza la problemática de la municipalidad y se propone una solución para ello, la cual fue implementada durante el período de prácticas dejando buenos resultados como se apreciará en su lectura. En el quinto y último capítulo, se presentan las principales conclusiones que se han obtenido a partir de la realización de este trabajo y recomendaciones que podría implementar la municipalidad.
  • 3.
    4 Municipalidad Provincial de Lambayeque Informede Prácticas Pre Profesionales CAPITULO 1: GENERALIDADES 1.1 CENTRO DE PRÁCTICAS Las prácticas pre profesionales se realizaron en la Municipalidad Provincial de Lambayeque, específicamente en la Sub Gerencia de Programación e Inversión. 1.1.1 Razón Social Gobierno local. 1.1.2 Finalidad Según el artículo IV de la Ley N° 27972, las municipalidades tienen por finalidad, representar al vecindario y promover la adecuada prestación de los servicios públicos locales y el desarrollo integral, sostenible y armónico de su circunscripción. 1.1.3 Ubicación La municipalidad se ubica en el centro de la ciudad de Lambayeque, en la Av. Bolívar N° 400, frente a la Plaza de Armas y la Iglesia San Pedro. 1.1.4 Reseña histórica GRÁFICO N° 01 Mapa de la ubicación de la Municipalidad Provincial de Lambayeque MUNICIPALID AD DE LAMBAYEQU
  • 4.
    5 Municipalidad Provincial de Lambayeque Informede Prácticas Pre Profesionales La Municipalidad Provincial de Lambayeque toma cuerpo como institución a inicios del siglo XX, funcionando en pequeños ambientes improvisados. En 1940 se adquiere el terreno ubicado actualmente en la esquina de la calle Dos de mayo y Avenida Bolívar. La construcción del edificio fue de estilo Republicano con detalles coloniales en su fachada, que son admirados por los turistas que visitan la ciudad. En el año 1981 se construye el local propio para la Biblioteca "Emiliano Niño Pastor" ubicado en la Av. Bolívar N° 434 en la gestión del alcalde don Ángel Gonzáles Castro, después de transcurrido 25 años. En el año 2001 se ejecuta la construcción de material noble de dos niveles para el servicio de las oficinas de la Gerencia de Infraestructura y Urbanismo, Sub Gerencia de Obras y Gerencia de Administración Tributaria. En el año 2007, se implementan la Cabina Publica Municipal, en el local de la Biblioteca Municipal y en el 2008, se ejecuta la construcción del tercer piso, donde se encuentran la Gerencia de Administración Financiera, Sub Gerencia de Tesorería, Sub Gerencia de Contabilidad y la Oficina de Tramifácil. Se construye el local descentralizado del Instituto Vial Provincial, durante la actual gestión del Alcalde C.P.C. Percy Alberto Ramos Puelles. 1.2 GLOSARIO DE TÉRMINOS N° TÉRMINO CONCEPTO 01 Municipio Conjunto de personas que viven dentro de los límites de un territorio. Se conforma de tres elementos: población, territorio y gobierno 02 Municipalidad Es un ente que representa y organiza los recursos para encontrar solución a problemas relacionados al municipio. 03 SIAF – Sistema Integrado de Administración Financiero Es un instrumento informático que automatiza el proceso de ejecución presupuestal, financiero y contable, mediante un registro único de operaciones. 04 SNIP – Sistema Nacional de Inversión Pública Conjunto de principios, métodos, procedimientos y normas técnicas que certifican la calidad de los proyectos de inversión pública (PIP) 05 PIP - Proyectos de inversión pública Proyecto financiado total o parcialmente con recursos públicos para generar, mejorar o recuperar bienes o servicios en un tiempo determinado 06 SIGA – Sistema Integral de Gestión Administrativa Sistema informático direccionado hacia el área de Abastecimiento y sirve como soporte para efectuar el control de las operaciones. Apoya el ordenamiento de los bienes y servicios que adquiere el Estado.
  • 5.
    6 Municipalidad Provincial de Lambayeque Informede Prácticas Pre Profesionales 07 SEACE – Sistema Electrónico de Adquisiciones y Contrataciones del Estado Sistema electrónico que permite el intercambio de información sobre las adquisiciones y contrataciones del Estado, además de la realización de transacciones electrónicas. CAPITULO 2: DIAGNOSTICO SITUACIONAL 2.1 DIAGNÓSTICO EXTERNO Para el diagnóstico externo se han establecido los siguientes factores de estudio: económico, demográfico, social, político-legal, cultural e infraestructura. 2.1.1 Factor Económico Para el presente año, el Perú crecerá un 5.7% y cerrará el año con una inflación de 3% según estimaciones. La inversión privada y pública representa el 25% del PBI y el ingreso per cápita está acercándose a los US$ 6000, lo que nos coloca ante los ojos del mundo como un país atractivo para invertir. A nivel regional, Lambayeque ha mostrado gran dinamismo en los últimos años, a pesar de ser el segundo departamento más pequeño del país (luego de Tumbes), llegando a cifras de crecimiento económico superiores al 10% en el 2007 y aportando al PBI un 3.44% que lo ubica como la octava economía a nivel nacional. La región se caracteriza por ser principalmente comercial. Esta actividad, representa el 25% de la generación de valor en la economía del departamento, destacando también el sector transportes y comunicaciones, en un 12%, y la agricultura, en 8%. La ejecución del proyecto de irrigación de Olmos está incrementando la demanda de mano de obra: el jornal diario está en S/.25. Los sectores agrícola, industrial y turístico se han declarado como sectores productivos básicos en el mediano plazo; de hecho, se aspira a posicionar a Lambayeque como el segundo destino turístico más importante del Perú. Sin embargo, contar con sólo un 37% de asfaltado en la red vial departamental resulta un grave impedimento para cumplir esta meta. 2.1.2 Factor Demográfico Conforme al Censo Nacional de Población y Vivienda del 2007 elaborado por el INEI, la población del departamento de Lambayeque asciende a
  • 6.
    7 Municipalidad Provincial de Lambayeque Informede Prácticas Pre Profesionales 1,142,757 habitantes con una tasa de crecimiento anual de 1.3%, mostrando una tendencia declinante en los últimos cincuenta años debido al descenso de la natalidad en las nuevas familias. La población lambayecana ha crecido cinco veces en casi 70 años y está en pleno bono demográfico, pues su población adulta pasó del 28.8% del total en 1981 a representar el 42.3% en el 2007. Según el censo del 2007, el 79.5% de sus habitantes vive en zonas urbanas. Y aunque es el noveno departamento más poblado, es el sexto con mayor Índice de Desarrollo Humano (0.6271). La provincia de Lambayeque cuenta con 12 distritos, cuya población está repartida en forma desigual. El distrito capital, Lambayeque, alberga a la cuarta parte de la población de toda la provincia y muy de lejos le siguen los distritos de Mórrope y de Motupe; mientras que Chóchope y Pacora son los menos poblados. Estos datos revelan un crecimiento desordenado de la población, alentada por el centralismo existente también en el espacio provincial, tal como se observa en el siguiente cuadro: CUADRO N° 01 Distribución de la población por distrito y área de residencia Provincia de Lambayeque Fuente: Censo Nacional 2007 – INEI La Provincia de Lambayeque cuenta con distritos con mediana concentración de población como el mismo Lambayeque y distritos como Túcume e Íllimo. Pero también cuenta con distritos con una baja densidad poblacional como Olmos y Mórrope que tienen una gran extensión territorial. DISTRITOS URBANA RURAL TOTAL % Lambayeque 48273 15113 63386 24.4% Mórrope 9050 30124 39174 15.1% Olmos 9807 26788 36595 14.1% Motupe 13382 10629 24011 9.3% Túcume 7916 12898 20814 8.0% Mochumí 6963 11080 18043 7.0% Jayanca 7282 7760 15042 5.8% Salas 3248 9750 12998 5.0% San José 10781 1297 12078 4.7% Íllimo 4699 4408 9107 3.5% Pacora 3599 3196 6795 2.6% Chóchope 294 937 1231 0.5% Total 125,294 133,980 259,274 100.0%
  • 7.
    8 Municipalidad Provincial de Lambayeque Informede Prácticas Pre Profesionales Esta baja densidad poblacional supone la falta de inversiones en: carreteras, acondicionamiento para viviendas, obras productivas, asuntos de propiedad, entre otros. 2.1.3 Factor Social a) Educación Los indicadores de cobertura de la educación de Lambayeque son relativamente positivos, la cobertura de la educación primaria es casi universal y a la educación secundaria accede más del 80% de la población. La tasa de analfabetismo en Lambayeque es de 6,5%. La población sin nivel educativo al año 2007, en el área rural es mayor a la registrada en el ámbito urbano. En el ámbito rural, 16 de cada cien personas no cuentan con nivel educativo y en el ámbito urbano 5 de cada 100 personas. La provincia de Lambayeque cuenta con 990 instituciones educativas en el nivel Primario, Secundario y Superior, tanto en el área urbana como rural de forma escolarizada y no escolarizada.  334 instituciones de nivel primaria, secundaria y superior en el área urbana; 656, en el área rural.  05 Centros de Educación Tecnológica, 04 de ellos del sistema público  01 Centro de Educación Universitaria: La Universidad Nacional Pedro Ruiz Gallo b) Social La falta de conciencia tributaria en la población que incumple sus obligaciones tributarias, ya sea por el poco o nulo interés de los pobladores y en otros casos, por su limitación económica, limita los ingresos de los gobiernos locales, que al mismo tiempo, limita el número de obras públicas. Asimismo, hay por resaltar la presencia de jóvenes y adolescentes calificados en “riesgo social” por sus actitudes, costumbres y situación de vida. Estos grupos adoptan nombres como: pandillas, maras, chapulines, gamberros, etc., quienes generan preocupación y alarma en la población. c) Salud Lambayeque cuenta con 4 hospitales, 8 centros maternos infantiles, 35 centros de salud y 109 postas médicas, distribuidas en las provincias de Lambayeque, Ferreñafe y Chiclayo. El 66.6% de la población de Lambayeque cuenta con algún seguro de salud: el 41,7% pertenece al Seguro Integral de Salud (SIS), el 21,0% al seguro de Essalud y el 3,8% a otros seguros.
  • 8.
    9 Municipalidad Provincial de Lambayeque Informede Prácticas Pre Profesionales La primera causa de muerte en el departamento son las enfermedades respiratorias (45,8%), cifra que muestra un leve decremento en relación al año anterior. Como segunda causa de muerte, se encuentran las enfermedades infecciosas y parasitarias (14,5%) y con menor frecuencia las enfermedades endocrinas y metabólicas (2,6%) d) Vivienda Del Censo Nacional 2007, se obtuvieron los siguientes datos para el distrito de Lambayeque:  Predominan las casas independientes (93%), chozas y cabañas (3%) y viviendas improvisadas (1,5%).  Las viviendas, en su mayoría, poseen paredes exteriores de adobe o tapia (62,6%); ladrillo o bloque de cemento (25,4%) y quincha o caña de barro (9,3%).  El abastecimiento de agua a través de pozo presenta un porcentaje de 35,6%, el más alto de las tres provincias. Un 75,9% de viviendas dispone de servicio de agua potable de 1 a 3 horas; mientras que sólo el 0,5% dispone de agua las 24 horas del día.  El 30% de viviendas dispone de desagüe dentro de su vivienda, mientras que un 16% no tiene desagüe de ningún tipo.  Más del 40% de las viviendas no cuentan con alumbrado eléctrico por red pública. En promedio, disponen de 3 artefactos y/o equipos en casa. 2.1.4 Factor Político-Legal En noviembre del 2012, se conoció de la supuesta infiltración del Movimiento por la Amnistía y los Derechos Fundamentales (Movadef) en la Universidad Nacional Pedro Ruiz Gallo de Lambayeque y las pintas aparecidas en el distrito Olmos, que ha generado sensación de alarma en la sociedad y ha movilizado autoridades como la Defensoría del Pueblo y Ministerios. En este mismo sentido, se ha calificado a Lambayeque, después de Lima, como la región con más casos de corrupción, registrándose hasta la fecha, 7 mil denuncias en diferentes instituciones públicas. 2.1.5 Factor Cultural El departamento de Lambayeque tiene por principales atractivos sus museos; en particular, el de Tumbas Reales de Sipán, el cual alberga los restos del Señor de Sipán, descubiertos por el arqueólogo Walter Alva en 1987, y convertido en una atracción a nivel mundial. También cuenta con los museos de Sicán y Brüning, entre otros.
  • 9.
    10 Municipalidad Provincial de Lambayeque Informede Prácticas Pre Profesionales Lambayeque también posee atractivos naturales como el Bosque Seco de Pómac y kilómetros de playas frente a sus costas. La presencia de zonas naturales protegidas como el Bosque de Pómac y el de Chaparrí fomentan un tipo especial de turismo: el de los observadores de aves. Gracias al apoyo de las instancias del Gobierno Central, se aprecia un acentuado realce del Patrimonio Monumental Histórico y Urbanístico de la ciudad de Lambayeque, tal es así en al año 2011, la población lambayecana ya cuenta con una mejorada Casa Montjoy, ícono de la historia nacional. 2.1.6 Factor Infraestructura A la fecha, Lambayeque es una región que cuenta con una red interna vial de 2 225,2 km, de los cuales el 32,9% se encuentra asfaltado, en tanto 5,4% es afirmado, 20,1% son vías sin afirmar y 41,6% son trochas carrozables. Esta infraestructura sufre interrupciones todos los años a causa de las lluvias, perjudicando principalmente a las poblaciones de más escasos recursos. Lambayeque cuenta con un aeropuerto, el “José Abelardo Quiñónez”, considerado el mejor de la costa norte. También, con 4 zonas de desembarco en los poblados de Santa Rosa, San José, Pimentel y Puerto Eten. En la actualidad, el proyecto de desarrollo de infraestructura más representativo de la región es el Proyecto Especial Olmos Tinajones (PEOT), que permitirá almacenar 40 millones de metros cúbicos de agua, para su posterior aprovechamiento en la generación de energía eléctrica y en la irrigación en zonas muy propicias para el desarrollo de cultivos de agro exportación, pero que a la fecha se catalogan como desérticas debido al reducido nivel de precipitación pluvial. 2.2 DIAGNÓSTICO INTERNO En esta sección se analizará el aspecto: municipal, organizacional, legal, infraestructura, tecnológico y financiero. 2.2.1 Aspecto municipal El gobierno municipal actual está presidido por el CPC Percy Ramos Puelles del Partido Aprista Peruano, quien ha sido reelegido como alcalde por tres períodos consecutivos: 2003-2006; 2007-2010 y el actual, 2011-2014. En este último período su mandato se ha visto amenazado por una posible revocatoria, debido a las constantes quejas por las demandas sociales, tales como:
  • 10.
    11 Municipalidad Provincial de Lambayeque Informede Prácticas Pre Profesionales  El acceso restringido de agua debido a la poca capacidad de reserva que tiene la Planta de Tratamiento y la inexistencia de apropiados canales de agua.  La inadecuada infraestructura de los servicios de comercialización (mercado) y el camal.  La baja recolección de residuos sólidos en el distrito capital, debido a la limitación del servicio con relación al crecimiento poblacional.  Las obras inconclusas de desagüe con bajo nivel de planificación, que dificultan el acceso a las principales calles de la ciudad por tiempos mayores a lo previsto. Los medios de prensa locales cuestionan frecuentemente sobre el desempeño de los regidores de la actual gestión edil, quienes presentan un número escaso de iniciativas y proyectos en las comisiones de trabajo que presiden. De la misma manera, existe un porcentaje de servidores públicos poco comprometidos con la gestión municipal actual debido a diferencias de intereses políticos, mostrando desinterés por participar conjuntamente para el logro de los objetivos de la municipalidad. El gobierno municipal actual promueve la difusión de actividades deportivas, culturales y artísticas en períodos de verano para los escolares, así como el desarrollo de actividades de tipo comercial, empresarial y turístico en ferias realizadas durante el año. 2.2.2 Aspecto organizacional Estructura orgánica La estructura organizacional de la MPL se resume en el organigrama de la Figura N° 02 y tiene las siguientes características:  Es una estructura funcional, es decir se basa en las competencias y funciones definidas en la normativa vigente. Este tipo de estructura es generalmente adoptada por los gobiernos locales.  Se observan tres órganos de línea, un órgano consultivo, un órgano de control, un órgano de defensa judicial, dos órganos de asesoramiento, tres órganos de apoyo y órgano descentralizado, tal como lo determina el Reglamento de Organización y Funciones (ROF).  Se puede distinguir la presencia de comités y juntas, funcionando como órganos de coordinación local provincial, que posibilitan la participación de la sociedad y su articulación a las acciones tomadas por la municipalidad, por lo que se puede concluir que es una organización abierta.
  • 11.
    12 Municipalidad Provincial de Lambayeque Informede Prácticas Pre Profesionales En un gobierno local, la estructura está presidida por el Concejo Municipal, conformado por el alcalde y los regidores. La Alcaldía es el órgano ejecutivo de la municipalidad, siendo el alcalde, el representante legal y la máxima autoridad administrativa. FIGURA N° 02 Organigrama de la Municipalidad Provincial de Lambayeque
  • 12.
  • 13.
    14 Municipalidad Provincial de Lambayeque Informede Prácticas Pre Profesionales Las autoridades municipales elegidas para el actual período 2011 – 2014 y la organización política a la que pertenecen, se muestran en el siguiente cuadro: CUADRO N° 02 Autoridades Municipales 2011- 2014 N° Cargo Nombres y Apellidos Organización Política 00 Alcalde Percy Alberto Ramos Puelles APRA 01 Regidor Antonio Miguel Riojas Ortega APRA 02 Regidor María Del Carmen Saldaña Herrera APRA 03 Regidor Clemente Bances Cajusol APRA 04 Regidor Luis Alberto Sanchez Rosado APRA 05 Regidor Edith Milagros Montalvo Velez APRA 06 Regidor Gregorio Ordónez Santisteban APRA 07 Regidor Consuelo Del Carmen Tena Castillo APRA 08 Regidor Cesar Antonio Zeña Santamaría Alianza para el Progreso 09 Regidor Ivan Alonso Marx Herrera Bernabé Alianza para el Progreso 10 Regidor José Elías Zeña Del Valle Partido Humanista Peruano 11 Regidor Edgard Dante Saavedra Zapata Partido Humanista Peruano Fuente: Elaboración propia en base a información consultada en el JNE Personal Al 2013, la Municipalidad cuenta con 555 personas laborando bajo las diferentes modalidades contractuales, distribuidas en 30 dependencias. En su mayoría, los trabajadores tienen una educación de nivel superior universitario y técnico. Para los puestos que no lo requiere, cuentan con educación secundaria o primaria completa. El personal recibe capacitaciones de acuerdo a su especialidad profesional y técnica. No obstante, si bien es cierto, se exige un nivel básico en computación, se pudo observar, el bajo conocimiento que poseen en temas informáticos y herramientas virtuales, recurriendo a la impresión en lugar de la utilización de programas de almacenamiento virtual. A continuación se listan las principales área de la MPL y el número de trabajadores en ellas. No se están contabilizando obreros y serenos.  Alcaldía 3 empleados  Gerencia Municipal 3 empleados  Control Institucional 5 empleados  Procuraduría Pública Municipal 1 empleado
  • 14.
    15 Municipalidad Provincial de Lambayeque Informede Prácticas Pre Profesionales  Asesoría Jurídica 2 empleados  Planeamiento y Presupuesto 4 empleados  Programación e Inversión 1 empleado  Racionalización 4 empleados  Secretaría e Imagen Institucional 10 empleados  Administración y Finanzas 2 empleados  Contabilidad 7 empleados  Tesorería 6 empleados  Logística 12 empleados  Recursos Humanos 9 empleados  Administración Tributaria 2 empleados  Tributación y Recaudación 7 empleados  Fiscalización y Control 8 empleados  Ejecución Coactiva 2 empleados  Desarrollo Económico 2 empleados  Promoción Económica 4 empleados  Promoción Rural 1 empleado  Servicios y Desarrollo Social 2 empleados  Medio Ambiente, Población y Salud 153 empleados  Promoción Social 12 empleados  Asistencia Alimentaria 3 empleados  Seguridad Ciudadana y Defensa Civil 15 empleados  Infraestructura y Organismo 3 empleados  Obras 29 empleados  Control Urbano 15 empleados  Vial Provincial 0 empleados Cultura y clima organizacional Según el tipo de cultura establecido por Shein, se clasifica a la MPL como una organización de cultura débil. A continuación se detallan las razones, recolectadas en los instrumentos de información utilizados: 1. La gerencia municipal muestra un relativo bajo interés por el personal. En el Plan Estratégico Institucional de la MPL no existen políticas que comprendan el manejo de la cultura organizacional de los trabajadores, tal como se aprecia en planes de otras municipalidades. 2. Prevalece un estilo burocrático y una estructura vertical con un alto poder de los mandos con mayor jerarquía, originando burocracia en la toma de decisiones, costos en papeleo y falta de motivación en el personal. 3. El trabajo por meritocracia es casi nulo. En muchos casos los ascenso ocurren por relaciones amicales resaltando el paternalismo o “vara”. No obstante a estos puntos, se puede percibir un clima organizacional positivo, propiciado por las relaciones interpersonales entre trabajadores (jefes y compañeros), la comunicación informal y la ayuda mutua.
  • 15.
    16 Municipalidad Provincial de Lambayeque Informede Prácticas Pre Profesionales Documentos de Planeamiento y Gestión La MPL cuenta con dos tipos de documentos e instrumentos: Documentos de Planeamiento e Instrumentos de Gestión Tanto los documentos de planeamiento como los instrumentos de gestión se encuentran aprobados y actualizados, a excepción del Plan de Participación Ciudadana que no ha sido elaborado hasta la fecha, debido al desconocimiento parcial de las normas legales en cuanto a organización municipal. Debe señalarse que el ROF, MOF, CAP, MAPRO y TUPA han sido elaborados en el año 2010, pero aún mantienen su vigencia. Asimismo, las funciones de cada unidad, el perfil de los cargos de los funcionarios municipales, la descripción de las tareas y las funciones de cada puesto están claramente definidas. CUADRO N° 03 Documentos de Planeamiento e Instrumentos de Gestión de la MPL DENOMINACIÓN NOMBRE DEL DOCUMENTO O INSTRUMENTO VIGENTE DOCUMENTOS DE PLANEAMIENTO Plan de Desarrollo Concertado Local Plan de Desarrollo Concertado Prov Lambayeque 2011-2021 Sí Plan Estratégico Institucional - PEI PEI 2011-2014 (Plan Estratégico Institucional) Sí Plan de Adquisiciones Plan Anual de Adquisiciones de la MPL 2013 Sí Plan de Participación Ciudadana No tiene Plan de Contingencia para el Fenómeno “El Niño” Plan Provincial de Contingencia para el Fenómeno "EL NIÑO" 2009-2010 No Plan de Protección del Medio Ambiente Medidas de Ecoeficiencia en la MPL 2012 Sí INSTRUMENTOS DE GESTIÓN Reglamento de Organización y Funciones – ROF Reglamento de Organización y Funciones – ROF Sí Manual de Organización y Funciones – MOF Manual de Organización y Funciones – MOF Sí Cuadro de Asignación de Personal – CAP Cuadro de Asignación de Personal – CAP Sí Texto de Único de Procedimientos Administrativos – TUPA Texto de Único de Procedimientos Administrativos – TUPA Sí Manual de Procedimientos Administrativos - MAPRO Manual de Procedimientos Administrativos - MAPRO Sí Plan Operativo Institucional – POI Plan Operativo Institucional Sí Fuente: Elaboración propia en base a información consultada en el Portal Web de la MPL
  • 16.
    17 Municipalidad Provincial de Lambayeque Informede Prácticas Pre Profesionales 2.2.3 Aspecto legal La Municipalidad Provincial de Lambayeque se rige bajo la Ley N° 27972 “Ley Orgánica de Municipalidades”, que entre otros señala que los gobiernos locales gozan de autonomía política, administrativa y económica, y que tienen por finalidad representar al vecindario, promover la adecuada prestación de servicios públicos locales y el desarrollo integral y sostenible de su circunscripción. Asimismo, sus actividades, planes y procedimientos se rigen bajo un copioso marco normativo:  Ley N° 27783 – Ley de Bases de la Descentralización y sus modificatorias.  Ley N° 27209 – Ley de Gestión Presupuestaria del Estado.  Ley N° 30114 – Ley de Presupuesto del Sector Público para el Año Fiscal 2013  Ley N° 28112 – Ley Marco de la Administración Financiera del Sector Público y sus modificatorias.  Ley N° 28411 – Ley General del Sistema Nacional de Presupuesto y sus modificatorias.  Ley N° 27785 – Ley Orgánica del Sistema Nacional de Control y de la Contraloría General de la República.  Ley N° 27245 – Ley de Responsabilidad y Transparencia Fiscal y sus modificatorias.  Ley N° 27293 – Ley del Sistema Nacional de Inversión Pública  Ley N° 28563 – Ley General de Sistema Nacional de Endeudamiento y sus modificatorias  Ley N° 27638 – Ley Marco de Modernización de la Gestión del Estado  Ley N° 28056 – Ley Marco del Presupuesto Participativo  Decreto Supremo N° 034-82-PCM. Formulación y Aplicación de Política de Gestión y Planes Operativos Institucionales.  Decreto Supremo N° 083-2004-PCM-TUO de la Ley de Contrataciones y Adquisiciones del Estado  Decreto Legislativo N° 776 – Ley de Tributación Municipal y sus modificatorias. Debido a que cada año se aprueban y actualizan las diferentes leyes, normas y reglamentos a nivel nacional, existen dificultades de la municipalidad para acceder a información sobre estas actualizaciones. 2.2.4 Aspecto infraestructura Como se hizo mención en el primer capítulo, la MPL cuenta con un local propio ubicado en la esquina de la calle Dos de Mayo y la Avenida Bolívar en el distrito de Lambayeque. El estilo del primer edificio, el más antiguo, es
  • 17.
    18 Municipalidad Provincial de Lambayeque Informede Prácticas Pre Profesionales Republicano con detalles coloniales en su fachada; el segundo edificio, es de estilo tradicional. El material de construcción del segundo piso del edificio principal es el adobe, los techos de eternit y no existen columnas de cemento, elementos que sitúan a los trabajadores en peligro frente a algún movimiento sísmico y que además, dificulta su trabajo en períodos de lluvias. Recursos materiales En la MPL no existen oficinas acondicionadas de manera adecuada para las áreas específicas en el organigrama, y en algunos casos, tampoco cumplen con los criterios de espacios para trabajar. En una oficina se puede encontrar personal de dos a tres dependencias diferentes. Se observa una inadecuada asignación de los equipos de cómputo y de escritorio. Mientras algunas oficinas necesitan de mobiliario o computadoras para su desempeño laboral; otras, tienen estos muebles adicionales sin utilizar. Muchas oficinas no cuentan con iluminación y ventilación adecuada, por lo que se tiende a encender las luces en el día y utilizar ventiladores de alto consumo de energía. El mobiliario es antiguo y se encuentra deteriorado, también, no se dispone de escritorios y puertas con cerraduras. 2.2.5 Aspecto tecnológico Sistemas Administrativos La MPL cuenta con los softwares informáticos exigidos por el Estado y necesarios para el desarrollo de sus objetivos, el SIAF, SIGA, SNIP, SEACE. Sin embargo, aún falta implementar sistemas integrados como el del área de Catastro, así como la disposición de pautas para que la información institucional esté debidamente protegida con claves y archivos de respaldo. Portal Web La MPL cuenta con un Portal Web (www.munilambayeque.gob.pe), donde se presenta los datos generales de la institución, documentos municipales, guías de trámite para el ciudadano, consultas online y noticias de interés. La información se actualiza según requerimientos de los funcionarios y previa evaluación. Un aspecto negativo a señalar es el diseño poco atractivo de la página, observándose una tipografía y colores poco estéticos, falta de distribución y orden de la información, además de enlaces rotos, es decir, enlaces que conducen a páginas que actualmente no existen. La estructura de navegación se enmarca en cuatro secciones: un menú principal, dos paneles (frames) laterales de uso variado (enlaces a documentos, imágenes, etc.) y un espacio principal para el contenido propiamente dicho, tal como se observa en la figura N° 3.
  • 18.
    19 Municipalidad Provincial de Lambayeque Informede Prácticas Pre Profesionales La creación de un nuevo portal dependería de un desarrollador especializado, cuyo salario no está contemplado dentro del presupuesto municipal. Por ello, se deduce el motivo por el que los responsables hayan dejado de lado este aspecto. Sin embargo, deben considerarse los beneficios hacia la imagen institucional que proporcionaría un correcto diseño de la página web. Se encuentra implementado también el correo institucional, al cual tienen acceso las gerencias y sub gerencias para sus requerimientos de comunicación. FIGURA N° 03 Portal Web de la Municipalidad Provincial de Lambayeque Menú principal Panel lateral (frame 1) Contenido general Panel lateral (frame 2)
  • 19.
    20 Municipalidad Provincial de Lambayeque Informede Prácticas Pre Profesionales 2.2.6 Aspecto financiero Para el año 2013, se aprobó el Presupuesto Institucional de Apertura (PIA) por un monto total de S/. 28’775,274.00. CUADRO N° 04 Presupuesto del año 2013 según genérica de gasto y tipo de financiamiento TIPO DE FINANCIAMIENTO IMPORTE (S/.) 00 Recursos Ordinarios 1,778,875.00 07 Fondo de Compensación Municipal 23,502,554.00 08 Otros Impuestos Municipales 1,382,185.00 09 Recursos Directamente Recaudados 2,108,005.00 18 Canon 3,655.00 Total General 28,775,274.00 Fuente: Municipalidad Provincial de Lambayeque Los gastos de capital (Adquisición de activos no financieros), destinados para la atención de los proyectos de inversión públicos aprobados constituyen el 30% del presupuesto, mientras que el 47% -la mayor asignación- se destina a sueldos y obligaciones sociales del personal de la MPL. En relación a la información financiera presentada el año 2012, se pudieron determinar algunos indicadores (cuadro N° 05) y analizar la situación de la municipalidad. GENÉRICA DE GASTO IMPORTE (S/.) 5. GASTOS CORRIENTES 2.1 Personal y obligaciones sociales 13,363,792.00 2.2 Pensiones y prestaciones sociales 1,137,968.00 2.3 Bienes y servicios 4,105,641.00 2.4 Donaciones y transferencias 878,637.00 2.5 Otros gastos 1,059,687.00 6. GASTOS DE CAPITAL 2.6 Adquisición de activos no financieros 8,229,549.00 Total General 28’775,274.00
  • 20.
    21 Municipalidad Provincial de Lambayeque Informede Prácticas Pre Profesionales CUADRO N° 05 Indicadores financieros para la Municipalidad Provincial de Lambayeque Indicadores Descripción Ratio Resultado Equilibrio financiero Determina si los gastos están plenamente cubiertos por los ingresos percibidos. EF = Ingresos totales Gastos totales EF = 19’326,451 13’334,315 EF = 1.44 Autonomía financiera Relaciona los ingresos propios con los ingresos totales para conocer la medida en que la municipalidad depende de sus ingresos, o de fuentes externas. AF = Ingresos propios Ingresos totales AF = 15’752,239 19’326,451 AF = 82.5% Capacidad financiera Mide la capacidad que tiene la municipalidad para cubrir sus gastos corrientes con los ingresos propios. CF = Ingresos propios Gastos corrientes CF = 15’752,239 13’334,315 CF = 1.18 Fuente: Elaboración propia en base a información consultada de la MPL y bibliografía especializada  El primer indicador - equilibrio financiero - arroja un resultado de 1.44, lo que significa que los ingresos percibidos por la MPL cubren plenamente sus gastos.  El segundo indicador – autonomía financiera – presenta un resultado de 82.5%, que indica que un alto porcentaje de los ingresos son provenientes de fuentes propias de la municipalidad.  El último indicador - capacidad financiera – tiene un valor resultante de 1.18, es decir, los ingresos propios son suficientes para cubrir los gastos corrientes, por lo que la municipalidad estaría generando excedentes para financiar otros gastos.
  • 21.
    22 Municipalidad Provincial de Lambayeque Informede Prácticas Pre Profesionales CAPITULO 3: ACTIVIDADES DESARROLLADAS 3.1 DENOMINACIÓN DEL ÓRGANO Y PUESTO DESEMPEÑADO El puesto desempeñado en la Municipalidad Provincial de Lambayeque, fue el de Practicante Pre Profesional de Asistente Administrativo de la Oficina de Programación e Inversión. La Oficina de Programación e Inversión (OPI) La OPI es el máximo órgano técnico del Sistema Nacional de Inversión Público (SNIP)1 y que entre otros, tiene por funciones evaluar y declarar la viabilidad de los Proyectos de Inversión Públicos (PIP). La organización del SNIP dentro del contexto de la Municipalidad Provincial de Lambayeque es el siguiente: La OPI mantiene constante comunicación con la Unidad Formuladora que es la encargada de elaborar los proyectos de inversión, y con la Unidad Ejecutora, que es la encargada de la ejecución, operación y mantenimiento de los mismos, una vez evaluados y declarados viables. 1 Ver Glosario de Términos – Capítulo I ÓRGANO RESOLUTIVO Alcaldía Oficina de Programación e Inversión (OPI) Unidad Formuladora (UF) Unidad Ejecutora (UE) MUNICIPALIDAD PROVINCIAL DE LAMBAYEQUE Relación Institucional Relación Funcional y/o Institucional MINISTERIO DE ECONOMÍA Y FINANZAS - Lima- Órgano Rector Dirección General de Política de Inversiones (DGPI) Relación técnico - funcional
  • 22.
    23 Municipalidad Provincial de Lambayeque Informede Prácticas Pre Profesionales Los proyectos viables deben ser remitidos a la DGPI (Lima) a través de correspondencia, para su visto bueno y registro en el banco de proyectos del MEF y control. El personal asignado en la OPI de la municipalidad, según el Manual de Organización y Funciones, lo conforman tres personas: un sub gerente, un asistente y un evaluador. Debido a las restricciones presupuestales del Gobierno Central y Regional, sólo labora un sub gerente quien realiza las funciones de los tres cargos mencionados. Periódicamente, el área de Recursos Humanos asigna un practicante a la OPI, quien desempeña las funciones de Asistente o Evaluador según sus estudios profesionales. No obstante, la falta de conocimientos especializados y la continua rotación de estos practicantes quienes solo laboran tres a cuatro meses, mantienen inestable la organización de la oficina. 3.2 FUNCIONES REALIZADAS Durante el período de prácticas, se realizaron las siguientes funciones: a) Elaboración de informes, proveídos, oficios y trámites asignados por el sub gerente. b) Apoyo en la evaluación de los PIP (proyectos de inversión públicos) c) Asistencia administrativa en reuniones convocadas por el sub gerente y otras que este autorice realizar. d) Coordinación con la Sub Gerencia de Obras y la Gerencia de Planeamiento con respecto al proceso de viabilidad de los proyectos de inversión. 3.3 DESCRIPCIÓN DE LAS FUNCIONES REALIZADAS FUNCIÓN N° 1 Elaboración de informes, proveídos, oficios y trámites asignados por el sub gerente. La información enviada y recibida por la OPI consistía básicamente en oficios y proveídos que incluían observaciones sobre los proyectos, requerimientos, informes de viabilidad, etc. Esta información se destinaba a la Sub Gerencia de Obras, por ser la encargada de planificar y ejecutar los presupuestos para las obras públicas. Se enviaba una copia a la Gerencia de Planeamiento y Presupuesto para su conocimiento, por mantener una relación de jerarquía. De la misma manera, se redactaban los Informes Técnicos, que contenían la evaluación del estudio de pre-inversión a nivel de perfil de los proyectos de inversión, previa consulta en la base de datos del Ministerio de Economía y Finanzas.
  • 23.
    24 Municipalidad Provincial de Lambayeque Informede Prácticas Pre Profesionales Las relaciones de comunicación de la OPI con otras áreas se muestran a continuación: FIGURA N° 04 Principales relaciones de comunicación de la OPI con las áreas de la MPL Elaboración propia Además de la elaboración de documentos de carácter formal, se desarrolló material de ambientación de oficina, como una agenda que incluía reuniones, fechas límite, teléfonos y anexos, directorio, información básica de los proyectos, entre otros. También se realizó una redistribución de los muebles, para aprovechar de mejor manera el espacio de la oficina, y se reorganizaron los fólderes de archivo utilizando divisiones de acuerdo al tipo y fecha de documento que contenían. FUNCIÓN N° 2 Apoyo en la evaluación de los PIP (proyectos de inversión públicos) La evaluación se inicia verificando el diagnóstico de la situación sin proyecto que debe recoger información de aspectos tecnológicos y socioeconómicos el área de influencia del proyecto. Debe incluir un trabajo de campo y este debe ser verificado en la información proporcionada en el informe técnico, que además debe incluir el detalle del problema, objetivos y alternativas de solución respaldada con indicadores. OFICINA DE PROGRAMACIÓN E INVERSIÓN Gerencia de Planeamient o y Presupuest o Sub Gerencia de Obras Sub Gerencia de Recursos Humanos Sub Gerencia de Logística Gerencia de Infraestruct ura y Urbanismo Gerencia Municipal Alcaldía
  • 24.
    25 Municipalidad Provincial de Lambayeque Informede Prácticas Pre Profesionales Lo esencial en esta etapa consiste en calcular la rentabilidad de un PIP para toda la sociedad en su conjunto. Esto se logra comparando los beneficios sociales y costos sociales, atribuibles al proyecto. FUNCIÓN N° 3 Asistencia administrativa en reuniones convocadas por el sub gerente y otras que este autorice realizar. Durante el período de prácticas se realizó una reunión para informar sobre el Presupuesto Participativo a los alcaldes de los distritos de Lambayeque. Esta reunión no fue convocada directamente por el sub gerente, sin embargo, estuvo involucrado en la asesoría de los proyectos y cediendo algunos recursos materiales para su realización. Como practicante, se elaboraron folletos en base a cuadros sinópticos e ideas fuerza, que simplificaban la información. De la misma manera, se atendió a los alcaldes brindándoles acceso a los impresos requeridos y materiales, así como la explicación de ciertos puntos referidos al tema. FUNCIÓN N° 4 Coordinación con la Sub Gerencia de Obras y la Gerencia de Planeamiento con respecto al proceso de viabilidad de los proyectos de inversión. La coordinación con la Sub Gerencia de Obras era constante debido a su relación funcional. El tipo de coordinación se realizaba vía telefónica o presencial y tenía por finalidad el proceso de viabilidad y ejecución de los proyectos, así como el cumplimiento de la normativa. La relación con la Gerencia de Planeamiento y Presupuesto, en cambio, era jerárquica. Como se explicó, toda información debía ser enviaba a esta gerencia para su conocimiento y aprobación. 3.4 LIMITACIONES Los principales aspectos que limitaron el desempeño durante el período de prácticas fueron:  Falta de un equipo de cómputo destinado a la practicante, lo que generaba demoras en el desempeño de las funciones encomendadas y tiempos ociosos, ya que el sub gerente debía ceder su computadora.
  • 25.
    26 Municipalidad Provincial de Lambayeque Informede Prácticas Pre Profesionales  Mobiliario deteriorado e inapropiado, como escritorios sin cerraduras de seguridad, sillas en malas condiciones, mesas antiguas y estantes pequeños. Es de resaltar que se elaboró una PECOSA solicitando estos elementos, que por falta de presupuesto y demoras en trámites documentarios, hasta la fecha que se finalizaron las prácticas no se atendía. CAPITULO 4: PROBLEMÁTICA Y PROPUESTA DE SOLUCIÓN 4.1 PROBLEMÁTICA A continuación se muestra una tabla donde se resumen los principales problemas encontrados en la MPL, analizados en la sección de Diagnóstico Interno – Cap. 2. ASPECTO PROBLEMA Municipal Imagen institucional débil debido a las constantes quejas por demandas sociales insatisfechas. Poco compromiso con la gestión municipal actual por parte de un grupo de servidores públicos debido a las diferencias de intereses políticos internos. Organizacional Carencia de políticas que comprendan la mejora de la cultura organizacional. No se dispone de un Plan de Participación Ciudadana aprobado y vigente. Falta de capacitación del personal en herramientas tecnológicas. Demora en la atención oportuna de los requerimientos de materiales. Inadecuada asignación de equipos de cómputo y mobiliario. Inadecuados sistemas de gestión de archivo físico y electrónico. Escasez de recursos humanos para atender las funciones de determinadas áreas de la municipalidad. Limitada innovación empresarial. Legal Dificultad para acceder a información actualizada del marco normativo vigente nacional. Infraestructura Inadecuada infraestructura del edificio principal de la municipalidad, que sitúa a los trabajadores en peligro frente algún movimiento sísmico.
  • 26.
    27 Municipalidad Provincial de Lambayeque Informede Prácticas Pre Profesionales Oficinas mal acondicionadas que no cumplen con los criterios de espacio, ventilación e iluminación. Tecnológico Falta de implementación de un sistema integrado para el área de Catastro. Falta de pautas para la protección de la información institucional con claves y archivos de respaldo. Insuficientes equipos informáticos y obsolescencia de los existentes. Financiero Baja asignación de recursos financieros a proyectos de inversión públicos. La elección del problema a tratar se ha realizado en base a criterios cualitativos y de conveniencia, ya que algunos de ellos suponen soluciones que involucran grandes montos de inversión y alto nivel de detalle que no son adecuados para este tipo de investigación. 4.2 DEFINICIÓN DEL PROBLEMA El término Gestión de Documentos se define como un aspecto de la Administración General relacionado con la búsqueda de la economía y la eficacia de la producción, mantenimiento, uso y destino final de los documentos. Un buen sistema de gestión documental debe ser flexible para poder adaptarse a los constantes cambios organizativos y tecnológicos que suceden en las instituciones; debe también ser plataforma fundamental para el sistema de información y por ende ser parte significativa del conocimiento e inteligencia de la organización. Para ello, es necesario utilizar herramientas tecnológicas que simplifiquen el manejo y acceso a los grandes volúmenes de información documental que se generan en la actualidad. Actualmente y cada vez más, los documentos electrónicos integran mayor parte de los recursos de información de las organizaciones. Por eso es muy importante que se diseñe un buen sistema de gestión de documentos que soporte las necesidades de la municipalidad y sea capaz al mismo tiempo de proveer la información requerida rápida y eficazmente, y de proteger los datos almacenados. El área de la OPI cuenta un archivo físico de tamaño y espacio regular, que permite conservar los documentos utilizados diariamente (oficios, informes y proveídos), registrándolos por número, asunto y destinatario en cuadernos de control. Este método es utilizado en todos los departamentos de la municipalidad y se adapta a sus necesidades. Sin embargo, la OPI trabaja con proyectos de inversión que corresponde a uno de los principales objetivos de la municipalidad, por lo que su seguimiento es constante y requerido por diferentes dependencias. Por ello estos expedientes deben ser fácilmente accesibles. La OPI carece con un registro informático de sus archivos, que impide el control y orden de los proyectos. Si se requiere información sobre alguno de ellos, el
  • 27.
    28 Municipalidad Provincial de Lambayeque Informede Prácticas Pre Profesionales solicitante busca manualmente en las carpetas, llevando mayor tiempo de lo previsto, y en ocasiones, no encontrar la información. La OPI guarda temporalmente los documentos que maneja en la resolución de los asuntos pendientes. Cuando esta documentación deja de ser utilizada, se traslada sin ningún procedimiento sistematizado al área de archivo. Este funcionamiento provoca que no haya un control efectivo del fondo de archivo. Como resultado, se acumulan numerosas copias y duplicados de proyectos que no tienen ninguna utilidad y que ocupan espacio innecesariamente. También se conservan bastantes documentos que han agotado su período de vigencia. Todo lo cual genera incertidumbre en los responsables de la toma de decisiones, baja satisfacción de los usuarios de la información en cuanto a la cantidad, calidad y acceso a la misma, subutilización de recursos humanos y materiales, lo que sin duda afecta negativamente el cumplimiento del fin de la OPI. En virtud de tal situación, es necesario que en la OPI se despliegue una eficiente gestión de la información documental que según Ferreiro, Arenas, Colle y Hörmann (1990), ha de determinar su competitividad, la calidad de sus decisiones y su desarrollo. 4.3 ÁRBOL DEL PROBLEMA PROBLEMA Deficiente gestión de la información documental. OBJETIVO Lograr una eficiente gestión de la información documental. Deficiente gestión de la información documental. Pérdida de tiempo en la localización y recuperación de documentos Falta de organización de los expedientes para su adecuada utilización. Falta de estructuras físicas y digitales de soporte para el archivo. Tendencia a mantener el conservadurismo del sector público Duplicidad de expedientes. CONSECUENCI CAUSAS Demora en trámites de asuntos de los usuarios externos.
  • 28.
    29 Municipalidad Provincial de Lambayeque Informede Prácticas Pre Profesionales Objetivos Específicos 1. Mejorar el tiempo de localización y recuperación de los expedientes de los proyectos de inversión. 2. Eliminar la duplicidad de documentos. 3. Disminuir el tiempo de trámite de asuntos relacionados a clientes externos. Indicadores OBJETIVO INDICADOR UNIDAD MEDIDA VALOR ACTUAL VALOR ESPERADO Obj. 1 Tiempo de localización de expedientes Minutos 20 5 Obj. 2 Documentos duplicados Unidad 19 0 Obj. 3 Tiempo de trámite de expedientes Horas 24 2 4.4 PROPUESTA La propuesta se desarrolló tomando en cuenta las políticas y normas de la MPL en cuanto a gestión de archivos. La forma en que la información es presentada y organizada se vuelve tan importante como el contenido. Por ello se decidió crear una base de datos con herramientas ofimáticas que funcionaba como un inventario documental. Se trasladó a los medios digitales, la información de los proyectos gestionados en los años 2010, 2011 y 2012, y se asignaron a una categoría: SNIP 9, SNIP 16, montos de inversión, montos asignados, montos modificados, responsables, fechas y número de documento con que viabilizó el proyecto de inversión. Se describió cada expediente en la base de datos, con indicación del nº de la carpeta y el nº de orden del expediente dentro de ella. Ello supone la ventaja de:  Disponer de un sistema de información de la documentación producida.  Facilidad de acceso a la documentación.  Facilidad de reposición de la documentación extraída del expediente. La devolución a su orden original es algo simple y rutinario. Se consideró que la ordenación de los expedientes de los proyectos sea cronológica en lugar de número de SNIP, como se venía realizando. En coordinación con la Gerencia de Planeamiento y Presupuesto, se llegó al consenso de que los documentos de la Administración como Presupuesto General, Misión, Visión y Actas, deberían ser accesibles en documento digital, sin
  • 29.
    30 Municipalidad Provincial de Lambayeque Informede Prácticas Pre Profesionales la opción de distribuirlas como fotocopias. De esta manera, la oficina no se vería en la necesidad de archivar tanta documentación en soporte papel. La propuesta disminuyó el tiempo de ubicación de un proyecto en 98%. Antes de la propuesta, se podía emplear hasta cuatro horas, dependiendo de la antigüedad del PIP. Con la creación del sistema de archivos, el tiempo se redujo a segundos. La información organizada y clasificada de los proyectos de inversión aprobados y rechazados, se utilizó en un reporte de control dirigido a la Gerencia de Planeamiento y Presupuesto. 4.5 EVALUACIÓN DE LOS RESULTADOS Tras dos semanas de la utilización del programa, se observaron los siguientes resultados:  Disminución de tiempos de ubicación de archivos en un 99%.  Disminución de gastos administrativos, al evitarse gastos no necesarios en material de oficina y transporte.  La información de los proyectos es completamente accesible en cualquier momento.  Los integrantes de las áreas relacionadas se ven favorecidos por una mayor rapidez y un trabajo más dinámico.  Aumento por el interés en el uso de tecnologías. FIGURA N° 05 Gráfico de Propuesta Fuente: Elaboración propia Sin propuesta Tiempo máximo: 4 horas Documentos duplicados: 19 Tiempos trámite a usuarios: 1 día Presencia de estrés laboral. Con propuesta Tiempo máximo: 5 minutos Documentos duplicados: 0 Tiempos trámite a usuarios: 2 horas Disminución de estrés laboral. Toma de pantalla de la Base de Datos USUARIO S  Sub gerente de OPI  Practicante de OPI  UF  UE
  • 30.
    31 Municipalidad Provincial de Lambayeque Informede Prácticas Pre Profesionales CAPITULO 5: CONCLUSIONES Y RECOMENDACIONES 5.1 CONCLUSIONES  Las prácticas pre profesionales en la Municipalidad Provincial de Lambayeque me permitieron comprender el campo de la gestión de proyectos públicos, un campo muy rico en conocimientos, donde desarrollé una visión integral de los problemas sociales y su solución.  La realización de prácticas es de vital importancia para el alumno, en cuanto a las competencias nuevas que puede adquirir. En mi caso, obtuve conocimientos sobre el campo de la Inversión Pública y habilidades, como mejoras en mi capacidad de expresión oral y escrita, trabajo bajo presión, capacidad de análisis del entorno, manejo de recursos materiales, entre otros.  Mis mayores contribuciones fueron gracias a mis sólidos conocimientos en informática, que tienen gran influencia en áreas como la OPI, debido al dinamismo y constante coordinación interdepartamental con que se trabaja. 5.2 RECOMENDACIONES  Se recomienda realizar capacitaciones de manera gradual a las necesidades que requieran los trabajadores de la OPI, UE y UF, debido a que estas áreas son el eje central del estudio de las demandas sociales y su posterior satisfacción mediante la elaboración de proyectos.  Se debe brindar mayor apoyo a los practicantes confiándoles actividades nuevas y de envergadura, ya que en la práctica pre profesional el estudiante se encuentra bastante motivado, y cumple con estas exigencias. No sólo hay que delegarles tareas administrativas repetitivas que disminuyen su creatividad y gusto por el trabajo en el sector público.  Es importante que las gerencias de la municipalidad realicen acciones de control a la gestión municipal, no con el fin de discrepar políticamente, sino en
  • 31.
    32 Municipalidad Provincial de Lambayeque Informede Prácticas Pre Profesionales el afán que los recursos financieros estén debidamente asignados y las demandas internas sean atendidas.