“AÑO DE LA PROMOCIÓN DE LA INDUSTRIA RESPONSABLE Y DEL
COMPROMISO CLIMÁTICO”
INSTITUTO DE EDUCACIÓN SUPERIOR TECNOLÓGICO PRIVADO
“ALAS PERUANAS”
PRESENTADO POR:
ELMER DUBERLY CEVALLOS JIMENEZ
PARA OPTAR EL TÍTULO DE:
PROFESIONAL TÉCNICO EN ADMINISTRACIÓN
PIURA- PERÚ
2014
2
INSTITUTO DE EDUCACIÓN SUPERIOR TECNOLÓGICO PRIVADO
“ALAS PERUANAS”
CARRERA PROFESIONAL DE ADMINISTRACIÓN
PROMOCIÓN: 2011-2014
SUSTENTANTE
ELMER DUBERLY CEVALLOS JIMENEZ
JURADO CALIFICADOR:
PRESIDENTE SECRETARIO
VOCAL
PIURA – PERÚ
2014
3
DEDICATORIA
A ti dios que me diste la oportunidad
de vivir y de regalarme una familia
maravillosa.
Con mucho cariño dedico este trabajo
principalmente a mi hermano, mis
padres que me dieron la vida y han
estado conmigo en todo momento.
4
AGRADECIMIENTO
Agradezco a Dios porque sin el nada de
esto hubiera sido posible. A mis
padres, los cuales se han preocupado
en todo momento y me han impulsado a
seguir adelante.
A mi hermano Luis Alberto, quien es mi
mejor amigo que ha estado conmigo.
Siempre en cada paso de mi carrera
técnica.
5
INTRODUCCIÓN
La administración es una de las actividades de mayor importancia en una
empresa o entidad pública para la búsqueda y logro de los objetivos.
La práctica de la administración se encuentra en cada una de las facetas de la
actividad humana, para alcanzar el éxito en las empresas en el nuevo contexto de
economía globalizada; no solo se requiere de actitud emprendedora si no de la
perseverancia del empresario, para operar en el medio de los distintos cambios y
creciente competencia.
De conformidad con lo estipulado en la R. M. N° 738-85- ED- Normas
programación, Ejecución y evaluación de prácticas profesionales en Institutos
Superiores Tecnológicos, mis practicas las realizado en área de estadística e
informática en el centro de salud San Pedro.
Este informe de prácticas profesionales, contiene una descripción de las diversas
tareas y actividades que desarrolle en la entidad en mención.
El presente informe está estructurado en v capítulos: el primer capítulo
concerniente a la información general, a los datos personales y de la empresa:
reseña histórica, misión visión, organigrama de la misma.
El segundo capítulo detallo las siguientes actividades desarrolladas, caso práctico
logros y dificultades.
En tercer capítulo detallo las conclusiones, las conclusiones, recomendaciones,
anexos.
Como requisito previo para efecto de titulación presento este informe a la dirección
del I.S.T.P “ALAS PERUANAS” – PIURA, para su calificación de acuerdo a las
normas establecidas.
6
ÍNDICE
Pág.
DEDICATORIA………………………………………………………………… 3
AGRADECIMIENTO…………………………………………………………… 4
PRÓLOGO……………………………………………………………………… 5
CAPÍTULO I: INFORMACION GENERAL….………………………….. 8
1. DATOS PERSONALES
1.1.- NOMBRE Y APELLIDOS…………………………………………….. 9
1.2.- CARRERA PROFESIONAL…………………………………………. 9
1.3.- LUGAR DE PRÁCTICAS……………………………………………… 9
1.4.- PERÍODO DE PRÁCTICAS……………………………………………. 9
1.5.- HORARIO DE PRÁCTICAS……………………………………………. 9
1.6.- HORAS DE PRÁCTICAS……………………………………………….. 9
1.7.- JEFE DE ASESORÍA Y SUPERVISIÓN………………………………. 9
CAPÍTULO II: ASPECTOS GENERALES DE LA EMPRESA…… 10
2. DATOS DE LA IDENTIDAD………………………………………………….. 11
2.1.- RAZÓN SOCIAL…………………………………………………………. 11
2.2.- RUC……………………………………………………………………….. 11
2.3.- DIRECCIÓN………………………………………………………………. 11
2.4.- ACTIVIDAD QUE REALIZA…………………………………………….. 11
2.5.- RESEÑA HISTÓRICA DE LA ENTIDAD………………………………. 12
2.6.- MISIÓN DE LA ENTIDAD………………………………………………… 13
2.7.- VISIÓN DE LA ENTIDAD………………………………………………… 13
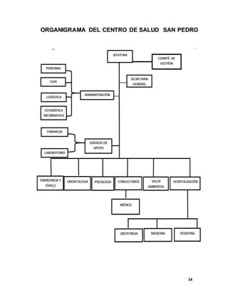
2.8.- ORGANIGRAMA DE LA ENTIDAD……………………………………… 14
7
CAPÍTULO III: DESCRIPCIÓNDE ACTIVIDADES…………….. 15
DESARROLLADAS
3.1.- PERFIL DE LA CARRERA PROFESIONAL DE ADMINISTRACIÓN…. 16
3.2.- OBJETIVO GENERAL DE LA PRÁCTICA………………………………. 17
3.3.- OBJETIVO ESPECIFICO DE LA PRÁCTICA…………………………….. 18
3.4 - FUNCIONES DEL ÁREA DE PRÁCTICAS………………………………. 18
3.5.- ASIGNATURAS APLICADAS A LA CARRERA PROFESIONAL………. 19
3.6.- ACTIVIDADES DESARROLLADAS……………………………………….. 20
3.7.- CASO PRÁCTICO……………………………………………………………. 21
3.8.- DIFICULTADES………………………………………………………………. 27
3.9.- LOGROS ALCANSADOS……………………………………………………. 27
CAPÍTULO IV: CONCLUSIONES Y RECOMENDACIONES…... 29
4.1.- CONCLUSIONES……………………………………………………………. 30
4.2.-RECOMENDACIONES……………………………………………………….. 30
CAPÍTULO V: ANEXOS………………………………………………. 32
5.1.-CARTA DE PRESENTACIÓN DE PRACTICAS TERMINALES……….. 33
5.2.- CONSTANCIA DE PRÁCTICAS TERMINALES…………………………… 34
5.3.- FICHA DE EVALUACIÓN DE PRÁCTICAS TERMINALES……………… 35
5.5.- CROQUIS DE LA UBICACIÓN DE LA ENTIDAD………………………… 37
5.6.- FOTOGRAFÍAS Y/O GRÁFICOS………………………………………….. 38
8
CAPITULO I
INFORCIÓN GENERAL
9
1- DATOS PERSONALES
1.1. NOMBRES Y APELLIDOS:
Elmer Duberly Cevallos Jiménez
1.2. CARRERA PROFESIONAL:
Administración
1.3 ÁREA DE PRÁCTICAS:
Centro de salud San Pedro (Área de estadística e informática)
1.4 PERIODO DE PRÁCTICAS:
Inicio: 28 de mayo del 2014
Término: 23 de agosto del 2014
1.5 HORARIO DE PRÁCTICAS
Lunes – sábado de 8:00 AM – 4:30 PM
1.6 TOTAL DE PRÁCTICAS
506 horas
1.7. JEFE DEL AREA (ESTADISTICAE INFORMATICA)
Sr: Carlos Alberto Salgado Aquise
10
CAPITULOII
ASPECTOS GENERALES DE LA
EMPRESA
11
2.- DATOS DE LA ENTIDAD
2.1. RAZON SOCIAL
Centro de Salud I-4 San Pedro
2.2. RUC
201717660509
2.3 DIRECCIÓN
Esq. Managua Con Buenos Aires S/N A.H San Pedro
Piura – Piura
2.4 ACTIVIDAD QUE REALIZA
Atención médica a la población en general, (seguros, controles. Etc.).
12
2.5. RESEÑA HISTÓRICA
CENTRO DE SALUD I-4 SAN PEDRO
El centro de salud I-4 san Pedro se creó un 29 de junio de 1988 iniciándose las
atenciones a los pacientes, desde ese entonces, la atención a la población fue
aumentando y fue necesario construir un centro de salud que pueda atender las
necesidades de los pacientes, así mismo a medida de que la población fue
creciendo se necesitó más personal, ahora cuenta con una población que supera
los 21,941 mil habitantes, procedente de 12 asentamientos humanos de Piura, el
Centro de Salud I-4 San Pedro en la actualidad tiene 29 años de servicio a la
comunidad, con un promedio de 180 atenciones médicas por día;
El centro de salud San Pedro cuenta con diferentes áreas (psicología,
medicina general, odontología, farmacia, obstetricia, pediatría entre otros)
también se realiza charlas preventivas, talleres de readaptación y charlas
psicológicas con jóvenes violentos de la zona; gracias a este programa se ha
reducido los actos de violencia y enfrentamientos entre pandillas.
Gracias a la eficacia de estos talleres se redujo las atenciones de heridos por
ataques de pandillas. Hasta hace unos años se atendía a la semana un promedio
de 15 a 20 heridos con armas punzo cortantes u objetos contundentes; mientras
que a la fecha la cifra se ha reducido entre 5 y 10 heridos durante los fines de
semana; no obstante el trabajo para readaptar a los jóvenes.
Así mismo se atienden anualmente 600 partos de los cuales el 25% corresponde
a embarazos en adolescentes cuyas edades oscilan entre los 14 y 17 años.
Dentro de las atenciones más frecuentes en el centro de salud San Pedro, están
las enfermedades diarreicas agudas, esto debido a la carencia de servicios
básicos en algunas zonas de su jurisdicción. Luego siguen las infecciones
respiratorias, las infecciones urinarias y la hipertensión en adultos.
13
2.6.- MISIÓN
Somos un estableciente de salud que tiene como finalidad brindar atención
integral a la población y la familia con calidad, calidez, eficacia, eficiencia,
equidad de género y ética; priorizando actividades preventivo promocionales con
personal permanente capacitado motivado y sensibilizado hacia el cambio de
actitudes con el fin de elevar el nivel de salud de nuestra población con énfasis
particular en los más pobres y necesitados.
2.7.- VISIÓN
Brindar una atención integral a la persona y familia a través de prestaciones de
servicios con calidad, solidaridad y equidad, elevando el nivel de salud, para lo
cual se deber• asumir cambios de comportamiento y actitudes en el
establecimiento, empleando racionalmente los recursos humanos, económicos,
materiales y tecnológicos, cumpliendo permanentemente con el compromiso
orientado al bienestar de la comunidad
14
ORGANIGRAMA DEL CENTRO DE SALUD SAN PEDRO
15
CAPÍTULO III
DESCRIPCIÓN DE LAS ACTIVIDADES
DESARROLLADAS
16
3.1.- PERFIL DE LA CARRERA PROFESIONAL DE
ADMINISTRACIÓN.
La administración es considerada como una ciencia que estudia a las empresas
o entidades con el fin de comprender su funcionamiento, evolución, el
administrador dirige a las organizaciones mediante sistemas de planeamiento,
organización y control además incluye los campos de la administración como las
finanzas, logística, mercados de productos, auditoria etc.
En resumen el administrador está capacitado para:
3.1.1 Aplicar principios de la planificación empresarial, en la formulación y
ejecución de planes adecuados a las Instituciones y empresas de diversos tipos y
niveles de organización en sus diferentes procesos.
3.1.2 Aplicar las teorías y modelos organizacionales para cada área, empresa,
institución o sector donde tuviera responsabilidad de dirigir, asesorar o ejecutar.
Gerenciar eficientemente las organizaciones de diversos tipos, promoviendo el
desarrollo de la sociedad y consiguientemente propende al logro del bienestar
general.
3.1.3 Dirige en forma científica y eficiente los diferentes tipos de organizaciones
empresariales en sus diversos procesos, plantear alternativas para la toma de
decisiones, aplicar técnicas para la toma de decisiones en la gestión empresarial.
3.1.4 Administrar adecuadamente los recursos disponibles de las organizaciones
para que éstos puedan satisfacer las necesidades de la sociedad.
3.1.5 Desarrollar y ejercer su liderazgo con sus compañeros de trabajo.
Verificar mediante el control y evaluación la eficiencia del funcionamiento de las
diferentes áreas administrativas y de toda la organización.
17
3.1.6 Desarrolla e impulsa la investigación administrativa, que permita el avance
de la ciencia y tecnología administrativa, orientado a la solución de la
problemática local, regional y nacional.
CAMPO OCUPACIONAL:
Empresario
Gerente
Ejecutivo
Investigador
Docente
Asesor y consultor de empresas privadas y públicas
3.2. OBJETIVO GENERAL DE LA PRÁCTICA
Las prácticas profesionales son elemento significativo en la formación profesional,
cuyo objetivo es la vinculación de los estudiantes para adquirir la experiencia
necesaria con el área de formación a partir de los diferentes sectores de la
aplicación y ampliación teóricos prácticos. La práctica profesional consiste en la
aplicación de conocimientos, desarrollo habilidades, fomento de actitudes y
valores adquiridos a lo largo de mi carrera profesional , es la plataforma o
eslabón que ayuda a colocarse dentro de las empresas ya sea por contratación
de la misma o para colocarse laboralmente en otras empresas. La práctica
profesional permite la inserción y permanencia del practicante en el campo laboral
donde ejerza su disciplina y obtenga experiencia laboral, permitiendo su
participación.
18
3.3. OBJETIVOSESPECÍFICOSDE LA PRÁCTICA PROFESIONAL
3.3.1 Conocer los criterios adecuados para una buena toma de decisiones.
3.3.2 adquirir lineamientos y estrategias que faciliten el entrenamiento
Profesional.
3.3.3 Reconocer e interpretar el entorno organizacional tomando una actitud
crítica y responsable.
3.3.4 Asumir una actitud propositiva e innovadora frente a la elaboración de
propuestas que contribuyan con el desarrollo de mi carrera profesional.
3.3.5 Adquirir nuevos conocimientos, reforzar los conocimientos ya obtenidos y
desarrollar nuevas experiencias en campo de la administración.
3.3.6 Desarrollo de competencias
3.3.7 Llevar a la teoría aprendida en cada área administrativa a la práctica
3.4.-FUNCIONES DEL AREA DE PRÁCTICAS
3.4.1 Resección de las hojas His (actividades diarias de los médicos,
obstetricias, odontólogos, psicólogos, enfermeros etc.)
3.4.2 Reparto de materiales a las diversas áreas (hojas His)
3.4.3 Supervisar la objeción de las actividades diarias que realizan médicos,
obstetricias, odontólogos, psicólogos, enfermeros etc.)
19
3.4.4 Controlar y proteger los datos confidenciales de los pacientes atendidos.
3.4.5 Verificar cada uno de las hojas His que estén codificados correctamente.
3.4.6 Registrar al sistema las actividades diarias
3.4.7 Mantener actualizados los códigos de los His (tipo de enfermedad de
cada paciente)
3.4.8 Remitir los reportes semanales, quincenales, mensuales al jefe medico
3.4.9 Cruzar información con las diversas áreas
3.4.10. Hacer gráficos estadísticos
3.4.11 Remitir reportes mensuales al CLAS SAN JOSÉ
3.4.12 Otras funciones inherentes a mi cargo
3.5.- ASIGNATURAS APLICADAS A LA CARRERA PROFESIONAL
3.5.1 ADMINISTRACIÓN
La administración es una ciencia social que persigue la satisfacción de objetivos
por medio de una estructura y a través del esfuerzo humano coordinado. Permitió
adaptarme al ambiente laboral y explorar mis conocimientos adquiridos para
lograr metas individuales o a través del trabajo en equipo.
20
3.5.2 APLICATIVOS.
Es una herramienta básica para desarrollar diversas actividades con eficiencia y
eficacia donde me permitió manejar diversos programas de Microsoft office
(Excel, Word, Access, PowerPoint) (HIS)
3.5.3 GESTIÓNDE ALMACENES
La gestión de los almacenes es un elemento necesario para dar un buen servicio a
la población y puede aprovecharse para obtener importantes ahorros de costes
en la economía de la población, en área de estadística e informática es una
herramienta básica para registrar cifras y datos estadísticos para la gestión de
material de cada mes.
3.5.4 ESTADISTICA
La estadística es herramienta básica que tiene una serie de técnicas ligadas con
el fin de recolectar puede ser por medio de test, encuestas, censos, entre otras
formas, un conjunto de datos. Luego organizar de manera cuantitativa o
cualitativamente, según sea el caso. Presentar ya sea por tablas o por gráficos y
finalmente analizar el conjunto de datos para sacar conclusiones y así poder tomar
una buena decisión.
3.6 ACTIVIDES Y TAREAS DESARROLLADAS
3.6.1 Recepción, digitación de actividades diarias de hojas His
3.6.2 Envió de reportes mensuales
3.6.3 Control de actividades diarias
3.6.4 Cruce de información de todas las áreas
21
3.6.7 Ingreso a Excel y Access la relación de pacientes que ingresan al
establecimiento de salud
3.6.8 Codificación de las diversas enfermedades de pacientes en programas
(HIS)
3.6.9 Actualizar la base de datos cada mes
3.7 CASO PRÁCTICO
PROGRAMAS QUE SE UTILIZAN
3.7.1 HISV4-EXE
Es un programa que se utiliza para el ingreso de actividades diarias que se
realizan en el establecimiento de salud. El objetivo de este programa es codificar
correctamente (enfermedad) a los pacientes.
INGRESO AL SISTEMA HIS
22
INGRESO DE HIS AL SISTEMA
3.7.2 Access Es un programa que se utiliza para crear bases de datos,
consultas, la finalidad de utilizar este programa es el almacenamiento de
información haciendo un crucé de información con Excel a los pacientes que
ingresan al establecimiento de salud.
23
3.7.3 Excel
Se utiliza para registrar los pacientes por fecha de ingreso, sacar reportes
semanales, quincenales, mensuales.
24
3.7.4 MicrosoftVisual FoxPro
Se utiliza para crear base de datos a los pacientes. Y corregir los códigos
3.7.5 GENERADOR DE REPORTES HIS v3.05
Programa utilizado para generar reportes mensuales.
25
HOJAS HIS CODIFICADAS
26
FORMATOS DE HOJAS HIS
27
3.8 DIFICULTADES
3.8.1 Adaptarme al ritmo diario de trabajo desarrollado en el área de
estadística e informática
3.8.2 Desconocimiento de los jefes encargados de cada área,
3.8.3 Falta de personal capacitado para codificar las actividades que
desarrollan diariamente.
3.8.4 Desconocimiento de envió de reportes mensuales al Clas San José.
3.8.5 Falta de información sobre el manejo del sistema HIS, Microsoft Visual
FoxPro,
3.8.6 sobre carga de trabajo al final de mes para el los reportes mensuales.
3.8.7 Aprender a interactuar con el personal de diversas áreas al momento de
intercambio de información.
3.8.7. No contar con áreas adecuadas para desarrollar las actividades diarias,
3.8.8 Falta de entrega de información oportuna de los trabajadores para la
digitación para hacer los reportes mensuales.
3.9 LOGROS ALCANZADOS
3.9.1 concluir satisfactoriamente mis prácticas.
3.9.2 Adquirir nuevos conocimientos en trabajo en equipo
3.9.3 conocimientos en sector público.
28
3.9.4 ser responsable en mis trabajo y tareas encomendadas
3.9.5 Buenas relaciones públicas y humanas
3.9.6 Aprender a trabajar bajo presión perfilado a los objetivos y metas
3.9.7 Incrementé conocimiento y experiencia para mi formación profesional,
logrando conocer las funciones del Área de Práctica.
3.9.8 Desenvolverme adecuadamente para brindar una mejor atención al público
29
CAPITULO IV
CONCLUSIONES Y RECOMENDACIONES
30
4.1 CONCLUSIONES
4.1.2 En el periodo de prácticas pre profesionales he puesto de manifiesto
todos los conocimientos adquiridos durante mi carrera profesional de
administración, sin dejar de lado que durante este periodo también me fortaleció y
adquirí nuevos conocimientos en este tema. El desarrollo de las prácticas finales
ha contribuido a conocer la realidad existente dentro de una entidad pública en
este caso fue en un establecimiento de salud. A lo largo del periodo de prácticas
ha llegado a conocer el funcionamiento de las actividades desarrolladas dentro de
un centro de salud específicamente en el área de estadística e informática.
4.1.3 El desarrollo de mis prácticas se vieron facilitadas gracias a la buena
comunicación que interactuamos con los diferentes jefes de las áreas.
4.1.4 Las prácticas profesionales son muy importantes para nosotros porque de
esta manera obtenemos más conocimientos y experiencias sobre las labores que
desempeña un administrador en sector público.
4.2 RECOMENDACIONES
4.2.1 Capacitar al personal de todas las áreas para no permitir errores en las
codificaciones de las actividades diarias que realizan porque esto depende el
abastecimiento de medicina para el mes siguiente.
4.2.2 contratación de personal capacitado para la distribución de tareas para
evitar retardo de informes de las actividades diarias que se ejecutan.
4.2.3 construir nuevas oficinas para evitar compartir con otras áreas y así poder
desarrollar eficientemente el trabajo.
31
4.2.4 Adecuar ambientes labores que estén lejos de las áreas de enfermedades
contagiosas como por ejemplo el área de estadística e informática esta junto con
el área de pacientes tubercolos.
4.2.5 controlar al personal en las asistencias para evitar retraso de sus informes
que realizan diariamente al área de estadística e informática.
4.2.6 Racionar eficientemente los materiales que se entrega a los trabajadores
para en relleno de hojas HIS.
ASPECTOS BÁSICOS PARA REFORSAR ALGUNAS ASIGNATURAS
CURSO DE ESTADISTICA
Reforzar los conocimientos en estadística de los estudiantes, así como los
fundamentos y aplicaciones de modelos matemáticos en las prácticas de trabajo.
Esto se puede realizar en simulaciones con diferentes proyectos donde permita
ejercitar a los estudiantes.
CURSO DE ADMINISTRACIÓN PÚBLICA
El curso de administración pública debe desarrollarse en forma práctica de modo
que permita una atención efectiva y de calidad a los estudiantes. Los contenidos
de los curso deben desarrollarse con temas que nos permita orientar y conocer
las Normas Legales que rigen el Estado de Derecho y aplicar técnicas modernas
en la gestión de las instituciones públicas.
32
ANEXOS
33
CARTA DE PRESENTACIÓN
34
CONSTANCIA DE PRÁCTICAS FINALES
35
FICHA DE EVALUACIÓN DE PRÁCTICAS FINALES
36
37
PLANO DE UBICACIÓN DE ESTABLECIMIENTO DE SALUD
38
FOTOGRAFIAS EN LA OFICINA
 CODIFICACIÓN DE DATOS DE PACIENTES
 DIGITACIÓN DE HOJAS (HIS) AL SISTEMA
39
 LOTE DE HOJAS HIS DE UN MES

MODELO DE INFORME DE PRACTICAS FINALES DE INSTITUTOS SUPERIORES

  • 1.
    “AÑO DE LAPROMOCIÓN DE LA INDUSTRIA RESPONSABLE Y DEL COMPROMISO CLIMÁTICO” INSTITUTO DE EDUCACIÓN SUPERIOR TECNOLÓGICO PRIVADO “ALAS PERUANAS” PRESENTADO POR: ELMER DUBERLY CEVALLOS JIMENEZ PARA OPTAR EL TÍTULO DE: PROFESIONAL TÉCNICO EN ADMINISTRACIÓN PIURA- PERÚ 2014
  • 2.
    2 INSTITUTO DE EDUCACIÓNSUPERIOR TECNOLÓGICO PRIVADO “ALAS PERUANAS” CARRERA PROFESIONAL DE ADMINISTRACIÓN PROMOCIÓN: 2011-2014 SUSTENTANTE ELMER DUBERLY CEVALLOS JIMENEZ JURADO CALIFICADOR: PRESIDENTE SECRETARIO VOCAL PIURA – PERÚ 2014
  • 3.
    3 DEDICATORIA A ti diosque me diste la oportunidad de vivir y de regalarme una familia maravillosa. Con mucho cariño dedico este trabajo principalmente a mi hermano, mis padres que me dieron la vida y han estado conmigo en todo momento.
  • 4.
    4 AGRADECIMIENTO Agradezco a Diosporque sin el nada de esto hubiera sido posible. A mis padres, los cuales se han preocupado en todo momento y me han impulsado a seguir adelante. A mi hermano Luis Alberto, quien es mi mejor amigo que ha estado conmigo. Siempre en cada paso de mi carrera técnica.
  • 5.
    5 INTRODUCCIÓN La administración esuna de las actividades de mayor importancia en una empresa o entidad pública para la búsqueda y logro de los objetivos. La práctica de la administración se encuentra en cada una de las facetas de la actividad humana, para alcanzar el éxito en las empresas en el nuevo contexto de economía globalizada; no solo se requiere de actitud emprendedora si no de la perseverancia del empresario, para operar en el medio de los distintos cambios y creciente competencia. De conformidad con lo estipulado en la R. M. N° 738-85- ED- Normas programación, Ejecución y evaluación de prácticas profesionales en Institutos Superiores Tecnológicos, mis practicas las realizado en área de estadística e informática en el centro de salud San Pedro. Este informe de prácticas profesionales, contiene una descripción de las diversas tareas y actividades que desarrolle en la entidad en mención. El presente informe está estructurado en v capítulos: el primer capítulo concerniente a la información general, a los datos personales y de la empresa: reseña histórica, misión visión, organigrama de la misma. El segundo capítulo detallo las siguientes actividades desarrolladas, caso práctico logros y dificultades. En tercer capítulo detallo las conclusiones, las conclusiones, recomendaciones, anexos. Como requisito previo para efecto de titulación presento este informe a la dirección del I.S.T.P “ALAS PERUANAS” – PIURA, para su calificación de acuerdo a las normas establecidas.
  • 6.
    6 ÍNDICE Pág. DEDICATORIA………………………………………………………………… 3 AGRADECIMIENTO…………………………………………………………… 4 PRÓLOGO………………………………………………………………………5 CAPÍTULO I: INFORMACION GENERAL….………………………….. 8 1. DATOS PERSONALES 1.1.- NOMBRE Y APELLIDOS…………………………………………….. 9 1.2.- CARRERA PROFESIONAL…………………………………………. 9 1.3.- LUGAR DE PRÁCTICAS……………………………………………… 9 1.4.- PERÍODO DE PRÁCTICAS……………………………………………. 9 1.5.- HORARIO DE PRÁCTICAS……………………………………………. 9 1.6.- HORAS DE PRÁCTICAS……………………………………………….. 9 1.7.- JEFE DE ASESORÍA Y SUPERVISIÓN………………………………. 9 CAPÍTULO II: ASPECTOS GENERALES DE LA EMPRESA…… 10 2. DATOS DE LA IDENTIDAD………………………………………………….. 11 2.1.- RAZÓN SOCIAL…………………………………………………………. 11 2.2.- RUC……………………………………………………………………….. 11 2.3.- DIRECCIÓN………………………………………………………………. 11 2.4.- ACTIVIDAD QUE REALIZA…………………………………………….. 11 2.5.- RESEÑA HISTÓRICA DE LA ENTIDAD………………………………. 12 2.6.- MISIÓN DE LA ENTIDAD………………………………………………… 13 2.7.- VISIÓN DE LA ENTIDAD………………………………………………… 13 2.8.- ORGANIGRAMA DE LA ENTIDAD……………………………………… 14
  • 7.
    7 CAPÍTULO III: DESCRIPCIÓNDEACTIVIDADES…………….. 15 DESARROLLADAS 3.1.- PERFIL DE LA CARRERA PROFESIONAL DE ADMINISTRACIÓN…. 16 3.2.- OBJETIVO GENERAL DE LA PRÁCTICA………………………………. 17 3.3.- OBJETIVO ESPECIFICO DE LA PRÁCTICA…………………………….. 18 3.4 - FUNCIONES DEL ÁREA DE PRÁCTICAS………………………………. 18 3.5.- ASIGNATURAS APLICADAS A LA CARRERA PROFESIONAL………. 19 3.6.- ACTIVIDADES DESARROLLADAS……………………………………….. 20 3.7.- CASO PRÁCTICO……………………………………………………………. 21 3.8.- DIFICULTADES………………………………………………………………. 27 3.9.- LOGROS ALCANSADOS……………………………………………………. 27 CAPÍTULO IV: CONCLUSIONES Y RECOMENDACIONES…... 29 4.1.- CONCLUSIONES……………………………………………………………. 30 4.2.-RECOMENDACIONES……………………………………………………….. 30 CAPÍTULO V: ANEXOS………………………………………………. 32 5.1.-CARTA DE PRESENTACIÓN DE PRACTICAS TERMINALES……….. 33 5.2.- CONSTANCIA DE PRÁCTICAS TERMINALES…………………………… 34 5.3.- FICHA DE EVALUACIÓN DE PRÁCTICAS TERMINALES……………… 35 5.5.- CROQUIS DE LA UBICACIÓN DE LA ENTIDAD………………………… 37 5.6.- FOTOGRAFÍAS Y/O GRÁFICOS………………………………………….. 38
  • 8.
  • 9.
    9 1- DATOS PERSONALES 1.1.NOMBRES Y APELLIDOS: Elmer Duberly Cevallos Jiménez 1.2. CARRERA PROFESIONAL: Administración 1.3 ÁREA DE PRÁCTICAS: Centro de salud San Pedro (Área de estadística e informática) 1.4 PERIODO DE PRÁCTICAS: Inicio: 28 de mayo del 2014 Término: 23 de agosto del 2014 1.5 HORARIO DE PRÁCTICAS Lunes – sábado de 8:00 AM – 4:30 PM 1.6 TOTAL DE PRÁCTICAS 506 horas 1.7. JEFE DEL AREA (ESTADISTICAE INFORMATICA) Sr: Carlos Alberto Salgado Aquise
  • 10.
  • 11.
    11 2.- DATOS DELA ENTIDAD 2.1. RAZON SOCIAL Centro de Salud I-4 San Pedro 2.2. RUC 201717660509 2.3 DIRECCIÓN Esq. Managua Con Buenos Aires S/N A.H San Pedro Piura – Piura 2.4 ACTIVIDAD QUE REALIZA Atención médica a la población en general, (seguros, controles. Etc.).
  • 12.
    12 2.5. RESEÑA HISTÓRICA CENTRODE SALUD I-4 SAN PEDRO El centro de salud I-4 san Pedro se creó un 29 de junio de 1988 iniciándose las atenciones a los pacientes, desde ese entonces, la atención a la población fue aumentando y fue necesario construir un centro de salud que pueda atender las necesidades de los pacientes, así mismo a medida de que la población fue creciendo se necesitó más personal, ahora cuenta con una población que supera los 21,941 mil habitantes, procedente de 12 asentamientos humanos de Piura, el Centro de Salud I-4 San Pedro en la actualidad tiene 29 años de servicio a la comunidad, con un promedio de 180 atenciones médicas por día; El centro de salud San Pedro cuenta con diferentes áreas (psicología, medicina general, odontología, farmacia, obstetricia, pediatría entre otros) también se realiza charlas preventivas, talleres de readaptación y charlas psicológicas con jóvenes violentos de la zona; gracias a este programa se ha reducido los actos de violencia y enfrentamientos entre pandillas. Gracias a la eficacia de estos talleres se redujo las atenciones de heridos por ataques de pandillas. Hasta hace unos años se atendía a la semana un promedio de 15 a 20 heridos con armas punzo cortantes u objetos contundentes; mientras que a la fecha la cifra se ha reducido entre 5 y 10 heridos durante los fines de semana; no obstante el trabajo para readaptar a los jóvenes. Así mismo se atienden anualmente 600 partos de los cuales el 25% corresponde a embarazos en adolescentes cuyas edades oscilan entre los 14 y 17 años. Dentro de las atenciones más frecuentes en el centro de salud San Pedro, están las enfermedades diarreicas agudas, esto debido a la carencia de servicios básicos en algunas zonas de su jurisdicción. Luego siguen las infecciones respiratorias, las infecciones urinarias y la hipertensión en adultos.
  • 13.
    13 2.6.- MISIÓN Somos unestableciente de salud que tiene como finalidad brindar atención integral a la población y la familia con calidad, calidez, eficacia, eficiencia, equidad de género y ética; priorizando actividades preventivo promocionales con personal permanente capacitado motivado y sensibilizado hacia el cambio de actitudes con el fin de elevar el nivel de salud de nuestra población con énfasis particular en los más pobres y necesitados. 2.7.- VISIÓN Brindar una atención integral a la persona y familia a través de prestaciones de servicios con calidad, solidaridad y equidad, elevando el nivel de salud, para lo cual se deber• asumir cambios de comportamiento y actitudes en el establecimiento, empleando racionalmente los recursos humanos, económicos, materiales y tecnológicos, cumpliendo permanentemente con el compromiso orientado al bienestar de la comunidad
  • 14.
    14 ORGANIGRAMA DEL CENTRODE SALUD SAN PEDRO
  • 15.
    15 CAPÍTULO III DESCRIPCIÓN DELAS ACTIVIDADES DESARROLLADAS
  • 16.
    16 3.1.- PERFIL DELA CARRERA PROFESIONAL DE ADMINISTRACIÓN. La administración es considerada como una ciencia que estudia a las empresas o entidades con el fin de comprender su funcionamiento, evolución, el administrador dirige a las organizaciones mediante sistemas de planeamiento, organización y control además incluye los campos de la administración como las finanzas, logística, mercados de productos, auditoria etc. En resumen el administrador está capacitado para: 3.1.1 Aplicar principios de la planificación empresarial, en la formulación y ejecución de planes adecuados a las Instituciones y empresas de diversos tipos y niveles de organización en sus diferentes procesos. 3.1.2 Aplicar las teorías y modelos organizacionales para cada área, empresa, institución o sector donde tuviera responsabilidad de dirigir, asesorar o ejecutar. Gerenciar eficientemente las organizaciones de diversos tipos, promoviendo el desarrollo de la sociedad y consiguientemente propende al logro del bienestar general. 3.1.3 Dirige en forma científica y eficiente los diferentes tipos de organizaciones empresariales en sus diversos procesos, plantear alternativas para la toma de decisiones, aplicar técnicas para la toma de decisiones en la gestión empresarial. 3.1.4 Administrar adecuadamente los recursos disponibles de las organizaciones para que éstos puedan satisfacer las necesidades de la sociedad. 3.1.5 Desarrollar y ejercer su liderazgo con sus compañeros de trabajo. Verificar mediante el control y evaluación la eficiencia del funcionamiento de las diferentes áreas administrativas y de toda la organización.
  • 17.
    17 3.1.6 Desarrolla eimpulsa la investigación administrativa, que permita el avance de la ciencia y tecnología administrativa, orientado a la solución de la problemática local, regional y nacional. CAMPO OCUPACIONAL: Empresario Gerente Ejecutivo Investigador Docente Asesor y consultor de empresas privadas y públicas 3.2. OBJETIVO GENERAL DE LA PRÁCTICA Las prácticas profesionales son elemento significativo en la formación profesional, cuyo objetivo es la vinculación de los estudiantes para adquirir la experiencia necesaria con el área de formación a partir de los diferentes sectores de la aplicación y ampliación teóricos prácticos. La práctica profesional consiste en la aplicación de conocimientos, desarrollo habilidades, fomento de actitudes y valores adquiridos a lo largo de mi carrera profesional , es la plataforma o eslabón que ayuda a colocarse dentro de las empresas ya sea por contratación de la misma o para colocarse laboralmente en otras empresas. La práctica profesional permite la inserción y permanencia del practicante en el campo laboral donde ejerza su disciplina y obtenga experiencia laboral, permitiendo su participación.
  • 18.
    18 3.3. OBJETIVOSESPECÍFICOSDE LAPRÁCTICA PROFESIONAL 3.3.1 Conocer los criterios adecuados para una buena toma de decisiones. 3.3.2 adquirir lineamientos y estrategias que faciliten el entrenamiento Profesional. 3.3.3 Reconocer e interpretar el entorno organizacional tomando una actitud crítica y responsable. 3.3.4 Asumir una actitud propositiva e innovadora frente a la elaboración de propuestas que contribuyan con el desarrollo de mi carrera profesional. 3.3.5 Adquirir nuevos conocimientos, reforzar los conocimientos ya obtenidos y desarrollar nuevas experiencias en campo de la administración. 3.3.6 Desarrollo de competencias 3.3.7 Llevar a la teoría aprendida en cada área administrativa a la práctica 3.4.-FUNCIONES DEL AREA DE PRÁCTICAS 3.4.1 Resección de las hojas His (actividades diarias de los médicos, obstetricias, odontólogos, psicólogos, enfermeros etc.) 3.4.2 Reparto de materiales a las diversas áreas (hojas His) 3.4.3 Supervisar la objeción de las actividades diarias que realizan médicos, obstetricias, odontólogos, psicólogos, enfermeros etc.)
  • 19.
    19 3.4.4 Controlar yproteger los datos confidenciales de los pacientes atendidos. 3.4.5 Verificar cada uno de las hojas His que estén codificados correctamente. 3.4.6 Registrar al sistema las actividades diarias 3.4.7 Mantener actualizados los códigos de los His (tipo de enfermedad de cada paciente) 3.4.8 Remitir los reportes semanales, quincenales, mensuales al jefe medico 3.4.9 Cruzar información con las diversas áreas 3.4.10. Hacer gráficos estadísticos 3.4.11 Remitir reportes mensuales al CLAS SAN JOSÉ 3.4.12 Otras funciones inherentes a mi cargo 3.5.- ASIGNATURAS APLICADAS A LA CARRERA PROFESIONAL 3.5.1 ADMINISTRACIÓN La administración es una ciencia social que persigue la satisfacción de objetivos por medio de una estructura y a través del esfuerzo humano coordinado. Permitió adaptarme al ambiente laboral y explorar mis conocimientos adquiridos para lograr metas individuales o a través del trabajo en equipo.
  • 20.
    20 3.5.2 APLICATIVOS. Es unaherramienta básica para desarrollar diversas actividades con eficiencia y eficacia donde me permitió manejar diversos programas de Microsoft office (Excel, Word, Access, PowerPoint) (HIS) 3.5.3 GESTIÓNDE ALMACENES La gestión de los almacenes es un elemento necesario para dar un buen servicio a la población y puede aprovecharse para obtener importantes ahorros de costes en la economía de la población, en área de estadística e informática es una herramienta básica para registrar cifras y datos estadísticos para la gestión de material de cada mes. 3.5.4 ESTADISTICA La estadística es herramienta básica que tiene una serie de técnicas ligadas con el fin de recolectar puede ser por medio de test, encuestas, censos, entre otras formas, un conjunto de datos. Luego organizar de manera cuantitativa o cualitativamente, según sea el caso. Presentar ya sea por tablas o por gráficos y finalmente analizar el conjunto de datos para sacar conclusiones y así poder tomar una buena decisión. 3.6 ACTIVIDES Y TAREAS DESARROLLADAS 3.6.1 Recepción, digitación de actividades diarias de hojas His 3.6.2 Envió de reportes mensuales 3.6.3 Control de actividades diarias 3.6.4 Cruce de información de todas las áreas
  • 21.
    21 3.6.7 Ingreso aExcel y Access la relación de pacientes que ingresan al establecimiento de salud 3.6.8 Codificación de las diversas enfermedades de pacientes en programas (HIS) 3.6.9 Actualizar la base de datos cada mes 3.7 CASO PRÁCTICO PROGRAMAS QUE SE UTILIZAN 3.7.1 HISV4-EXE Es un programa que se utiliza para el ingreso de actividades diarias que se realizan en el establecimiento de salud. El objetivo de este programa es codificar correctamente (enfermedad) a los pacientes. INGRESO AL SISTEMA HIS
  • 22.
    22 INGRESO DE HISAL SISTEMA 3.7.2 Access Es un programa que se utiliza para crear bases de datos, consultas, la finalidad de utilizar este programa es el almacenamiento de información haciendo un crucé de información con Excel a los pacientes que ingresan al establecimiento de salud.
  • 23.
    23 3.7.3 Excel Se utilizapara registrar los pacientes por fecha de ingreso, sacar reportes semanales, quincenales, mensuales.
  • 24.
    24 3.7.4 MicrosoftVisual FoxPro Seutiliza para crear base de datos a los pacientes. Y corregir los códigos 3.7.5 GENERADOR DE REPORTES HIS v3.05 Programa utilizado para generar reportes mensuales.
  • 25.
  • 26.
  • 27.
    27 3.8 DIFICULTADES 3.8.1 Adaptarmeal ritmo diario de trabajo desarrollado en el área de estadística e informática 3.8.2 Desconocimiento de los jefes encargados de cada área, 3.8.3 Falta de personal capacitado para codificar las actividades que desarrollan diariamente. 3.8.4 Desconocimiento de envió de reportes mensuales al Clas San José. 3.8.5 Falta de información sobre el manejo del sistema HIS, Microsoft Visual FoxPro, 3.8.6 sobre carga de trabajo al final de mes para el los reportes mensuales. 3.8.7 Aprender a interactuar con el personal de diversas áreas al momento de intercambio de información. 3.8.7. No contar con áreas adecuadas para desarrollar las actividades diarias, 3.8.8 Falta de entrega de información oportuna de los trabajadores para la digitación para hacer los reportes mensuales. 3.9 LOGROS ALCANZADOS 3.9.1 concluir satisfactoriamente mis prácticas. 3.9.2 Adquirir nuevos conocimientos en trabajo en equipo 3.9.3 conocimientos en sector público.
  • 28.
    28 3.9.4 ser responsableen mis trabajo y tareas encomendadas 3.9.5 Buenas relaciones públicas y humanas 3.9.6 Aprender a trabajar bajo presión perfilado a los objetivos y metas 3.9.7 Incrementé conocimiento y experiencia para mi formación profesional, logrando conocer las funciones del Área de Práctica. 3.9.8 Desenvolverme adecuadamente para brindar una mejor atención al público
  • 29.
  • 30.
    30 4.1 CONCLUSIONES 4.1.2 Enel periodo de prácticas pre profesionales he puesto de manifiesto todos los conocimientos adquiridos durante mi carrera profesional de administración, sin dejar de lado que durante este periodo también me fortaleció y adquirí nuevos conocimientos en este tema. El desarrollo de las prácticas finales ha contribuido a conocer la realidad existente dentro de una entidad pública en este caso fue en un establecimiento de salud. A lo largo del periodo de prácticas ha llegado a conocer el funcionamiento de las actividades desarrolladas dentro de un centro de salud específicamente en el área de estadística e informática. 4.1.3 El desarrollo de mis prácticas se vieron facilitadas gracias a la buena comunicación que interactuamos con los diferentes jefes de las áreas. 4.1.4 Las prácticas profesionales son muy importantes para nosotros porque de esta manera obtenemos más conocimientos y experiencias sobre las labores que desempeña un administrador en sector público. 4.2 RECOMENDACIONES 4.2.1 Capacitar al personal de todas las áreas para no permitir errores en las codificaciones de las actividades diarias que realizan porque esto depende el abastecimiento de medicina para el mes siguiente. 4.2.2 contratación de personal capacitado para la distribución de tareas para evitar retardo de informes de las actividades diarias que se ejecutan. 4.2.3 construir nuevas oficinas para evitar compartir con otras áreas y así poder desarrollar eficientemente el trabajo.
  • 31.
    31 4.2.4 Adecuar ambienteslabores que estén lejos de las áreas de enfermedades contagiosas como por ejemplo el área de estadística e informática esta junto con el área de pacientes tubercolos. 4.2.5 controlar al personal en las asistencias para evitar retraso de sus informes que realizan diariamente al área de estadística e informática. 4.2.6 Racionar eficientemente los materiales que se entrega a los trabajadores para en relleno de hojas HIS. ASPECTOS BÁSICOS PARA REFORSAR ALGUNAS ASIGNATURAS CURSO DE ESTADISTICA Reforzar los conocimientos en estadística de los estudiantes, así como los fundamentos y aplicaciones de modelos matemáticos en las prácticas de trabajo. Esto se puede realizar en simulaciones con diferentes proyectos donde permita ejercitar a los estudiantes. CURSO DE ADMINISTRACIÓN PÚBLICA El curso de administración pública debe desarrollarse en forma práctica de modo que permita una atención efectiva y de calidad a los estudiantes. Los contenidos de los curso deben desarrollarse con temas que nos permita orientar y conocer las Normas Legales que rigen el Estado de Derecho y aplicar técnicas modernas en la gestión de las instituciones públicas.
  • 32.
  • 33.
  • 34.
  • 35.
    35 FICHA DE EVALUACIÓNDE PRÁCTICAS FINALES
  • 36.
  • 37.
    37 PLANO DE UBICACIÓNDE ESTABLECIMIENTO DE SALUD
  • 38.
    38 FOTOGRAFIAS EN LAOFICINA  CODIFICACIÓN DE DATOS DE PACIENTES  DIGITACIÓN DE HOJAS (HIS) AL SISTEMA
  • 39.
    39  LOTE DEHOJAS HIS DE UN MES