CARATULA
INTRODUCCIÓN
A medida que uno va adquiriendo nuevos conocimientos en la universidad es
necesario practicarlos, bajo la supervisión de los profesionales del área de
trabajo en donde uno ha de desempeñarse la carrera Universitaria junto a un
aporte de criterio personal en circunstancias propias del área de logística, con
la finalidad de familiarizarse con el mundo laboral, lo cual significa cumplir con
ciertos requerimientos tales como un horario, entregar informes, recibir en
forma adecuada las recomendaciones que los jefes entreguen, etc.
El presente informe representa el resultado final de un periodo de XXXXX
meses de Prácticas Pre–Profesionales realizado en la Municipalidad Distrital
Alto de la Alianza de la Sub Gerencia de Contabilidad y Tesorería, y depende
de la Gerencia de Administración de la MDAA.
El objetivo de este informe es el resultado de las experiencias de haber puesto
en práctica gran parte de los conocimientos adquiridos en pro de mi formación
laboral y relacionar los conocimientos dados durante la preparación
universitaria como también dentro de la realización de mis prácticas Pre –
Profesionales, plasmándola en el presente informe con la finalidad de obtener
el Grado de Bachiller.
En el transcurso de la exposición se dará a conocer de manera más detallada
todo sobre la Municipalidad Distrital del Alto de la Alianza como también el
desarrollo de las Prácticas Pre – Profesionales realizadas en el área de
Contabilidad con Cargo de Asistente contable.
I. OBJETIVOS
Los objetivos referentes a las prácticas pre – profesionales se encuentran
detallados a continuación:
1. Complementar y relacionar los conocimientos adquiridos en la carrera
universitaria con la experiencia obtenida en la sub gerencia de Contabilidad
de la Municipalidad Distrital Alto de la Alianza.
2. Contrastar los conocimientos teórico-prácticos obtenidos en la universidad
y su respectiva aplicación en la actividad profesional relacionada a una
institución pública, planteando soluciones que ayuden a agilizar los trámites
que se realizan con respecto a los requerimientos de las diferentes áreas
y/o dependencias.
3. Aprender e identificar el funcionamiento de una Institución Pública desde
adentro en ámbito administrativo.
4. Desarrollar habilidades y una sólida formación ética en el desempeño de
las funciones y toma de decisión en los trabajos encargados en la sub
gerencia de Contabilidad con cargo de Asistente contable en la
Municipalidad.
5. Detallar la experiencia obtenida en un Informe de Prácticas Pre-
Profesionales, para su presentación oral, como uno de los requisitos para
la obtención de la Constancia de Egresado y posteriormente la obtención
del Grado de Bachiller.
6. Realizar con eficiencia las diversas tareas asignadas demostrando
competitividad personal- profesional, ratificar la buena imagen de una
carrera emergente como es la carrera profesional de Contabilidad.
II. DATOS GENERALES DE LA INSTITUCIÓN
3.1. RAZÓN SOCIAL Y CONSTITUCIÓN DE LA INSTITUCIÓN.
3.1.1. RAZÓN SOCIAL: MUNICIPALIDAD DISTRITAL ALTO DE LA ALIANZA.
3.1.2. RUC: 20147796715
3.1.3. TIPO DE CATEGORÍA: EMPRESA PÚBLICA.
3.1.4. CONSTITUCIÓN:
La Municipalidad Distrital Alto de la Alianza, es un Órgano de Gobierno
promotor del desarrollo local, con personería jurídica de derecho público
y con plena capacidad para el cumplimiento de sus fines. Goza de
autonomía política, económica y administrativa en los asuntos de su
competencia. Conforme a la Constitución Política del Perú, ejerce actos
de gobierno, administrativos y de administración, con sujeción al
ordenamiento jurídico.
3.1.5. RESEÑA HISTÓRICA:
El distrito de Alto de la Alianza tiene una conformación poblacional
sustentada en el proceso migratorio interno, principalmente provenientes
del Departamento de Puno y de la zona andina de Tacna.
El ámbito distrital se encuentra sectorizado por el lugar de origen de la
población actual del distrito. Así, los sectores de Eloy G. Ureta y La
Esperanza están constituidos por personas provenientes
mayoritariamente de los departamentos sureños de Moquegua, Arequipa
y Cusco y de los distritos de Sama, Ite, Locumba y de Tarata. Por su
parte los sectores San Martín y Alto de la Alianza tienen sus orígenes en
pobladores provenientes de Tarata, Tarucachi, Candarave y de otros
distritos del interior del departamento y de los departamentos fronterizos,
como Puno en su mayor parte; mientras que el sector 5 está conformado
por población asentada de las provincias de Candarave, Tarata.
En el distrito, las costumbres de sus habitantes se viven con mayor
ímpetu, a partir del año 2003 el Municipio Distrital lo celebra con la
entrada del carnaval la “Gran Nueva Alianza” de igual forma las
festividades del “Nuevo Año Aymará” (Machak Marca) y “Fiesta de las
Cruces” en el mes de Mayo, “Santísima Virgen de Copacabana”
(Patrona del Distrito) en el mes de Agosto.
Panorama del Distrito
3.1.6 ACTIVIDAD PRINCIPAL:
Los gobiernos locales representan al vecindario en este caso al distrito,
promueven la adecuada prestación de los servicios públicos locales y el
desarrollo integral, sostenible y armónico de su circunscripción.
La Municipalidad distrital Alto de la Alianza realiza las siguientes
actividades:
Actividades económicas
El distrito Alto de la Alianza tiene cuatro actividades que son la base de
la vida económica del distrito, siendo el sector más importante el
comercio (Diagnostico de Plan Estratégico al 2013). Entre las
actividades económicas registradas tenemos:
ACTIVIDADES ECONÓMICAS REGISTRADAS
Actividad comercial
De acuerdo al reporte de la SUNAT de renta de cuarta categoría a Junio
del 2010 se puede apreciar que la principal Actividad Económica es el
Comercio a través de la Venta al por Mayor de Almacenes
especializados con un 9%, seguido de Ventas al por menor en Alimentos
Bebidas y Tabacos en Almacenes especializados con 8%, seguido de
otras actividades de servicios 7%, transporte de Carreteras 7% y Otros
Tipos de Venta al por menor no realizados en almacenas con 6%. De
acuerdo a este reporte el comercio tiene una presencia del 52% del total
de las actividades comerciales.
3.1.7. LOCALIZACIÓN Y LÍMITES:
a) LOCALIZACIÓN:
El distrito Alto de la Alianza se ubica en el extremo sur occidental
del país y al norte de la ciudad de Tacna, entre las coordenadas
geográficas 17o59'31" de latitud sur y 70o14'44" de longitud
oeste, con un nivel altitudinal de 575 msnm; datos referidos a la
Plaza Quiñones del Centro Poblado La Esperanza, capital del
distrito. Políticamente se ubica en: Región Tacna, provincia y
departamento de Tacna.
b) LÍMITES:
El distrito fue creado mediante Ley Nº 23828 del 09 de Mayo de
1984 y redelimitado con Ley Nº 27415 del 02 de febrero del 2001.
Cuenta con una extensión actual de 371.4 km2; Limitando de la
siguiente forma:
b.1.) Norte : Distrito de Inclán y Provincia de Tacna.
b.2.) Este : Con Distrito de Ciudad Nueva
b.3.) Sur : Con la Ciudad de Tacna
b.4.) Oeste : Con Ciudad de Tacna.
Ilustración Nº 1
Ubicación del Distrito en el Mapa de la Región Tacna
3.2 PERFIL DETALLADO DE LA INSTITUCIÓN:
3.2.1 VISIÓN:
"Ser el mejor Distrito del Sur del País”.
La M.D.A.A. es una institución moderna con un grupo humano
capacitado e innovador, con vocación de servicio, con atención eficiente
y eficaz, con sistemas integrados a objetivos estratégicos, promotora del
desarrollo económico articulado y de la cultura y tradición de los pueblos.
3.2.2 MISIÓN:
“La Municipalidad Distrital de Alto de la Alianza es una institución al
servicio de su población, con liderazgo y capacidad de liderazgo para
gobernar, generar desarrollo y calidad de vida”. tiene enfocado en
Desarrollar capacidades institucionales y ciudadanas, promoviendo la
solidaridad, responsabilidad social, así como la participación en la toma
de decisiones, para lograr que el Distrito Alto de la Alianza sea un lugar
seguro, limpio, saludable, ordenado y atractivo.
3.2.3 IDEARIO DE LA INSTITUCIÓN:
Los Integrantes de la Municipalidad Distrital Alto de la alianza,
reconocemos como valores de nuestra institución: la justicia,
transparencia, eficiencia, solidaridad, libertad, respeto, identificación,
responsabilidad, vocación de servicio, y la honestidad. En base a ellos
declaramos los siguientes principios:
3.3 ASPECTOS TÉCNICOS:
3.3.1 DOMICILIO FISCAL:
La Municipalidad Distrital Alto de la Alianza, tiene como domicilio fiscal:
Prolongación Pinto Nro. 1337 / Email:
webmaster@munialtoalianza.gob.pe. Central Telefónica: 052 311283
3.3.2 NÚMERO DE TRABAJADORES:
La Municipalidad Distrital Coronel Gregorio Albarracín Lanchipa cuenta
con más de 880 trabajadores de los cuales 21 se encuentran
registrados en planilla, 50 trabajadores bajo la modalidad de Servicios
No Personales (SNP), 370 trabajadores bajo la modalidad de Contrato
Administrativo de Servicios (CAS).
PERSONAL ADMINISTRATIVO
Chambilla Gutiérrez, Jesús Pascual Alcalde
Francisco Nicanor Farro Fernández, Gerente Municipal
Porlles Gamarra, Carlos Iban Secretario General
Mamani Condori, Edgar Félix Gerente de Adminis. Tributaria
Ramos Salinas, Roxana Beatriz Gerente Servicios Sociales y Comunales
Sánchez Vargas, Hedí Joanin Jefe de Planificación , Presupuesto y R.
Bedoya Chipoco, José Arturo Gerente Desarrollo Urbano, Infr. y Transp.
Pérez Gómez, Jorge Eduardo Procurador Municipal
Yauri Condori, Milton Jefe Unidad Logística
Ticlavilca Godines, Orestes Rubén Jefe Unidad de Imagen Institucional
Zamudio Zúñiga, Carlos Alberto Jefe de División de Seguridad Ciudadana
Zavaleta Ayala, Darina Antonieta Jefe de la División de Ser. Sociales
Peralta Cruz, Víctor Manuel Jefe de la División de Ser. Comunales
Paredes Huanca, Adan Jefe de la Unidad de Personal
Chata Ramírez, Rony Ronal Jefe de la Unidad de Contabilidad y Tesor.
Vizcarra Gómez, Manuel Jesús Jefe de la Unidad de Estad.e Informática
Mamani Llerena, Jesús Manuel Analista de Sistemas PAD I
Acosta Paniagua, Susana Rufina Asistente Administrativo
Atoccsa Quispe, Adelaida Julia Secretaria
Berrios Valdez, Francois Winston Técnico Agropecuario
Cárdenas Oncebay, Mario Santiago Fiscalizador
Del Prado Hinojosa, Carmen Seferina Asistente Técnico
Dueñas Ramírez, Julio René Asistente Administrativo
Gabriel Méndez, Leonor Catherine Secretaria de Alcaldía
Macedo de Carpio, Nelly Gloria Registradora Civil
Mamani Huanca, Benito Arcadio Guardián
Mamani Lucero, Maria Mercedes Asistente Registro Civil
Santana Soto, Nelly Julia Especialista en Finanzas
Tamayo Poma, Rubén Darío Profesional
Valle Veliz, Jorge Napoleón Técnico Administrativo
Villarroel Vargas, Tomas Martin Especialista en Finanzas
Abanto Sánchez, María del Carmen Asistente Administrativo
Cohayla Franco, Lilia Ada Especialista en Finanzas
Galdós Ramírez, Isaac Leonel Chofer
Gonzales Navarro, Lucia Graciela Auxiliar Administrativo
Márquez Tirado, Víctor Samuel Damaso Asistente Administrativo
Oyague Trujillo, Manuel Asistente Administrativo
Pérez Amezquita, Richard Román Asistente Administrativo
Pérez Infantas, Sandra Melissa Profesional
Saavedra Mosquera, Irma Auxiliar Administrativo
Sánchez Barletti de Valencia, Neri C. Promotor Social Comedores
Uriol Rodríguez, Aurelio Cesar Profesional
Vicente Otazu, Álvaro Manuel Asistente Administrativo
Zambrano de Torres, Maria Magda Asistente Administrativo
Zapana Gallegos, Carmen Rosa Cajera
Zerga Romani, Isabel María Asistente Administrativo
3.3.3. CAPITAL SOCIAL:
Según la ley orgánica de Municipalidades (ley Nº 27972) acota que los
gobiernos locales son entidades, básicas de la organización territorial del
Estado y canales inmediatos de participación vecinal en los asuntos
públicos, que institucionalizan y gestionan con autonomía los intereses
propios de las correspondientes colectividades; siendo elementos
esenciales del gobierno local, el territorio, la población y la organización.
Las municipalidades provinciales y distritales son los órganos de
gobierno promotores del desarrollo local, con personería jurídica de
derecho público y plena capacidad para el cumplimiento de sus fines.
Los gobiernos locales gozan de autonomía política, económica y
administrativa en los asuntos de su competencia.
La autonomía que la Constitución Política del Perú establece para las
municipalidades radica en la facultad de ejercer actos de gobierno,
administrativos y de administración, con sujeción al ordenamiento
jurídico.
3.3.4 ESTRUCTURA ORGANIZATIVA:
3.4 LA ORGANIZACIÓN DE LA INSTITUCIÓN MUNICIPAL:
A. CONCEJO MUNICIPAL: Está conformado por el Alcalde, quien lo
preside y el cuerpo de Regidores, cuya entidad está establecida de
acuerdo a Ley. Ejerce funciones normativas y fiscalizadoras con las
facultades y atribuciones que determinan la Constitución Política, la Ley
Orgánica de Municipalidades, y demás normas legales concordantes con
ella. Su organización, composición, funcionamiento y número de
comisiones ordinarias y especiales se rigen por el Reglamento Interno
del Concejo Municipal, el cual será determinado y aprobado por el
Concejo.
B. ALCALDÍA: Es el órgano de gobierno que tiene función ejecutiva,
está a cargo del Alcalde, quien es el personero legal de la Municipalidad,
encargado del gobierno y gestión Municipal, siendo una de sus
principales funciones la de defender y cautelar los derechos e intereses
de la municipalidad y los vecinos.
E. GERENCIA MUNICIPAL: Órgano de la Alta Dirección de más alto
nivel administrativo, encargado de ejecutar y hacer cumplir las políticas
del Concejo Municipal y de la Alcaldía. Planifica, organiza, dirige y
supervisa las actividades de la Municipalidad con estricta sujeción a las
normas legales vigentes. Asimismo, es responsable de la gestión de la
calidad de los servicios, las operaciones, cautelando el buen uso de los
recursos de la Municipalidad.
C. UNIDAD DE IMAGEN INSTITUCIONAL: Es un órgano de apoyo
responsable de controlar y supervisar los niveles de Calidad de los
servicios públicos brindados así como de la Imagen Institucional a través
de la información, publicidad y difusión de las actividades más
importantes, el desarrollo de las acciones de protocolo y de eventos
oficiales con la participación del Alcalde, regidores o representantes y la
participación vecinal, promueve la participación ciudadana en los
asuntos vecinales. Está a cargo de un Jefe, quien depende funcional y
jerárquicamente del Alcalde.
D. GERENCIA DE SECRETARIA GENERAL: Es el área funcional
de apoyo, encargado del desarrollo de las labores de Secretaría del
Concejo Municipal; así como de dirigir, organizar y controlar la
administración documentaria, el sistema de archivo central, los registros
civiles y controlar la central telefónica. Asimismo, registra y archiva las
ordenanzas, acuerdos, decretos de alcaldía, resoluciones y convenios
de la entidad. Está a cargo de un profesional, depende funcional y
jerárquicamente del Alcalde y cuyas funciones específicas son
detalladas en el Manual de Organización y Funciones.
F. GERENCIA DE ADMINISTRACIÓN: Es el órgano de apoyo
responsable de asegurar la unidad, racionalidad, eficiencia y eficacia de
los procesos de administración de sus recursos humanos, materiales,
económicos, financieros y de tecnologías de la información para el
normal desenvolvimiento de los órganos de la Municipalidad. Está a
cargo de un gerente, quien depende funcional y jerárquicamente de la
Gerencia Municipal.
G. GERENCIA DE ASESORÍA LEGAL: Es el órgano de
asesoramiento responsable de emitir opiniones de carácter jurídico-legal
a la Alta Dirección y a los órganos responsables de la Municipalidad, así
como brindar asesoramiento sobre la adecuada interpretación,
aplicación y difusión de las normas legales y de competencia municipal.
Está a cargo de un Gerente, quien depende funcional y jerárquicamente
de la Gerencia Municipal.
H. GERENCIA DE PLANIFICACIÓN, PRESUPUESTO Y
RACIONALIZACIÓN: Es la encargada de asesorar a la Municipalidad
Distrital de Coronel Gregorio Albarracín Lanchipa en la formulación,
ejecución y evaluación del proceso de planificación estratégica,
presupuesto participativo, racionalización, simplificación administrativa,
evaluación de los proyectos de inversión pública, dentro del ámbito de su
jurisdicción y competencia, en concordancia con las normas impartidas
por los respectivos Sistemas Administrativos.
I. GERENCIA DE DESARROLLO URBANO, INFRESTRUCTURA
Y TRANSPORTE: Es el órgano de línea encargado de planificar,
organizar, ejecutar y supervisar las actividades relacionadas con la
promoción de estudios y proyectos de desarrollo urbano, obras que
permiten el embellecimiento de las vías principales, calles, pasajes,
parques, plazas del distrito, planes de desarrollo urbanístico según el
Reglamento Nacional de Habilitaciones y Edificaciones y disposiciones
sobre ornato, obras públicas, y licencia de construcción. Está a cargo de
un Gerente, quien depende de la Gerencia Municipal.
J. GERENCIA DE ADMINISTRACIÓN TRIBUTARIA: Es el órgano
de apoyo encargado de planificar, organizar, administrar, ejecutar y
supervisar las actividades de generación de recurso económicos
tributarios y no tributarios a través de las unidades orgánicas de la
integran. Está a cargo de un Gerente, quien depende funcional y
jerárquicamente de la Gerencia Municipal.
K. GERENCIA DE SERVICIOS SOCIALES, COMUNALES Y
DESARROLLO ECONÓMICO: Es el órgano de línea encargado de
promover los servicios de salud, conducir los programas sociales y
alimentarios, así como las actividades relacionadas a deportes,
educación, cultura y esparcimiento. Está a cargo de un Gerente quien
depende funcional y jerárquicamente de la Gerencia Municipal.
A continuación la municipalidad distrital alto de alianza, para el
cumplimiento de su finalidad y objetivos, tiene la siguiente estructura
orgánica:
1. Órganos de Alta Dirección
Concejo Municipal
Alcaldía
Gerencia Municipal
2. Órganos Consultivos y de Coordinación
Comisiones de Regidores
Consejo de Coordinación Local Distrital
Junta de Delegados Vecinales
Comité Distrital de Seguridad Ciudadana
Comité de Defensa Civil
Comité de Administración Distrital del Programa del Vaso de Leche
3. Órgano de Control Institucional
Órgano de Control Institucional – OCI.
4. Órgano de Defensa Judicial
Procuraduría Pública Municipal.
5. Órganos de Asesoramiento
Gerencia de Asesoría Jurídica
Gerencia de Planeamiento y Presupuesto
Subgerencia de Planeamiento y Presupuesto
Subgerencia de Programación de Inversiones
Sub Gerencia de Supervisión y Liquidación de Obras
6. Órganos de Apoyo
Sub Gerencia de Secretaría General e Imagen Institucional
Sub Gerencia de Administración Tributaria
Gerencia de Administración
Sub Gerencia de Personal
Sub Gerencia de Abastecimiento
Sub Gerencia de Contabilidad y Tesorería
Sub Gerencia de Tecnologías de Información
7. Órganos de Línea
Gerencia de Desarrollo Económico y Social
Parque de la Familia
Seguridad Ciudadana
Sub Gerencia de Desarrollo Social
Sub Gerencia de Desarrollo Económico
Sub Gerencia de Gestión Ambiental
Gerencia de Desarrollo Urbano
Sub Gerencia de Planeamiento Urbano, Catastro, Transportes y Margesí
Sub Gerencia de Formulación de Proyectos de Inversión
Sub Gerencia de Estudios
Sub Gerencia de Ejecución de Obras
8. Órganos Desconcentrados
Grifo Municipal.
Servicios y Equipo Mecánico.
Terminal Terrestre y Hotel Collasuyo.
III. PRÁCTICAS PRE – PROFESIONALES
4.1. INSTITUCIÓN Y ÁREA DE DESARROLLO:
4.1.1. Institución : Municipalidad Distrital de Alto de la Alianza
4.1.2. Área : Contabilidad, como asistente contable.
4.2. PERÍODO DE PRÁCTICAS:
4.2.2. Inicio : xxxxxxxxxxxxxxxx01 de Septiembre del 2006.
4.2.3. Término : xxxxxxxxxxxxx30 de Abril del 2007.
4.3 ASIGNACIÓN DE PUESTOS:
Sub gerente de contabilidad
Asistente contable
Asistente contable II
Auxiliar contable
Practicante pre- profesional.
4.4 ORGANIGRAMA DE LA SUB GERENCIA DE CONTABILIDAD:
4.5. FUNCIONES DE LA SUB GERENCIA DE CONTABILIDAD:
La Sub Gerencia de Contabilidad, es el órgano encargado de dirigir,
coordinar y supervisar las actividades de centralización de registros y
SUB- GERENCIA DE CONTABILIDAD
PATRIMONIO
COMPRAS Y COMPRAS
YYSWSERVICIOSERVICIOS
ALMACÉN
CENTRAL
control de las operaciones contables, ingresos y egresos de la
municipalidad. Está a cargo de un Sub Gerente, quien depende del
Gerente de Administración.
4.5.1 FUNCIONES:
a) Dirigir, coordinar, supervisar y evaluar las actividades de
contabilización de registros y control de las operaciones contables
de la entidad, las mismas que deben estar de acuerdo a los
principios de contabilidad generalmente aceptados, y en
conformidad con las normas vigentes utilizando los códigos
establecidos en el Plan de Cuentas aprobado.
b) Supervisar y controlar los análisis de los gastos y cuentas del
activo.
c) Supervisar y controlar la formulación y presentación de la
información financiera y presupuestaria en forma trimestral,
semestral y anual a la Dirección Nacional de Contabilidad Pública.
d) Supervisar la preparación y presentación de las Declaraciones del
PDT 621 -IGV renta mensual ante la SUNAT.
e) Efectuar la conciliación de compromisos financieros con
compromisos presupuestarios en forma mensual.
f) Efectuar la revisión y análisis de los balances de comprobación,
en forma mensual.
g) Controlar el archivo de los Estados Financieros, Libros Contables
y documentación sustentatoria.
h) Participar en la elaboración y/o proponer directivas internas
relacionadas con el sistema de contabilidad para su mejor
integración.
i) Supervisar se mantenga ordenado, clasificado y actualizado los
archivos de la documentación sustentaroria del registro de las
operaciones contables y actividades relacionada a la Sub
Gerencia de Contabilidad, velando por su seguridad y
conservación.
j) Coordinar, informar y papeles de trabajo y estados financieros en
caso de existir ajustes por inflación.
k) Preparar información complementaria (Ratios, balances
comparativos y otros).
l) Realizar los arqueos de fondos sorpresivos en forma periódica e
informar al jefe inmediato.
m) Controlar las actividades del sistema de contabilidad y la
ejecución presupuestal con observancia de las normatividad
vigente.
n) Proponer los castigos o provisiones de cuentas por cobrar,
anticipos, etc.
o) Coordinar e informar a Control Patrimonial de algún cambio a
nivel de la Legislación Tributaria Vigente en cuanto a tasas de
depreciación, método de depreciación, años de vida útil, monto
mínimo de capitalización de cada bien del activo fijo, etc.
p) Otras que sean asignadas por su Jefe inmediato en materia de su
competencia funcional.
4.5.2. LABORES DESEMPEÑADAS EN LA SUB GERENCIA DE
CONTABILIDAD COMO PRACTICANTE EN ASISTENTE
CONTABLE:
a) Se reciben los documentos y de la gerencia de administración y
finanzas.
b) Se registra tramita ante el área de contabilidad para su registro
administrativo en el SIAF –GL.
c) Se traslada a integración contable todo el expediente para su
registro SIAF Autoriza el gasto ye registra el devengado.
d) Se realiza la revisión de las orden de compra y servicios, planillas,
planillas de viáticos, dietas de los funcionarios de la entidad.
e) Se efectúa la realización del devengado de dichos documentos.
f) Se da información contable al área y unidades de la entidad que lo
solicitan.
g) Se realiza el apoyo en la elaboración de estados financieros.
h) Se realiza el apoyo en acciones administrativas en el área de
contabilidad.
i) Formular las Notas de Contabilidad asignadas a su competencia.
j) Analizar escrupulosamente los documentos que generen registro
contable, como resultado de la aplicación del control interno del
sistema con la finalidad de eliminar posibilidades de ocurrencia de
errores y deficiencias en la emisión de información.
k) Registrar las operaciones en el Programa SIAF.
l) Integrar contablemente las operaciones de las diversas áreas.
m) Formular los estados económicos, financieros y presupuestarios de
la Institución.
n) Formular la información de la Ejecución Financiera de Ingresos y
Egresos en Gasto Corriente, Inversiones y Proyectos por partida
específica según los plazos requeridos en el Programa SIAF.
o) Participar en la Operación de Programas Financieros, verificando y
adecuando la información.
4.5.3. PROBLEMÁTICA ENCONTRADA EN LA INSTITUCIÓN, EN LA
UNIDAD DE CONTABILIDAD:
Carencia de un Manual de procedimiento administrativos – MAPRO en
la Municipalidad Distrital Alto de la Alianza, de acuerdo a las
necesidades de las áreas, unidades y gerencias de la municipalidad.
La Municipalidad del distrito Alto de Alianza no posee con Manual de
Procedimiento Administrativos, lo que provoca el funcionamiento de la
unidad de contabilidad no sea ágil y eficaz; asimismo también genera
desmotivación para el personal, ya que no se sienten parte de la
institución municipal y por ende implica en que no se consigan los
objetivos marcados.
Desorden; existe desorden en el espacio de trabajo de cada uno de los
integrantes del área de contabilidad, ya que hemos observado que en
sus respectivos escritorios se encuentran documentos que no son
utilizados, es decir no han sido archivados diariamente lo cual genera
desorden y la mala apariencia al Unidad contable, y por ende pérdida
de tiempo a cada uno de ellos, ya que en el momento de realizar su
trabajo, esto genera molestias y perdida de tiempo.
XXXXXXXXXXXX
5.1 ANÁLISIS FODA:
A. Fortalezas:
F.1) Municipio con disponibilidad presupuestal para la ejecución de obras.
F.2) Realización de campañas continuas de salud y educación entre la
población.
F.3) Personal idóneo en las áreas requeridas.
F.4) Promoción turística.
F.5) El 89% población del distrito cuenta con el servicio de electrificación.
F.6) El 60% del distrito cuenta con servicios básicos.
F.7) Equipos de oficina en buen estado.
B. Debilidades:
D.1) Deficiente supervisión en la ejecución de las obras por parte del
municipio.
D.2) Morosidad en el de pago de impuestos hacia la municipalidad.
D.3) Apropiación de terrenos del estado.
D.4) Ocupación de viviendas en áreas de riesgo y vulnerabilidad.
D.5) Infraestructura con espacios limitados en las áreas de trabajo.
C. Oportunidades:
O.1) Presencia de la sociedad civil organizada y participación de la
comunidad en el presupuesto participativo del Distrito.
O.2) Incentivos de Programa de Modernización Municipal.
O.3) Participación activa de la población en el desarrollo de la Gestión
Municipal del Distrito.
O.4) Existencia de concurso de proyectos: FONIPREL, Región Tacna,
MVCS, Agua para todos.
O.5) Nuevas políticas económicas con el gobierno entrante.
O.6) Oferta de eventos de capacitación para el personal de la municipalidad.
D. Amenazas:
A.1) Recorte del presupuesto asignado a la municipalidad por concepto de
Canon minero.
A.2) Proliferación del comercio informal en las calles del distrito.
A.3) Incremento de la migración hacia el distrito.
A.4) Desempleo en población.
A.5) Incremento de invasiones para tráfico de terrenos.
A.6) Aumento de enfermedades sociales como la delincuencia, pandillaje,
prostitución, drogadicción.
A.7) Descontento de la población.
V. CONTRIBUCIÓN O PROPUESTA A LA INSTITUCIÓN MUNICIPAL
Implementación y diseño del Manual de Procedimientos Administrativos -
MAPRO en la Municipalidad del Distrito Alto de Alianza.
Creación y elaboración de un Manual de procedimientos administrativos –
MAPRO, específicamente para la Unidad de contabilidad, la elaboración
del MAPRO sea de acuerdo a la necesidad y funciones que realiza
diariamente en la Unidad de Contabilidad; Lo cual permitirá mejorar
dinamizar y agilizar procedimientos administrativos tanto en los asistentes
contables y el personal que labora en área de contabilidad.
Elaboración del Manual de Procedimiento Administrativo específicamente;
para la Sub Gerencia de Contabilidad, en los siguientes casos tales como:
realización del devengado de un servicio no personal, procedimiento para
el devengado de planilla de viáticos, procedimiento para el devengado de
la planilla de la unidad de personal y procedimiento para el devengado de
caja chica.
PROPUESTAS DE MAPRO PARA LA ÁREA CONTABILIDAD.
Introducción
Uno de los objetivos institucionales principales de la Municipalidad de Alto
de Alianza es brindar información transparente, precisa y oportuna a la
población, además de ello, en el marco de modernización de la gestión
del Estado, se pretende que la Municipalidad tenga una administración
moderna y capaz de satisfacer las demandas poblacionales con
instrumentos de gestión actualizados que sirvan para guiar a los
funcionarios y trabajadores sus actividades y a la población informar
transparentemente. El presente Manual es un instrumento de gestión
importante para la administración Municipal en especial en la Unidad de
Contabilidad de la Municipalidad del Distrito Gregorio Albarracín Lanchipa,
se encarga de detallar los procesos administrativos de todas y c/u de sus
instancias, detallando tiempo, requisitos, costos y procedimientos, se
pretende que este documento sea dinámico de fácil comprensión y pueda
ser utilizado sin dificultad por la población en general y todos los
trabajadores de la municipalidad.
El presente Manual de Procedimientos se enmarca en el Sistema
Nacional de Racionalización conforme a lo establecido en las “Normas
para la Formulación de los Manuales de Procedimientos” aprobadas por
Resolución Jefatura Nº 002-77- INAP/DNR.
ÁREA: DE CONTABILIDAD
1. NOMBRE DEL PROCEDIMIENTO
Procedimiento para realizar el devengado de una orden de servicio.
2. CÓDIGO DEL PROCEDIMIENTO
DAA – SGC -01
3. FINALIDAD
Registrar los Servicios no Personales (SNP) en la Fase de Devengado,
y contabilizarlo en el Sistema Interno y SIAF-GL
4. BASE LEGAL
− Ley Nº 28112 Ley Marco de la Administración Financiera
− Decreto Ley Nº 25632 Ley de Comprobantes de pago y
Modificatorias.
− Ley Nº 28411 Ley General del Sistema Nacional de Presupuesto.
− R. Nº 067-97-EF/93.01 Compendio de Normatividad Contable
Instructivo Nº 1 Documentos y Libros Contables.
− RC. Nº 072-98-CG Normas Técnicas para el control Interno para
el Sector Publico.
− (ROF) Reglamento de organizaciones y Funciones de la
Municipalidad Distrital de Alto de la Alto.
5. REQUISITOS DEL PROCEDIMIENTO
- Orden de Servicio (2 Copias)
- Contrato de Servicios
- Comprobante de Pago – Factura/Recibo por Honorarios
- Documentos que anteceden y sustentan el Trabajo.
- Autorización de Administración Para el Pago
6. DESCRIPCIÓN DEL PROCEDIMIENTO PASO POR PASO
RECEPCIÓN DOCUMENTO DE LA UNIDAD DE LOGÍSTICA (control
previo)
Recepcionar La Orden de Servicios (2 copias Tesorería y Contabilidad)
del Tramitador de la Unidad de Logística, verificando que se encuentre el
número de Registro SIAF, Luego Registra dicha operación en el Libro de
cargos Entregados y Recibidos como Recibido.
VERIFICA LA CONSISTENCIA DE LA DOCUMENTACIÓN (control
previo)
− La operación de Compromiso debe estar registrada en el tipo de
operación “N” Gastos de Adquisición de Bienes y Servicios y su Estado
este en “A”.
− Los registros de la orden deben corresponder al proveedor según
Registrado en SIAF.
− Se verifica el correcto registro de la Meta – Código Interno,
Cadena del Gasto y Fuente de Financiamiento y el tipo de Recurso.
− Contrato de Locación de Servicios autorizadas por las Instancias
Administrativas y firmada por el Locador.
− Verificar que la documentación alcanzada sea después de cumplido el
periodo del contrato para reconocer como obligación a pagar. En caso
de que el término de trabajo sea antes del periodo señalado especificar
en el Informe de Conformidad.
− El Expediente contenga el Informe del Proveedor con la relación
de trabajos realizados durante el periodo de trabajo. El Informe deberá
especificar detalladamente cada una de las Labores realizadas
tendiendo relación en cuanto a la Labor realizada, Tiempo y Horario de
servicio.
− El informe de Conformidad del Jefe Inmediato y/o Responsable del
Área, documento que hará referencia al informe del SNP.
− La Factura/Recibo por Honorarios – Comprobante este debidamente
girada a Nombre de la Municipalidad Distrital Alto de la Alianza y este
Emitida de Acuerdo a la Ley de Comprobantes de pago Decreto Ley Nº
25632 y Modificatorias.
− Verificar y cumplir según lo Establecido en el Contrato del Servicio
No personal.
REGISTRO DEL DEVENGADO (control previo)
Registra en el Sistema Interno y en el SIAF en la Fase “D” devengado,
luego de recibida la aprobación estado “A” deriva al Asistente Contable la
Copia de la Orden de Servicio para su Contabilización.
CONTABILIZACIÓN DE LA OPERACIÓN (asistente contable)
Recibida la copia de la Orden de servicio, Contabiliza la operación en la
Cuenta 422 para Funcionamiento y 424 para Inversión.
ESTAMPADO DEL SELLO DEVENGADO (control previo)
Luego de Contabilizado por el Asistente Contable, Estampa el Sello
DEVENGADO al documento Original y Copia, y lo registra en el Libro de
Cargos Entregados y Recibidos como Entregado, y lo envía a la Unidad
de Tesorería para su tramitación.
7. NUMERO DE DEPENDENCIAS Y NÚMERO DE PERSONAS QUE
INTERVIENEN
2 personas promedio.
8. TIEMPO APROXIMADO
5 días.
9. COSTO DEL SERVICIO
FLUJOGRAMA DEL PROCEDIMIENTO:
Área: CONTABILIDAD
1. NOMBRE DEL PROCEDIMIENTO
Procedimiento para el Devengado de planilla de viáticos
2. CÓDIGO DEL PROCEDIMIENTO
DAA – SGC -02
3. FINALIDAD
Emitir Planilla de Viáticos para las Fases de Compromiso y Devengado, y
su posterior contabilizarlo en el Sistema Interno y SIAF-GL.
4. BASE LEGAL
− Ley Nº 28112 Ley Marco de la Administración Financiera
− Decreto Ley Nº 25632 Ley de Comprobantes de pago y Modificatorias.
− Ley Nº 28411 Ley General del Sistema Nacional de Presupuesto.
− R. Nº 067-97-EF/93.01 Compendio de Normatividad Contable
Instructivo Nº 1 Documentos y Libros Contables.
− RC. Nº 072-98-CG Normas Técnicas para el control Interno para el
Sector Publico.
− (ROF) Reglamento de organizaciones y Funciones de la Municipalidad
Distrital de Alto de la Alianza.
5. REQUISITOS DEL PROCEDIMIENTO
- Resolución de Alcaldía aprobando la Comisión de Viaje.
- Afectación Presupuestal,
- Solicitud de viáticos.
6. DESCRIPCIÓN DEL PROCEDIMIENTO PASO POR PASO
RECEPCIONA DOCUMENTO DE LA GERENCIA DE ADMINISTRACIÓN
(servidor administrativo)
Recepciona la Resolución y solicitud de Viáticos a la Secretaria de Gerencia de
Administración debidamente afectadas en la oficina de presupuesto, hecha la
Verificación, procede a registrar en el Libro de Cargos Entregados y Recibidos
Como Recibido.
EMITE LA PLANILLA DE VIÁTICOS (servidor administrativo)
− Procede a verificar la documentación que no presenta inconsistencias en
su emisión.
− Emite la Planilla de Viáticos según formato adjunto a este Manual,
considerando que la escala de viáticos este de acuerdo a la normatividad
de vigente y con las medidas de austeridad aprobadas.
− Emitida la Planilla de viáticos, lo imprime en triplicado y procede a colocar
su visto Bueno.
- Envía el Expediente a la Gerencia General para la aprobación de la
Planilla de viáticos.
REGISTRA EL COMPROMISO (servidor administrativo)
- Luego de Aprobada la Planilla de viáticos procede registrar en el sistema
interno y SIAF con el tipo de operación (AV) Encargo Interno para
Viáticos.
- Ingresado en sistema Interno y aprobado en el SIAF con estado “A”
procede a sellar como COMPROMISO y lo entregar a Control Previo.
RECEPCIÓN EL EXPEDIENTE DE LA PLANILLA DE VIÁTICOS (control
previo)
Recepciona el expediente de la Planilla de viáticos verificando que se
encuentre el Número de Registro SIAF, Luego Registra dicha operación en
el Libro de Cargos Entregados y Recibidos como Recibido.
REGISTRO DEL DEVENGADO (control previo)
Registra en el Sistema Interno y SIAF en la fase de “D” devengado, y una
vez aprobado estado “A” lo remite al Asistente Contable 3era Copia para
su contabilización y la 2da Copia al Servidor Administrativo.
CONTABILIZA LA OPERACIÓN DE VIÁTICOS (asistente contable)
Recepciona la copia de planilla de viáticos y lo contabiliza en la cuenta 38
encargos Internos.
ESTAMPADO DEL SELLO DEVENGADO (control previo)
Concluida la contabilización se procede a estampar el Sello DEVENGADO
en cada una de las copias, y lo registra en el Libro de Cargos Entregados y
Recibidos como Entregado, y lo remite a la Unidad de Tesorería.
7. NUMERO DE DEPENDENCIAS Y NÚMERO DE PERSONAS QUE
INTERVIENEN
3 personas promedio.
8. TIEMPO APROXIMADO
32` minutos.
FLUJOGRAMA DE PROCEDIMIENTO:
ÁREA: Contabilidad
1. NOMBRE DEL PROCEDIMIENTO
Procedimiento para el Devengado de las Planillas de la Unidad de
Personal
2. CODIGO DEL PROCEDIMIENTO
DAA – SGC -03
3. FINALIDAD
Devengar documentos emitidos por la Unidad de Personal Planillas
(Remuneraciones, Dietas, y liquidaciones) de Registro Electrónico y
Manual.
4. BASE LEGAL
− Ley Nº 28112 Ley Marco de la Administración Financiera
− Decreto Ley Nº 25632 Ley de Comprobantes de pago y Modificatorias.
− Ley Nº 28411 Ley General del Sistema Nacional de Presupuesto.
− R. Nº 067-97-EF/93.01 Compendio de Normatividad Contable
Instructivo Nº 1 Documentos y Libros Contables.
− RC. Nº 072-98-CG Normas Técnicas para el control Interno para el
Sector Publico.
− D.S. Nº 018-2007-TR Establecen disposiciones relativas al uso del
documento denominado “PLANILLAS ELECTRÓNICAS”.
− RM Nº 250-2007-TR Aprueban información de la Planilla electrónica y
anexos.
− (ROF) Reglamento de organizaciones y Funciones de la Municipalidad
Distrital de Alto de la Alianza.
5. REQUISITOS DEL PROCEDIMIENTO
− Planilla detalle y resumen de Operaciones Electrónicas de la Unidad de
Personal.(Dos Copias)
− Formato Resumen que consolida los Códigos Internos con Metas
Presupuestarias.
− Aprobación Administrativa a realizar la operación.
6. DESCRIPCIÓN DEL PROCEDIMIENTO PASO POR PASO
RECEPCIONA DOCUMENTO DE LA UNIDAD DE PERSONAL (control
previo)
Recepciona el detalle y resumen de la Planilla electrónica para el registro
de las operaciones de Devengado (2 Copias Tesorería y contabilidad),
verificando que se encuentre el número de Registro SIAF, Luego Registra
dicha operación en el Libro de Cargos Entregados y Recibidos como
Recibido.
VERIFICA LA CONSISTENCIA DEL DOCUMENTO (control previo)
− La operación de compromiso debe estar registrada en el tipo de
operación “ON” Gastos – Planillas y su Estado este en “A”.
− Se verifica el correcto registro de la Meta – Código Interno, Cadena del
Gasto y Fuente de Financiamiento y el Tipo de Recurso.
REGISTRO DEL DEVENGADO
− Registra en el sistema Interno y SIAF el resumen de Planilla de
remuneraciones en su Fase de “D” devengado, una vez aprobado y
que su estado este en “A” lo remite al Asistente Contable para su
contabilización.
CONTABILIZA LA OPERACIÓN (asistente contable)
1. Fuente de Financiamiento
1. Meta Presupuestaria,
1. Cadena del Gasto
1. Empleados por Funcionamiento,
2. Obreros por Funcionamiento,
3. Empleados por Inversiones,
4. Obreros por Inversiones,
5. Dieta de Regidores,
2. Fuente de Financiamiento
1. Meta Presupuestaria,
1. Cadena del gasto
1. Descuentos de Ley,
2. Descuentos vía convenios,
3. Descuentos de terceros – Varios.
3. Fuente de Financiamiento
1. Meta Presupuestaria
1. Cadena del Gasto.
1. Aportaciones de Ley.
Una vez identificada y clasificada procede a contabilizarlo en las
cuentas (41,40, 42, 62, 33) según la naturaleza contable y tabla de
operaciones del SIAF Debe Haber.
ESTAMPADO DEL SELLO DEVENGADO (control previo)
− Concluida la contabilización se procede a estampar el Sello
DEVENGADO en cada una de las copias, y lo registra en el Libro de
Cargos Entregados y Recibidos como Entregado, y lo remite a la
Unidad de Tesorería
7. NUMERO DE DEPENDENCIAS Y NÚMERO DE PERSONAS QUE
INTERVIENEN
3 personas promedio.
8. TIEMPO APROXIMADO
14` minutos
FLUJO GRAMA DE PROCEDIMIENTO
ÁREA: Contabilidad
1. NOMBRE DEL PROCEDIMIENTO
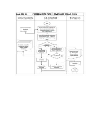
Procedimiento para el Devengado de Caja Chica.
2. CODIGO DEL PROCEDIMIENTO
DAA – SGC -04
3. FINALIDAD
Devengar y las operaciones de Caja de Funcionamiento, Inversión y
convenio.
4. BASE LEGAL
− Ley Nº 28112 Ley Marco de la Administración Financiera
− Decreto Ley Nº 25632 Ley de Comprobantes de pago y Modificatorias.
− Ley Nº 28411 Ley General del Sistema Nacional de Presupuesto.
− R. Nº 067-97-EF/93.01 Compendio de Normatividad Contable
Instructivo Nº 1 Documentos y Libros Contables.
− RC. Nº 072-98-CG Normas Técnicas para el control Interno para el
Sector Publico.
− Directiva de tesorería para el ejercicio Fiscal 2008 – Caja Chica.
− (ROF) Reglamento de organizaciones y Funciones de la Municipalidad
Distrital de Alto de Alianza.
5. REQUISITOS DEL PROCEDIMIENTO
− Resolución de ser el caso para la primera habilitación.
− Informe de Rendición de Caja Chica por el Encargado.
− Formato de caja Chica mas Resumen debidamente Afectada por
la Oficina de Presupuesto.
− Hoja Impresa de validación de documento (Se puede acceder en
la web www.sunat.gob.pe) Aprobación Administrativa.
6. DESCRIPCIÓN DEL PROCEDIMIENTO PASO POR PASO
RECEPCIONA DOCUMENTO DE LA GERENCIA DE ADMINISTRACIÓN
(servidor administrativo)
Recepciona la resolución de primera habilitación o la Rendición -
Reembolso de Caja Chica (3 Copias Servidor Administrativo, Asistente
contable y Tesorería), verificando que la rendición-reembolso o
habilitación este afectada por la Oficina de Presupuesto, Luego Registra
dicha operación en el Libro de Cargos Entregados y Recibidos como
Recibido.
VERIFICA LA CONSISTENCIA DEL DOCUMENTO (control previo)
1. En caso de Primera Habilitación:
- Verifica que la Afectación presupuestal este de acuerdo a la Resolución,
Fuente de Financiamiento, Cadena del Gasto, Meta Presupuestaria y
Rubro.
2. En el Caso de Rendición y Reembolso.
 La Rendición de Caja Chica y el Resumen debe estar de acuerdo
al formato establecido.
 La Autorización manejo y la cantidad de reembolsos este de
acuerdo a la Directiva de Caja Chica vigente.
 Los conceptos que sustentan los Gastos deben estar amparados
con documentos aprobados por SUNAT y emitidos de acuerdo a la Ley
de Comprobantes de pago Decreto Ley Nº 25632 y Modificatorias.
REGISTRO DEL COMPROMISO
Registra el compromiso en el Sistema Interno y SIAF, de acuerdo al
número y la Hoja RESUMEN de la rendición de caja chica.
Para el caso de 1 Habilitación lo registrara con el tipo de operación “C”
GASTO
– FONDO FIJO PARA CAJA CHICA (APERTURA Y/O AMPLIACIÓN)
Para el Caso de Rendición Reembolso lo registrara con el tipo de
operación “RC” GASTO – FONDO FIJO PARA CAJA CHICA
(RENDICION Y REEMBOLSO). Y una vez aprobada estado “A” lo remite
a Control Previo para su Devengado.
RECEPCIONA EL EXPEDIENTE DE LA PLANILLA DE VIÁTICOS
(control previo)
Recepciona el expediente de habilitación y/o Rendición – Reembolso
verificando que se encuentre el número de Registro SIAF, Luego Registra
dicha operación en el Libro de Cargos Entregados y Recibidos como
Recibido.
REGISTRA DEL DEVENGADO (control previo)
Procede a registrar en la fase de “D” devengado para la operación de
Habilitación o Rendición – Reembolso de caja chica. y envía una copia a
Asistente Contable.
CONTABILIZA LA OPERACIÓN (asistente contable)
Recepciona la copia de la rendición verificando que el devengado este en
estado “A” y lo contabiliza como Habilitación de Caja Chica.
ESTAMPADO DEL SELLO DEVENGADO (control previo)
Concluida la contabilización se procede a estampar el Sello
DEVENGADO en cada una de las copias, y lo registra en el Libro de
Cargos Entregados y Recibidos como Entregado, y lo remite a la Unidad
de Tesorería.
7. NUMERO DE DEPENDENCIAS Y NÚMERO DE PERSONAS QUE
INTERVIENEN
3 personas promedio.
8. TIEMPO APROXIMADO
29` minutos
FLUJOGRAMA DEL PROCEDIMIENTO
VI. CASOS PRÁCTICOS
VII. CONCLUSIONES Y RECOMENDACIONES
VIII. ANEXOS

Trabajo de informe de practica contabilidad 2015

  • 1.
  • 2.
    INTRODUCCIÓN A medida queuno va adquiriendo nuevos conocimientos en la universidad es necesario practicarlos, bajo la supervisión de los profesionales del área de trabajo en donde uno ha de desempeñarse la carrera Universitaria junto a un aporte de criterio personal en circunstancias propias del área de logística, con la finalidad de familiarizarse con el mundo laboral, lo cual significa cumplir con ciertos requerimientos tales como un horario, entregar informes, recibir en forma adecuada las recomendaciones que los jefes entreguen, etc. El presente informe representa el resultado final de un periodo de XXXXX meses de Prácticas Pre–Profesionales realizado en la Municipalidad Distrital Alto de la Alianza de la Sub Gerencia de Contabilidad y Tesorería, y depende de la Gerencia de Administración de la MDAA. El objetivo de este informe es el resultado de las experiencias de haber puesto en práctica gran parte de los conocimientos adquiridos en pro de mi formación laboral y relacionar los conocimientos dados durante la preparación universitaria como también dentro de la realización de mis prácticas Pre – Profesionales, plasmándola en el presente informe con la finalidad de obtener el Grado de Bachiller. En el transcurso de la exposición se dará a conocer de manera más detallada todo sobre la Municipalidad Distrital del Alto de la Alianza como también el desarrollo de las Prácticas Pre – Profesionales realizadas en el área de Contabilidad con Cargo de Asistente contable.
  • 3.
    I. OBJETIVOS Los objetivosreferentes a las prácticas pre – profesionales se encuentran detallados a continuación: 1. Complementar y relacionar los conocimientos adquiridos en la carrera universitaria con la experiencia obtenida en la sub gerencia de Contabilidad de la Municipalidad Distrital Alto de la Alianza. 2. Contrastar los conocimientos teórico-prácticos obtenidos en la universidad y su respectiva aplicación en la actividad profesional relacionada a una institución pública, planteando soluciones que ayuden a agilizar los trámites que se realizan con respecto a los requerimientos de las diferentes áreas y/o dependencias. 3. Aprender e identificar el funcionamiento de una Institución Pública desde adentro en ámbito administrativo. 4. Desarrollar habilidades y una sólida formación ética en el desempeño de las funciones y toma de decisión en los trabajos encargados en la sub gerencia de Contabilidad con cargo de Asistente contable en la Municipalidad. 5. Detallar la experiencia obtenida en un Informe de Prácticas Pre- Profesionales, para su presentación oral, como uno de los requisitos para la obtención de la Constancia de Egresado y posteriormente la obtención del Grado de Bachiller. 6. Realizar con eficiencia las diversas tareas asignadas demostrando competitividad personal- profesional, ratificar la buena imagen de una carrera emergente como es la carrera profesional de Contabilidad.
  • 4.
    II. DATOS GENERALESDE LA INSTITUCIÓN 3.1. RAZÓN SOCIAL Y CONSTITUCIÓN DE LA INSTITUCIÓN. 3.1.1. RAZÓN SOCIAL: MUNICIPALIDAD DISTRITAL ALTO DE LA ALIANZA. 3.1.2. RUC: 20147796715 3.1.3. TIPO DE CATEGORÍA: EMPRESA PÚBLICA. 3.1.4. CONSTITUCIÓN: La Municipalidad Distrital Alto de la Alianza, es un Órgano de Gobierno promotor del desarrollo local, con personería jurídica de derecho público y con plena capacidad para el cumplimiento de sus fines. Goza de autonomía política, económica y administrativa en los asuntos de su competencia. Conforme a la Constitución Política del Perú, ejerce actos de gobierno, administrativos y de administración, con sujeción al ordenamiento jurídico. 3.1.5. RESEÑA HISTÓRICA: El distrito de Alto de la Alianza tiene una conformación poblacional sustentada en el proceso migratorio interno, principalmente provenientes del Departamento de Puno y de la zona andina de Tacna. El ámbito distrital se encuentra sectorizado por el lugar de origen de la población actual del distrito. Así, los sectores de Eloy G. Ureta y La Esperanza están constituidos por personas provenientes mayoritariamente de los departamentos sureños de Moquegua, Arequipa y Cusco y de los distritos de Sama, Ite, Locumba y de Tarata. Por su parte los sectores San Martín y Alto de la Alianza tienen sus orígenes en pobladores provenientes de Tarata, Tarucachi, Candarave y de otros distritos del interior del departamento y de los departamentos fronterizos, como Puno en su mayor parte; mientras que el sector 5 está conformado por población asentada de las provincias de Candarave, Tarata. En el distrito, las costumbres de sus habitantes se viven con mayor ímpetu, a partir del año 2003 el Municipio Distrital lo celebra con la
  • 5.
    entrada del carnavalla “Gran Nueva Alianza” de igual forma las festividades del “Nuevo Año Aymará” (Machak Marca) y “Fiesta de las Cruces” en el mes de Mayo, “Santísima Virgen de Copacabana” (Patrona del Distrito) en el mes de Agosto. Panorama del Distrito 3.1.6 ACTIVIDAD PRINCIPAL: Los gobiernos locales representan al vecindario en este caso al distrito, promueven la adecuada prestación de los servicios públicos locales y el desarrollo integral, sostenible y armónico de su circunscripción. La Municipalidad distrital Alto de la Alianza realiza las siguientes actividades: Actividades económicas El distrito Alto de la Alianza tiene cuatro actividades que son la base de la vida económica del distrito, siendo el sector más importante el comercio (Diagnostico de Plan Estratégico al 2013). Entre las actividades económicas registradas tenemos:
  • 6.
    ACTIVIDADES ECONÓMICAS REGISTRADAS Actividadcomercial De acuerdo al reporte de la SUNAT de renta de cuarta categoría a Junio del 2010 se puede apreciar que la principal Actividad Económica es el Comercio a través de la Venta al por Mayor de Almacenes especializados con un 9%, seguido de Ventas al por menor en Alimentos
  • 7.
    Bebidas y Tabacosen Almacenes especializados con 8%, seguido de otras actividades de servicios 7%, transporte de Carreteras 7% y Otros Tipos de Venta al por menor no realizados en almacenas con 6%. De acuerdo a este reporte el comercio tiene una presencia del 52% del total de las actividades comerciales. 3.1.7. LOCALIZACIÓN Y LÍMITES: a) LOCALIZACIÓN: El distrito Alto de la Alianza se ubica en el extremo sur occidental del país y al norte de la ciudad de Tacna, entre las coordenadas geográficas 17o59'31" de latitud sur y 70o14'44" de longitud oeste, con un nivel altitudinal de 575 msnm; datos referidos a la Plaza Quiñones del Centro Poblado La Esperanza, capital del distrito. Políticamente se ubica en: Región Tacna, provincia y departamento de Tacna. b) LÍMITES: El distrito fue creado mediante Ley Nº 23828 del 09 de Mayo de 1984 y redelimitado con Ley Nº 27415 del 02 de febrero del 2001. Cuenta con una extensión actual de 371.4 km2; Limitando de la siguiente forma: b.1.) Norte : Distrito de Inclán y Provincia de Tacna. b.2.) Este : Con Distrito de Ciudad Nueva b.3.) Sur : Con la Ciudad de Tacna b.4.) Oeste : Con Ciudad de Tacna.
  • 8.
    Ilustración Nº 1 Ubicacióndel Distrito en el Mapa de la Región Tacna 3.2 PERFIL DETALLADO DE LA INSTITUCIÓN: 3.2.1 VISIÓN: "Ser el mejor Distrito del Sur del País”. La M.D.A.A. es una institución moderna con un grupo humano capacitado e innovador, con vocación de servicio, con atención eficiente y eficaz, con sistemas integrados a objetivos estratégicos, promotora del desarrollo económico articulado y de la cultura y tradición de los pueblos. 3.2.2 MISIÓN: “La Municipalidad Distrital de Alto de la Alianza es una institución al servicio de su población, con liderazgo y capacidad de liderazgo para gobernar, generar desarrollo y calidad de vida”. tiene enfocado en Desarrollar capacidades institucionales y ciudadanas, promoviendo la
  • 9.
    solidaridad, responsabilidad social,así como la participación en la toma de decisiones, para lograr que el Distrito Alto de la Alianza sea un lugar seguro, limpio, saludable, ordenado y atractivo. 3.2.3 IDEARIO DE LA INSTITUCIÓN: Los Integrantes de la Municipalidad Distrital Alto de la alianza, reconocemos como valores de nuestra institución: la justicia, transparencia, eficiencia, solidaridad, libertad, respeto, identificación, responsabilidad, vocación de servicio, y la honestidad. En base a ellos declaramos los siguientes principios:
  • 10.
    3.3 ASPECTOS TÉCNICOS: 3.3.1DOMICILIO FISCAL: La Municipalidad Distrital Alto de la Alianza, tiene como domicilio fiscal: Prolongación Pinto Nro. 1337 / Email: webmaster@munialtoalianza.gob.pe. Central Telefónica: 052 311283 3.3.2 NÚMERO DE TRABAJADORES: La Municipalidad Distrital Coronel Gregorio Albarracín Lanchipa cuenta con más de 880 trabajadores de los cuales 21 se encuentran registrados en planilla, 50 trabajadores bajo la modalidad de Servicios No Personales (SNP), 370 trabajadores bajo la modalidad de Contrato Administrativo de Servicios (CAS). PERSONAL ADMINISTRATIVO Chambilla Gutiérrez, Jesús Pascual Alcalde Francisco Nicanor Farro Fernández, Gerente Municipal Porlles Gamarra, Carlos Iban Secretario General Mamani Condori, Edgar Félix Gerente de Adminis. Tributaria Ramos Salinas, Roxana Beatriz Gerente Servicios Sociales y Comunales Sánchez Vargas, Hedí Joanin Jefe de Planificación , Presupuesto y R. Bedoya Chipoco, José Arturo Gerente Desarrollo Urbano, Infr. y Transp. Pérez Gómez, Jorge Eduardo Procurador Municipal Yauri Condori, Milton Jefe Unidad Logística Ticlavilca Godines, Orestes Rubén Jefe Unidad de Imagen Institucional Zamudio Zúñiga, Carlos Alberto Jefe de División de Seguridad Ciudadana Zavaleta Ayala, Darina Antonieta Jefe de la División de Ser. Sociales Peralta Cruz, Víctor Manuel Jefe de la División de Ser. Comunales Paredes Huanca, Adan Jefe de la Unidad de Personal Chata Ramírez, Rony Ronal Jefe de la Unidad de Contabilidad y Tesor. Vizcarra Gómez, Manuel Jesús Jefe de la Unidad de Estad.e Informática Mamani Llerena, Jesús Manuel Analista de Sistemas PAD I Acosta Paniagua, Susana Rufina Asistente Administrativo Atoccsa Quispe, Adelaida Julia Secretaria Berrios Valdez, Francois Winston Técnico Agropecuario Cárdenas Oncebay, Mario Santiago Fiscalizador Del Prado Hinojosa, Carmen Seferina Asistente Técnico Dueñas Ramírez, Julio René Asistente Administrativo Gabriel Méndez, Leonor Catherine Secretaria de Alcaldía Macedo de Carpio, Nelly Gloria Registradora Civil Mamani Huanca, Benito Arcadio Guardián Mamani Lucero, Maria Mercedes Asistente Registro Civil Santana Soto, Nelly Julia Especialista en Finanzas Tamayo Poma, Rubén Darío Profesional Valle Veliz, Jorge Napoleón Técnico Administrativo Villarroel Vargas, Tomas Martin Especialista en Finanzas
  • 11.
    Abanto Sánchez, Maríadel Carmen Asistente Administrativo Cohayla Franco, Lilia Ada Especialista en Finanzas Galdós Ramírez, Isaac Leonel Chofer Gonzales Navarro, Lucia Graciela Auxiliar Administrativo Márquez Tirado, Víctor Samuel Damaso Asistente Administrativo Oyague Trujillo, Manuel Asistente Administrativo Pérez Amezquita, Richard Román Asistente Administrativo Pérez Infantas, Sandra Melissa Profesional Saavedra Mosquera, Irma Auxiliar Administrativo Sánchez Barletti de Valencia, Neri C. Promotor Social Comedores Uriol Rodríguez, Aurelio Cesar Profesional Vicente Otazu, Álvaro Manuel Asistente Administrativo Zambrano de Torres, Maria Magda Asistente Administrativo Zapana Gallegos, Carmen Rosa Cajera Zerga Romani, Isabel María Asistente Administrativo 3.3.3. CAPITAL SOCIAL: Según la ley orgánica de Municipalidades (ley Nº 27972) acota que los gobiernos locales son entidades, básicas de la organización territorial del Estado y canales inmediatos de participación vecinal en los asuntos públicos, que institucionalizan y gestionan con autonomía los intereses propios de las correspondientes colectividades; siendo elementos esenciales del gobierno local, el territorio, la población y la organización. Las municipalidades provinciales y distritales son los órganos de gobierno promotores del desarrollo local, con personería jurídica de derecho público y plena capacidad para el cumplimiento de sus fines. Los gobiernos locales gozan de autonomía política, económica y administrativa en los asuntos de su competencia. La autonomía que la Constitución Política del Perú establece para las municipalidades radica en la facultad de ejercer actos de gobierno, administrativos y de administración, con sujeción al ordenamiento jurídico.
  • 12.
  • 13.
    3.4 LA ORGANIZACIÓNDE LA INSTITUCIÓN MUNICIPAL: A. CONCEJO MUNICIPAL: Está conformado por el Alcalde, quien lo preside y el cuerpo de Regidores, cuya entidad está establecida de acuerdo a Ley. Ejerce funciones normativas y fiscalizadoras con las facultades y atribuciones que determinan la Constitución Política, la Ley Orgánica de Municipalidades, y demás normas legales concordantes con ella. Su organización, composición, funcionamiento y número de comisiones ordinarias y especiales se rigen por el Reglamento Interno del Concejo Municipal, el cual será determinado y aprobado por el Concejo. B. ALCALDÍA: Es el órgano de gobierno que tiene función ejecutiva, está a cargo del Alcalde, quien es el personero legal de la Municipalidad, encargado del gobierno y gestión Municipal, siendo una de sus principales funciones la de defender y cautelar los derechos e intereses de la municipalidad y los vecinos. E. GERENCIA MUNICIPAL: Órgano de la Alta Dirección de más alto nivel administrativo, encargado de ejecutar y hacer cumplir las políticas del Concejo Municipal y de la Alcaldía. Planifica, organiza, dirige y supervisa las actividades de la Municipalidad con estricta sujeción a las normas legales vigentes. Asimismo, es responsable de la gestión de la calidad de los servicios, las operaciones, cautelando el buen uso de los recursos de la Municipalidad. C. UNIDAD DE IMAGEN INSTITUCIONAL: Es un órgano de apoyo responsable de controlar y supervisar los niveles de Calidad de los servicios públicos brindados así como de la Imagen Institucional a través de la información, publicidad y difusión de las actividades más importantes, el desarrollo de las acciones de protocolo y de eventos oficiales con la participación del Alcalde, regidores o representantes y la
  • 14.
    participación vecinal, promuevela participación ciudadana en los asuntos vecinales. Está a cargo de un Jefe, quien depende funcional y jerárquicamente del Alcalde. D. GERENCIA DE SECRETARIA GENERAL: Es el área funcional de apoyo, encargado del desarrollo de las labores de Secretaría del Concejo Municipal; así como de dirigir, organizar y controlar la administración documentaria, el sistema de archivo central, los registros civiles y controlar la central telefónica. Asimismo, registra y archiva las ordenanzas, acuerdos, decretos de alcaldía, resoluciones y convenios de la entidad. Está a cargo de un profesional, depende funcional y jerárquicamente del Alcalde y cuyas funciones específicas son detalladas en el Manual de Organización y Funciones. F. GERENCIA DE ADMINISTRACIÓN: Es el órgano de apoyo responsable de asegurar la unidad, racionalidad, eficiencia y eficacia de los procesos de administración de sus recursos humanos, materiales, económicos, financieros y de tecnologías de la información para el normal desenvolvimiento de los órganos de la Municipalidad. Está a cargo de un gerente, quien depende funcional y jerárquicamente de la Gerencia Municipal. G. GERENCIA DE ASESORÍA LEGAL: Es el órgano de asesoramiento responsable de emitir opiniones de carácter jurídico-legal a la Alta Dirección y a los órganos responsables de la Municipalidad, así como brindar asesoramiento sobre la adecuada interpretación, aplicación y difusión de las normas legales y de competencia municipal. Está a cargo de un Gerente, quien depende funcional y jerárquicamente de la Gerencia Municipal.
  • 15.
    H. GERENCIA DEPLANIFICACIÓN, PRESUPUESTO Y RACIONALIZACIÓN: Es la encargada de asesorar a la Municipalidad Distrital de Coronel Gregorio Albarracín Lanchipa en la formulación, ejecución y evaluación del proceso de planificación estratégica, presupuesto participativo, racionalización, simplificación administrativa, evaluación de los proyectos de inversión pública, dentro del ámbito de su jurisdicción y competencia, en concordancia con las normas impartidas por los respectivos Sistemas Administrativos. I. GERENCIA DE DESARROLLO URBANO, INFRESTRUCTURA Y TRANSPORTE: Es el órgano de línea encargado de planificar, organizar, ejecutar y supervisar las actividades relacionadas con la promoción de estudios y proyectos de desarrollo urbano, obras que permiten el embellecimiento de las vías principales, calles, pasajes, parques, plazas del distrito, planes de desarrollo urbanístico según el Reglamento Nacional de Habilitaciones y Edificaciones y disposiciones sobre ornato, obras públicas, y licencia de construcción. Está a cargo de un Gerente, quien depende de la Gerencia Municipal. J. GERENCIA DE ADMINISTRACIÓN TRIBUTARIA: Es el órgano de apoyo encargado de planificar, organizar, administrar, ejecutar y supervisar las actividades de generación de recurso económicos tributarios y no tributarios a través de las unidades orgánicas de la integran. Está a cargo de un Gerente, quien depende funcional y jerárquicamente de la Gerencia Municipal. K. GERENCIA DE SERVICIOS SOCIALES, COMUNALES Y DESARROLLO ECONÓMICO: Es el órgano de línea encargado de promover los servicios de salud, conducir los programas sociales y alimentarios, así como las actividades relacionadas a deportes, educación, cultura y esparcimiento. Está a cargo de un Gerente quien depende funcional y jerárquicamente de la Gerencia Municipal.
  • 16.
    A continuación lamunicipalidad distrital alto de alianza, para el cumplimiento de su finalidad y objetivos, tiene la siguiente estructura orgánica: 1. Órganos de Alta Dirección Concejo Municipal Alcaldía Gerencia Municipal 2. Órganos Consultivos y de Coordinación Comisiones de Regidores Consejo de Coordinación Local Distrital Junta de Delegados Vecinales Comité Distrital de Seguridad Ciudadana Comité de Defensa Civil Comité de Administración Distrital del Programa del Vaso de Leche 3. Órgano de Control Institucional Órgano de Control Institucional – OCI. 4. Órgano de Defensa Judicial Procuraduría Pública Municipal. 5. Órganos de Asesoramiento Gerencia de Asesoría Jurídica Gerencia de Planeamiento y Presupuesto Subgerencia de Planeamiento y Presupuesto Subgerencia de Programación de Inversiones Sub Gerencia de Supervisión y Liquidación de Obras 6. Órganos de Apoyo Sub Gerencia de Secretaría General e Imagen Institucional Sub Gerencia de Administración Tributaria Gerencia de Administración Sub Gerencia de Personal Sub Gerencia de Abastecimiento Sub Gerencia de Contabilidad y Tesorería Sub Gerencia de Tecnologías de Información
  • 17.
    7. Órganos deLínea Gerencia de Desarrollo Económico y Social Parque de la Familia Seguridad Ciudadana Sub Gerencia de Desarrollo Social Sub Gerencia de Desarrollo Económico Sub Gerencia de Gestión Ambiental Gerencia de Desarrollo Urbano Sub Gerencia de Planeamiento Urbano, Catastro, Transportes y Margesí Sub Gerencia de Formulación de Proyectos de Inversión Sub Gerencia de Estudios Sub Gerencia de Ejecución de Obras 8. Órganos Desconcentrados Grifo Municipal. Servicios y Equipo Mecánico. Terminal Terrestre y Hotel Collasuyo.
  • 18.
    III. PRÁCTICAS PRE– PROFESIONALES 4.1. INSTITUCIÓN Y ÁREA DE DESARROLLO: 4.1.1. Institución : Municipalidad Distrital de Alto de la Alianza 4.1.2. Área : Contabilidad, como asistente contable. 4.2. PERÍODO DE PRÁCTICAS: 4.2.2. Inicio : xxxxxxxxxxxxxxxx01 de Septiembre del 2006. 4.2.3. Término : xxxxxxxxxxxxx30 de Abril del 2007. 4.3 ASIGNACIÓN DE PUESTOS: Sub gerente de contabilidad Asistente contable Asistente contable II Auxiliar contable Practicante pre- profesional. 4.4 ORGANIGRAMA DE LA SUB GERENCIA DE CONTABILIDAD: 4.5. FUNCIONES DE LA SUB GERENCIA DE CONTABILIDAD: La Sub Gerencia de Contabilidad, es el órgano encargado de dirigir, coordinar y supervisar las actividades de centralización de registros y SUB- GERENCIA DE CONTABILIDAD PATRIMONIO COMPRAS Y COMPRAS YYSWSERVICIOSERVICIOS ALMACÉN CENTRAL
  • 19.
    control de lasoperaciones contables, ingresos y egresos de la municipalidad. Está a cargo de un Sub Gerente, quien depende del Gerente de Administración. 4.5.1 FUNCIONES: a) Dirigir, coordinar, supervisar y evaluar las actividades de contabilización de registros y control de las operaciones contables de la entidad, las mismas que deben estar de acuerdo a los principios de contabilidad generalmente aceptados, y en conformidad con las normas vigentes utilizando los códigos establecidos en el Plan de Cuentas aprobado. b) Supervisar y controlar los análisis de los gastos y cuentas del activo. c) Supervisar y controlar la formulación y presentación de la información financiera y presupuestaria en forma trimestral, semestral y anual a la Dirección Nacional de Contabilidad Pública. d) Supervisar la preparación y presentación de las Declaraciones del PDT 621 -IGV renta mensual ante la SUNAT. e) Efectuar la conciliación de compromisos financieros con compromisos presupuestarios en forma mensual. f) Efectuar la revisión y análisis de los balances de comprobación, en forma mensual. g) Controlar el archivo de los Estados Financieros, Libros Contables y documentación sustentatoria. h) Participar en la elaboración y/o proponer directivas internas relacionadas con el sistema de contabilidad para su mejor integración.
  • 20.
    i) Supervisar semantenga ordenado, clasificado y actualizado los archivos de la documentación sustentaroria del registro de las operaciones contables y actividades relacionada a la Sub Gerencia de Contabilidad, velando por su seguridad y conservación. j) Coordinar, informar y papeles de trabajo y estados financieros en caso de existir ajustes por inflación. k) Preparar información complementaria (Ratios, balances comparativos y otros). l) Realizar los arqueos de fondos sorpresivos en forma periódica e informar al jefe inmediato. m) Controlar las actividades del sistema de contabilidad y la ejecución presupuestal con observancia de las normatividad vigente. n) Proponer los castigos o provisiones de cuentas por cobrar, anticipos, etc. o) Coordinar e informar a Control Patrimonial de algún cambio a nivel de la Legislación Tributaria Vigente en cuanto a tasas de depreciación, método de depreciación, años de vida útil, monto mínimo de capitalización de cada bien del activo fijo, etc. p) Otras que sean asignadas por su Jefe inmediato en materia de su competencia funcional.
  • 21.
    4.5.2. LABORES DESEMPEÑADASEN LA SUB GERENCIA DE CONTABILIDAD COMO PRACTICANTE EN ASISTENTE CONTABLE: a) Se reciben los documentos y de la gerencia de administración y finanzas. b) Se registra tramita ante el área de contabilidad para su registro administrativo en el SIAF –GL. c) Se traslada a integración contable todo el expediente para su registro SIAF Autoriza el gasto ye registra el devengado. d) Se realiza la revisión de las orden de compra y servicios, planillas, planillas de viáticos, dietas de los funcionarios de la entidad. e) Se efectúa la realización del devengado de dichos documentos. f) Se da información contable al área y unidades de la entidad que lo solicitan. g) Se realiza el apoyo en la elaboración de estados financieros. h) Se realiza el apoyo en acciones administrativas en el área de contabilidad. i) Formular las Notas de Contabilidad asignadas a su competencia. j) Analizar escrupulosamente los documentos que generen registro contable, como resultado de la aplicación del control interno del sistema con la finalidad de eliminar posibilidades de ocurrencia de errores y deficiencias en la emisión de información.
  • 22.
    k) Registrar lasoperaciones en el Programa SIAF. l) Integrar contablemente las operaciones de las diversas áreas. m) Formular los estados económicos, financieros y presupuestarios de la Institución. n) Formular la información de la Ejecución Financiera de Ingresos y Egresos en Gasto Corriente, Inversiones y Proyectos por partida específica según los plazos requeridos en el Programa SIAF. o) Participar en la Operación de Programas Financieros, verificando y adecuando la información. 4.5.3. PROBLEMÁTICA ENCONTRADA EN LA INSTITUCIÓN, EN LA UNIDAD DE CONTABILIDAD: Carencia de un Manual de procedimiento administrativos – MAPRO en la Municipalidad Distrital Alto de la Alianza, de acuerdo a las necesidades de las áreas, unidades y gerencias de la municipalidad. La Municipalidad del distrito Alto de Alianza no posee con Manual de Procedimiento Administrativos, lo que provoca el funcionamiento de la unidad de contabilidad no sea ágil y eficaz; asimismo también genera desmotivación para el personal, ya que no se sienten parte de la institución municipal y por ende implica en que no se consigan los objetivos marcados. Desorden; existe desorden en el espacio de trabajo de cada uno de los integrantes del área de contabilidad, ya que hemos observado que en sus respectivos escritorios se encuentran documentos que no son utilizados, es decir no han sido archivados diariamente lo cual genera desorden y la mala apariencia al Unidad contable, y por ende pérdida
  • 23.
    de tiempo acada uno de ellos, ya que en el momento de realizar su trabajo, esto genera molestias y perdida de tiempo. XXXXXXXXXXXX 5.1 ANÁLISIS FODA: A. Fortalezas: F.1) Municipio con disponibilidad presupuestal para la ejecución de obras. F.2) Realización de campañas continuas de salud y educación entre la población. F.3) Personal idóneo en las áreas requeridas. F.4) Promoción turística. F.5) El 89% población del distrito cuenta con el servicio de electrificación. F.6) El 60% del distrito cuenta con servicios básicos. F.7) Equipos de oficina en buen estado. B. Debilidades: D.1) Deficiente supervisión en la ejecución de las obras por parte del municipio.
  • 24.
    D.2) Morosidad enel de pago de impuestos hacia la municipalidad. D.3) Apropiación de terrenos del estado. D.4) Ocupación de viviendas en áreas de riesgo y vulnerabilidad. D.5) Infraestructura con espacios limitados en las áreas de trabajo. C. Oportunidades: O.1) Presencia de la sociedad civil organizada y participación de la comunidad en el presupuesto participativo del Distrito. O.2) Incentivos de Programa de Modernización Municipal. O.3) Participación activa de la población en el desarrollo de la Gestión Municipal del Distrito. O.4) Existencia de concurso de proyectos: FONIPREL, Región Tacna, MVCS, Agua para todos. O.5) Nuevas políticas económicas con el gobierno entrante. O.6) Oferta de eventos de capacitación para el personal de la municipalidad. D. Amenazas: A.1) Recorte del presupuesto asignado a la municipalidad por concepto de Canon minero. A.2) Proliferación del comercio informal en las calles del distrito. A.3) Incremento de la migración hacia el distrito. A.4) Desempleo en población.
  • 25.
    A.5) Incremento deinvasiones para tráfico de terrenos. A.6) Aumento de enfermedades sociales como la delincuencia, pandillaje, prostitución, drogadicción. A.7) Descontento de la población. V. CONTRIBUCIÓN O PROPUESTA A LA INSTITUCIÓN MUNICIPAL Implementación y diseño del Manual de Procedimientos Administrativos - MAPRO en la Municipalidad del Distrito Alto de Alianza. Creación y elaboración de un Manual de procedimientos administrativos – MAPRO, específicamente para la Unidad de contabilidad, la elaboración del MAPRO sea de acuerdo a la necesidad y funciones que realiza diariamente en la Unidad de Contabilidad; Lo cual permitirá mejorar dinamizar y agilizar procedimientos administrativos tanto en los asistentes contables y el personal que labora en área de contabilidad. Elaboración del Manual de Procedimiento Administrativo específicamente; para la Sub Gerencia de Contabilidad, en los siguientes casos tales como: realización del devengado de un servicio no personal, procedimiento para el devengado de planilla de viáticos, procedimiento para el devengado de la planilla de la unidad de personal y procedimiento para el devengado de caja chica.
  • 26.
    PROPUESTAS DE MAPROPARA LA ÁREA CONTABILIDAD. Introducción Uno de los objetivos institucionales principales de la Municipalidad de Alto de Alianza es brindar información transparente, precisa y oportuna a la población, además de ello, en el marco de modernización de la gestión del Estado, se pretende que la Municipalidad tenga una administración moderna y capaz de satisfacer las demandas poblacionales con instrumentos de gestión actualizados que sirvan para guiar a los funcionarios y trabajadores sus actividades y a la población informar transparentemente. El presente Manual es un instrumento de gestión importante para la administración Municipal en especial en la Unidad de Contabilidad de la Municipalidad del Distrito Gregorio Albarracín Lanchipa, se encarga de detallar los procesos administrativos de todas y c/u de sus instancias, detallando tiempo, requisitos, costos y procedimientos, se pretende que este documento sea dinámico de fácil comprensión y pueda ser utilizado sin dificultad por la población en general y todos los trabajadores de la municipalidad. El presente Manual de Procedimientos se enmarca en el Sistema Nacional de Racionalización conforme a lo establecido en las “Normas para la Formulación de los Manuales de Procedimientos” aprobadas por Resolución Jefatura Nº 002-77- INAP/DNR.
  • 27.
    ÁREA: DE CONTABILIDAD 1.NOMBRE DEL PROCEDIMIENTO Procedimiento para realizar el devengado de una orden de servicio. 2. CÓDIGO DEL PROCEDIMIENTO DAA – SGC -01 3. FINALIDAD Registrar los Servicios no Personales (SNP) en la Fase de Devengado, y contabilizarlo en el Sistema Interno y SIAF-GL 4. BASE LEGAL − Ley Nº 28112 Ley Marco de la Administración Financiera
  • 28.
    − Decreto LeyNº 25632 Ley de Comprobantes de pago y Modificatorias. − Ley Nº 28411 Ley General del Sistema Nacional de Presupuesto. − R. Nº 067-97-EF/93.01 Compendio de Normatividad Contable Instructivo Nº 1 Documentos y Libros Contables. − RC. Nº 072-98-CG Normas Técnicas para el control Interno para el Sector Publico. − (ROF) Reglamento de organizaciones y Funciones de la Municipalidad Distrital de Alto de la Alto. 5. REQUISITOS DEL PROCEDIMIENTO - Orden de Servicio (2 Copias) - Contrato de Servicios - Comprobante de Pago – Factura/Recibo por Honorarios - Documentos que anteceden y sustentan el Trabajo. - Autorización de Administración Para el Pago 6. DESCRIPCIÓN DEL PROCEDIMIENTO PASO POR PASO RECEPCIÓN DOCUMENTO DE LA UNIDAD DE LOGÍSTICA (control previo) Recepcionar La Orden de Servicios (2 copias Tesorería y Contabilidad) del Tramitador de la Unidad de Logística, verificando que se encuentre el número de Registro SIAF, Luego Registra dicha operación en el Libro de cargos Entregados y Recibidos como Recibido. VERIFICA LA CONSISTENCIA DE LA DOCUMENTACIÓN (control previo)
  • 29.
    − La operaciónde Compromiso debe estar registrada en el tipo de operación “N” Gastos de Adquisición de Bienes y Servicios y su Estado este en “A”. − Los registros de la orden deben corresponder al proveedor según Registrado en SIAF. − Se verifica el correcto registro de la Meta – Código Interno, Cadena del Gasto y Fuente de Financiamiento y el tipo de Recurso. − Contrato de Locación de Servicios autorizadas por las Instancias Administrativas y firmada por el Locador. − Verificar que la documentación alcanzada sea después de cumplido el periodo del contrato para reconocer como obligación a pagar. En caso de que el término de trabajo sea antes del periodo señalado especificar en el Informe de Conformidad. − El Expediente contenga el Informe del Proveedor con la relación de trabajos realizados durante el periodo de trabajo. El Informe deberá especificar detalladamente cada una de las Labores realizadas tendiendo relación en cuanto a la Labor realizada, Tiempo y Horario de servicio. − El informe de Conformidad del Jefe Inmediato y/o Responsable del Área, documento que hará referencia al informe del SNP. − La Factura/Recibo por Honorarios – Comprobante este debidamente girada a Nombre de la Municipalidad Distrital Alto de la Alianza y este Emitida de Acuerdo a la Ley de Comprobantes de pago Decreto Ley Nº 25632 y Modificatorias. − Verificar y cumplir según lo Establecido en el Contrato del Servicio No personal. REGISTRO DEL DEVENGADO (control previo)
  • 30.
    Registra en elSistema Interno y en el SIAF en la Fase “D” devengado, luego de recibida la aprobación estado “A” deriva al Asistente Contable la Copia de la Orden de Servicio para su Contabilización. CONTABILIZACIÓN DE LA OPERACIÓN (asistente contable) Recibida la copia de la Orden de servicio, Contabiliza la operación en la Cuenta 422 para Funcionamiento y 424 para Inversión. ESTAMPADO DEL SELLO DEVENGADO (control previo) Luego de Contabilizado por el Asistente Contable, Estampa el Sello DEVENGADO al documento Original y Copia, y lo registra en el Libro de Cargos Entregados y Recibidos como Entregado, y lo envía a la Unidad de Tesorería para su tramitación. 7. NUMERO DE DEPENDENCIAS Y NÚMERO DE PERSONAS QUE INTERVIENEN 2 personas promedio. 8. TIEMPO APROXIMADO 5 días. 9. COSTO DEL SERVICIO
  • 31.
  • 32.
    Área: CONTABILIDAD 1. NOMBREDEL PROCEDIMIENTO Procedimiento para el Devengado de planilla de viáticos 2. CÓDIGO DEL PROCEDIMIENTO DAA – SGC -02 3. FINALIDAD Emitir Planilla de Viáticos para las Fases de Compromiso y Devengado, y su posterior contabilizarlo en el Sistema Interno y SIAF-GL. 4. BASE LEGAL − Ley Nº 28112 Ley Marco de la Administración Financiera − Decreto Ley Nº 25632 Ley de Comprobantes de pago y Modificatorias. − Ley Nº 28411 Ley General del Sistema Nacional de Presupuesto. − R. Nº 067-97-EF/93.01 Compendio de Normatividad Contable Instructivo Nº 1 Documentos y Libros Contables. − RC. Nº 072-98-CG Normas Técnicas para el control Interno para el Sector Publico. − (ROF) Reglamento de organizaciones y Funciones de la Municipalidad Distrital de Alto de la Alianza. 5. REQUISITOS DEL PROCEDIMIENTO - Resolución de Alcaldía aprobando la Comisión de Viaje. - Afectación Presupuestal, - Solicitud de viáticos. 6. DESCRIPCIÓN DEL PROCEDIMIENTO PASO POR PASO RECEPCIONA DOCUMENTO DE LA GERENCIA DE ADMINISTRACIÓN (servidor administrativo) Recepciona la Resolución y solicitud de Viáticos a la Secretaria de Gerencia de Administración debidamente afectadas en la oficina de presupuesto, hecha la Verificación, procede a registrar en el Libro de Cargos Entregados y Recibidos Como Recibido. EMITE LA PLANILLA DE VIÁTICOS (servidor administrativo) − Procede a verificar la documentación que no presenta inconsistencias en su emisión.
  • 33.
    − Emite laPlanilla de Viáticos según formato adjunto a este Manual, considerando que la escala de viáticos este de acuerdo a la normatividad de vigente y con las medidas de austeridad aprobadas. − Emitida la Planilla de viáticos, lo imprime en triplicado y procede a colocar su visto Bueno. - Envía el Expediente a la Gerencia General para la aprobación de la Planilla de viáticos. REGISTRA EL COMPROMISO (servidor administrativo) - Luego de Aprobada la Planilla de viáticos procede registrar en el sistema interno y SIAF con el tipo de operación (AV) Encargo Interno para Viáticos. - Ingresado en sistema Interno y aprobado en el SIAF con estado “A” procede a sellar como COMPROMISO y lo entregar a Control Previo. RECEPCIÓN EL EXPEDIENTE DE LA PLANILLA DE VIÁTICOS (control previo) Recepciona el expediente de la Planilla de viáticos verificando que se encuentre el Número de Registro SIAF, Luego Registra dicha operación en el Libro de Cargos Entregados y Recibidos como Recibido. REGISTRO DEL DEVENGADO (control previo) Registra en el Sistema Interno y SIAF en la fase de “D” devengado, y una vez aprobado estado “A” lo remite al Asistente Contable 3era Copia para su contabilización y la 2da Copia al Servidor Administrativo. CONTABILIZA LA OPERACIÓN DE VIÁTICOS (asistente contable) Recepciona la copia de planilla de viáticos y lo contabiliza en la cuenta 38 encargos Internos. ESTAMPADO DEL SELLO DEVENGADO (control previo) Concluida la contabilización se procede a estampar el Sello DEVENGADO en cada una de las copias, y lo registra en el Libro de Cargos Entregados y Recibidos como Entregado, y lo remite a la Unidad de Tesorería.
  • 34.
    7. NUMERO DEDEPENDENCIAS Y NÚMERO DE PERSONAS QUE INTERVIENEN 3 personas promedio. 8. TIEMPO APROXIMADO 32` minutos.
  • 35.
  • 36.
    ÁREA: Contabilidad 1. NOMBREDEL PROCEDIMIENTO Procedimiento para el Devengado de las Planillas de la Unidad de Personal 2. CODIGO DEL PROCEDIMIENTO DAA – SGC -03 3. FINALIDAD Devengar documentos emitidos por la Unidad de Personal Planillas (Remuneraciones, Dietas, y liquidaciones) de Registro Electrónico y Manual. 4. BASE LEGAL − Ley Nº 28112 Ley Marco de la Administración Financiera − Decreto Ley Nº 25632 Ley de Comprobantes de pago y Modificatorias. − Ley Nº 28411 Ley General del Sistema Nacional de Presupuesto. − R. Nº 067-97-EF/93.01 Compendio de Normatividad Contable Instructivo Nº 1 Documentos y Libros Contables. − RC. Nº 072-98-CG Normas Técnicas para el control Interno para el Sector Publico. − D.S. Nº 018-2007-TR Establecen disposiciones relativas al uso del documento denominado “PLANILLAS ELECTRÓNICAS”. − RM Nº 250-2007-TR Aprueban información de la Planilla electrónica y anexos. − (ROF) Reglamento de organizaciones y Funciones de la Municipalidad Distrital de Alto de la Alianza. 5. REQUISITOS DEL PROCEDIMIENTO − Planilla detalle y resumen de Operaciones Electrónicas de la Unidad de Personal.(Dos Copias) − Formato Resumen que consolida los Códigos Internos con Metas Presupuestarias.
  • 37.
    − Aprobación Administrativaa realizar la operación. 6. DESCRIPCIÓN DEL PROCEDIMIENTO PASO POR PASO RECEPCIONA DOCUMENTO DE LA UNIDAD DE PERSONAL (control previo) Recepciona el detalle y resumen de la Planilla electrónica para el registro de las operaciones de Devengado (2 Copias Tesorería y contabilidad), verificando que se encuentre el número de Registro SIAF, Luego Registra dicha operación en el Libro de Cargos Entregados y Recibidos como Recibido. VERIFICA LA CONSISTENCIA DEL DOCUMENTO (control previo) − La operación de compromiso debe estar registrada en el tipo de operación “ON” Gastos – Planillas y su Estado este en “A”. − Se verifica el correcto registro de la Meta – Código Interno, Cadena del Gasto y Fuente de Financiamiento y el Tipo de Recurso. REGISTRO DEL DEVENGADO − Registra en el sistema Interno y SIAF el resumen de Planilla de remuneraciones en su Fase de “D” devengado, una vez aprobado y que su estado este en “A” lo remite al Asistente Contable para su contabilización. CONTABILIZA LA OPERACIÓN (asistente contable) 1. Fuente de Financiamiento 1. Meta Presupuestaria, 1. Cadena del Gasto 1. Empleados por Funcionamiento, 2. Obreros por Funcionamiento, 3. Empleados por Inversiones, 4. Obreros por Inversiones, 5. Dieta de Regidores, 2. Fuente de Financiamiento 1. Meta Presupuestaria, 1. Cadena del gasto 1. Descuentos de Ley, 2. Descuentos vía convenios, 3. Descuentos de terceros – Varios. 3. Fuente de Financiamiento 1. Meta Presupuestaria 1. Cadena del Gasto. 1. Aportaciones de Ley.
  • 38.
    Una vez identificaday clasificada procede a contabilizarlo en las cuentas (41,40, 42, 62, 33) según la naturaleza contable y tabla de operaciones del SIAF Debe Haber. ESTAMPADO DEL SELLO DEVENGADO (control previo) − Concluida la contabilización se procede a estampar el Sello DEVENGADO en cada una de las copias, y lo registra en el Libro de Cargos Entregados y Recibidos como Entregado, y lo remite a la Unidad de Tesorería 7. NUMERO DE DEPENDENCIAS Y NÚMERO DE PERSONAS QUE INTERVIENEN 3 personas promedio. 8. TIEMPO APROXIMADO 14` minutos FLUJO GRAMA DE PROCEDIMIENTO
  • 39.
    ÁREA: Contabilidad 1. NOMBREDEL PROCEDIMIENTO Procedimiento para el Devengado de Caja Chica. 2. CODIGO DEL PROCEDIMIENTO DAA – SGC -04 3. FINALIDAD Devengar y las operaciones de Caja de Funcionamiento, Inversión y convenio. 4. BASE LEGAL − Ley Nº 28112 Ley Marco de la Administración Financiera − Decreto Ley Nº 25632 Ley de Comprobantes de pago y Modificatorias. − Ley Nº 28411 Ley General del Sistema Nacional de Presupuesto. − R. Nº 067-97-EF/93.01 Compendio de Normatividad Contable Instructivo Nº 1 Documentos y Libros Contables. − RC. Nº 072-98-CG Normas Técnicas para el control Interno para el Sector Publico. − Directiva de tesorería para el ejercicio Fiscal 2008 – Caja Chica. − (ROF) Reglamento de organizaciones y Funciones de la Municipalidad Distrital de Alto de Alianza. 5. REQUISITOS DEL PROCEDIMIENTO − Resolución de ser el caso para la primera habilitación. − Informe de Rendición de Caja Chica por el Encargado. − Formato de caja Chica mas Resumen debidamente Afectada por la Oficina de Presupuesto. − Hoja Impresa de validación de documento (Se puede acceder en la web www.sunat.gob.pe) Aprobación Administrativa.
  • 40.
    6. DESCRIPCIÓN DELPROCEDIMIENTO PASO POR PASO RECEPCIONA DOCUMENTO DE LA GERENCIA DE ADMINISTRACIÓN (servidor administrativo) Recepciona la resolución de primera habilitación o la Rendición - Reembolso de Caja Chica (3 Copias Servidor Administrativo, Asistente contable y Tesorería), verificando que la rendición-reembolso o habilitación este afectada por la Oficina de Presupuesto, Luego Registra dicha operación en el Libro de Cargos Entregados y Recibidos como Recibido. VERIFICA LA CONSISTENCIA DEL DOCUMENTO (control previo) 1. En caso de Primera Habilitación: - Verifica que la Afectación presupuestal este de acuerdo a la Resolución, Fuente de Financiamiento, Cadena del Gasto, Meta Presupuestaria y Rubro. 2. En el Caso de Rendición y Reembolso.  La Rendición de Caja Chica y el Resumen debe estar de acuerdo al formato establecido.  La Autorización manejo y la cantidad de reembolsos este de acuerdo a la Directiva de Caja Chica vigente.  Los conceptos que sustentan los Gastos deben estar amparados con documentos aprobados por SUNAT y emitidos de acuerdo a la Ley de Comprobantes de pago Decreto Ley Nº 25632 y Modificatorias. REGISTRO DEL COMPROMISO Registra el compromiso en el Sistema Interno y SIAF, de acuerdo al número y la Hoja RESUMEN de la rendición de caja chica. Para el caso de 1 Habilitación lo registrara con el tipo de operación “C” GASTO – FONDO FIJO PARA CAJA CHICA (APERTURA Y/O AMPLIACIÓN) Para el Caso de Rendición Reembolso lo registrara con el tipo de operación “RC” GASTO – FONDO FIJO PARA CAJA CHICA (RENDICION Y REEMBOLSO). Y una vez aprobada estado “A” lo remite a Control Previo para su Devengado. RECEPCIONA EL EXPEDIENTE DE LA PLANILLA DE VIÁTICOS (control previo) Recepciona el expediente de habilitación y/o Rendición – Reembolso verificando que se encuentre el número de Registro SIAF, Luego Registra dicha operación en el Libro de Cargos Entregados y Recibidos como Recibido.
  • 41.
    REGISTRA DEL DEVENGADO(control previo) Procede a registrar en la fase de “D” devengado para la operación de Habilitación o Rendición – Reembolso de caja chica. y envía una copia a Asistente Contable. CONTABILIZA LA OPERACIÓN (asistente contable) Recepciona la copia de la rendición verificando que el devengado este en estado “A” y lo contabiliza como Habilitación de Caja Chica. ESTAMPADO DEL SELLO DEVENGADO (control previo) Concluida la contabilización se procede a estampar el Sello DEVENGADO en cada una de las copias, y lo registra en el Libro de Cargos Entregados y Recibidos como Entregado, y lo remite a la Unidad de Tesorería. 7. NUMERO DE DEPENDENCIAS Y NÚMERO DE PERSONAS QUE INTERVIENEN 3 personas promedio. 8. TIEMPO APROXIMADO 29` minutos FLUJOGRAMA DEL PROCEDIMIENTO
  • 43.
  • 44.
    VII. CONCLUSIONES YRECOMENDACIONES
  • 45.