1
Informe estadistica
Angel Arrunategui, Catalina Gomez
Grado 11-3
Lic. Guillermo Mondragon
Liceo departamental
Area de tecnologia e informatica
Santiago de cali
2021
2
Tabla de contenido
Contenido # De páginas
Mapa conceptual estadística………………………………………………………pag 3
Que es la estadística……………………………………………………………….pág 4
Ramas de la estadística……………………………………………………………pág 5
Aplicaciones (en la educación).........................................................................pág 5
Contaduría…………………………………………………………………………...pág 6
Administración……………………………………………………………………….pág 7
Gerontología, deporte y economía………………………………………………...pág 8
Hipotesis y variable………………………………………………………………….pág 9
Dato, población, muestra y nivel de medición nominal………………………….pág 10
Distribución de frecuencias………………………………………………………....pág 11
Nombre de la variable y frecuencia absoluta……………………………………..pág 12
Frecuencia relativa porcentual……………………………………………………...pág 13
Equivalencia en grados……………………………………………………………...pág 14
Conclusiones………………………………………………………………………….pág 15
Referencias…………………………………………………………………………...pág 16
Evidencia del trabajo realizado……………………………………………………..pag 17 a 25
links de los blogs……………………………………………………………………..pág 26
3
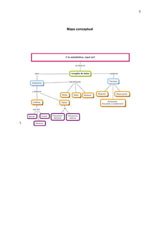
Mapa conceptual
1.
4
Que es la estadística?
La estadística es una disciplina científica que se ocupa de la obtención, orden y
análisis de un conjunto de datos con el fin de obtener explicaciones y predicciones sobre
fenómenos observados.
La estadística consiste en métodos, procedimientos y fórmulas que permiten recolectar
información para luego analizarla y extraer de ella conclusiones relevantes. Se puede decir
que es la Ciencia de los Datos y que su principal objetivo es mejorar la comprensión de los
hechos a partir de la información disponible.
El origen de la palabra estadística se suele atribuir al economista Gottfried Achenwall
(prusiano, 1719-1772) que entendía la estadística como “ciencia de las cosas que
pertenecen al Estado”.
Es importante saber que la estadística NO es una rama de las matemáticas. Utiliza
herramientas de las matemáticas del mismo modo que lo hace la física, la ingeniería o la
economía, pero eso no las hace ser parte de las matemáticas. Es cierto que tienen una
relación estrecha, pero la estadística y las matemáticas son disciplinas diferentes.
2.
5
Ramas de la estadística
La estadística se divide en dos ramas: la estadística descriptiva, la cual se relaciona
con la descripción de los datos en la muestra, y la estadística inferencial, que se relaciona
con el proceso de utilizar los datos de una muestra para realizar inferencias y tomar
decisiones respecto a la población de la cual se toma la muestra.
En la estadística existen dos procedimientos para hacer inferencias respecto a un
parámetro: la estimación de parámetros ya sea puntual o por intervalos, y las pruebas de
hipótesis. La estimación puntual es un procedimiento que permite a partir de la información
de la muestra obtener un solo valor, con el cual se estima el parámetro deseado, mientras
que la estimación por intervalos permite obtener dos valores entre los cuales se supone que
encuentra el parámetro de interés.
aplicaciones estadísticas:
Educación: La estadística educativa, nos permite recolectar información para
analizarla y tomar decisiones en diferentes niveles. El fomento de la capacidad de
educación en toda la escuela para la toma de decisiones basadas en datos es un requisito
clave para apoyar la autonomía de las escuelas.
3.
6
Contaduría: La estadística ayuda a la contabilidad en el empleo de cálculos de tipo
estadístico, permitiendo establecer registros contables que afectan los estados financieros.
-La estadística ayuda a la contabilidad en cuanto a su agilidad, procesamiento,
análisis e interpretación de información, dando como resultado la toma de decisiones
confiables sobre criterios económicos.
-La estadística se aplica para la selección de muestras en una auditoría.
-Ayuda a medir la variación de costos de una producción.
-Brindar información para la toma de decisiones, planeación y control en cuanto a
sus resultados.
-Ayuda para poder diferenciar las ventas que se han realizado en la empresa por
medio de la estadística anual.
-Se elaboran informes más rápido, concisos y detallados.
-Se basa de una gran variedad de información de datos contables.
4.
7
Administración: Es indispensable la aplicación de la estadística en la
administración, ya que proporciona elementos de confiabilidad que sustentan la toma de
decisiones en temas administrativos, como calidad y productividad.
La aplicación de la estadística es para todas las disciplinas y siempre va a requerir
de datos para la resolución de problemas.
La estadística descriptiva ofrece datos para definir elementos básicos como son la
media, moda, desviación estándar y los diferentes diagramas de cajas, tablas de
contingencia y gráficas de dispersión. Y así tomar la decisión administrativa a partir de
hipótesis, en la industria como negocios a nivel general.
La estadística inferencial comprende los métodos y procesos por medio de técnicas
descriptivas. Algunas son:
-Comparación de métodos de trabajo, materiales, y productividad de máquinas y
equipos de medición.
-Busca condiciones de operatividad eliminando defectos, logrando mejor desempeño
de procesos.
-Brindar soporte para diseñar productos y procesos.
- La aplicación de herramientas estadísticas se encuentra en paquetes de software,
simplificando la labor operativa administrativa.
5.
8
Gerontología deporte: La contribución de la estadística a la cientificidad del
sistema de preparación del deportista se patentiza en aplicar modelos estadísticos que
permitan, entre otros: obtener una información objetiva sobre la caracterización de los
atletas en diferentes etapas de su preparación
.
6.
Economía: El conocimiento de la Estadística Económica permite apoyar la toma de
decisiones para la aplicación de la política económica que se proponen los países para
conducir la sociedad, así como para trazar la estrategia de desarrollo acorde con los
programas que se consideran según las condiciones imperantes en cada nación.
7.
9
Hipótesis: La pruebas de hipótesis evalúan la probabilidad asociada a la hipótesis
nula (H0) de que no hay efecto o diferencia. El valor obtenido refleja la probabilidad de
rechazar la H0 siendo esta verdadera; en ningún caso prueba que la hipótesis alternativa,
de que si hay efecto o diferencia, sea verdadera.
8.
Variable: Una variable estadística es el conjunto de valores que puede tomar cierta
característica de la población sobre la que se realiza el estudio estadístico y sobre la que
es posible su medición. Cualitativa (o categórica): son las variables que pueden tomar
como valores cualidades o categorías.
10
Dato: La Estadística, en general, es la ciencia que trata de la recopilación,
organización presentación, análisis e interpretación de datos numéricos con el fin de tomar
decisiones efectivas y pertinentes.
Población:, rama de las matemáticas que se ocupa de reunir, organizar y analizar
datos numéricos y que ayuda a resolver problemas como el diseño de experimentos y la
toma de decisiones.
9.
Muestra: En estadística un estadístico (muestral) es una medida cuantitativa,
derivada de un conjunto de datos de una muestra, con el objetivo de estimar o inferir
características de una población o modelo estadístico. , que sirve para estimar
determinado parámetro de la distribución de la que procede la muestra.
Nivel de medición nominal: Se refiere a la cualidad más que a la cantidad. Un
nivel nominal de medición es simplemente una cuestión de diferenciar por nombre, por
ejemplo, 1 = hombre, 2 = mujer. Aunque estamos usando los números 1 y 2, estos no
indican cantidad.
11
Distribución de frecuencias
Las distribuciones o tablas de frecuencias permiten resumir los datos en una tabla
que recoge:
• valores de la variable o modalidades del atributo,
• frecuencia absoluta o número de veces que aparece cada valor o modalidad
en la muestra,
• porcentaje de veces que aparece cada valor de la variable o modalidad del
atributo sobre el total de observaciones,
• porcentaje válido calculado sobre el total de observaciones excluidos los
valores missing,
• porcentaje acumulado hasta cada uno de los valores de la variable
ordenados de menor a mayor. Este porcentaje tiene interpretación sólo en los
casos en que la variable sea susceptible de medida por lo menos en una escala
ordinal.
10.
12
Nombre de la variable
El nombre de la variable es la forma usual de referirse al valor almacenado: esta
separación entre nombre y contenido permite que el nombre sea usado independientemente
de la información exacta que representa.
Frecuencia absoluta
La frecuencia absoluta es una medida estadística que nos da información acerca de
la cantidad de veces que se repite un suceso al realizar un número determinado de
experimentos aleatorios. Esta medida se representa mediante las letras fi. La letra f se
refiere a la palabra frecuencia y la letra i se refiere a la realización i-ésima del experimento
aleatorio.
La frecuencia absoluta es muy utilizada en estadística descriptiva y es útil para saber
acerca de las características de una población y/o muestra. Esta medida se puede utilizar
con variables cualitativas o cuantitativas siempre que estas se puedan ordenar.
11.
13
Frecuencia relativa porcentual
La frecuencia relativa porcentual es el porcentaje de la frecuencia relativa, siendo
esta la división de la frecuencia absoluta entre el total de valores en una selección de datos.
La frecuencia relativa es muy usada en probabilidad, y hace referencia a la relación
de una frecuencia absoluta entre un total.
Este valor valor de frecuencia relativa porcentual representa la posibilidad sobre
100% de encontrar este número en una serie de datos, es por esta razón que es una
relación de frecuencias.
algunos ejemplos en la imagen adjunta.
Tenemos el termino x = 3, tiene una frecuencia absoluta de 2 y el total de dígitos es 30,
entonces:
fr = (2/30)· 100%
fr = 7%
Siendo la frecuencia relativa porcentual del 7%.
12.
14
Equivalencia en grados
Los grados en una tabla de frecuencias: son iguales al número de muestras
independientes que son libres de modificar, por ejemplo el número de personas en unos
datos, menos el número de parámetros estimados (el número de 1,9,10 relaciones
impuestas a los datos). Es decir, están relacionados al tamaño de la muestra. Estos son
utilizados para definir las distribuciones estadísticas y con ellos poder realizar las pruebas
de hipótesis.
Por ejemplo, si se tiene un rango estadístico de edades [20 años -25 años)
El Grado se calcula= (25-1) + (28-1) = 51
Otro ejemplo: se tiene que multiplicar la frecuencia absoluta (fi) por 360 que son los grados
totales de una circunferencia
Explicación:
Ejemplo:
fi=ni/N Grados
0,08 0,08 x 360 = 28,8
15
Conclusiones
En conclusión podríamos decir que la estadística es una herramienta muy útil al
momento de recolectar datos, organizarlos, elaborar gráficas entre otras cosas.
Además se pueden recoger datos por distintos métodos como la encuesta y
entrevistas.
gracias a ella podemos medir los datos de una población por medio de tablas de
frecuencia. la estadística de cierta forma infiere en nuestras vidas tanto en el colegio,
universidad como en nuestra vida diaria, por eso es muy importante tener en cuenta
algunos conceptos básicos, como los ya hablados en este informe.
16
Referencias
https://economipedia.com/definiciones/frecuencia-absoluta.html
https://brainly.lat/tarea/976023#:~:text=La%20frecuencia%20relativa%20porcentual
%20es,frecuencia%20absoluta%20entre%20un%20total.
http://www.ub.edu/aplica_infor/spss/cap2-1.htm
https://sites.google.com/site/historiadelaestadisticaacti/3
http://catarina.udlap.mx/u_dl_a/tales/documentos/lat/leon_s_j/resumen.pdf
https://economipedia.com/definiciones/estadistica.html
http://recursostic.educacion.es/multidisciplinar/itfor/web/sites/default/files/recursos/yl
aestadisticaquees/html/mapa_conceptual.html
17
Evidencia del trabajo realizado
Angel Arrunategui
18
19
20
21
Catalina Gomez
22
23
24
25
26
Links de los blogs
Catalina Gomez
https://cata256.blogspot.com/
Angel Arrunategui
https://catedradeoaz7-5.blogspot.com/

Informe tecnologia (1)

  • 1.
    1 Informe estadistica Angel Arrunategui,Catalina Gomez Grado 11-3 Lic. Guillermo Mondragon Liceo departamental Area de tecnologia e informatica Santiago de cali 2021
  • 2.
    2 Tabla de contenido Contenido# De páginas Mapa conceptual estadística………………………………………………………pag 3 Que es la estadística……………………………………………………………….pág 4 Ramas de la estadística……………………………………………………………pág 5 Aplicaciones (en la educación).........................................................................pág 5 Contaduría…………………………………………………………………………...pág 6 Administración……………………………………………………………………….pág 7 Gerontología, deporte y economía………………………………………………...pág 8 Hipotesis y variable………………………………………………………………….pág 9 Dato, población, muestra y nivel de medición nominal………………………….pág 10 Distribución de frecuencias………………………………………………………....pág 11 Nombre de la variable y frecuencia absoluta……………………………………..pág 12 Frecuencia relativa porcentual……………………………………………………...pág 13 Equivalencia en grados……………………………………………………………...pág 14 Conclusiones………………………………………………………………………….pág 15 Referencias…………………………………………………………………………...pág 16 Evidencia del trabajo realizado……………………………………………………..pag 17 a 25 links de los blogs……………………………………………………………………..pág 26
  • 3.
  • 4.
    4 Que es laestadística? La estadística es una disciplina científica que se ocupa de la obtención, orden y análisis de un conjunto de datos con el fin de obtener explicaciones y predicciones sobre fenómenos observados. La estadística consiste en métodos, procedimientos y fórmulas que permiten recolectar información para luego analizarla y extraer de ella conclusiones relevantes. Se puede decir que es la Ciencia de los Datos y que su principal objetivo es mejorar la comprensión de los hechos a partir de la información disponible. El origen de la palabra estadística se suele atribuir al economista Gottfried Achenwall (prusiano, 1719-1772) que entendía la estadística como “ciencia de las cosas que pertenecen al Estado”. Es importante saber que la estadística NO es una rama de las matemáticas. Utiliza herramientas de las matemáticas del mismo modo que lo hace la física, la ingeniería o la economía, pero eso no las hace ser parte de las matemáticas. Es cierto que tienen una relación estrecha, pero la estadística y las matemáticas son disciplinas diferentes. 2.
  • 5.
    5 Ramas de laestadística La estadística se divide en dos ramas: la estadística descriptiva, la cual se relaciona con la descripción de los datos en la muestra, y la estadística inferencial, que se relaciona con el proceso de utilizar los datos de una muestra para realizar inferencias y tomar decisiones respecto a la población de la cual se toma la muestra. En la estadística existen dos procedimientos para hacer inferencias respecto a un parámetro: la estimación de parámetros ya sea puntual o por intervalos, y las pruebas de hipótesis. La estimación puntual es un procedimiento que permite a partir de la información de la muestra obtener un solo valor, con el cual se estima el parámetro deseado, mientras que la estimación por intervalos permite obtener dos valores entre los cuales se supone que encuentra el parámetro de interés. aplicaciones estadísticas: Educación: La estadística educativa, nos permite recolectar información para analizarla y tomar decisiones en diferentes niveles. El fomento de la capacidad de educación en toda la escuela para la toma de decisiones basadas en datos es un requisito clave para apoyar la autonomía de las escuelas. 3.
  • 6.
    6 Contaduría: La estadísticaayuda a la contabilidad en el empleo de cálculos de tipo estadístico, permitiendo establecer registros contables que afectan los estados financieros. -La estadística ayuda a la contabilidad en cuanto a su agilidad, procesamiento, análisis e interpretación de información, dando como resultado la toma de decisiones confiables sobre criterios económicos. -La estadística se aplica para la selección de muestras en una auditoría. -Ayuda a medir la variación de costos de una producción. -Brindar información para la toma de decisiones, planeación y control en cuanto a sus resultados. -Ayuda para poder diferenciar las ventas que se han realizado en la empresa por medio de la estadística anual. -Se elaboran informes más rápido, concisos y detallados. -Se basa de una gran variedad de información de datos contables. 4.
  • 7.
    7 Administración: Es indispensablela aplicación de la estadística en la administración, ya que proporciona elementos de confiabilidad que sustentan la toma de decisiones en temas administrativos, como calidad y productividad. La aplicación de la estadística es para todas las disciplinas y siempre va a requerir de datos para la resolución de problemas. La estadística descriptiva ofrece datos para definir elementos básicos como son la media, moda, desviación estándar y los diferentes diagramas de cajas, tablas de contingencia y gráficas de dispersión. Y así tomar la decisión administrativa a partir de hipótesis, en la industria como negocios a nivel general. La estadística inferencial comprende los métodos y procesos por medio de técnicas descriptivas. Algunas son: -Comparación de métodos de trabajo, materiales, y productividad de máquinas y equipos de medición. -Busca condiciones de operatividad eliminando defectos, logrando mejor desempeño de procesos. -Brindar soporte para diseñar productos y procesos. - La aplicación de herramientas estadísticas se encuentra en paquetes de software, simplificando la labor operativa administrativa. 5.
  • 8.
    8 Gerontología deporte: Lacontribución de la estadística a la cientificidad del sistema de preparación del deportista se patentiza en aplicar modelos estadísticos que permitan, entre otros: obtener una información objetiva sobre la caracterización de los atletas en diferentes etapas de su preparación . 6. Economía: El conocimiento de la Estadística Económica permite apoyar la toma de decisiones para la aplicación de la política económica que se proponen los países para conducir la sociedad, así como para trazar la estrategia de desarrollo acorde con los programas que se consideran según las condiciones imperantes en cada nación. 7.
  • 9.
    9 Hipótesis: La pruebasde hipótesis evalúan la probabilidad asociada a la hipótesis nula (H0) de que no hay efecto o diferencia. El valor obtenido refleja la probabilidad de rechazar la H0 siendo esta verdadera; en ningún caso prueba que la hipótesis alternativa, de que si hay efecto o diferencia, sea verdadera. 8. Variable: Una variable estadística es el conjunto de valores que puede tomar cierta característica de la población sobre la que se realiza el estudio estadístico y sobre la que es posible su medición. Cualitativa (o categórica): son las variables que pueden tomar como valores cualidades o categorías.
  • 10.
    10 Dato: La Estadística,en general, es la ciencia que trata de la recopilación, organización presentación, análisis e interpretación de datos numéricos con el fin de tomar decisiones efectivas y pertinentes. Población:, rama de las matemáticas que se ocupa de reunir, organizar y analizar datos numéricos y que ayuda a resolver problemas como el diseño de experimentos y la toma de decisiones. 9. Muestra: En estadística un estadístico (muestral) es una medida cuantitativa, derivada de un conjunto de datos de una muestra, con el objetivo de estimar o inferir características de una población o modelo estadístico. , que sirve para estimar determinado parámetro de la distribución de la que procede la muestra. Nivel de medición nominal: Se refiere a la cualidad más que a la cantidad. Un nivel nominal de medición es simplemente una cuestión de diferenciar por nombre, por ejemplo, 1 = hombre, 2 = mujer. Aunque estamos usando los números 1 y 2, estos no indican cantidad.
  • 11.
    11 Distribución de frecuencias Lasdistribuciones o tablas de frecuencias permiten resumir los datos en una tabla que recoge: • valores de la variable o modalidades del atributo, • frecuencia absoluta o número de veces que aparece cada valor o modalidad en la muestra, • porcentaje de veces que aparece cada valor de la variable o modalidad del atributo sobre el total de observaciones, • porcentaje válido calculado sobre el total de observaciones excluidos los valores missing, • porcentaje acumulado hasta cada uno de los valores de la variable ordenados de menor a mayor. Este porcentaje tiene interpretación sólo en los casos en que la variable sea susceptible de medida por lo menos en una escala ordinal. 10.
  • 12.
    12 Nombre de lavariable El nombre de la variable es la forma usual de referirse al valor almacenado: esta separación entre nombre y contenido permite que el nombre sea usado independientemente de la información exacta que representa. Frecuencia absoluta La frecuencia absoluta es una medida estadística que nos da información acerca de la cantidad de veces que se repite un suceso al realizar un número determinado de experimentos aleatorios. Esta medida se representa mediante las letras fi. La letra f se refiere a la palabra frecuencia y la letra i se refiere a la realización i-ésima del experimento aleatorio. La frecuencia absoluta es muy utilizada en estadística descriptiva y es útil para saber acerca de las características de una población y/o muestra. Esta medida se puede utilizar con variables cualitativas o cuantitativas siempre que estas se puedan ordenar. 11.
  • 13.
    13 Frecuencia relativa porcentual Lafrecuencia relativa porcentual es el porcentaje de la frecuencia relativa, siendo esta la división de la frecuencia absoluta entre el total de valores en una selección de datos. La frecuencia relativa es muy usada en probabilidad, y hace referencia a la relación de una frecuencia absoluta entre un total. Este valor valor de frecuencia relativa porcentual representa la posibilidad sobre 100% de encontrar este número en una serie de datos, es por esta razón que es una relación de frecuencias. algunos ejemplos en la imagen adjunta. Tenemos el termino x = 3, tiene una frecuencia absoluta de 2 y el total de dígitos es 30, entonces: fr = (2/30)· 100% fr = 7% Siendo la frecuencia relativa porcentual del 7%. 12.
  • 14.
    14 Equivalencia en grados Losgrados en una tabla de frecuencias: son iguales al número de muestras independientes que son libres de modificar, por ejemplo el número de personas en unos datos, menos el número de parámetros estimados (el número de 1,9,10 relaciones impuestas a los datos). Es decir, están relacionados al tamaño de la muestra. Estos son utilizados para definir las distribuciones estadísticas y con ellos poder realizar las pruebas de hipótesis. Por ejemplo, si se tiene un rango estadístico de edades [20 años -25 años) El Grado se calcula= (25-1) + (28-1) = 51 Otro ejemplo: se tiene que multiplicar la frecuencia absoluta (fi) por 360 que son los grados totales de una circunferencia Explicación: Ejemplo: fi=ni/N Grados 0,08 0,08 x 360 = 28,8
  • 15.
    15 Conclusiones En conclusión podríamosdecir que la estadística es una herramienta muy útil al momento de recolectar datos, organizarlos, elaborar gráficas entre otras cosas. Además se pueden recoger datos por distintos métodos como la encuesta y entrevistas. gracias a ella podemos medir los datos de una población por medio de tablas de frecuencia. la estadística de cierta forma infiere en nuestras vidas tanto en el colegio, universidad como en nuestra vida diaria, por eso es muy importante tener en cuenta algunos conceptos básicos, como los ya hablados en este informe.
  • 16.
  • 17.
    17 Evidencia del trabajorealizado Angel Arrunategui
  • 18.
  • 19.
  • 20.
  • 21.
  • 22.
  • 23.
  • 24.
  • 25.
  • 26.
    26 Links de losblogs Catalina Gomez https://cata256.blogspot.com/ Angel Arrunategui https://catedradeoaz7-5.blogspot.com/