0
La electricidad y la electrónica
Hanna Silberwasser Gravenhorst
Laura Sofía Sánchez
Gabriela García Camacho
Jean Carlos Montoya Gordon
María José Vidal Ocampo
Yuliana Córdoba Payán
10-4
Febrero 2021
Liceo departamental
Santiago de Cali
Tecnología
1
Capítulo 1
Introducción e información general
Tabla de Contenidos
Capítulo 1 Introducción e información general 1
Desarrollo temático 2
Mapa conceptual 3
Capítulo 2 La electricidad y la electrónica 5
Ley de OHM 5
Ley de Watt 5
Problemas con circuitos 7
Código de colores 11
Sensores 11
Manejo de protoboard 12
Tester o multímetro 13
Tarjeta Arduino 14
Capítulo 3 Imágenes 17
Conclusiones 23
Lista de referencias 24
Links de blogs 26
2
Desarrollo temático
En este trabajo escrito se proporcionará conocimientos acerca de los protoboards, sobre
las leyes básicas de la electrónica, un amplio conocimiento de las leyes de Watt y ley de
OHM. También podremos observar sobre el tester o Multímetro y una pequeña
introducción a lo que es la tarjeta de Arduino; hablaremos en concreto sobre “La
Electricidad y la Electrónica” con sus respectivos subtemas, imágenes, ejemplos y
explicaciones. Encontrarán mapas conceptuales con formas más simples de entender los
temas ya antes presentados, permitiendo así obtener un conocimiento básico en
electrónica y sus ramas; es decir, los sensores, el código de colores, los problemas con
circuitos y cómo crear uno. Espero puedan enriquecerse en conocimiento tanto como
nosotros lo hicimos desarrollando este trabajo.
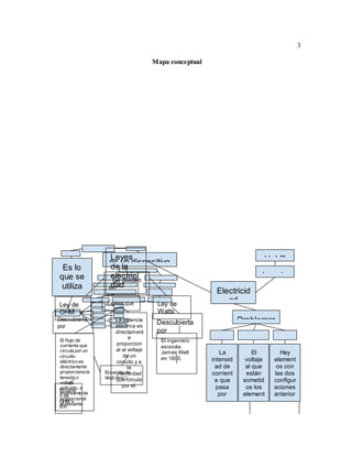
3
Mapa conceptual
Es lo
que se
utiliza
para
es un dispositivo V=I.R
Ley de
Electricid
ad
Problemas
Mixt
Paral
Seri
La
intensid
ad de
corrient
e que
pasa
por
todos
Hay
element
os con
las dos
configur
aciones
anterior
es
El
voltaje
al que
están
sometid
os los
element
os del
Leyes
de la
electrici
dad
Se dividen
en
Ley de
Watts
Ley de
OHM
Descubierta
por
El ingeniero
escocés
James Watt
en 1800.
Descubierta
por
Explica que
La potencia
eléctrica es
directament
e
proporcion
al al voltaje
de un
circuito y a
la
intensidad
que circula
por el.
El flujo de
corriente que
circula por un
circuito
eléctrico es
directamente
proporciona la
tensión o
voltaje
aplicado, e
inversamente
proporcional
al restante.
Ecuació
n de
OHM I-
E/R
Ecuación de
Watt P=V.I
4
¿Qué es?
Una protoboard es unaplaca
de pruebas para electrónica
que contiene orificios en los
que es posibleinsertar cables
y otros elementos electrónicos
para montar circuitos
provisionales.
¿Còmo se usa?
Se usa insertando las
terminales de los
dispositivos electrónicos en
los orificios dela
protoboard de forma que
tengan continuidad.
¿Para qué sirve?
Estas placas seutilizan para
realizar pruebas experimentales, si
dicha prueba resultasatisfactoriael
circuito se construye de una forma
más permanente. En caso deque la
prueba no seasatisfactoria, el
circuito puede modificarse con
facilidad.
¿Quien la invento?
fue inventado en el año 1958, por
Jack Kilby un ingeniero de la
empresa Texas Instrument. Este lo
hizo para poder aumentar la
velocidad de los ordenadores y
aumentar la capacidad de
memoria para almacenar datos.
¿cuales son
sus partes?
Canal central.
Buses.
Pistas.
¿Qué
Plataforma
de
hardware y
software de
código
abierto,
basada en
una placa
con
entradas y
Arduin
Es una placa
electrónica
basada en el
microcontrolad
or ATmega328.
Cuenta con 14
entradas/salida
s digitales, de
las cuales 6 se
pueden utilizar
como salidas
Lenguaje
de
programa Raspber
Software
arduino ¿Qué son Microcontrola
El lenguaje
de
programaci
ón de
Arduino
está
basado en
C++, con
intención
de
Circuito
integrado o chip
que incluye en
su interior las
tres unidades
funcionales de
un ordenador:
Tarjeta con
circuitos que
es anexada a
una
computadora a
través de
cualquier slot o
Es un
ordenador
del tamaño
de una
tarjeta de
crédito.
Consta de
una placa
base sobre
la que se
Su software
es un IDE; es
un entorno de
programación
que ha sido
empaquetado
como un
¿Qué Funcionamie
Clasificación y
Es un instrumento de prueba
capaz de realizar diversas
mediciones eléctricas, tales
el multímetro digital es un
instrumento, comúnmente
portátil, de medición de
VOLTAJE DE
CORRIENTE
CONTINUA:
viaja en una
sola dirección y
VOLTAJE DE
CORRIENTE
ALTERNA: viaja
en ambos
sentidos en un
circuito. Tiene
forma de función
Multímetro
Multímetro por
Multímetro de
Multímetro
5
Capítulo 2
La electricidad y la electrónica
Ley de OHM – Jean Carlos Montoya Gordon
El físico alemán Georg Simon Ohm (1787–1854), comprobó experimentalmente que
cuando se aplica a un circuito eléctrico determinado, una diferencia de potencial doble o
triple, se obtiene una intensidad de corriente doble o triple también. Por tanto, la ley de
OHM formula y determina en 1827 que, “La intensidad de corriente eléctrica obtenida en
un circuito, es directamente proporcional a la tensión aplicada, e inversamente
proporcional a la resistencia eléctrica del mismo”
Donde
I— intensidad de la corriente
U— voltaje o tensión eléctrica
R—resistencia eléctrica
La expresión algebraica de esta ley es:
I=V/R
Siendo I, la intensidad de corriente en amperios; V, la tensión aplicada en voltios; y
finalmente R, la resistencia en ohmios.
Ley de Watt – Gabriela García Camacho
El 30 de enero de 1736 nació, en Greenock, Escocia, el ingeniero mecánico, inventor y
químico James Watt, a quien, entre tantos otros logros, se le reconoce el haber sido el
inventor de la máquina de vapor de agua.
6
Ley de Watt - La cantidad de potencia disipada en un circuito eléctrico depende del
voltaje aplicado y la resistencia en el mismo.
La potencia en el circuito podemos expresarla matemáticamente como: P = V I (ecuación
1)
Figura 1.
Donde: P es la potencia,
V es el voltaje
I es la corriente.
Formas de expresar la ley de Watt
Existen varias formas de expresar la ley de Watt. Para encontrarlas podemos utilizar la
ley de Ohm. Utilizando la ecuación 2, presentada anteriormente, y sustituyendo en la
ecuación 1, obtenemos la ecuación que aparece en la pantalla (ecuación 2).
Figura 2.
Ejemplo 1: Con la ecuación 1, presentada anteriormente, podemos calcular la potencia
del circuito eléctrico que aparece en la pantalla, sustituyendo los valores en la ecuación
por los valores del circuito.
Utilizando las ecuaciones 2 y 3 presentadas anteriormente, podemos analizar la potencia
disipada en los circuitos eléctricos. Veamos los siguientes ejemplos.
Figura 3.
7
Ejemplo 1: Con la ecuación podemos calcular la potencia del circuito eléctrico que
aparece en la pantalla, sustituyendo los valores en la ecuación por los valores del
circuito.
Figura 4.
Con la ecuación 1, presentada anteriormente, podemos calcular la potencia del circuito
eléctrico que aparece en la pantalla, sustituyendo los valores en la ecuación por los
valores del circuito.
Figura 5.
Ejemplo 3: Con la ecuación 7, presentada anteriormente, podemos calcular la potencia
del circuito eléctrico que aparece en la pantalla, sustituyendo los valores en la ecuación
por los valores del circuito.
Figura 6.
Problemas con circuitos – Yuliana Córdoba Payán
Un circuito es una interconexión de componentes eléctricos que transporta corriente
eléctrica a través de una trayectoria cerrada. Hay varios tipos de circuitos, entre los más
importantes:
Los circuitos lineales. Que constan de fuentes, componentes lineales tales como
resistencias, condensadores, inductores y elementos de distribución lineales; es decir,
líneas de transmisión o cables, tiene la propiedad de la superposición lineal. Además, son
8
más fáciles de analizar, usando métodos en el dominio de la frecuencia, para determinar
su respuesta en corriente directa, en corriente alterna y transitoria.
Un circuito resistivo. Es aquel que solo contiene resistencias, fuentes de voltaje y
corriente. Al analizar un circuito resistivo es menos complicado que el análisis de
circuitos que contienen capacitores e inductores. Si las fuentes son de corriente directa;
es decir, corriente continua, este denomina circuito de corriente directa o continua.
Un circuito que tiene componentes electrónicos se denomina circuito electrónico.
Generalmente, estas redes son no lineales y requieren diseños y herramientas de análisis
mucho más complejas. Las leyes fundamentales que rigen en cualquier circuito eléctrico
son: Ley de corriente de Kirchhoff, ley de tensiones de Kirchhoff, ley de Ohm, teorema
de Norton, teorema de Thévenin, y teorema de superposición. Si el circuito contiene
componentes no lineales y reactivos, pueden necesitarse otras leyes más complejas. Su
aplicación genera un sistema de ecuaciones que puede resolverse ya sea de forma
algebraica o numérica; es decir, se producirá un sistema de ecuaciones lineales que puede
resolverse manualmente o por computadora.
Para diseñar cualquier circuito eléctrico, ya sea analógico o digital, los ingenieros
eléctricos deben ser capaces de predecir las tensiones y corrientes de todo el circuito. Los
circuitos lineales, es decir, circuitos con la misma frecuencia de entrada y salida, pueden
analizarse a mano usando la teoría de los números complejos. Otros circuitos solo
pueden analizarse con programas informáticos especializados o con técnicas de
9
estimación como el método de linealización. Los elementos de un circuito eléctrico que
se utilizan para conseguirlo son los siguientes:
Generador. Parte del circuito donde se produce la electricidad, manteniendo una
diferencia de tensión entre sus extremos.
Conductor. Hilo por donde circulan los electrones impulsados por el generador.
Resistencia eléctrica. Son elementos del circuito que se oponen al paso de la corriente
eléctrica.
Interruptor. Elemento que permite abrir o cerrar el paso de la corriente eléctrica. Si el
interruptor está abierto no circulan los electrones y si está cerrado permite su paso.
Si dos cuerpos de carga igual y opuesta se conectan por medio de un conductor metálico,
por ejemplo un cable, las cargas se neutralizan mutuamente. Esta neutralización se lleva
a cabo mediante un flujo de electrones a través del conductor, desde el cuerpo cargado
negativamente al cargado positivamente. En cualquier sistema continuo de conductores,
los electrones fluyen desde el punto de menor potencial hasta el punto de mayor
potencial. Un sistema de esa clase se denomina circuito eléctrico. La corriente que
circula por un circuito se denomina corriente continua (CC) si fluye siempre en el mismo
sentido y corriente alterna (CA) si fluye alternativamente en uno u otro sentido. Un
circuito eléctrico es el trayecto o ruta de una corriente eléctrica. El término se utiliza
principalmente para definir un trayecto continuo compuesto por conductores y
dispositivos conductores, que incluyen una fuente de fuerza electromotriz que transporta
10
la corriente por el circuito. Como ejemplo de problemas con circuitos podemos poner por
resistencia eléctrica; sin embargo, existen otros, pueden darse por la corriente eléctrica en
un material conductor; por ejemplo cobre, puede ser calculada con:
(1)
Donde:
Q: carga eléctrica, Coulomb
t: tiempo, segundos
I: corriente eléctrica, Amperios
También puede calcularse:
(2)
Donde:
q: carga eléctrica, Coulomb
n: densidad de portadores de carga, partículas libres / m3
A: área de la sección transversal del conductor, m2
: velocidad de arrastre de los elementos portadores de carga, m/s
I: corriente eléctrica, Amperios
En el caso de los metales los elementos portadores de cargas son los electrones libres, o
sea, aquellos que se ubican en las últimas órbitas del átomo, y que por lo tanto se
encuentran muy poco influenciado por el núcleo. Otro concepto de relevancia al
momento de estudiar la corriente eléctrica es lo referente a la densidad de corriente, la
cual relaciona la intensidad de corriente con el área de la sección transversal del
conductor:
11
(3)
Donde:
J: densidad de corriente, A/m2
A: área de la sección transversal del conductor, m2
I: corriente eléctrica, A
: velocidad de arrastre de los elementos portadores de carga, m/s
n: densidad de portadores de carga, partículas libres / m3.
Código de colores – Laura Sofia Sánchez
Es lo que se utiliza para poder obtener con facilidad el valor de la resistencia / resistor
(componente electrónico diseñado para introducir una resistencia eléctrica) o también
para otros como condensadores, inductores, etc.
Se utiliza el código de colores. Sobre estos resistores se pintan unas bandas de
colores. Cada color representa un número que se utiliza para obtener el valor final
del resistor.
Sensores – Laura Sofia Sánchez
Es un dispositivo capaz de variar una propiedad ante magnitudes físicas o químicas
llamadas variables de instrumentación, y transformarlas con un transductor en variables
eléctricas. Un sensor también puede decirse que es un dispositivo que convierte una
forma de energía en otra. Pueden ser, temperatura, longitud, fuerza o, naturalmente,
presión. Por ejemplo, se las provee de micrófonos, que son sensores capaces de captar las
ondas sonoras y transformarlas.
12
Manejo de protoboard – Yuliana Córdoba Payán
Una protoboard es una placa de pruebas en la que se pueden insertar elementos
electrónicos y cables con los cuales se arman circuitos sin necesidad de soldar ningún
componente. Las Protoboards tienen orificios que se conectan entre sí por medio de
pequeñas láminas metálicas; normalmente estas placas siguen un patrón en el cual los
orificios de una misma fila están conectados entre sí y los orificios que se encuentran en
filas diferentes no. Los orificios de estas placas usualmente tienen una separación de 2.54
milímetros; es decir, 0.1 pulgadas. Estas placas se utilizan para realizar pruebas
experimentales, si dicha prueba resulta satisfactoria el circuito se construye de una forma
más permanente para evitar riesgo de que algún componente pueda desconectarse. En
caso de que la prueba no sea satisfactoria, el circuito puede modificarse con facilidad
Una Protoboard permite probar el diseño de un circuito sin necesidad de soldar o
desoldar componentes. Las conexiones en una Protoboard se hacen con solo insertar los
componentes lo que permite crear y modificar circuitos con mayor velocidad. La
corriente con la que puede operar una Protoboard varía entre 3 y 5 A, y esto depende del
fabricante. Suelen operar a bajas frecuencias, entre 10 – 20 MHz. Cuando quieras
conectar dos patillas de dos componentes entre si, debes o bien colocar ambas patillas en
la misma columna o bien conectar sus dos columnas con cable.
El protoboard posee tres partes: El canal central, a este se le llama así ya que se
encuentra ubicado en la región central del protoboard; es decir en el centro de la placa,
esta se utiliza para la colocación de los circuitos integrados. Los buses, estos son aquellos
que se ubican en los dos extremos del protoboard, están representados por unas líneas de
13
color rojo que son los buses de voltaje o positivos, y los de color azul que son los buses
negativos o de tierra. Las pistas, estas se encuentran separadas por filas, las cuales están
indicadas con números y las columnas están indicadas con letras; las pistas están
localizadas en la parte del medio del protoboard. Estas se conducen y se representan
según las líneas de color rosa.
Ahora entrando un poco más a su historia, fue inventado en el año 1958, por Jack Kilby
un ingeniero de la empresa Texas Instrument. Esto lo hizo para poder aumentar la
velocidad de los ordenadores y aumentar la capacidad de memoria para almacenar datos.
Jack Kilby recibió un premio nobel de física por su invento en el año 2000. Como dato
curioso es importante mencionar que en inglés el nombre “protoboard” a pesar de que la
traducción suele ser empleada en el castellano como “placa de pruebas”, en Inglaterra y
los Estados Unidos de manera particular se le llama “breadboard”, nombre que se le daba
con anterioridad a una tabla que funcionaba como base para cortar pan; ya que en los
principios de la electrónica los pioneros hacían uso de estas tablas para montar los
prototipos, los cuales se componían de clavijas, tubos al vacío, entre otros elementos y
estos eran asegurados mediante tornillos e interconectados utilizando cables.
Tester o multímetro – María José Vidal Ocampo
Un multímetro, también denominado polímetro o tester, es un instrumento eléctrico
portátil para medir directamente magnitudes eléctricas activas, como corrientes y
potenciales (tensiones), o pasivas, como resistencias, capacidades y otras.
14
Las medidas pueden realizarse para corriente continua o alterna y en varios márgenes de
medida cada una. Los hay analógicos y posteriormente se han introducido los digitales
cuya función es la misma, con alguna variante añadida.
Es un aparato muy versátil, que se basa en la utilización de un instrumento de medida, un
galvanómetro muy sensible que se emplea para todas las determinaciones. Para poder
medir cada una de las magnitudes eléctricas, el galvanómetro se debe completar con un
determinado circuito eléctrico que dependerá también de dos características del
galvanómetro: la resistencia interna (R) y la inversa de la sensibilidad. Esta última es la
intensidad que, aplicada directamente a los bornes del galvanómetro, hace que la aguja
llegue al fondo de escala.
Además del galvanómetro, el polímetro consta de los siguientes elementos: La escala
múltiple por la que se desplaza una sola aguja, permite leer los valores de las diferentes
magnitudes en los distintos márgenes de medida. Un conmutador permite cambiar la
función del polímetro para que actúe como medidor en todas sus versiones y márgenes
de medida. La misión del conmutador es seleccionar en cada caso el circuito interno que
hay que asociar al instrumento de medida para realizar cada medición. Dos o más bornas
eléctricas permiten conectar el polímetro a los circuitos o componentes exteriores cuyos
valores se pretenden medir. Las bornas de acceso suelen tener colores para facilitar que
las conexiones exteriores se realicen de forma correcta.
Tarjeta Arduino – Hanna Silberwasser Gravenhorst
15
Arduino es una plataforma de creación de electrónica de código abierto, la cual está
basada en hardware y software libre, flexible y fácil de utilizar para los creadores y
desarrolladores. Esta plataforma permite crear diferentes tipos de microordenadores de
una sola placa a los que la comunidad de creadores puede darles diferentes tipos de uso.
Para poder entender este concepto, primero vas a tener que entender los conceptos de
hardware libre y el software libre. El hardware libre son los dispositivos cuyas
especificaciones y diagramas son de acceso público, de manera que cualquiera puede
replicarlos. Esto quiere decir que Arduino ofrece las bases para que cualquier otra
persona o empresa pueda crear sus propias placas, pudiendo ser diferentes entre ellas
pero igualmente funcionales a partir de la misma base.
El software libre son los programas informáticos cuyo código es accesible por cualquiera
para que quien quiera pueda utilizarlo y modificarlo. Arduino ofrece la plataforma
Arduino IDE (Entorno de Desarrollo Integrado), que es un entorno de programación con
el que cualquiera puede crear aplicaciones para las placas Arduino, de manera que se les
puede dar todo tipo de utilidades.
El proyecto nació en 2003, cuando varios estudiantes del Instituto de Diseño Interactivo
de Ivrea, Italia, con el fin de facilitar el acceso y uso de la electrónica y programación.
Lo hicieron para que los estudiantes de electrónica tuvieran una alternativa más
económica a las populares BASIC Stamp, unas placas que por aquel entonces valían más
de cien dólares, y que no todos se podían permitir.
El resultado fue Arduino, una placa con todos los elementos necesarios para conectar
periféricos a las entradas y salidas de un microcontrolador, y que puede ser programada
16
tanto en Windows como macOS y GNU/Linux. Un proyecto que promueve la filosofía
'learning by doing', que viene a querer decir que la mejor manera de aprender es
cacharreando.
17
Capítulo 3
Imágenes
Ley de OHM - Jean Carlos Montoya Gordon
Figura 1.
Ley de Watt - Gabriela García Camacho
Figura 1.
Figura 2.
18
Figura 3.
Figura 4.
Figura 5.
Figura 6.
19
Problemas con circuitos - Yuliana Córdoba Payán
Figura 1. Ejemplo de circuito.
Figura 2. Partes del circuito.
Figura 3. Circuito eléctrico.
Figura 4. Sistema internacional de
símbolos de circuitos eléctricos.
20
Figura 5. Clasificación de los
circuitos eléctricos.
Código de colores - Laura Sofía Sánchez
Figura 1.
Sensores - Laura Sofía Sánchez
Figura 1.
21
Manejo de protoboard - Yuliana Córdoba Payán
Figura 1. Parte interna del protoboard.
Figura 2. Conexiones
protoboard.
Figura 3. Protoboard de 400 puntos.
22
Tester o multímetro - María José Vidal Ocampo
Figura 1.
Tarjeta Arduino - Hanna Silberwasser Gravenhorst
Figura 1.
23
Conclusiones
De este trabajo investigativo en cuestión concluimos que el manejo de protoboard nos
enseña que es una PCB con forma y tamaños generalizados y que se usan para pruebas y
prototipos temporales de circuitos. y finalizando pero no menos importante Un tester o
multimetro además de comprobar la tensión sirve para una medición versátil y potente
que dan a saber los valores de tensión y corriente, En este trabajo también nos
percatamos de nuestra capacidad para almacenar datos ha crecido en los últimos años
exponencialmente. La investigación de los los subtemas de la electricidad y la
electrónica se presenta como una herramienta y tecnología de apoyo para explorar,
analizar, comprender y aplicar el conocimiento frente a; por ejemplo, a la tarjeta de
Arduino nos sirve para entender mejor el mecanismo que tiene un computador. El
código de colores nos ayuda a obtener con facilidad el valor de una resistencia y otros
componentes electrónicos. Y a la conclusión de que los sensores son componentes de un
circuito eléctrico con una propiedad sensible a una magnitud del medio.
En siguiente bloque guiado por la organización que le dimos a los temas en cuestión el
tester o multimetro además de comprobar la tensión sirve para una medición versátil y
potente que dan a saber los valores de tensión y corriente. También hemos llegado a
concluir que la ley de OHM es una ley básica de circuitos electrónicos que establece la
diferencia potencial que aplicamos entre extremos de un conductor determinado que es
directamente proporcional. La ley de OHM determina algunos materiales como la
mayoría de los conductores metálicos, de paso hemos concluido sobre la ley de Watt,
hace referencia a la potencia eléctrica de un componente electrónico o un aparato y se
24
explica cómo la potencia consumida por la carga es directamente proporcional al voltaje
suministrado y a la corriente que circula por este.
Lista de referencias
Ley de OHM - Jean Carlos Montoya Gordon
Tipler, Mosca y Casas-Vázquez, 2010, p. 845.
Skiling, 1980, p. 23.
www.wikipedia.com
Ley de Watt - Gabriela García Camacho
https://personajeshistoricos.com/c-empresario/james-watt/
https://weekend.perfil.com/noticias/informativo/quien-fue-james-watt-uno-de-los-
mayores-inventores-de-la-historia.phtml
Problemas con circuitos - Yuliana Córdoba Payán
Proyectos WikimediaWd Datos: Q132629Commonscat Multimedia: Electrical
circuitsWikiversity Recursos didácticos: Introducción a la Física/Circuitos eléctricos
https://www.viasatelital.com/proyectos_electronicos/circuito_electrico.htm
https://sites.google.com/site/tecnocircuito/que-es-un-circuito-electronico
https://www.fundacionendesa.org/es/recursos/a201908-elementos-circuito-electrico
https://www.monografias.com/trabajos34/circuitos-electricos/circuitos-electricos.shtml
https://es.wikipedia.org/wiki/Ley_de_Ohm
25
Código de colores - Laura Sofía Sánchez
IEC 60062:2004 Title: "Marking codes for resistors and capacitors" (IEC Webstore)
https://es.wikipedia.org/wiki/Codificaci%C3%B3n_de_colores
https://unicrom.com/codigo-de-colores-de-las-resistencias/
Sensores - Laura Sofía Sánchez
SISCODE (Diciembre del 2015). «sensores Perú». http://siscode.com/.
https://es.wikipedia.org/wiki/Sensor#:~:text=Un%20sensor%20en%20la%20industria,un
%20transductor%20en%20variables%20el%C3%A9ctricas.&text=Un%20sensor%20tam
bi%C3%A9n%20puede%20decirse,forma%20de%20energ%C3%ADa%20en%20otra.
Manejo de protoboard - Yuliana Córdoba Payán
Portal educativo Partesdel.com. Equipo de redacción profesional. (2019, 06). Partes de
un Protoboard. Escrito por: Equipo de Redacción PartesDel.com. Obtenido en fecha 03,
2021
https://unicrom.com/como-usar-la-protoboard-breadboard/
http://www.circuitoselectronicos.org/2007/10/el-protoboard-tableta-de-
experimentacin.html
https://sites.google.com/site/tecnocircuito/home/pequeno-manual-del-protoboard
https://unicrom.com/como-usar-la-protoboard-breadboard/
Tester o multímetro - María José Vidal Ocampo
26
Polímetro Archivado el 29 de noviembre de 2010 en la Wayback Machine. Polímetro
Manual del Laboratorio de Física de la ETSIT de Madrid, España..
↑ «AVO». gracesguide.co.uk. Consultado el 2 de noviembre de 2010.
www.wikipedia.com
Tarrjeta Arduino - Hanna Silberwasser Gravenhorst
3 de Agosto del 2020
YÚBAL FERNÁNDEZ
@Yubal_FM
www.xataka.com
Links de blogs
Yuliana Córdoba Payán: https://tecnologiayulianacordoba.blogspot.com/
Gabriela García Camacho:
Jean Carlos Montoya Gordon: https://montismontis.blogspot.com/
Laura Sofía Sánchez: https://tecologiaconlaura.blogspot.com/
Hanna Silberwasser Gravenhorst: https://gravenhorst065.blogspot.com/
María José Vidal Ocampo: https://majo05vidal.blogspot.com/

La electricidad y_electronica__

  • 1.
    0 La electricidad yla electrónica Hanna Silberwasser Gravenhorst Laura Sofía Sánchez Gabriela García Camacho Jean Carlos Montoya Gordon María José Vidal Ocampo Yuliana Córdoba Payán 10-4 Febrero 2021 Liceo departamental Santiago de Cali Tecnología
  • 2.
    1 Capítulo 1 Introducción einformación general Tabla de Contenidos Capítulo 1 Introducción e información general 1 Desarrollo temático 2 Mapa conceptual 3 Capítulo 2 La electricidad y la electrónica 5 Ley de OHM 5 Ley de Watt 5 Problemas con circuitos 7 Código de colores 11 Sensores 11 Manejo de protoboard 12 Tester o multímetro 13 Tarjeta Arduino 14 Capítulo 3 Imágenes 17 Conclusiones 23 Lista de referencias 24 Links de blogs 26
  • 3.
    2 Desarrollo temático En estetrabajo escrito se proporcionará conocimientos acerca de los protoboards, sobre las leyes básicas de la electrónica, un amplio conocimiento de las leyes de Watt y ley de OHM. También podremos observar sobre el tester o Multímetro y una pequeña introducción a lo que es la tarjeta de Arduino; hablaremos en concreto sobre “La Electricidad y la Electrónica” con sus respectivos subtemas, imágenes, ejemplos y explicaciones. Encontrarán mapas conceptuales con formas más simples de entender los temas ya antes presentados, permitiendo así obtener un conocimiento básico en electrónica y sus ramas; es decir, los sensores, el código de colores, los problemas con circuitos y cómo crear uno. Espero puedan enriquecerse en conocimiento tanto como nosotros lo hicimos desarrollando este trabajo.
  • 4.
    3 Mapa conceptual Es lo quese utiliza para es un dispositivo V=I.R Ley de Electricid ad Problemas Mixt Paral Seri La intensid ad de corrient e que pasa por todos Hay element os con las dos configur aciones anterior es El voltaje al que están sometid os los element os del Leyes de la electrici dad Se dividen en Ley de Watts Ley de OHM Descubierta por El ingeniero escocés James Watt en 1800. Descubierta por Explica que La potencia eléctrica es directament e proporcion al al voltaje de un circuito y a la intensidad que circula por el. El flujo de corriente que circula por un circuito eléctrico es directamente proporciona la tensión o voltaje aplicado, e inversamente proporcional al restante. Ecuació n de OHM I- E/R Ecuación de Watt P=V.I
  • 5.
    4 ¿Qué es? Una protoboardes unaplaca de pruebas para electrónica que contiene orificios en los que es posibleinsertar cables y otros elementos electrónicos para montar circuitos provisionales. ¿Còmo se usa? Se usa insertando las terminales de los dispositivos electrónicos en los orificios dela protoboard de forma que tengan continuidad. ¿Para qué sirve? Estas placas seutilizan para realizar pruebas experimentales, si dicha prueba resultasatisfactoriael circuito se construye de una forma más permanente. En caso deque la prueba no seasatisfactoria, el circuito puede modificarse con facilidad. ¿Quien la invento? fue inventado en el año 1958, por Jack Kilby un ingeniero de la empresa Texas Instrument. Este lo hizo para poder aumentar la velocidad de los ordenadores y aumentar la capacidad de memoria para almacenar datos. ¿cuales son sus partes? Canal central. Buses. Pistas. ¿Qué Plataforma de hardware y software de código abierto, basada en una placa con entradas y Arduin Es una placa electrónica basada en el microcontrolad or ATmega328. Cuenta con 14 entradas/salida s digitales, de las cuales 6 se pueden utilizar como salidas Lenguaje de programa Raspber Software arduino ¿Qué son Microcontrola El lenguaje de programaci ón de Arduino está basado en C++, con intención de Circuito integrado o chip que incluye en su interior las tres unidades funcionales de un ordenador: Tarjeta con circuitos que es anexada a una computadora a través de cualquier slot o Es un ordenador del tamaño de una tarjeta de crédito. Consta de una placa base sobre la que se Su software es un IDE; es un entorno de programación que ha sido empaquetado como un ¿Qué Funcionamie Clasificación y Es un instrumento de prueba capaz de realizar diversas mediciones eléctricas, tales el multímetro digital es un instrumento, comúnmente portátil, de medición de VOLTAJE DE CORRIENTE CONTINUA: viaja en una sola dirección y VOLTAJE DE CORRIENTE ALTERNA: viaja en ambos sentidos en un circuito. Tiene forma de función Multímetro Multímetro por Multímetro de Multímetro
  • 6.
    5 Capítulo 2 La electricidady la electrónica Ley de OHM – Jean Carlos Montoya Gordon El físico alemán Georg Simon Ohm (1787–1854), comprobó experimentalmente que cuando se aplica a un circuito eléctrico determinado, una diferencia de potencial doble o triple, se obtiene una intensidad de corriente doble o triple también. Por tanto, la ley de OHM formula y determina en 1827 que, “La intensidad de corriente eléctrica obtenida en un circuito, es directamente proporcional a la tensión aplicada, e inversamente proporcional a la resistencia eléctrica del mismo” Donde I— intensidad de la corriente U— voltaje o tensión eléctrica R—resistencia eléctrica La expresión algebraica de esta ley es: I=V/R Siendo I, la intensidad de corriente en amperios; V, la tensión aplicada en voltios; y finalmente R, la resistencia en ohmios. Ley de Watt – Gabriela García Camacho El 30 de enero de 1736 nació, en Greenock, Escocia, el ingeniero mecánico, inventor y químico James Watt, a quien, entre tantos otros logros, se le reconoce el haber sido el inventor de la máquina de vapor de agua.
  • 7.
    6 Ley de Watt- La cantidad de potencia disipada en un circuito eléctrico depende del voltaje aplicado y la resistencia en el mismo. La potencia en el circuito podemos expresarla matemáticamente como: P = V I (ecuación 1) Figura 1. Donde: P es la potencia, V es el voltaje I es la corriente. Formas de expresar la ley de Watt Existen varias formas de expresar la ley de Watt. Para encontrarlas podemos utilizar la ley de Ohm. Utilizando la ecuación 2, presentada anteriormente, y sustituyendo en la ecuación 1, obtenemos la ecuación que aparece en la pantalla (ecuación 2). Figura 2. Ejemplo 1: Con la ecuación 1, presentada anteriormente, podemos calcular la potencia del circuito eléctrico que aparece en la pantalla, sustituyendo los valores en la ecuación por los valores del circuito. Utilizando las ecuaciones 2 y 3 presentadas anteriormente, podemos analizar la potencia disipada en los circuitos eléctricos. Veamos los siguientes ejemplos. Figura 3.
  • 8.
    7 Ejemplo 1: Conla ecuación podemos calcular la potencia del circuito eléctrico que aparece en la pantalla, sustituyendo los valores en la ecuación por los valores del circuito. Figura 4. Con la ecuación 1, presentada anteriormente, podemos calcular la potencia del circuito eléctrico que aparece en la pantalla, sustituyendo los valores en la ecuación por los valores del circuito. Figura 5. Ejemplo 3: Con la ecuación 7, presentada anteriormente, podemos calcular la potencia del circuito eléctrico que aparece en la pantalla, sustituyendo los valores en la ecuación por los valores del circuito. Figura 6. Problemas con circuitos – Yuliana Córdoba Payán Un circuito es una interconexión de componentes eléctricos que transporta corriente eléctrica a través de una trayectoria cerrada. Hay varios tipos de circuitos, entre los más importantes: Los circuitos lineales. Que constan de fuentes, componentes lineales tales como resistencias, condensadores, inductores y elementos de distribución lineales; es decir, líneas de transmisión o cables, tiene la propiedad de la superposición lineal. Además, son
  • 9.
    8 más fáciles deanalizar, usando métodos en el dominio de la frecuencia, para determinar su respuesta en corriente directa, en corriente alterna y transitoria. Un circuito resistivo. Es aquel que solo contiene resistencias, fuentes de voltaje y corriente. Al analizar un circuito resistivo es menos complicado que el análisis de circuitos que contienen capacitores e inductores. Si las fuentes son de corriente directa; es decir, corriente continua, este denomina circuito de corriente directa o continua. Un circuito que tiene componentes electrónicos se denomina circuito electrónico. Generalmente, estas redes son no lineales y requieren diseños y herramientas de análisis mucho más complejas. Las leyes fundamentales que rigen en cualquier circuito eléctrico son: Ley de corriente de Kirchhoff, ley de tensiones de Kirchhoff, ley de Ohm, teorema de Norton, teorema de Thévenin, y teorema de superposición. Si el circuito contiene componentes no lineales y reactivos, pueden necesitarse otras leyes más complejas. Su aplicación genera un sistema de ecuaciones que puede resolverse ya sea de forma algebraica o numérica; es decir, se producirá un sistema de ecuaciones lineales que puede resolverse manualmente o por computadora. Para diseñar cualquier circuito eléctrico, ya sea analógico o digital, los ingenieros eléctricos deben ser capaces de predecir las tensiones y corrientes de todo el circuito. Los circuitos lineales, es decir, circuitos con la misma frecuencia de entrada y salida, pueden analizarse a mano usando la teoría de los números complejos. Otros circuitos solo pueden analizarse con programas informáticos especializados o con técnicas de
  • 10.
    9 estimación como elmétodo de linealización. Los elementos de un circuito eléctrico que se utilizan para conseguirlo son los siguientes: Generador. Parte del circuito donde se produce la electricidad, manteniendo una diferencia de tensión entre sus extremos. Conductor. Hilo por donde circulan los electrones impulsados por el generador. Resistencia eléctrica. Son elementos del circuito que se oponen al paso de la corriente eléctrica. Interruptor. Elemento que permite abrir o cerrar el paso de la corriente eléctrica. Si el interruptor está abierto no circulan los electrones y si está cerrado permite su paso. Si dos cuerpos de carga igual y opuesta se conectan por medio de un conductor metálico, por ejemplo un cable, las cargas se neutralizan mutuamente. Esta neutralización se lleva a cabo mediante un flujo de electrones a través del conductor, desde el cuerpo cargado negativamente al cargado positivamente. En cualquier sistema continuo de conductores, los electrones fluyen desde el punto de menor potencial hasta el punto de mayor potencial. Un sistema de esa clase se denomina circuito eléctrico. La corriente que circula por un circuito se denomina corriente continua (CC) si fluye siempre en el mismo sentido y corriente alterna (CA) si fluye alternativamente en uno u otro sentido. Un circuito eléctrico es el trayecto o ruta de una corriente eléctrica. El término se utiliza principalmente para definir un trayecto continuo compuesto por conductores y dispositivos conductores, que incluyen una fuente de fuerza electromotriz que transporta
  • 11.
    10 la corriente porel circuito. Como ejemplo de problemas con circuitos podemos poner por resistencia eléctrica; sin embargo, existen otros, pueden darse por la corriente eléctrica en un material conductor; por ejemplo cobre, puede ser calculada con: (1) Donde: Q: carga eléctrica, Coulomb t: tiempo, segundos I: corriente eléctrica, Amperios También puede calcularse: (2) Donde: q: carga eléctrica, Coulomb n: densidad de portadores de carga, partículas libres / m3 A: área de la sección transversal del conductor, m2 : velocidad de arrastre de los elementos portadores de carga, m/s I: corriente eléctrica, Amperios En el caso de los metales los elementos portadores de cargas son los electrones libres, o sea, aquellos que se ubican en las últimas órbitas del átomo, y que por lo tanto se encuentran muy poco influenciado por el núcleo. Otro concepto de relevancia al momento de estudiar la corriente eléctrica es lo referente a la densidad de corriente, la cual relaciona la intensidad de corriente con el área de la sección transversal del conductor:
  • 12.
    11 (3) Donde: J: densidad decorriente, A/m2 A: área de la sección transversal del conductor, m2 I: corriente eléctrica, A : velocidad de arrastre de los elementos portadores de carga, m/s n: densidad de portadores de carga, partículas libres / m3. Código de colores – Laura Sofia Sánchez Es lo que se utiliza para poder obtener con facilidad el valor de la resistencia / resistor (componente electrónico diseñado para introducir una resistencia eléctrica) o también para otros como condensadores, inductores, etc. Se utiliza el código de colores. Sobre estos resistores se pintan unas bandas de colores. Cada color representa un número que se utiliza para obtener el valor final del resistor. Sensores – Laura Sofia Sánchez Es un dispositivo capaz de variar una propiedad ante magnitudes físicas o químicas llamadas variables de instrumentación, y transformarlas con un transductor en variables eléctricas. Un sensor también puede decirse que es un dispositivo que convierte una forma de energía en otra. Pueden ser, temperatura, longitud, fuerza o, naturalmente, presión. Por ejemplo, se las provee de micrófonos, que son sensores capaces de captar las ondas sonoras y transformarlas.
  • 13.
    12 Manejo de protoboard– Yuliana Córdoba Payán Una protoboard es una placa de pruebas en la que se pueden insertar elementos electrónicos y cables con los cuales se arman circuitos sin necesidad de soldar ningún componente. Las Protoboards tienen orificios que se conectan entre sí por medio de pequeñas láminas metálicas; normalmente estas placas siguen un patrón en el cual los orificios de una misma fila están conectados entre sí y los orificios que se encuentran en filas diferentes no. Los orificios de estas placas usualmente tienen una separación de 2.54 milímetros; es decir, 0.1 pulgadas. Estas placas se utilizan para realizar pruebas experimentales, si dicha prueba resulta satisfactoria el circuito se construye de una forma más permanente para evitar riesgo de que algún componente pueda desconectarse. En caso de que la prueba no sea satisfactoria, el circuito puede modificarse con facilidad Una Protoboard permite probar el diseño de un circuito sin necesidad de soldar o desoldar componentes. Las conexiones en una Protoboard se hacen con solo insertar los componentes lo que permite crear y modificar circuitos con mayor velocidad. La corriente con la que puede operar una Protoboard varía entre 3 y 5 A, y esto depende del fabricante. Suelen operar a bajas frecuencias, entre 10 – 20 MHz. Cuando quieras conectar dos patillas de dos componentes entre si, debes o bien colocar ambas patillas en la misma columna o bien conectar sus dos columnas con cable. El protoboard posee tres partes: El canal central, a este se le llama así ya que se encuentra ubicado en la región central del protoboard; es decir en el centro de la placa, esta se utiliza para la colocación de los circuitos integrados. Los buses, estos son aquellos que se ubican en los dos extremos del protoboard, están representados por unas líneas de
  • 14.
    13 color rojo queson los buses de voltaje o positivos, y los de color azul que son los buses negativos o de tierra. Las pistas, estas se encuentran separadas por filas, las cuales están indicadas con números y las columnas están indicadas con letras; las pistas están localizadas en la parte del medio del protoboard. Estas se conducen y se representan según las líneas de color rosa. Ahora entrando un poco más a su historia, fue inventado en el año 1958, por Jack Kilby un ingeniero de la empresa Texas Instrument. Esto lo hizo para poder aumentar la velocidad de los ordenadores y aumentar la capacidad de memoria para almacenar datos. Jack Kilby recibió un premio nobel de física por su invento en el año 2000. Como dato curioso es importante mencionar que en inglés el nombre “protoboard” a pesar de que la traducción suele ser empleada en el castellano como “placa de pruebas”, en Inglaterra y los Estados Unidos de manera particular se le llama “breadboard”, nombre que se le daba con anterioridad a una tabla que funcionaba como base para cortar pan; ya que en los principios de la electrónica los pioneros hacían uso de estas tablas para montar los prototipos, los cuales se componían de clavijas, tubos al vacío, entre otros elementos y estos eran asegurados mediante tornillos e interconectados utilizando cables. Tester o multímetro – María José Vidal Ocampo Un multímetro, también denominado polímetro o tester, es un instrumento eléctrico portátil para medir directamente magnitudes eléctricas activas, como corrientes y potenciales (tensiones), o pasivas, como resistencias, capacidades y otras.
  • 15.
    14 Las medidas puedenrealizarse para corriente continua o alterna y en varios márgenes de medida cada una. Los hay analógicos y posteriormente se han introducido los digitales cuya función es la misma, con alguna variante añadida. Es un aparato muy versátil, que se basa en la utilización de un instrumento de medida, un galvanómetro muy sensible que se emplea para todas las determinaciones. Para poder medir cada una de las magnitudes eléctricas, el galvanómetro se debe completar con un determinado circuito eléctrico que dependerá también de dos características del galvanómetro: la resistencia interna (R) y la inversa de la sensibilidad. Esta última es la intensidad que, aplicada directamente a los bornes del galvanómetro, hace que la aguja llegue al fondo de escala. Además del galvanómetro, el polímetro consta de los siguientes elementos: La escala múltiple por la que se desplaza una sola aguja, permite leer los valores de las diferentes magnitudes en los distintos márgenes de medida. Un conmutador permite cambiar la función del polímetro para que actúe como medidor en todas sus versiones y márgenes de medida. La misión del conmutador es seleccionar en cada caso el circuito interno que hay que asociar al instrumento de medida para realizar cada medición. Dos o más bornas eléctricas permiten conectar el polímetro a los circuitos o componentes exteriores cuyos valores se pretenden medir. Las bornas de acceso suelen tener colores para facilitar que las conexiones exteriores se realicen de forma correcta. Tarjeta Arduino – Hanna Silberwasser Gravenhorst
  • 16.
    15 Arduino es unaplataforma de creación de electrónica de código abierto, la cual está basada en hardware y software libre, flexible y fácil de utilizar para los creadores y desarrolladores. Esta plataforma permite crear diferentes tipos de microordenadores de una sola placa a los que la comunidad de creadores puede darles diferentes tipos de uso. Para poder entender este concepto, primero vas a tener que entender los conceptos de hardware libre y el software libre. El hardware libre son los dispositivos cuyas especificaciones y diagramas son de acceso público, de manera que cualquiera puede replicarlos. Esto quiere decir que Arduino ofrece las bases para que cualquier otra persona o empresa pueda crear sus propias placas, pudiendo ser diferentes entre ellas pero igualmente funcionales a partir de la misma base. El software libre son los programas informáticos cuyo código es accesible por cualquiera para que quien quiera pueda utilizarlo y modificarlo. Arduino ofrece la plataforma Arduino IDE (Entorno de Desarrollo Integrado), que es un entorno de programación con el que cualquiera puede crear aplicaciones para las placas Arduino, de manera que se les puede dar todo tipo de utilidades. El proyecto nació en 2003, cuando varios estudiantes del Instituto de Diseño Interactivo de Ivrea, Italia, con el fin de facilitar el acceso y uso de la electrónica y programación. Lo hicieron para que los estudiantes de electrónica tuvieran una alternativa más económica a las populares BASIC Stamp, unas placas que por aquel entonces valían más de cien dólares, y que no todos se podían permitir. El resultado fue Arduino, una placa con todos los elementos necesarios para conectar periféricos a las entradas y salidas de un microcontrolador, y que puede ser programada
  • 17.
    16 tanto en Windowscomo macOS y GNU/Linux. Un proyecto que promueve la filosofía 'learning by doing', que viene a querer decir que la mejor manera de aprender es cacharreando.
  • 18.
    17 Capítulo 3 Imágenes Ley deOHM - Jean Carlos Montoya Gordon Figura 1. Ley de Watt - Gabriela García Camacho Figura 1. Figura 2.
  • 19.
  • 20.
    19 Problemas con circuitos- Yuliana Córdoba Payán Figura 1. Ejemplo de circuito. Figura 2. Partes del circuito. Figura 3. Circuito eléctrico. Figura 4. Sistema internacional de símbolos de circuitos eléctricos.
  • 21.
    20 Figura 5. Clasificaciónde los circuitos eléctricos. Código de colores - Laura Sofía Sánchez Figura 1. Sensores - Laura Sofía Sánchez Figura 1.
  • 22.
    21 Manejo de protoboard- Yuliana Córdoba Payán Figura 1. Parte interna del protoboard. Figura 2. Conexiones protoboard. Figura 3. Protoboard de 400 puntos.
  • 23.
    22 Tester o multímetro- María José Vidal Ocampo Figura 1. Tarjeta Arduino - Hanna Silberwasser Gravenhorst Figura 1.
  • 24.
    23 Conclusiones De este trabajoinvestigativo en cuestión concluimos que el manejo de protoboard nos enseña que es una PCB con forma y tamaños generalizados y que se usan para pruebas y prototipos temporales de circuitos. y finalizando pero no menos importante Un tester o multimetro además de comprobar la tensión sirve para una medición versátil y potente que dan a saber los valores de tensión y corriente, En este trabajo también nos percatamos de nuestra capacidad para almacenar datos ha crecido en los últimos años exponencialmente. La investigación de los los subtemas de la electricidad y la electrónica se presenta como una herramienta y tecnología de apoyo para explorar, analizar, comprender y aplicar el conocimiento frente a; por ejemplo, a la tarjeta de Arduino nos sirve para entender mejor el mecanismo que tiene un computador. El código de colores nos ayuda a obtener con facilidad el valor de una resistencia y otros componentes electrónicos. Y a la conclusión de que los sensores son componentes de un circuito eléctrico con una propiedad sensible a una magnitud del medio. En siguiente bloque guiado por la organización que le dimos a los temas en cuestión el tester o multimetro además de comprobar la tensión sirve para una medición versátil y potente que dan a saber los valores de tensión y corriente. También hemos llegado a concluir que la ley de OHM es una ley básica de circuitos electrónicos que establece la diferencia potencial que aplicamos entre extremos de un conductor determinado que es directamente proporcional. La ley de OHM determina algunos materiales como la mayoría de los conductores metálicos, de paso hemos concluido sobre la ley de Watt, hace referencia a la potencia eléctrica de un componente electrónico o un aparato y se
  • 25.
    24 explica cómo lapotencia consumida por la carga es directamente proporcional al voltaje suministrado y a la corriente que circula por este. Lista de referencias Ley de OHM - Jean Carlos Montoya Gordon Tipler, Mosca y Casas-Vázquez, 2010, p. 845. Skiling, 1980, p. 23. www.wikipedia.com Ley de Watt - Gabriela García Camacho https://personajeshistoricos.com/c-empresario/james-watt/ https://weekend.perfil.com/noticias/informativo/quien-fue-james-watt-uno-de-los- mayores-inventores-de-la-historia.phtml Problemas con circuitos - Yuliana Córdoba Payán Proyectos WikimediaWd Datos: Q132629Commonscat Multimedia: Electrical circuitsWikiversity Recursos didácticos: Introducción a la Física/Circuitos eléctricos https://www.viasatelital.com/proyectos_electronicos/circuito_electrico.htm https://sites.google.com/site/tecnocircuito/que-es-un-circuito-electronico https://www.fundacionendesa.org/es/recursos/a201908-elementos-circuito-electrico https://www.monografias.com/trabajos34/circuitos-electricos/circuitos-electricos.shtml https://es.wikipedia.org/wiki/Ley_de_Ohm
  • 26.
    25 Código de colores- Laura Sofía Sánchez IEC 60062:2004 Title: "Marking codes for resistors and capacitors" (IEC Webstore) https://es.wikipedia.org/wiki/Codificaci%C3%B3n_de_colores https://unicrom.com/codigo-de-colores-de-las-resistencias/ Sensores - Laura Sofía Sánchez SISCODE (Diciembre del 2015). «sensores Perú». http://siscode.com/. https://es.wikipedia.org/wiki/Sensor#:~:text=Un%20sensor%20en%20la%20industria,un %20transductor%20en%20variables%20el%C3%A9ctricas.&text=Un%20sensor%20tam bi%C3%A9n%20puede%20decirse,forma%20de%20energ%C3%ADa%20en%20otra. Manejo de protoboard - Yuliana Córdoba Payán Portal educativo Partesdel.com. Equipo de redacción profesional. (2019, 06). Partes de un Protoboard. Escrito por: Equipo de Redacción PartesDel.com. Obtenido en fecha 03, 2021 https://unicrom.com/como-usar-la-protoboard-breadboard/ http://www.circuitoselectronicos.org/2007/10/el-protoboard-tableta-de- experimentacin.html https://sites.google.com/site/tecnocircuito/home/pequeno-manual-del-protoboard https://unicrom.com/como-usar-la-protoboard-breadboard/ Tester o multímetro - María José Vidal Ocampo
  • 27.
    26 Polímetro Archivado el29 de noviembre de 2010 en la Wayback Machine. Polímetro Manual del Laboratorio de Física de la ETSIT de Madrid, España.. ↑ «AVO». gracesguide.co.uk. Consultado el 2 de noviembre de 2010. www.wikipedia.com Tarrjeta Arduino - Hanna Silberwasser Gravenhorst 3 de Agosto del 2020 YÚBAL FERNÁNDEZ @Yubal_FM www.xataka.com Links de blogs Yuliana Córdoba Payán: https://tecnologiayulianacordoba.blogspot.com/ Gabriela García Camacho: Jean Carlos Montoya Gordon: https://montismontis.blogspot.com/ Laura Sofía Sánchez: https://tecologiaconlaura.blogspot.com/ Hanna Silberwasser Gravenhorst: https://gravenhorst065.blogspot.com/ María José Vidal Ocampo: https://majo05vidal.blogspot.com/