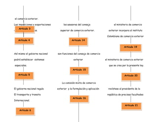
Ley 7 de 1991<br />Capitulo 3: del ministerio de comercio exterior de Colombia.Capitulo 2: del consejo superior del comercio exteriorCapitulo 1: de las normas generales del comercio exterior<br />Articulo 17Articulo 12<br />Articulo 1<br />Articulo 2Las disposiciones implacables                         crease el consejo superior de comercio<br />                                                                       Exterior, como organismo asesor del                  crease el ministerio de comercio<br />                                                                       gobierno nacional.                                                          Exterior como organismo <br />Articulo 13                                                                                                                                                    encargado de dirigir. <br />Articulo 18Al expandirlas normas por<br /> las cuales habrá de regularse<br />Articulo 3 el comercio exterior.<br />Las imposiciones y exportaciones                  los asesores del consejo                                 el ministerio de comercio <br />Articulo 4de vienes y servicios.                                superior de comercio exterior.                    exterior incorpora al instituto<br />Articulo 14                                                                                                                                  Colombiano de comercio exterior<br />Articulo 19<br />Así mismo el gobierno nacionalson funciones del consejo de comercio<br />podrá establecer  sistemas                                         exterior                               el ministerio de comercio exterior                              <br />Articulo 15Articulo 5  especiales.                                                                                                                   que se crea por la presente ley.<br />Articulo 20<br />La comisión mixta de comercio <br />El gobierno nacional regula                   exterior  y la formulación y aplicación             revístese al presidente de la<br />Articulo 16El transporte y transito                                                                                             república de precisas facultades<br />Articulo 21Articulo 6Internacional.<br />regula la existencia y                             corresponde al ministro de comercio                   crease el banco de comercio<br />funcionamiento de zonas                        exterior y la formación y aplicación.                  Exterior con una institución<br />Articulo 7francas industriales.financiera<br />Articulo 22<br />El certificado de reembolsos                                                                                        el banco de comercio exterior<br />tributario certificado, creado                                                                                        asumirá todos los derechos <br />Articulo 23Articulo 8por la ley 48 de 1993.<br />                                                                                                                                      Los recursos provenientes de<br />Organizar fondos de                                                                                                             la sobretasa de valor<br />Articulo 24estabilización de productos<br />básicos de exportación.<br />Articulo 9                                                                                                                           Recursos del fondo de modernización<br />                                                                                                                                                    económica<br />Articulo 25Para los productos sujetos<br />Articulo 10 a aranceles variables.<br />Los impuestos de <br />                                                                                                                                Renta y complementarios y timbre<br />El gobierno nacional ampara<br />La producción nacional contra<br />Articulo 11Practica desleal.<br />El gobierno nacional regulara<br />Las zonas fronterizas con base a criterios.<br />
Ley 7 de 1991
Ley 7 de 1991
Ley 7 de 1991
Ley 7 de 1991

Ley 7 de 1991

  • 1.
    Ley 7 de1991<br />Capitulo 3: del ministerio de comercio exterior de Colombia.Capitulo 2: del consejo superior del comercio exteriorCapitulo 1: de las normas generales del comercio exterior<br />Articulo 17Articulo 12<br />Articulo 1<br />Articulo 2Las disposiciones implacables crease el consejo superior de comercio<br /> Exterior, como organismo asesor del crease el ministerio de comercio<br /> gobierno nacional. Exterior como organismo <br />Articulo 13 encargado de dirigir. <br />Articulo 18Al expandirlas normas por<br /> las cuales habrá de regularse<br />Articulo 3 el comercio exterior.<br />Las imposiciones y exportaciones los asesores del consejo el ministerio de comercio <br />Articulo 4de vienes y servicios. superior de comercio exterior. exterior incorpora al instituto<br />Articulo 14 Colombiano de comercio exterior<br />Articulo 19<br />Así mismo el gobierno nacionalson funciones del consejo de comercio<br />podrá establecer sistemas exterior el ministerio de comercio exterior <br />Articulo 15Articulo 5 especiales. que se crea por la presente ley.<br />Articulo 20<br />La comisión mixta de comercio <br />El gobierno nacional regula exterior y la formulación y aplicación revístese al presidente de la<br />Articulo 16El transporte y transito república de precisas facultades<br />Articulo 21Articulo 6Internacional.<br />regula la existencia y corresponde al ministro de comercio crease el banco de comercio<br />funcionamiento de zonas exterior y la formación y aplicación. Exterior con una institución<br />Articulo 7francas industriales.financiera<br />Articulo 22<br />El certificado de reembolsos el banco de comercio exterior<br />tributario certificado, creado asumirá todos los derechos <br />Articulo 23Articulo 8por la ley 48 de 1993.<br /> Los recursos provenientes de<br />Organizar fondos de la sobretasa de valor<br />Articulo 24estabilización de productos<br />básicos de exportación.<br />Articulo 9 Recursos del fondo de modernización<br /> económica<br />Articulo 25Para los productos sujetos<br />Articulo 10 a aranceles variables.<br />Los impuestos de <br /> Renta y complementarios y timbre<br />El gobierno nacional ampara<br />La producción nacional contra<br />Articulo 11Practica desleal.<br />El gobierno nacional regulara<br />Las zonas fronterizas con base a criterios.<br />