1. Concepto de lípido
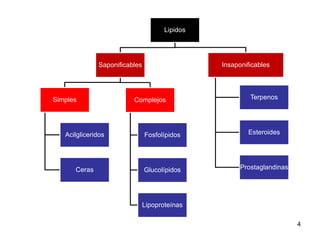
2. Clasificación de los lípidos
3. Los ácidos grasos
a. Características
b. Clasificación
c. Propiedades
4. Lípidos SAPONIFICABLES
a. Lípidos simples
i. Acilglicéridos
ii. Ceras
b. Lípidos complejos
i. Fosfolípidos
ii. Glucolípidos
iii. Lipoproteínas
5. Lípidos INSAPONIFICABLES
a. Terpenos
b. Esteroides
c. Prostaglandinas
6. Funciones de los lípidos
2
Concepto de Lípido
• Los lípidos son biomoléculas orgánicas formadas básicamente por
carbono e hidrógeno y generalmente también oxígeno; pero en
porcentajes mucho más bajos.
• Además pueden contener también fósforo, nitrógeno y azufre . Todo lo
que entra y sale de las células tiene que atravesar las barreras lipídicas
que forman las membranas celulares.
• Es un grupo de sustancias muy heterogéneas que sólo tienen en común
estas características:
• Son insolubles en agua u otros disolventes polares.
• Son solubles en disolventes orgánicos (no polares), como éter,
cloroformo, benceno, etc.
• Son compuestos orgánicos reducidos que contienen gran cantidad
de energía química que puede ser extraída por oxidación.
3
Lipidos
Saponificables
Simples
Acilgliceridos
Ceras
Complejos
Fosfolípidos
Glucolípidos
Lipoproteínas
Insaponificables
Terpenos
Esteroides
Prostaglandinas
4
Ácidos grasos
• Los ácidos grasos son moléculas formadas por una larga cadena
hidrocarbonada de tipo lineal
• Cuentan con un número par de átomos de carbono (entre 4 y 24).
• Tienen en un extremo un grupo
carboxilo (-COOH).
• En la naturaleza es muy raro
encontrarlos en estados libre.
• Están formando parte de los
lípidos y se obtienen a partir de
ellos mediante la ruptura por
hidrólisis.
5
Se conocen unos 70 ácidos grasos que se pueden clasificar en dos grupos:
1. Ácidos grasos saturados
2. Ácidos grasos insaturados
Los ácidos grasos saturados sólo tienen
enlaces simples entre los átomos de carbono
(mirístico (14C);el palmítico (16C) y el
esteárico (18C)) .
6
• Los ácidos grasos insaturados tienen
uno (monoinsaturados) o varios enlaces
dobles (poliinsaturados).
• Sus moléculas presentan codos dónde
aparece un doble enlace. Esto provoca
variaciones en sus propiedades como el
punto de fusión (cuanto mas larga es la
cadena y más saturada, mayor es el punto
de fusión). (oléico (18C, un doble enlace) y
el linoleíco (18C y dos dobles enlaces)).
• Estos compuestos no pueden ser sintetizados por los animales, se llaman
ácidos grasos esenciales y deben tomarse en la dieta. Se denominan, en
conjunto, vitamina F (aunque no son una verdadera vitamina). Son mas
abundantes que los saturados, tanto en animales como en vegetales, pero
especialmente en estos últimos.
7
8
• El aceite de oliva refinado es extraído
mediante disolventes orgánicos,
proceso que requiere un tratamiento
posterior de eliminación de impurezas
en el que se pierde la vitamina E, por
ello, este tipo de aceite se enrancia
(autooxida) con facilidad.
• El aceite de oliva denominado virgen es
extraído por simple presión en frío de
las olivas.
• Este aceite contiene la suficiente
vitamina E para evitar su autooxidación.
• La mezcla de aceite refinado con aceite
virgen se denomina aceite puro de oliva.
9
Propiedades físicas de los ácidos grasos
1. solubilidad
2. punto de fusión.
La solubilidad.
Los ácidos de 4 o 6 carbonos son solubles en
agua, pero a partir de 8 carbonos son
prácticamente insolubles en ella.
Esto se debe a que su grupo carboxilo (—COOH) se ioniza muy poco y por
tanto su polo hidrófilo es muy débil. Cuanto más larga es la cadena
hidrocarbonada, que es lipófila, más insolubles son en agua y más
solubles son en disolventes apolares.
10
El punto de fusión. Depende de la longitud de la cadena y del número de
dobles enlaces. Los ácidos grasos se agrupan por los enlaces de Van der
Waals entre las cadenas hidrocarbonadas
Si forman un sólido, para fundirlo hay que romper esos enlaces y separar así
sus moléculas.
 En los ácidos grasos saturados, cuanto mayor es el número de carbonos,
más enlaces hay que romper, más energía calorífica se ha de gastar y, por
tanto, más alto es su punto de fusión.
 En los ácidos grasos insaturados, la presencia de dobles y triples
enlaces forma codos en las cadenas, y hace que sea más difícil la
formación de enlaces de Van der Waals entre ellas y en consecuencia sus
puntos de fusión son mucho más bajos que en un ácido graso saturado de
peso molecular parecido
11
LÍPIDOS CON ÁCIDOS GRASOS O SAPONIFICABLES
• Los lípidos saponificables son aquellos que contienen ácidos grasos.
• Todos los lípidos saponificables son esteres de ácidos grasos y un
alcohol o un aminoalcohol.
• Pertenecen a este grupo los lípidos simples u hololípidos y los
lípidos complejos o heterolípidos.
LIPIDOS SIMPLES
Son lípidos saponificables en cuya composición química solo intervienen
carbono, hidrógeno y oxígeno. Comprenden dos grupos de lípidos:
1. Acilglicéridos
2. Ceras
12
ACILGLICÉRIDOS
Son lípidos simples formados por la
esterificación de una dos o tres
moléculas de ácidos grasos con una
molécula de glicerina (propanotriol).
También reciben el nombre de glicéridos
o grasas simples.
Según el número de ácidos grasos que
forman la molécula, se distinguen:
1. Monoacilglicéridos
2. Diacilglicéridos
3. Triacilglicéridos
13
14
Ceras
Se obtienen por esterificación de un ácido
graso con un alcohol monovalente de cadena
larga (peso molecular elevado).
Tienen un fuerte carácter hidrófobo y forman
laminas impermeables que protegen muchos
tejidos y formaciones dérmicas de animales y
vegetales (cera de las abejas, grasa de la
lana, cerumen del oído..)
15
LÍPIDOS COMPLEJOS
 Son lípidos saponificables en cuya estructura molecular, además de
carbono, hidrógeno y oxígeno, hay también nitrógeno, fósforo, azufre o
un glúcido.
 Los lípidos complejos son las principales moléculas constitutivas de la
doble capa lipídica de las membranas citoplasmáticas, por lo que
también se los denomina lípidos de membrana.
 Al igual que los jabones, estos lípidos tienen un comportamiento
anfipático. En contacto con el agua, los lípidos complejos se disponen
formando bicapas, en las que las zonas lipófílas quedan en la parte
interior y las zonas hidrófilas en la exterior, enfrentadas a las moléculas
de agua.
 Los lípidos complejos se dividen en dos grupos los fosfolípidos y los
glucolípidos.
16
Los cerebrósidos son moléculas
en las que a la ceramida se une
una cadena glucídica que puede
tener entre uno y quince
monosacáridos. Son abundantes
en el cerebro y en el sistema
nervioso.
Los gangliósidos, son moléculas en las
que la ceramida se une a un oligosacárido
complejo en el que siempre aparece el
ácido siálico.
Esfingosina
Acido Graso
Glucosa o
Galactosa
Esfingosina
Acido Graso
Oligosacáridos
cerebrósido
gangliósido 17
• Se caracterizan por que no tienen ácidos grasos en la estructura.
• En las células aparecen en menor cantidad que los otros tipos de lípidos.
• Algunos que son sustancias biológicamente muy activas como hormonas
y vitaminas.
18
LÍPIDOS INSAPONIFICABLES
TERPENOS O
ISOPRENOIDES
ESTEROIDES PROSTAGLANDINAS.
1. Función de reserva. Los lípidos son la principal reserva energética del
organismo. Un gramo de grasa produce 9.4 kilocalorías en las reacciones
metabólicas de oxidación (los glúcidos sólo producen 4,1 kcal/gr). La gran
cantidad de energía se debe a la oxidación de los ácidos grasos en las
mitocondrias.
19
Funciones de los lípidos
Reserva Estructural Biocatalizadora Transporte
2. Función estructural. Forman las bicapas lipídicas de las membranas
citoplasmáticas y de los orgánulos celulares. Cumplen esta función los
fosfolípidos, los glucolípidos, el colesterol, etc. En los órganos, recubren
estructuras y les dan consistencia, (ceras). Otros tienen función de
protección térmica, (acilglicéridos, en animales de climas fríos).
Finalmente, protección mecánica, como la de los tejidos adiposos que
están situados en la planta del pie y en la palma de la mano del hombre.
20
3. Función biocatalizadora. Los biocatalizadores son sustancias que
posibilitan o favorecen las reacciones químicas que se producen en
los seres vivos. Cumplen esta función las vitaminas lipídicas, las
hormonas esteroideas y las prostaglandinas.
4. Función transportadora. El transporte
de los lípidos desde el intestino hasta su
lugar de utilización o hasta el tejido
adiposo, donde se almacenan, se realiza
mediante la emulsión de los lípidos
gracias a los ácidos biliares y las
lipoproteínas, asociaciones de proteínas
específicas con triacilglicéridos,
colesterol, fosfolípidos etc., que permiten
su transporte por la sangre y la linfa.
21

lipidos2021.pptx

  • 2.
    1. Concepto delípido 2. Clasificación de los lípidos 3. Los ácidos grasos a. Características b. Clasificación c. Propiedades 4. Lípidos SAPONIFICABLES a. Lípidos simples i. Acilglicéridos ii. Ceras b. Lípidos complejos i. Fosfolípidos ii. Glucolípidos iii. Lipoproteínas 5. Lípidos INSAPONIFICABLES a. Terpenos b. Esteroides c. Prostaglandinas 6. Funciones de los lípidos 2
  • 3.
    Concepto de Lípido •Los lípidos son biomoléculas orgánicas formadas básicamente por carbono e hidrógeno y generalmente también oxígeno; pero en porcentajes mucho más bajos. • Además pueden contener también fósforo, nitrógeno y azufre . Todo lo que entra y sale de las células tiene que atravesar las barreras lipídicas que forman las membranas celulares. • Es un grupo de sustancias muy heterogéneas que sólo tienen en común estas características: • Son insolubles en agua u otros disolventes polares. • Son solubles en disolventes orgánicos (no polares), como éter, cloroformo, benceno, etc. • Son compuestos orgánicos reducidos que contienen gran cantidad de energía química que puede ser extraída por oxidación. 3
  • 4.
  • 5.
    Ácidos grasos • Losácidos grasos son moléculas formadas por una larga cadena hidrocarbonada de tipo lineal • Cuentan con un número par de átomos de carbono (entre 4 y 24). • Tienen en un extremo un grupo carboxilo (-COOH). • En la naturaleza es muy raro encontrarlos en estados libre. • Están formando parte de los lípidos y se obtienen a partir de ellos mediante la ruptura por hidrólisis. 5
  • 6.
    Se conocen unos70 ácidos grasos que se pueden clasificar en dos grupos: 1. Ácidos grasos saturados 2. Ácidos grasos insaturados Los ácidos grasos saturados sólo tienen enlaces simples entre los átomos de carbono (mirístico (14C);el palmítico (16C) y el esteárico (18C)) . 6
  • 7.
    • Los ácidosgrasos insaturados tienen uno (monoinsaturados) o varios enlaces dobles (poliinsaturados). • Sus moléculas presentan codos dónde aparece un doble enlace. Esto provoca variaciones en sus propiedades como el punto de fusión (cuanto mas larga es la cadena y más saturada, mayor es el punto de fusión). (oléico (18C, un doble enlace) y el linoleíco (18C y dos dobles enlaces)). • Estos compuestos no pueden ser sintetizados por los animales, se llaman ácidos grasos esenciales y deben tomarse en la dieta. Se denominan, en conjunto, vitamina F (aunque no son una verdadera vitamina). Son mas abundantes que los saturados, tanto en animales como en vegetales, pero especialmente en estos últimos. 7
  • 8.
  • 9.
    • El aceitede oliva refinado es extraído mediante disolventes orgánicos, proceso que requiere un tratamiento posterior de eliminación de impurezas en el que se pierde la vitamina E, por ello, este tipo de aceite se enrancia (autooxida) con facilidad. • El aceite de oliva denominado virgen es extraído por simple presión en frío de las olivas. • Este aceite contiene la suficiente vitamina E para evitar su autooxidación. • La mezcla de aceite refinado con aceite virgen se denomina aceite puro de oliva. 9
  • 10.
    Propiedades físicas delos ácidos grasos 1. solubilidad 2. punto de fusión. La solubilidad. Los ácidos de 4 o 6 carbonos son solubles en agua, pero a partir de 8 carbonos son prácticamente insolubles en ella. Esto se debe a que su grupo carboxilo (—COOH) se ioniza muy poco y por tanto su polo hidrófilo es muy débil. Cuanto más larga es la cadena hidrocarbonada, que es lipófila, más insolubles son en agua y más solubles son en disolventes apolares. 10
  • 11.
    El punto defusión. Depende de la longitud de la cadena y del número de dobles enlaces. Los ácidos grasos se agrupan por los enlaces de Van der Waals entre las cadenas hidrocarbonadas Si forman un sólido, para fundirlo hay que romper esos enlaces y separar así sus moléculas.  En los ácidos grasos saturados, cuanto mayor es el número de carbonos, más enlaces hay que romper, más energía calorífica se ha de gastar y, por tanto, más alto es su punto de fusión.  En los ácidos grasos insaturados, la presencia de dobles y triples enlaces forma codos en las cadenas, y hace que sea más difícil la formación de enlaces de Van der Waals entre ellas y en consecuencia sus puntos de fusión son mucho más bajos que en un ácido graso saturado de peso molecular parecido 11
  • 12.
    LÍPIDOS CON ÁCIDOSGRASOS O SAPONIFICABLES • Los lípidos saponificables son aquellos que contienen ácidos grasos. • Todos los lípidos saponificables son esteres de ácidos grasos y un alcohol o un aminoalcohol. • Pertenecen a este grupo los lípidos simples u hololípidos y los lípidos complejos o heterolípidos. LIPIDOS SIMPLES Son lípidos saponificables en cuya composición química solo intervienen carbono, hidrógeno y oxígeno. Comprenden dos grupos de lípidos: 1. Acilglicéridos 2. Ceras 12
  • 13.
    ACILGLICÉRIDOS Son lípidos simplesformados por la esterificación de una dos o tres moléculas de ácidos grasos con una molécula de glicerina (propanotriol). También reciben el nombre de glicéridos o grasas simples. Según el número de ácidos grasos que forman la molécula, se distinguen: 1. Monoacilglicéridos 2. Diacilglicéridos 3. Triacilglicéridos 13
  • 14.
  • 15.
    Ceras Se obtienen poresterificación de un ácido graso con un alcohol monovalente de cadena larga (peso molecular elevado). Tienen un fuerte carácter hidrófobo y forman laminas impermeables que protegen muchos tejidos y formaciones dérmicas de animales y vegetales (cera de las abejas, grasa de la lana, cerumen del oído..) 15
  • 16.
    LÍPIDOS COMPLEJOS  Sonlípidos saponificables en cuya estructura molecular, además de carbono, hidrógeno y oxígeno, hay también nitrógeno, fósforo, azufre o un glúcido.  Los lípidos complejos son las principales moléculas constitutivas de la doble capa lipídica de las membranas citoplasmáticas, por lo que también se los denomina lípidos de membrana.  Al igual que los jabones, estos lípidos tienen un comportamiento anfipático. En contacto con el agua, los lípidos complejos se disponen formando bicapas, en las que las zonas lipófílas quedan en la parte interior y las zonas hidrófilas en la exterior, enfrentadas a las moléculas de agua.  Los lípidos complejos se dividen en dos grupos los fosfolípidos y los glucolípidos. 16
  • 17.
    Los cerebrósidos sonmoléculas en las que a la ceramida se une una cadena glucídica que puede tener entre uno y quince monosacáridos. Son abundantes en el cerebro y en el sistema nervioso. Los gangliósidos, son moléculas en las que la ceramida se une a un oligosacárido complejo en el que siempre aparece el ácido siálico. Esfingosina Acido Graso Glucosa o Galactosa Esfingosina Acido Graso Oligosacáridos cerebrósido gangliósido 17
  • 18.
    • Se caracterizanpor que no tienen ácidos grasos en la estructura. • En las células aparecen en menor cantidad que los otros tipos de lípidos. • Algunos que son sustancias biológicamente muy activas como hormonas y vitaminas. 18 LÍPIDOS INSAPONIFICABLES TERPENOS O ISOPRENOIDES ESTEROIDES PROSTAGLANDINAS.
  • 19.
    1. Función dereserva. Los lípidos son la principal reserva energética del organismo. Un gramo de grasa produce 9.4 kilocalorías en las reacciones metabólicas de oxidación (los glúcidos sólo producen 4,1 kcal/gr). La gran cantidad de energía se debe a la oxidación de los ácidos grasos en las mitocondrias. 19 Funciones de los lípidos Reserva Estructural Biocatalizadora Transporte
  • 20.
    2. Función estructural.Forman las bicapas lipídicas de las membranas citoplasmáticas y de los orgánulos celulares. Cumplen esta función los fosfolípidos, los glucolípidos, el colesterol, etc. En los órganos, recubren estructuras y les dan consistencia, (ceras). Otros tienen función de protección térmica, (acilglicéridos, en animales de climas fríos). Finalmente, protección mecánica, como la de los tejidos adiposos que están situados en la planta del pie y en la palma de la mano del hombre. 20
  • 21.
    3. Función biocatalizadora.Los biocatalizadores son sustancias que posibilitan o favorecen las reacciones químicas que se producen en los seres vivos. Cumplen esta función las vitaminas lipídicas, las hormonas esteroideas y las prostaglandinas. 4. Función transportadora. El transporte de los lípidos desde el intestino hasta su lugar de utilización o hasta el tejido adiposo, donde se almacenan, se realiza mediante la emulsión de los lípidos gracias a los ácidos biliares y las lipoproteínas, asociaciones de proteínas específicas con triacilglicéridos, colesterol, fosfolípidos etc., que permiten su transporte por la sangre y la linfa. 21