Incrustar presentación
Descargar para leer sin conexión










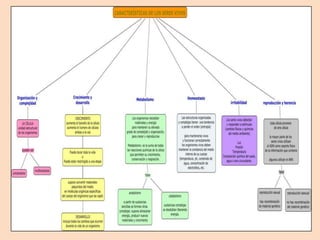
Los seres vivos son organismos compuestos de células que tienen la capacidad de nutrirse, relacionarse y reproducirse, poseen una organización compleja, pasan por un ciclo vital de nacer, crecer, reproducirse y morir, y exhiben metabolismo, homeostasis, capacidad de movimiento e irritabilidad.








