Printed Documentation
iii
Table of Contents
ÁNGEL .......................................................................................................................................... 1
SISTEMA INTEGRAL DE ADMINISTRACIÓN DE SALUD.......................................................... 1
Instalación ..................................................................................................................................... 3
Instalación.................................................................................................................................. 3
Instalación.................................................................................................................................. 4
Nombre del Servidor.................................................................................................................. 8
Módulos incluidos ...................................................................................................................... 9
Instalando módulos................................................................................................................ 9
Instalación en red .................................................................................................................... 11
Angel en red......................................................................................................................... 11
Instalación en VISTA y Windows 7.......................................................................................... 12
Instalación en VISTA y Win7................................................................................................ 12
¿Cómo pedir ayuda personal?.................................................................................................... 15
Escribiendo un mail para pedir ayuda. .................................................................................... 15
ANGEL en el hospital.................................................................................................................. 17
Uso del Software ..................................................................................................................... 17
No hacer esto....................................................................................................................... 17
Acceso rápido ...................................................................................................................... 17
Uso en el consultorio............................................................................................................ 22
Palabras utilizadas............................................................................................................... 27
Roles .................................................................................................................................... 28
Accesos Directos ................................................................................................................. 38
¿ Cómo crear un nuevo usuario? ........................................................................................ 38
¿ Qué hacer la primera vez que ingreso como médico?..................................................... 41
Preferencias ......................................................................................................................... 43
¿ Qué es el vademecum...................................................................................................... 44
¿ Cómo instalar un módulo?................................................................................................ 44
Informatizando un Hospital...................................................................................................... 47
Informatizando un Hospital .................................................................................................. 47
Circuito del Medicamento..................................................................................................... 48
Otra estrategia válida........................................................................................................... 62
El Personal........................................................................................................................... 68
Agendas de Turnos ................................................................................................................. 77
¿ Cómo configurar mi agenda? ........................................................................................... 77
Crear un Responsable de turnos ......................................................................................... 83
¿ Cómo reservar turnos? ..................................................................................................... 84
¿ Cómo crear reportes de agendas?................................................................................... 85
Turnos en Hospitales ........................................................................................................... 87
Historia Clínica......................................................................................................................... 90
¿Cómo dar de alta un paciente?.......................................................................................... 90
¿Cómo guardar una consulta? ............................................................................................ 93
¿ Cómo imprimir una historia clínica?.................................................................................. 99
Entendiendo las pantallas.................................................................................................. 100
Pediatría............................................................................................................................. 103
Revisando la Historia ......................................................................................................... 105
Cargando nuevos datos..................................................................................................... 108
Triage ................................................................................................................................. 109
Medicamentos en Internación............................................................................................ 110
Evoluciones pre definidas .................................................................................................. 121
Módulos.............................................................................................................................. 124
Departamentos y Camas....................................................................................................... 131
Departamentos y Costos.................................................................................................... 131
Admisión y Egresos ........................................................................................................... 136
Mesa de entradas .............................................................................................................. 146
Banco de Sangre................................................................................................................... 147
Conceptos generales ......................................................................................................... 147
Incorporación de donaciones............................................................................................. 147
Printed Documentation
iv
Productos ........................................................................................................................... 149
Producción de Hemoterapia............................................................................................... 149
Utilizando los procesos definidos....................................................................................... 153
Agenda de Quirófano............................................................................................................. 156
Agenda de Quirófano......................................................................................................... 156
Enfermería ............................................................................................................................. 157
Enfermería.......................................................................................................................... 157
Vacunación ............................................................................................................................ 161
Vacunación......................................................................................................................... 161
Registrando la Vacuna....................................................................................................... 164
Administrador de Convenios.................................................................................................. 165
Administrador de Convenios.............................................................................................. 165
Configurar un plan.............................................................................................................. 166
Solicitud de prácticas............................................................................................................. 171
Solicitud de prácticas ......................................................................................................... 171
¿Cómo pedir una práctica?................................................................................................ 172
Resultado del pedido .........................................................................................................173
Esterilización.......................................................................................................................... 174
Procesos de esterilización ................................................................................................. 174
Pedido de esterilización ..................................................................................................... 175
Aceptación de los elementos esterilizados........................................................................ 177
Registro de la esterilización ............................................................................................... 178
Recepción de los materiales esterilizados......................................................................... 180
Administración ....................................................................................................................... 181
Personal ............................................................................................................................. 181
Insumos.............................................................................................................................. 188
Patrimonio .......................................................................................................................... 229
Compras............................................................................................................................. 238
Contabilidad ....................................................................................................................... 252
Facturación......................................................................................................................... 255
Caja.................................................................................................................................... 262
Nutrición ............................................................................................................................. 267
ANGEL en el consultorio........................................................................................................... 275
No hacer esto ........................................................................................................................ 275
Crear un usuario medico ....................................................................................................... 275
Agregar pacientes.................................................................................................................. 275
Agendas de Turnos ............................................................................................................... 279
¿ Cómo configurar mi agenda? ......................................................................................... 280
Crear un Responsable de turnos ....................................................................................... 285
¿ Cómo reservar turnos? ................................................................................................... 286
¿ Cómo crear reportes de agendas?................................................................................. 287
Turnos en Hospitales ......................................................................................................... 289
Historia Clínica....................................................................................................................... 292
¿Cómo dar de alta un paciente?........................................................................................ 292
¿Cómo guardar una consulta? .......................................................................................... 295
Formatos ............................................................................................................................ 301
¿ Cómo imprimir una historia clínica?................................................................................ 303
Lectura rápida .................................................................................................................... 305
Entendiendo las pantallas.................................................................................................. 306
Revisando la Historia ......................................................................................................... 312
Cargando nuevos datos..................................................................................................... 315
Prescripción........................................................................................................................ 316
Laboratorio de Análisis.............................................................................................................. 331
Laboratorio de análisis........................................................................................................... 331
Etapas Laboratorio ................................................................................................................ 331
Menú de Laboratorio.............................................................................................................. 332
Configuración de Laboratorio ................................................................................................ 333
Configuración de.................................................................................................................... 334
rutinas / perfiles ..................................................................................................................... 334
Solicitando determinaciones.................................................................................................. 335
Table of Contents
v
Recepción de Laboratorio...................................................................................................... 337
Administración de ordenes ....................................................................................................339
Resultados............................................................................................................................. 340
Agradecimiento...................................................................................................................... 343
Documentación LISA............................................................................................................. 343
Conceptos técnicos de LISA.............................................................................................. 343
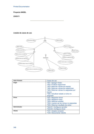
Casos de uso de LISA ....................................................................................................... 347
Administrador ..................................................................................................................... 349
ANGEL ............................................................................................................................... 350
Driver.................................................................................................................................. 354
Cliente ................................................................................................................................ 357
Acción Social - Proyecto ALBA ................................................................................................. 359
Proyecto ALBA ...................................................................................................................... 359
Creación de Grupos - Proyecto ALBA................................................................................... 359
Grupos................................................................................................................................ 359
Configurar grupos .............................................................................................................. 360
Crear tipos de grupos......................................................................................................... 360
Crear un grupo ................................................................................................................... 363
Agregar miembros a un grupo ........................................................................................... 364
Uso de ALBA ......................................................................................................................... 367
Acceso a ALBA .................................................................................................................. 367
Accesorios................................................................................................................................. 371
Máximo Control...................................................................................................................... 371
Máximo Control.................................................................................................................. 371
Paneles de control ............................................................................................................. 372
Vista Máximo Control......................................................................................................... 372
Configuración de Máximo Control...................................................................................... 375
Configuración de Reportes ................................................................................................ 379
Tablas................................................................................................................................. 384
Gestión de Personal........................................................................................................... 385
Panel de Control en Acción Social..................................................................................... 385
Costos en salud ..................................................................................................................... 386
¿ Es necesario costear? .................................................................................................... 386
Costos DRG ....................................................................................................................... 387
Costos ABC........................................................................................................................ 388
Imagenes costos................................................................................................................ 388
GIS- Geographical Information System................................................................................. 391
GIS Geographical Information System .............................................................................. 391
Bioestadistica ..................................................................................................................... 392
Uso del ............................................................................................................................... 393
Sistema de Informacion Geográfica................................................................................... 393
Configuración del GIS........................................................................................................ 397
FARO..................................................................................................................................... 404
Sistema FARO ................................................................................................................... 404
Ley de Trazabilidad............................................................................................................ 407
ÁNGEL 4................................................................................................................................ 407
ÁNGEL versión 4 ............................................................................................................... 407
Avances sobre el ÁNGEL 4 .............................................................................................. 407
Internacionalización................................................................................................................... 409
Concepto................................................................................................................................ 409
Incorporar un Nomenclador................................................................................................... 409
Nombres comerciales de medicamentos .............................................................................. 411
Caja y Facturación................................................................................................................. 411
Firma digital............................................................................................................................... 413
Firma Digital y Electrónica..................................................................................................... 413
Concepto de firma digital ................................................................................................... 413
Administrador de Certificados................................................................................................ 413
¿ Cómo firmar la Historia Clínica?......................................................................................... 415
Sistema de Calidad ................................................................................................................... 419
Concepto de Sistema de Calidad .......................................................................................... 419
Printed Documentation
vi
Implementación de un sistema de calidad ............................................................................ 420
Farmacia................................................................................................................................ 420
Calidad en la Farmacia ...................................................................................................... 420
Organización Mundial de la Salud ..................................................................................... 421
Farmacia - Equipamiento mínimo ...................................................................................... 424
Estructura de los elementos principales ............................................................................ 428
Creación de una Guía Farmacoterapéutica....................................................................... 429
Atención Primaria .................................................................................................................. 434
Organización Atención Primaria ........................................................................................ 434
Objetivos y Funciones de los CAPS .................................................................................. 435
Informática Médica .................................................................................................................... 437
Informática en salud .............................................................................................................. 437
Evaluación software de salud................................................................................................ 437
Conceptos generales de evaluación de software .............................................................. 437
Documentos para evaluación............................................................................................. 439
Certificación en EEUU ....................................................................................................... 449
Protocolos.............................................................................................................................. 451
MUMPS.............................................................................................................................. 451
HL7..................................................................................................................................... 452
HL7 Versión 2.x.................................................................................................................. 453
HL7 Versión 3 .................................................................................................................... 454
HIPAA................................................................................................................................. 460
EDI ..................................................................................................................................... 461
HITECH.............................................................................................................................. 462
Ontología ............................................................................................................................... 463
SNOMED CT......................................................................................................................463
UMLS ................................................................................................................................. 465
CIE, ICD-CM, CPT............................................................................................................ 466
LOINC ................................................................................................................................ 466
CPT .................................................................................................................................... 467
CDT.................................................................................................................................... 467
NDC.................................................................................................................................... 467
HCPCS............................................................................................................................... 467
NCCI................................................................................................................................... 467
Formatos................................................................................................................................ 468
DICOM ............................................................................................................................... 468
CCR, CCD.......................................................................................................................... 468
CDA.................................................................................................................................... 469
EN13606................................................................................................................................ 471
EN13606 - concepto ..........................................................................................................471
Evolución de la norma........................................................................................................ 472
EN13606 y su relación con HL7 ........................................................................................ 473
Tecnología ............................................................................................................................. 474
Tecnología.......................................................................................................................... 474
Tecnologia.......................................................................................................................... 475
Tecnología 3 ...................................................................................................................... 476
Tecnologia 4....................................................................................................................... 477
¿Es EEUU un modelo a seguir?............................................................................................ 477
Conclusiones ......................................................................................................................... 480
Cambios por versión ................................................................................................................. 485
Cambios por versión.............................................................................................................. 485
Videos........................................................................................................................................ 487
Lista de Videos en Youtube................................................................................................... 487
¿ Quienes somos? .................................................................................................................... 489
Sociedades participantes....................................................................................................... 489
Glosario ..................................................................................................................................... 491
Índice......................................................................................................................................... 493
1
ÁNGEL
SISTEMA INTEGRAL DE
ADMINISTRACIÓN DE SALUD
Ud. puede usar el programa como:
• Una simple agenda para dar turnos.
• Llevar las Historias Clínicas de sus pacientes.
• Administrar un servicio.
• Administrar un Hospital
• Administrar una Obra Social o una Empresa de Seguros de Salud
• Definir la política sanitaria de un país
Solamente depende de su circunstancia y su inteligencia pues ÁNGEL está preparado
para resolver todas estas cuestiones.
RECOMENDAMOS VISITAR LOS SIGUIENTES SITIOS VINCULADOS CON EL
PROYECTO ÁNGEL
www.maximocontrol.net
www.sistemafaro.net
www.pin-key.net
www.proyectolisa.net
3
Instalación
Instalación
Hemos creado varias formas de instalar ANGEL, por favor acceda al sitio de
descargas y vea cual es la que le resulta más conveniente.
Inicio de Ángel por primera vez
La primera vez que inicie Ángel le aparecerá la siguiente ventana, la cual debe
configurar en esta única oportunidad:
En el campo Tipo: debe seleccionar MySQL. En Ubicación, localhost. En Puerto,
3306. Finalmente haga clic en “Aceptar”.
Aparecerá una ventana que le preguntará si desea cambiar las propiedades del
servidor. Haga click en “Si”.
Se cerrará la aplicación. Debe volver a iniciarla.
Como es la primera vez que ingresa al sistema debe hacerlo como administrador,
para luego crear otros usuarios.
El único ROL que permite crear
usuarios y asignarle roles es el de
ADMINISTRADOR.
Para ello escriba en la ventana de Logon lo siguiente:
En el campo Login: administrador
En el campo Password: administrador
Usted ya puede comenzar a usar ÁNGEL.
Printed Documentation
4
Instalación
RECOMENDAMOS UTILIZAR LA
INSTALACIÓN SIMPLIFICADA.
La instalación de ANGEL contiene 3 elementos:
1) ANGEL
No tiene particularidades, es simplemente apretar el botón siguiente hasta llegar al final.
2) El motor de base de datos.
El motor es el programa que almacena los datos.
Ejemplos: MySQL, Oracle, SQL Server, Posgres, Firebird, etc.
Liberamos los drivers de MySQL.
Dependiendo del uso que desee darle Ud. puede ir directamente al sitio www.mysql.com y leer
toda la documentación y descargar la versión más apropiada a su necesidad.
3) La llave.
La llave es un conjunto de instrucciones que crea en el motor las tablas que utilizará ANGEL.
Si Ud. descarga la instalación simplificada solamente debe descompactar el archivo zipeado.
Iniciar la base con el archivo INICIAR_BASE.bat
Iniciar ANGEL con el archivo cmangel.exe
Ver los videos en YOUTUBE explicando todo el proceso.
http://www.youtube.com/watch?v=5gUOPb2ehik
http://www.youtube.com/watch?v=g2wkWtctbvA
Problemas y preguntas frecuentes
Tengo instalado ANGEL y funcionando pero no me aparecen los paises.
Solución:
Debe asignarle a ANGEL compatibilidad con XP.
Ampliación de la respuesta click aquí.
Error 10061
Instalación
5
El Motor de base de datos no está funcionando.
Esto puede ser que: a) Ud. no lo haya instalado o b) que estando instalado no se haya activado
e iniciado.
El MySQL no está funcionando. Verifique que este instalado y que exista la base cmsys.
La base cmsys se crea con la llave.exe
Si ha utilizado la INSTALACION SIMPLIFICADA la base se inicia con el archivo
INICIAR_BASE.bat
Al hacer doble click sobre este archivo se abre una pantalla negra. Minimice esta pantalla e
inicie ANGEL.
Access denied
Printed Documentation
6
No creo la base cmsys. Verifique haber ejecutado la llave.exe
En el caso de la INSTALACION SIMPLIFICADA no necesita ejecutar la llave.
' localhost ' is not a valid integer value
Ud. colocó "localhost" en el número del puerto. La configuración correcta es
PUERTO: 3306
Ubicación: localhost
Puede verificarlo leyendo el archivo cmangel.ini
En el caso de la INSTALACION SIMPLIFICADA no necesita colocar puerto ni ubicación ya está
definido por defecto.
Instalación
7
En el directorio Angelbin debe existir un archivo cmangel.ini el contenido de ese archivo
tratándose de una máquina en que corre el cliente y el servidor en la misma (sin red)
debería ser :
[Settings]
Root=C:Program FilesConnmedAngel3 (<------- Esta línea puede eliminarse si se desea.)
[Database]
Host=localhost
Port=3306
Type=MySQL
En el caso de la INSTALACION SIMPLIFICADA no necesita colocar puerto ni ubicación ya está
definido por defecto.
No veo donde abrir la Historia Clínica.
Ud. está ingresando como administrador. El administrador, es el responsable de sistemas, los
de sistemas no deben ver la Historia Clínica.
Como Administrador debe crear un usuario con sus datos, y asignarle el rol de médico.
Fallo en la rutina.
Los módulos se componen de archivos .dll y .dat le está faltando instalar algún .dat
Algunos módulos también están vinculados con otros, revise si con el de cirugía tiene instalado
el de prácticas, o alguno que grafica si tiene el módulo de gráficos.
Printed Documentation
8
No puedo ver la tabla de paises.
Ud. está usando VISTA o WIN7 debe darle al archivo cmangel.exe compatibilidad con XP
Ver instalación en VISTA o WIN7
Nombre del Servidor
¿Por qué se descarga la base con el nombre SERVIDOR DEMO?
La llave SERVIDOR DEMO no tiene ninguna restricción de uso para el profesional
registrado y es totalmente operativa.
NO TIENE LIMITES DE USUARIOS, NO TIENE LÍMITES DE TIEMPO, NO TIENE LIMITES DE
PACIENTES.
ES COMPLETA.
En versión Angel 4 tomaremos medidas de seguridad adicionales:
La seguridad estará dada por el usuario y también por el servidor.
Piense en una doble llave de seguridad.
Todo contacto con la Historia Clínica será de un profesional actuando desde un servidor
identificado.
NO EXISTEN DOS VERSIONES DE
ANGEL.
EN EL CASO DE CONTRATAR
SERVICIOS, EL SOFTWARE ANGEL
ES EL MISMO QUE DESCARGA
GRATIS.
LA VERSIÓN GRATUITA NO DIFIERE
DE LA VERSIÓN PAGA.
NO EXISTE UNA VERSIÓN GRATUITA
Y UNA PROFESIONAL.
ES LA MISMA VERSIÓN PARA TODOS.
¿Qué vendemos?
Nuestra experiencia.
Un trato personalizado.
Instalación
9
Nuestra responsabilidad por
acompañarlo en la implementación.
Si desea una llave personalizada,
solicítela a angel@proyectoangel.net
con los datos completos de la
institución. Es gratuita, no tiene costo.
La llave personalizada borra los datos de la instalación previa.
Los pasos para ejecutar la llave personalizada sobre una instalación
simplificada son los siguientes:
1) Asegurarse de que la base de datos MySql de la instalación simplificada este ejecutándose.
Esto se hace entrando como administrador y clave administrador. Comprobado que puedes
ingresar, cierra el ANGEL pero NO APAGUE LA BASE.
2) Desde línea de comando. Es decir desde la pantalla de windows ir a ejecutar cmd
* Ir al directorio donde esta instalado el MySQL.
Utilizando el comando "CD [Directorio de instalacion]/Mysql/bin".
Esto [Directorio de instalacion] significa el directorio donde está el MySQL.
* Ejecutar el comando "Mysql.exe"
* En esta instancia usted estará dentro de la consola de mysql. Ejecutar las siguiente lineas de
comando:
"drop database cmsys;" (sin las comillas) y precione Enter.
Una vez realizado esto, puede cerrar la ventana de lineas de comando de Windows.
La base de datos estará borrada y lista para ejecutar la instalación de una llave nueva.
3) Una vez eliminada la base de datos se procede a ejecutar la llave.exe que creará un nuevo
esquema de datos listo para utilizar Angel.
Utilice la opción Base de datos Local.
4) Una vez realizados los pasos anteriores podrá ejecutar el programa ANGEL configurado
para usted.
Módulos incluidos
Instalando módulos
Aquí describimos la instalación de módulos que ya están incluídos en el instalador.
Cuando se libera una nueva versión se incluyen los módulos existentes en el instalador, por lo
cual se puede seguir este procedimiento.
Entre versión y versión es usual que se liberen nuevos módulos que pueden instalarse
manualmente, ese procedimiento se describe en otro punto de este manual.
Printed Documentation
10
Las pantallas que se ven al realizar la instalación son las siguientes:
Luego verá la siguiente pantalla, no modifique las especificaciones a menos que sepa
exactamente lo que está haciendo.
Luego verá las opciones de instalación de módulos.
Instale solamente los que ha de utilizar.
Instalación
11
Presione los botones Siguiente hasta finalizar.
FIN
Instalación en red
Angel en red
Para instalar ÁNGEL en una red debe instalar completamente todo el soft en la máquina
que funcionará como servidor.
En las restantes máquinas solamente instalar el ÁNGEL, no es necesario instalar el
motor de base de datos ni activarlo, ni ejecutar los scripts de la llave.
La primera vez que ingrese le aparecerá la siguiente pantalla:
Printed Documentation
12
En esta ocasión en lugar de indicar que el servidor está en el "localhost" deberá indicar
la IP de la máquina donde ha instalado el servidor.
El sistema está configurado para que
el ADMINISTRADOR solamente pueda
crear usuarios desde el localhost.
Si desea modificar esta medida de
seguridad consúltenos enviando un
mail.
No es necesario hacer ninguna otra cosa.
El error más común es que el servidor tenga colocados FIREWALL que no permitan el
acceso. En ese caso revise las reglas del firewall y ajústelas para que permita trabajar al
ÁNGEL desde otras máquinas.
FIN DEL TUTORIAL
Instalación en VISTA y Windows 7
Instalación en VISTA y Win7
VISTA y WIN 7 son sistemas operativos de MICROSOFT.
ANGEL corre en VISTA y WIN 7, pero deben realizarse un ajuste manual para su
funcionamiento.
Lea las instrucciones actualizadas en la página para usarlo en LINUX y en MAC
INSTRUCCIONES.
Instalación
13
ANGEL en VISTA y WIN 7
Instale ANGEL.
Luego debe habilitar la compatibilidad con XP en el archivo cmangel.exe
Ya puede utilizar ANGEL.
ADVERTENCIA:
Por alguna razón solamente conocida por
Microsoft es posible que no le aparezcan
las listas de los paises para identificar a
los usuarios.
En ese caso Ud. deberá darle
compatibilidad con XP al archivo
cmangel.exe .
Si, debe hacerlo un par de veces pues
VISTA y WIN 7 son algo
Printed Documentation
14
temperamentales y en ocasiones se
resisten a tomar la compatibilidad la
primera vez que Ud. se lo ordena.
A los chicos hay que repetirles las cosas.
15
¿Cómo pedir ayuda personal?
Escribiendo un mail para pedir ayuda.
Siga estrictamente estos pasos.
1) Asegúrese que su máquina está conectada a la red eléctrica y funcionando.
2) Asegúrese de haber leído el manual.
3) Describa exactamente su problema. Para ello siga este procedimiento:
3.a) Repita los pasos para ver si Ud. no comete algún error conceptual.
3.b) Capture la pantalla donde se presenta el problema. La pantalla se puede capturar
de la siguiente forma.
3.b.1) Presione la tecla Impr.Pant. (Print Screen en inglés) de su teclado. Esta
tecla esta en todos los teclados, siempre cerca de los teclados numéricos.
Repetimos, TODOS LOS TECLADOS TIENE ESA TECLA, y el suyo también
aunque Ud. no la encuentre.
3.b.2) Abra cualquier programa de dibujos como el Paint. Ingrese en el menú, en
la opción Edicion, sub-opción Pegar.
3.b.3) Grabe el archivo resultante para enviarlo por mail.
4) Escriba el mail con cordialidad, recuerde que no le debemos nada, que Ud. no
ha pagado por el soft y especialmente que no somos simpáticos. Adjunte el
archivo que creó y describa su problema.
Si Ud. es de las personas que lee los manuales, estamos seguros de que no
necesitará escribirnos, este texto esta esencialmente preparado para hacerle
pasar vergüenza a los que nos escriben sin haber tomado los mínimos recaudos.
17
ANGEL en el hospital
Uso del Software
No hacer esto
Hay personas que creen que asignarse todos los roles les permite aprender más rápido.
No, eso no los hace aprender más rápido, solamente los confunde.
ANGEL funciona con un CONTROL POR OPOSICIÓN Concepto básico de las Ciencias de la
Administración.
Ejemplo: El que pide, no compra, el que compra, no paga, el que paga no recibe.
Si Ud. se asigna todos los roles, crea un conflicto organizativo, por lo cual puede ser que
algunas cosas no le funcionen.
La forma de aprender ANGEL es crear un usuario con un rol y luego ver como interactúan los
permisos entre si.
ANGEL es sencillo porque cada usuario realiza solamente pequeñas acciones.
Es mucho más útil entender la lógica que el detalle del uso.
Acceso rápido
Crear un usuario medico
Este video tiene audio, active sus parlantes.
Agregar Pacientes
Agregar pacientes
Para agregar pacientes se debe tener el rol de Empadronador.
En las versiones anteriores a la 3.4.1 esa funcionalidad estaba disponible en forma automática
para Secretarias y Médicos, lo cual es adecuado para consultorios y policonsultorios y también
Hospitales pequeños.
En grandes instituciones se ha observado que las Secretarias tienden a resolver el problema
de turnos sin darle la relevancia correspondiente al empadronamiento de los pacientes.
Como consecuencia de esa circunstancia los padrones de afiliados o pacientes son deficientes
por falta de datos o datos incorrectos.
Al separarse el rol de Empadronador, se define una responsabilidad clara acerca de quien
ingresa los datos.
Printed Documentation
18
Si Ud. es médico y quiere dar alta de pacientes, solamente deberá agregarse el rol de
Empadronador.
Si Ud. es secretaria y quiere dar alta de pacientes, solamente deberá agregarse el rol de
Empadronador.
Deberá ir al listado de pacientes, mediante el botón Pacientes de los accesos directos en el
panel izquierdo.
Se accede a la opción de alta con el botón derecho del mouse.
Luego se abrirá la ventana para dar altas de pacientes.
Identifique al paciente con el Documento de Identidad y el Pais que otorgó ese documento.
Si el paciente no es documentado tilde el casillero correspondiente y se generará el número de
H.C. basado en la Fecha de Nacimiento.
A partir de la versión 3.4.7.7. se agregan campos para la registración del primer y segundo
nombre y de los apellidos paternos y maternos.
ANGEL en el hospital
19
Al seleccionar domicilio, debe indicar el pais.
Con el pais se abre una ventana de diálogo para que seleccione la Provincia/Departamento,
Municipio y Ciudad/Localidad.
Esto permite la estandarización del domicilio de los pacientes.
Printed Documentation
20
Una vez seleccionada la Ciudad / Localidad Ud. podrá elegir la CALLE donde vive el paciente.
Las calles no están ingresadas a la base de datos, pero Ud. puede incorporarlas con un script
cuya estructura se describe a continuación.
El procedimiento para seleccionar la calle es el siguiente, presione el botón Seleccionar y
aparecerá el listado de calles de la Ciudad / Localidad.
Si Ud. no ha incorporado calles a la
base, puede escribir la calle
directamente.
La incorporación de las calles es
especialmente útil para los gobiernos
porque se integra con el Sistema de
Información Geográfica.
Ver un GIS
ANGEL en el hospital
21
Incorporación de calles en la base.
Este procedimiento debe realizar Ud. con asistencia de alguna persona que tenga un
conocimiento básico de SQL.
USE cmsys;
INSERT INTO street_address(description, province_id, municiple_id, city_id) VALUES ('Nombre
de la Calle', ppp, mmmm, cccc);
Lleva un INSERT por cada ciudad.
Donde:
* ppp representa el id de Provincia.
* mmmm representa el id de Municipio
* cccc representa el id de Ciudad.
No contamos con una base de datos de todas las calles de Latinoamérica y España, por ello
deberá ingresarlas Ud.
Si tiene dudas contáctenos para ver o corregir el script.
La estandarización de las calles es muy importante para entidades públicas.
La información sobre patologías puede representarse en un mapa exportando directamente los
datos de los pacientes registrados.
Piense en zonas donde se sospecha la contaminación ambiental y nadie ha podido probar la
existencia de patologías consecuentes con la contaminación. Son circunstancias muy
importantes para todo lo vinculado con salud pública.
Printed Documentation
22
Pida ayuda, se la brindaremos gratuitamente.
La única cuestión que merece
mención en cuanto al contenido de los
campos es las opciones de Cobertura.
Comentarios:
1) Las coberturas se eligen por el plan, no por la aseguradora. Si la aseguradora tiene un
solo plan, debe indicarse este como plan único. Siempre se elige el plan de una cobertura,
no la empresa que otorga la cobertura. En algunos paises la cobertura o Financiador es
quien paga la prestación del servicio y se lo denomina Seguro de Salud.
2) Se puede tener "n" coberturas.
Una de estas coberturas es la predeterminada.
Esto es relevante para la facturación. Algunos planes cubren algunas prestaciones, y otros no.
Si un paciente tiene varias coberturas, podrá ser facturadas algunas prácticas a un financiador
y otras a otro financiador.
Este tema esta intimamente relacionado con el Administrador de Convenios.
Uso en el consultorio
Crear un usuario medico
Este video tiene audio, active sus parlantes.
ANGEL en el hospital
23
Agregar pacientes
Para agregar pacientes se debe tener el rol de Empadronador.
En las versiones anteriores a la 3.4.1 esa funcionalidad estaba disponible en forma automática
para Secretarias y Médicos, lo cual es adecuado para consultorios y policonsultorios y también
Hospitales pequeños.
En grandes instituciones se ha observado que las Secretarias tienden a resolver el problema
de turnos sin darle la relevancia correspondiente al empadronamiento de los pacientes.
Como consecuencia de esa circunstancia los padrones de afiliados o pacientes son deficientes
por falta de datos o datos incorrectos.
Al separarse el rol de Empadronador, se define una responsabilidad clara acerca de quien
ingresa los datos.
Si Ud. es médico y quiere dar alta de pacientes, solamente deberá agregarse el rol de
Empadronador.
Si Ud. es secretaria y quiere dar alta de pacientes, solamente deberá agregarse el rol de
Empadronador.
Deberá ir al listado de pacientes, mediante el botón Pacientes de los accesos directos en el
panel izquierdo.
Se accede a la opción de alta con el botón derecho del mouse.
Luego se abrirá la ventana para dar altas de pacientes.
Identifique al paciente con el Documento de Identidad y el Pais que otorgó ese documento.
Si el paciente no es documentado tilde el casillero correspondiente y se generará el número de
H.C. basado en la Fecha de Nacimiento.
A partir de la versión 3.4.7.7. se agregan campos para la registración del primer y segundo
nombre y de los apellidos paternos y maternos.
Printed Documentation
24
Al seleccionar domicilio, debe indicar el pais.
Con el pais se abre una ventana de diálogo para que seleccione la Provincia/Departamento,
Municipio y Ciudad/Localidad.
Esto permite la estandarización del domicilio de los pacientes.
ANGEL en el hospital
25
Una vez seleccionada la Ciudad / Localidad Ud. podrá elegir la CALLE donde vive el paciente.
Las calles no están ingresadas a la base de datos, pero Ud. puede incorporarlas con un script
cuya estructura se describe a continuación.
El procedimiento para seleccionar la calle es el siguiente, presione el botón Seleccionar y
aparecerá el listado de calles de la Ciudad / Localidad.
Si Ud. no ha incorporado calles a la
base, puede escribir la calle
directamente.
La incorporación de las calles es
especialmente útil para los gobiernos
porque se integra con el Sistema de
Información Geográfica.
Ver un GIS
Printed Documentation
26
Incorporación de calles en la base.
Este procedimiento debe realizar Ud. con asistencia de alguna persona que tenga un
conocimiento básico de SQL.
USE cmsys;
INSERT INTO street_address(description, province_id, municiple_id, city_id) VALUES ('Nombre
de la Calle', ppp, mmmm, cccc);
Lleva un INSERT por cada ciudad.
Donde:
* ppp representa el id de Provincia.
* mmmm representa el id de Municipio
* cccc representa el id de Ciudad.
No contamos con una base de datos de todas las calles de Latinoamérica y España, por ello
deberá ingresarlas Ud.
Si tiene dudas contáctenos para ver o corregir el script.
La estandarización de las calles es muy importante para entidades públicas.
La información sobre patologías puede representarse en un mapa exportando directamente los
datos de los pacientes registrados.
Piense en zonas donde se sospecha la contaminación ambiental y nadie ha podido probar la
existencia de patologías consecuentes con la contaminación. Son circunstancias muy
importantes para todo lo vinculado con salud pública.
ANGEL en el hospital
27
Pida ayuda, se la brindaremos gratuitamente.
La única cuestión que merece
mención en cuanto al contenido de los
campos es las opciones de Cobertura.
Comentarios:
1) Las coberturas se eligen por el plan, no por la aseguradora. Si la aseguradora tiene un
solo plan, debe indicarse este como plan único. Siempre se elige el plan de una cobertura,
no la empresa que otorga la cobertura. En algunos paises la cobertura o Financiador es
quien paga la prestación del servicio y se lo denomina Seguro de Salud.
2) Se puede tener "n" coberturas.
Una de estas coberturas es la predeterminada.
Esto es relevante para la facturación. Algunos planes cubren algunas prestaciones, y otros no.
Si un paciente tiene varias coberturas, podrá ser facturadas algunas prácticas a un financiador
y otras a otro financiador.
Este tema esta intimamente relacionado con el Administrador de Convenios.
Palabras utilizadas
Palabras utilizadas
Printed Documentation
28
PRESTADOR: Es quien realiza prácticas sobre el paciente. Puede ser un médico o un Hospital.
FINANCIADOR: Es quien paga las prácticas, una entidad que tiene la obligación legal de pagar
por las prácticas realizadas. Son Obras Sociales, Seguros de Salud, Empresas de Medicina
Prepaga.
DNI: Documento Nacional de Identidad de cualquier país, en algunos paises se lo denomina
cédula de identidad.
DEPARTAMENTOS: Los departamentos pueden ser Direcciones, Servicios, Salas. Los
Departamentos son Centros de Costos para poder gestionar las organizaciones.
FARMACIA HOSPITALARIA: Farmacia que funciona dentro de una institución y atiende a los
pacientes internados.
FARMACIA COMUNITARIA: Farmacia que atiende a pacientes ambulatorios que se presentan
con una prescripción médica.
ATC Anatomical Therapeutic Chemical Coding
DDD Dosis Diaria Definida
Roles
Crear un Rol
Con un click con el botón derecho sobre el listado de Roles, aparece la opción de crear un
nuevo Rol
Se completa la información y se acepta.
En principio Ud. no necesita crear roles. Esta funcionalidad se aplica cuando cambia de versión
y necesita agregar nuevos roles para ampliar funcionalidades de versiones nuevas.
En este ejemplo creamos un Jefe de Turnos que puede configurar cualquier agenda.
ANGEL en el hospital
29
Roles
Los roles son los permisos que tiene asignado un usuario.
A continuación realizamos una explicación básica de los roles principales de ANGEL
Administrador
Admisión y egresos
Empadronador
Jefe de Enfermería
Farmacéutico
Jefe de Costos
Jefe de Departamento
Jefe de Equipamiento
Jefe de Personal
Jefe de Producción
Médico
Secretaria
Cajero
Jefe de Cajeros
Jefe de Stock Farmacia
Tesorero
Printed Documentation
30
ANGEL en el hospital
31
Printed Documentation
32
ANGEL en el hospital
33
Printed Documentation
34
ANGEL en el hospital
35
Printed Documentation
36
Roles y Permisos
El listado que se expone a continuación muestra los Roles y Permisos existentes hasta la
versión 3.4.7.7
Actor Social 9267
Administrador 8449,8705,8706,8707,8710,8711,8712,8713,8714,9223
Administrador de
Certificados
9245
Administrador de
Convenios
8715
Administrador de
Esterilización
9295
Administrador de Grupos 9267
Agenda de Quirófano 9254
Armado de Pedido 9291
Asistente Social 8711,8713,8714,9217,9224,9233,9474
Auxiliar de Equipamiento 9229,9292
Banco de Sangre 9259
Bioquímico 8711,8713,8714,9217,9221,9475
Cajera/o 9247
Consulta de Admisiones 9278
Director de Hospital 9225
Dispensador 8711,9217,9233,9263
Empadronador 8711,9253
Empadronador de Grupos 9264
Enfermera/o 8711,9217,9219,9233,9477
Farmacéutico 8711,8713,8714,9217,9220,9233,9473,9477
Jefe de Admisiones y
Egresos
9227
Jefe de Caja 9248
Jefe de Compras 9232
Jefe de Costos 8709,9256
Jefe de Departamento 9228
Jefe de Enfermería 9246
Jefe de Equipamiento 9229
Jefe de Personal 9226
Jefe de Producción de
Cocina
9242
Jefe de Producción de
Farmacia
9235
ANGEL en el hospital
37
Jefe de Producción de
Laboratorio Clínico
9241
Jefe de Producción de
Limpieza
9236
Jefe de Producción de
Taller
9243
Jefe de Stock de
Bioingeniería
9268,9729
Jefe de Stock de Cocina 9239,9729
Jefe de Stock de
Dispensación social
9281,9729
Jefe de Stock de Diálisis 9282,9729
Jefe de Stock de
Esterilización
9283,9729
Jefe de Stock de
Farmacia
9230,9729
Jefe de Stock de Gases 9285,9729
Jefe de Stock de
Hemoterapia
9274,9729
Jefe de Stock de
Imágenes
9273,9729
Jefe de Stock de
Laboratorio Clínico
9238,9729
Jefe de Stock de
Lavandería
9271,9729
Jefe de Stock de Librería 9265,9729
Jefe de Stock de Limpieza 9231,9729
Jefe de Stock de
Mantenimiento
9266,9729
Jefe de Stock de
Odontología
9276,9729
Jefe de Stock de
Ortopedia
9275,9729
Jefe de Stock de Rayos 9272,9729
Jefe de Stock de Ropería 9270,9729
Jefe de Stock de Sistemas 9284,9729
Jefe de Stock de Taller 9240,9729
Jefe de Stock de
Vehículos
9269,9729
Jefe de Stock
Far.Dispensación
9262,9729
Jefe de Stock Farmacia
Dispositivos
9261,9729
Kinesiólogo 8711,9217,9233,9255
Laboratorio 9475
Liquidador 9244
Mesa de Entrada 9252
Médico 8711,8713,8714,9217,9218,9233,9473,9474,9475,9477
Nutricionista 9258
Pedido de Esterilización 9296
Pedido a Depósito 9290
Personal de Admisiones y
Egresos
9277
Prescripcion Ambulatoria 9279
Radiólogo 8711,8713,8714,9217,9222
Printed Documentation
38
Secretaria 8708,8711
Tesorero 9257
Técnico de Hemoterapia 8711,9217,9233,9260
Accesos Directos
Los accesos directos son los íconos que permiten acceder a funciones del ANGEL.
Para maximizar el área de trabajo oculte la barra izquierda de los accesos directos.
Haga click sobre la barra divisoria.
¿ Cómo crear un nuevo usuario?
Este tutorial incluye:
• Cómo consultar usuarios y roles.
• Cómo crear nuevos usuarios dentro del sistema.
• Cómo asignar roles a los usuarios dentro del sistema.
• El rol de médico.
• Cómo borrar usuarios y roles.
¿ Cómo consultar usuarios y roles?
Ángel utiliza un sistema de identificación basado en usuarios y roles. La persona se identifica
a través de su usuario. Un usuario puede tener asignado varios roles. Los diferentes roles
permiten a cada usuario realizar distintas acciones en el sistema.
El único ROL que permite crear
usuarios y asignarle roles es el de
ADMINISTRADOR.
ANGEL en el hospital
39
Al instalar el software por primera vez se crea
automáticamente un usuario con rol de
administrador.
• Acceda al programa utilizando para el
Login y el Password la palabra
administrador (siempre en letras
minúsculas).
• Luego por seguridad debería cambiar el
password.
La administración de usuarios y roles se realiza desde la opción usuarios.
• Haga click en el botón usuarios del menú de accesos
directos de la izquierda de la pantalla.
En el cuerpo de la pantalla hay un árbol con dos ramas desplegadas, una corresponde a los
usuarios creados en el sistema y la otra a los roles disponibles para asignar a los usuarios.
• Sobre el panel ubicado a la izquierda
aparece el listado de usuarios.
• Con el botón derecho del mouse le
aparece la opción para ingresar un nuevo
usuario.
Cómo crear nuevos usuarios dentro del sistema
Printed Documentation
40
• Recomendamos no dar de alta usuarios con
datos inexactos. ANGEL camina hacia
conceptos que Ud. aún desconoce y la
compatibilidad hacia ese futuro esta
vinculada con la correcta registración de los
datos de los pacientes y también de los
practicantes.
Debe completar los datos solicitados del usuario siguiendo estas pautas:
• Login es el nombre con el que se identifica
en el sistema.
• La contraseña es la clave, o el password, no
lo divulgue. Lo que alguien haga con su
registro será su responsabilidad.
Sea veraz con los datos ingresados.
Ángel cuenta con un módulo de firma
digital que valida las historias clínicas.
Si los datos no son reales, puede
generarle conflictos a futuro.
Los roles son las funciones que puede desempeñar un usuario. Siga los pasos para la
asignación de roles.
ANGEL en el hospital
41
• Selecciones
el usuario al
que le
asignará un
nuevo rol.
• Seleccione
el rol que le
asignará.
• Presione el
botón
Agregar.
• Presione el
botón
Aplicar.
Recuerde que si en cualquier
momento decide no continuar con la
creación de un nuevo usuario puede
CANCELAR la operación.
Cuando realice cambios de cualquier
tipo en el panel de usuarios recuerde
hacer click en APLICAR al finalizar. De
lo contrario perderá todos los cambios
realizados.
Video explicativo con audio.
FIN TUTORIAL
¿ Qué hacer la primera vez que ingreso como médico?
Este tutorial incluye:
• Cómo ingresar los datos personales.
• Cómo establecer Preferencias.
• Qué es el Vademécum.
¿ Cómo ingresar los datos personales?
Una vez que un usuario ha sido dado de alta con el rol de médico, debe completar sus datos
personales.
El software no le permitirá acceder a
las historias clínicas ni a las agendas
hasta que sus datos personales estén
completos.
Printed Documentation
42
Para cargar sus datos personales:
• Ingrese al sistema con su
login y password.
• Haga click en el botón Mis
datos personales.
Complete los datos que el asistente le irá pidiendo.
¿ Cómo establecer Preferencias?
EL ícono preferencias le permite a cada usuario seleccionar aquellos elementos que más utiliza
como favoritos (medicamentos, coberturas). Dependiendo de los roles que el usuario tenga
asignados, aparecerán más o menos opciones para configurar las preferencias.
Las preferencias facilitan el acceso a
aquellos elementos que utiliza más
frecuentemente (por ejemplo, un
medicamento específico) al momento
de agregar información a las historias
clínicas.
Para agregar
preferencias:
• Haga
doble click
en el
botón Mis
preferenci
as.
• Seleccione
del menú
desplegabl
e que tipo
de
elementos
desea
configurar.
Las preferencias son propias de cada
usuario. Sólo él puede verlas.
ANGEL en el hospital
43
En este
caso, el
usuario está
configurando
el listado de
coberturas
médicas
favoritas o
más usadas.
Para
agregar una
cobertura al
listado haga
click en el
signo + y
selecciónela
de la lista.
Si necesita eliminar opciones de sus
preferencias, márquela y oprima el
signo -.
FIN TUTORIAL
Preferencias
El usuarios tiene opciones para simplificar el uso del ÁNGEL y accede desde su pantalla de
usuario.
Las preferencias que puede ajustar varían según los permisos y módulos que tiene instalados.
En las próximas versiones estas preferencias serán ampliadas.
Las opciones que se presentan de la siguiente forma :
Printed Documentation
44
La forma de seleccionar estas preferencias varía según de que se trate, así en ejemplo que se
presenta más abajo con los signos de > y < se agregan y sacan elementos.
¿ Qué es el vademecum
El vademecum ha sido eliminado desde la versión 3.4.7.2
Estas acciones tienen como propósito llevar el contenido de la H.C. a una comprensión
universal.
Desde la versión 3.4.7.2 Ud. crea su propio vademecum basándose en los Principios Activos.
¿ Cómo instalar un módulo?
ANGEL en el hospital
45
Este tutorial incluye:
• ¿Cómo instalar un módulo.?
• Módulos con sólo archivos .DLL.
• Módulos con archivos .DLL y .DAT.
¿ Cómo instalar un módulo?
Angel permite la incorporación de módulos de especialidades.
Recuerde que necesita la firma digital
que le fue entregada junto al software
para bajar módulos de la web.
Para instalar un modulo:
• Ingrese a la página de Angel (www.proyectoangel.net).
• Haga click en el botón Descargas.
Cada módulo posee un archivo .dll. Algunos de los módulos posee no solo archivos .dll sino
también .dat (archivos de base de datos). La instalación de un modulo depende de esa
distinción (si sólo tiene archivo .dll o si tiene archivo .dll y archivo .dat).
Módulos con sólo archivos .DLL
Busque y abra la carpeta Angel3 en su disco rídigo donde está instalado el software.
Para instalar módulos que solo poseen archivos .dll:
• Copie el archivo .dll dentro de la carpeta components
que se encuentra dentro de la carpeta bin.
Es recomendable reiniciar su
computadora una vez copiados los
archivos.
Módulos con archivos .DLL y .DAT
Printed Documentation
46
Para instalar módulos que poseen archivos .dll y .dat:
• Copie el archivo .dll dentro de la carpeta
components que se encuentra dentro de la
carpeta bin.
• Copie el archivo .dat dentro de la carpeta
components que se encuentra dentro de la
carpeta data.
Es recomendable reiniciar su
computadora una vez copiados los
archivos.
Módulos con dependencias
Algunos módulos tienen relación con otros, así por ejemplo el módulo de parte quirúrgico
requiere el módulo de prácticas.
Si le falta alguna dependencia el sistema le indicará el siguiente error:
Revise en el sitio que módulo le falta instalar.
FIN TUTORIAL
ANGEL en el hospital
47
Informatizando un Hospital
Informatizando un Hospital
SUGERENCIAS
Afirmaciones falsas:
"Este hospital es diferente".
Esa afirmación no es válida, cuanto más hospitales se recorren más absurda se torna.
La organización de los hospitales está dictada por las ciencias médicas.
La ciencia médica es igual en todo el mundo por lo cual en todos lados se hace exactamente lo
mismo.
Los matices que puede haber son insignificantes, y en nuestra experiencia son consecuencia
de circuitos creados por la costumbre y no por la ciencia de la administración.
Principios para tener en cuenta:
Lo más importante es contar con una
decisión de la alta dirección
comprometida con el objetivo y el
cambio.
Sin este requisito, ni siquiera lo intente
.
La mayor dificultad en la informatización es el recurso humano.
Las personas se resisten al cambio.
Todos nos resistimos a los cambios.
Entonces se deben detectar a las personas más permeables a evolucionar.
La experiencia que se va repitiendo es la siguiente:
Los empleados administrativos, en un plazo de una o dos semanas se vuelcan al uso del
sistema, pues este les resuelve muchísimas cosas.
El personal de enfermería protesta una semana, y al octavo día al ver que se eliminan tareas
administrativas y que sus acciones se vuelcan directamente al paciente, se convierten en un
motor del cambio.
Los farmacéuticos y los bioquimicos de laboratorio son propensos al cambio están
acostumbrados a usar computadoras.
Los más dificiles son los médicos.
Tenga paciencia, es una deformación profesional. Los médicos son de los pocos profesionales
que actúan en forma independiente y rara vez en equipo. Para poder llevar la carga de las
decisiones que toman crean una autosuficiencia que puede ser exasperante.
Tenga presente que es cierto, la medicina es un "arte" y debemos aceptarlo, el problema es
cuando los médicos se creen "Prima Donna".
En ANGEL la H.C. es el centro.
La H.C. comienza con una correcta identificación del paciente.
El Empadronamiento correcto es el primer paso SIEMPRE.
Luego debe continuar con las áreas menos traumáticas especialmente aquellas que NO tienen
ningún sistema o el sistema que tienen es deficiente.
Todos los hospitales tienen algunos o mejor dicho todos tiene muchos sistemas, no
conectados, no vinculados y van desde una planilla de excel a un word.
Deben eliminarse todos los sistemas partiendo de los absolutamente rídiculos e inconexos
hasta los más sofisticados pero no integrados. Pueden existir excepciones, pero hasta ahora
no encontramos ninguna.
Printed Documentation
48
El segundo paso que SI debería encarar es ADMISION Y EGRESOS, todo el sistema necesita
saber en que cama está internado un paciente.
El tercer paso y puede ser simultáneo con el segundo es TURNOS. Genera un gran impacto
sin dificultades y es sencillo de implementar.
Luego debería seguir con el circuito del medicamento que implica, la prescripción, el stock de
farmacia y el suministro mediante la H.C.
Con ello estará resolviendo varios problemas y comprometiendo la participación de la
Farmacia, Admisión y Egresos y Enfermería.
Es simple pero tiene gran impacto organizacional.
En el siguiente punto explicamos el uso y el circuito del medicamento.
Siguiente
Circuito del Medicamento
Buenas prácticas
de prescipción
Recuerde que este es el manual de un software, no es el propósito convertirlo en un texto de
estudio.
Las recomendaciones que se formulan tienen como propósito ilustrar al usuario acerca de la
forma correcta de hacer las cosas y su fundamentación científica.
PRESCRIBIR es parte de un proceso lógico deductivo, basado en información global y objetiva.
NUNCA debe ser un acto reflejo, una receta de cocina o una respuesta a las presiones
comerciales.
Recomendamos la lectura de:
MANUAL DE BUENAS PRÁCTICAS
DE PRESCRIPCIÓN
MINISTERIO DE SALUD DE PERÚ. (2005)
OBJETIVOS DE UNA BUENA PRESCRIPCION.
• Contribuir a preservar o mejorar la salud y bienestar del paciente.
• Maximizar la efectividad en el uso de los medicamentos.
• Minimizar los riesgos a los que se expone al paciente al usar un medicamento.
• Minimizar los costos en la atención de salud por medio del uso racional del
medicamento.
• Respetar las opiniones de los pacientes en toda decisión terapéutica.
Recomendamos la lectura de:
GUÍA PARA LAS BUENAS PRÁCTICAS DE
PRESCRIPCIÓN:
METODOLOGÍA PARA LA PRESCRIPCIÓN RACIONAL
DE MEDICAMENTOS
MINISTERIO DE SALUD DE CHILE. (2010)
ETAPAS DEL PROCESO DE PRESCRIPCIÓN RACIONAL.
• Definir el o los problemas del paciente.
• Especificar los objetivos terapéuticos.
• Diseñar un esquema terapéutico apropiado para el paciente.
ANGEL en el hospital
49
• Brindar información, instrucciones y advertencias.
• Indicar el tratamiento (Escribir la receta).
• Supervisar la evolución del tratamiento.
Recomendamos la lectura de:
GUÍA DE LA BUENA PRESCRIPCIÓN
Organización Mundial de la Salud
Programa de Acción sobre Medicamentos Esenciales.
Primer Paso
El proceso de la terapeútica razonada.
Caminar desde el problema a la solución.
Segundo Paso
La selección del medicamento.
Tercer Paso
Tratamiento de sus pacientes.
Seleccionar, prescribir, seguir el tratamiento del paciente y comunicarse efectivamente con el
paciente.
Cuarto Paso
Mantenerse actualizado.
Saber adquirir y tratar la nueva información sobre fármacos.
Siguiente
La selección del medicamento
La INDUSTRIA FARMACEUTICA
tiene estudios realizados sobre la cantidad de
medicamentos que un médico recuerda como primera
intención.
El número de medicamentos que los médicos recuerdan
como primera intención es entre 7 y 8, y el total que
recuerdan en detalle es 40.
La INDUSTRIA FARMACEUTICA utiliza el 80 % de sus
recursos en marketing.
Ud. constantemente esta siendo blanco de especialistas
que lo están estudiando para motivar su conducta
prescriptiva en función de los intereses comerciales de
una compania.
Printed Documentation
50
Si a la industria farmacéutica estuviera interesada en la
salud; dedicaría el mencionado 80% del presupuesto a
investigación en lugar de volcar ese dinero a
convencerlo de que su producto es mejor.
El éxito de una Farmaceútica lo miden los accionistas
por el balance, nunca por los pacientes curados.
Los medicamentos Preferidos son aquellos que el médico prefiere porque los ha estudiado,
se encuentra familiarizado con su uso y son su preferencia para los tratamientos usuales que
encuentra.
Los tratamientos Preferidos: la cuestión es que no todas las enfermedades requieren
tratamientos medicamentosos.
No existe una equivalencia entre los medicamentos P y los tratamientos P.
NO delegue en otros el armado de la lista de sus medicamentos P.
La responsabilidad en la atención del paciente es suya.
Ud. puede confiar en la experiencia de otros.
Ud. puede ser guiado por consensos.
La decisión final siempre es suya.
Los consensos son siempre conceptos o recomendaciones generales, ante el caso concreto
Ud. es el que toma la decisión.
La selección de sus medicamentos P lo lleva por un camino de aprendizaje.
Esto le permitirá distinguir las características principales y secundarias de cada fármaco.
El aprendizaje lo llevará a descubrir límites y encontrar alternativas sobre los fármacos que
selecciona.
Sus medicamentos P le permitirán concentrar sus esfuerzos en el aprendizaje de nuevos
efectos adversos, nuevos medicamentos y nuevas aplicaciones.
PASOS PARA LA SELECCION DEL MEDICAMENTO P
• Definir el diagnóstico
• Especificar el objetivo terapeútico
• Hacer un inventario de los medicamentos efectivos.
• Elegir un grupo.
• Elegir un medicamento.
Siguiente
¿Cómo armar su lista de medicamentos en ANGEL?
Distinguir:
La atención ambulatoria donde el médico realiza una
prescripción que el paciente compra en la farmacia
comunitaria.
La atención de internación donde el médico prescribe
tomando la GFT guía fármaco terapeútica de la
ANGEL en el hospital
51
institución (ver en el manual).
La prescripción de Dispensación que se limita a
medicamentos de entrega GRATUITA por parte del
Estado. El Estado define que medicamentos entregará
gratis.
Ud. debe seleccionar los medicamentos P que incorporará a la atención ambultoria.
Para acceder a esta opción debe
tener el Rol de Médico y también
el Rol de Prescripción
Ambulatoria.
Siguiente
Tratamiento Medicamentoso
Existen tres tipos de tratamientos medicamentosos.
La diferencia es el circuito de cada uno y el control que la organización tiene sobre el evento.
Tratamiento medicamentoso
Ambulatorio:
El Profesional selecciona de un creado por el médico tratante en función de las Buenas
Prácticas definidas por la Organización Mundial de la Salud
¿Cómo crear mi propio vademecum?
Se inicia desde los accesos directos.
Para acceder a esta opción debe tener el Rol de Médico y también el Rol de Prescripción
Ambulatoria.
Printed Documentation
52
Esta opción abre la siguiente ventana
En esta ventana debemos elegir un nombre cualquiera. En el ejemplo dice Nombre del
Medicamento...pero puede ser cualquiera.
Elegiremos luego los diagnósticos en los cuales utilizamos este medicamento.
ANGEL en el hospital
53
Recuerde que el CIE10 en el capítulo R
tiene síntomas y signos.
No son solamente diagnósticos.
Luego elegirá la Vía de administración para el medicamento
.
Printed Documentation
54
Debe identificar los principios activos de ese medicamento.
Ángel es un software que pretende
que la H.C. sea comprendida en todo
el mundo.
El nombre no es igual en todos los
paises, los principios activos son
universales.
Luego puede guardar el medicamento para utilizarlo cuando prescriba.
ANGEL en el hospital
55
Siguiente
Prescribiendo en la
Historia Clínica
Al iniciar la prescripción le preguntará si es AMBULATORIA o de DISPENSACIÓN.
Dispensación son medicamentos entregados gratuitamente en la institución.
Los AMBULATORIOS se eligen del vademecum que Ud. ha confeccionado.
Los de DISPENSACIÓN se eligen de los que la institución entrega.
Si se trata de un INTERNADO se eligen de los medicamentos incorporados por la Guía
Farmacoterapeútica.
Printed Documentation
56
Le aparece el listado del vademecum que Ud. ha armado.
Debe indicar la duración del tratamiento.
ANGEL en el hospital
57
También debe indicar los momentos en que debe suministrarse el medicamento.
Indique la posología.
Este cambio se ha introducido en la versión 3.4.7.2
Los cambios son muy grandes e importantes por ello decidimos publicarlos en versiones
continuadas.
Siguiente
Circuito del medicamento
en la
Farmacia Hospitalaria
La Farmacia del Hospital puede ver las prescripciones que se realizaron.
Tiene la posibilidad de establecer filtros horarios para revisar constantemente todas las
Historias Clínicas.
Puede trabajar con la Aceptación o Rechazo de la prescripción médica (esto es una política
posible dentro de la institución)
Printed Documentation
58
Puede filtrar los medicamentos por servicio que lo solicitó y también revisar los que están
impresos o los ya despachados.
Una vez filtrado aparecen los eventos de prescripciones existentes en pacientes internados.
El Farmacéutico puede Validar, Rechazar e Imprimir.
También puede Imprimir sin validar ni rechazar.
ANGEL en el hospital
59
Se listan los eventos a Imprimir para la preparación de los medicamentos.
ANGEL está preparado para conectarlo a una máquina que prepara los pedidos sin
participación humana.
Se puede eliminar la parte mecánica del picking.
Esto libera al farmacéutico de la tarea administrativa dándole la posibilidad de trabajar
intelectualmente para mejorar la política de medicamentos.
Printed Documentation
60
El reporte indica los filtros aplicados.
Indica el Paciente, la cama y si ha sido validado.
Con esto se prepara la medicación.
ANGEL en el hospital
61
Luego se procede a la transferencia
del stock hacia los servicios
correspondientes a la cama donde
está el paciente.
También se indica la cantidad de
unidades que se transfieren.
Esto cierra el circuito de descarga de
stock.
Printed Documentation
62
Siguiente
Otra estrategia válida
Otra estrategia para informatizar el hospital
Independientemente de los pasos mencionados con anterioridad sobre la forma de encarar la
informatización hospitalaria, existe una variante que puede llevarse adelante en paralelo.
Algunas instituciones que apuntan más a lo inmediato que a un camino más prudente. En ese
caso pueden seguir los siguientes pasos en paralelo a lo ya planteado.
Es posible implementar todo lo referido a insumos simultaneamente a lo mencionado sobre
medicamentos.
Cuando nos referimos a la registración de insumos Ud. deberá introducir ANGEL para llevar
registro de los movimientos de insumos de las siguientes áreas:
Oftalmología
Odontología
Librería
Dispensación social
Bioingeniería
Medicamentos
Dispositivos médicos
Medicamentos de dispensación
Cocina
Laboratorio
Hemoterapia
Rayos
Al impactar en todos estos sectores con la registración de insumos Ud. estará implicando en el
cambio mayor cantidad de personal.
Además de impactar en todas estas áreas, el impacto es controlable porque habrá solamente
una o dos personas por servicio que se verán afectadas. Recuerde que el nudo de la
informatización es el recurso humano.
ANGEL en el hospital
63
La aplicación del control de los insumos de estas áreas también replicará en el área de
Compras.
Esta línea de acción es paralela a lo que ya expusimos. No afecta lo expuesto, puede seguirse
en paralelo o iniciar el circuito de medicamento y antes de que este termine ya iniciar esta línea
de acción.
Revise la información de esta página del manual. Click aquí.
Siguiente
Solicitudes de Insumos
Solicitar Insumos
Este procedimiento corresponde a la solicitud de Insumos, el ejemplo mostrado es sobre
Farmacia, pero aplica a cualquier insumo.
Este procedimiento es muy útil como etapa intermedia dentro de la informatización total de la
Farmacia.
A medida que avance en Farmacia deberá implementar el circuito final explicado en este
manual, pero como etapa intermedia y hasta que informatice las Historias Clínicas este circuito
le resultará útil como transición.
Cualquier servicio puede pedirle insumos.
El usuario debe tener el rol de "Pedido a Depósito"
Solamente se puede solicitar insumos existentes en el depósito.
Con un doble click se agrega un item al pedido.
Con el botón de realizar pedido se envía la solicitud al depósito.
El botón de "Asignar paciente al pedido" permite
identificar para que paciente se solicita. No es
obligatorio su uso.
El algodón no se asigna a ningún paciente.
Printed Documentation
64
Luego podemos ver los pedidos realizados y también podemos utilizar filtros para ver los que
están concluídos o los que están pendientes.
La formulación de un pedido no obliga a depósito a
entregar toda la cantidad solicitada, eso depende de la
política del servicio de depósito.
ANGEL en el hospital
65
Siguiente
Armar Pedido
Con la solicitud recibida el Depósito puede comezar a armar el o los pedidos.
En la parte superior vemos que se pueden aplicar filtros para ver y ordenar los pedidos.
En la parte inferior está la opción de Imprimir.
Printed Documentation
66
La impresión permite ver el detalle de cada pedido y un resumen.
La tarea de recolectar de las estanterías los distintos productos se llama picking.
Correspondería por una cuestión de eficiencia en el layout del Depósito que se seleccionen la
totalidad de los items y luego sobre un espacio definido armar cada uno de los pedidos.
Esto puede variar según el tamaño y la cantidad de elementos.
ANGEL en el hospital
67
Por último se realiza la transferencia.
Depósito puede enviar una cantidad menor a la solicitada.
Cuando se realiza la transferencia aunque algún item no se transfiera el pedido queda
cancelado.
No se registran los saldos. Esto tiene una explicación administrativa más amplia que
expondremos más adelante.
Printed Documentation
68
La columna "Cantidad pendiente de aceptar" indica si
ese servicio tiene transferencias pendientes.
El Personal
El síntoma LAURITA
¿Qué es el síntoma LAURITA?
La implementación de un sistema tan grande es también un arte.
Si Ud. piensa que la lógica es lo que guía a los seres humanos, se equivoca.
Hemos aprendido en los últimos años de implementaciones sobre la existencia de un tipo de
personaje que Ud. podrá encontrar en un hospital y que debe tener presente por que
permanecen ocultos y son esencialmente peligrosos para el éxito.
A este tipo de personajes les hemos puesto el nombre de "Laurita" en deshonor a una
farmacéutica que nos llevo al descubrimiento de tal temido efecto.
Laurita es una farmaceútica de un hospital que cuando la visitábamos era todo sonrisa y
bienvenida.
Relevamos la farmacia, cosa que siempre se debe hacer en todo sitio en busca de mejoras del
software o de los circuitos existentes.
El relevamiento fue más o menos con estos términos:
ANGEL en el hospital
69
¿Cómo identifican a los productos?
"Por principio activo", fue la respuesta.
Al revisar el listado todo tenía nombres comerciales, algunos principios activos mal escritos y
no codificados, productos de perfumería como bronceadores solares.
¿Registran las cantidades que existen?
"Si, todos los días volcamos las bajas y las compras"
Al revisar los listados, ninguno correspondía a lo existente.
¿Cuándo deciden que deben comprar?
"Cuando detectamos que faltan".
Traducido abren el cajón y no hay.
¿Tienen un registro de proveedores?
"Si, yo los conozco a todos"
¿Hacen concursos de precios?
"No, aquí ya sabemos quien vende barato"
¿A que plazo de entrega trabajan?
"Y, si nos quedamos sin medicamentos reclamamos y mientras compramos en la esquina"
Le presentamos el sistema de manejo de stock a Laurita.
Sonrió y nos dijo que le parecía muy simple de usar.
Cuando nos fuimos, fue a gritarle al Director que ella así no podía trabajar. Porque ella
trabajaba con nombres comerciales, y esto y lo otro, y etc. etc..
Volvimos a verla le explicamos por qué debía trabajar con principios activos, le explicamos que
el nombre comercial lo podía poner como una referencia.
Sonrió y nos dijo que le parecía muy bien.
Dos semanas después fuimos a ver como iba, y nos dice que no lo había usado porque no
tenía tiempo.
Insistimos en que debía usarlo.
Sonrió y nos dijo que le parecía muy bien.
Dos semanas después volvimos a ver como iba, y nos dice que ella creyó que no tenía que
usarlo.
Insistimos en que debía usarlo.
Sonrió y nos dijo que le parecía muy bien.
Volvimos a la semana siguiente y nos dijo que le haría falta un botón colorado en una esquina
porque sino ella no podía trabajar.
Preguntamos ¿Cómo hacías esto antes?
Printed Documentation
70
Nos respondió. "Bueno, yo lo tenía todo presente, pero como ahora está informatizado yo
necesito esto si, o si"
Volvimos a las dos semanas con el botón colorado en la esquina derecha porque ella no podía
trabajar sin eso.
"Ahora si, sonrió."
Volvimos una semana después y no lo usaba porque los empleados necesitaban una línea a la
izquierda porque se pasaban de renglón al dar un movimiento y entonces los saldos no eran
reales.
"Sonrió y no hizo nada".
Volvimos con la línea a la izquierda para que los empleados no se confundieran de renglón.
Y durante 6 meses nos tuvo con todo este conjunto de estupideces. Nunca habían llevado un
control de nada y la mejor forma para paralizar el cambio era proponer estupideces para seguir
haciendo lo que quería.
Esto es el síntoma Laurita.
De todas las dificultades que encontrará en la
informatización de una institución la más peligrosa es
"Laurita".
Si la alta dirección no acompaña su gestión, abandone
la informatización.
Hemos planteado en el primer párrafo que sin una
participación real de la dirección la informatización está
condenada al fracaso.
Tenemos un lenguaje muy directo, poco académico tal
vez, pero sabemos de qué hablamos.
Y si algún día se encuentra con una "laurita" apreciará la
franqueza con que exponemos los temas.
Advertencia, las "lauritas" no son domesticables, por
mucho que sonría en cuanto le de la espalda lo morderá.
Siguiente
El médico informático
Siempre existen excepciones.
Son muy, muy pocas, por eso se
llaman excepciones.
ANGEL en el hospital
71
Un médico informático es, desde un recién recibido que les enseña a los demás como chatear,
hasta alguien que hizo un curso de Office en la academia del primo.
Ejemplos diversos.
En la provincia de Catamarca nos encontramos con un médico que decía tener todos los
pacientes atendidos introducidos en un sistema que había creado él.
"Maravilloso, al fin tendremos un interlocutor válido para tratar algunos temas complicados"
Pedimos que nos mostrara el sistema.
Era muy reacio hasta que al final no tuvo más remedio que sacarlo a la luz.
Era una planilla de excel sin ningún tipo de validaciones, con datos incompletos en muchas
columnas, no vinculado a ningún otro dato.
En la provincia de Jujuy un Ingeniero eléctrico decía tener todo un panel de control y un
sistema de salud informatizado.
"Impresionante, si tienen eso hay que verlo, es único en el pais"
Eran 6 PCs con 6 operadores que tomaban los papeles que recibían del resto de la provincia y
los cargaban en un access.
El Ingeniero en cuestión da conferencias en una institución muy prestigiosa de Buenos Aires.
En la ciudad de Buenos Aires en un Hospital Universitario encontramos a un médico que una
vez lo habían invitado a dar una charla por su participación en un desarrollo de un financiador.
Es decir el equipo de desarrollo le preguntó alguna cosa y con eso dió una única conferencia
en toda su vida.
Como le gustaba el access se puso a diseñar una base y según él era maravilloso. No
aceptaba ningún otro programa.
En una clínica privada nos encontramos con un médico que había realizado la residencia
informática en Buenos Aires en una institución muy reputada. El único sistema que conocía era
el de esa institución donde se formó, el resto del mundo no existía. Si, la institución tiene
tendencia a mirarse el ombligo.
En Bragado Pcia. de Buenos Aires un médico había hecho un programa para la farmaceútica.
No tenía relación con la Historia Clínica, no tenía seguridad, no tenía compras, no tenía nada.
Pero como era de él, lo defendía más que al honor de su esposa.
CONCLUSIÓN
El problema con la inmensa mayoría de los médicos informáticos es que creen que saben.
El que no sabe reconocen sus límites, escucha y aprende.
El que sabe enseña, pero además sabe que puede aprender más y escucha.
Los que creen que saben, no aprenden porque "ya saben",
no enseñan porque "no saben".
La medicina es una profesión que exige al profesional el estudio constante.
La informática es exactamente lo mismo los cambios son tan rápidos que dejar de estudiar es
convertirse en parte de la historia.
Las especializaciones en medicina y en informática son tan grandes que ni los mejores saben
todo de todos los temas.
Alguien que pretenda estar en los dos mundos, no está en ninguno.
La existencia de un médico informático es una contradicción a la lógica, y es un dolor de
cabeza porque no entiende, ni quiere entender.
Existen excepciones pero son eso, excepciones a la regla.
Conocemos una excepción y es un placer trabajar con esta persona..
Printed Documentation
72
Siempre existen excepciones.
Son muy, muy pocas, por eso se
llaman excepciones.
¿Cómo distinguir una excepción?
Pregunte y revise el trabajo que ha
realizado.
La informática médica está llena de
conferencistas.
Mucha música y poca letra.
Siguiente
La Dirección
Ya hemos señalado que sin la participación activa y firme de la dirección ni siquiera intente el
cambio.
Intentar el cambio sin apoyo de la alta dirección es imposible, hay maneras menos dolorosas y
menos estresantes para suicidarse.
Lo que expondremos a continuación no es una regla,
pero se da con suficiente frecuencia y debemos señalar
la existencia del problema.
El otro problema con la Dirección.
Ya hemos señalado que los médicos son los personajes más difíciles de incorporar a la
informatización.
Ya le hemos explicado que es una deformación profesional con la cual Ud. va a lidiar.
Ahora piense que la Dirección usualmente es un médico que además dirige y que también
puede ser el dueño de la institución.
Si la idea se le ocurrió a él, puede avanzar.
Si él no está absolutamente de acuerdo, aborte cualquier intento de informatizar.
El efecto cepillo de dientes:
Todos quieren tener uno, pero ninguno quiere usar el de
otro.
Eso es lo que ocurre con las ideas y la Dirección.
Si se le ocurrió a la alta Dirección todo ok, si se le
ocurrió a otro, olvídelo.
Ud. debe hacerle entender antes de empezar, que respeta sus conocimientos, pero que esto
no es medicina.
Recuérdele que por más pacientes que atienda por día y a pesar de los premios que ha
ganado, esto es un terreno nuevo.
Explique con anticipación el plan.
ANGEL en el hospital
73
Repita las explicaciones siempre que le sea posible.
Haga que su plan se acepte, desde un punto de vista formal pero más importante desde la
repetición y comunicación de cada paso que inicia.
Si el plan se hace parte de la dirección, los pasos serán acompañados por decisiones acordes.
No de espacio a improvisaciones, no permita la intromisión de "opinólogos, ni amigos del
director, ni del sobrino que es una fiera mandando mensajitos de texto".
Imprima estas páginas y haga que la dirección las lea.
Probablemente se reirá, pero Ud. le está avisando que
ya sabemos cuales son los problemas.
La autosuficiencia del médico es una postura que
asumen frente a otros colegas, los más inteligenes,
saben que no saben todo.
Recuérdele que un éxito en la informatización es un
éxito de la Dirección que ha sabido gerenciar al equipo.
Recuerde que le están delegando el trabajo, pero la
responsabilidad sigue siendo de la Dirección.
Ud. sirve a la Institución.
Ud. tendrá el mérito de realizar un buen trabajo, pero es
la Dirección la que realmente ha guiado a la
organización para alcanzar el objetivo.
Sistemas no es el objetivo del Hospital, es solamente
una herramienta de gestión, no lo olvide.
Sistemas
Sistemas
Si estamos hablando de Ud..
Si Ud. está leyendo el manual es que pertenece a una minoría que quiere hacer las cosas bien,
por ello vamos en este caso a iniciar por el lado positivo.
Ud. ya ha evaluado los siguientes puntos:
1.
Con el personal y recursos que tengo, puedo mantener un sistema, pero no puedo desarrollar.
2.
Un desarrollo no tiene un final, cuando se termina se vuelve a empezar porque la evolución de
sistemas es tan grande que todo se hace viejo en 5 años.
Si deseo hacer un desarrollo interno debo mantener un equipo desde el inicio hasta el fin de
mis días.
Printed Documentation
74
3.
La presión que la dirección ejerce sobre el equipo porque necesita resolver problemas
puntuales no permite desarrollar un sistema siguiendo los pasos que corresponden.
La casi totalidad de los desarrollos internos fracasa porque al plan inicial se le introducen tantas
modificaciones que termina siendo un parche sobre parche perdiendo toda línea de trabajo
establecida.
La urgencia tiene tanta fuerza que desvirtúa el objetivo final.
4.
Teniendo a la vista un solo hospital es imposible detectar lo meramente contingente de lo
necesario, el relevamiento es casi imposible.
Una secretaria dice: "Necesito registrar el color de pelo del paciente"
¿Es realmente necesario, o es una idea de la secretaria porque le gustan los chicos morenos?
5.
Teniendo a la vista un solo hospital es imposible saber si los procedimientos que nos indican
como el estándar de la ciencia es así o es una interpretación libre y artística del usuario.
El usuario tampoco es un especialista en estandarización de su área.
Los profesionales de la salud son intérpretes de una arte.
Si, la medicina es un arte, respétela, pero haga respetar su conocimiento científico sobre la
ciencia de sistemas.
Ud. no puede leer toda la documentación sobre calidad y estandarización del procedimiento de
una laboratorio, son tareas que pueden llevar una vida entera.
Entonces el relevamiento útil es comparando decenas de hospitales y viendo que patrones se
repiten.
Cuando se logra eso Ud. tendrá la información para generar un sistema.
Ud. ya sabe que no tiene recursos para hacer esa investigación.
Por eso está leyendo este manual.
Imprima estás páginas y entréguelas a la Dirección, para
que entiendan que la problemática que Ud. plantea no es
una evaluación personal, es algo que se repite en todas
las instituciones.
Siguiente
Desarrollo interno
¿Es posible hacer un desarrollo Interno y no depender
de nadie?
Si, definitivamente si, pero el costo es mucho mayor.
Hace muchos años había una situación muy común y frecuente.
Un médico o un contador de una institución nos pedía hacer una teleconferencia con la alta
dirección y la gente de sistemas.
Nosotros explicabamos los términos de la licencia, y que servicio ofrecíamos.
Unos días después solíamos preguntar que decisión tomaron.
Para nuestra sorpresa nos decían:
ANGEL en el hospital
75
"Vamos a hacer un desarrollo interno, con nuestra gente y lo tendremos listo en 2 años con un
costo de ..."
Nuestra respuesta usualmente era :
"Maravilloso, guarden nuestro número de teléfono porque en 3 años volverán a llamarnos".
No, no es que seamos más inteligentes que los demás. Aunque tampoco lo descartamos.
Pero si llevamos 15 años haciendo esto y que alguien diga que en 2 años logrará lo que a
nosotros nos llevó y nos lleva tanto esfuerzo es considerarnos que nosotros somos incapaces.
Pero veamos otro ángulo.
Cuando Ud. inicia un desarrollo interno, necesita más personal, más equipos, más licencias
porque lo que hoy tiene solamente le alcanza para mantener lo existente.
A medida que avance lo que tiene para mantenimiento, tampoco le será suficiente porque
tendrá más áreas informatizadas.
Hablar de 2 años para tener una solución medianamente usable es irreal, nadie que este en el
tema podría hacer una afirmación tan audaz. Tal vez en 4 pueda tener algo "usable".
Pero la mejor parte es que cuando tenga algo "usable", será viejo y deberá empezar de nuevo.
Si todo lo que se hace en sistemas envejece muy rapidamente.
Entonces si Ud. quiere tener un desarrollo interno, lo primero que necesita es muchísima
paciencia, luego muchísimo dinero, gente muy capaz, otro poco de paciencia y hacerse a la
idea de que Ud. tendrá un equipo de desarrollo hasta la eternidad.
El Hospital Italiano de Buenos Aires tiene para sistemas 120 personas dedicadas al
mantenimiento y desarrollo, puede verificarlo en el siguiente link con las declaraciones de la
institución.
Ud. puede convertir su institución en una empresa de
sistemas con hospital anexo.
¿Cual es su objetivo?
¿Usar los sistemas o ser usado por los sistemas?
Siguiente
Open Source
El éxito de un software de código abierto depende de dos circunstancias.
1) Que exista una comunidad muy grande de desarrolladores.
2) Que la comunidad conozca el tema sobre el cual desarrolla.
En el tema salud NO EXISTE tal comunidad, con lo cual las posibilidades de informatizar un
hospital con software de código abierto son nulas.
Pero veamos algunas circunstancias también muy importantes que se deben considerar:
a) El propósito de utilizar un software de código abierto es poder realizar modificaciones.
No mencionamos la gratuidad porque Ud. puede usar ANGEL libremente sin pagar licencias.
Printed Documentation
76
Los que hemos utilizado código abierto sabemos que las posibilidades de realizar
modificaciones tienen un costo importante.
Supongamos que Ud. decide realizar un cambio en el software que implica doblar a la derecha.
(es una metáfora)
"Su" cambio que es producto de "su" necesidad, no será incluído por la entidad que desarrolla
el software.
Expuesto de otra forma si la comunidad decide doblar a la izquierda, o simplemente seguir el
derecho, cuando se realice una mejora en el software "su" cambio de "doblar a la derecha" no
será incluído.
Ud. deberá tomar la nueva versión e incluir nuevamente todas las mejoras o elementos que
"su" necesidad le haya hecho concretar.
Y podrá hacerlo "casi" siempre, pero no en todas las ocasiones.
Esto lo lleva a una conclusión.
Si Ud. inicia un desarrollo basado en un proyecto de código abierto, y luego decide modificarlo,
Ud. estará desarrollando internamente y a partir de ese momento deberá tener un equipo de
desarrollo constante para mantener y mejorar el software que se adapta a "su" necesidad.
b) El software con código abierto, no siempre cumple con las premisas para las cuales fue
creado.
Ejemplo:
b.1.) Es muy común que un proyecto de código abierto cuando va tomando forma y se pone
interesante, los principales desarrolladores a los cuales se les aportaron ideas, abandonen el
proyecto, formen una empresa y Ud. se encuentre que la versión verdaderamente valiosa
después de la evolución sea cerrado y pago.
b.2) Es muy común que el software abierto no tengan ninguna documentación de desarrollo.
Esto a veces es por la inercia del desarrollo o por otra razón no tan pura.
Muchas veces la falta de documentación es para mantener el control del sistema y que Ud.
deba contratar a los desarrolladores para que le mantengan el sistema y Ud. los mantenga a
ellos.
Ejemplo:
Hemos preguntado a un desarrollador de un software de código abierto. "Es fácil modificar algo
dentro de tu software".
Se rió y nos dijo:" No vas a entender nada del código, sin nosotros no puedes cambiarle nada
porque te va a costar años y muchísimo dinero entenderlo".
c) Uno de los primeros software de código abierto que se promocionaron fue CARE2X.
Nació por iniciativa de un enfermero latinoamericano radicado en Alemania.
Muy altruista, y sincero.
Cuando su interés en el tema decayó porque vive de su profesión la enfermería, el proyecto fue
abandonado.
No hubo en este caso, ninguna mala intención, ni falta de sinceridad, simplemente se aburrió
de desarrollar para la humanidad.
Si Ud. visita las páginas de www.freshmeat.org o las de www.sourceforge.org verá miles de
ejemplos como este de distintos temas.
De buenas intenciones está empedrado el camino del infierno.
ANGEL en el hospital
77
La evaluación de un software, sea de código abierto o
cerrado debe tener estas etapas:
1) Defina sus necesidades.
2) Lea la documentación.
3) Compare las necesidades con las funcionalidades
que cumple el software según la documentación
existente.
4) Considere la historia de la organización.
5) Considere todos los costos y alternativas. El código
abierto significa que Ud. debe contar con una importante
cantidad de gente de sistemas.
Informatizar un hospital no es un tema sencillo.
Cualquiera que le diga lo contrario es un ingenuo o un
mentiroso.
A veces es más peligroso un "ingenuo" que un
"mentiroso".
Agendas de Turnos
¿ Cómo configurar mi agenda?
Este tutorial incluye:
• ¿Cómo configurar una agenda?.
• ¿Cómo configurar las propiedades?.
• ¿Cómo agregar una propiedad?.
¿ Cómo configurar una agenda?
Cada usuario o departamento dentro de Ángel puede tener una agenda propia para el manejo
de turnos y actividades. Cada agenda puede personalizarse para que cumpla con los
requerimientos del propietario.
Ángel no le permitirá abrir su agenda
hasta que la haya configurado.
Para iniciar la configuración de su
agenda, siga los siguientes pasos:
• Haga un click en el ícono de Mi
agenda.
• Oprima el botón derecho del
mouse y seleccione Mi agenda
personal > Configurar.
Printed Documentation
78
El Jefe de Personal puede determinar
los días feriados. Si se configuran
feriados ese día no aparecerá para
usarse en la AGENDA.
Ver FERIADOS
Así se ve la Agenda antes de configurarla:
Descripción
La descripción de la agenda puede editarse
haciendo doble click sobre ella. Con la agenda sin
configurar, aparecerá el nombre del médico o del
departamento dueño.
Texto de pie
ANGEL en el hospital
79
El texto de pie (segundo renglón de la
agenda) se imprime al final del talón que
se le entrega al paciente. En él se
pueden incluir los horarios de atención,
algún teléfono para cancelar turnos y
cualquier otro dato que considere
relevante.
• Haga doble click sobre el texto y
edítelo.
¿ Cómo configurar las propiedades?
Las propiedades sirven para establecer planes de trabajo; es decir: horarios, fechas de inicio y
finalización, días de la semana, meses, fechas excepcionales de su trabajo.
Al inicio de la configuración de la agenda aparece una propiedad
sin definiciones.
Fecha de Inicio
Indique a partir de que fecha es válida esa agenda y los turnos
que contendrá.
Fecha de Fin
Indique hasta que fecha es válida la agenda. Recuerde que
estos datos pueden ser editados luego si necesita realizar
cambios.
Horarios
Printed Documentation
80
Haciendo doble click sobre horarios puede agregar períodos de
tiempo (desde que hora hasta que hora se asignan turnos) y las
fracciones que quiere realizar (cuántos minutos dura cada
turno).
Si lo necesita puede definir más de un
horario. Sólo haga doble click en
horarios para agregarlos.
Días de la Semana
Indique aquí los días de la semana en que se asignan turnos.
Meses
Indique los meses válidos para asignar turnos. Deje destildados
aquellos meses en los que no trabaje o esté de vacaciones.
ANGEL en el hospital
81
¿ Cómo agregar una propiedad?
Agregar una propiedad sirve para poder combinar distintos horarios, días y meses.
Para agregar una nueva propiedad:
• Apriete el botón derecho del
mouse sobre el sector superior
izquierdo, opción Agregar
propiedad. Para configurar la
nueva propiedad, siga
nuevamente los pasos anteriores.
• Las propiedades pueden ser
excluidas, es decir que lo que se
configura en ellas no es válido,
sino que funciona como un filtro
sobre la agenda.
Una vez que este configurada la
agenda apriete el botón ACEPTAR.
Para ver la agenda armada haga doble click sobre el botón Mi agenda personal (nombre) y
verá como quedó organizada su agenda.
Cuando aprieta el botón, aparece la agenda configurada.
Ahora usted tiene organizada la agenda en pacientes, horarios, teléfonos, y en los intervalos
que usted estableció de cada turno.
Printed Documentation
82
En el
recuadro
superior de la
agenda,
puede ver las
fechas, días y
horarios que
estableció
durante la
configuración.
Cuando el paciente pasó por Caja el ícono se modifica.
Luego puede presionar "Abrir" y ya está trabajando sobre la H.C. del paciente.
Ud. puede darle nombres a las
propiedades de la Agenda para que la
Secretaria al asignar el turno tenga
una referencia como la que se muestra
abajo.
ANGEL en el hospital
83
FIN TUTORIAL
Crear un Responsable de turnos
Podemos configurar un único responsable para configurar las agendas.
Nuestra recomendación es que cada
médico configure su propia AGENDA.
Especialmente en instituciones
grandes.
La situación más común para la configuración de las agendas en las instituciones se describe
en estos pasos:
1) El médico le dice a la secretaria del servicio que informe un cambio en la agenda, o avisa
que tal día no atenderá. Usualmente esto lo hace mientras se saca el guardapolvo, y hablando
con la secretaria y otro colega al mismo tiempo, y 30 segundos antes de salir disparado hacia
otro lugar.
2) La secretaria informa por escrito a Turnos acerca del cambio. La definición de "por escrito"
implica un papelito arrancado de una libreta, o en los mejores casos una nota hecha con el
procesador. La secretaria lo hace cuando tiene tiempo disponible, o antes de bajar los 3 pisos
donde se encuentra la central de turnos.
3) Turnos lo recibe y al día siguiente lo resuelve, o en algunos casos le hace otro papel a
sistemas.
En la comunicación verbal del médico es posible que la emisión de la instrucción no sea
exacta.
La interpretación de la secretaria del servicio puede que no sea exacta.
La emisión de la comunicación de la secretaria hacia el área de turnos puede que no sea
exacta
La recepción por parte del área de turnos puede que no sea exacta.
El tiempo mínimo de implementar la instrucción es de 2 días.
Nadie controla el resultado, hasta que llega un paciente en un horario que no correspondía.
La responsabilidad queda diluída entre el médico, la secretaria del servicio, el jefe de turnos, y
de cualquier otro que pueda intervenir.
Todos estos procesos son improductivos, no mejoran la calidad del servicio.
TRATE DE ELIMINARLOS.
La forma de eliminarlos es: El médico configura su propia agenda, no hay papeles, no hay
comunicaciones con ruido y el cambio es inmediato.
Printed Documentation
84
Si no puede hacerlo, y quiere seguir manteniendo ese método, deberá proceder de la siguiente
forma.
Deberá crear un Rol de "Jefe de Turnos".
Asígnele el permiso 8707
Asígnele a un usuario el Rol
Listo, Ud. ya ha cambiado ANGEL a su forma de trabajo.
¿ Cómo reservar turnos?
Este tutorial incluye:
• ¿Cómo reservar un turno.?
¿ Cómo reservar un turno?
No es posible reservar turnos hasta no
haber configurado la agenda
previamente.
SOBRETURNOS el botón para asignar
un sobreturno solamente se habilita
cuando la agenda de ese día está
completa.
Si aún existen turnos, Ud. debe
asignarle un turno normal no un
sobreturno.
Par a reservar un turno:
• Ingrese a mi agenda.
• Seleccione en el calendario el día del
turno.
• Haga click sobre la plantilla de turnos en
el horario que desea reservar.
• Oprima el botón derecho del mouse y
seleccione reservar.
ANGEL en el hospital
85
Seleccione
el paciente
a quien
quiere
asignar el
turno.
Puede incluir una nota aclaratoria si es necesario
que se almacenará junto con el turno.
Note que sólo es posible asignar
turnos en aquellos horarios, días,
meses que configuró como válidos en
las propiedades de la agenda.
FIN TUTORIAL
¿ Cómo crear reportes de agendas?
Este tutorial incluye:
• ¿Cómo crear reportes de agendas?.
¿ Cómo crear reportes de agendas?
Los reportes de agendas permiten obtener listados de turnos reservados y disponibles con los
correspondientes nombres de los pacientes en un formato para imprimir.
Printed Documentation
86
Para obtener un
reporte de su
agenda:
• Haga click
en el
botón
Usuario
• Haga click
con el
botón
derecho
del mouse
sobre la
parte
derecha
de la
pantalla
• Seleccione
la opción
Mis
Reportes
• Seleccione
la opción
De mi
agenda
Los reportes de agenda pueden ser limitados temporalmente.
• Indique las fechas que contienen el rango de
turnos que desea obtener en el reporte.
Una vez seleccionado el rango de fechas, Ángel genera el reporte de la agenda.
ANGEL en el hospital
87
Para
imprimir el
reporte
haga click
en la
opción
archivo y
luego
seleccione
imprimir.
Desde la opción Mis reportes puede
también generar un listado que
enumere todos los turnos de un único
paciente.
FIN TUTORIAL.
Turnos en Hospitales
En las instituciones una de las modalidades organizativas implica que un grupo de
secretarias maneje los turnos de todos los servicios.
A continuación explicamos como optimizar esa tarea.
La flexibilidad es fundamental, esto significa que los puestos de trabajo pueden atender
cualquier servicio, si una secretaria ha concluido con los turnos de los servicios
asignados, puede ayudar a otra en la tarea de manera que exista otra secretaria más
dando turnos donde sea necesario.
El ÁNGEL guarda en que momento se dió el turno así como la identificación de la
persona que lo ha asignado. Nos referimos no al turno en si mismo sino a la hora en que
la secretaria realizó la tarea. En clínicas donde se busque la optimización de los
recursos se debería utilizar la teoría de colas para optimizar la cantidad de personal
asignado y reducir los tiempos de espera de los pacientes. Recuerde que el ÁNGEL es
una herramienta que permite la evaluación de la calidad del servicio.
Sigamos la secuencia lógica que la secretaria debería cumplir.
Printed Documentation
88
Primero el botón de acceso directo que le permitirá seleccionar agendas..
Recuerde que puede tener agendas
para servicios o para profesionales y
en algunos casos coexisten ambos
tipos.
La pantalla de trabajo:
El círculo de la izquierda permite ocultar los accesos directos para ampliar el área de trabajo.
El círculo del centro permite seleccionar la especialidad.
El tercer círculo permite ocultar la lista de agendas para ampliar el área de trabajo.
Optimice el área de trabajo, le ahorrará
tiempo.
ANGEL en el hospital
89
Ahora observe el check box que dice Lista.
Si Ud. le quita el tilde el espacio para trabajar se amplia nuevamente dándole un mayor espacio
para visualizar varios meses simultáneamente.
Para cambiar a cualquiera de las agendas que
administra la secretaria, solamente debe abrir el
menú desplegable y aparecerán todas las que ha
abierto y con las cuales desea trabajar.
SOBRETURNOS el botón para asignar
un sobreturno solamente se habilita
cuando la agenda de ese día está
completa.
Si aún existen turnos, Ud. debe
asignarle un turno normal no un
sobreturno.
Printed Documentation
90
Ud. puede darle nombres a las
propiedades de la Agenda para que la
Secretaria al asignar el turno tenga
una referencia como la que se muestra
abajo.
La secretaria podrá ver las propiedades de la Agenda y con ello le surgirá la indicación en este
caso que tales días atiende pacientes del financiador OSDE. Y que los Sábados y Domingos
atiende Fracturas y Yesos.
FIN DEL TUTORIAL
Historia Clínica
¿Cómo dar de alta un paciente?
Este tutorial incluye:
• ¿Cómo dar de alta un paciente?.
• ¿Cómo asignarle una cobertura a un paciente?.
¿ Cómo dar de alta un paciente?
El área pacientes permite la carga y administración de los mismos.
ANGEL en el hospital
91
Para dar de alta un paciente debe tener
asignado el rol de "empadronador".
Para agregar un paciente
• haga click en el botón
pacientes.
• haga click con el botón
derecho del mouse.
• Seleccione la opción
Nuevo.
• Opción Nuevo Paciente.
Cada paciente tiene una ficha de datos dividida en áreas (solapas).
Cargue los datos
del paciente.
Recuerde
completar los
datos de DNI y
país.
Recomendamos
completar los
datos de la
Persona
Responsable del
paciente.
¿ Cómo asignarle una cobertura a un paciente?
Printed Documentation
92
Para acceder al
listado de
coberturas, haga
click en el botón
de agregar
nueva.
Un paciente
puede tener más
de una cobertura
médica.
Esto es relevante
para la
facturación.
Seleccione la
cobertura
filtrando el
listado según
su
conveniencia.
Observe con
atención que
una misma
cobertura
puede tener
varios
planes,
seleccione el
que
corresponde.
Debe
seleccionar
un plan, no
un
financiador o
cobertura.
Esto es
importante
para la
ANGEL en el hospital
93
facturación.
FIN TUTORIAL
¿Cómo guardar una consulta?
Este tutorial incluye:
• Como seleccionar un paciente.
• Como abrir y consultar una historia clínica.
• Cómo guardar una nueva consulta.
• Otras opciones.
¿ Cómo seleccionar un paciente?
Para acceder a una historia clínica, elija el paciente:
Para abrir la historia clínica de un paciente:
• Haga click en el botón Atención (panel
izquierdo).
Printed Documentation
94
Para buscar un
paciente:
• Coloque
el
nombre
del
pacient
e o la/s
primera/
s letra/s
del
apellido.
• Haga
click en
el botón
buscar.
También puede abrir la historia clínica
de un paciente haciendo click sobre el
botón pacientes, seleccionándolo y
luego hacer click en el botón abrir.
Puede buscar el paciente por Apellido o por Numero de Documento
Para buscar un paciente (por cualquiera de las dos opciones):
Si Ud. coloca letras lo buscará por apellido, si coloca números lo
buscará por número de documento
¿ Cómo abrir y consultar una historia clínica?
Una vez abierto el paciente, aparece la historia clínica.
ANGEL en el hospital
95
Aparece en
el panel
izquierdo,
un árbol
con varias
ramas,
organizadas
según los
meses, los
días y las
consultas
que se
hicieron.
Haga click
en el + para
abrir cada
rama.
Haga click
en cada
item de
cada día,
para ver los
datos
cargados
en la
consulta.
A la derecha del panel con el árbol,
aparece el nombre del doctor que lo
trató en cada ocasión.
¿ Cómo guardar una nueva consulta?
Las consultas almacenadas en Angel pueden ser directas o indirectas.
Consulta directa:
La consulta directa es la formal, que se realiza en el consultorio, y que tanto paciente como
profesional están presentes.
Printed Documentation
96
Para hacer una
consulta directa
(nuevo encuentro):
• Haga click en
el botón
Nuevo
Encuentro
(Directo).
• Aparece en
el panel
contiguo (el
que esta al
lado) un arbol
con varias
opciones:
Por cada
item puede
cargar datos
sobre el
paciente y
sobre la
consulta.
• Para cargar
los datos:
haga click en
la opción que
desea.
• En el panel
derecho
aparece una
serie de
opciones que
puede
completar.
Consulta indirecta:
Aquellas consultas telefónicas o de control.
ANGEL en el hospital
97
Para hacer una
consulta indirecta:
• Haga click
en el botón
Nuevo
Encuentro
(Indirecto).
• Aparece en
el panel
contiguo un
sólo item
(Consulta -
Internacion).
• Complete
con un texto
libre en el
panel
derecho.
Guardando la consulta:
Tanto en una
consulta Directa
como Indirecta, para
guardar debe:
• Hacer click
en el botón
archivar.
Recuerde que si en cualquier
momento decide no almacenar la
consulta puede CANCELAR la
operación.
Printed Documentation
98
Otras opciones
Botón Cerrar
Cierra la historia clínica que en
ese momento se encuentra
abierta.
Botón Reingresar
Borra todos los datos cargados
en la consulta para que sean
nuevamente completados.
Botón Traer última ficha
Copia en la nueva consulta los
parámetros de la anterior para
ahorrar tiempo.
No todos los módulos tienen
está funcionalidad, en algunos
no corresponde.
FIN TUTORIAL
ANGEL en el hospital
99
¿ Cómo imprimir una historia clínica?
Este tutorial incluye:
• Cómo imprimir una historia clínica.
¿ Cómo imprimir una historia clínica?
Para imprimir una historia clínica:
• haga click en el barra de menú, opción
Archivo.
• Seleccione la opción Imprimir.
La información a imprimir de la historia clínica puede ser limitada por un rango temporal. Lo que
Ud. ve en la H.C. es lo que ha de imprimir. Debe aplicar un filtro y el resultado de ese filtro es lo
que será impreso.
Si desea imprimir la totalidad de la H.C. simplemente limpie los filtros y con ello tendrá toda la
H.C. a la vista y será lo que imprima.
Si desea imprimir la historia clínica
completa, haga click en limpiar filtros.
Printed Documentation
100
El
reporte
se
genera
en una
nueva
ventana.
Para imprimir:
• Haga click en Archivo.
• Seleccione la opción Imprimir.
Si no desea imprimir la historia clínica,
haga click en Salir.
FIN TUTORIAL
Entendiendo las pantallas
Formatos
ANGEL responde a los requerimientos de las sociedades científicas.
Esto nos llevó a desarrollar plantillas para resolver dos problemas.
1) Ayudar en el aprendizaje manteniendo una presentación homogénea para todos los
usuarios.
2) Responder en plazos muy breves a cambios y pedidos de nuevos registros.
ANGEL en el hospital
101
Hoy podemos desarrollar nuevos módulos de especialidades o de patologías en 48 horas.
Los Formatos diseñados resuelven el 95 % de los pedidos que recibimos.
Formato A
Son datos que no se repiten en la misma consulta. El profesional solamente debe registrar los
datos positivos.
Por ejemplo un cardiólogo solamente tiene interés en completar si se trata zona endémica de
Chagas.
Formato B
Este formato se utiliza cuando el conjunto de datos se repite "n" veces.
Los símbolos "+" y "-" permiten agregar o eliminar medicamentos (ver imagen de ejemplo)
Printed Documentation
102
Formato C
Este caso es una combinación de los dos anteriores.
Se pueden repetir "n" antecedentes familiares.
Cada antecedente permite agregar "n" patologías para cada pariente.
Formato de Esquemas.
Este formato se utiliza para que el profesional pueda indicar sobre un esquema las
observaciones.
Se prioriza el bajo peso de la transferencia de datos, y la tabulación de las registraciones.
ANGEL en el hospital
103
Formatos NO convencionales.
Un 5% de lo que nos solicitan no puede representarse en los formatos mencionados.
En este caso se realiza una interface propia para la circunstancia.
Pediatría
Printed Documentation
104
Pediatría
Utilizaremos el módulo de pediatría para explicar las opciones de graficación de datos.
En pediatría y en muchas otras especialidades es necesario graficar una curva para ver una
evolución.
Con un click con el botón derecho sobre una variable aparecerá la opción de graficar.
Al clickear el botón se despliega el gráfico.
En este ejemplo muestra además otras curvas de percentiles definidas por la OMS.
Las curvas están en función del sexo y la edad del paciente.
ANGEL en el hospital
105
Revisando la Historia
Filtros y Vistas
En este manual cuando nos referimos al médico lo hacemos en un sentido genérico
refiriéndonos a cualquier profesional de la salud con acceso a la Historia Clínica y a registrar
nuevos encuentros.
A partir de la versión 3.4 el profesional puede elegir distintas formas de usar la H.C.
Esas formas que implican filtrar la información a lo que él considera pertinente para una
correcta gestión.
Los filtros se acceden de las siguientes formas:
a) Directamente por tiempo.
Printed Documentation
106
b) Seleccionando un período específico.
c) Filtro predeterminado de paciente internado
LOS FILTROS MENCIONADOS ESTAN PREDEFINIDOS
CREANDO FILTROS A MEDIDA
La tarea comienza eligiendo en el menú la siguiente opción:
Se despliega la siguiente pantalla:
ANGEL en el hospital
107
Se pueden combinar los filtros
temporales, de internación y de
fichas, para crear una única vista.
En cualquier momento se pueden eliminar los filtros,
desde la opción del menú.
Los filtros pueden ser guardados para ser utilizados en otras oportunidades.
Para ello ingrese en la opción de menú:
Elija el nombre de la vista:
Printed Documentation
108
Luego para acceder a filtrar la H.C. solamente deberá ingresar al menú de vistas y aplicarla a la
H.C. con la que este trabajando. UTILICE NOMBRES SIGNIFICATIVOS PARA EL FILTRO
APLICADO.
Ud. puede crear todas las vistas
que necesite. Ejemplos: Primera
consulta, Visita de Control,
Trabajo de investigación, etc..
Cargando nuevos datos
Simplificando el registro
Ud. también puede crear todas las formas de cargar datos en la H.C. en función de sus
necesidades.
Las opciones funcionan igual a como se explicó en la Vista de la H.C. solo que en esta ocasión
trabajará con la parte de carga de datos.
Indudablemente la carga de datos es en este momento, por lo cual no hay filtros temporales.
Las vistas para mirar la H.C. y para cargar datos son absolutamente independientes.
Independientemente de los filtros que elija, siempre es obligatorio colocar el MOTIVO DE
CONSULTA y la EVOLUCION.
ANGEL en el hospital
109
Triage
Triage
El manejo de las urgencias se ha diseñado con el aporte del Servicio de Guardia del Complejo
Churruca-Visca.
El Hospital Churruca pertenece a la Policía Federal Argentina y recibe por defecto toda clase
de pacientes con heridas de armas y consecuencias de catástrofes.
El ingreso a guardia:
Los resultados de las mediciones categorizan al paciente ingresado que luego será
representado en el siguiente listado con indicación Verde, Amarilla o Roja según la urgencia
necesaria para la atención.
Printed Documentation
110
Medicamentos en Internación
Tratamiento Medicamentoso
Existen tres tipos de tratamientos medicamentosos.
La diferencia es el circuito de cada uno y el control que la organización tiene sobre el evento.
Tratamiento medicamentoso
Ambulatorio:
El Profesional selecciona de un creado por el médico tratante en función de las Buenas
Prácticas definidas por la Organización Mundial de la Salud
¿Cómo crear mi propio vademecum?
Se inicia desde los accesos directos.
Para acceder a esta opción debe tener el Rol de Médico y también el Rol de Prescripción
Ambulatoria.
ANGEL en el hospital
111
Esta opción abre la siguiente ventana
En esta ventana debemos elegir un nombre cualquiera. En el ejemplo dice Nombre del
Medicamento...pero puede ser cualquiera.
Elegiremos luego los diagnósticos en los cuales utilizamos este medicamento.
Printed Documentation
112
Recuerde que el CIE10 en el capítulo R
tiene síntomas y signos.
No son solamente diagnósticos.
Luego elegirá la Vía de administración para el medicamento
.
ANGEL en el hospital
113
Debe identificar los principios activos de ese medicamento.
Ángel es un software que pretende
que la H.C. sea comprendida en todo
el mundo.
El nombre no es igual en todos los
paises, los principios activos son
universales.
Luego puede guardar el medicamento para utilizarlo cuando prescriba.
Printed Documentation
114
Siguiente
Prescribiendo en la
Historia Clínica
Al iniciar la prescripción le preguntará si es AMBULATORIA o de DISPENSACIÓN.
Dispensación son medicamentos entregados gratuitamente en la institución.
Los AMBULATORIOS se eligen del vademecum que Ud. ha confeccionado.
Los de DISPENSACIÓN se eligen de los que la institución entrega.
Si se trata de un INTERNADO se eligen de los medicamentos incorporados por la Guía
Farmacoterapeútica.
ANGEL en el hospital
115
Le aparece el listado del vademecum que Ud. ha armado.
Debe indicar la duración del tratamiento.
Printed Documentation
116
También debe indicar los momentos en que debe suministrarse el medicamento.
Indique la posología.
Este cambio se ha introducido en la versión 3.4.7.2
Los cambios son muy grandes e importantes por ello decidimos publicarlos en versiones
continuadas.
Siguiente
Circuito del medicamento
en la
Farmacia Hospitalaria
La Farmacia del Hospital puede ver las prescripciones que se realizaron.
Tiene la posibilidad de establecer filtros horarios para revisar constantemente todas las
Historias Clínicas.
Puede trabajar con la Aceptación o Rechazo de la prescripción médica (esto es una política
posible dentro de la institución)
ANGEL en el hospital
117
Puede filtrar los medicamentos por servicio que lo solicitó y también revisar los que están
impresos o los ya despachados.
Una vez filtrado aparecen los eventos de prescripciones existentes en pacientes internados.
El Farmacéutico puede Validar, Rechazar e Imprimir.
También puede Imprimir sin validar ni rechazar.
Printed Documentation
118
Se listan los eventos a Imprimir para la preparación de los medicamentos.
ANGEL está preparado para conectarlo a una máquina que prepara los pedidos sin
participación humana.
Se puede eliminar la parte mecánica del picking.
Esto libera al farmacéutico de la tarea administrativa dándole la posibilidad de trabajar
intelectualmente para mejorar la política de medicamentos.
ANGEL en el hospital
119
El reporte indica los filtros aplicados.
Indica el Paciente, la cama y si ha sido validado.
Con esto se prepara la medicación.
Printed Documentation
120
Luego se procede a la transferencia
del stock hacia los servicios
correspondientes a la cama donde
está el paciente.
También se indica la cantidad de
unidades que se transfieren.
Esto cierra el circuito de descarga de
stock.
ANGEL en el hospital
121
Siguiente
Evoluciones pre definidas
Evoluciones pre definidas
En inglés se denominan "canned reports"
Este tipo de reportes es una exigencia del The Royal College or Radiologist para las
aplicaciones de Historia Clínica.
El propósito es tener la posibilidad de contar con una evolución pre-armada que pueda ser
reutilizada.
Estas evoluciones son definidas por cada profesional.
Pueden ser varias y diferentes entre si.
El profesionas es el que define en que momento es apropiado usarlas o si en el caso que está
tratando no corresponde.
Esta posibilidad se presenta en la ficha de Evolución / Evaluación.
Aparecen dos líneas una para guardar y otra para agregar.
Printed Documentation
122
La opción de GUARDAR toma el texto que se colocó en la Evaluación y lo archiva para ser
reutilizado.
La opción de AÑADIR toma los textos guardados con anterioridad y los coloca en la
Evaluación.
Evoluciones pre definidas
Para crear el primer texto (podemos guardar muchos textos), debemos escribirlo.
Podemos dejar espacios para completar, crear columnas, y darle un formato de texto básico.
Luego procederemos a guardar el texto creado.
ANGEL en el hospital
123
Elegimos un nombre para este reporte y al darle aceptar quedará guardado.
Estos reportes son personales para cada usuario.
Utilizando las evoluciones
Utilizamos el signo "+" de la línea Agregar y nos muestra los reportes que hemos pre-armado.
La lista de reportes pre-armados tiene dos columnas, a la izquierda los nombres con que los
hemos guardado.
A la derecha el texto que guardamos.
Debemos seleccionarlo y aceptar.
Printed Documentation
124
Al aceptarlo el texto queda incorporado a la Evaluación.
Podemos completar los blancos, borrarlo parcialmente, combinarlo con otros textos o cualquier
otra modificación que consideremos apropiada.
Módulos
Ginecología
Puerperio
ANGEL en el hospital
125
Ejemplos de módulos incorporados en la Historia Clínica.
Recuerde utilizar las Vistas para
parametrizar el uso de la H.C. a su
necesidad.
ANGEL es muy simple de usar si
Ud. lee el manual.
Hábitos
En la versión 3.4.7.7 se agregan a pedido de los dermatólogos los hábitos vinculados con la
exposición solar.
Printed Documentation
126
Antecedentes Medicamentosos Principios Activos
Desde la versión 3.4.7.7. los Antecedentes Medicamentosos son identificados por los Principios
Activos y no por los nombres comerciales.
Atento a que los Antecedentes son información referenciada por el paciente, corresponderá
realizar el análisis para confirmar si la información brindada es correcta o no.
Si Ud. considera que la información es fiel, debe consignar en la parte de examen físico
alergias, la alergia correspondiente.
La registración de esa alergia dispara las alertas en la evolución del paciente, y también se
suma a Sistema de Soporte de Decisiones para evitar posibles errores en la prescripción y en
el suministro de medicamentos.
ANGEL en el hospital
127
Si la información es considerada
válida por el profesional debe registrar
la alergia al principio activo y ello
dispara las alertas para la atención del
paciente.
Alergias Generales y a Principios Activos.
Hemos separado los distintos tipos de alergias permitiendo la registración tabulada con la
mayoría de los elementos que las producen.
Printed Documentation
128
Advierta que se registran por separado las alergias a Alimentos, Ácaros, Animales, Insectos,
Mohos, Parásitos, Pólen de Árboles y Pólen de Gramíneas.
Las alergias a alimentos luego son
utilizadas para verificar en los
pacientes internados que los menúes
son acorde con sus patologías.
Las alergias a Medicamentos se realizan en otro módulo donde se selecciona por Principio
Activo.
ANGEL en el hospital
129
Problemas - CIAP 2
A partir de la versión 3.4.7.7 se ha incorporado el módulo de Problemas, sugerido por los
especialistas en Medicina Familiar y Atención Primaria.
El mismo utiliza el estándar CIAP 2 para la categorización de los problemas.
Se accede a la registración mediante el módulo de problemas.
Printed Documentation
130
Luego podremos registrar los problemas y ver aquellos que están vigentes y también los que
están finalizados.
ANGEL en el hospital
131
Si queremos concluir o finalizar un problema debemos indicar un motivo de finalización y
aceptarlo con lo cual el problema dejará de estar vigente y pasará a la categoría de Problemas
finalizados.
Departamentos y Camas
Departamentos y Costos
¿Cómo crear un departamento?
Este tutorial incluye:
• ¿Cómo crear un departamento?
• Base para la asignación de Costos Indirectos.
• Planos para gestión de Activos Fijos.
Un departamento puede ser una Dirección, un Departamento, un Servicio, una Oficina, se ha
elegido la palabra departamento para mantener una terminología usual en el ámbito
hospitalario.
El verdadero significado de Departamento es CENTRO DE COSTOS.
¿Cómo crear un departamento?
Los departamentos permiten crear sectores dentro del programa para administrar servicios.
Sólo los usuarios con rol de Jefe de
Costos pueden crear departamentos.
Para crear un departamento:
• Haga click en el botón
Departamentos del
panel izquierdo.
En la parte derecha se abre la ventana de Departamentos donde se listan los servicios que ya
han sido creados.
Printed Documentation
132
• Haga click
con el
botón
derecho
del mouse
sobre el
panel
derecho
de la
pantalla.
• Seleccione
la opción
Agregar
Departam
ento.
Ud. puede crear y representar la relación jerárquica de los departamentos, arrastrando y
soltando sobre el departamento de mayor jerarquía.
Puede ver los departamentos en una lista alfabética y también establecer un filtro para
solamente ver departamentos con camas.
La relación jerárquica es relevante
para:
1) La asignación de costos.
2) El panel de control para definir los
índices a los cuales se puede acceder
en función de la jerarquía.
Cuando se abre la ventana:
• Ingrese un valor alfanumérico para
identificar el departamento, por
ejemplo: CAR02.
• Ud. puede indicar la superficie y la
potencia instalada, esto es relevante
para la asignación de los costos
indirectos.
La opción de agregar planos permite ubicar fisicamente los bienes.
ANGEL en el hospital
133
Para agregar mas de un departamento,
repita los pasos anteriores.
FIN TUTORIAL
Capas y Costos
ANGEL es un sistema creado para gestionar.
Gestionar requiere el costeo de la actividad de una institución.
Dentro de estos dos conceptos nos encontramos que primero debe haber un responsable
técnico sobre una categoría de bienes, que luego serán también objeto de análisis para el
costeo.
Con esta enunciación mostramos como se asigna esa responsabilidad que la realiza el Jefe de
Costos.
Primero dentro de su menú tiene la opción de asignar Capas.
Aparecen todas las Capas sobre las cuales haremos la asignación.
Printed Documentation
134
Con el botón derecho aparecerá el menú de Agregar Servicio.
Luego aparecen los servicios existentes en la institución y seleccionamos uno.
Un servicio puede ser responsable de varias Capas.
Una capa solo tiene un responsable.
ANGEL en el hospital
135
Al final la configuración se verá de la siguiente forma.
Printed Documentation
136
Estos datos serán utilizados luego para costear. Recomendamos leer en el manual el tema de
Costeo.
Asignación de Funciones Especiales
Las funcionalidades de Bacteriología, Parasitología, Anatomía Patológica, etc. son asignadas
con el Rol de Jefe de Costos a un o unos centros específicos.
Posicionado sobre el centro al que se le asignará la función se presiona el botón derecho y
surge el siguiente menú.
Admisión y Egresos
Admisión
¿Cómo crear una cama en un departamento?
Este tutorial incluye:
• ¿Cómo crear una cama en un departamento?.
¿Cómo crear una cama en un departamento?
La opción para agregar una cama en un departamento, la tiene el Jefe de Admisiones y
Egresos.
ANGEL en el hospital
137
Para agregar una cama:
• haga click en el botón Admisiones y Egresos del
panel izquierdo.
Aparecen los Departamentos ya creados en la parte izquierda de la pantalla.
• Seleccione
el
departame
nto al cual
quiere
agregarle
una cama.
• haga click
con el
botón
derecho
del mouse.
• Seleccione
la opción
Agregar
Habitació
n.
En el panel de la derecha se listan las Habitaciones del departamento.
Primero se definen las habitaciones,
luego las camas que hay en ellas.
Para agregar la habitación:
• Se indica el código de la habitación.
• Se puede agregar una descripción.
Así quedará la pantalla luego de crear la habitación
Printed Documentation
138
• Ejemplo de un Departamento con una
habitación aún sin camas.
• Dentro de una habitación
podemos crear una nueva
cama.
• La cama tiene un solo identificador y es
posible agregarle una descripción.
• En el ejemplo hay una sola habitación con tres
camas en ella.
Repita los pasos anteriores para
agregar más camas.
FIN TUTORIAL
¿ Cómo administrar admisiones y egresos?
Este tutorial incluye:
• ¿Cómo administrar admisiones y egresos?.
¿Cómo administrar admisiones y egresos?.
El control de admisiones y egresos permite llevar el control de las camas de cada
departamento o servicio. La creación de camas y la administración de las admisiones y egresos
pueden ser realizadas por aquellos usuarios que tengan el rol de Jefe de Admisiones y
Egresos.
ANGEL en el hospital
139
Haga click en el botón Admisiones y Egresos
Aparecen los departamentos y servicios ya creados:
• Seleccione el departamento que quiere administrar.
• haga click con el botón derecho del mouse.
• Seleccione la opción Administrar.
Las habitaciones indican si están plenamente ocupadas, y de que sexo son los pacientes. Se
simplifica la determinación de disponibilidad de camas.
Printed Documentation
140
• Todo blanco, la habitación esta vacía.
• Todo azul está completa con sexo masculino.
• Todo rojo está completa con sexo femenino.
• Todo verde está completa con masculino y
femenino, no se ha respetado el sexo en la
internación. (Neonatología, Pediatría,
Emergencias).
• Mitad Blanco, hay camas disponibles, azul
masculino, rojo femenino, verde indistinto
Una vez seleccionada la cama, se puede iniciar la admisión de un paciente.
Forma de ingreso:
• Indique la hora y día de internación
• Seleccione el médico responsable de la internación
• Observe los puntos rojos, continúe con el botón Siguiente
ANGEL en el hospital
141
Printed Documentation
142
ANGEL en el hospital
143
Printed Documentation
144
Derivación interna
El caso especial del egreso de una cama para ser admitido en otra cama ÁNGEL permite
seleccionar el servicio y la cama a la cual se deriva el paciente.
Automáticamente registra el motivo de egreso y coloca el mismo motivo de ingreso en la nueva
cama a la cual es transferido.
¿ Cómo crear reportes de departamentos?
Este tutorial incluye:
• ¿Cómo crear reportes de admisiones y egresos?.
Cómo crear reportes de admisiones y egresos
Los reportes pueden ser generados por el Jefe de Admisiones y Egresos.
Para ver como asignar roles, vea el
tutorial: Como crear un nuevo usuario.
ANGEL en el hospital
145
Para ver los
tipos de
reportes
disponibles,
haga click en
el
departamento
elegido,
oprima el
botón
derecho del
mouse y
seleccione
reportes.
A continuación aparece la hoja con el reporte, la opción imprimir está disponible en el menú
archivo.
Aparece
toda la
información
sobre el
estado de
las camas.
Printed Documentation
146
Si quiere hacer un reporte de
las camas de todos los
departamentos, seleccione
historial de camas (todos).
Mesa de entradas
Mesa de entradas
La Mesa de Entradas o Informes o Recepción es un rol de consulta para la Institución.
Su propósito es informar a las visitas en que cama está internado un paciente.
No puede modificar ningún dato, solamente consulta.
Se puede además realizar un ordenamiento e impresión por distintos criterios. Esto es útil para
informar al financiador los pacientes internados que corresponden a su seguro.
Los practicantes tienen la opción de ver y abrir las H.C. de los pacientes internados en sus
departamentos, simplemente seleccionando el paciente y haciendo click en el botón de abrir.
ANGEL en el hospital
147
Banco de Sangre
Conceptos generales
Esta parte de ANGEL permite realizar las siguientes funciones:
Registrar un donante.
Registrar la donación de sangre.
Realizar estudios sobre el donante.
Registrar los movimientos del depósito del Banco.
Los items son trazados, desde su origen hasta su consumo o descarte.
Guardar fórmulas para calcular costos.
Registrar los movimientos de los insumos de hemoterapia.
Exportar productos.
Importar productos.
Registrar la descarga de un producto ocasionada en una transfusión.
Para utilizar estas funciones se debe tener el rol de "Banco de Sangre", y estar asignado a un
departamento.
Incorporación de donaciones
En ANGEL se utiliza la denominación genérica de PACIENTES.
Lo más apropiado sería USUARIOS DEL SISTEMA DE SALUD.
Por convención utilizaremos Pacientes aún en el caso de que nos referimos a DONANTES.
El registro de una donación queda en la H.C. del Donante.
Se seleccionan los items de la donación, entre los cuales están el tipo de donante.
Si se trata de un donante de reposición se selecciona por cual paciente está reponiendo la
sangre.
También se identifica a donantes fidelizados, etc.
Printed Documentation
148
Se registra el tipo de elemento donado, la cantidad, los días de validez, y también se registran
los items de depósito consumidos para tener un registro de los elementos consumidos en el
servicio.
ANGEL en el hospital
149
Productos
La donación mostrada en la página anterior se ve reflejada en la pantalla que hemos dividido
en dos para que pueda verse con facilidad en el manual.
La identificación del material extraído es única.
Producción de Hemoterapia
La sangre por ejemplo luego es sometida a procesos de los cuales se derivan otros productos.
Printed Documentation
150
Esos procesos se pueden identificar con "fórmulas" que nos permiten saber que introduciendo
una cantidad del producto "A", y consumiendo los materiales "1, 2, etc." obtendremos otra
cantidad del producto "B".
La registración de la "fórmula" se realiza en la siguiente pantalla.
En la imagen inferior vemos lo que introducimos en el proceso.
Se define la cantidad. La cantidad implica que por 6 unidades de Sangre entera obtendré de
este proceso "n" cantidad de otra cosa.
En la "fórmula" también se indica que materiales consumiremos.
Esta es una situación ideal, es claro que siempre hay pérdidas tanto de productos, como de
elementos.
ANGEL en el hospital
151
Por último se registra lo que debería obtener de aplicar este proceso.
En este ejemplo obtenermos Plasma Fresco.
Por 6 unidades de sangre otenemos 5 unidades de Plasma.
Y los días de validez asignados son 33.
La "fórmula" es guardada para ser luego utilizada en producción.
Printed Documentation
152
Una vez guardada tenemos una descripción.
Las ´"fórmulas" pueden ser Eliminadas para siempre o Inhabilitadas.
ANGEL en el hospital
153
Utilizando los procesos definidos
Con la "fórmula" guardada podemos aplicarla para obtener sub-productos.
Elegimos una "fórmula"
Elegimos un producto trazado.
Printed Documentation
154
El multiplicador arranca en 1 porque en el ejemplo que estamos presentando introducimos 6
unidades de Sangre Entera y obtenemos 5 unidades de Plasma Fresco.
Continuando con el ejemplo a colocar 2 como multiplicador introducimos 12 unidades de
sangre y obtenemos 10 de Plasma Fresco.
ANGEL en el hospital
155
La cantidad disponible es el total existente en el Banco de Sangre.
Al Generar el Producto se habrá descargado lo utilizado y que proviene de un producto
identificado para realizar la trazabilidad.
Como consecuencia de lo realizado tendremos una baja en la Sangre Entera de 12 unidades, y
una suba de 10 unidades en el Plasma Fresco.
También se puede observar que del código original se han agregado un ".2" que siginifica que
se mantiene la identificación de origen y se le agrega un nuevo dígito.
Printed Documentation
156
Agenda de Quirófano
Agenda de Quirófano
La Agenda de Quirófano tiene requerimientos diferentes a una agenda de consultorio.
Esta Agenda particular tiene como objetivo informar que recursos deben estar disponibles para
realizar un acto quirúrgico.
Se define la Fecha, la Hora y la duración. Se indica el paciente y el diagnóstico pre-operatorio.
Se puede definir que profesionales deben estar presentes, los diagnósticos, los equipos y hasta
los medicamentos que deberán estar disponibles para ese acto.
ANGEL en el hospital
157
Enfermería
Enfermería
La enfermera puede no solamente consultar la Historia Clínica sino que también registra los
datos que considera pertinentes.
El responsable de un servicio de Enfermería puede además programar las tareas que se deben
realizar sobre cada paciente. Para utilizar esta funcionalidad la oficina de Personal debe
asignarle esa competencia sobre el servicio.
El acceso a esa funcionalidad se realiza desde el botón del panel izquierdo :
La vista de la pantalla para esta funcionalidad es la siguiente:
Primero se realiza la planificación de cada paciente para lo cual debemo seleccionarlo de la
lista de pacientes internados en nuestra área de competencia.
Printed Documentation
158
Se puede observar la H.C. del paciente, de manera de poder ver las indicaciones que el
médico ha realizado. Recuerde que puede utilizar filtros para acotar la vista al periodo de
internación.
Luego con los signos "+" y "-" puede agregar tareas sobre cada paciente y el horario en que
estas deben realizarse.
ANGEL en el hospital
159
El texto le permite realizar la descripción de la tarea a realizar.
Printed Documentation
160
Por último podemos imprimir todas las tareas planificadas para que sirvan de guía durante toda
la gestión diaria.
ANGEL en el hospital
161
FIN DEL TUTORIAL
Vacunación
Vacunación
A partir de la versión 3.4.5 se ha iniciado un proceso para eliminar todos los componentes
locales que existen en ANGEL.
El módulo de VACUNACIÓN permite crear distinto tipos de vacunas con el nombre que se le
otorga en cada pais.
La vacuna está asociada a un Principio Activo, con lo cual sin importar el nombre local que se
le asigna el P.A. permitirá reconocer en cualquier pais el propósito que se asignó al suministrar
el medicamento.
Printed Documentation
162
Presionando el botón agregar se despliega la pantalla para incorporar nuevas vacunas.
Elegimos un Nombre, luego una descripción y una edad para aplicarla.
Luego elegiremos el Principio Activo que compone la Vacuna.
ANGEL en el hospital
163
Una vez elegido el Principio Activo nos preguntará si deseamos continuar.
Printed Documentation
164
La nueva Vacuna ha quedado incorporada a la lista y podremos seleccionarla cuando
registremos un dato en la Historia Clínica..
Registrando la Vacuna
Abrimos la Historia Clínica e indicamos que realizaremos un nuevo encuentro directo.
Presionando el botón de + aparecerán las vacunas disponibles en stock.
Para aplicar una vacuna debe haber existencias de la misma o por lo menos estar registrada
en el vademecum de la institución.
Se debe indicar la cantidad que se descargará del stock.
Si se tilda el check de NO DESCARGAR DE STOCK no se descontará.
Esto puede ocurrir cuando el paciente trae su propia vacuna.
ANGEL en el hospital
165
Luego se archiva el evento como cualquier otro evento de la H.C.
FIN TUTORIAL
Administrador de Convenios
Administrador de Convenios
El administrador de Convenios es un usuario responsable de manejar los contratos de la
institución con los financiadores.
La funcionalidad de este rol evolucionará con las siguientes versiones del ANGEL.
Incorporar FINANCIADORES
UTILICE EL BOTON DERECHO PARA ACCEDER A LOS MENUS.
La siguiente pantalla le permitirá incorporar los datos del financiador
Printed Documentation
166
Luego de agregados los datos de un financiador, se pueden agregar planes de cobertura. En
ARGENTINA es usual que existan distintas categorìas de coberturas que implican la
aceptación por parte del financiador del pago de prácticas determinadas.
La pantalla que le permitirá cargar los datos luce de esta forma:
Las opciones de configuración del plan, implican definir Nomencladores y prácticas autorizadas
por el financiador.
Configurar un plan
ANGEL en el hospital
167
El administrador de convenios puede definir datos de un financiador y planes.
Cada plan tiene una configuración especial.
La configuración es la creación de las
reglas del contrato entre el financiador
y el prestador.
Se accede mediante la siguiente opción
En la solapa de nomencladores podrá configurar el plan.
La pantalla desde donde se puede configurar el plan tiene los siguientes elementos:
1) Configurar y Cerrar, son botones en la esquina inferior derecha.
2) Ampliar espacio de trabajo y eliminar prácticas parte inferior al centro.
Printed Documentation
168
3) Ver los detalles y pedir confirmación al ingresar una práctica. Esquina inferior
izquierda.
Luego de presionar el botón de Editar Plan, la pantalla se verá así:
El nomenclador básico no viene
cargado por defecto.
Ud. puede utilizar uno propio de la
institución o descargarlo de la web de
ANGEL.
El botón de la esquina superior derecha servirá para desplegar los nomencladores.
ANGEL en el hospital
169
Ahora podemos agregar prácticas a un plan.
Las prácticas agregadas pueden ahora tener características vinculadas al contrato entre el
prestador y el financiador.
Primero presionamos el botón de EDITAR.
Luego colocados sobre la práctica en cuestión con el botón derecho podemos ver o editar las
características.
Printed Documentation
170
La opción de CREAR UN NUEVO MODULO, implica definir una práctica como el disparador de
un módulo de facturación. Una modalidad usual es que el contrato entre el financiador y el
prestador defina que algunas prácticas incluyen un conjunto de prestaciones y se facturan con
un valor único.
Luego de creado el módulo se puede incorporar más prácticas que están comprendidas en el
módulo.
El signo "+" permite agregar otras prácticas. Es decir hay una principal que es la que ordena el
módulo y otras que son accesorias que no se facturan por separado.
Los medicamentos que acepta el Financiador se configuran también en el plan.
El listado de medicamentos no viene
cargado por defecto.
Ud. puede utilizar uno propio de la
institución o descargarlo de la web de
ANGEL.
ANGEL en el hospital
171
FIN DEL TUTORIAL
Solicitud de prácticas
Solicitud de prácticas
CONCEPTO
En un Hospital siempre se requiere la participación de distintos profesionales en distintos
servicios.
Para una correcta comunicación el primer paso es definir ¿Qué es posible pedir?.
Para ello el Jefe del Servicio, cualquier servicio, define que prácticas está en condiciones de
realizar.
Printed Documentation
172
Solamente se le pueden solicitar las prácticas que le corresponden.
Si Ud. decide pedirle una operación de ojos al equipo de neurocirugía, simplemente no podrá
concretar su pedido.
¿Cómo pedir una práctica?
1) Debo estar realizando una consulta sobre un paciente.
2) En la parte de prácticas solicitadas se despliega la pantalla que se ve a continuación.
3) Elijo a que departamento le solicito la práctica.
4) ¿Qué le puedo pedir? Indudablemente solamente puedo solicitar las prácticas que el Jefe de
ese Departamento acepta realizar.
Las selecciono del listado.
ANGEL en el hospital
173
5) El resultado queda registrado en la Historia Clínica.
6) El siguiente paso.
Resultado del pedido
El Jefe de Departamento puede ver todas las prácticas que le han solicitado, haciendo click en
el ícono.
Se despliega una pantalla, en la cual se identifica, el paciente, la cama, la práctica, quien lo
solicito y los comentarios.
Para ver las prácticas que le solicitan
Ud. debe ser el Jefe de Departamento
y además debe ser un practicante.
Printed Documentation
174
El Jefe del Departamento ya puede asignar las tareas a su gente, y así cumplir con lo que se le
ha solicitado.
Esterilización
Procesos de esterilización
El responsable que posee el Rol de "Administrador de Esterilización" puede crear todos los
procesos de esterilización que necesite.
Cuando se crea un proceso debe indicar en que máquina lo hará, y las condiciones de Presión,
Temperatura y Tiempo. Si alguno de estos elementos no procede, dejélo en su valor por
defecto.
Los procesos no pueden ser borrados. Si pueden inactivarse para no volver a utilizarlos.
Esto es muy importante para mantener la trazabilidad de los procesos y bienes esterilizados.
ANGEL en el hospital
175
Pedido de esterilización
Para solicitar la esterilización de un objeto, el mismo debe estar dentro de los activos del
Departamento.
La solicitud solamente puede realizarla aquel que posea el rol de "Pedidos de Esterilización".
Se puede solicitar la esterilización de elementos individuales o de grupos de elementos.
Vea como agrupar elementos.
Se selecciona el item o el grupo y con el botón "+" se agrega al pedido.
Printed Documentation
176
En la imagen inferior hemos agregado un elemento y un grupo.
Se observa que las listas que antes aparecían llenas están vacías.
También se observa que los elementos que componen un grupo están grisados.
Se pueden eliminar elementos con el botón "-" (abajo a la izquierda) o eliminar grupos. No se
pueden eliminar elementos que están dentro de un grupo. En ese caso, primero deben
desagruparse.
Abajo a la derecha encontramos el botón de "Enviar".
ANGEL en el hospital
177
Aceptación de los elementos esterilizados
El siguiente paso en la esterilización se realiza en el servicio de esterilización.
Los objetos son llevados físicamente al Servicio.
Se revisan los mismos y la persona encargada de la recepción puede aceptarlos o rechazarlos.
Recuerde que los items se manejan en
forma individual o agrupados.
Si un item está dentro de un grupo se
trata dentro del conjunto y no por
separado.
Printed Documentation
178
Una vez aceptado se realizan las tareas de esterilización.
Siguiente
Registro de la esterilización
Habiendo recibido los elementos a esterilizar y habiendo realizado el proceso corresponde
indicar que proceso se realizó y avisar al servicio que los elementos ya se encuentran
disponibles para su retiro.
La trazabilidad de las esterilizaciones se lleva por elemento.
ANGEL en el hospital
179
No importa que un elemento esté dentro de un grupo, se registra cada proceso en cada
elemento para poder realizar la trazabilidad de cada uno.
Se marcan los objetos.
Los grupos se mueven en conjunto.
Podemos aplicar distintos procesos de esterilización a cada elemento en forma individual.
Debo marcar el proceso que le he aplicado para que se habilite el botón de "Esterilizar".
Vea Procesos de esterilización.
Al presionar el botón de "Esterilizar" se está registrando la esterilización del o de los objetos y
se está notificando al Departamento que el objeto está disponible para ser retirado.
Esta registración se realiza cuando
físicamente ya se ha aplicado el
proceso de esterilización.
Printed Documentation
180
Recepción de los materiales esterilizados.
Una vez que el Servicio de Esterilización indica que ha cumplido con el pedido, al
Departamento que envió los objetos le aparecerán de la siguiente forma.
Deberán Aceptar los objetos y con esto queda concluído el circuito de esterilización.
Se han registrado todos los eventos realizados sobre los objetos permitiendo una trazabilidad
de lo realizado.
ANGEL en el hospital
181
Administración
Personal
¿ Cómo administrar personal?
Este tutorial incluye:
• ¿Cómo agregar personal?
• Carga de datos personales.
• ¿Cómo editar personal?
• ¿Cómo eliminar personal?
Cómo agregar personal
Ingrese a ÁNGEL como Jefe de Personal.
Printed Documentation
182
Haga click en el botón
Personal.
Se abre la ventana de Personal con un listado de todo el personal.
Si recién comienza a utilizar el
software, la lista aparecerá vacía.
Para crear un
nuevo personal:
• Haga click
con el
botón
derecho
del mouse
sobre la
tabla de
personal.
• Seleccione
la opción
Nuevo.
• Elija la
opción
Nueva
Entrada.
En la ventana legajo se deben cargar los datos del nuevo personal.
ANGEL en el hospital
183
A la
izquierda
de la
ventana
posee un
arbol
donde se
diferencian
los datos
del
Personal,
de su
Familia,
Laborales,
Licencias,
Memos.
Carga de datos personales
FAMILIA
• Haga click en Familia.
• Haga click en Agregar.
Printed Documentation
184
Complete
los datos
Familiares
y haga
click en el
botón OK.
Para agregar más familiares, repita los
pasos.
Una vez creados, los datos de los familiares pueden consultarse en cualquier momento.
• Haga
click
sobre
el
familia
r que
desea
ver los
datos.
• Haga
click
en el
botón
Propie
dades.
LABORAL
• Haga click en Laboral.
ANGEL en el hospital
185
• Haga click con el
botón derecho del
mouse sobre el
espacio blanco.
• Seleccione la
opción Agregar,
para adicionar un
nuevo cargo.
• Ingrese un valor
alfanumérico para
el nuevo cargo.
• Seleccione el
nuevo cargo.
• Haga click en OK.
Para cambiar el nombre del nuevo
Cargo, seleccione el cargo y luego
vuelva a hacer click sobre el cargo.
CATEGORÍA
Para seleccionar la categoría debe seguir los mismos pasos que para Cargo.
DEPARTAMENTO
Los pasos para
seleccionar un nuevo
departamento son los
mismos que para agregar
un nuevo cargo o una
categoría.
Printed Documentation
186
Recuerde que siempre puede tener la posibilidad de seleccionar
cargos, categorías o departamentos ya creados.
LICENCIAS
Puede establecer las licencias que tiene el personal, detallando el tipo, tiempo de inicio y de
finalización.
Haga click en la opción Licencias.
Para elegir el tipo de licencias:
• Haga click en el menú desplegable.
• Seleccione la opción que desee.
• Seleccione las fechas de inicio y finalización.
• Luego haga click en el botón Agregar.
• Angel le pedirá que ingrese un texto.
MEMOS
Seleccione la opción Memos.
Los pasos para agregar un memo son muy parecidos a los que son para agregar un licencia.
Para agregar un memo:
• Haga click en el menú desplegable.
• Seleccione la opción que desee.
• Haga click en Agregar.
• Escriba un texto.
¿Cómo editar personal?
Para editar personal:
• Seleccione el personal que desea editar (buscándolo en la lista de personal).
• Haga click con el botón derecho del mouse.
• Elija la opción Propiedades.
• Podrá cambiar todos los datos que haya ingresado.
Los únicos datos que no podrá modificar son el número de
documento y el país del documento.
¿Cómo eliminar personal?
ANGEL en el hospital
187
Angel no permite que se elimine personal, pero si es posible asignar el estado de cesante a un
individuo. Al momento de filtrar, es posible limitar los listados por estado.
¿ Cómo filtrar personal?
Este tutorial incluye:
• ¿Cómo filtrar los registros de personal?.
Cómo filtrar los registros de personal
Para seleccionar
los filtros:
• Haga click
con el
botón
derecho
del mouse
sobre la
tabla de
personal.
• Seleccione
la opción
Filtrar
por.
• Seleccione
la opción
de filtro
deseada.
Los filtros pueden ser por estado
o departamento.
Feriados
La asignación de feriados tiene implicancias en el uso de las agendas de turnos.
También es importante para el cálculo de los costos laborales.
La funcionalidad implica seleccionar las fechas que son feriados.
Al definir un feriado el sistema no crea turnos para esa fecha.
Si una agenda en particular debe funcionar incluso en los días feriados, se debe crear una
propiedad con la fecha en cuestión para que sea tomada por el sistema. Si se procede de esta
forma, los turnos serán incluídos en esa fecha aunque sean feriados.
Si se desactiva una fecha, ya no será aplicada a la agendas de turnos.
Printed Documentation
188
Insumos
INSUMOS
Conceptos generales
Vamos a describir el manejo de CUALQUIER INSUMO dentro de ANGEL.
Las pantallas son ejemplos basados en un tipo de insumo pero esto es aplicable a los
siguientes ejemplos.
Los ejemplos no son limitantes, son los que en este momento tienen aplicación:
Medicamentos de Farmacia.
Descartables de Farmacia.
Medicamentos para distribución.
Limpieza.
Hemoterapia.
Laboratorio.
Rayos.
Mantenimiento.
Ambulancias.
Etc.
Dividimos la pantalla en dos para simplificar la lectura.
IZQUIERDA
El primer círculo permite seleccionar la capa.
Un usuario puede ser responsable de distintas capas.
Una capa en este entorno es un conjunto de elementos que se aplican a una misma actividad.
En este caso limpieza.
ANGEL en el hospital
189
El segundo círculo permite ver los elementos que no tienen saldo o los que tienen.
Dividimos la pantalla en dos para simplificar la lectura.
DERECHA
El primer círculo permite ver los elementos que están en poder del responsable de la capa.
La otra opción "De un departamento" le permite ver si otro departamento de la organización
tiene elementos.
El segundo círculo le permite ver elementos que fueron transferidos y no se acuso el recibo, o
que transferidos el receptor rechaza la transferencia.
Capas Categorias Tipos
Printed Documentation
190
Ordenamiento de los Elementos
Una Capa es un conjunto de Elementos vinculados a una actividad.
La Capa contiene para su ordenamiento Categorías.
Las Categorías tienen para su ordenamiento Tipos.
Los elementos son el item último y específico que ha quedado clasificado.
El elemento es uno específico, no puede ser confundido, tiene un nombre propio.
Otro ordenamiento de los Elementos
La solapa que dice Listado de Ítems funciona exactamente igual que la anterior, solamente que
los elementos se ordenan alfabeticamente sin considerar la Categoría y Tipo a la cual
pertenecen.
Las funciones que se le pueden aplicar son exactamente las mismas, solamente varía la forma
en que se presenta el ordenamiento.
ANGEL en el hospital
191
Casos especiales
Capa Categoría Tipo
FARMACIA
En el caso de medicamentos la Capa es "Medicamentos" la Categoría y el Tipo tienen
definiciones muy claras.
UN COMENTARIO:
Muchos hablan de la estandarización .
La estandarización tal como la
entendemos nosotros se da a nivel de
los datos y la identificación con su
contenido.
Los protocolos de comunicación tal
como HL7 evolucionan, pero no
definen el estándar, son cuestiones
técnicas.
Si definimos el contenido (el dato)
después la forma técnica de
compartirlo puede ser con cualquier
protocolo y hasta con dos latitas
unidas con una cuerda.
El dato persiste.
La tecnología cambia.
La estandarización debe darse en lo
que persiste, no en lo transitorio que
es por naturaleza cambiante.
La Categoría y los Tipos en medicamentos están definidos por los ATC (Anatomical
Therapeutic Chemical Coding) y los Principios Activos.
El uso de ATC / Principio Activo permite comparar resultados científicos, evaluaciones
económicas de nuevos tratamientos.
El uso de los ATC / Principio Activo ha sido recomendado por la OMS para luego poder realizar
análisis basados en los DDD (Dosis Diaria Definida).
Printed Documentation
192
No es un tema que acepte ninguna discusión, es lógica pura como todos los estándares.
DESCARTABLES
Si bien lo hemos titulado DESCARTABLES nos estamos refiriendo a algo más genérico, está
palabra la hemos utilizado solamente con un criterio didáctico pues es de uso común, pero
vamos a darle una definición más apropiada.
En inglés se definen como "MEDICAL DEVICES" y la traducción incluso de la OMS es
"DISPOSITIVOS MEDICOS".
La definición es más ajustada a la realidad, si bien la costumbre los ha definido como
DESCARTABLES pero NO es correcto o al menos no lo es para el planteo que estamos
formulando. Mientras no tengamos un aporte que nos indique nuestro error, continuaremos
con este concepto.
Los DISPOSITIVOS MEDICOS están definidos en las ISO 13485.
Los DISPOSITIVOS MEDICOS son preocupación de la OMS para una definición de una
política sanitaria.
Las Categorías están definidas por 15 reglas que fueron sugeridas por GHTF y tomado como
base para la ISO 13845 y la recomendación de la OMS.
Las reglas sirven para la definición de Categorías partiendo de lo más invasivo a lo menos
invasivo y la temporalidad de la aplicación o uso. Esto implica desde un guante de látex hasta
una prótesis de ortopedia que se incorpora en forma permanente al cuerpo.
Los tipos son definidos en A, B, C, D. Siendo el A el menos riesgoso y el D el más riesgoso.
Estos casos especiales serán incluídos en ANGEL como CAPAS CATEGORIAS y TIPOS.
La CAPA de MEDICAMENTOS no pueden editarse, pues es claro que no hay diferencias de
criterios.
La CAPA de DISPOSITIVOS MEDICOS si podrá editarse, pues creemos que aún debe
evolucionar.
Alta de elemntos
Incorporar elementos al listado
Con el botón derecho aparecerá un menú flotante:
ANGEL en el hospital
193
Al presionar el botón de Nueva Entrada aparecerá la siguiente pantalla:
Printed Documentation
194
Al seleccionar el Tipo se despliegan las opciones posibles.
Crear Categoria
Incorporar Categorías y Tipos para la clasificación de elementos.
No se pueden crear Categorías de
Medicamentos. Las categorías de
medicamentos ya están definidas por
los ATC y los Principios Activos.
ANGEL en el hospital
195
Cuando estamos incorporando un elemento y nos posicionamos sobre el Tipo, se despliegan
los tipos posibles.
Si esos tipos no son suficientes, podemos agregar nuevos con el botón de Editar Capa.
Al presionarlo aparecerá esta ventana
Printed Documentation
196
Colocando el mouse sobre los tipos y presionando el botón derecho del mouse aparecerá el
menú para agregar Tipos.
ANGEL en el hospital
197
Luego colocamos el nombre del nuevo tipo, y presionamos el botón de "Agregar Tipo"
Printed Documentation
198
Si deseamos agregar Categorías debemos presionar el botón de "Nueva Categoría" y escribir
el nombre en el casillero.
ANGEL en el hospital
199
Luego guardar los cambios.
Con estos procesos podemos establecer el ordenamiento de Capa Categoría Tipo para
cualquier insumo de la organización.
FIN TUTORIAL
Responsable de un stock
Responsable de una capa
Concepto de responsable de un conjunto de insumos.
En este manual se ha expuesto que estos procedimientos son aplicables a distintos tipos de
insumos.
Mencionamos como ejemplos los medicamentos, los dispositivos médicos, los reactivos de
laboratorio, las bolsas de hemoterapia, etc.
Dentro de un hospital debe haber un único responsable sobre la política de stocks de un
conjunto de insumos, o lo que en términos generales identificamos como CAPA.
Printed Documentation
200
Llevado a un ejemplo, SISTEMAS debe ser el área de la organización que almacena y
distribuye cartuchos de tinta.
SISTEMAS debe ser la única que le pide a COMPRAS que inicie el procedimiento de compra
de cartuchos de tinta.
SISTEMAS es la responsable del consumo de cartuchos de tinta pues es la responsable de los
costos en que incurre la organización por el área sistemas y esto incluye los cartuchos de tinta.
SISTEMAS tiene la responsabilidad de definir si debe usar impresoras de tinta o láser.
La recepción del pedido de cartuchos de tinta debe hacerla SISTEMAS quien debe firmar el
remito del proveedor y aceptar el producto por sus características y calidad.
Existen hospitales en los cuales un
operario no calificado recibe y acepta
insumos.
Esto es inaceptable, la experiencia o
buena voluntad de un empleado de
depósito no lo califica para estibar
todos los productos que se reciben en
un hospital.
Un empleado de depósito NO tiene el
conocimiento para detectar si le han
entregado una sonda nasogástrica, un
tóner de impresora, una bolsa de
sangre, una amoladora, o una
ampicilina.
El empleado o empleados de
DEPOSITO solamente mueven bultos,
la recepción de los insumos debe
hacerla el área que solicitó el insumo y
verificar "prima facie" su calidad.
Desde el área responsable de los insumos se realizan transferencias de elementos a otras
áreas.
Si seguimos con el ejemplo SISTEMAS, esta área transfiere cartuchos de tinta a
FACTURACION.
Transferencia de elementos
PROCESO DE TRANSFERENCIA DE ELEMENTOS
DESDE EL RESPONSABLE HACIA LOS USUARIOS
En la parte inferior de la ventana donde están los items aparece un botón que da inicio a la
transferencia de elementos.
ANGEL en el hospital
201
En la parte superior se habilita para marcar el elemento que será transferido y la cantidad.
Al presionar el botón "Mover" se le habilita la registración de un comentario no obligatorio.
Printed Documentation
202
Luego deberá indicar hacia cual servicio se realiza la transferencia.
ANGEL en el hospital
203
Al aceptar le pregunta si desea realizar la impresión de la transferencia.
Con esto termina la transferencia, pero falta que el destinatario acuse el recibo.
El responsable puede ver que transferencias ha realizado pero que el servicio de destino no
manifiesta haber recibido.
Control por oposición
Controlar la recepción de los materiales transferidos.
ANGEL funciona basado en el control.
Un área puede manifestar que ha transferido un elemento pero la otra puede no recibirlo (un
error).
¿Cómo controlar?
En la pantalla que mostramos al inicio de este capítulo había un botón de filtros.
Una de las formas de filtrar es ver que transferencias se han realizado y no han sido recibidas o
aceptadas.
Aplicado el filtro se verán los elementos de esta forma.
Se tiene control del receptor, el elemento, la cantidad y la fecha.
Del lado del receptor se presentará de la siguiente forma:
Printed Documentation
204
Y termina la transferencia con la aceptación:
FIN TUTORIAL
Dispensación
Dispensación
ANGEL en el hospital
205
Este tema lo tratamos por separado no por que su funcionamiento sea diferente a otro insumo
sino por la importancia que tiene.
La Dispensación es la acción de entregar algo, en este caso particular nos referimos a
medicamentos, que serán utilizados por un individuo.
La Dispensación se diferencia de la acción de suministrar debido a que en el caso del
suministro estamos colocando el medicamento en el paciente.
En el caso de la Dispensación se lo entregamos para que el mismo paciente lo consuma.
El primero es un acto de salud, el segundo es un acto administrativo que genera actos de
salud. El dispensador no tiene responsabilidad sobre si el paciente cumple o no con las
instrucciones, solamente tiene la responsabilidad de haber entregado el medicamento.
Esta funcionalidad fue desarrollada para registrar todos los planes de medicamentos gratuitos
que se realizan en nuestros paises.
En Argentina se los conoce como Plan Remediar, pero existen planes equivalentes en todos
los paises de latinoamérica.
A continuación desarrollamos un ejemplo.
Insumos para Dispensación
El rol de DISPENSACIÓN tiene los
permisos 9262, 9729 y es necesario
para manejar estos insumos.
Printed Documentation
206
Colocamos el código, la Descripción, la Descripción adicional, el Código de Barras y luego nos
pide el Tipo.
Para seleccionar el Tipo se despliega en la parte inferior un listado.
Si el listado está vacío procederemos como mostramos más abajo:
En el caso de que el listado de Categorías y tipos este vacío pulsaremos el botón de Editar
Capa.
ANGEL en el hospital
207
Luego de agregar una Categoría (Plan REMEDIAR) y un TIPO podemos seleccionarlo para
completar la entrada del item.
Printed Documentation
208
La lista de productos quedará configurada de la siguiente forma:
Continuaremos para mostrar el circuito que culmina con la entrega al paciente.
Alta de productos
para dispensación
La incorporación de cantidades a los items de dispensación se manejan como cualquier stock.
Se indica la acción
En los planes sociales generalmente se ingresan los items por Donación.
Se tilda el item sobre el cual se reciben elementos.
Se indica la cantidad recibida.
Se pulsa el botón Mover.
ANGEL en el hospital
209
Entonces aparecerá la siguiente pantalla donde podemos registrar el número de Remito u otro
dato relevante.
Printed Documentation
210
La lista de items ha quedado actualizada.
A continuación veremos como Dispensar el medicamento.
Transferir elementos para dispensación
En una organización pueden existir múltiples puntos de dispensación.
Debería existir un solo lugar de ingreso de los items.
ANGEL permite que existan varios, pero NO lo recomendamos.
El sistema igual guarda registro de quienes recibieron cada cosa.
Volviendo a la transferencia para la dispensación, veamos la pantalla con los items de vacuna
que registramos con anterioridad.
Vamos a realizar un movimiento de transferencia hacia un departamento.
En algunos casos el administrador de los insumos de Dispensación también tiene un
Departamento desde el cual realiza la Dispensación.
Debe realizar igualmente la transferencia.
La administración es para recibir y
entregar dentro de la organización.
La Dispensación es desde la
organización hacia un individuo.
ANGEL en el hospital
211
Indicamos con un tilde lo que queremos transferir, y la cantidad.
Luego indicamos hacia donde se realiza la transferencia.
Printed Documentation
212
Ahora debemos ubicarnos en el stock para dispensar.
La administración es para recibir y
entregar dentro de la organización.
La Dispensación es desde la
organización hacia un individuo.
Primero debemos acusar recibo de los items transferidos.
Nos ubicamos en Mi stock. Se despliega la pantalla que vemos más abajo.
Seleccionamos los items de Dispensación y luego iremos a establecer los filtros.
ANGEL en el hospital
213
Utilizamos los Filtros para ver las transferencias pendientes.
Tildamos los productos de los cuales vamos a acusar recibo.
Con el botón derecho vamos a aceptar las seleccionadas que se incorporan a nuestro stock
disponible para dispensar.
Printed Documentation
214
Dispensamos un medicamento
Ahora registraremos la entrega de un medicamento a un paciente y simultaneamente se
actualiza el stock.
Comenzamos abriendo la H.C. para registrar el evento.
Seleccionamos Nuevo Encuentro (Directo)
Los signos + y - nos permiten agregar "n" items.
ANGEL en el hospital
215
Seleccionamos el item a dispensar.
Seleccionamos la cantidad que entregamos.
Printed Documentation
216
Al archivar la H.C. hemos registrado el evento en el paciente y actualizado el stock.
FIN DEL TUTORIAL
Producción
Producción
Concepto
ÁNGEL, permite tomar elementos del stock y producir otros.
La idea básica parte de la Farmacia hospitalaria en la fabricación de soluciones de distintas
características en las cuales la misma ha comprado drogas básicas para la producción y luego
las combina para convertirlas en medicamentos que pueden ser suministrados al paciente.
El mismo concepto puede ser utilizado en cualquier área. Así si estuvieramos hablando de un
taller de mantenimiento y a modo de ejemplo podría existir en el stock maderas y clavos y
consumirlas para crear escritorios.
Si utilizaramos el ejemplo de la cocina, se compran lechugas y tomates y se producen raciones
de ensalada.
Esto permite controlar la fabricación de nuevos elementos, realizar un costeo de los mismos y
registrar las pérdidas consecuencia de la producción.
Departamentos que intervienen
Producción está separado del departamento de stock principal, pero toda la producción se
transfiere automáticamente al departamento de stock central.
ANGEL en el hospital
217
Como ÁNGEL puede manejar "n" depósitos de distintos rubros, exponemos el tema en forma
general, pero vayamos a un ejemplo:
La Farmacia maneja el stock, y es responsable del mismo.
La Producción de Farmacia (si bien jerarquicamente depende de la anterior) tiene el stock que
le han dado para fabricar.
La Producción de Farmacia tiene responsabilidad por el stock que maneja y registra aún las
perdidas que se producen.
El resultado de la producción es enviado automáticamente a la Farmacia, pero no es cargado
en el stock hasta que el responsable de Farmacia da su aceptación. Esto permite realizar un
control por parte de otra persona sobre el resultado de la producción, previo a su incorporación
al stock de distribución.
Menú principal
El menú principal tiene 4 opciones:
Nueva producción, donde se inicia la registración de la fabricación de un item.
Fórmulas, se guardan las diferentes fórmulas para producir items.
Producciones, listado de los elementos producidos
Printed Documentation
218
Stock, del departamento para determinar si hay cantidades suficientes para fabricar el nuevo
item.
Registración de una fórmula
Con el botón derecho en el listado de fórmulas se obtiene el siguiente menú.
ANGEL en el hospital
219
Presionando sobre la nueva fórmula se obtendrá la siguiente pantalla para realizar la
registración de la misma.
El código puede completarse o dejarse libre para que el sistema le de un orden secuencial.
El Nombre es el nombre de la Fórmula.
El Producto se selecciona del listado de stock y es lo que se ha de producir.
Con los signos más y menos que se encuentran en la esquina superior derecha se agregan los
componentes y las cantidades necesarias para producir una unidad del item a fabricar.
El resultado será el siguiente
Printed Documentation
220
La fórmula ha quedado registrada y podrá ser aplicada todas las veces necesarias.
Produciendo un item
Cuando ya existen fórmulas registradas puedo fabricar nuevos productos.
La primera opción del menú da acceso a la siguiente pantalla.
El código de producción puedo colocarlo o permitir que el sistema lo haga automáticamente.
Elijo la fórmula que voy a utilizar que se refiere además a un producto específico e indico la
cantidad a producir.
En base a la fórmula y la cantidad a producir el sistema calcula que insumos se requieren y que
cantidades.
También permite registrar las perdidas en el proceso de producción.
ANGEL en el hospital
221
El resultado es la descarga del stock de los elementos insumidos y después de otro paso que
explicaremos a continuación se aumentará la cantidad del producto fabricado.
Alta de las cantidades producidas
El control por oposición y la responsabilidad
Cuando se produce un bien, queda a criterio del Jefe de stock su incorporación para
distribución.
El Jefe de stock tiene un botón para administrar el resultado de lo producido.
Printed Documentation
222
Con el botón de Producciones, el administrador del stock podrá aceptar los productos e
incorporarlos al stock de distribución.
Ahora el elemento está incorporado al stock y puede ser distribuido en la institución.
FIN DEL TUTORIAL
ANGEL en el hospital
223
Pedidos a Depósito
Pedidos a Depósito
Este tema expone como realizar pedidos de cualquier naturaleza a los diferentes depósitos.
Este procedimiento es aplicable a cualquier tipo de insumo, desde un item de Farmacia hasta
un clavo a Mantenimiento.
El usuario debe tener el rol de "Pedido a Depósito" para acceder a la opción de menú que se
muestra arriba.
La pantalla que verá es la siguiente.
En la misma debe seleccionar el depósito al cual le formula el pedido.
Seleccionada la capa aparecerán los items de la misma y la cantidad disponible en el servicio
del solicitante.
Printed Documentation
224
Con un doble click sobre el item, este se agrega al pedido y luego se indica la cantidad que se
solicita.
ANGEL en el hospital
225
Si ya está listo el pedido, solamente debe presionar el botón de "Realizar Pedido".
Los pedidos realizados pueden verse en la solapa siguiente que indica Pedidos Realizados.
Se pueden aplicar filtros temporales para la vista de los pedidos y también filtros por estado, es
decir pendientes o finalizados.
Se observa en el pedido cuanto se pidió, cuanto hay en el servicio y el estado del pedido.
Printed Documentation
226
Preparación del pedido
y transferencia
El responsable del Depósito verá los pedidos que se le han formulado.
Posteriormente podrá transferir los items.
ANGEL en el hospital
227
Puede aplicar filtros para organizar el trabajo definiendo las características de la información
que solicita.
Printed Documentation
228
El responsable del Depósito puede ver los detalles del pedido, la cantidad solicitada y la
cantidad en Depósito.
Para realizar la tarea recorriendo el Depósito le resultará útil imprimir las solicitudes y con ello
armar el pedido.
ANGEL en el hospital
229
Una vez armado el pedido, lo identificará por su número e indicará la cantidad que transferirá.
Puede transferir menos de lo solicitado.
La recepción de los items en el servicio la realiza el responsable del servicio.
Hasta que el responsable del servicio no acepte la transferencia no quedará ingresada a sus
insumos.
FIN DEL TUTORIAL
Patrimonio
¿Qué es el patrimonio?
Este tutorial incluye:
• Concepto de patrimonio.
• Control por oposición.
• Patrimonio y personal.
• Acerca de patrimonio.
Concepto de patrimonio
El patrimonio representa lo que contablemente se identifica con el Rubro Bienes de Uso. Son
bienes duraderos, que no se consumen en el proceso. Generalmente tienen un valor alto, y un
estimado de tiempo de uso.
Estos bienes y su valor deben considerarse para el cálculo del costo de un servicio. Es decir si
Printed Documentation
230
utilizo la "máquinaX" y usualmente dura dos años, en dos años deberé comprar una nueva, es
decir que todos los meses voy consumiendo una parte de la "máquinaX" y debo asignarle un
costo.
Control por oposición
¿Qué significa?
El control por oposición es un elemento básico de una organización. Es un principio de buena
administración y por lo tanto aplicable a la salud. Cuando dos sectores de una misma
organización se ocupan de un proceso, se trata de que para llegar a buen término con el
mismo, exista un control cruzado de los intereses de los sectores.
Ejemplo de cómo funciona:
Compras, no define "que comprar", lo que se debe comprar surge de un pedido de otro sector
de la organización.
Farmacia, que está separada de compras, solicita se le suministre algún elemento para su
stock. Pero nunca es COMPRAS, quien decide que falta o que sobra y que se debe comprar.
FARMACIA, puede participar en la compra, desde el punto de vista técnico, pero no elige el
proveedor, no negocia las condiciones de pago, ni las condiciones de entrega. La negociación
con el proveedor la realiza COMPRAS.
FARMACIA, luego recibirá lo comprado, realizará el control de calidad y aceptará los
productos, dejando habilitado al proveedor para cobrar.
PAGOS, que no ha participado en la compra, con la factura del proveedor, la conformidad de
FARMACIA y la Orden de Comprade COMPRAS, realizará el pago.
El control por oposición hace que ninguna parte de la organización tenga control del proceso,
lo cual da transparencia a la gestión y permite delimitar con claridad a los responsables en
cada área.
Así podremos controlar si :
FARMACIA, tiene una adecuada política de stock. No solicita de más ni de menos, no faltan
medicamentos pero tampoco se compra en forma desproporcionada.
COMPRAS, solamente requiere lo que Farmacia solicita, y se podrá controlar si negocia bien
con los proveedores en cuanto a obtener los mejores descuentos y las mejores condiciones de
pago.
PAGOS, podrá abonar las facturas, teniendo a la vista los requerimientos de stock, la orden de
compra, el control de calidad, y en función de los recursos, administrará el dinero, siendo
responsable por la administración financiera.
El control por oposición garantiza una buena gestión.
ANGEL 3, utiliza este principio de buena administración para los subsistemas de Patrimonio,
Farmacia, Depósito, Sistemas, Cocina, etc.
Patrimonio y personal
Para acceder a la Administración de su Patrimonio, el Jefe de Servicio debe poseer ese rol.
Además la Oficina de Personal debe asignarle la jefatura de un Servicio específico.
Nuevamente el Control por Oposición impide la existencia de conductas dolosas, la
ANGEL en el hospital
231
administración del patrimonio y del stock del servicio requieren un conjunto sencillo pero que
involucra a todo el Hospital.
Acerca de patrimonio
El rol que puede dar de alta elementos es el de equipamiento.
Cuando ingresa como Jefe de Equipamiento:
• Haga click en el botón equipamiento.
• aparece en la parte derecha de la pantalla una tabla
(donde aparecerán los elementos del patrimonio
dependiendo del filtro que tenga la tabla.
El patrimonio puede estar clasificado en tres Estados:
o Asignado: Cuando tiene patrimonio puede asignarlo a cualquiera de los
departamentos que tenga creados.
o No asignado: No se asigno ese patrimonio a ningún departamento.
o Inactivo: Cuando un elemento esta No Asignado puede eliminarse pasando a un
estado de Inactivo.
FIN TUTORIAL
¿ Cómo administrar patrimonio?
Este tutorial incluye:
• ¿ Cómo dar de alta un elemento?
• ¿ Cómo editar un elemento?
• ¿ Cómo dar de baja un elemento?
• ¿ Cómo asignar elementos?
• ¿ Cómo acepta elementos de patrimonio el jefe de departamento?
¿ Cómo dar de alta un elemento?
Printed Documentation
232
Para agregar un nuevo
elemento:
• Haga click con
el botón
derecho del
mouse sobre
la tabla de
elementos.
• Seleccione la
opción Nuevo.
• Elija la opción
Nueva
Entrada.
• Complete el
formulario.
• Haga click en
el botón
Aceptar.
¿ Cómo ordenar el listado?
Ud. puede ordenar el listado por cualquier columna.
Posiciones con un click sobre alguna.
Aparece un triángulo que al presionarlo el listado se ordenará por esa columna de mayor a
menor o de menor a mayor.
¿ Cómo editar un elemento?
Puede modificar las propiedades de los elementos cargados:
ANGEL en el hospital
233
Para editar
las
propiedades
de un objeto
se debe tener
el rol de Jefe
de
Departamento
Para editar elementos:
• Seleccione el elemento que desea modificar
haciendo click obre el mismo.
• Haga click con el botón derecho del mouse.
• Seleccione la opción Propiedades.
• Se abre una ventana donde puede modificar las
variables.
¿ Cómo dar de baja un elemento?
Para dar de baja un elemento:
• Seleccione el elemento que desea dar de baja.
• Haga click con el botón derecho del mouse.
• Seleccione la opción eliminar.
• Indique la causa de baja.
¿ Cómo asignar elementos?
Una vez creado un elemento, el siguiente paso es asignarlo al departamento que le
corresponde.
Para asignar elementos:
• Seleccione el
elemento que
desea asignar.
• Haga click con
el botón
derecho del
mouse.
• Seleccione la
opción Asignar.
• Aparece una
ventana donde
debe
seleccionar a
que
departamento
desea asignarlo.
• Haga click en
Aceptar.
Luego elegimos el Departamento al que se asigna el bien.
Printed Documentation
234
Para que la asignación sea
efectiva, el jefe de departamento
debe aceptarla.
Sólo los elementos sin asignación
pueden ser asignados a
departamentos.
¿ Cómo acepta elementos de patrimonio el jefe de departamento?
El Jefe de Departamento tiene la función de aceptar o revocar los elementos de patrimonio
asignados a su área.
Para aceptar una asignación:
• Ingrese a Angel como Jefe de
Departamento.
• Haga doble click en el botón
Mi equipamiento.
Para ver los
elementos que
todavía no han s
aceptados:
• Opción
ANGEL en el hospital
235
Estado
• Opción
Asigna
• Opción
Consen
iento
Ausent
• Aparece
en la tab
los
element
que han
sido
asignad
pero
todavía
se ha
aceptad
Una vez clasificada la tabla en elementos con consentimiento ausente, puede aceptarlos o
revocarlos.
• Seleccione el elemento que desea aceptar su asignación.
• Haga click con el botón derecho del mouse sobre dicho elemento.
• Seleccione la opción Presentar Consentimiento.
El patrimonio asignado es parte del costo de operación de un departamento. Ese costo será
representado por las amortizaciones del bien.
También puede revocar el consentimiento, siguiendo los
mismo pasos y seleccionando la opción Revocar
Consentimiento.
FIN TUTORIAL.
Datos de un bien
Los datos que se pueden registrar de un bien se muestran en la pantalla de altas.
El número de etiqueta es el ordenamiento interno de la institución.
Puede ser en papel.
Chapas con la numeración pegadas.
Etiquetas de RFID
Si la adquisición es por una compra, le pedirá ingresar el número de la Orden de Compra.
Printed Documentation
236
Agrupar bienes
Concepto:
El agrupamiento de bienes tiene como propósito manejar como una unidad objetos que por su
naturaleza son movidos como conjunto.
No altera la individualidad de cada objeto, solamente los agrupa para facilitar acciones que se
realizan sobre el conjunto sin perder el registro individual.
Ejemplo:
ANGEL en el hospital
237
Una CPU, un Monitor, un Teclado, un Mouse, pueden agruparse como la PC número 1.
Son distintos bienes, pero podemos realizar acciones sobre el conjunto y aún así mantener sus
individualidades.
Primer paso, debe tratarse de activos fijos.
Estos activos deben estar asignados a un departamento.
Solo se pueden agrupar activos ya aceptados por el departamento.
Para agrupar activos debo tener el ROL de Jefe de Departamento y estar asignado por
Personal a dicho Departamento.
La primera columna muestra los activos del Departamento.
La segunda los grupos ya creados. Con el botón "+" puedo crear nuevos grupos.
La tercera columna muestra los objetos correspondientes al grupo seleccionado.
Presionando el botón "+" se despliega en la columna dos en la parte inferior el formulario para
dar de alta el grupo.
El grupo al iniciar su creación está vacío, no contiene ningún objeto.
Para agregar objetos, primero marco el grupo en la columna 2 lurho marco el objeto en la
columan 1 y presiono el botón "+".
El objeto se agregará al grupo seleccionado y se verá en la columna 3.
Printed Documentation
238
Abajo se puede ver la columna 2 y la composición del grupo en la columna 3.
Administración gráfica del patrimonio
Hemos desarrollado una interface gráfica para ubicar en los planos el patrimonio del Hospital.
Esta opción está vinculada a los paneles de control, no es parte de la distribución del ANGEL
sino de MAXIMO CONTROL.
Compras
Concepto de compras
Este tutorial incluye:
ANGEL en el hospital
239
• Concepto de compras.
• Control por oposición.
Concepto de compras
Compras es un proceso en el que participan el solicitante que formula el requerimiento de un
bien tanto de patrimoniocomo un bien para el consumo en el proceso de su actividad dentro de
la institución.
Además del servicio que solicita la compra, participa la oficina de Compras propiamente dicha,
esta oficina de compras recibe el requerimiento, selecciona el proveedor y registra las ofertas,
luego selecciona el proveedor y emite la orden de compra .
Con la orden de compra el servicio que realizó el requerimiento podrá recibir el material
solicitado y tener control sobre requerimientos no satisfechos, requerimientos con ordenes de
compra emitidas y saldos que debe entregar el proveedor.
La Orden de Compra y el alta del material en el servicio habilita luego el pago de los bienes
que será realizado por la oficina de PAGOS.
El circuito de PAGOS no es parte de este tutorial.
Control por oposición
¿ Qué significa?
El control por oposición es un elemento básico de una organización. Es un principio de buena
administración y por lo tanto aplicable a la salud. Cuando dos sectores de una misma
organización se ocupan de un proceso, se trata de que para llegar a buen término con el
mismo, exista un control cruzado de los intereses de los sectores.
Ejemplo de cómo funciona:
Compras, no define "que comprar", lo que se debe comprar surge de un pedido de otro sector
de la organización.
Farmacia, que está separada de compras, solicita se le suministre algún elemento para su
stock. Pero nunca es COMPRAS, quien decide que falta o que sobra y que se debe comprar.
FARMACIA, puede participar en la compra, desde el punto de vista técnico, pero no elige el
proveedor, no negocia las condiciones de pago, ni las condiciones de entrega. La negociación
con el proveedor la realiza COMPRAS.
FARMACIA, luego recibirá lo comprado, realizará el control de calidad y aceptará los
productos, dejando habilitado al proveedor para cobrar.
PAGOS, que no ha participado en la compra, con la factura del proveedor, la conformidad de
FARMACIA y la Orden de Compra de COMPRAS, realizará el pago.
El control por oposición hace que ninguna parte de la organización tenga control del proceso,
lo cual da transparencia a la gestión y permite delimitar con claridad a los responsables en
cada área.
Así podremos controlar si :
FARMACIA, tiene una adecuada política de stock. No solicita de más ni de menos, no faltan
medicamentos pero tampoco se compra en forma desproporcionada.
COMPRAS, solamente requiere lo que Farmacia solicita, y se podrá controlar si negocia bien
con los proveedores en cuanto a obtener los mejores descuentos y las mejores condiciones de
pago.
Printed Documentation
240
PAGOS, podrá abonar las facturas, teniendo a la vista los requerimientos de stock, la orden de
compra, el control de calidad, y en función de los recursos, administrará el dinero, siendo
responsable por la administración financiera.
El control por oposición garantiza una buena gestión.
ÁNGEL 3, utiliza este principio de buena administración para los subsistemas de Patrimonio,
Farmacia, Depósito, Sistemas, Cocina, etc.
Iniciando el proceso de compras
El Jefe de stock de CUALQUIER DEPARTAMENTO inicia el proceso de COMPRAS haciendo
click sobre el botón correspondiente en la pantalla de administración de stock.
Cada departamento con stock propio
se maneja en forma independiente.
Cada uno inicia su propio proceso de
compra y tienen administraciones
separadas para delimitar
responsabilidades.
Luego aparece la ventana de gestión de pedidos.
Si el usuario maneja distintos stocks, igualmente se manejan por separado, con lo cual en la
parte superior tiene la opción de elegir que stock está administrando en cada oportunidad.
En la parte inferior le aparecen distintos tipos de filtros para poder administrar las distintas
situaciones en las que se encuentran sus pedidos.
ANGEL en el hospital
241
En la misma pantalla encontrará un botón que le permite realizar nuevos pedidos.
Para armar el pedido le aparecerá una pantalla que en la parte media superior le muestra todos
los items de stock que Ud. posee y sobre los cuales deberá realizar un pedido.
Colocándose sobre el producto a solicitar en la parte media aparece la opción de agregar al
pedido, en la parte inferior aparecen los productos que serán parte del pedido.
Printed Documentation
242
Además deberá definir la cantidad que solicita.
Por último antes de cerrar el pedido puede realizar una nota asociada a ese pedido en
particular para que la oficina de Compras lo tenga presente.
ANGEL en el hospital
243
En algunos casos la opinión de quien formula es necesaria, para esos casos existe la opción
para que la oficina de Compras sepa que el solicitante debe formar parte del proceso de
selección del oferente.
Ahora la pantalla de gestión de pedidos ha quedado de la forma siguiente:
Printed Documentation
244
En la parte superior le indica el número único de identificación del pedido.
También le indica que la opinión del solicitante forma parte del procedimiento de compra.
Y a la derecha se advierte el estado que tiene cada línea solicitada.
FIN DE LA ETAPA DE ARMADO DEL PEDIDO.
Cotizaciones
La cotización es una oferta de un proveedor para satisfacer un pedido.
El proveedor puede ser notificado por cualquier medio que la oficina de COMPRAS elija, ya sea
un FAX, un e-mail o un simple llamado telefónico, y esto es ajeno al ÁNGEL.
El control de la oficina de COMPRAS y su gestión se realizan mediante otra aplicación que se
nutre del ÁNGEL y se denomina MÁXIMO CONTROL. Más información en
www.maximocontrol.net
Recibidas las ofertas realizadas por los proveedores, las mismas se registran de la siguiente
forma:
ANGEL en el hospital
245
Colocando el cursor sobre el pedido, se presiona el botón derecho del mouse y se despliegan
los menús y submenús graficados más arriba. El cursor debe estar sobre la orden de Compra,
no sobre un item.
Para registrar la cotización, primero debo seleccionar el proveedor que ha realizado una oferta.
Printed Documentation
246
Colocando el cursos sobre el item y presionando el botón de "Agregar a Cotización", le
permitirá registrar la oferta del proveedor para lo cual también deberá indicar el precio que
forma la parte necesaria de la oferta del proveedor.
Opinión del solicitante
Tal como expusieramos anteriormente, el que solicita la compra de un bien, puede pedir incluir
en el proceso de compra su opinión.
La opinión NO OBLIGA al responsable de COMPRAS, pero es claro que quien se aparta de la
opinión será responsable de la decisión que toma.
De manera que la persona que realizó el pedido, cuando COMPRAS ha registrado las
cotizaciones, podrá emitir su opinión para lo cual se le presentará la siguiente pantalla.
Luego se le presentará cada item, con cada una de las cotizaciones que fueron registradas por
compras.
Cada oferta se registra como "ACEPTABLE" o "NO ACEPTABLE" , el solicitante debería opinar
sobre el oferente, NO SOBRE EL PRECIO, obtener el mejor precio es responsabilidad de
COMPRAS.
ANGEL en el hospital
247
El solicitante de la compra, solamente está viendo el item, es posible y también muy
probable que ese valor en particular este ligado a una operación mucho más
compleja que pueda contener no solamente un item de un pedido sino una compra
global, dilatada en el tiempo que no es conocida por el solicitante.
Las DROGUERIAS proveedoras de medicamentos suelen hacer descuentos
mayores cuando el comprador manifiesta su intención de realizar una compra anual
de tantos pesos.
Por ello el solicitante opina solamente sobre el proveedor, no sobre el precio. El
solicitante no tiene suficientes datos para opinar sobre el precio, eso es una cuestión
más compleja que se evalua con la gestión de compra.
Sin duda COMPRAS será evaluada por su gestión total, y no por un item, y la gestión
total es en si, una suma de items.
No se puede evaluar por un solo elemento, se debe evaluar una política global de
compras que es lo que hace a una buena gestión.
También el solicitante, cuando emite la opinión puede realizar algún comentario ampliando su
opinión sobre su preferencia por un proveedor (mejor calidad, mejor cumplimiento, mejor
garantía, etc.).
Veáse en el ejemplo superior que ambos proveedores son aceptables, pero el solicitante
prefiere a uno de ellos. Esto no vincula a la oficina de COMPRAS, pues siendo los dos
aceptables el precio es probablemente lo que incline la decisión del comprador.
FIN DEL TUTORIAL DE OPINIÓN EN EL PROCESO DE COMPRA
Orden de Compra
CONCEPTO
La Orden de Compra es el perfeccionamiento de un contrato.
El oferente (proveedor) manifiesta su voluntad de vender algo a un precio.
Printed Documentation
248
El comprador manifiesta su voluntad de aceptar la oferta.
El CONTRATO en términos de derecho se ha perfeccionado.
La ORDEN DE COMPRA es un CONTRATO.
Produce efectos legales, se contraen obligaciones.
ADVIERTA la importancia que tiene.
Ud. está creando un vínculo jurídico con el proveedor.
COMPRAS colocando el mouse sobre el pedido pendiente, presiona el botón derecho del
mouse y podrá generar las ordenes de compra.
La pantalla siguiente expone como se presentan las ofertas de cada item y cuando
corresponde las opiniones no vinculantes del oferente.
ANGEL en el hospital
249
La oficina de COMPRAS, mediante su responsable verá todos los items existentes, debajo de
cada item cada oferta y si lo hubiera la opinión.
Colocándose sobre el mejor oferente y pulsando el botón de agregar irá armando la compra de
todos o de los items que desee, pudiendo dejar items sin comprar. Los items sin comprar
podrán comprarse luego o cancelarse.
Los items no comprados por decisión de COMPRAS son responsabilidad de COMPRAS.
La Orden de Compra propiamente dicha.
En el paso anterior asignamos los items a los proveedores, ahora crearemos las Ordenes de
Compra.
Al presionar el botón de "Aceptar" se comenzarán a generar las Ordenes de Compra.
La primera pantalla será:
Printed Documentation
250
El sistema va recorriendo por proveedor y armando la O.C. que se puede emitir directamente
(lo cual concreta el contrato) o lo deja para emitirlo más tarde.
El Comprador registra el resto de las condiciones de la venta.
Así concluye la confección de las O.C.
Si no se desea emitir directamente la O.C. es suficiente con NO tildar el check ubicado a la
izquierda y abajo de la pantalla.
Si se utiliza esta opción es probable que se desee realizar una impresión para verificación por
un superior.
Esto se realiza de la siguiente forma:
ANGEL en el hospital
251
Esta opción de impresión da como resultado una impresión que NO SIRVE COMO ORDEN DE
COMPRA, es un documento interno que NO PERFECCIONA EL CONTRATO DE
COMPRAVENTA.
El resultado es el siguiente:
Luego de aceptado por el superior, si esta fuera la modalidad de trabajo, se podrá emitir tal
como se muestra en la opción de menú que se expuso en imágenes anteriores.
La F de finalización de una orden de compra se coloca automaticamente cuando ingresan los
objetos al depósito.
Printed Documentation
252
La F de finalización de la orden de compra es la que habilita el pago al proveedor.
FIN DEL TUTORIAL DE EMISIÓN DE ORDENES DE COMPRA.
Contabilidad
Contabilidad
ANGEL no es un programa de contabilidad, ni lo será.
Las particularidades de los sistemas contables de los paises que usan ANGEL son diferentes,
no tiene ningún sentido estudiar los sistemas impositivos en un software de gestión de salud.
Lo que hemos preparado y continuaremos ampliando en versiones futuras es la simplificación
para que los datos que se registran puedan ser incorporados a sistemas contables.
Para ello las bases de datos con datos útiles para la contabilidad están abiertas.
Los registros tienen una estructura de XML que cualquier programador puede leer.
Exponemos algo de información y aquellos que deseen integrar sus sistemas contables con
ANGEL deberán avisarnos para brindarles nuestro apoyo.
Los programadores que creen este tipo de desarrollos también serán publicitados en nuestras
páginas.
Imágenes contabilidad
Para acceder a esta pantalla Ud. debe tener el rol de Jefe de Cajeros
En la parte de Balance solamente se muestran las cuentas y sus saldos.
ANGEL en el hospital
253
Luego Ud. puede acceder al Libro Diario y ver los detalles de los movimientos.
Se pueden filtrar los movimientos por el tipo de cuenta afectada y también ver el XML con el
detalle del movimiento.
Printed Documentation
254
Ejemplo del Filtro por Cuentas
Contenido del movimiento en formato XML
Esto es útil para los programadores que integren ANGEL con un Sistema Contable.
ANGEL en el hospital
255
Se pueden realizar filtros temporales.
Facturación
FACTURACIÓN
Este tutorial incluye:
• Concepto de liquidación y facturación
• Inicio del Proceso de facturación.
• Liquidación
• Desde la liquidación a la facturación.
Concepto de liquidación y facturación
Hemos separado la creación de la facturación en dos etapas:
La primera etapa es crear una tabla que contenga todos los items facturables.
¿ Qué significa ?
Primero debemos exponer la realidad, los profesionales de la salud construyen la Historia
Clínica con un solo objetivo, brindar la mejor atención al paciente.
Printed Documentation
256
En el cumplimiento de ese objetivo registran los datos relevantes, pero no registran cosas
evidentes que realizan constantemente.
¿ Qué implica ?
La Historia Clínica no es de por sí suficiente para crear la factura, pues el médico no coloca
todos los elementos facturables, sino solamente aquellos que hacen a su objetivo primario,
cuidar al paciente.
Surge entonces la necesidad de contar con un facturista que realice un análisis detallado de la
H.C. y registre todos los items facturables.
Realizada esta introducción veamos como hemos organizado el trabajo.
El facturista tiene a la vista la H.C. y a su vez tiene los nomencladores que le permiten ir
agregando prácticas para tener un detalle apto para luego valorizar y crear la factura
propiamente dicha.
ÁNGEL crea una tabla con todos los items, sin valorizarlos.
¿ Por qué sin valorizarlos ?
Primero porque ignoramos cual es el acuerdo que la clínica tiene con el financiador. Es decir,
hay una capitación, un pago por módulos, que practicas están dentro de que módulo y luego
que valores tiene cada práctica.
A partir de la versión 3.4.2 el proceso de facturación se incluye en el ANGEL.
La base de una correcta facturación es la configuración de los convenios. Los convenios son la
representación de las claúsulas contractuales entre el prestador y el financiador.
Es MUY IMPORTANTE LEER toda la información y política que hemos seguido con relación a
este tema que está vinculado con el ÁNGEL versión 4, por ello recomendamos ingresar a
www.proyectoangel.net y mantenerse al tanto de los aportes y novedades que se realizan.
Selección de pacientes para facturación
Primero debemos presionar el botón de acceso directo para iniciar el proceso.
El inicio de la facturación se presentan las siguientes opciones:
ANGEL en el hospital
257
Las opciones representan las distintas etapas del circuito de facturación.
Téngase presente que se puede maximizar el área de trabajo desde la opción Ver del menú
principal haciendo click sobre la opción accesos directos.
La barra con el signo < que divide la pantalla en 2 debe utilizarse para maximizar el área de
trabajo.
Es conveniente que el facturista
cuente con un monitor de 19' pues la
cantidad de información que tendrá en
pantalla es mucha y se trabaja
simultaneamente con toda.
Debemos ahora seleccionar desde la opción pacientes las fechas a incluir en la
liquidación.
Después de presionar el botón de Buscar, se presentará la lista de todos los pacientes
con movimientos en la H.C. para proceder a su liquidación.
Printed Documentation
258
Liquidación
Seleccionado el primer paciente dentro del período a liquidar se presentará la siguiente
pantalla.
La pantalla tiene una parte superior de
consulta de la H.C. y una inferior para
carga de los datos de la liquidación.
ANGEL en el hospital
259
El facturista puede y debería crear
filtros que le permitan ver partes de la
H.C. de manera de utilizar solamente la
información relevante a su necesidad.
Ej. un filtro donde solamente muestre
laboratorio. Otro filtro donde solo
muestre placas.
El médico y casi cualquier profesional,
escribe la H.C. con el propósito de
curar, por lo cual se requiere a un
especialista en facturación que pueda
interpretar las prácticas y darle un
contenido de facturación.
En la parte inferior aparecen los botones que permiten confeccionar la liquidación.
Propiedades se refiere al plazo que se liquida, los datos del paciente.
Módulos son prácticas agrupadas según convenio.
Prácticas son aquellas acciones realizadas por los profesionales que puedan ser objeto de la
factura.
Suministros ÁNGEL lo calcula directamente tomándolo de la H.C.
Internaciones ÁNGEL lo calcula directamente tomándolo de la H.C. además del cálculo del
tiempo indica que servicio fue en el que el paciente estaba internado.
Printed Documentation
260
Colocándose sobre el evento registrado, el facturista presiona el botón de Prácticas
Nomencladas y selecciona mediante un doble click las prácticas que asocia a ese evento.
Como el evento fue registrado por un profesional, también queda lista la liquidación para
abonar los honorarios al profesional que realizó la práctica.
ANGEL le muestra por defecto las prácticas y módulos correspondientes al financiador del
paciente.
Ud. podrá utilizar además otros nomencladores, para crear desde una sola liquidación múltiples
facturas correspondientes a lo realizado por el prestador.
FIN DEL TUTORIAL DE LIQUIDACIÓN
Desde la liquidación a la facturación
Repetimos ahora el concepto señalado en la primera parte del manual de liquidación y
facturación:
Concepto de liquidación y facturación
Hemos separado la creación del facturación en dos etapas:
La primera etapa es crear una tabla que contenga todos los items facturables.
¿ Qué significa ?
ANGEL en el hospital
261
Primero debemos exponer la realidad, los profesionales de la salud construyen la
Historia Clínica con un solo objetivo, brindar la mejor atención al paciente.
En el cumplimiento de ese objetivo registran los datos relevantes, pero no registran
cosas evidentes que realizan constantemente.
¿ Qué implica ?
La Historia Clínica no es de por sí suficiente para crear la factura, pues el médico no
coloca todos los elementos facturables, sino solamente aquellos que hacen a su objetivo
primario, cuidar al paciente.
Surge entonces la necesidad de contar con un facturista que realice un análisis detallado
de la H.C. y registre todos los items facturables.
Realizada esta introducción veamos como hemos organizado el trabajo.
El facturista tiene a la vista la H.C. y a su vez tiene los nomencladores que le permiten ir
agregando prácticas y módulos para tener un detalle apto para luego valorizar y crear la
factura propiamente dicha.
ÁNGEL crea una tabla con todos los items, sin valorizarlos.
¿ Por qué sin valorizarlos ?
Primero porque ignoramos cual es el acuerdo que la clínica tiene con el financiador. Es
decir, hay una capitación, un pago por módulos, que practicas están dentro de que
módulo y luego que valores tiene cada práctica.
A partir de la versión 3.4.2 el proceso de facturación se incluye en el ANGEL.
La base de una correcta facturación es la configuración de los convenios. Los convenios
son la representación de las claúsulas contractuales entre el prestador y el financiador.
Es MUY IMPORTANTE LEER toda la información y política que hemos seguido con
relación a este tema que está vinculado con el ÁNGEL versión 4, por ello
recomendamos ingresar a www.proyectoangel.net y mantenerse al tanto de los aportes
y novedades que se realizan.
FIN DEL TUTORIAL DE FACTURACION
Equivalencias
Existe un problema en el manejo de la información de los productos de FARMACIA.
La necesidad de registro del Profesional de Farmacia, es diferente a la que se requiere para
facturar. Ejemplo: Farmacia tiene en stock Ácido Acetilsalicílico, pero para Facturación se debe
utilizar un valor comercial que da alternativas, Geniol, Cafiaspirina, Aspirinet, etc.
Hemos compatibilizado las dos necesidades, ahora el Farmacéutico podrá establecer las
compatibilidades entre sus registros de stock y los productos comerciales por sus nombres.
Esto se integra con la posibilidad de utilizar "n" vademecum vinculado a un plan específico.
Asi al facturar por nombres comerciales el facturista encontrará solamente los productos
aceptados por el financiador correspondiente al paciente específico que se está atendiendo.
Cada item de stock puede tener varias equivalencias en los nombres comerciales.
Printed Documentation
262
Los precios deben colocarse en la base de nombres comerciales.
Lea también la configuración de los
planes para registrar que
medicamentos son aceptados por el
financiador.
Caja
Caja conceptos generales
Requisitos:
Primero debe haber un Departamento de
Caja dentro de la organización.
Segundo debe haber un nomenclador
para poder configurar las prácticas que
se cobran por Caja.
Hemos creado tres tipos de Cajeros:
1) Tesorero
2) Cajero principal
3) Cajero de consultorio
ANGEL en el hospital
263
El Tesorero tiene las siguientes funciones:
a) Habilita nuevas Cajas.
b) Administra los saldos para la rendición de cuentas de cada cajero.
c) El tesorero puede o no ser cajero.
Con el botón derecho aparece la opción de menú
para configurar nuevas Cajas.
La Caja General puede
cobrar distintos
elementos, como ser un
servicio de televisión o la
cama de un
acompañante.
La Caja de Consultorio
atiende a pacientes que
tienen turno en el día.
Al pasar por la Caja de Consultorio se modifica el ícono en la Agenda del médico avisándole
que el paciente lo espera.
Configura items para ser cobrados en las cajas de consultorio
Printed Documentation
264
.
Transferencias de efectivo y valores para depositar entre Cajeros.
El responsable de las Cajas puede recoger el efectivo y los valores para proceder a su
depósito.
ANGEL en el hospital
265
Recuerde que los Bancos deben ser
agregados por el usuario, no están
configurados por anticipado.
Recuerde que las prácticas deben ser
agregadas por el usuario, tampoco están
configuradas por anticipado.
Estos datos son locales, si tiene dudas consulte pero
previamente vea los archivos que están en la web para tener
ejemplos que puede modificar Ud. con un procesador de
texto.
http://www.proyectoangel.net/Internacionalizacion_tablas.htm
Caja de consultorio
La Caja de Consultorio tiene la lista de pacientes con turnos para ese día.
Despúes de seleccionar el paciente, deberá elegir las prácticas que cobrará.
Solamente puede cobrar las prácticas
definidas por el Jefe de Cajeros.
Es decir, las prácticas de consultorio.
El tilde en el casillero de Pagar a
Terceros se utiliza cuando se cobra en
una institución para un profesional
independiente.
Usualmente se denomina alquiler de
consultorios.
Printed Documentation
266
1) Solamente se pueden cobrar las prácticas que corresponden al plan de cobertura del
paciente.
2) Si es un particular se le puede cobrar cualquier práctica.
3) El único límite esta dado por la configuración de las prácticas que el Tesorero ha
impuesto para el cobro en una Caja de Consultorio. Ver
4) Una práctica puede cobrarse por cuenta y orden de un tercero. Esto significa que no es
dinero cobrado para la Clínica o el Policonsultorio sino para un médico particular o un
servicio tercerizado: se cobra para otro.
Si la práctica a cobrar requiere una autorización, la misma se registra.
ANGEL en el hospital
267
ANGEL está preparado para hacer autorizaciones on-line, esa prestación será habilitada a
medida que los financiadores se vinculen al proyecto.
1) Se pueden hacer cobros parciales o totales.
2) Los parciales pueden ser sumas fijas iguales con plazos determinados o fijas
indeterminadas.
Esto habilita por ejemplo, el caso de los odontólogos que solicitan un adelanto para la
preparación de una prótesis y realizan cobros parciales hasta la finalización del tratamiento.
3) Existen múltiples medios de pago.
4) Un cobro puede estar compuesto por diferentes medios de pago, una parte en efectivo, otra
en cheque, otra en bonos.
5) El signo "+" agrega un medio de pago con un importe y el signo "-" permite borrarlo.
Una vez que ha pasado por Caja el médico verá en su agenda el cambio del ícono
Nutrición
Informatizar la cocina
El tratamiento nutricional es parte de los tratamientos que se aplican a un paciente.
En este caso expondremos la forma de trabajar dentro del Hospital.
El médico ha prescripto un tratamiento nutricional que deberá ser compatible con el menú del
día para el paciente.
Ud. ya posee insumos para utilizar en la cocina.
Estos insumos se manejan igual que cualquier otro insumo dentro del hospital.
Ahora debemos registrar los alimentos que luego se incluirán en el menú.
Iniciamos desde la opción Nuevo Alimento.
Printed Documentation
268
Advierta que hay tres solapas, la primera para definir los insumos que componen un alimento.
La segunda las incompatibilidades.
La tercera para hacer comentarios o colocar la receta de preparación.
En la parte inferior hay botones para agregar ingredientes o para quitar ingredientes.
ANGEL en el hospital
269
Con el botón de Agregar Ingrediente aparecen los que hemos seleccionado y nos permite
indicar la cantidad.
La cantidad es coincidente con la definición del insumo y es la que corresponde para la
realización de un plato.
Cuando Ud. crear y organiza su depósito debe colocar las unidades de medida equivalentes
con los consumos.
Esto después se vincula con los Pedidos a Compras.
Printed Documentation
270
Siguiente
Compatibilidades y comentarios
Debemos registrar las compatibilidades para que después se puedan cruzar con los
tratamientos nutricionales.
Esto se realiza por Alimento.
ANGEL en el hospital
271
Luego podemos ingresar comentarios o la misma receta para la preparación.
Siguiente
Menúes
Los menúes se componen con alimentos.
Los menúes incluyen 4 comidas diarias.
Los menúes tienen una duración de 14 días.
Vea a la derecha los alimentos existentes, podría incluir tostadas, infusiones, etc.
Con el botón de Agregar se incorporan al Desayuno, al Almuerzo, a la Merienda o a la Cena.
Printed Documentation
272
Por último abajo Ud. ve que hay un botón de continuar con números del 1 al 14, esto
corresponde a que cada día tendrá una composición diferente en cada comida.
Siguiente
Aplicación de los Menúes
Los menúes se guardan con un nombre.
Ud. puede armar todos los menúes que desee o necesite.
Una vez armados podrá ponerlos en vigencia a partir de una fecha que Ud. defina.
ANGEL en el hospital
273
Entonces en función de la fecha, y la comida a preparar el sistema le advertirá sobre los
pacientes que requieren dietas individuales.
También le ayudará a calcular los insumos.
Y por último los costos ideales en que debería haber incurrido.
275
ANGEL en el consultorio
No hacer esto
Hay personas que creen que asignarse todos los roles les permite aprender más rápido.
No, eso no los hace aprender más rápido, solamente los confunde.
ANGEL funciona con un CONTROL POR OPOSICIÓN Concepto básico de las Ciencias de la
Administración.
Ejemplo: El que pide, no compra, el que compra, no paga, el que paga no recibe.
Si Ud. se asigna todos los roles, crea un conflicto organizativo, por lo cual puede ser que
algunas cosas no le funcionen.
La forma de aprender ANGEL es crear un usuario con un rol y luego ver como interactúan los
permisos entre si.
ANGEL es sencillo porque cada usuario realiza solamente pequeñas acciones.
Es mucho más útil entender la lógica que el detalle del uso.
Crear un usuario medico
Este video tiene audio, active sus parlantes.
Agregar pacientes
Para agregar pacientes se debe tener el rol de Empadronador.
En las versiones anteriores a la 3.4.1 esa funcionalidad estaba disponible en forma automática
para Secretarias y Médicos, lo cual es adecuado para consultorios y policonsultorios y también
Hospitales pequeños.
En grandes instituciones se ha observado que las Secretarias tienden a resolver el problema
de turnos sin darle la relevancia correspondiente al empadronamiento de los pacientes.
Como consecuencia de esa circunstancia los padrones de afiliados o pacientes son deficientes
por falta de datos o datos incorrectos.
Al separarse el rol de Empadronador, se define una responsabilidad clara acerca de quien
ingresa los datos.
Printed Documentation
276
Si Ud. es médico y quiere dar alta de pacientes, solamente deberá agregarse el rol de
Empadronador.
Si Ud. es secretaria y quiere dar alta de pacientes, solamente deberá agregarse el rol de
Empadronador.
Deberá ir al listado de pacientes, mediante el botón Pacientes de los accesos directos en el
panel izquierdo.
Se accede a la opción de alta con el botón derecho del mouse.
Luego se abrirá la ventana para dar altas de pacientes.
Identifique al paciente con el Documento de Identidad y el Pais que otorgó ese documento.
Si el paciente no es documentado tilde el casillero correspondiente y se generará el número de
H.C. basado en la Fecha de Nacimiento.
A partir de la versión 3.4.7.7. se agregan campos para la registración del primer y segundo
nombre y de los apellidos paternos y maternos.
ANGEL en el consultorio
277
Al seleccionar domicilio, debe indicar el pais.
Con el pais se abre una ventana de diálogo para que seleccione la Provincia/Departamento,
Municipio y Ciudad/Localidad.
Esto permite la estandarización del domicilio de los pacientes.
Una vez seleccionada la Ciudad / Localidad Ud. podrá elegir la CALLE donde vive el paciente.
Las calles no están ingresadas a la base de datos, pero Ud. puede incorporarlas con un script
cuya estructura se describe a continuación.
El procedimiento para seleccionar la calle es el siguiente, presione el botón Seleccionar y
aparecerá el listado de calles de la Ciudad / Localidad.
Si Ud. no ha incorporado calles a la
base, puede escribir la calle
directamente.
La incorporación de las calles es
especialmente útil para los gobiernos
porque se integra con el Sistema de
Información Geográfica.
Ver un GIS
Printed Documentation
278
Incorporación de calles en la base.
Este procedimiento debe realizar Ud. con asistencia de alguna persona que tenga un
conocimiento básico de SQL.
USE cmsys;
INSERT INTO street_address(description, province_id, municiple_id, city_id) VALUES ('Nombre
de la Calle', ppp, mmmm, cccc);
Lleva un INSERT por cada ciudad.
Donde:
* ppp representa el id de Provincia.
* mmmm representa el id de Municipio
* cccc representa el id de Ciudad.
No contamos con una base de datos de todas las calles de Latinoamérica y España, por ello
deberá ingresarlas Ud.
Si tiene dudas contáctenos para ver o corregir el script.
La estandarización de las calles es muy importante para entidades públicas.
La información sobre patologías puede representarse en un mapa exportando directamente los
datos de los pacientes registrados.
Piense en zonas donde se sospecha la contaminación ambiental y nadie ha podido probar la
existencia de patologías consecuentes con la contaminación. Son circunstancias muy
importantes para todo lo vinculado con salud pública.
ANGEL en el consultorio
279
Pida ayuda, se la brindaremos gratuitamente.
La única cuestión que merece
mención en cuanto al contenido de los
campos es las opciones de Cobertura.
Comentarios:
1) Las coberturas se eligen por el plan, no por la aseguradora. Si la aseguradora tiene un
solo plan, debe indicarse este como plan único. Siempre se elige el plan de una cobertura,
no la empresa que otorga la cobertura. En algunos paises la cobertura o Financiador es
quien paga la prestación del servicio y se lo denomina Seguro de Salud.
2) Se puede tener "n" coberturas.
Una de estas coberturas es la predeterminada.
Esto es relevante para la facturación. Algunos planes cubren algunas prestaciones, y otros no.
Si un paciente tiene varias coberturas, podrá ser facturadas algunas prácticas a un financiador
y otras a otro financiador.
Este tema esta intimamente relacionado con el Administrador de Convenios.
Agendas de Turnos
Printed Documentation
280
¿ Cómo configurar mi agenda?
Este tutorial incluye:
• ¿Cómo configurar una agenda?.
• ¿Cómo configurar las propiedades?.
• ¿Cómo agregar una propiedad?.
¿ Cómo configurar una agenda?
Cada usuario o departamento dentro de Ángel puede tener una agenda propia para el manejo
de turnos y actividades. Cada agenda puede personalizarse para que cumpla con los
requerimientos del propietario.
Ángel no le permitirá abrir su agenda
hasta que la haya configurado.
Para iniciar la configuración de su
agenda, siga los siguientes pasos:
• Haga un click en el ícono de Mi
agenda.
• Oprima el botón derecho del
mouse y seleccione Mi agenda
personal > Configurar.
El Jefe de Personal puede determinar
los días feriados. Si se configuran
feriados ese día no aparecerá para
usarse en la AGENDA.
Ver FERIADOS
Así se ve la Agenda antes de configurarla:
ANGEL en el consultorio
281
Descripción
La descripción de la agenda puede editarse
haciendo doble click sobre ella. Con la agenda sin
configurar, aparecerá el nombre del médico o del
departamento dueño.
Texto de pie
El texto de pie (segundo renglón de la
agenda) se imprime al final del talón que
se le entrega al paciente. En él se
pueden incluir los horarios de atención,
algún teléfono para cancelar turnos y
cualquier otro dato que considere
relevante.
• Haga doble click sobre el texto y
edítelo.
¿ Cómo configurar las propiedades?
Las propiedades sirven para establecer planes de trabajo; es decir: horarios, fechas de inicio y
finalización, días de la semana, meses, fechas excepcionales de su trabajo.
Printed Documentation
282
Al inicio de la configuración de la agenda aparece una propiedad
sin definiciones.
Fecha de Inicio
Indique a partir de que fecha es válida esa agenda y los turnos
que contendrá.
Fecha de Fin
Indique hasta que fecha es válida la agenda. Recuerde que
estos datos pueden ser editados luego si necesita realizar
cambios.
Horarios
Haciendo doble click sobre horarios puede agregar períodos de
tiempo (desde que hora hasta que hora se asignan turnos) y las
fracciones que quiere realizar (cuántos minutos dura cada
turno).
Si lo necesita puede definir más de un
horario. Sólo haga doble click en
horarios para agregarlos.
Días de la Semana
ANGEL en el consultorio
283
Indique aquí los días de la semana en que se asignan turnos.
Meses
Indique los meses válidos para asignar turnos. Deje destildados
aquellos meses en los que no trabaje o esté de vacaciones.
¿ Cómo agregar una propiedad?
Agregar una propiedad sirve para poder combinar distintos horarios, días y meses.
Para agregar una nueva propiedad:
• Apriete el botón derecho del
mouse sobre el sector superior
izquierdo, opción Agregar
propiedad. Para configurar la
nueva propiedad, siga
nuevamente los pasos anteriores.
• Las propiedades pueden ser
excluidas, es decir que lo que se
configura en ellas no es válido,
sino que funciona como un filtro
sobre la agenda.
Printed Documentation
284
Una vez que este configurada la
agenda apriete el botón ACEPTAR.
Para ver la agenda armada haga doble click sobre el botón Mi agenda personal (nombre) y
verá como quedó organizada su agenda.
Cuando aprieta el botón, aparece la agenda configurada.
Ahora usted tiene organizada la agenda en pacientes, horarios, teléfonos, y en los intervalos
que usted estableció de cada turno.
En el
recuadro
superior de la
agenda,
puede ver las
fechas, días y
horarios que
estableció
durante la
configuración.
Cuando el paciente pasó por Caja el ícono se modifica.
ANGEL en el consultorio
285
Luego puede presionar "Abrir" y ya está trabajando sobre la H.C. del paciente.
Ud. puede darle nombres a las
propiedades de la Agenda para que la
Secretaria al asignar el turno tenga
una referencia como la que se muestra
abajo.
FIN TUTORIAL
Crear un Responsable de turnos
Podemos configurar un único responsable para configurar las agendas.
Nuestra recomendación es que cada
médico configure su propia AGENDA.
Especialmente en instituciones
grandes.
La situación más común para la configuración de las agendas en las instituciones se describe
en estos pasos:
1) El médico le dice a la secretaria del servicio que informe un cambio en la agenda, o avisa
que tal día no atenderá. Usualmente esto lo hace mientras se saca el guardapolvo, y hablando
con la secretaria y otro colega al mismo tiempo, y 30 segundos antes de salir disparado hacia
otro lugar.
2) La secretaria informa por escrito a Turnos acerca del cambio. La definición de "por escrito"
implica un papelito arrancado de una libreta, o en los mejores casos una nota hecha con el
procesador. La secretaria lo hace cuando tiene tiempo disponible, o antes de bajar los 3 pisos
donde se encuentra la central de turnos.
3) Turnos lo recibe y al día siguiente lo resuelve, o en algunos casos le hace otro papel a
sistemas.
En la comunicación verbal del médico es posible que la emisión de la instrucción no sea
exacta.
La interpretación de la secretaria del servicio puede que no sea exacta.
La emisión de la comunicación de la secretaria hacia el área de turnos puede que no sea
exacta
La recepción por parte del área de turnos puede que no sea exacta.
El tiempo mínimo de implementar la instrucción es de 2 días.
Nadie controla el resultado, hasta que llega un paciente en un horario que no correspondía.
Printed Documentation
286
La responsabilidad queda diluída entre el médico, la secretaria del servicio, el jefe de turnos, y
de cualquier otro que pueda intervenir.
Todos estos procesos son improductivos, no mejoran la calidad del servicio.
TRATE DE ELIMINARLOS.
La forma de eliminarlos es: El médico configura su propia agenda, no hay papeles, no hay
comunicaciones con ruido y el cambio es inmediato.
Si no puede hacerlo, y quiere seguir manteniendo ese método, deberá proceder de la siguiente
forma.
Deberá crear un Rol de "Jefe de Turnos".
Asígnele el permiso 8707
Asígnele a un usuario el Rol
Listo, Ud. ya ha cambiado ANGEL a su forma de trabajo.
¿ Cómo reservar turnos?
Este tutorial incluye:
• ¿Cómo reservar un turno.?
¿ Cómo reservar un turno?
No es posible reservar turnos hasta no
haber configurado la agenda
previamente.
SOBRETURNOS el botón para asignar
un sobreturno solamente se habilita
cuando la agenda de ese día está
completa.
Si aún existen turnos, Ud. debe
asignarle un turno normal no un
sobreturno.
Par a reservar un turno:
• Ingrese a mi agenda.
• Seleccione en el calendario el día del
turno.
• Haga click sobre la plantilla de turnos en
el horario que desea reservar.
• Oprima el botón derecho del mouse y
seleccione reservar.
ANGEL en el consultorio
287
Seleccione
el paciente
a quien
quiere
asignar el
turno.
Puede incluir una nota aclaratoria si es necesario
que se almacenará junto con el turno.
Note que sólo es posible asignar
turnos en aquellos horarios, días,
meses que configuró como válidos en
las propiedades de la agenda.
FIN TUTORIAL
¿ Cómo crear reportes de agendas?
Este tutorial incluye:
• ¿Cómo crear reportes de agendas?.
¿ Cómo crear reportes de agendas?
Los reportes de agendas permiten obtener listados de turnos reservados y disponibles con los
correspondientes nombres de los pacientes en un formato para imprimir.
Printed Documentation
288
Para obtener un
reporte de su
agenda:
• Haga click
en el
botón
Usuario
• Haga click
con el
botón
derecho
del mouse
sobre la
parte
derecha
de la
pantalla
• Seleccione
la opción
Mis
Reportes
• Seleccione
la opción
De mi
agenda
Los reportes de agenda pueden ser limitados temporalmente.
• Indique las fechas que contienen el rango de
turnos que desea obtener en el reporte.
Una vez seleccionado el rango de fechas, Ángel genera el reporte de la agenda.
ANGEL en el consultorio
289
Para
imprimir el
reporte
haga click
en la
opción
archivo y
luego
seleccione
imprimir.
Desde la opción Mis reportes puede
también generar un listado que
enumere todos los turnos de un único
paciente.
FIN TUTORIAL.
Turnos en Hospitales
En las instituciones una de las modalidades organizativas implica que un grupo de
secretarias maneje los turnos de todos los servicios.
A continuación explicamos como optimizar esa tarea.
La flexibilidad es fundamental, esto significa que los puestos de trabajo pueden atender
cualquier servicio, si una secretaria ha concluido con los turnos de los servicios
asignados, puede ayudar a otra en la tarea de manera que exista otra secretaria más
dando turnos donde sea necesario.
El ÁNGEL guarda en que momento se dió el turno así como la identificación de la
persona que lo ha asignado. Nos referimos no al turno en si mismo sino a la hora en que
la secretaria realizó la tarea. En clínicas donde se busque la optimización de los
recursos se debería utilizar la teoría de colas para optimizar la cantidad de personal
asignado y reducir los tiempos de espera de los pacientes. Recuerde que el ÁNGEL es
una herramienta que permite la evaluación de la calidad del servicio.
Sigamos la secuencia lógica que la secretaria debería cumplir.
Printed Documentation
290
Primero el botón de acceso directo que le permitirá seleccionar agendas..
Recuerde que puede tener agendas
para servicios o para profesionales y
en algunos casos coexisten ambos
tipos.
La pantalla de trabajo:
El círculo de la izquierda permite ocultar los accesos directos para ampliar el área de trabajo.
El círculo del centro permite seleccionar la especialidad.
El tercer círculo permite ocultar la lista de agendas para ampliar el área de trabajo.
Optimice el área de trabajo, le ahorrará
tiempo.
ANGEL en el consultorio
291
Ahora observe el check box que dice Lista.
Si Ud. le quita el tilde el espacio para trabajar se amplia nuevamente dándole un mayor espacio
para visualizar varios meses simultáneamente.
Para cambiar a cualquiera de las agendas que
administra la secretaria, solamente debe abrir el
menú desplegable y aparecerán todas las que ha
abierto y con las cuales desea trabajar.
SOBRETURNOS el botón para asignar
un sobreturno solamente se habilita
cuando la agenda de ese día está
completa.
Si aún existen turnos, Ud. debe
asignarle un turno normal no un
sobreturno.
Printed Documentation
292
Ud. puede darle nombres a las
propiedades de la Agenda para que la
Secretaria al asignar el turno tenga
una referencia como la que se muestra
abajo.
La secretaria podrá ver las propiedades de la Agenda y con ello le surgirá la indicación en este
caso que tales días atiende pacientes del financiador OSDE. Y que los Sábados y Domingos
atiende Fracturas y Yesos.
FIN DEL TUTORIAL
Historia Clínica
¿Cómo dar de alta un paciente?
Este tutorial incluye:
• ¿Cómo dar de alta un paciente?.
• ¿Cómo asignarle una cobertura a un paciente?.
¿ Cómo dar de alta un paciente?
El área pacientes permite la carga y administración de los mismos.
ANGEL en el consultorio
293
Para dar de alta un paciente debe tener
asignado el rol de "empadronador".
Para agregar un paciente
• haga click en el botón
pacientes.
• haga click con el botón
derecho del mouse.
• Seleccione la opción
Nuevo.
• Opción Nuevo Paciente.
Cada paciente tiene una ficha de datos dividida en áreas (solapas).
Cargue los datos
del paciente.
Recuerde
completar los
datos de DNI y
país.
Recomendamos
completar los
datos de la
Persona
Responsable del
paciente.
¿ Cómo asignarle una cobertura a un paciente?
Printed Documentation
294
Para acceder al
listado de
coberturas, haga
click en el botón
de agregar
nueva.
Un paciente
puede tener más
de una cobertura
médica.
Esto es relevante
para la
facturación.
Seleccione la
cobertura
filtrando el
listado según
su
conveniencia.
Observe con
atención que
una misma
cobertura
puede tener
varios
planes,
seleccione el
que
corresponde.
Debe
seleccionar
un plan, no
un
financiador o
cobertura.
Esto es
importante
para la
ANGEL en el consultorio
295
facturación.
FIN TUTORIAL
¿Cómo guardar una consulta?
Este tutorial incluye:
• Como seleccionar un paciente.
• Como abrir y consultar una historia clínica.
• Cómo guardar una nueva consulta.
• Otras opciones.
¿ Cómo seleccionar un paciente?
Para acceder a una historia clínica, elija el paciente:
Para abrir la historia clínica de un paciente:
• Haga click en el botón Atención (panel
izquierdo).
Printed Documentation
296
Para buscar un
paciente:
• Coloque
el
nombre
del
pacient
e o la/s
primera/
s letra/s
del
apellido.
• Haga
click en
el botón
buscar.
También puede abrir la historia clínica
de un paciente haciendo click sobre el
botón pacientes, seleccionándolo y
luego hacer click en el botón abrir.
Puede buscar el paciente por Apellido o por Numero de Documento
Para buscar un paciente (por cualquiera de las dos opciones):
Si Ud. coloca letras lo buscará por apellido, si coloca números lo
buscará por número de documento
¿ Cómo abrir y consultar una historia clínica?
Una vez abierto el paciente, aparece la historia clínica.
ANGEL en el consultorio
297
Aparece en
el panel
izquierdo,
un árbol
con varias
ramas,
organizadas
según los
meses, los
días y las
consultas
que se
hicieron.
Haga click
en el + para
abrir cada
rama.
Haga click
en cada
item de
cada día,
para ver los
datos
cargados
en la
consulta.
A la derecha del panel con el árbol,
aparece el nombre del doctor que lo
trató en cada ocasión.
¿ Cómo guardar una nueva consulta?
Las consultas almacenadas en Angel pueden ser directas o indirectas.
Consulta directa:
La consulta directa es la formal, que se realiza en el consultorio, y que tanto paciente como
profesional están presentes.
Printed Documentation
298
Para hacer una
consulta directa
(nuevo encuentro):
• Haga click en
el botón
Nuevo
Encuentro
(Directo).
• Aparece en
el panel
contiguo (el
que esta al
lado) un arbol
con varias
opciones:
Por cada
item puede
cargar datos
sobre el
paciente y
sobre la
consulta.
• Para cargar
los datos:
haga click en
la opción que
desea.
• En el panel
derecho
aparece una
serie de
opciones que
puede
completar.
Consulta indirecta:
Aquellas consultas telefónicas o de control.
ANGEL en el consultorio
299
Para hacer una
consulta indirecta:
• Haga click
en el botón
Nuevo
Encuentro
(Indirecto).
• Aparece en
el panel
contiguo un
sólo item
(Consulta -
Internacion).
• Complete
con un texto
libre en el
panel
derecho.
Guardando la consulta:
Tanto en una
consulta Directa
como Indirecta, para
guardar debe:
• Hacer click
en el botón
archivar.
Recuerde que si en cualquier
momento decide no almacenar la
consulta puede CANCELAR la
operación.
Printed Documentation
300
Otras opciones
Botón Cerrar
Cierra la historia clínica que en
ese momento se encuentra
abierta.
Botón Reingresar
Borra todos los datos cargados
en la consulta para que sean
nuevamente completados.
Botón Traer última ficha
Copia en la nueva consulta los
parámetros de la anterior para
ahorrar tiempo.
No todos los módulos tienen
está funcionalidad, en algunos
no corresponde.
FIN TUTORIAL
ANGEL en el consultorio
301
Formatos
ANGEL responde a los requerimientos de las sociedades científicas.
Esto nos llevó a desarrollar plantillas para resolver dos problemas.
1) Ayudar en el aprendizaje manteniendo una presentación homogénea para todos los
usuarios.
2) Responder en plazos muy breves a cambios y pedidos de nuevos registros.
Hoy podemos desarrollar nuevos módulos de especialidades o de patologías en 48 horas.
Los Formatos diseñados resuelven el 95 % de los pedidos que recibimos.
Formato A
Son datos que no se repiten en la misma consulta. El profesional solamente debe registrar los
datos positivos.
Por ejemplo un cardiólogo solamente tiene interés en completar si se trata zona endémica de
Chagas.
Formato B
Este formato se utiliza cuando el conjunto de datos se repite "n" veces.
Los símbolos "+" y "-" permiten agregar o eliminar medicamentos (ver imagen de ejemplo)
Printed Documentation
302
Formato C
Este caso es una combinación de los dos anteriores.
Se pueden repetir "n" antecedentes familiares.
Cada antecedente permite agregar "n" patologías para cada pariente.
Formato de Esquemas.
Este formato se utiliza para que el profesional pueda indicar sobre un esquema las
observaciones.
Se prioriza el bajo peso de la transferencia de datos, y la tabulación de las registraciones.
ANGEL en el consultorio
303
Formatos NO convencionales.
Un 5% de lo que nos solicitan no puede representarse en los formatos mencionados.
En este caso se realiza una interface propia para la circunstancia.
¿ Cómo imprimir una historia clínica?
Printed Documentation
304
Este tutorial incluye:
• Cómo imprimir una historia clínica.
¿ Cómo imprimir una historia clínica?
Para imprimir una historia clínica:
• haga click en el barra de menú, opción
Archivo.
• Seleccione la opción Imprimir.
La información a imprimir de la historia clínica puede ser limitada por un rango temporal. Lo que
Ud. ve en la H.C. es lo que ha de imprimir. Debe aplicar un filtro y el resultado de ese filtro es lo
que será impreso.
Si desea imprimir la totalidad de la H.C. simplemente limpie los filtros y con ello tendrá toda la
H.C. a la vista y será lo que imprima.
Si desea imprimir la historia clínica
completa, haga click en limpiar filtros.
ANGEL en el consultorio
305
El
reporte
se
genera
en una
nueva
ventana.
Para imprimir:
• Haga click en Archivo.
• Seleccione la opción Imprimir.
Si no desea imprimir la historia clínica,
haga click en Salir.
FIN TUTORIAL
Lectura rápida
En la práctica diaria el médico al ingresar el paciente debe tener una vista muy rápida de los
diagnósticos, y medicamentos que el paciente está tomando.
Para ello, con la apertura de la H.C. se presenta el resumen que mostramos en el siguiente
gráfico.
Printed Documentation
306
Es decir que inmediatamente de abierta la H.C. se presentan los diagnósticos que el paciente
ha tenido, las alertas que pueden ser distinto tipos de alergias u otro evento, y los
medicamentos que está tomando en este momento.
El sistema solamente muestra lo que está tomando en
este momento.
Si un tratamiento medicamentoso ha concluído, no se lo
mostrará como vigente.
Es decir que si el tratamiento dura 3 días, al cuarto día
no se presentará en el resumen.
Para acceder a tratamientos finalizados debe consultar
el detalle en la H.C.
Entendiendo las pantallas
Conceptos generales de la interface
La complejidad y cantidad de datos necesarios para confeccionar una Historia Clínica es
enorme.
Una de nuestras preocupaciones fue simplificarla y tratar de presentar una imagen homogénea
para todas las especialidades, de manera de reducir el tiempo de aprendizaje.
La interface que tenemos es clara y se repite INTENCIONALMENTE para que el usuario
encuentre las cosas con facilidad.
Expondremos a continuación las pantallas tipo que tienen el formato del 95% de los
requerimientos.
La pantalla más simple está constituída por un conjunto de líneas, con un dato en cada línea y
ese datos se elige de un menú desplegable.
Ejemplo 1.
ANGEL en el consultorio
307
Ejemplo 2
Luego encontramos otro tipo de pantallas.
Aquí con el signo "+" y el signo "-" podemos agregar o quitar conjuntos de datos.
Podemos agregar "n" antecedentes medicamentosos.
Printed Documentation
308
Ejemplo 3
Otro tipo es una combinación del primero ejemplo y del segundo.
Algunas líneas de datos se pueden repetir "n" veces.
En el ejemplo hay "n" Soplos
ANGEL en el consultorio
309
Ejemplo 4
En otros casos utilizamos esquemas.
Los esquemas permiten colocar "n" elementos sobre "n" esquemas.
Ejemplo de Trauma o Emergentología.
Printed Documentation
310
Otro ejemplo con otro esquema.
ANGEL en el consultorio
311
Ejemplo 5
Por supuesto que siempre se presentan casos que no pueden ser resueltos con este tipo de
pantallas y en esas ocasiones se realizan pantallas a medida.
Ejemplo el Odontograma que tiene un formato consensuado en cuanto a su contenido.
Printed Documentation
312
Una interface clara y que se repite facilitando el aprendizaje.
FIN TUTORIAL
Revisando la Historia
Filtros y Vistas
En este manual cuando nos referimos al médico lo hacemos en un sentido genérico
refiriéndonos a cualquier profesional de la salud con acceso a la Historia Clínica y a registrar
nuevos encuentros.
A partir de la versión 3.4 el profesional puede elegir distintas formas de usar la H.C.
Esas formas que implican filtrar la información a lo que él considera pertinente para una
correcta gestión.
Los filtros se acceden de las siguientes formas:
a) Directamente por tiempo.
ANGEL en el consultorio
313
b) Seleccionando un período específico.
c) Filtro predeterminado de paciente internado
LOS FILTROS MENCIONADOS ESTAN PREDEFINIDOS
CREANDO FILTROS A MEDIDA
La tarea comienza eligiendo en el menú la siguiente opción:
Se despliega la siguiente pantalla:
Printed Documentation
314
Se pueden combinar los filtros
temporales, de internación y de
fichas, para crear una única vista.
En cualquier momento se pueden eliminar los filtros,
desde la opción del menú.
Los filtros pueden ser guardados para ser utilizados en otras oportunidades.
Para ello ingrese en la opción de menú:
Elija el nombre de la vista:
ANGEL en el consultorio
315
Luego para acceder a filtrar la H.C. solamente deberá ingresar al menú de vistas y aplicarla a la
H.C. con la que este trabajando. UTILICE NOMBRES SIGNIFICATIVOS PARA EL FILTRO
APLICADO.
Ud. puede crear todas las vistas
que necesite. Ejemplos: Primera
consulta, Visita de Control,
Trabajo de investigación, etc..
Cargando nuevos datos
Simplificando el registro
Ud. también puede crear todas las formas de cargar datos en la H.C. en función de sus
necesidades.
Las opciones funcionan igual a como se explicó en la Vista de la H.C. solo que en esta ocasión
trabajará con la parte de carga de datos.
Indudablemente la carga de datos es en este momento, por lo cual no hay filtros temporales.
Las vistas para mirar la H.C. y para cargar datos son absolutamente independientes.
Independientemente de los filtros que elija, siempre es obligatorio colocar el MOTIVO DE
CONSULTA y la EVOLUCION.
Printed Documentation
316
Prescripción
Buenas prácticas
de prescipción
Recuerde que este es el manual de un software, no es el propósito convertirlo en un texto de
estudio.
Las recomendaciones que se formulan tienen como propósito ilustrar al usuario acerca de la
forma correcta de hacer las cosas y su fundamentación científica.
PRESCRIBIR es parte de un proceso lógico deductivo, basado en información global y objetiva.
NUNCA debe ser un acto reflejo, una receta de cocina o una respuesta a las presiones
comerciales.
Recomendamos la lectura de:
MANUAL DE BUENAS PRÁCTICAS
DE PRESCRIPCIÓN
MINISTERIO DE SALUD DE PERÚ. (2005)
OBJETIVOS DE UNA BUENA PRESCRIPCION.
• Contribuir a preservar o mejorar la salud y bienestar del paciente.
• Maximizar la efectividad en el uso de los medicamentos.
• Minimizar los riesgos a los que se expone al paciente al usar un medicamento.
• Minimizar los costos en la atención de salud por medio del uso racional del
medicamento.
• Respetar las opiniones de los pacientes en toda decisión terapéutica.
Recomendamos la lectura de:
GUÍA PARA LAS BUENAS PRÁCTICAS DE
PRESCRIPCIÓN:
METODOLOGÍA PARA LA PRESCRIPCIÓN RACIONAL
DE MEDICAMENTOS
MINISTERIO DE SALUD DE CHILE. (2010)
ETAPAS DEL PROCESO DE PRESCRIPCIÓN RACIONAL.
• Definir el o los problemas del paciente.
• Especificar los objetivos terapéuticos.
• Diseñar un esquema terapéutico apropiado para el paciente.
• Brindar información, instrucciones y advertencias.
• Indicar el tratamiento (Escribir la receta).
• Supervisar la evolución del tratamiento.
Recomendamos la lectura de:
GUÍA DE LA BUENA PRESCRIPCIÓN
Organización Mundial de la Salud
Programa de Acción sobre Medicamentos Esenciales.
Primer Paso
El proceso de la terapeútica razonada.
Caminar desde el problema a la solución.
ANGEL en el consultorio
317
Segundo Paso
La selección del medicamento.
Tercer Paso
Tratamiento de sus pacientes.
Seleccionar, prescribir, seguir el tratamiento del paciente y comunicarse efectivamente con el
paciente.
Cuarto Paso
Mantenerse actualizado.
Saber adquirir y tratar la nueva información sobre fármacos.
Siguiente
La selección del medicamento
La INDUSTRIA FARMACEUTICA
tiene estudios realizados sobre la cantidad de
medicamentos que un médico recuerda como primera
intención.
El número de medicamentos que los médicos recuerdan
como primera intención es entre 7 y 8, y el total que
recuerdan en detalle es 40.
La INDUSTRIA FARMACEUTICA utiliza el 80 % de sus
recursos en marketing.
Ud. constantemente esta siendo blanco de especialistas
que lo están estudiando para motivar su conducta
prescriptiva en función de los intereses comerciales de
una compania.
Si a la industria farmacéutica estuviera interesada en la
salud; dedicaría el mencionado 80% del presupuesto a
investigación en lugar de volcar ese dinero a
convencerlo de que su producto es mejor.
El éxito de una Farmaceútica lo miden los accionistas
por el balance, nunca por los pacientes curados.
Los medicamentos Preferidos son aquellos que el médico prefiere porque los ha estudiado,
se encuentra familiarizado con su uso y son su preferencia para los tratamientos usuales que
encuentra.
Printed Documentation
318
Los tratamientos Preferidos: la cuestión es que no todas las enfermedades requieren
tratamientos medicamentosos.
No existe una equivalencia entre los medicamentos P y los tratamientos P.
NO delegue en otros el armado de la lista de sus medicamentos P.
La responsabilidad en la atención del paciente es suya.
Ud. puede confiar en la experiencia de otros.
Ud. puede ser guiado por consensos.
La decisión final siempre es suya.
Los consensos son siempre conceptos o recomendaciones generales, ante el caso concreto
Ud. es el que toma la decisión.
La selección de sus medicamentos P lo lleva por un camino de aprendizaje.
Esto le permitirá distinguir las características principales y secundarias de cada fármaco.
El aprendizaje lo llevará a descubrir límites y encontrar alternativas sobre los fármacos que
selecciona.
Sus medicamentos P le permitirán concentrar sus esfuerzos en el aprendizaje de nuevos
efectos adversos, nuevos medicamentos y nuevas aplicaciones.
PASOS PARA LA SELECCION DEL MEDICAMENTO P
• Definir el diagnóstico
• Especificar el objetivo terapeútico
• Hacer un inventario de los medicamentos efectivos.
• Elegir un grupo.
• Elegir un medicamento.
Siguiente
¿Cómo armar su lista de medicamentos en ANGEL?
Distinguir:
La atención ambulatoria donde el médico realiza una
prescripción que el paciente compra en la farmacia
comunitaria.
La atención de internación donde el médico prescribe
tomando la GFT guía fármaco terapeútica de la
institución (ver en el manual).
La prescripción de Dispensación que se limita a
medicamentos de entrega GRATUITA por parte del
Estado. El Estado define que medicamentos entregará
gratis.
Ud. debe seleccionar los medicamentos P que incorporará a la atención ambultoria.
Para acceder a esta opción debe
tener el Rol de Médico y también
el Rol de Prescripción
Ambulatoria.
ANGEL en el consultorio
319
Siguiente
Tratamiento Medicamentoso
Existen tres tipos de tratamientos medicamentosos.
La diferencia es el circuito de cada uno y el control que la organización tiene sobre el evento.
Tratamiento medicamentoso
Ambulatorio:
El Profesional selecciona de un creado por el médico tratante en función de las Buenas
Prácticas definidas por la Organización Mundial de la Salud
¿Cómo crear mi propio vademecum?
Se inicia desde los accesos directos.
Para acceder a esta opción debe tener el Rol de Médico y también el Rol de Prescripción
Ambulatoria.
Esta opción abre la siguiente ventana
Printed Documentation
320
En esta ventana debemos elegir un nombre cualquiera. En el ejemplo dice Nombre del
Medicamento...pero puede ser cualquiera.
Elegiremos luego los diagnósticos en los cuales utilizamos este medicamento.
ANGEL en el consultorio
321
Recuerde que el CIE10 en el capítulo R
tiene síntomas y signos.
No son solamente diagnósticos.
Luego elegirá la Vía de administración para el medicamento
.
Printed Documentation
322
Debe identificar los principios activos de ese medicamento.
Ángel es un software que pretende
que la H.C. sea comprendida en todo
el mundo.
El nombre no es igual en todos los
paises, los principios activos son
universales.
Luego puede guardar el medicamento para utilizarlo cuando prescriba.
ANGEL en el consultorio
323
Siguiente
Prescribiendo en la
Historia Clínica
Al iniciar la prescripción le preguntará si es AMBULATORIA o de DISPENSACIÓN.
Dispensación son medicamentos entregados gratuitamente en la institución.
Los AMBULATORIOS se eligen del vademecum que Ud. ha confeccionado.
Los de DISPENSACIÓN se eligen de los que la institución entrega.
Si se trata de un INTERNADO se eligen de los medicamentos incorporados por la Guía
Farmacoterapeútica.
Printed Documentation
324
Le aparece el listado del vademecum que Ud. ha armado.
Debe indicar la duración del tratamiento.
ANGEL en el consultorio
325
También debe indicar los momentos en que debe suministrarse el medicamento.
Indique la posología.
Este cambio se ha introducido en la versión 3.4.7.2
Los cambios son muy grandes e importantes por ello decidimos publicarlos en versiones
continuadas.
Siguiente
Tratamientos vigentes
Al prescribir Ud. podrá ver los tratamientos vigentes y los que han concluído en el último año.
Printed Documentation
326
La solapa con el título Medicación del último año le muestra todos los tratamientos, vigentes o
no que se ordenaron en el último año calendario.
Siguiente
Anular tratamiento vigente
En el caso de que un profesional decida anular un tratamiento, por cualquier razón que
corresponda, podrá registrarlo desde el módulo de prescripción.
Se le presentará la ventana con los tratamientos vigentes y podrá anular un tratamiento.
Esto es útil para cuando se producen efectos adversos, o un tratamiento es ineficaz y debe
cambiarse por otro.
Solamente se pueden anular los tratamientos vigentes, los concluídos no pueden afectarse.
ANGEL en el consultorio
327
Siguiente
Extender tratamientos crónicos
Los tratamientos medicamentosos crónicos requieren que un profesional extienda su aplicación
cada cierto tiempo.
Ese tiempo puede configurarse en función de las prácticas en distintos paises.
La forma de extender un tratamiento crónico es mediante la siguiente pantalla a la que se
accede desde el módulo de prescripción.
Printed Documentation
328
Siguiente
La entrega de medicamentos
Al prescribir el sistema detecta si se trata de un paciente internado / hospitalizado o no.
En el caso del paciente hospitalizado / internado, la cantidad total del tratamiento es informada
a la FARMACIA HOSPITALARIA.
En la versión 3.4.7.8 el sistema mostrará el saldo de los prescripto y entregado por la
Farmacia.
Es decir que si el tratamiento indica 4 comprimidos durante 5 días la Farmacia sabrá que debe
entregar 20 comprimidos en total.
La Farmacia puede establecer su propia política de entrega, es decir entregar por día 4 y
repetirlo 5 veces o entregar lo que le parezca conveniente para 48 hs. o 72 hs. o para el fin de
semana.
El sistema va llevando el saldo de lo prescripto y de lo entregado.
Cuando se trata de pacientes ambulatorios el sistema requiere que se indique si se trata de
tratamientos ambulatorios privados o ambulatorios de dispensación. Llamamos de
dispensación a aquellos tratamientos cuyos medicamentos son entregados generalmente en
forma gratuita por la misma institución o por otra institución generalmente del gobierno.
ANGEL en el consultorio
329
En los casos de dispensación también se lleva el saldo.
Es decir que si el profesional prescribió 4 comprimidos durante 5 días, el dispensador podrá
entregar los 20 comprimidos en una sola oportunidad, o entregarlos en partes según lo que
corresponda administrativamente.
En ambos casos se está llevando el saldo, de manera que si algún profesional dispusiera la
cancelación de un tratamiento el saldo inmediatamente pasa a ser 0 con lo cual la Farmacia o
el Dispensador saben que no deben entregar más comprimidos porque el tratamiento ha sido
anulado.
331
Laboratorio de Análisis
Laboratorio de análisis
WWW.PROYECTOLISA.NET
LISA Laboratory Information System ANGEL
LISA está desarrollado en JAVA con código abierto.
Se puede utilizar en conjunto con ANGEL o cualquier otro sistema hospitalario.
LISA no tiene pantallas propias, es una aplicación (servidor) que se conecta con otros
programas.
Por un lado LISA se conecta con ANGEL para tomar los pedidos y para enviar los resultados a
la Historia Clínica.
Por otro lado LISA se conecta con los DRIVERS (específicos para cada equipo) y a través de
estos "habla" con los equipos de laboratorio.
Todo el código de LISA está abierto para que pueda ser utilizado libremente y todo el código de
los DRIVERS también.
Ud. puede desarrollar sus propios DRIVERS para equipos particulares que utilice.
LISA tiene licencia de software libre. Utilizamos entonces la Licencia Pública General de GNU
(GPL de GNU, por sus siglas en inglés).
Etapas Laboratorio
Etapa Pre Analítica
1) Solicitar turno e instrucciones.
2) Recepción.
3) Toma de muestras.
4) Separación, Distribución y Transporte.
Etapa Analítica
Printed Documentation
332
1) Procesamiento de muestras.
2) Control del equipamiento.
3) Control de la calidad analítica.
Etapa Post Analítica
1) Generación y entrega del informes.
2) Registro de pacientes y sus resultados.
Menú de Laboratorio
El menú que posee el responsable de un laboratorio es el siguiente:
ORGANIZACION DEL LABORATORIO
Dentro de una institución puede existir un único laboratorio o muchos laboratorios.
Así es frecuente en instituciones grandes que exista un laboratorio en Hemoterapia y también
uno en Hematología.
En otras instituciones aún más grandes los laboratorios están divididos por especialidades.
Laboratorio de Análisis
333
El Jefe de Departamento (nombre genérico) que tiene asignado un laboratorio debe configurar
su servicio.
La recepción de pacientes puede trabajar para un laboratorio o para varios laboratorios.
La configuración es flexible.
Incluso Ud. puede tener un servidor LISA conectado a "n" aparatos o muchos servidores LISA
cada uno de ellos conectado a otros "n" aparatos.
Configuración de Laboratorio
Cada Jefe de cada laboratorio controla la configuración de su área.
La primera opción es definir que determinaciones se realizan en el área.
Esto significa que de todas las determinaciones posibles solamente se indican aquellas que
realmente se resuelven en el área.
Esto se concreta seleccionando en la ventana superior las determinaciones que efectivamente
se realizan y luego incluyéndolas en la ventana inferior.
Para agregar o quitar de la ventana inferior se puede hacer realizando un doble click sobre la
determinación o arrastrando y soltando.
Printed Documentation
334
Configuración de
rutinas / perfiles
Para simplificar el trabajo las determinaciones deberían agruparse bajo nombres significativos
para la institución.
Por ejemplo Perfil embarazo primer trimestre.
Las rutinas o perfiles son solamente nombres para agrupar y trabajar con las determinaciones.
Son una forma de ordenamiento pues indudablemente siempre se trabaja con determinaciones.
El asignar nombres a las rutinas o perfiles también facilita que el resto de los profesionales
realice los pedidos con mayor exctitud.
Primero con el botón derecho creamos el nombre de una nueva rutina / perfil.
Nuevamente tomaremos desde la ventana inferior y con un doble click o arrastrando y soltando
agregaremos determinaciones.
Las determinaciones Disponibles son
las que se han configurado
previamente.
Es decir que solamente aparecen las
determinaciones que efectivamente
realiza el laboratorio que estamos
configurando.
Laboratorio de Análisis
335
Solicitando determinaciones
El profesional en la Historia Clínica solicita determinaciones.
Para ello cuenta con un módulo dentro de la H.C. que abre la siguiente ventana.
En la ventana aparece el nombre del Laboratorio al cual le solicita prácticas.
En este ejemplo Laboratorio 1 y Laboratorio 2
Lo ideal es que el nombre del laboratorio responda a las determinaciones o características de
las prácticas que realiza.
Ejemplos:
Laboratorio de Urgencias.
Laboratorio de Bacteriología.
Laboratorio de Hematología.
Laboratorio de Química.
Esto luego se simplifica con el uso. De cualquier manera recuerde que el profesional médico
solamente puede pedir las determinaciones y rutinas que el laboratorio realiza. No puede
pedirle cualquier cosa, solamente aquellas que ha configurado como válidas.
El profesional puede solicitar las determinaciones, eligiendo rutinas / perfiles.
En el ejemplo y como consecuencia de la configuración un Hemograma esta compuesto por
Hematócrito, Hemoglobina, etc.
El ejemplo no tiene un rigor científico es meramente ilustrativo. La composición del Hemograma
la define el Bioquímico responsable.
La otra forma de pedir determinaciones es realizarla una por una sin utilizar el agrupamiento
por rutinas / perfiles.
Reiteramos que seleccionado el laboratorio aparecerán solamente las determinaciones que el
Laboratorio 2 (en este ejemplo) acepta como válidas.
Printed Documentation
336
El resultado de las peticiones desde el punto de vista de la Historia Clínica es el siguiente:
En la H.C. se ven las determinaciones solicitadas, no los perfiles / rutinas, sino las
determinaciones que componían las rutinas.
Si se solicitan rutinas / perfiles que
contienen algunas determinaciones
comunes, ANGEL consolida la
información para que no exista
duplicación de pedidos.
Si el profesional se equivoca y pide
más de una vez lo mismo el sistema lo
ordena y solamente queda registrado
un pedido.
Laboratorio de Análisis
337
Recepción de Laboratorio
Existen tres formas en las que el paciente llega a la recepción del laboratorio.
Primero:
El paciente internado al cual el médico le ha solicitado a algún laboratorio la realización de
determinaciones.
La persona responsable de las extracciones obtendrá un listado de los pacientes a los cuales
debe contactar.
Si se tratara de un paciente ambulatorio el procedimiento es diferente.
En la solapa de búsqueda que mostramos más arriba nos permitirá abrir una ventana como la
siguiente.
Aparece el cuadro para buscar pacientes. Colocamos una letras hasta encontrarlo y
seleccionarlo.
Y en la parte inferior de la ventana aparecerán las determinaciones que le han solicitado en el
consultorio externo.
Y aquí debemos distinguir dos situaciones:
a) El paciente fue atendido en un consultorio externo dentro de la institución (incluídos los
CAPS o Centros de Atención Primaria), en cuyo caso ya tenemos registrados los pedidos de
determinaciones.
b) El paciente llega con una orden escrita pues se ha atendido en cualquier otro lugar.
En este caso seleccionamos el paciente y la recepcionista carga las determinaciones que se
solicitaron por orden escrita.
Printed Documentation
338
A continuación pasamos a la impresión de etiquetas.
La configuración de las etiquetas y su contenido, código de barras, nombre del paciente, o
cualquier otro dato, es configurable por el usuario teniendo como base las instrucciones que
correspondan al manual de la impresora de etiquetas.
El sistema SUGIERE la cantidad de etiquetas a imprimir en función de las determinaciones y
los equipos que están configurados para realizarlas, pero el usuario puede cambiar la cantidad
e imprimir más si le parece conveniente.
Laboratorio de Análisis
339
Administración de ordenes
Una vez emitidas las etiquetas estas identifican a una orden
La pantalla tiene a la izquierda el listado de ordenes
Printed Documentation
340
Y a la derecha las determinaciones que la componen
Resultados
Una vez emitidas las órdenes los especimenes quedan a la espera de un resultado.
Aquí se visualiza a la izquierda un listado de todos los especímenes.
Edición de resultados
A la derecha en la parte superior una grilla con las determinaciones y las rutinas cuyos valores
se irán completando a medida que los resultados se vayan obteniendo.
Existen dos formas de obtener los resultados:
a) Si la rutina es manual, se ingresan directamente los valores en la grilla.
b) Si la rutina es automática, los valores serán tomados de los equipos mediante LISA.
Por último en la parte inferior se almacenan los valores definitivos del especímen. Esta última
grilla puede ser modificada a criterio del profesional.
Ambas grillas deben ser consideradas como "papel de trabajo", es decir que los valores que se
ingresen en ellas NO serán guardados en la historia clínica hasta que se decida grabarlos
definitivamente
Guardar resultados en la HC
Para guardar los resultados es necesario pasar al "Modo guardado" ubicado en la parte inferior
de la lista de especímenes. Aparecerá un checkbox al lado de cada uno de los especímenes
que se desea guardar.
Una vez seleccionados, hacer click en "Guardar en la H.C.".
Laboratorio de Análisis
341
De esta forma los resultados quedaran guardados en la H.C. y podrán ser vistos por el
personal médico.
Filtros
Para mayor comodidad existen filtros por rango de número de especímen que ayudan a
visualizar aquellos que más nos interesan.
Printed Documentation
342
Una vez guardados los resultados en la H.C. podrán ser visualizados por todos los
profesionales con acceso a la historia y lo verán de esta forma.
Laboratorio de Análisis
343
FIN TUTORIAL
Agradecimiento
Agradecemos el aporte del Lic. Juan F. Nieto Pajares, Jefe del servicio de Informática del
Complejo Asistencial de Ávila.
El Lic. Nieto Pajares nos entregó una traducción y elaboración de los códigos de LOINC que
utiliza en sus sistemas y han sido incorporados a nuestro desarrollo.
Este aporte desinteresado nos ha ahorrado muchas horas de trabajo y por ello nuestro
reconocimiento hacia Juan.
Documentación LISA
Conceptos técnicos de LISA
LISA
Printed Documentation
344
Lisa es un servidor desarrollado en JAVA cuya funcionalidad principal es la de administrar las
peticiones de rutinas automáticas por parte del Angel para generar los pedidos a los drivers y
obtener los resultados de estos últimos, almacenándolos temporalmente para su posterior
consulta desde Angel.
Interfaces
Laboratorio de Análisis
345
El servidor LISA cuenta con 3 interfaces.
Clientes Angel:
Interfaz del tipo TCP/IP
Acepta y mantienes las conexiones de los clientes Angel.
Sincroniza el estado de los resultados para mantener actualizados a los clientes Angel
Clientes Driver:
Interfaz del tipo TCP/IP
Registra drivers nuevos y acepta los actualmente registrados.
Routea las ordenes de los clientes Angel a los drivers correspondientes.
Servidor de base de Datos:
Interfaz del tipo JDBC.
Utilizada para persistencia de datos.
Interfaz Lisa-Angel
La forma mediante la cual interactuan Angel y LISA puede representarse en un modelo de 4
capas:
Conexión:
Por sobre TCP/IP existe un selector de
conexiones entrantes que administra las
peticiones de conectividad y los paquetes
con datos entrantes. La prioridad de esta
capa es la de brindar una alta disponibilidad
a los clientes que intentan conectarse. Por
otro lado acepta los paquetes de datos sin
realizar comprobaciones a nivel protocolo.
Protocolo:
Esta capa tiene como prioridad validar a
nivel aplicativo los datos de los paquetes
entrantes. Posee un protocolo fijo
especificado en la clase correspondiente.
Su funcionalidad principal es la de obtener
una instancia de un comando inicializado y
ejecutarlo, validando la consistencia de los
datos parámetros del comando. También
valida que el comando solicitado sea válido.
Comando:
Un comando representa servicio que el
servidor brinda a los clientes. Cada
comando es independiente y maneja su
propios parámetros de entrada específico
de acuerdo con la función que desempeña.
Se pueden agregar y quitar comandos del
servidor desde un administrador de
comandos de forma fácil. De esta forma el
servidor adquiere una escalabilidad
funcional acorde al propósito del mismo.
Printed Documentation
346
Arquitectura
A nivel arquitectura, LISA está formado por 3 capas bién definidas:
Capa de conexión:
Se encarga de aceptar las conexiones y
paquetes de datos sin hacer validaciones de
contenido.
Capa de protocolo:
Efectúa validaciones de contenido ubicando
el comando solicitado. Para esta capa se
usa un subsistema de hilos configurables
que paralelizan la prestación de los
servicios/comandos solicitados.
Capa de Comando-Dominio:
Un comando es una funcionalidad
encapsulada que brinda un servicio, ya sea
entregar datos al cliente o grabarlos en la
BD. Internamente tiene validaciones propias
de la funcionalidad que brinda. El comando
se apoya en el subsistema de dominio para
operar dándole facilidad de operación al
momento de persistir o mapear datos.
Capa de conexión
Es un thread que administra las conexiones y los paquetes entrantes. Compuesta por un
Listener que contiene un Selector y un ThreadPool.
El Selector recibe todos los paquetes entrantes para que el Listener los procese.
En caso que sea una conexión entrante entonces instancia un cliente nuevo y le asigna una
conexión.
En caso de que sea un paquete entrante de un cliente, entonces lo deposita en un buffer
intermedio entre el Listener y el Thread Pool.
El ThreadPool es un subsistema que mantiene X cantidad (configurables ) de Workers en modo
sleep hasta que encuentre datos para procesasr en un buffer compartido (Sigue modelo de
Productor/Consumidor).
Laboratorio de Análisis
347
Capa de Protocolo
Cada Worker deriva en el módulo Protocol la responsabilidad de validar la integridad de los
datos y de identificar que Comando es el que se está solicitando.
Para eso hay un ComandMgr que contiene todos los comandos registrados hasta el momento.
Y los tiene indexados por un identificador único para cada comando.
Capa de Comando-Dominio
Una vez que el worker obtiene el comando solicitado lo ejecuta pasándole los parámetros
internos que el comando va a necesitar para ser ejecutado, sin validarlos.
Cada comando valida el contenido de esos datos de forma particular y ejecuta su funcionalidad
correspondiente.
Casos de uso de LISA
Version 1.0 approved
Prepared by Rojas,Agustín
Printed Documentation
348
Proyecto ANGEL
23/03/11
Listado de casos de uso
Actor Primario Casos de uso
Angel *A01- Agregar Orden
*A02- Finalizar especímen
*A03- Retornar rutinas por equipo
*A04- Retornar rutinas por especímen
*A05- Retornar rutinas no asignadas por
equipo
*A06- Actualizar estado a rutina no
asignada
Driver *D01- Regristrar driver
*D02- Registrar rutina
*D03- Retornar worklist
*D04- Insertar set de rutinas no asignadas
*D05- Retornar resultado de rutina
Administrador *Adm01- Configurar servidor
*Adm02- Configurar driver
Cliente *C01- Aceptar conexión
*C02- Desconectar Cliente
Laboratorio de Análisis
349
Administrador
Caso de Uso código Adm01
ID Adm01
Name Configurar Servidor
Creado por Rojas, Agustín Ultima
actualización
Rojas, Agustín
Fecha de creación 23/03/11 Fecha de la última
actualización
23/03/11
Actores Administrador
Descripción El administrador configura las propiedades
del servidor para que se ejecute
Precondiciones 1. Servidor Offline
Postcondiciones 1. Servidor Online configurado
Flujo normal 1. El administrador ingresa la
Configuración en un archivo de
configuración.
2. El administrador inicializa al servidor
3. El servidor lee los datos de la
configuración (E1)
4. El servidor se configura
Flujo alternativo
Excepciones E1. Error de lectura de la configuración.
Datos incorrectos.
Inclusiones
Frecuencia de uso
Asumidos
Notas
Caso de Uso código Adm02
ID Adm02
Name Configurar driver
Creado por Rojas, Agustín Ultima
actualización
Rojas, Agustín
Fecha de creación 23/03/11 Fecha de la última
actualización
23/03/11
Actores Administrador
Descripción El administrador configura las propiedades
del servidor para que se ejecute
Precondiciones 1. Driver offline
Postcondiciones 2. Driver online configurado
Flujo normal 1. El administrador ingresa la Configuración
en un archivo de configuración.
2. El driver inicializa al servidor
3. El driver lee los datos de la configuración
(E1)
4. El driver se configura
Printed Documentation
350
Flujo alternativo
Excepciones E1. Error de lectura de la configuración.
Datos incorrectos.
Inclusiones
Frecuencia de uso
Asumidos
Notas
ANGEL
Caso de Uso código A01
ID A01
Name Agregar Orden
Creado por Rojas, Agustín Ultima
actualización
Rojas, Agustín
Fecha de creación 23/03/11 Fecha de la última
actualización
23/03/11
Actores Angel
Descripción El cliente Angel genera una orden hacia el
servidor, la cuál deberá ser registrada y
procesada en caso de que sea posible.
Precondiciones Servidor Online, Cliente conectado
Postcondiciones Orden agregada al servidor.
Flujo normal 1. El cliente angel envía una Orden
generada al servidor.
2. El servidor recibe la Orden
3. El servidor valida consistencia e
integridad de la Orden. (E01)
4. El servidor persiste a la Orden
5. El servidor busca al Driver
correspondiente (A02) (E02)
6. El servidor envía la Orden al Driver
correspondiente.
Flujo alternativo A01. Si el Driver correspondiente se
encuentra Offline,
Excepciones E01. Si la orden no es válida, entonces el
servidor informa al cliente angel que la
Orden es inválida mediante un comando de
error.
E02. El driver solicitado no existe, entonces
se informa al cliente Angel mediante un
comando de error.
Inclusiones
Frecuencia de uso
Asumidos
Notas
Caso de Uso codigo A02
ID A02
Laboratorio de Análisis
351
Name Finalizar especímen
Creado por Rojas, Agustín Ultima
actualización
Rojas, Agustín
Fecha de creación 23/03/11 Fecha de la última
actualización
23/03/11
Actores Angel
Descripción Una vez tratado un especimen en el Cliente
Angel, se le avisa al servidor que dicho
especímen no será requerido en el futuro.
Precondiciones Servidor Online, Cliente conectado
Postcondiciones Especímen Actualizado
Flujo normal 1. El cliente angel envía una Orden
generada al servidor.
2. El servidor recibe la Orden
3. El servidor valida consistencia e
integridad de la Orden. (E01)
4. El servidor persiste a la Orden como
`Pendiente`
5. El servidor busca al Driver
correspondiente (A02) (E02)
6. El servidor envía la Orden al Driver
correspondiente.
7. El servidor actualiza el estado de la
orden a `Procesando`
Flujo alternativo A01. Si el Driver correspondiente se
encuentra Offline, el caso de uso termina.
Excepciones E1. Error de lectura de la configuración.
Datos incorrectos.
Inclusiones E01.Si la orden no es válida, entonces el
servidor informa al cliente angel que la
Orden es inválida mediante un comando de
error.
E02. El driver solicitado no existe, entonces
se informa al cliente Angel mediante un
comando de error.
Frecuencia de uso
Asumidos
Notas
Caso de Uso código A03
ID A03
Name Retornar rutinas por equipo
Creado por Rojas, Agustín Ultima
actualización
Rojas, Agustín
Fecha de creación 23/03/11 Fecha de la última
actualización
23/03/11
Actores Angel
Descripción Se emite un listado de las rutinas
disponibles para cada uno de los equipos
enviados por parámetro
Precondiciones Servidor Online, Cliente Conectado
Printed Documentation
352
Postcondiciones Listado emitido
Flujo normal 1. El cliente Angel emite una solicitud de
rutinas al Servidor
2. El servidor valida los equipos que
conforman la solicitud (A1)
3. Por cada equipo
a. El servidor busca el driver
correspondiente.
b. El servidor agrega las rutinas del
driver al listado de rutinas
4. El servidor emite el listado al cliente
Angel.
Flujo alternativo A1. En caso de que el equipo no sea válido,
no se tendrá en cuenta.
Excepciones
Inclusiones
Frecuencia de uso
Asumidos
Notas
Caso de Uso código A04
ID A04
Name Retornar rutinas por especímen
Creado por Rojas, Agustín Ultima
actualización
Rojas, Agustín
Fecha de creación 23/03/11 Fecha de la última
actualización
23/03/11
Actores Angel
Descripción Se emite un listado de las rutinas realizadas
para un especímen pasado como
parámetro.
Precondiciones Servidor Online, Cliente Conectado
Postcondiciones Listado emitido
Flujo normal 1. El cliente Angel emite una solicitud de
rutinas al Servidor
2. El servidor valida el especímen que
conforma la solicitud (A1)
3. El servidor busca las rutinas que fueron
realizadas para el especímen.
4. El servidor emite el listado al cliente
Angel.
Flujo alternativo A1. En caso de que el especímen sea
inválido se envía un comando de error al
cliente
Excepciones
Inclusiones
Frecuencia de uso
Asumidos
Notas
Caso de Uso código A05
Laboratorio de Análisis
353
ID A05
Name Retornar rutinas no asignadas por equipo
Creado por Rojas, Agustín Ultima
actualización
Rojas, Agustín
Fecha de creación 23/03/11 Fecha de la última
actualización
23/03/11
Actores Angel
Descripción Se emite un listado de rutinas no
asisgnadas para un conjunto de equipos
enviados como parámetro.
Precondiciones Servidor Online, Cliente Conectado
Postcondiciones Listado de rutinas no asignadas emitido.
Flujo normal 1. El cliente Angel emite una solicitud de
rutinas no asignadas al Servidor
2. El servidor valida los equipos que
conforman la solicitud (A1)
3. Por cada equipo
a. El servidor agrega las rutinas no
asignadas al listado.
4. El servidor emite el listado al cliente
Angel.
Flujo alternativo A1. En caso de que el especímen sea
inválido se envía un comando de error al
cliente
Excepciones
Inclusiones
Frecuencia de uso
Asumidos
Notas
Caso de Uso código A06
ID A06
Name Actualizar estado a rutina no asignada
Creado por Rojas, Agustín Ultima
actualización
Rojas, Agustín
Fecha de creación 23/03/11 Fecha de la última
actualización
23/03/11
Actores Registrar driver
Descripción El cliente Angel envía el estado actualizado
de una rutina no asignada y el servidor lo
sincroniza.
Precondiciones Servidor Online, Cliente Conectado
Postcondiciones Estado de rutina no asignada actualizada
Flujo normal 1. El cliente Angel envía el ID de rutina no
asignada y un estado.
2. El servidor recibe los datos (E1)
3. El servidor actualiza el estado de la
rutina no asignada.
Flujo alternativo
Printed Documentation
354
Excepciones E1. Si hay un error en la consistencia o
integridad de los datos de la rutina no
asignada, entonces se emite un comando
de error al cliente Angel.
Inclusiones
Frecuencia de uso
Asumidos
Notas
Driver
Caso de Uso código D01
ID A06
Name Registrar driver
Creado por Rojas, Agustín Ultima
actualización
Rojas, Agustín
Fecha de creación 23/03/11 Fecha de la última
actualización
23/03/11
Actores Administrador
Descripción El administrador configura las propiedades
del servidor para que se ejecute
Precondiciones 1. Servidor Offline
Postcondiciones 1. Servidor Online configurado
Flujo normal 1. El administrador ingresa la
Configuración en un archivo de
configuración.
2. El administrador inicializa al servidor
3. El servidor lee los datos de la
configuración (E1)
4. El servidor se configura
Flujo alternativo
Excepciones E1. Error de lectura de la configuración.
Datos incorrectos.
Inclusiones
Frecuencia de uso
Asumidos
Notas
Caso de Uso código D02
ID D02
Name Registrar rutina
Creado por Rojas, Agustín Ultima
actualización
Rojas, Agustín
Fecha de creación 23/03/11 Fecha de la última
actualización
23/03/11
Actores Driver
Descripción El driver envía la información de cada una
Laboratorio de Análisis
355
de las rutinas que puede resolver. El
servidor las registra para poder realizar
consultas a posteriori.
Precondiciones Servidor Online, Driver registrado
Postcondiciones Las rutinas del driver se encuentran
registradas
Flujo normal 1. El servidor busca al driver
correspondiente.
2. El sevidor persiste las rutinas y
determinaciones para el driver.
Flujo alternativo
Excepciones
Inclusiones
Frecuencia de uso
Asumidos
Notas
Caso de Uso código D03
ID D03
Name Retornar Worklist
Creado por Rojas, Agustín Ultima
actualización
Rojas, Agustín
Fecha de creación 23/03/11 Fecha de la última
actualización
23/03/11
Actores Driver
Descripción El Servidor envía un listado con todas las
órdenes pendientes para el driver
solicitante.
Precondiciones Servidor Online, Driver registrado
Postcondiciones Worklist enviado al driver
Flujo normal 1. El driver envía una solicitud de worklist al
servidor.
2. El servidor busca las órdenes en estado
'pendiente' registradas para ese driver.
3. Por cada orden encontrada
a. El servidor agrega la orden al worklist.
4. El seridor envía el worklist al driver. (A1)
5. El servidor actualiza el estado de las
órdenes pendientes enviadas a
'procesando'
Flujo alternativo
Excepciones
Inclusiones
Frecuencia de uso
Asumidos
Notas El worklist es un conjunto de rutinas que el
driver debe resolver.
En caso de no haber órdenes, el worklist se
envía vacío.
Caso de Uso código D04
Printed Documentation
356
ID D04
Name Insertar set de rutinas no asignadas
Creado por Rojas, Agustín Ultima
actualización
Rojas, Agustín
Fecha de creación 23/03/11 Fecha de la última
actualización
23/03/11
Actores Driver
Descripción
Precondiciones Servidor Online, Driver registrado
Postcondiciones Rutinas no asignadas insertada en estado
pendiente.
Flujo normal 1. El driver envía un set de rutinas no
asignadas.
2. El servidor identifica que driver es. (E1)
3. El servidor registra las rutinas en estado
'pendiente'
Flujo alternativo
Excepciones El Si el driver no es identificado
correctamente entonces se termina la
ejecución del caso de uso.
Inclusiones
Frecuencia de uso
Asumidos
Notas La diferencia entre una rutina no asignada y
una común es que la segunda fue emitida
por el caso de uso <A01> y por lo tanto se
espera un resultado por el caso de uso
<D05>, en cambio para la primera se
obtiene un resultado para una orden que
puede existir o no, estar completa o a la
espera de un resultado. Es un resultado sin
orden previa.
Caso de Uso código D01
ID D05
Name Desconectar Cliente
Creado por Rojas, Agustín Ultima
actualización
Rojas, Agustín
Fecha de creación 23/03/11 Fecha de la última
actualización
23/03/11
Actores Driver
Descripción
Precondiciones Servidor Online, Cliente angel conectado
Postcondiciones Rutinas no asignadas insertada en estado
pendiente.
Flujo normal 1. El cliente angel se desconecta del
servidor.
2. El servidor identifica una conexión
cerrada.
3. El servidor busca al cliente através de
Laboratorio de Análisis
357
los datos de la conexión dentro de la lista de
clientes.
4. El servidor elimina al cliente de la lista.
5. El servidor da de baja al cliente.
Flujo alternativo
Excepciones El Si el driver no es identificado
correctamente entonces se termina la
ejecución del caso de uso.
Inclusiones
Frecuencia de uso
Asumidos
Notas
Cliente
Caso de Uso codigo C01
ID C01
Name Aceptar Conexión
Creado por Rojas, Agustín Ultima
actualización
Rojas, Agustín
Fecha de creación 23/03/11 Fecha de la última
actualización
23/03/11
Actores Angel
Descripción El cliente ángel solicita una conexión al
servidor y éste le acepta agregandolo a una
lista de clientes conocidos.
Precondiciones Servidor Online, Cliente no conectado
Postcondiciones El cliente Angel se encuentra conectado
Flujo normal 1. El cliente Angel envía una solicitud de
conexión al servidor.
2. El servidor acepta la conexión y la
guarda en una estructura que identifica al
cliente conectado.
3. El servidor agrega la conexión a un
listado interno.
Flujo alternativo
Excepciones
Inclusiones
Frecuencia de uso
Asumidos
Notas
Caso de Uso codigo C02
ID C02
Name Desconectar Cliente
Creado por Rojas, Agustín Ultima
actualización
Rojas, Agustín
Printed Documentation
358
Fecha de creación 23/03/11 Fecha de la última
actualización
23/03/11
Actores Driver
Descripción
Precondiciones Servidor Online, Driver registrado
Postcondiciones Rutinas no asignadas insertada en estado
pendiente.
Flujo normal 1. El driver envía una solicitud de inserción
de rutinas con resultado.
2. El servidor identifica al driver.
3. El servidor inserta los resultados
Flujo alternativo
Excepciones El Si el driver no es identificado
correctamente entonces se termina la
ejecución del caso de uso.
Inclusiones
Frecuencia de uso
Asumidos
Notas
359
Acción Social - Proyecto ALBA
Proyecto ALBA
Bajo esta identificación agruparemos todo lo referido a ACCIÓN SOCIAL que está incluído
dentro de ANGEL.
La identificación con un nombre diferente se debe a que oportunamente ALBA será separado
manteniendo una integración de datos.
La proyección de ALBA es tan grande como la de ANGEL, solamente es cuestión de tiempo
para que las necesidades de registración se hagan evidentes en los gobiernos.
ALBA es también una revolución conceptual.
Hoy los gobiernos reparten dinero en el accionar y en bienes, sin medir los resultados que se
obtienen.
La Acción Social es simplemente una gran caja de dinero que se entrega con más o menos
justicia, pero siempre se trata de una justicia subjetiva.
La información que ALBA está en condiciones de brindar está orientada a GESTIONAR la
ACCION SOCIAL, a registrar las acciones, a registrar los beneficiarios de las acciones y a
medir los resultados.
ALBA es a la ACCION SOCIAL lo que ANGEL es a la GESTION DE SALUD.
Los recursos son muy limitados y las necesidades cada vez mayores.
Es tiempo de ser EFICIENTES, y para ello debemos medir las acciones, los resultados de las
acciones y los costos.
Siguiente
Creación de Grupos - Proyecto ALBA
Grupos
La acción social por definición son eventos que acontecen a grupos de individuos.
Un grupo podría incluso estar constituído por una sola persona, pero no está aislada, tiene
vínculos con otras personas u otros grupos.
Un ejemplo:
Un grupo conviviente puede estar constituído por los Simpson. Homero, March, Maggie, Bart y
Lisa.
Un grupo familiar puede no convivir, entonces tenemos que a los Simpson se les agrega el
Abuelo y las hermanas de March.
Printed Documentation
360
También puede un grupo conviviente estar constituído por un anciano que ha enviudado y vive
solo sin sus hijos.
La importancia radica en que el sujeto que constituirá la preocupación de la Acción Social no es
el individuo como en la H.C. sino el grupo al cual pertenece.
Todo el desarrollo que se realice para Acción Social puede usarse en forma independiente de
la H.C.
Nos referiremos al mismo como ALBA
Siguiente
Configurar grupos
Generalidades:
Para crear y configurar grupos se debe tener el rol de "Empadronador de Grupos" con el
permiso 9264, se recomienda también asignar el rol de "Empadronador" para incorporar
individuos.
A la izquierda aparece el ícono para ingresar a la pantalla de configuración y administración de
grupos.
Las tres solapas de la derecha son para
Administrar los grupos: Incorporar y crear grupos específicos Ej: Simpson e incorporar a
Homero y a March, etc.
Configuración de Grupos para
Crear tipos de grupos, Ej. Convivientes, Familiares, Deportivos, etc.
Editar Tipos para
Modificar características de grupos existentes.
Siguiente
Crear tipos de grupos
Antes de crear un grupo debemos definir los tipos de grupos con los que hemos de trabajar.
Acción Social - Proyecto ALBA
361
Si trabajamos en violencia familiar y realizamos talleres, tendremos grupos de mujeres que
asisten a los talleres.
Si damos una charla sobre educación sexual tendremos grupos escolares.
Si vamos a subsidiar a una familia por una catástrofe tendremos grupos familiares.
A su vez los grupos están consituidos por individuos que mantienen relaciones entre ellos.
Entonces
Primero vemos que categoría es la que vamos a trabajar.
Luego colocamos un nombre al tipo de grupo.
El tipo de grupo es Familia, no
Simpson.
Familias es el género, Simpson la
especie.
Para incluir las relaciones posibles en el grupo debo iniciar la creación con el "+" marcado en la
imagen siguiente.
Printed Documentation
362
El check en Excluyente significa que un individuo incorporado a este tipo de grupo NO puede
pertenecer a otro grupo del mismo tipo.
Si convivo con los Simpson, no puedo convivir con los Flanders.
Otros tipos de grupos puede ser que no sean excluyentes por lo tanto puedo ser parte de dos
equipos de fútbol.
Dentro del grupo existen distintas relaciones.
Las relaciones siempre son Ascendentes, Laterales o Descendentes.
Los grados de separación varian, así un padre es 1 y un Abuelo es 2.
Ejemplo de relaciones
Acción Social - Proyecto ALBA
363
Siguiente
Crear un grupo
Lo primero a definir es dentro de que tipo voy a crear el grupo.
Los tipos contienen definiciones genéricas de agrupamiento. Ej. grupo conviviente.
Ahora explicaremos como crear un grupo específico que se convertirá en el sujeto de las
acciones.
Con el botón derecho sobre el listado de grupos haremos un click y aparecerá la opción de
crear un grupo.
Aparecerá la siguiente ventana donde indicaremos el Nombre del grupo (uno específico, no
genérico)
La Categoría y el Tipo (alguno creado previamente)
Y el muñeco marcado nos permite elegir un declarante de los componentes y relaciones del
grupo.
En nuestro ejemplo Homero Simpson es quien viene a solicitar ayuda y declara como está
compuesto el grupo conviviente.
Printed Documentation
364
Después de elegir a Homero y de Aceptar la pantalla se mostrará de la siguiente forma:
Siguiente
Agregar miembros a un grupo
Con el botón derecho del mouse hacer click sobre el panel donde están los integrantes.
Acción Social - Proyecto ALBA
365
La incorporación de un nuevo integrante tiene tres elementos:
El nuevo individuo.
El integrante con el que mantiene relación.
La relación misma.
Printed Documentation
366
Entonces nos colocamos sobre un miembro del grupo y presionamos el botón derecho.
Aparecerá primero la opción de establecer si ese miembro es el origen o el destino de la
relación.
Luego elegiremos el nuevo miembro y por último la relación que los vincula.
Y al final la incorporación debería quedar de la siguiente forma.
Acción Social - Proyecto ALBA
367
Cada miembro del grupo puede tener múltiples relaciones con otros miembros.
Las relaciones que conforman al grupo en la realidad son múltiples y variadas, la correcta
registración tendrá consecuencias muy importantes cuando hagamos la evaluación de los
resultados de las acciones.
Estamos proponiendo que el esquema de la ACCION SOCIAL es:
Detección de la Necesidad ----> ACCION SOCIAL ---> Evaluación del resultado con relación a
la Necesidad y los Recursos.
Siguiente
Uso de ALBA
Acceso a ALBA
Para acceder a ALBA debemos tener asignado el rol de Actor Social cuyo permiso es el
número 9267.
Este rol debe ser asignado por el Administrador del Sistema al usuario.
El usuario con este rol visualizará los siguientes accesos directos:
Printed Documentation
368
Al presionar sobre la Atención de Grupos aparecerá una pantalla a la derecha que tiene el
nombre de un individuo.
Recuerde que los grupos están integrados por individuos, y por lo tanto Ud. registrará los datos
sobre uno de los miembros, pero esto afecta al grupo, no solamente al individuo.
Ejemplo:
A la familia Simpson un tornado le arrancó el techo de su casa.
Ud. le entrega materiales a Homero.
En este caso Homero es el que recibe el material, pero lo hace en nombre de su grupo
conviviente.
Si mañana viniera Bart a pedirle una solución para el mismo problema, ya estaría registrado
que se le entregó material a Homero.
Porque Bart y Homero están dentro del mismo grupo conviviente.
Acción Social - Proyecto ALBA
369
Printed Documentation
370
Los dos módulos de registración de ALBA liberados permiten registrar los insumos entregados
al grupo y la registración de eventos como acciones comunitarias.
Para utilizar el módulo de entrega de insumos debe contar con el rol de "ACTOR SOCIAL".
371
Accesorios
Máximo Control
Máximo Control
De los DATOS a las DECISIONES
Concepto
Es un tablero de comando o panel de control que permite tomar decisiones en tiempo real.
Es una síntesis de los datos de todos los eventos acontecidos en el Hospital, condensados en
indicadores clave para alcanzar el éxito de la gestión hospitalaria.
Existen 4 tipos básicos de paneles de control que surgen del ÁNGEL.
1. Control de gestión hospitalaria.
2. Epidemiología para decisiones sanitarias
3. Costos para administración financiera y contable.
4. Control de la actividad vinculada con Acción social (especialmente para gobierno)
¿ Qué beneficios concretos obtiene una organización que utiliza MÁXIMO CONTROL?
Mejorar el proceso de toma de decisiones y controlar la marcha del negocio en cada momento.
Tener disponible la información relevante de forma inmediata, hacer llegar la información a los
usuarios adecuados en el momento preciso y poder alinear toda la organización con la
estrategia de negocio.
¿En qué medida las aplicaciones de Business Intelligence pueden mejorar los resultados
de una organización de salud?
El éxito depende en un 100% de la disposición de los usuarios a mejorar su gestión y a
“informatizar” sus parámetros críticos. En el reporting analítico se puede medir el ahorro de
tiempo. Los decisores tienen más tiempo disponible para sus actividades, por ejemplo la
actividad vinculada con gestión de recursos, etc.. con lo que aumenta el rendimiento.
Cuanto mayor es la integración con los procesos mejores resultados se observan.
A través de una serie de mecanismos de extracción, transformación y carga de los datos, así
como las herramientas necesarias para definir “contextos” se facilita una interfaz
tremendamente sencilla. El objetivo es que cualquiera pueda tener acceso a una información
“contextualizada” y perfectamente estructurada, utilizando todo tipo de cuadros, listas y gráficos
de diferentes tipos donde la información irá cambiando de forma “viva” según vayan variando
las selecciones o los datos que queremos mostrar.
Todos los objetos interactúan entre sí.
¿Cuáles son las ventajas más importantes para las organización de salud que
incorporan soluciones de Business Intelligence?
La gestión inteligente de un negocio implica que todos los responsables de la toma de
decisiones en una organización dispongan de la información correcta y relevante, en el
momento adecuado y de forma comprensible, en el sitio requerido para tomar las mejores
Printed Documentation
372
decisiones para su área. La implantación no debe ser más costosa de lo que pueda ayudar a
ahorrar, y sin duda, debe ser fácil de manejar, para que llegue de verdad a las personas que
toman decisiones y no se convierta en una “trampa” sin salida en la que haya que esperar tres
meses a un informe que se necesita hoy o mañana.
Paneles de control
ÁNGEL propone crear paneles de control para cada nivel decisorio del Hospital.
Hoy los Jefes de Servicio, son excelentes curando gente, pero ignoran todo lo referido a
administración de su servicio.
La simple tarea de programar las vacaciones de los médicos del servicio que dirigen es una
complicación que insume a veces hasta un mes.
El Jefe de Servicio ignora cuanto ha consumido de medicamentos, no esta muy seguro de que
equipos tiene asignados por patrimonio y por supuesto tiene una idea inexacta de que
patologías ha atendido y que resultados obtuvieron.
El Jefe de Servicio no tiene ninguna forma de obtener la información que estamos exponiendo.
La continuación de esta problemática es que cualquier decisión más o menos comprometida
termina en el Director del Hospital.
El Director termina tomando decisiones sobre cambiar las lámpara de los baños hasta la
compra de un equipo, o la construcción de un ducto de ventilación.
Todos pasan la mayor parte del tiempo "apagando incendios" en lugar de tomar decisiones
racionales, y ello es consecuencia de la falta de información en tiempo y forma. Lo urgente
siempre toma la prioridad, en lugar de las políticas.
ÁNGEL tiene todos los datos necesarios para responder a estas preguntas.
La propuesta es que cada decisor tenga su propio panel de control, mediciones objetivas
definidas por cada área.
Más información www.maximocontrol.net
Vista Máximo Control
Máximo Control es una aplicación que se genera a medida para cada decisor dentro de una
organización de Salud.
Es una aplicación web.
Ud. puede crear su propia aplicación con su gente de sistemas, o contratarnos.
Cuando se accede se tiene a la vista una pantalla que en su parte izquierda se presenta así:
Se ha resaltado el botón de Uso y a la izquierda sombreado se ve el botón de configuración.
Más a la derecha se identifica el nombre del usuario.
Ud. debe ser un usuario de ANGEL para acceder a los paneles de control.
En función de sus permisos en ANGEL y su función dentro del organigrama de la institución se
le presentarán solamente los índices a los que Ud. tendrá acceso.
Accesorios
373
Acceso a Máximo.
Ud. accede a Máximo mediante un browser, Internet Explorer, Mozilla, o cualquier otro.
Ingresando
El sistema le pide su identificación.
Si Ud. no se ha registrado le pedirá identificarse y elegir una clave.
Desde allí Ud. podrá ingresar a las páginas de Máximo Control.
Vista General de la Pantalla.
Printed Documentation
374
Partes de la Pantalla
En la parte superior izquierda aparecen los botones de:
Selección de tipos de Indices.
Configuración de Vista / Formatos / Tablas para utilizar los índices.
Diseñador de Reportes
Organigrama y personal
Grupos
Otros reportes predefinidos
En la parte superior derecha aparecen las opciones de:
Generar los indices cuando se opta por la creación manual.
El botón de salir para cerrar la sesión y que otra persona no pueda acceder a la información
El botón de Nuevo índice para crear series comparativas o gráficos de torta con partes de un
total.
FIN TUTORIAL PRESENTACION
Accesorios
375
Configuración de Máximo Control
El principal concepto de Máximo Control es que cada usuario elige que indices ver y como
bucear en la información para la toma de decisiones.
Mostraremos a continuación como armar la estrategia de buceo en los datos.
Primero vamos a crear una nueva hoja con índices.
Para ello desde el área de Configuración elegimos la opción Nuevo.
Printed Documentation
376
Esto divide la ventana de la derecha para permitirnos ingresar las características de la nueva
hoja.
Accesorios
377
Le damos un nombre significativo para nosotros.
y luego seleccionamos la cantidad de índices que deseamos se nos presenten.
Veremos que además podemos elegir la Vista de los índices, es decir como se ordenan en la
pantalla.
Printed Documentation
378
Hemos creado una nueva hoja que contiene 3 índices.
La nueva hoja puede estar "colgada"
de cualquier rama del árbol. En este
caso de la Rama Folder, pero podría
ser cualquier otra. La idea es que la
navegación sobre los índices sea
conductiva hacia lo que deseamos
controlar.
Como vemos está creada la hoja Test versión 3.4.7 pero no están definidos los índices.
En la parte inferior de la hoja habrá aparecido con la Vista que elegimos una representación de
la hoja que estamos configurando.
Por último arrastrando y soltando los índices sobre el área en la que queremos que aparezcan
terminamos de configurar la hoja.
Ahora la hoja si tiene los índices asignados.
Accesorios
379
Cuando vayamos a visualizar el árbol de hojas configuradas tendremos la siguiente vista.
Si hacemos click sobre la hoja veremos la Vista elegida con los tres índices en sus respectivas
posiciones.
Si hacemos click sobre un índice veremos solamente ese índice ocupando toda la pantalla.
No necesitamos seguir por las ramas para ver la información, podemos ir saltando de rama en
rama o de hoja en hoja.
El ordenamiento es para realizar un buceo más ordenado pero no obligatorio.
La lupa ubicada en el margen superior izquierdo permite elegir un período de los índices, y
cambiarlo a voluntad.
FIN DEL TUTORIAL DE CONFIGURACIÓN.
Configuración de Reportes
Los reportes son aquellos informes que serán impresos.
Printed Documentation
380
El usuario puede generar distintos reportes y configurarlos a su gusto.
Una vista general de la pantalla.
Dentro de las opciones podemos determinar el tamaño de la hoja.
También podemos definir el zoom para ver lo diseñado.
Sobre la margen izquierda aparecen las herramientas que podemos utilizar para diseñar el
reporte que saldrá luego por impresora.
Accesorios
381
Cada una de estás herramientas tiene sus propias opciones de configuración.
Se utilizan arrastrando y soltando sobre la hoja de la derecha.
Luego de ubicada en la Hoja se abre la ventana de configuración.
Printed Documentation
382
La herramienta elegida puede también redimensionarse para mejorar la estética del reporte.
Dependiendo de la herramienta las opciones serán más o menos amplias.
Así la incorporación de gráficos presentará la posibilidad de elegir el gráfico que queremos
incluir en el reporte.
Accesorios
383
Luego podremos establecer el tiempo que representa el gráfico.
En este punto veremos que dice desde x días atrás hasta x días atrás.
Como la idea es que el reporte una vez armado se pueda imprimir todos los meses (o con
cualquier frecuencia)
no tendría sentido hablar de una fecha hasta otra fecha. Es decir el reporte debe ser por
ejemplo últimos 30 días calculados desde que decido imprimirlo.
También puedo elegir el tipo de gráfico, Barras, Área o Líneas.
Printed Documentation
384
FIN DEL TUTORIAL DE CONFIGURACIÓN DE REPORTES.
Tablas
Las tablas son ventanas que muestran datos útiles con un ordenamiento específico que el
usuario ha definido dentro de Máximo Control.
Accesorios
385
Gestión de Personal
Máximo Control representa los datos cargados en ANGEL en las opciones de Personal.
Panel de Control en Acción Social
Ver grupos
Acceder a la ventana de Grupos.
Se realiza presionando el botón GRUPOS
Luego se selecciona la Categoría de Grupo que desea consultar.
Printed Documentation
386
Y por último el Tipo de Grupo
Debajo se encontrarán con todos los grupos específicos registrados, sus vínculos y sobre la
márgen derecha la representación gráfica tal como se muestra en el video.
FIN DEL TUTORIAL DE VISUALIZACIÓN DE GRUPOS.
Gestión Social
Los datos representados en Máximo Control son los incorporados mediante las herramientas
de Grupos y Acción Social de ANGEL.
Todo lo referido a Acción Social lo identificamos como ALBA.
Costos en salud
¿ Es necesario costear?
¿ En las instituciones públicas, es necesario realizar estudios sobre costos?
En la década anterior dominada por las ideas neoliberales, la política general de los gobiernos
era privatizar.
En esa ola privatizadora, la salud no estuvo exenta de ser privatizada. Los hospitales públicos
para muchos políticos debían ser privados, pues a su criterio el estado siempre es ineficiente.
Y debemos preguntarnos: ¿ Es cierto que los hospitales públicos son ineficientes ?
Accesorios
387
La respuesta es:
NADIE LO SABE, PUES NUNCA SE HAN REALIZADO ESTUDIOS DE COSTOS Y POR LO
TANTO NUNCA SE HAN COMPARADO CON LOS COSTOS DE INSTITUCIONES
PRIVADAS.
¿Cuál es la mejor política?
No se sabe, podemos opinar en cualquier sentido, pero saberlo no.
ÁNGEL tiene todos los datos para poder realizar estudios de costos.
ÁNGEL permite hacer mediciones objetivas y comparables.
La solución a privatizar o no, total o parcialmente, no puede tomarse sin datos.
Es casi absurdo tener que plantear este tema, pero más absurdo es como las opiniones en uno
u otro sentido vuelan sin que nadie se detenga a ver exactamente de que estamos hablando.
ÁNGEL, y nosotros sus autores, no somos simplemente programadores, tenemos una visión
global de como se deben hacer las cosas correctamente.
¿En las instituciones privadas?
La mejor respuesta que encontramos es:
"Nosotros tenemos un sistema de costos, el contador lo lleva perfectamente"
Cuando empezamos a profundizar y preguntamos sobre que servicios son más rentables, que
resultados da la atención de quirófano o si se justifica la compra de tal o cual aparato.
NO HAY RESPUESTAS.
¿Por qué?
Porque los costos se hacen de manera global en la clínica, pero no por servicio, nunca por
patología.
El contador no sabe el costo de cada producto producido en la organización. Expuesto de otra
forma, NO SABE cuanto le salió la internación del paciente dado de alta y que ha tenido una
operación de cadera.
Nuevamente el ejemplo absurdo:
¿Ud. cree que la FORD produciría la F100 sin saber cuanto le cuesta?
Sin embargo su clínica atiende patologías, las cura, las factura, sin saber cuanto le ha costado.
ÁNGEL, tiene la virtud de hacer evidentes las cosas. Datos que pueden convertirse en
información para toma de decisiones. No decimos que se debe privatizar, no decimos que debe
tener más camas en terapia, no decimos que debe decidir, le brindamos la información para
tomar decisiones racionales.
Costos DRG
Los Grupos Relacionados de Diagnóstico son un sistema de clasificación de pacientes. Se
basa en separar a los enfermos en grupos homogéneos por edad, sexo, diagnóstico principal,
secundario y procedimientos.
Printed Documentation
388
Es un grupo de promedios o prorrateos en base a estimaciones para obtener un costo unitario.
Se basan en un catálogo que surge históricamente de las enfermedades y problemas de salud
atendidos por una determinada institución que luego se agrupan para su estudio.
Con ANGEL se puede trabajar con un costeo tradicional, con los DRG y también con un ABC.
Costos ABC
Costeo Basado en Actividades
Las actividades son el conjunto de acciones necesarias coordinadas a los fines de lograr la
producción de un bien o la prestación de un servicio intentando agregarle cada una de ellas un
valor superior al costo de los recursos requeridos para su ejecución, resulta necesario detectar
las propias de las instituciones de salud.
Se encuentran las siguientes actividades:
De dirección
De tratamiento al paciente
Dirigidas al diagnóstico
Dirigidas al tratamiento
Dirigidas a las actividades de postramiento
De suministros de fármacos
De investigación y docencia
De contacto con la demanda
De apoyo general o especial a los órganos principales
Son recursos que la empresa requiere para el ejercicio de las actividades a través de las que
obtendrá sus productos:
Recursos de estructura, referidos a edificios, equipamiento de las áreas de actividades
principales, equipamiento de las áreas de apoyo y la comúnmente denominada “equipamiento
menor”
Recursos humanos, que se diferencian claramente por sus grados de profesionalidad, habilidad
y hasta disposición para el desarrollo de cada una de las tareas. En primer lugar se encuentran
los profesionales médicos en sus diversas especialidades acompañados por los ingenieros
dedicados al control y mantenimiento de los equipos de alto diagnóstico. Colateralmente se
ubican los especialistas de otras áreas seguidos del personal de enfermería.
Otros recursos materiales y servicios
Los sistemas de costos basados en las actividades basan su fundamento en que las distintas
actividades que se desarrollan en la empresa son las que consumen los recursos y las que
originan los costos, no los productos, estos sólo demandan las actividades necesarias para su
obtención. La empresa reorganiza la gestión de sus costos, asociando estos a sus actividades.
El costo del producto o servicio se obtiene como la suma de los costos de las actividades que
intervienen en el proceso.
Imagenes costos
Mostramos algunas pantallas del desarrollo para el cálculo de costos.
Recuerde que la última unidad de costeo es un paciente determinado.
No costeamos por promedios, sino servicios efectivamente prestados a pacientes
determinados..
Configuramos todos los criterios de asignación de costos.
Podemos crear todos los que consideremos útiles.
En esta etapa no importa cuando los aplicamos, lo primero es definirlos.
Accesorios
389
Luego configuramos el orden en que vamos a ir cerrando los centros de costos. Recuerde la
clasificación de Servicios de APOYO, Servicios GENERALES, Servicios de DIAGNÓSTICO y
Servicios MÉDICOS.
Ahora configuraremos el grado de detalle en que deseamos que la información se nos
presente, es decir cuando queremos ver el detalle y cuando queremos ver el total.
Printed Documentation
390
Luego configuramos las reglas generales de distribución de los costos. Existen también reglas
particulares.
Así por ejemplo podemos distribuir todos los costos de los aparatos de electro-medicina por su
uso, pero en el caso de un tomógrafo podemos aplicar otro criterio más complejo.
Las reglas de distribución pueden ser híbridas, es decir para una parte del costo aplicar un
criterio y para otra parte otro criterio.
Esas mismas reglas también se pueden utilizar para la distribución de los costos del recurso
humano estableciendo una regla general o reglas particulares.
Accesorios
391
Este texto es una muestra, cualquier especialista en Costos puede evaluar las posibilidades de
la herramienta que estamos mostrando.
FIN DEL TUTORIAL
GIS- Geographical Information System
GIS Geographical Information System
CONCEPTO
El Sistema de Información Geográfica se nutre de ANGEL y permite trabajar sobre un mapa
para poder detectar infecciones, datos asociados a esta y datos de las acciones correctivas.
Nuestro equipo no ha tenido intención de introducirse en una disciplina que es tangencial a
nuestros desarrollos.
Lamentablemente la ausencia de alguna solución disponible para luchar contra el DENGUE, la
GRIPE A y el COLERA nos ha obligado a resolver el tema.
Nuestra principal preocupación ha sido que los datos registrados sean persistentes.
Es decir, no importa utilice esta herramienta y luego comparta datos con otras entidades que
usen otras aplicaciones . Los datos están asociados a la Longitud y Latitud que son elementos
persistentes y que le permitirán migrar desde nuestra simple aplicación a otra que debería ser
creada por los gobiernos.
Realizada esta aclaración explicaremos aquí como usarla.
Siguiente.
Printed Documentation
392
Bioestadistica
SISTEMA DE INFORMACION GEOGRAFICA
Este es un sistema que se monta sobre los datos de ANGEL para hacer política sanitaria.
Usualmente se lo denomina G.I.S. por sus siglas en inglés.
¿Una nuevísima solución?
Solamente tiene 160 años
En 1853 el Dr. John Snow ubicaba en un mapa de las calle Broad Street de Londres los casos
de Cólera.
Sus observaciones lo llevaron a crear la hipótesis de que la trasmisión de la enfermedad era
ocasionada por las aguas.
El Comité encargado de estudiar el tema rechazó airadamente la hipótesis, sosteniendo que el
Cólera era consecuencia de la pestilencia en el aire.
Snow estudió los casos y solamente uno estaba fuera de
la zona.
Al investigar dos muertes, pudo saber por un hijo de una
de las víctimas que a ella le gustaba el agua de una fuente
y que todos los días se hacía traer una botella con agua
desde allí.
Esto cerró el círculo y aún con la oposición del Comité
investigador, logró que se retirara la bomba que surtía de
agua.
Accesorios
393
La enfermedad comenzó a desaparecer.
Mientras, Londres estaba inundada con excremento.
El Ingeniero Bazalgette estudió el terreno y planteó una solución.
Lo ignoraron.
Lo cuestionaron.
Hasta que 3 años más tarde la pestilencia inundó el parlamento. Allí los políticos
decidieron contratar a Bazalgette.
El alcantarillado se terminó en 1867 y aún hoy en día sigue funcionando, prueba de la
genialidad.
Snow había muerto hacía 8 años.
Moraleja:
Nada ha cambiado
Los Comités de expertos solamente ven lo que quieren ver.
Los políticos solamente se mueven cuando la mierda les
llega al cuello.
La herramienta que estamos presentando es la misma que
Snow usó hace 160 años.
Siguiente
Uso del
Sistema de Informacion Geográfica
Es una aplicación web a la que se accede con un browser.
El servidor y los datos se encuentran en su máquina, no necesita tener Internet para usar este
sistema.
No hay datos guardados en nuestros servidores.
Al acceder al sistema debe elegir el MAPA que ha de utilizar.
Tiene una herramienta de zoom para acercarse al punto que desea marcar.
Printed Documentation
394
Luego debe elegir la CAPA.
La CAPA es un conjunto de datos vinculados a un problema.
Ud. debería utilizar una CAPA de Dengue para luchar contra los mosquitos, una CAPA de
Gripe para señalar los casos de Gripe A, una CAPA de Cólera para registrar este tipo de
problemas.
Puede crear todas las CAPAS que necesite.
Accesorios
395
Luego debe elegir los objetos con los cuales ha de trabajar, en este ejemplo tenemos casos de
infecciones, la fumigación y un elemento para señalar la existencia de cacharros donde se
estanca el agua.
Printed Documentation
396
Se elige un elemento y se ubica en el mapa.
Ese elemento puede tener "n" características, en este ejemplo tiene un nombre de
identificación y la cantidad de m2 que deben ser objeto de limpieza.
Haciendo click sobre el elemento se puede obtener su posición en Latitud y Longitud.
Sobre la margen derecha le aparecerá una columna con los otros datos de este objeto.
Los datos y los valores se definen en
la parte de configuración del sistema.
Accesorios
397
Siguiente
Configuración del GIS
Primer paso elegir la CAPA en la cual crearemos o editaremos un objeto.
Printed Documentation
398
En este ejemplo estamos editando el OBJETO Cacharro.
Debemos elegir un ícono para representarlo en el MAPA.
Más abajo vemos las características del OBJETO y las OPCIONES posibles de esa
característica.
Accesorios
399
Podemos agregar CARACTERÍSTICAS al OBJETO.
La ya existente se refiere a la superficie ocupada por los cacharros en donde se acumula agua.
Printed Documentation
400
Podemos agregar más Características y Opciones.
Accesorios
401
Así agregamos la Propiedad del terreno.
Printed Documentation
402
Luego puedo agregar valores que puede tomar la característica.
Si la Titularidad del lote es pública o privada.
Accesorios
403
Y al finalizar hemos creado otra característica del OBJETO Cacharros cuyos valores posibles
son Pública o Privada.
Printed Documentation
404
Esto se verá reflejado en el uso del GIS.
Fin del Tutorial.
FARO
Sistema FARO
Fármaco Observancia, es un conjunto de sistemas y elementos que impiden en forma absoluta
la falsificación de medicamentos y el reingreso de medicamentos robados al circuito comercial.
FARO puede destruir la falsificación y venta de medicamentos robados que implican
anualmente la muerte de cientos de personas y perdidas millonarias a la industria farmacéutica.
Se estima que los medicamentos irregulares están por encima del 10 % de la totalidad de
medicamentos consumidos por la población y en algunos casos hay estimaciones de que este
porcentaje podría llegar al 20 %.
La implementación total del FARO podría tener un costo para la industria farmacéutica del 0.01
% y le generaría ahorros entre el 10% y el 20%.
No solamente se salvarían vidas lo que ha sido el motor que impulsó la creación del sistema,
sino que para aquellos, que solamente ven el aspecto económico les implicaría un aumento de
la rentabilidad de un 9,99% sobre ventas.
¿Qué es FARO?
Es el Sistema de Fármaco Observancia propuesto por la Asociación Argentina de
Farmacéuticos de Hospital para la identificación de medicamentos.
Accesorios
405
¿Qué es RFID?
RFID o Identificación por Radio Frecuencia, es una etiqueta de papel con un alambre de cobre
que permite guardar datos.
¿Cómo funciona?
Recibe energía de un lector y envía los datos definidos.
Printed Documentation
406
¿Con qué se puede leer ?
Se necesita un lector que se coloca en la PC de la Farmacia. Su costo es aproximadamente
u$s 50.- y puede ser comprado a cualquier proveedor.
Se necesita el software ÁNGEL que es gratuito y puede descargarse para su uso de
www.proyectoangel.net
¿Quién controla ?
La AAFH tiene un Servidor que le entrega a cada Laboratorio habilitado una cantidad de
números que serán la identificación de cada caja. Por caja entendemos no una unidad, sino un
packaging conteniendo "n" unidades.
El objetivo principal es resguardar la confidencialidad de los datos. El circuito de la información
es fiscalizado por la AAFH asegurando la privacidad de los datos.
Asimismo el servidor recibirá las denuncias de robo impidiendo que esos medicamentos sean
dispensados.
Accesorios
407
Más información www.sistemafaro.net
Ley de Trazabilidad
Durante 4 años luchamos para lograr una ley de trazabilidad.
Durante ese tiempo ha muerto mucha gente por la ceguera e intencionalidad de funcionarios de
ANMAT y Superintendencia de Salud.
Muchos de esos funcionarios están presos por asociación ilícita en la venta de medicamentos
falsos.
Pero hay gente buena, capaz y trabajadora, el Diputado Martiarena de la Provincia de Jujuy y
su Asesor el Dr. Fredes Castro han trabajado y luchado en la Cámara de Diputados logrando la
aprobación del siguiente proyecto de ley.
La lucha sigue, ahora debemos lograr que los Senadores la aprueben.
ÁNGEL 4
ÁNGEL versión 4
Al igual que todas las versiones del ÁNGEL será gratuita, pero en la versión 4 el código fuente
de la administración de la institución estará abierto.
En el Ángel 4 el código vinculado con administración de la institución estará abierto, de manera
que cualquiera pueda crear un nuevo programa ajustado a su necesidad.
La administración de cualquier entidad de salud (clínica, consultorio, farmacia) es de exclusiva
decisión del responsable de la clínica y por lo tanto podrá utilizar lo que hemos desarrollado o
modificarlo o crear un desarrollo propio.
La Historia Clínica es propiedad del paciente y esa parte no debe ser sujeta a lo que una
institución crea conveniente, las organizaciones de salud deben respetar los estándares
propuestos por las sociedades médicas.
No es la administración de la institución, son los datos que como individuos y pacientes
debemos poseer para que se nos brinde la atención que corresponda a nuestras necesidades.
La Historia Clínica no puede estar sujeta a la voluntad del prestador, ni del financiador, pues el
bien protegido es la salud del individuo y para ello se crean estos estándares.
Que cada Clínica desarrolle su propio sistema de facturación, es correcto, ello no afecta la
Historia Clínica.
La versión 3.3 es el primer paso para la apertura del código fuente que realizaremos con el
ÁNGEL 4.
Avances sobre el
ÁNGEL 4
Printed Documentation
408
La llave de identificación del Servidor
Hoy cualquier usuario registrado puede solicitar que se le confeccione gratuitamente una llave
personalizada.
El único cambio que se produce a la vista del usuario es que en lugar de aparecer en el inicio
"Bienvenido a Ángel DEMO SERVER" dirá "Bienvenido a la Clínica San xxxxx" o
"Bienvenido Consultorio Dr. xxx".
En el ÁNGEL 4 la identificación del servidor será necesaria pues cada usuario accederá
solamente desde los servidores autorizados.
Existirá una identificación única de profesionales de la salud, quienes tendrán una única
contraseña de acceso a las Historias Clínicas y solamente podrán hacerlo desde los servidores
que los han reconocido como usuarios habilitados.
La firma digital o electrónica
Solamente se podrán guardar datos de pacientes aquellos que tengan una firma digital o
electrónica válida y vigente.
Temas relacionados
409
Internacionalización
Concepto
Ud. debe ajustar datos de Obras Sociales, Seguros de Salud, Pre-pagas a los que
corresponden a su pais.
Esos datos están en tablas que Ud. puede editar y ajustar a su necesidad.
Las descripciones del contenido de las tablas que se indican en las siguientes hojas le permiten
ajustar Caja, Facturación, Bancos, Tarjetas de Crédito y Tarjetas de Débito a las características
de su pais.
También puede incorporar los nombres comerciales y los precios de los medicamentos para
obtener una facturación representativa de su realidad.
Ud. necesitará una persona idónea en sistemas para realizar estos cambios, le sugerimos
visitar la página de los profesionales que se encuentran en contacto con nosotros.
Incorporar un Nomenclador
Ud. puede y en realidad debería incorporar un nomenclador de prácticas ajustado a su pais o a
su institución.
Junto con el instalador de ANGEL Ud. descarga un script o conjunto de instrucciones para
incorporar datos a las tablas que luego utilizará.
Esos datos pueden ajustarse a los que Ud. necesita editando estas tablas.
**nomenclator**
Descripción:
Representa a los tipos de nomencladores existentes en el sistema.
Puede terner dos tipos de dueños: Nomenclador nacional (owner vacío) o nomenclador por
plan.
Campos:
id: autoincremental
code: codigo interno por ej 'NOM_NAC' para el nomenclador nacional
description: descripción del nomenclador por ejemplo 'Nomenclador nacional'
owner_id1: Identificador de la OS -Opcional (medical_insurance_company.id)
owner_id2: Identificador de la OS -Opcional (medical insurance_company.country)
owner_kind: 'N'/'M' (N: nacional; M: de un nomenclador por plan)
owner_description: descripción del propietario del nomenclador -Opcional
**nomenclator_expenses_values**
Descripción:
Contiene una definicion de los valores de las unidades utilizadas para valorizar los precios de
las prácticas.
Campos:
Printed Documentation
410
code: codigo interno del valor
description: descripción
expense_value: factor (Valor absoluto de la unidad)
**practice**
Descripción:
Representa a una practica. Aqui se encuentran todas las prácticas reconocidas por el sistema.
Campos:
id: Identificador autoincremental
code: Codigo interno que identifica a la práctica
description: Descripción de la práctica
parent_id: identificador de la práctica padre, para establecer una estructura jerarquica
checked: valores 'Y'/'N'
especialist_honorarium: Honorario del especialista (unidad relativa)
espepecialist_count: Cantidad de especialistas involucrados en la práctica
ayudant_honorarium: Honorario del ayudante (unidad relativa)
ayudant_count: Cantidad de ayudantes
anestesist_honorarium: Honorario del anestesista (unidad relativa)
anestesist_count: cantidad de anestesistas
adhoc_expense: gastos varios
**nomenclator_practice**
Descripción:
Esta tabla contiene las prácticas de los nomencladores. Inicialmente se carga con las prácticas
del nomenclador nacional.
En caso de agregar más nomencladores, las practicas por nomenclador se agregan en esta
tabla con el código de Blame(responsable) correspondiente
Se modifica Cuando se agregan practicas dentro de nomencladores y se editan.
Campos:
nomenclator_id : Identificador del nomenclador (nomenclator.id)
practice_id : Identificador de la práctica ()
especialist_expense_code : codigo del valor de la unidad para el especialista
(nomenclator_expenses_values.code)
ayudant_expense_code: cógido del valor de la unidad para el ayudante
(nomenclator_expenses_values.code)
anesthesist_expense_code: código del valor de la unidad para el anestesista
(nomenclator_expenses_values.code)
adhoc_expense_code: código del valor de la unidad para los gastos
lack: Carencia
copayment: Copago
authorization: V/F si necesita ser autorizada la practica
top_for_period: el máxima cantidad de prácticas en un período
period: _definicion de un período en meses
time_begin: fecha de alta de la practica en el nomenclador
specialist_subtotal: subtotal para los gastos del especialista
ayudant_subtotal: subtotal para los gastos de los ayudantes
anestesist_subtotal: subtotal para los gastos de los anestesistas
adhoc_subtotal: subtotal para los gastos varios
total: Total de todo el gasto (es una suma de los subtotales)
total_payment: Total a pagar
blame: Responsable de la adhesión de la práctica al nomenclador.
Internacionalización
411
Nombres comerciales de medicamentos
**comercial_medicine**
Descripción:
Esta tabla contiene todas las medicinas comerciales
Campos:
com_code: codigo interno
description: nombre de la medicina comercial
price: valor de la medicina comercial
Esta tabla se utiliza para establecer la equivalencias comerciales entre los nombres utilizados
por la Farmacia Hospitalaria y los nombres Comerciales de los productos. Es decir la
equivalencia entre principios activos y nombres comerciales.
Esta tabla también se utiliza para configurar los Convenios (contratos, acuerdos) con el
Financiador.
Esto permite indicar luego al facturista que medicamentos son reconocidos por el Financiador y
evitar débitos en la facturación.
La facturación utiliza estos nombres y precios para que el Financiador acepte la factura.
Caja y Facturación
**co_bank**
Descripción:
Esta tabla contiene todos los bancos reconocidos por el sistema
Campos:
id: Identificador del banco.
country: Identificador del país (1 para Argentina)
name: Nombre del banco
**co_credit_card**
Descripción:
Compañias de tarjetas de crédito
Campos:
Id: Identificador del banco
Country: Identificador del país
name: Nombre de la Compañía
**co_debitcard**
Descripción:
Compañias de tarjetas de débito
Campos:
Id: Identificador del banco
Country: Identificador del país (1 para Argentina)
name: Nombre de la compañía
**medical_insurance_company**
Descripción:
Printed Documentation
412
Tabla de Obras sociales
id: Identificador que representa a la OS dentro del sistema.
entity_id1:
country_id: Identificador del pais de la OS
name: Nombre de la OS
rnos: Código Rnos
etc: Información adicional -Opcional
413
Firma digital
Firma Digital y Electrónica
Este tutorial incluye:
• Conceptos de firma digital.
• Cómo administrar certificados.
• Cómo firmar la Historia Clínica.
Concepto de firma digital
Una firma digital es una identificación que utilizada dentro de un programa permite acreditar
quien firmo el documento y que el mismo no fue alterado.
La firma digital se compone de dos partes, una pública y una privada.
La privada se crea en la computadora del usuario y único titular de la firma, y nunca es
transferida, ni entregada a un tercero.
La pública se coloca en un lugar de acceso para que cualquiera pueda tenerla.
La parte pública NO sirve para firmar, sirve para verificar quien firmó y que el documento no fue
alterado. Por esta razón no hay inconveniente en que cualquiera la posea, para eso es pública.
Cómo sabe el público que la parte pública es verdadera y no una falsificación ?
Porque una Autoridad Certificante lo garantiza.
La firma puede ser revocada por el titular en cualquier momento, y a partir de ese momento no
podrá volver a firmar con la misma con, a esto se lo llama CLR o lista de certificados
revocados.
¿ Dónde obtenerla?
www.pin-key.net
Administrador de Certificados
Ingrese en este tutorial cuando ya este familiarizado con el resto
del ANGEL.
Printed Documentation
414
El administrador de certificados es un ROL que debe poseer un usuario registrado, para
realizar las tareas que se enuncian a continuación.
El usuario que tenga este ROL tendrá esta opción disponible.
El administrador de certificados tiene una pantalla en la cual se despliegan las distintas
categorías de certificados.
La lista de certificados permite además ver aquellos que están activos o los que están
revocados.
Los certificados son propiedad de los usuarios, no del administrador del sistema, tampoco son
propiedad de la institución.
El titular de un certificado puede revocarlo en cualquier momento que lo desee.
El administrador de certificados tiene la obligación de mantener la base de datos de certificados
actualizada, por ello tiene la facultad de Importar certificados individuales, certificados de una
CA (Certification Authority) y las listas de certificados revocados (CRL).
Ingrese en este tutorial cuando ya este familiarizado con el resto
del ANGEL.
FIN DEL TUTORIAL
Firma digital
415
¿ Cómo firmar la Historia Clínica?
Diferencias entre la base de datos y el documento firmado.
Las computadoras se llevan muy bien con los números y los índices, los humanos no.
Las bases de datos guardan lo que Ud. ordena en un formato útil para la máquina, así cuando
Ud. receta una aspirina con gusto a frutilla, la máquina le ha asignado un código, supongamos
el 1234.
En la base de datos se guarda 1234 que para la máquina es igual a aspirina con gusto a frutilla,
pero para las personas tal igualdad no es visible.
¿ Qué es lo que debo firmar ?
1234 o aspirina con gusto a frutilla.
Las personas solamente pueden firmar algo que entienden, no un código, para ello ÁNGEL
crea un resumen legal que Ud. podrá firmar pues puede leerlo y tener la certeza de que lo
firmado es lo que ha escrito.
Firmar
Para firmar los datos de un evento, encontramos una nueva opción de Firma y Resúmen legal.
Opciones
Formar: Crea el resumen legal
No Firmar: Elimina un resumen legal creado para este evento.
Firmar: Solicita la llave privada al usuario.
Ver Fuente: Se habilita luego de firmado el resumen legal.
Printed Documentation
416
Elegir el certificado
Seguridad de la firma
Cuando el titular de la firma va a ejecutar el acto de firmar, el sistema le pide que ingrese su
clave.
No es la clave de usuario, es la clave de la firma.
Ver Fuente
La Fuente es el contenido de lo firmado en un formato estándar.
Paso final
Firma digital
417
Si ha seguido los pasos mencionados y ha clickeado la opción que indica que ha leído lo
firmado podrá archivar el evento.
FIN DEL TUTORIAL
419
Sistema de Calidad
Concepto de Sistema de Calidad
¿Es necesario un sistema de calidad total en mi Hospital?
Realizar las tareas con un sistema de calidad total significa hacer las cosas bien, con
el costo previsto, y preocuparse de realizar mejor las tareas en cada ocasión.
¿Y qué es hacer las cosas bien?
Conseguir que los objetivos se cumplan según los planes establecidos.
¿Y quién decide qué es lo que está bien y qué no?
Los servicios que ofrece nuestro hospital tienen siempre un destinatario, el paciente. Es
a éste al que hay que preguntar, observar y escuchar para saber:
• Qué entiende por “a tiempo”.
• Desde qué plazo considera que es demasiado tarde.
• Para averiguar qué más le falta, por qué se le queda corto lo que le damos con
nuestra mejor intención y nuestro mejor saber hacer.
Un comentario importante:
¿Está el paciente calificado para saber si el servicio es de calidad?
Apartándonos de todo lo que usualmente se ha escrito sobre el tema. Hagámonos esta pregunta,
¿Puede el paciente saber si lo realizado era lo mejor para curarlo?
Dejemos el interrogante para otro momento, pero no lo ignore.
¿Pero cómo podemos lograr un sistema de calidad total?
Para realizar todo esto es necesario tener un “sistema” y para llevarlo a cabo “contar
con la ayuda de un mapa”, ya que si no, es fácil moverse sin dirección, tocando un
poco de todo, desperdiciando recursos y esfuerzos para al final no conseguir mas que
logros anecdóticos y sin sentido real y al final abandonar desilusionados nuestros
esfuerzos con la correspondiente perdida de tiempo, dinero y entusiasmo.
¿Muchos intentos y otros tantos fracasos?
La sensación de frustración se adentra en la organización por haber tomado un
camino equivocado y de que así no llegaremos nunca a nuestro objetivo.
ANGEL es el mapa
La implementación de ANGEL lo lleva a revisar todos los procesos y procedimientos
del Hospital. El sistema tiene una lógica para funcionar y además aplica a la totalidad
de la institución.
Printed Documentation
420
Implementación de un sistema de calidad
ANGEL es un mapa para crear un sistema de calidad en su organización.
ANGEL es un sistema armado para crear el conocimiento definido como Medicina Basada en la
Evidencia
La información que se obtiene de la MBE es la que alimenta un ciclo para la mejora continua.
Ahora Ud. puede por si mismo o con nuestra ayuda detectar prioridades e identificar
necesidades estratégicas
Principios identificados para alcanzar el éxito
• Apoyo de la Alta Dirección y un claro liderazgo.
• Recursos dedicados.
• Aproximación sistemática para el planeamiento financiero.
• Aproximación sistemática en la implementación.
• Evaluación sistemática del proceso de implementación.
Farmacia
Calidad en la Farmacia
Los conceptos que expondremos a continuación DEBEN ser ampliados con textos específicos
sobre el tema.
Recomendamos muy especialmente
los modelos realizados por el gobierno
de México.
Propósito
Garantizar la seguridad, disponibilidad y acceso de los medicamentos, y apoyar a los sistemas
de salud
para soportar la duración, costo y complejidad de la atención del paciente.
Comité de farmacia y terapéutica (CFT)
El comité se focaliza en el establecimiento de políticas de prescripción racional y de
fortalecimiento del uso de medicamentos en el hospital, mediante la selección de
medicamentos y la elaboración del cuadro básico de medicamentos del hospital y de la Guía
Farmacoterapéutica (GFT).
Sistema de Calidad
421
El comité define la política de medicamentos en la institución.
Guía fármaco terapéutica (GFT)
Guía Farmacoterapéutica (GFT). Es un instrumento que pone a disposición del prescriptor la
información básica que le permite prescribir el tratamiento apropiado a cada caso en particular.
Esta información contiene las normas de tratamiento e información farmacológica (usos,
reacciones adversas, precauciones, etc.) para cada producto incluido en la lista.
Organización Mundial de la Salud
Datos y cifras
Nota descriptiva N.° 338
Mayo de 2010
Por uso racional de los medicamentos se entiende su uso correcto y apropiado. Para que haya
un uso racional, el paciente tiene que recibir el medicamento adecuado y la dosis debida
durante un periodo de tiempo suficiente, al menor costo para él y para la comunidad.
Uso incorrecto de los medicamentos
La OMS calcula que más de la mitad de los medicamentos se prescriben, dispensan o venden
de forma inapropiada, y que la mitad de los pacientes no los toman correctamente. Este uso
incorrecto puede adoptar la forma de un uso excesivo, insuficiente o indebido de medicamentos
de venta con o sin receta.
Entre los problemas frecuentes se encuentran:
• La polifarmacia (consumo de demasiados medicamentos)
• El uso excesivo de antibióticos.
• La prescripción no ajustada a directrices clínicas.
• La automedicación inapropiada.
En los países en desarrollo, la proporción de pacientes con enfermedades comunes tratados
de conformidad con directrices clínicas en la atención primaria es inferior al 40% en el sector
público y del 30% en el sector privado.
Por ejemplo:
* la proporción de niños con diarrea aguda que reciben la rehidratación oral necesaria es
inferior al 60%, pero más del 40% recibe antibióticos innecesarios:
* solo un 50% de los pacientes con paludismo reciben los antipalúdicos de primera línea
recomendados;
* solo un 50 a 70% de los pacientes con neumonía son tratados con los antibióticos
apropiados, pero hasta un 60% de los pacientes con infecciones respiratorias altas de origen
víral reciben antibióticos innecesarios.
Consecuencias del uso incorrecto de los medicamentos
Printed Documentation
422
El uso incorrecto de los medicamentos ocurre en todos los países, es nocivo para los pacientes
y constituye un desperdicio de recursos. Entre sus consecuencias se encuentran:
* La resistencia a los antimicrobianos. El uso excesivo de antibióticos aumenta la resistencia
a los antimicrobianos y el número de medicamentos que dejan de ser eficaces para combatir
las enfermedades infecciosas. Muchos procedimientos quirúrgicos y los tratamientos
antineoplásicos no son posibles sin antibióticos para luchar contra las infecciones. La
resistencia prolonga las enfermedades y las estancias hospitalarias, y puede llegar a causar la
muerte; su costo es de US$ 4–5 mil millones al año en los Estados Unidos de América,[1] y de
€ 9 mil millones al año en Europa.[2]
* Las reacciones adversas a los medicamentos y los errores de medicación. Las reacciones
adversas a los medicamentos originadas por su uso erróneo o por reacciones alérgicas pueden
ser causa de enfermedad, sufrimiento y muerte. Se calcula que las reacciones adversas a los
medicamentos cuestan millones de dólares al año.[3,4]
* El desperdicio de recursos. Un 10 a 40% de los presupuestos sanitarios nacionales se
gasta en medicamentos. La compra de medicamentos directamente por el usuario puede
causar graves dificultades económicas a los pacientes y a sus familias. Si los medicamentos no
se prescriben y usan adecuadamente, se desperdician miles de millones de dólares de fondos
públicos y personales.
* La pérdida de confianza del paciente. El uso excesivo de medicamentos escasos
contribuye a menudo al agotamiento de existencias y al aumento de los precios hasta niveles
inasequibles, lo cual merma la confianza del paciente. Los malos resultados sanitarios debidos
al uso inadecuado de los medicamentos también pueden reducir la confianza.
Factores que contribuyen al uso incorrecto de los medicamentos
* Falta de conocimientos teóricos y prácticos. Las dudas sobre el diagnóstico, la falta de
conocimientos de los prescriptores sobre los enfoques diagnósticos óptimos, la inexistencia de
información independiente, como pueden ser las directrices clínicas, y de oportunidades para
efectuar un seguimiento de los pacientes o el temor a posibles pleitos son factores que
contribuyen a la prescripción y dispensación inadecuadas de los medicamentos.
* Promoción de los medicamentos inapropiada y contraria a la ética por parte de las
empresas farmacéuticas. La mayoría de los prescriptores obtienen la información sobre los
medicamentos de las empresas farmacéuticas, y no de fuentes independientes, como las
directrices clínicas. Esto puede conducir a menudo al uso excesivo. En algunos países está
permitida la publicidad de medicamentos que necesitan receta dirigida directamente al
consumidor, lo cual puede llevar a los pacientes a presionar a los médicos pidiéndoles
medicamentos innecesarios.
* Beneficios de la venta de medicamentos. En muchos países los minoristas prescriben y
venden medicamentos sin necesidad de receta. Cuanto más vendan mayores serán sus
ingresos, lo cual conduce al consumo excesivo de medicamentos, y en particular de los más
caros.
* Disponibilidad de medicamentos sin restricciones. En muchos países la prescripción de
medicamentos como los antibióticos se hace libremente, sin necesidad de receta. Esto
conduce al consumo excesivo, a la automedicación inapropiada y a la inobservancia de los
regímenes posológicos.
* Sobrecarga de trabajo del personal sanitario. Muchos prescriptores apenas tienen tiempo
para dedicar a cada paciente, lo cual puede estar en el origen de diagnósticos y tratamientos
deficientes. En esas circunstancias, se basan en hábitos de prescripción porque no tienen
tiempo para actualizar sus conocimientos sobre los medicamentos.
* Medicamentos inasequibles. En lugares donde los medicamentos son inasequibles, los
Sistema de Calidad
423
pacientes pueden no comprar las cantidades necesarias para un tratamiento completo o no
comprar ningún medicamento en absoluto. En lugar de ello pueden buscar alternativas como
los medicamentos de calidad no garantizada adquiridos a través de Internet u otras fuentes, o
los medicamentos que han sido prescritos a sus familiares o amigos.
* Inexistencia de políticas farmacéuticas nacionales coordinadas. Las políticas básicas
recomendadas por la OMS para garantizar el uso apropiado de los medicamentos solo se
aplican en menos de la mitad de los países. Dichas políticas incluyen medidas e
infraestructuras apropiadas para monitorizar y reglamentar el uso de los medicamentos, y para
capacitar y supervisar a los profesionales sanitarios que realizan las prescripciones.
Medidas para mejorar el uso racional de los medicamentos
La OMS asesora a los países para que ejecuten programas nacionales de fomento del uso
racional de los medicamentos mediante estructuras y medidas de política, información y
educación, tales como:
* creación de organismos nacionales que coordinen las políticas sobre el uso de los
medicamentos y hagan un seguimiento de sus repercusiones;
* formulación de directrices clínicas basadas en datos probatorios destinadas a la
capacitación, supervisión y apoyo a la toma de decisiones relacionadas con los medicamentos;
* elaboración de listas de medicamentos esenciales para ser utilizadas en la adquisición de
medicamentos y los reembolsos de los seguros;
* creación de comités distritales y hospitalarios de medicamentos y tratamientos que
apliquen intervenciones para mejorar el uso de los medicamentos y efectúen un seguimiento de
sus efectos;
* inclusión en los estudios universitarios de cursos de farmacoterapia basados en problemas
concretos;
* inclusión de la formación médica continua como requisito para ejercer la profesión;
* oferta de información pública independiente y no sesgada sobre los medicamentos, tanto
para el personal sanitario como para los consumidores;
* fomento de la educación de la población en materia de medicamentos;
* eliminación de los incentivos económicos que facilitan la prescripción incorrecta, como la
venta de medicamentos con ánimo de lucro por parte de los prescriptores, que ven así
aumentados sus ingresos;
* formulación de reglamentaciones que garanticen que las actividades de promoción se
ajustan a criterios éticos;
* financiación suficiente para garantizar la disponibilidad de medicamentos y personal
sanitario.
La estrategia más eficaz para mejorar el uso de los medicamentos en la atención primaria en
los países en desarrollo consiste en una combinación de la formación y la supervisión del
personal sanitario, la educación de los consumidores y el suministro de medicamentos
apropiados en cantidades suficientes. Separadamente, todas estas intervenciones tienen un
impacto reducido.
Respuesta de la OMS
Para mejorar el uso racional de los medicamentos, la OMS:
* efectúa un seguimiento del uso mundial de los medicamentos y de las políticas
farmacéuticas;
* proporciona orientaciones de política y apoya a los países para que hagan un seguimiento
del uso de los medicamentos y formulen, apliquen y evalúen estrategias nacionales para
fomentar el uso racional de los medicamentos;
* elabora e imparte programas de capacitación para los profesionales sanitarios nacionales
acerca del seguimiento del uso de los medicamentos y su mejoramiento en todos los niveles
del sistema de salud.
[1] Institute of Medicine. Microbial threats to health: emergence, detection and response.
Washington DC, National Academics Press, 1998.
Printed Documentation
424
[2] Strategic Council on Resistance in Europe. Resistance: a sensitive issue, the European
roadmap to combat antimicrobial resistance. Utrecht, the Netherlands, SCORE, 2004.
[3] Wiffen P, Gill M, Edwards J, Moore A. Adverse drug reactions in hospital patients: a
systematic review of the prospective and retrospective studies. Bandolier Extra, 2002.
[4] Reducing and preventing adverse drug events to decrease hospital costs. Agency for
Healthcare Research and Quality, 2000.
Para más información puede ponerse en contacto con:
WHO Media centre
Teléfono: +41 22 791 2222
E-mail: mediainquiries@who.int
Farmacia - Equipamiento mínimo
• Debe permitir el acceso del público externo.
• Debe tener comunicación directa con Consulta externa.
• Debe tener rampa de acceso para discapacitados con ancho mínimo de 1,60 m.
• Contara con las siguientes áreas y equipamiento:
Descripción Superficie Equipamiento Sugerido
Zona de atención
Área de dispensación
Papelera
Reloj de pared
Sillas
Sala de espera 12,00 m2
Sistema de televisión
Estación de computo con acceso a red
informática
Mostrador de atención al publico
Papeleras
Sala de dispensación externa 12,00 m2
Sillas giratorias movibles
Sistema de Calidad
425
Estación de computo con acceso a red
informática
Mesa de trabajo
Papeleras
Sala de información de
medicamentos
10,00 m2
Sillas apilables
Estación de computo con acceso a red
informática
Mostrador de atención al público
Papeleras
Sillas giratorias movibles
Sala de dispensación interna 12,00 m2
Teléfono
Aparcamiento carros dosis
unitarias
10,00 m2 Carros dosis unitarias
Área de almacenamiento
Recepción e inspección 10% del área almacenaje, mínimo
10 m2
Escalera de dos peldaños
Estantería
Almacén 60,00 m2 para alm. general.
8,00 m2 para alm. Fármacos
8,00 m2 para drogas
16,00 m2 para dosis unitarias
6,00 m2 para s. termolábiles
Mesa de trabajo
Zona técnica
Preparación de dosis unitarias 20,00 m2
Printed Documentation
426
Sala preparación fórmulas y
nutrición
20,00 m2
Sala preparación otros productos 12,00 m2
Zona de soporte técnico
Bote sanitario con pedal
Contenedor para material sucio
Lavadero de acero inoxidable
Mueble para empotrar lavadero
Trabajo sucio 8,0 m2
Taburete giratorio con ruedas
Armario para guardar productos y
utensilios
Carro para útiles de aseo
Carro porta balde estrujador
Cuarto de limpieza 4,00 m2
Lavadero con poza profunda para útiles de
limpieza
Depósito de residuos 3,00 m2
Cilindro con tapa vaivén
Zona administrativa
Archivadores
Computadora personal e impresora
Oficina del responsable de la
unidad
9,00 m2
Escritorio
Sistema de Calidad
427
Mueble para el computador
Papelera
Reloj de pared
Sillas con ruedas
Teléfono
Archivadores
Computadora personal e impresora
Escritorio
Mesa de trabajo
Mueble para equipo de computo
Papelera
Reloj de pared
Sillas apilables
Sala de trabajo 14,00 m2
Teléfono
Zona de personal
MesaSala de estar del personal 8,00 m2
Reloj de pared
Printed Documentation
428
Sillones
Sistema de televisión
Teléfono
Dispensador de jabón
Dispensador de toallas de papel
Espejo
Inodoro
Lavamanos
Papelera con tapa y ventana abatible
Servicio higiénico por genero 3,50 m2
Portarrollos para papel higiénico
Estructura de los elementos principales
Estructura tradicional
a) El médico valora al paciente, realiza anotaciones y señalar que este esquema presenta
varios factores que prescripción en la orden médica.
b) Enfermería, transcribe de la orden médica los medicamentos, y elabora recetario colectivo
para surtirse.
c) Farmacia valida recetario colectivo, surte medicamentos con base al recetario colectivo y
a disponibilidad.
d) Enfermería recibe medicamentos, traslada, almacena, acondiciona y suministra al paciente.
Sistema de Calidad
429
Estructura con ANGEL
La enfermera ya no transcribe medicamentos prescriptos.
La enfermera no debe llevar un formulario a farmacia, ANGEL ya le ha enviado la información a
farmacia para la preparación.
Farmacia no tiene que pedir la H.C. al archivo para ver o validar la prescripción médica, el
farmacéutico tiene acceso directo a la H.C. desde su terminal.
En la estructura tradicional el peso recae en Enfermería que debe apartarse del cuidado del
paciente para cumplir con tareas administrativas NECESARIAS pero que no aportan nada a la
atención del paciente.
En la estructura con ANGEL Enfermería no debe transcribir.
En la estructura tradicional la H.C. debe movilizarse para que el farmacéutico pueda analizar la
conveniencia de un tratamiento medicamentoso.
En la estructura con ANGEL el farmacéutico tiene toda la información disponible para participar
en el tratamiento del paciente.
Los principales procesos son: diagnóstico, prescripción, transcripción a recetario colectivo,
autorización, validación y surtimiento del recetario colectivo, traslado, almacenamiento,
acondicionamiento y administración de medicamentos a los pacientes.
En la estructura tradicional a
excepción de la prescripción, todas las
otras actividades son
ADMINISTRATIVAS.
En la estructura ANGEL se cumplen
con los requisitos administrativos
pero se habilita la evaluación y
participación del profesional
farmacéutico en el tratamiento.
La ventaja es la mejor calidad de la atención del paciente.
Creación de una Guía Farmacoterapéutica
La GFT es creada por el Comité de Farmacoterapéutica.
Debemos comenzar entonces por la creación de este comité.
El CFT es un órgano de asesoramiento, consulta, coordinación e información relacionada con
los medicamentos en el hospital; además de promover y desarrollar estudios de consumo y de
utilización de medicamentos, de registro de reacciones adversas, de farmacoeconomía, y toda
actividad dirigida a promover el uso racional de los medicamentos en el hospital.
órgano consultivo del equipo clínico-quirúrgico que representa la línea oficial de Comunicación
y unión entre el cuerpo médico y el servicio farmacéutico.
La CFT Promueve y garantiza el uso
eficiente de los medicamentos en el
hospital, mediante una selección
racional basada en evidencia
Printed Documentation
430
científica que garantice los mejores
resultados en el proceso de atención
de los pacientes.
Selección de medicamentos.
Existen diversas alternativas para la resolución de una misma situación clínica.
Esta circunstancia, si bien es positiva por poner al alcance del médico instrumentos que
pueden paliar las deficiencias generadas por el fracaso terapéutico, también puede ser un
elemento adverso si el número de estas alternativas se multiplica, sin que esta diversidad
encuentre su justificación en aspectos sólidos de eficacia o seguridad.
La selección de medicamentos es un proceso continuo, multidisciplinario y participativo que
impulsa su uso racional y facilita el acceso a los fármacos necesarios en un determinado nivel
o ámbito de atención en los sistemas de salud, teniendo en cuenta su eficacia, seguridad y
costo.
El objetivo final de la selección de medicamentos es proporcionar a cada paciente la mejor
terapéutica posible mediante la utilización racional e inteligente de los recursos disponibles.
La selección de medicamentos es necesaria por dos motivos:
1) Asegura el acceso a los fármacos necesarios con eficacia, seguridad, calidad, y precio
acorde a las necesidades y circunstancias del país.
2) Pone en marcha una estrategia global para la promoción del Uso Racional de los
Medicamentos (URM), incluyendo educación e información objetiva e independiente para los
profesionales de la salud y los usuarios.
Comité de farmacia y terapéutica (CFT).
La selección de medicamentos y la elaboración de la GFT, son el resultado de un proceso
continuo, participativo y multidisciplinario, cuya responsabilidad recae en todo el equipo de
salud del hospital.
Es necesario que dentro del hospital se conforme el CFT, el cual es un órgano de
asesoramiento, consulta, coordinación e información relacionada con los medicamentos en el
hospital; además de promover y desarrollar estudios de consumo y de utilización de
medicamentos, de registro de reacciones adversas, de farmacoeconomía, y toda actividad
dirigida a promover el uso racional de los medicamentos en el hospital.
Su actuación puede extenderse hacia todos los insumos para la salud destinados a la terapia
de los pacientes, pero para fines prácticos, deberá enfocarse en el uso eficiente de los
medicamentos.
Su constitución se inicia con la manifestación práctica de la voluntad política de la dirección
general del hospital de crear el Comité nombrando a sus integrantes.
Este Comité se convertirá en el órgano consultivo del equipo clínico-quirúrgico que representa
la línea oficial de comunicación y unión entre el cuerpo médico y el servicio farmacéutico. Lo
acordado en el seno del Comité representa las bases para establecer las políticas de
medicamentos en el hospital.
Misión.
Promover y garantizar el uso eficiente de los medicamentos en el hospital, mediante una
selección racional basada en evidencia científica que garantice los mejores resultados en el
proceso de atención de los pacientes.
Organización.
Sistema de Calidad
431
Debe estar integrado por un grupo multidisciplinario de profesionales con formación en
farmacología, epidemiología y farmacia, incluyendo médicos, farmacéuticos, y otro personal de
salud.
Funciones del secretario (farmacéutico).
Justificar y convencer a otros profesionales de la salud de la necesidad del inicio y seguimiento
de un proceso de selección de medicamentos.
Elaborar informes que contengan la información requerida de los medicamentos que se
seleccionen para la GFT, utilizando información científica, actualizada, independiente y
debidamente evaluada.
Proponer a los miembros del comité, la inclusión o exclusión de uno o varios medicamentos,
justificando sólidamente dicha propuesta mediante información técnica y científica evaluada y
actualizada.
Validar las normas de uso de medicamentos de las Guías de Práctica Clínica (GPC),
protocolos, vías, etc. para evitar discordancias con la GFT.
Documentar y estudiar las reacciones adversas que se presentan en el uso de los
medicamentos, así como interactuar con el comité de farmacovigilancia.
Difundir las decisiones adoptadas.
Coordinar los grupos de trabajo que dependan de este comité.
Informar y asesorar a la dirección del hospital en todos los aspectos que afecten a la utilización
de medicamentos.
Fomentar y participar en actividades de formación continua en terapéutica dirigida al equipo de
salud.
Funcionamiento.
El Comité de Farmacia y Terapéutica (CFT) se reunirá con una periodicidad mensual, aunque
puede reunirse cada vez que sea necesario.
La solicitud de inclusión de medicamentos a la GFT puede ser iniciada por personal médico,
farmacéutico o por iniciativa del propio CFT.
Para el estudio de la inclusión/exclusión de algún medicamento debe presentarse el impreso
de solicitud debidamente requisitado y firmado por el solicitante y el jefe del servicio.
La solicitud debe dirigirse al CFT a través de la Secretaría del Comité.
La asignación de las solicitudes de medicamentos se realizará por acuerdo del Comité en la
reunión correspondiente, para su estudio.
El Comité, en la reunión mensual, estudiará los informes y emitirá el juicio favorable o no, a la
inclusión o a la inclusión con condiciones de uso o a la exclusión del medicamento en la GFT.
El secretario redactará el acta de la reunión y notificará la resolución del Comité al solicitante.
El secretario del Comité será el responsable de la actualización de la base de datos de la GFT
y de notificar a los usuarios de la GFT las incorporaciones y las bajas que se produzcan.
El Comité debe tomar en cuenta que por lo general, una guía de más de dos años de
existencia se considera obsoleta e inútil.
Dinámica de las reuniones.
Printed Documentation
432
Fijar una periodicidad. Al inicio pueden ser más frecuentes.
Programar las reuniones definiendo lugar, fecha y horario con suficiente antelación.
La duración de las reuniones no debe ser superior a 2 horas.
Documentar los acuerdos y compromisos adquiridos por los miembros a través de las "actas o
minutas de la reunión", las que por lo general incluyen:
Personal presente y ausente y causas de ausencia.
Resolución sobre las peticiones de inclusión o exclusión de nuevos medicamentos.
Validación de protocolos.
Farmacovigilancia: eventos adversos.
Temas pendientes de resolución.
Acuerdos y recomendaciones.
Temas a tratar en la próxima reunión.
Firmas del acta.
El acta, tras su aprobación será firmada por el presidente y secretario del Comité de Farmacia y
Terapéutica (CFT) y resguardada por este último.
Junto a la convocatoria de reunión, o antes si es posible, se enviará el acta de la reunión
anterior inmediata para lectura previa de los integrantes del Comité.
Para que las decisiones del Comité, incluidas las propuestas de incorporación de un nuevo
medicamento sean válidas, se requerirá la participación de, como mínimo, la mitad más uno de
sus miembros (Quórum).
Ningún miembro del Comité podrá delegar sus funciones, ni ser sustituido provisionalmente.
Se podrá sustituir a los miembros que no asistan de forma regular a las reuniones, previo aviso
a la persona implicada.
Proceso de Selección de los Medicamentos.
El proceso de selección no se limita a la elaboración de la lista de medicamentos para uso del
hospital, sino que incluye toda actividad relacionada con la obtención de medicamentos, entre
ellas los criterios que se emplearán para la compra de éstos fuera del formulario, la obtención y
distribución de medicamentos reconstituidos en el hospital, etc
La lista de medicamentos no debe considerarse una medida administrativa de carácter
puramente económico arbitraria y coercitiva. Tanto el CBM como la GFT, constituyen
instrumentos que orientan al personal de salud en la selección apropiada de la terapia para el
tratamiento del paciente y que contribuyen a disponer de más productos farmacéuticos.
Para cumplir con el proceso de selección y elaboración de la GFT, el CFT debe observar el
cumplimiento de requisitos esenciales cuyos pasos básicos son:
1) Recopilación y análisis de toda la información que constituye la base de la selección de
medicamentos, teniendo presente que la selección de éstos debe fundamentarse en criterios
científicos uniformes, los cuales son:
Estadística de morbilidad y mortalidad de la institución.
Sistema de Calidad
433
Estudio de consumo de medicamentos y patrones de prescripción durante el último año en la
institución.
Estudios de utilización de medicamentos que se hayan realizado, en primer término en la
misma
institución y en segundo término, a niveles locales y nacionales.
Características demográficas de la población que atiende el hospital.
Disponibilidad de otros servicios de salud en el área geográfica de influencia.
Servicios clínicos y tipo de especialidades que ofrece la institución.
Especialidad del personal, grado de capacitación y experiencia.
Modalidades de uso del medicamento en la institución.
Capacidad administrativa y económica del hospital (presupuesto disponible y su proyección).
Disponibilidad del medicamento en el mercado, producción local y comercialización.
Modalidades de financiamiento de los medicamentos que implementa el hospital.
Relaciones costo/beneficio y costo/efectividad óptimas de los medicamentos para cada
tratamiento.
2) Recopilación y análisis de la documentación disponible sobre la selección de
medicamentos, (criterios de selección por la OMS), a fin de otorgar acceso a la información
básica que se debe conocer y aplicar en el proceso de selección.
3) Definición de la metodología para la evaluación científica y terapéutica de los medicamentos
que
constituirán la lista y, posteriormente, la GFT.
4) Análisis de la información científica y objetiva sobre cada producto propuesto a ser
seleccionado. Un elemento importante en este proceso es la disponibilidad de información
adecuada y completa sobre los medicamentos para determinar de manera objetiva su eficacia
e inocuidad. Este tipo de información puede obtenerse a través de un Centro de Información de
Medicamentos (CIM) al que se pueda tener acceso o de servicios de información disponibles
en el servicio de farmacia del hospital. En todo caso, es en este aspecto donde se destaca la
labor del farmacéutico como el responsable de recopilar, analizar, organizar y suministrar la
información necesaria. Para ello se debe tener acceso a diversas fuentes de información. El
sistema de información empleado depende en gran parte de los recursos económicos de la
institución y de la disponibilidad de CIM ya sea nacional, local o institucional.
5) Evaluación de los medicamentos propuestos.
A continuación se proponen algunos lineamientos básicos que ayudan a evaluar los fármacos y
que en su mayoría se constituyen en informaciones a incluir en la GFT:
Identificación del medicamento (Denominación Común Internacional, DCI, formas
farmacéuticas).
Clasificación terapéutica del producto.
Indicaciones terapéuticas en función del registro del producto, tanto en el propio país como en
las
indicaciones para las cuales fueron aprobadas en otro país de referencia.
Biodisponibilidad y farmacocinética.
Dosificación (en todas las vías y casos especiales como en geriatría, pediatría o pacientes con
disfunción renal o hepática.
Reacciones adversas e indicaciones especiales para su uso.
Evaluación de la utilización del medicamento en comparación con otras terapéuticas
semejantes y aportación de estudios clínicos relevantes.
Printed Documentation
434
Comparación de costos o tratamientos.
Recomendaciones con base al análisis de los datos anteriores.
6) Elaboración de la lista básica o listado de medicamentos esenciales autorizados para uso
en la institución, con base en medicamentos seleccionados.
7) Consideración del QUÉ HACER cuando se presente la necesidad de utilizar medicamentos
no incluidos en la lista o formulario.
8) Elaboración de la GFT. Para ello hay que determinar la estructura, formato, tamaño, forma y
diseño más adecuado de la guía para que facilite la asimilación máxima de su contenido y
difusión. Otro factor de consideración es la disponibilidad del recurso humano y financiero.
9) Normar el uso de la GFT, mediante un reglamento que haga obligatorio su uso para la
prescripción.
10) Publicación de la GFT en cantidad suficiente de ejemplares para asegurar su amplia
distribución.
Como mínimo, la distribución debe cubrir a todo el personal médico de la institución y se debe
mantener dos ejemplares para consulta en cada servicio.
11) El CFT debe realizar acciones de "inducción" al uso de la GFT mediante actividades
educativas dirigidas al equipo de salud, principalmente al personal médico, con el objeto de
informarlos sobre los criterios de selección utilizados para su conformación y de las ventajas
terapéuticas y económicas de los productos allí incluidos en comparación con otras alternativas
terapéuticas.
Atención Primaria
Organización Atención Primaria
ESTRUCTURA ORGÁNICA
CENTRO ATENCIÓN PRIMARIA
Sistema de Calidad
435
Objetivos y Funciones de los CAPS
Objetivos
Preservar y restablecer la salud del individuo, la familia y la comunidad, mediante acciones de
promoción, prevención, curación y rehabilitación, reforzando la capacidad resolutiva de
unidades de primer nivel de atención.
Printed Documentation
436
Funciones
• Formular el programa anual de trabajo del centro especializado de atención primaria de
la salud, basado en la problemática y necesidades detectadas en el Diagnóstico Local
de Salud del área de influencia, así como difundir entre el personal, la normatividad
para su operación.
• Apegarse a la documentación oficial para la atención médica familiar, relacionada con
las actividades y procedimientos que debe llevar a cabo el núcleo básico de servicios
de salud, en su área de trabajo y con la población de su responsabilidad, apoyado en la
tarjeta de visita familiar, pirámide de población.
• Integrar y elaborar en cada promoción de médico pasante, el Diagnóstico de Salud
Local del área de influencia.
• Impulsar la participación comunitaria en su ámbito territorial y promover la formación de
comités locales de salud y establecer un seguimiento de acciones.
• Desarrollar acciones de educación para la salud a la población de responsabilidad y
fomentar el autocuidado de la salud individual y familiar.
• Operar el Sistema Único de Vigilancia Epidemiológica e informar sobre la frecuencia,
distribución de riesgo y daños a la salud en la población de su área de influencia.
• Desarrollar acciones de educación activa y participativa para la salud a la población de
responsabilidad y fomentar el autocuidado de la salud individual y familiar.
• Proporcionar servicios de atención médica general, psicología, nutrición, de
especialidades de ginecología y obstetricia, y pediatría; apoyo de laboratorio y
ultrasonido, con enfoque de riesgo, mediante acciones de promoción, prevención,
• curación, rehabilitación y seguimiento de casos en consulta externa, en su caso
atención de parto eutócico y urgencias, de manera oportuna y de calidad para el
individuo, familia y comunidad, enfocada al cuidado de la salud.
• Desarrollarse como centro de capacitación continua interna y externa de su personal
en materia de servicios de salud y a la población con enfoque preventivo.
• Gestionar la suficiencia de insumos para el desarrollo de las actividades.
• Revisar y validar los informes relacionados con las acciones realizadas de cada uno de
los programas y presentarlos oportunamente a las unidades del nivel jurisdiccional y
central que lo soliciten.
437
Informática Médica
Informática en salud
Los textos que hemos colocado en este manual solamente son la mención de los temas que
Ud. debería investigar para hablar de informática médica.
No es un resumen, ni siquiera llega a ello porque no hemos ni arañado la superficie, solamente
hemos enunciado los temas y emitido algunas opiniones sobre puntos que surgen
constantemente.
Existe demasiada gente opinando sin ningún fundamento.
Si Ud. no está de acuerdo con lo que exponemos, mejor, envíenos sus comentarios y
aprenderemos de lo que Ud. quiera enseñarnos.
La evaluación de un sistema de información en salud
debe ser objetiva.
Debe ser medible y comparable.
No existen sistemas perfectos porque la perfección
nunca se alcanza.
Ud. debe estimar objetivamente en qué grado un
sistema cumple con sus necesidades.
No haga una encuesta de popularidad, no importa si
las pantallas son lindas o los colores se adecuan al
color de su camisa.
Mida y compare.
Un software puede ser abierto, pago, barato, caro,
web, cliente/servidor, etc, etc,
SI NO FUNCIONA NO IMPORTA COMO SEA, PORQUE
NO LE RESUELVE SUS PROBLEMAS.
Sea objetivo en la evaluación, su decisión lo
acompañará por años.
Evaluación software de salud
Conceptos generales de evaluación de software
Printed Documentation
438
Esta es una guía elemental para que Ud. pueda comparar CUALQUIER SOLUCIÓN de
software para instituciones de salud.
Esta lista resumida puede ser más amplia.
Agregue lo que desee pero no elimine ninguno de los puntos expuestos.
Los pasos son sucesivos, si Ud. no define el punto 1, no podrá realizar el punto 2.
No es una cuestión de sistemas, es pura lógica.
1) Describa las funcionalidades. ¿Qué necesita? ¿Cuál es el alcance que debe tener la
solución que busca?
Siguiendo este link Ud. accederá a un listado de
funcionalidades que pueden servirle de guía para este
punto.
2) Solicite un manual. El manual es un pre-requisito de cualquier aplicación a evaluar.
Si no definió qué necesita, el manual no le servirá de nada.
Si el software que desea evaluar no tiene un manual, es imposible hacer una evaluación.
El manual de una aplicación es un síntoma de madurez del software.
Que tenga manual es un "principio de prueba de solidez".
La FALTA de un MANUAL implica que cualquier material es solamente un listado de buenas
intenciones, y no una aplicación concreta.
3) Compare las funcionalidades que se definieron en el punto 1 con el manual del punto 2.
Son las necesidades versus los servicios.
4) Evalúe con criterio las diferencias entre lo que busca y lo que encuentra. Ud. puede
encontrar ausencias que son de fondo y otras que son meramente accidentales. Algunas
pueden ser salvadas mediante nuevos desarrollos o ampliaciones de los existentes y otras
simplemente no se pueden hacer porque el software no tiene una estructura flexible para
ampliarse.
5) Otros aspectos a considerar:
5.1 Grado de compromiso del proveedor con el producto. Existen proveedores que hacen
software para centrales nucleares, supermercados, video-clubs, salud y producción
agropecuaria. Si el mercado no resulta interesante para el proveedor solamente eliminará la
división de salud y Ud. se quedará con un software con una sentencia de muerte, su solución
no volverá a evolucionar, es un ancla atada a su cuello.
5.2 Conocimiento del negocio de la salud. (Por negocio entendemos reglas y relaciones entre
partes)
Ingenieros de sistemas hay muchos.
Buenos ingenieros de sistemas, no tantos.
Buenos ingenieros de sistemas con conocimiento de salud muy muy escasos.
5.3 Un sistema de salud tiene aspectos médicos, administrativos, contables, de gobierno, es un
tema multidisciplinario. Téngalo presente.
5.4 Historia de la organización que produce el software.
Desarrollar un sistema de salud implica muchos años, no hay atajos.
6) No compre modas.
El Cloud-Computing solamente es un nuevo nombre a algo que existe desde siempre.
Le han puesto un nuevo nombre para vender, lo que ya existía hace 20 años.
Informática Médica
439
Las tablets no son lo único que existe, trate de escribir tres renglones con ellas y se dará
cuenta de qué estamos tratando de destacar.
Nunca en sistemas las cosas son blanco o negro, las nuevas tecnologías sirven para
propósitos determinados, son herramientas que sirven para desarrollar soluciones.
Las herramientas no son soluciones en si mismas.
Con una sierra Ud. puede cortar madera o cortarse el cuello, una buena herramienta en manos
de un incompetente es solamente un problema.
Evalúe la realidad, no compre modas, o el color de la pantalla que elija quedará viejo antes del
siguiente verano.
Por las dudas:
ANGEL puede trabajar en el cloud-computing, puede ver el video en youtube en donde el
Municipio de Villa María tiene sus datos en la nube.
ANGEL también trabaja en una tablet con Mac, Linux o Windows.
Pero estos dos puntos NO SON las razones por las cuales Ud. debería usar ANGEL.
Documentos para evaluación
EVALUACION SOFTWARE HOSPITALARIO
TOPICO
Página Puntaje obtenido
Generalidades
Organización Hospital
Historia ClÃnica
Historia ClÃnica
Banco de sangre
Nutrición
LIS
RIS
PACS
Acción Social
Administración de
convenios
Facturación
Caja
Compras
Contabilidad
Personal
Patrimonio
Insumos
Producción de Farmacia
Esterilización
Gestión
Costos
Generalidades
Printed Documentation
440
Id. Item Comentario Puntaje
Manual
Lenguaje de
programación
Motor de Base de
Datos
Usuarios y Roles
Usuarios y Roles
Parametrizables
Encriptación de la
base (manejado por
motor)
Encriptación de la
base (manejado por
soft)
Encriptación de la
comunicación
Servidor - Autoridad
CA
Estándandares
internacionales HL7
Estándandares
internacionales ASTM
Estándandares
internacionales
DICOM
Estándandares
internacionales LOINC
Estándandares
internacionales CIE10
Estándandares
internacionales
SNOMED
Estándandares
internacionales IUPFA
Estándandares
internacionales XML
Organización del Hospital
Id. Item Comentario Puntaje
1 Organigrama
2
Organigrama criterios
asignación costos ind.
3
Organigrama
asignación de
actividades costo
(ABC)
4
Organigrama vÃnculo
con Personal
5
Organigrama vÃnculo
con Patrimonio
6
Organigrama vÃnculo
con Insumos
Historia ClÃnica Primera Parte
Id. Item Comentario Puntaje
Informática Médica
441
1 Narrativa
2
Antecedentes
personales (CIE10)
3
Antecedentes familiares
"n" parientes (CIE10)
4
Antecedentes
medicamentosos P.A.
5
Antecedentes
habitacionales
6 Antecedentes laborales
7 Antecedentes hábitos
8 Familigrama
9 Enfermedad actual
10
Examen fÃsico
cardiologÃa
11 Examen fisico alergia
12
Examen fÃsico urologÃ-
a
13
Examen fÃsico
pediatria (Percentiles
OMS)
14
Examen fÃsico
reumatologÃa
15
Examen fÃsico
osteoporosis
16
Examen fÃsico
traumatologÃa
17
Examen fÃsico
emergentologÃa
18
Examen fÃsico
gastroenterologÃa
19
Examen fÃsico
oftalmologÃa
20
Examen fÃsico
oncologÃa
21
Examen fÃsico
odontologÃa
22 TRIAGE urgencias
23
Examenes
complementarios
24
Solicitud de examenes
complementarios
25
LIS / RIS / PACS se
analizan por separado
-
-
-
--------
26 Odontograma
27 TNM
28 PTNM
29 Diagnósticos
30
Tratamientos
medicamentosos
ambulatorio
Printed Documentation
442
31
Tratamientos
medicamentosos
dispensación (A.S.)
32
Tratamientos
medicamentosos
internación
33
Banco de Sangre se
trata por separado
-
-
-
--------
34
Balance hidroelectrolÃ-
tico
35
Mediciones internación
Terapia
Historia ClÃnica Segunda Parte
Id. Item Comentario Puntaje
1
Parte Quirúrgico -
Intervinientes y rol
2
Parte Quirúrgico -
Tiempo de uso del
quirófano
3
Parte Quirúrgico -
Diagnósticos
prequirúrgicos
4
Parte Quirúrgico -
Diagnósticos post
quirùrgicos
5
Parte Quirúrgico -
Prácticas Asoc. Arg.
De CirugÃa
6
Parte Quirúrgico -
Registro de distintas
prácticas
7
Parte Quirúrgico -
Consumo de
dispositivos
8
Parte Quirúrgico -
Consumo de
medicamentos
9
Parte Quirúrgico -
Consumo de prótesis
10
Cumplimiento de la ISO
13.485 disp. méd.
11 Vacunación
Informática Médica
443
12
Armado de planes de
vacunación
13
Tratamiento nutricional
internación vÃnculo
con cocina
14
Legalidad -Firma digital
se evalúa por
separado
-
-
-
-------
15
Control de infecciones
intrahospitalarias
16
Errores y correcciones
IMPORTANTE
17
Errores y aclaraciones
IMPORTANTE
Banco de Sangre
Id. Item Comentario Puntaje
1
Registración de
Donantes
2
Tipo de donación
(autóloga, eventual,
fidelizado,etc.)
3 Producto donado
4
Identificación única
del producto
5 ISBT 128 - uso
6
Producción de
hemoderivados
7
Trazabilidad de
productos
8 Fórmulas - archivo
9
Transfusiones registro
en la H.C.
10 Balance Banco
11
Saldo reposición
donante
12 Exportación de sangre
13
Importación de
hemoderivados
14
Balance de export /
import
15 Laboratorio
16 Determinaciones
17
Archivo de resultados
en H.C. donante
18
Registro de eventos de
salud del donante
Nutrición Hospitalaria
Id. Item Comentario Puntaje
1
Tratamiento nutricional
de internación en H.C.
2 Ingredientes
Printed Documentation
444
3
Comidas / Recetas y
fórmulas
4
Confección de menues
de 14 dÃas
5 Aplicación de menues
6
Verificación de
tratamiento con el
menú aplicado
7 Dietas especiales
8
VÃnculo con Insumos
de Nutrición
9
Costeo basado en
actividad
Laboratory Information Systema
Id. Item Comentario Puntaje
1
Configuración de
laboratorios
2
Configuración de
determinaciones
3
Configuración de
rutinas / Perfiles
4
Solicitud de Perfiles -
Determinaciones en la
H.C.
5
Recepción en
Laboratorio
6 Drivers ASTM
7 Drivers HL7
8 Configuración valores
9
Configuración
determinaciones /
controles
10 Resultados sin verificar
11
Comunicación
unidireccional
12
Comunicación
bidireccional
13
Resultados verificados
a la H.C.
14 Firma digital
Radiography Information Systema
Id. Item Comentario Puntaje
1
Configuración de
Departamentos
2
Configuración de
Prácticas
3
Configuración de
Rutinas
4
Solicitud de Prácticas
en la H.C.
5 Work List
6 Canned Reports
Informática Médica
445
7 Resultados a la H.C.
8 Firma digital
PACS
Id.
Item Comentario Puntaje
1 Servidor PACS
2 HL7
3 DICOM
4
Visor incorporado a la
HC
5
Incorporación de
canned reports en la
HC
6 Worklist
7
Incorporación de
imagen de referencia a
la H.C.
Acción Social
Id. Item Comentario Puntaje
1 Registración individuos
2
Módulo antecedentes
personales A.S.
3 Módulo habitacional
4
Módulo grupo
conviviente
5 Registración de grupos
6
Configuración de
grupos
7
Configuración de
relaciones entre los
individuos del g.
8 Módulo de problemas
9
Módulo de
dispensación
10 Diagnóstico de A.S.
11 Tratamiento de A.S.
12
VÃnculo con insumos
de dispensación Social
13 Firma Digital
-
-
-
-------
Administración de Convenios (contratos con financiadores)
Id.
Item Comentario Puntaje
1
Definición de
Financiadores
2
Definición de "n"
Planes por Financiador
3
Definición de "n"
Nomencladores uno por
cada Plan
Printed Documentation
446
4
Valores de las
prácticas por $ /
à ndices (galeno,etc.)
5
Condiciones por
práctica por plan
Máximos / Máximos
por perÃodo / Carencia
/ Copago / etc.
6 VÃnculos con CAJA
7
VÃnculos con
Facturación
8
VÃnculo con Sistema
contable
Costos
Id.
Item Comentario Puntaje
1
Costos directos
asignados por datos de
la H.C.
2
Costos indirectos
criterios múltiples
3
Costos indirectos
criterios mixtos
4
Grupo de Diagnósticos
Relacionados
5
Costeo tomando el
servicio como última
unidad
6
Costeo tomando el
paciente como última
unidad
7
Costeo Basado en
Actividad (ABC)
8
Medición de eficiencia
de distintas unidades
similares
Caja
Id.
Item Comentario Puntaje
1 Definición de Cajeros
2 Rendición de cuentas
3
Definición de Items
para el cobro
(nomencladores)
4
Modificación de saldos
de caja
5
Cobro de dinero / bonos
/ tarjetas de crédito
6 Cobro en cuotas fijas
7
Cobro en cuotas de
plazo indeterminado.
Esterilización
Id. Item Comentario Puntaje
Informática Médica
447
1
Activos utilizados
(equipos de
esterilización)
2
Procesos de Presión
Tiempo Temperatura
3
Agrupamiento de
objetos
4
Trazabilidad de objetos
esterilizados
5
Infecciones
intrahospitalarias
Patrimonio (Activos Fijos)
Id. Item Comentario Puntaje
1 Identificación
2
Asignación a
Actividades (costos
ABC)
3
Archivo de documentos
(Manuales, GarantÃas,
etc.)
4 FotografÃa
5
Incorporación masiva
de bienes fungibles
6
Responsabilidad
Contable
7
Responsabilidad
Técnica
8
Responsabilidad JurÃ-
dica
9 Devolución
10
Aceptación de
Transferencias
11 Bajas
12 Solicitud de reparación
13
Definición de variables
para gestión
14
Definición de eventos
sobre el bien
15
Registración de
eventos sobre el bien
16
Ubicación del bien en
el plano (gráfico)
17
Consulta de la ficha del
bien
18
Registración de
reparaciones
Firma Digital
Id.
Item Comentario Puntaje
1 Servidor CA
2
Autoridad de
Certificación
Printed Documentation
448
3
Autoridad de
Registración
4
Exportación de
Certificados
5
Historia ClÃnica
formulación del
resumen legal
6
Verificación de
cambios antes de firmar
7
Administrador de
Certificados
8
Manejo de listas de
certificados de una CA
Insumos Farmacia Hospitalaria
Id. Item Comentario Puntaje
1 ATC / Principio Activo
2
Recepción de la
prescripción - Desde la
H.C.
3
Consulta de la H.C. por
el farmaceútico
4 Transferencia de stock
5 Dosis unitaria
6
Compatibilidad con
equipos dispensadores
automáticos
7 Farmacias satélite
8
Control farmacias
satélite
9 Pedidos a Compras
10
Opinión del
responsable / proceso
de compra
Otros Insumos
Id. Item Comentario Puntaje
1
Laboratorio
Identificación por
Marca / Equipo
2
Hemoterapia
Incorporación de
donaciones de insumos
3 Nutrición
4 Rayos
5 OdontologÃa
6 Imagenes
7 VehÃculos
8 Mantenimiento
9
En todos los casos
pedidos a compras -
seguimiento
-
-
-
------
Contabilidad
Item Comentario Puntaje
Informática Médica
449
Id.
1 Plan de cuentas
2
Saldos acreedores de
facturas de pacientes
3
Saldos de Ordenes de
Compra emitidas
4 Saldos bancarios
5
Saldos de
Financiadores de
Pacientes atendidos.
6
Integración con
sistemas contables
(formato de los registros
XML)
Certificación en EEUU
La certificación en EEUU
Ya se ha comenzado la traducción de ANGEL al inglés, portugués y francés.
Como parte de esta evolución se están realizando los ajustes correspondientes para la
certificación en EEUU.
Para lograr esa certificación no necesitamos hacer cambios de fondo, sino detalles mínimos
que se están modificando para responder a las exigencias planteadas en ese pais.
La documentación sobre este tema puede buscarla en internet bajo este nombre
"MEANINGFUL USE - Electronic Medical Records"
¿Sabe Ud. qué es ANGEL 4?
Niveles de informatización
La frase "tenemos todo informatizado" solamente
aplica a menos del 6% de los sistemas existentes en
EEUU.
No conocemos ningún pais con sistemas que puedan
realizar esta afirmación.
Stage 0:
The organization has not installed all of the three key ancillary department systems (laboratory,
pharmacy, and radiology).
Stage 1:
All three major ancillary clinical systems are installed (i.e., pharmacy, laboratory, and radiology).
Stage 2:
Major ancillary clinical systems feed data to a clinical data repository (CDR) that provides
physician access for reviewing all orders and results.
Printed Documentation
450
The CDR contains a controlled medical vocabulary, and the clinical decision support/rules
engine (CDS) for rudimentary conflict
checking. Information from document imaging systems may be linked to the CDR at this stage.
The hospital may be health information exchange (HIE) capable at this stage and can share
whatever information it has in the CDR with other patient care stakeholders.
Stage 3:
Nursing/clinical documentation (e.g. vital signs, flow sheets, nursing notes, eMAR is required
and is implemented and integrated
with the CDR for at least one inpatient service in the hospital; care plan charting is scored with
extra points. The Electronic Medication Administration Record application (EMAR) is
implemented.
The first level of clinical decision support is implemented to conduct error checking with order
entry (i.e., drug/drug, drug/ food, drug/lab conflict checking normally found in the pharmacy
information system).
Medical image access from picture archive and communication systems (PACS) is available for
access by physicians outside the Radiology department via the organization’s intranet.
Stage 4:
Computerized Practitioner Order Entry (CPOE) for use by any clinician licensed to create orders
is added to the nursing and CDR
environment along with the second level of clinical decision support capabilities related to
evidence based medicine protocols. If one inpatient service area has implemented CPOE with
physicians entering orders and completed the previous stages, then this stage has been
achieved.
Stage 5:
The closed loop medication administration with bar coded unit dose medications environment is
fully implemented.
The eMAR and bar coding or other auto identification technology, such as radio frequency
identification (RFID), are implemented and integrated with CPOE and pharmacy to maximize
point of care patient safety processes for medication administration.
The “five rights” of medication administration are verified at the bedside with scanning of the bar
code on the unit does medication and the patient ID.
Stage 6:
Full physician documentation with structured templates and discrete data is implemented for at
least one inpatient care service
area for progress notes, consult notes, discharge summaries or problem list & diagnosis list
maintenance.
Level three of clinical decision support provides guidance for all clinician activities related to
protocols and outcomes in the form of variance and compliance alerts.
A full complement of radiology PACS systems provides medical images to physicians via an
intranet and displaces all film-based images. Cardiology PACS and document imaging are
scored with extra points.
Stage 7:
The hospital no longer uses paper charts to deliver and manage patient care and has a mixture
of discrete data, document images, and medical images within its EMR environment.
Data warehousing is being used to analyze patterns of clinical data to improve quality of care
and patient safety and care delivery efficiency.
Informática Médica
451
Clinical information can be readily shared via standardized electronic transactions (i.e. CCD)
with all entities that are authorized to treat the patient, or a health information exchange (i.e.,
other non-associated hospitals, ambulatory clinics, subacute environments, employers, payers
and patients in a data sharing environment).
The hospital demonstrates summary data continuity for all hospital services (e.g. inpatient,
outpatient, ED, and with any owned or managed ambulatory clinics).
Meaningful Use
¿Qué es “Meaningful Use”?
El Acta de recupero y reinversión de 2009 especifica 3 componentes del Meaningful Use:
1. El uso de un EHR certificado como la prescripción electrónica.
2. El uso de una tecnología certificada EHR para el intercambio de información y mejora
de la calidad en el cuidado de la salud.
3. El uso de tecnología EHR certificada para el envio de datos clínicos y otras mediciones.
¿Cuales son los requerimientos del estadío 1 de los Meaningful Use 2011/2012?
Son 25 objetivos de los cuales hay que alcanzar 20 para que un software sea certificado.
Quince de ellos son objetivos centrales.
Cinco de ellos pueden seleccionarse de los 10 restantes.
ANGEL cumple con los requisitos exigidos y estamos trabajando en la traducción al inglés para
ser elegibles dentro de la certificación exigida.
Ud. puede realizar la comprobación accediendo al siguiente link.
Click aquí.
Protocolos
MUMPS
Massachusetts General Hospital Utility Multi-Programming System
Originalmente MUMPS fue un Sistema Operativo, una Base de Datos y un Lenguaje de
Programación.
Su aplicación dentro de VistA (no es el sistema operativo de Microsoft, es para los Veteranos
de Guerra) se basó en una base de datos jerárquica y no en tablas SQL.
Por cuestiones comerciales es posible que Ud. escuche sobre este lenguaje pero llamándolo M
así como existe el C
VistA es el software de todos los hospitales de Veteranos de Guerra de los EEUU.
Printed Documentation
452
Si bien es gratuito el costo de una implementación en un consultorio se estima en u$s
100.000.-
El origen se remonta a fines de 1970 y la iniciativa también fue conocida como Decentralized
Hospital Computer Program.
La evolución de VistA es realizada por un conjunto de programadores sin una centralización del
esfuerzo por parte de la VA.
Su futuro depende de la voluntad de individuos.
Es probablemente el desarrollo más importante dentro de EEUU.
HL7
HL7 es un protocolo diseñado para marcar cambios en el registro de un paciente utilizando
mensajes cortos.
Cuando un simple detalle del registro de un paciente cambia, ese cambio usualmente sería
enviado a otro sistema utilizando la mensajería de HL7.
Las primeras versiones de HL7 fueron formateadas utilizando el estilo de mensajes de EDI.
La versión 1.x de HL7 fue tan breve que casi no existió ninguna implementación conocida.
Las versiones mayores de HL7 no son compatibles entre si.
La v.2.x no es compatible con la versión 1.x y la versión 3.x no lo es con ninguna de las
anteriores.
Y cuando hablamos de cambios menores versiones 2.5 con 2.6 o 2.7 se intenta que sean
compatibles con las anteriores, pero en la práctica rara vez lo logran.
Un error en el corte de los datos arrastra errores que hacen necesario revisar todo el
procedimiento.
Existen rumores de que HL7 comenzaría a cobrar por
el uso de su protocolo y el formato CDA.
Informática Médica
453
Hoy empieza a considerarse que la versión 3.x falló en
alcanzar su objetivo.
¿Es eso suficiente para abandonar HL7?
La respuesta es no.
Si lo abandonamos simplemente estaríamos tirando a
la basura una experiencia valiosa.
Lo que NO debe hacerse es creer que HL7 es "LA
SOLUCIÓN".
Es un intento que aún no llegó a destino y que en el
futuro tal vez lo logre o tal vez sea reemplazado por
otro protocolo mejor.
Tenga en cuenta:
a) Es un protocolo para dos o más aplicaciones de
salud.
¿Cuántas aplicaciones tiene en su institución?
b) Es indiscutible su utilización en aplicaciones de
imágenes. DICOM
c) En laboratorio la presencia de HL7 es menor al 1%
Un error muy común generado INTENCIONALMENTE por vendedores
inescrupulosos hace creer a los usuarios que si tiene HL7
directamente se pude conectar con cualquier sistema de salud.
Esto es absolutamente FALSO.
Como la implementación de HL7 depende de cada sistema ser
compatible con HL7 lo único que significa es que hay un principio de
acuerdo para comunicarse.
Luego habrá que realizar un arduo trabajo para conectarse con otro
sistema.
Y con cada nuevo sistema al que trate de conectarse deberá realizar
nuevamente una tarea importante en tiempo y recursos.
Si Ud. creía que era enchufar y usar, OLVÍDELO.
HL7 Versión 2.x
Un mensaje en la versión 2.x se vería más o menos así:
MSH | ^~/& | GHH LAB | ELAB - 3 | GHH
OE | BLDG4 | 200202150930 | | ORU^R01 | CNTRL-3456 | P |2.4 <cr>
PID | | | 555-4-
444 | | EVERYWOMAN^EVE^E^^^^L |JONES| 196 20320 | F | | | 153 FERNWOOD
DR.^
y continua.
Printed Documentation
454
1= Tipo de Segmento = MSH
2= Separador de campos = ^~/&
3= Identificación de la aplicación = GHH LAB
4= Identificación del facilitador = ELAB-3
5= Aplicación que recibe = GHH OE
6= Identificación del facilitador de recepción = BLDG4
7= Fecha y hora = 200202150930
8= Tipo de Mensaje = ORU^R01
9= Id Mensaje de control = CTRL-3456
10= Id procesamiento del mensaje = P
11= Versión del mensaje = 2.4
No tiene propósito hacer un análisis de este protocolo, primero el objetivo de este capítulo del
manual es desmistificar conceptos.
HL7 v.2 NO FUE CREADA PARA TRANSFERIR UNA
HISTORIA CLÍNICA.
SU PROPÓSITO HA SIDO TRANSFERIR UN DATO DE
UN EVENTO REGISTRADO EN UNA APLICACIÓN
HACIA OTRA APLICACIÓN.
HL7 Versión 3
Existen rumores de que HL7 comenzaría a cobrar por
el uso de su protocolo y el formato CDA.
HL7 needs a fresh look because V3 has failed
Posted on August 15, 2011 by Grahame Grieve
A few months ago, I posted a call for input into the HL7 Fresh Look Taskforce. HL7 wouldn’t
need to have a fresh look task force if it hadn’t lost it’s way, and it wouldn’t have lost it’s way if
v3 hadn’t failed. But it has:
HL7 v3 has failed.
Now a few readers are going to stop reading at this point and rush off and go quoting me saying
“v3 is broken” or “you shouldn’t use v3″ or “national program XXX shouldn’t have used v3″, but I
haven’t said any of those things – v3 can be made to work if you provide enough skills and
resources, and for some things, it’s the best solution (CDA, for instance). But overall, v3 has
failed to achieve the goals that HL7 has (being the general best solution to everything), and is
not a vehicle that can take the organization forward from here.
Why?
Informática Médica
455
• the V3 design process imposes consistency on our standards (it’s primary goal) but the
inconsistency is mostly not of HL7′s making
• the V3 design process is technology and platform agnostic – but that just makes
implementation more costly
• the V3 design process depends on design by constraint
• the v3 process really required all the possible modeling to be done up front – the price
of change is too scary – and therefore produced models that weren’t implementable
directly (too much! too big!) without support from a large program and highly skilled
insiders
• the V3 models (RIM) created semantic interoperability but not clinical interoperability,
and it was only once people tried v3 that we discovered what the difference was
• we tried to satisfy too many different implementer interests, and ended up satisfying
none of them (see my comments on context of interoperability, the HL7 community, the
xml consensus, and lack of real compromise)
• we just never got anything compelling in the space of specifying the behavioural
aspects of interoperability
Existen cientos de artículos como el que publicamos parcialmemte.
Las conclusiones son que: HL7 NO ES LA BIBLIA, no
es mágico, evoluciona y no puede ignorarse.
DEBE usarse donde corresponde usarlo, pero no es el
centro de un sistema como algunos pretenden
hacernos creer.
EL CENTRO DE UN SISTEMA ES QUE FUNCIONE, y
para ello hemos publicado una guía práctica de
evaluación.
Primero pida que la solución funcione y luego que la solución interactúe con sus otras
aplicaciones si es que Ud. tiene alguna otra en la institución.
Si la aplicación no resuelve sus problemas, la
interoperabilidad no significa nada.
Si su auto no funciona, poco le importará a Ud. que
sea compatible con otros autos.
No funciona es No soluciona mis problemas.
Otro trabajo seleccionado sobre HL7 v.3
HL7 RIM: An Incoherent Standard
From: Studies in Health Technology and Informatics, 2006; 124: 133–138
Presented at Medical Informatics Europe, Maastricht, August 2006.
Barry Smith and Werner Ceusters
Department of Philosophy, University at Buffalo, Buffalo NY, USA
Institute for Formal Ontology and Medical Information Science, Saarbrücken, Germany
Printed Documentation
456
Center of Excellence in Bioinformatics and Life Sciences and National Center for
Biomedical Ontology, University at Buffalo, Buffalo NY, USA
Abstract. The Health Level 7 Reference Information Model (HL7 RIM) is lauded by its authors
as ‘the foundation of healthcare interoperability’. Yet even after some 10 years of development
work, the RIM is still subject to a variety of logical and ontological
flaws, which has placed severe obstacles in the way of those who are called upon to develop
implementations. We offer evidence that these obstacles are insurmountable and that the time
has come to abandon an unworkable paradigm.
Keywords: HL7, RIM, standardization, ontology, realism.
1. Preamble
A message to mapmakers: highways are not painted red, rivers don’t have county lines running
down the middle, and you can’t see contour lines on a mountain. [1]
What follows is an exegesis and critique of the HL7 Reference Information Model (RIM).
We will focus primarily on the relevant portions of [2], official codex of HL7 Version 3
(“Normative Edition 2005”), in which the RIM is asserted to be ‘credible, clear, comprehensive,
concise, and consistent’, ‘universally applicable’, and ‘extremely stable’.
These assertions not only contradict many statements to be found within HL7’s own internal
email forums, they are also belied by the frequent revisions to which the RIM has been and is
still being subjected, and by the fact that the RIM continues to be marked by major flaws (for
which further documentation is provided at [3]).
Such flaws include:
• problems of implementation: The decision by HL7 to adopt the new RIM-based methodology
was adopted already in 1996; after ten years of effort, and considerable investment in the RIM
itself and in the development of associated message types, DMIMs and RMIMs, the promised
benefits of interoperability remain elusive;
• problems of usability in specialist domains: The RIM methodology consists in defining a set of
‘normative’ classes (Act, Role, and so on), with which are associated a rich stock Corresponding
author: Barry Smith, Department of Philosophy, University at Buffalo, Buffalo NY 14260l,
USA.Email: phismith@buffalo.edu; internet: http://ontology.buffalo.edu/smith. of attributes.
When the RIM is applied to a new domain (for example pharmacy), one needs to select from
just these pre-defined attributes, rather as if one were attempting to create manufacturing
software by drawing from a store containing pre-established parts for making every
conceivable manufacturable thing, from lawnmowers to hunting bows.
We do not know of even one example where a methodology of this sort has been made to work
successfully;
• problems of scope: What are called ‘Acts’ (roughly: intentional actions) play an overwhelmingly
central role in the RIM, so that of its ‘foundation classes’ only Entity (defined as: ‘A physical
thing, group of physical things or an organization capable of participating in Acts, while in a
role’) is left over to comprehend those things which are not Acts. How, on this basis, can the
RIM deal transparently with information about, say, disease processes, drug interactions,
wounds, accidents, bodily organs, and many
other phenomena central to healthcare, given that the latter are neither Entities nor Acts?
• problems of documentation: The RIM documentation is not only disastrously unclear, and
poorly integrated with those other parts of the V3 documentation for which the RIM itself is
designed to serve as backbone; it is also subject to a series of internal inconsistencies (for
example in its sloppy use of terms such as ‘act’, ‘Act’, ‘Acts’, ‘action’, ‘ActClass’ ‘Act-instance’,
‘Act-object’) of a sort which should surely be avoided in the context of work on messaging
standards.
• problems of learnability: Can HL7 V3 be taught, and therefore engaged with and used by a
wider public, given the amateurish quality of its documentation, the massive number of special
cases, the frequent amendments, and the complex hurdles that must be overcome in creating a
message?
Informática Médica
457
• problems of marketing: Are the grandiose marketing claims made on behalf of HL7 V3 as ‘the
data standard for biomedical informatics’ justifiable, given the many still unresolved problems on
the technical side?
2. Double Standards
In spite of large investments in HL7-based information systems, some of them by national
governments, and in spite of the now familiar difficulties encountered in creating working
implementations on the basis of such investments, there is astonishingly little secondary
literature on the HL7 standard itself. One consequence of the absence of evidence-based
criticism from independent outsiders is the appearance of certain symptoms of intellectual
inbreeding in HL7’s own literature, which is marked above all by an air of boosting
selfcongratulation.
We believe, against this background, that the HL7 endeavor can only benefit from forthright
criticism, and it is in this spirit that our remarks are offered here.
For reasons of space, we shall focus on just one set of defects, which concerns the RIM’s
unsure treatment of the distinction between information about an action on the one hand and
this action itself on the other. The former is what is recorded in a message or record. The latter
is what occurs, for example within a hospital ward or laboratory. When challenged, RIM
enthusiasts will insist that the RIM is concerned exclusively with the former – with information –
and of course the very title of the RIM is in keeping with this conception. Interspersed
throughout its documentation, however, we find also many references to the latter, often
conveyed by means of the very same expressions. This problem is of crucial importance, given
the characteristic claim advanced on behalf of the RIM that it will provide a shared, rigorous
semantics for HL7 V3 messages, of a type which V2 lacked. For it shows that what the RIM in
fact provides is deep confusion.
As example, consider the treatment of the RIM class LivingSubject, which is defined,
confusingly, as follows:
A subtype of Entity representing an organism or complex animal, alive or not. (3.2.5)
Examples of this class are then stated to include: ‘A person, dog, microorganism or a plant of
any taxonomic group.’ From this we infer that a person, such as you or me, is an example of a
LivingSubject. At the same time in 3.2.1.13 (which is, oddly, the only
subsection of 3.2.1 in [2]) we are told that LivingSubjects, including persons, can occupy just
two ‘states’: normal, defined simply as ‘the “typical” state’, or nullified, defined as:
‘The state representing the termination of an Entity instance that was created in error.’ Can it
really be true that we are here being invited to postulate two kinds of death for human beings:
normal death, and a special kind of death-through-nullification in the case of those persons who
were created in error? Or is it not much rather the case that by ‘LivingSubject’ the RIM means
not (as is asserted at 3.2.5) ‘mammals, birds, fishes, bacteria, parasites, fungi and viruses’ but
rather information about such entities? The answer, bizarrely, is that it means both of these
things; for there are in fact, co-existing side by side within its documentation, two distinct
conceptions of what terms in the RIM are supposed to designate.
What we shall call the information model conception of the RIM is enunciated for example in 1.1
of [2]:
The Health Level Seven (HL7) Reference Information Model (RIM) is a static model of health
and health care information as viewed within the scope of HL7 standards development
activities. It is the combined consensus view of information from the perspective of the HL7
working group and the HL7 international affiliates. The RIM is the ultimate source from which all
HL7 version 3.0 protocol specification standards draw their information-related content.
The RIM, according to this first conception, is intended to provide a framework for the
representation of the structures of and relationships between information that is independent of
any particular technology or implementation environment. It is thus designed to support the
work of database schema designers, software engineers and others by creating a single
environment for messaging which can be shared by all healthcare institutions.
What we shall call the reference ontology conception of the RIM can be inferred, first, from the
many programmatic statements describing the RIM’s purpose, which is to facilitate consistent
sharing and usage of data across multiple local contexts. For in striving to achieve this end of
consistency (and thus to rectify problems affecting implementations of HL7 V2), the RIM cannot
focus merely on healthcare messages themselves, as bodies of data. Rather it must provide a
Printed Documentation
458
common benchmark for how such bodies of data are to be formulated by their senders and
interpreted by their recipients. We can conceive of only one
candidate benchmark for this purpose, namely the things and processes themselves within the
domain of healthcare which messages are about and which are familiar to those engaged in
message formulation. That this is indeed the benchmark adopted by the RIM will become clear
when we examine the many passages in its documentation in which definitions and
examples are provided to elucidate the meanings of its terms.
Rather than distinguishing the two tasks, of information model and reference ontology, and
addressing them in separation, the RIM seeks to tackle both simultaneously, through
ambiguous use of language. Expressions drawn from the vocabulary of healthcare are used,
alternately, both with familiar meanings (which enable the RIM to secure a necessary relation to
corresponding activities in the healthcare domain) and with incompatible technical meanings
(when the RIM is attempting to specify the relevant associated type of data).
Thus for example ‘stopping a medication’ means both: stopping a medication and: change of
state in the record of a Substance Administration Act from Active to Aborted (3.1.5).
3. ‘Objects’
According to the information model conception, the RIM, and the HL7 messages defined in its
terms, are about objects in information systems – hereafter called ‘Objects’ – which ‘represent’
things and processes in reality. Thus the human being named ‘John Smith’ is represented by an
Object containing John Smith’s demographic or medical data. This Object is different from John
Smith himself. HL7’s Glossary defines an ‘Object’ as:
An instance of a class. A part of an information system containing a collection of related data (in
the form of
attributes) and procedures (methods) for operating on that data.
It defines an ‘Instance’ as: ‘A case or an occurrence. For example, an instance of a class is an
object.’ Yet under the entry for the class ‘Person’ in the same Glossary we are told that
‘Instances of Person include: John Smith, RN, Mary Jones, MD, etc.’ For HL7, accordingly,
‘John Smith, RN’ is not the name of a human being; rather, it is the name of an Object which
goes proxy for a human being in an information system.
Because Objects are bodies of data, and because different data about John Smith will be
contained in the different information systems involved in messaging, ‘John Smith, RN’ will refer
ambiguously to many John Smith Objects. How, then, is messaging about John Smith (the
human being) possible, given that senders and recipients will associate distinct
John Smith Objects with each given message?
This is, to be sure, a hard problem, and the HL7 community deserves some credit for having
recognized its importance. The RIM can go part way towards alleviating it in the case of persons
by insisting that information objects include corresponding unique
identifiers such as social security numbers. Indeed the HL7 Glossary defines a ‘Person’ as a
‘single human being who … must also be uniquely identifiable through one or more legal
documents (e.g. Driver’s License, Birth Certificate, etc.).’ In the ideal case, at least (which would
require each institution to maintain a mapping of its own locally unique patient IDs to all the
locally unique patient IDs used by the institutions it is communicating with), such identifiers
could serve to bind the different Objects together in such a way that they would all become
properly associated with what we would normally think of as one and the same person. But
what works for Persons will in almost every case not work for Objects representing things and
processes of other types (for instance tumors, epidemics, adverse reactions to drugs), since
unique identifiers for the latter are almost never available under
present regimes for recording healthcare data [4].
4. ‘Acts’
The term ‘Act’ refers, within those passages in the RIM which conform to the information model
interpretation, not to acts (intentional actions), but rather to associated Objects. Thus at 3.1.1
‘Act’ is defined as meaning: ‘A record of something that is being done, has been done, can be
done, or is intended or requested to be done.’
Confusingly, however, we are provided, in explication of this definition, with examples not of
records but of intentional actions themselves (referred to not as ‘Acts’ but as ‘acts’):
The kinds of acts that are common in health care are (1) a clinical observation, (2) an
assessment of health condition (such as problems and diagnoses), (3) healthcare goals, (4)
treatment services (such as medication, surgery, physical and psychological therapy), (5)
Informática Médica
459
assisting, monitoring or attending, (6) training and education services to patients and their next
of kin, (7) and notary services (such as advanced directives or living will), (8) editing and
maintaining documents, and many others.
At 3.1.14, similarly, the class PatientEncounter (a subclass of Act) is defined as ‘An interaction
between a patient and care provider(s) for the purpose of providing healthcarerelated
service(s).’ An instance of PatientEncounter, then, is not a record of an action, but this action
itself – as is made clear by the examples provided to elucidate this definition, which include:
emergency room visit, field visit, occupational therapy. The class Procedure is defined as ‘An
Act whose immediate and primary outcome (post-condition) is the alteration of the physical
condition of the subject’ (3.1.15), with examples: chiropractic treatment, balneotherapy,
acupuncture, straightening rivers, draining swamps.
The class Observation is defined as:
An Act of recognizing and noting information about the subject, and whose immediate and
primary outcome (post-condition) is new data about a subject. Observations often involve
measurement or other elaborate methods of investigation, but may also be simply assertive
statements. (3.1.13)
From this we can infer, dizzyingly, that we are again dealing not with records of actions (of
observing, measuring, etc.), but rather with these actions themselves, a view supported also by
the RIM’s assertion, still in 3.1.13, to the effect that Observations ‘are professional acts … and
as such are intentional actions’, as also by its treatment of other subclasses of Act, such as
DeviceTask, SubstanceAdministration, and Supply – all of which are similarly interpretable only
against the background of a reference ontology conception of the RIM and thus as standing in
conflict with the RIM’s own definition of ‘Act’. When, in contrast, we turn to other subclasses of
Act, for example Account, or FinancialTransaction, then we find that the corresponding
definitions revert to the information model conception.
We are told at 3.1.1 that, while an Act-instance ‘represents a “statement”’, ‘the Act class is this
attributable statement’. We can interpret this strange language as follows: each Act-instance is
a statement describing what some clinician on some occasion has heard, seen, thought, or
done. The Act class is the class of such coded, attributable statements. An Act-instance is,
more precisely (in 3.1.1 at least), either an attributable statement or some similar attributable
use of language such as an order or request, which serves as the coded accompaniment – the
record – of what takes place in reality, for example when a surgical
procedure is performed. There then follows a most peculiar passage, which has been criticized
already in [5]:
Act as statements or speech-acts are the only representation of real world facts or processes in
the HL7 RIM.
The truth about the real world is constructed through a combination (and arbitration) of such
attributed statements only, and there is no class in the RIM whose objects represent “objective
state of affairs” or “real processes” independent from attributed
statements. As such, there is no distinction between an activity and its documentation. (3.1.1,
emphasis added) The italicized passage captures what we might think of as the naked essence
of the confusion at the heart of the RIM between reference ontology and information model.
5. Conclusion: Can the RIM be Saved?
Messaging standards are like telephone systems: they can function sensibly only if there is a
large network of willing users.
This means that to succeed such artifacts must be marked by clear use of language and clear
documentation.
The RIM documentation, as we have seen, is systematically ambiguous.
What is needed, if HL7 V3 is to satisfy its need for a uniform information representation that is
coherent, clear and implementable, are two separate, though of course related, artifacts, which
might be called ‘Reference Ontology of the Healthcare Domain’ and ‘Model of Healthcare
Information’, respectively.
The former would include those categories, such as thing, process, anatomical structure,
disease, infection, procedure, etc., needed to provide a compact and coherent high-level
Printed Documentation
460
framework in terms of which the lower-level types captured in vocabularies like SNOMED CT
could be coherently organized [6].
The latter would include those categories, such as message, document, record, observation,
etc., needed to specify how information about the entities that instantiate the mentioned types
can be combined into meaningful units and used for further processing.
HL7’s Clinical Document Architecture could then be related in an appropriate way to this Model
of Healthcare Information, thereby avoiding the current counterintuitive stopgap, which forces a
document to be an Act.
And HL7’s Clinical Genomics Standard Specifications could similarly be related in an
appropriate way to the Reference Ontology of the Healthcare Domain, thereby avoiding the no
less counterintuitive current stopgap, which identifies an individual allele as a special kind of
Observation.
Acknowledgements: This paper was written under the auspices of the Wolfgang Paul Program
of the Humboldt
Foundation, the EU Network of Excellence SemanticMining, the Volkswagen Foundation, and
the National Center
for Biomedical Ontology (the latter funded by the National Institutes of Health through the NIH
Roadmap for
Medical Research). Thanks for helpful comments are due also to Thomas Beale, Walter
Dierckx, Amnon Eden and
Gunther Schadow, who however bear no responsibility for the positions here adopted.
References
[1] Kent W. Data and Reality, Bloomington IN, 2000, p. v.
[2] ANSI/HL7 V3 RIM, R1-2003: RIM Version V 02-11. Membership Normative Ballot Last
Published:
11/22/2005 8:05 PM.
[3] http://ontology.buffalo.edu/HL7.
[4] Ceusters W, Smith B. Strategies for referent tracking in Electronic Health Records, J Biomed
Inform, in
press.
[5] Vizenor L. Actions in health care organizations: An ontological analysis. Proc MedInfo 2004,
San Francisco,
1403-1407.
[6] Rosse C, Kumar A, Mejino JLV, Cook DL, Detwiler LT, Smith B. A strategy for improving and
integrating
biomedical ontologies. Proc AMIA Symp 2005;:639-643.
HIPAA
Health Insurance Portability an Accountability Act (HIPAA)
La primera regla de HIPAA es regular la difusión de datos el sistema de salud.
A esto usualmente se lo define como Reglas de Privacidad.
HIPAA adicionalmente define estándares de operación para restringir los accesos y estas
reglas son conocidas como Reglas de Seguridad.
El acta del 2009 conocida como HITECH toma parte de HIPAA y la actualiza para la era
internet.
Las normas de HIPAA acerca de Privacidad y Seguridad fueron diseñadas en 1996, recién en
2011 se comenzaron a exigir.
Informática Médica
461
ANGEL nació en 1996 y la versión 1 fue liberada en el
año 1999.
Los conceptos de Privacidad y Seguridad ya estaban
presentes al momento en que EEUU los discutía.
Cuando HIPAA fue aprobada en 1996 intentó estandarizar la facturación a un formato
electrónico.
La facturación ha tenido diferentes versiones desde Medicare en los 60.
El formato EDI electronic data interchange inventado en 1970 y conocido como ANSI 837 se
comenzó a utilizar en 1990 y hoy en día pese a ser muy anticuado sigue vigente. Los esfuerzos
para actualizarlo fallaron.
¿Es EEUU un modelo a seguir?
EDI
Electronic Data Interchange
EDI está vinculado con el bloqueo de Berlín en la guerra fría, y el uso de teletipos militares.
EDI luego fue adoptado por la industria automotriz y es temporalmente muy, muy anterior al
HTML o XML.
Hablamos de tasas de transferencia de datos de modems de 300 baudios.
No importa en este momento hablar de un protocolo histórico, si es importante señalar que
HIPAA dispuso el uso del protocolo X12 que es parte de EDI.
El centro de todo es la facturación.
La estructura de X12 y otro formatos EDI es conceptualmente el siguiente.
Cabecera
Paciente
Factura
Componente de la factura
Componente de la factura
Cierre Paciente
Cierre Mensaje
Los cambios se basan en los delimitadores utilizados en los mensajes.
HL7 v.2 es otro formato EDI
Printed Documentation
462
X12 es un estándar muy poco utilizado en su formato puro. Si existen muchas derivaciones
realizadas por los interesados afinando el uso a sus necesidades.
Es decir es un estándar que cada uno usa como le parece más conveniente y como
consecuencia no necesariamente se entienden entre todos ellos. Solamente se pretende que
se entiendan las dos puntas de receptor y transmisor que se han puesto de acuerdo en la
transmisión.
HITECH
Health Information Technology for Economic and Clinical Health (HITECH)
Se denomina de HITECH al acta de estímulo de la economía aprobada por el Congreso de
EEUU para solventar el uso de tecnología por parte de Medicos y hospitales.
"Meaningful Use" son 25 reglas sobre las cuales se debe certificar un software para que el
usuario pueda obtener un estímulo económico por informatizarse.
ANGEL cumple hoy con las 25 reglas definidas por EEUU.
A partir de la traducción al inglés, presentaremos el software para certificación en dicho pais.
Conceptos básicos sobre las reglas definidas. (Solamente se mencionan los títulos de cada
guideline)
Guideline # 1
Peticiones de procedimientos.
Guideline # 2
Alergia a medicamentos.
Guideline # 3
Prescripción electrónica.
Guideline # 4
Datos demográficos.
Guideline # 5
Lista de Problemas.
Guideline # 6
Lista de Medicamentos.
Guideline # 7
Alergias.
Guideline # 8
Signos vitales.
Guideline # 9
Fumador.
Guideline # 10
Reglas para Decisón.
Guideline # 11
Reportes sobre calidad en atención ambulatoria
Guideline # 12
Informática Médica
463
Patient electronic data portal
Acceso al paciente sobre su H.C. (parcial)
Guideline # 13
Resumen de visita para el paciente
Guideline # 14
Capacidad de intercambiar información clínica
Guideline # 15
Protección de datos
Guideline # 16
Selección de medicamentos utilizando un vademecum.
Guideline # 17
Resultados de Laboratorio
Guideline # 18
Reportes con listas de pacientes, con inclusión de condiciones.
Guideline # 19
Recordatorios
Guideline # 20
Información de datos de la H.C. al paciente.
Guideline # 21
Educación sobre salud.
Guideline # 22
Reconciliación de la medicación prescripta en diferentes institucines.
Guideline # 23
Resumen de cuidados
Guideline # 24
Registro de inmunizaciones.
Guideline # 25
Información a entidades gubernamentales sobre patologías de información obligatoria.
Ontología
SNOMED CT
Systematized Nomenclature o Medicine - Clinical Terms
ONTOLOGÍA en una forma muy simple puede
interpretarse como un diccionario.
También podemos definirlo como una forma de
organizar el conocimiento.
Printed Documentation
464
SNOMED tiene copyright, su uso implica el pago de
licencias.
SNOMED fue desarrollado por el Colegio Americano de Patólogos.
En 1997 fue transferido al International Health Terminology Standards Development
Organization IHTSDO.
El uso gratuito de SNOMED está restringido a los paises miembros y aquellos paises que
el Banco mundial define como paises pobres .
Cada uno puede vender o regalar su trabajo como le parezca conveniente.
Pero no sean hipócritas, regalarlo en los paises pobres es como regalar televisores
donde no hay electricidad.
No nos molesta que lucren con su trabajo, nos irrita la hipocresía.
Este niño puede usar SNOMED gratuitamente, probablemente tiene una notebook
escondida.
Ejemplo SNOMED.
Un paciente sufre una quemadura de segundo grado en su pie izquierdo.
El concepto tiene un ID o código
Además tiene un nombre completo como quemadura de segundo grado en el pie.
El código tiene además ciertas relaciones como quemadura en la pierna, y otra daño en el pie
Informática Médica
465
Existen morfologías asociadas como quemadura de segundo grado y en el sitio
encontraremos piel del pie.
SNOMED utiliza un complejo método de codificación. Cada número llamado SNOMED CT
identifier o SCTID tiene
una estructura que puede ser utilizada en un sistema computarizado para obtener todas las
relaciones creadas sobre el identificador.
Existen libros y cursos sobre SNOMED, solamente mencionamos esto como referencia para
que el usuario que desee profundizar sepa sobre la existencia del tema.
A nuestra problemática SNOMED sirve para que interactuando con otro sistema al mencionar
un identificador, el otro sistema sepa exactamente a que nos referimos.
Consideraciones:
INTEROPERABILIDAD supone que existen dos o más aplicaciones de salud.
¿Cuántas aplicaciones tiene Ud. en su institución?
SNOMED no es gratuito, implica el pago de un derecho u$s 500.- anuales se le paga a
IHTSDO.
Si decidieramos incluir SNOMED en ANGEL
deberíamos pagar ANUALMENTE u$s 50.000.000.-
a IHTSDO.
ANGEL está en condiciones de incorporar SNOMED, pero no vemos el propósito de
hacernos cargo del pago a IHTSDO de los royalties de uso, por lo cual NO
DISTRIBUIREMOS SNOMED.
Si Ud. desea incorporarlo a ANGEL y pagar los royalties correspondientes a la empresa
que los comercializa, contáctenos para ofrecerle el servicio de incorporación de SNOMED.
Repetimos Ud. debería pagar a IHTSDO 500 u$s por año, no a nosotros, a la empresa
americana que lo comercializa.
Nosotros no tenemos absolutamente ninguna relación con IHTSDO.
UMLS
Unified Medical Language System
Es mantenido por la National Library of Medicine.
El corazón de UMLS es su metathesaurus.
Su metathesaurus incluye conceptos semánticos que pueden mapearse hacia otros sistemas
ontológicos.
Hay 2 millones de conceptos en UMLS y se mapean hacia otros 200 sistemas ontológicos.
La licencia de UMLS depende de otros sistemas ontológicos.
En cada caso concreto Ud. debe ir a las fuentes.
No es de uso libre y gratuito.
Dependiendo de que parte utilice deberá abonar los royalties a las organizaciones que
correspondan.
Printed Documentation
466
ANGEL no incluye bases con copyright paga.
Si Ud. quiere incluirlas por su cuenta y a su costo
puede consultarnos.
CIE, ICD-CM, CPT
Codificación Internacional de Enfermedades generada por la OMS.
CIE es de la OMS y tiene copyright.
CIE es un sistema ontológico de enfermedades aunque en realidad contiene causas de
accidentes, síntomas y signos, por lo cual en muchas ocasiones prefiere definírselo como
diagnósticos.
El CIE o ICD (sigla en inglés) no es usado en EEUU en lugar de ello se utilizar el ICD-CM que
implica "Clinical Modification" porque esencialmente está creado para el propósito de
facturación.
El ICD-CM es mantenido por el CDC Center for Disease Control.
La facturación en EEUU está compuesta por los CPT (listado de procedimientos de la
American Medical Asociation) y la justificación del procedimiento por el ICD-CM.
Los CPT tampoco son sistemas ontológicos gratuitos, Ud. debe pagar royalties a la AMA
(EEUU) u$s 300.- por año y por máquina.
La combinación de los dos sistemas ontológicos constituye el sistema ontológico de
facturación.
Los CPT son obligatorios según la HIPAA, el uso de los CPT siempre requieren el pago de
royalties a la AMA (EEUU).
Se han realizado planteos judiciales por el hecho de subordinar la facturación al uso de los
CPT y en EEUU no se hizo lugar a la demanda de manera que toda facturación le paga
royalties a la AMA.
LOINC
Laboratoy Observation Identifier Names and Codes.
LOINC tiene copyright, pero su uso es GRATUITO.
Los códigos de LOINC están incorporados en ANGEL.
La base de datos tiene registros representando observaciones clínicas y resultados de
laboratorio incluyendo química, toxicología, serología y otras variables clínicas.
LOINC también es utilizado por el CDC y el Departamento de Veteranos de Guerra, y también
está considerado dentro de HIPAA.
Los equipos de laboratorio, que hemos registrado no trabajan con LOINC, de manera que
debemos hacer la conversión, cosa que realiza LISA.
LOINC es gratuito, es como nosotros entendemos que deberían desarrollarse lo estándares, y
no someter el desarrollo de la salud a pagar derechos a instituciones de EEUU.
Informática Médica
467
CPT
Common Procedural Codes.
Aunque en realidad el nombre completo es Healthcare Common Procedural Coding System
(HCPCS).
Son controlados por la AMA (de EEUU), su uso está limitado por el pago de licencias en cada
puesto de trabajo.
Utilizar los CPT cuesta u$s 300.- por año.
Se paga por cada máquina donde se instalen los datos.
CDT
Code Dental Procedures.
Es equivalente a los CPT pero es manejado por la American Dental Association.
No tenemos el precio que se debe pagar por año, podemos estimar que es el mismo que se
paga a la AMA (EEUU)
NDC
Es mantenido por la FDA y se trata de una lista de medicamentos.
Las bases de datos de medicamentos conteniendo interacciones, formas de suministro y
absorción, metabolización, etc.
son pagas y muy costosas para las instituciones de latinoamérica.
ANGEL no incluye bases con copyright pagas.
Si Ud. quiere incluirlas por su cuenta y a su costo
puede consultarnos.
HCPCS
Son un conjunto de códigos utilizados con frecuencia.
Significa Healthcare Common Procedure Coding System, es mantenido por Medicare y
Medicaid.
Se pueden pensar como un suplemento de los CPT, para propósitos prácticos y de
facturación.
Puede considerarlo como un equivalente a favoritos o preferidos.
NCCI
National Correct Coding Initiative es mantenido por Medicare.
Es un conjunto de datos que permite incluir reglas de auditoría.
Printed Documentation
468
Establece relaciones entre códigos de facturación excluyentes y otra base que vincula
combinaciones de códigos que son medicamente no combinables.
El uso permite detectar errores conceptuales en la facturación.
En una auditoría permite detectar fraudes.
Formatos
DICOM
Digital Imaging an Communications
Nace como un estándar de hecho. Todos los fabricantes de equipos coinciden en utilizar este
formato.
DICOM es indiscutible, es el formato generalizado y aceptado.
Muchos médicos aficionados a sistemas insisten en
incorporar archivos JPG o GIF o PNG en la Historia
Clínica.
Los formatos JPG y GIF reducen la información de la
imagen original.
NO pueden utilizarse esos formatos para diagnóstico.
La norma DICOM NO especifica los detalles de la implementación, tampoco el procedimiento
de validación y prueba para evaluar un equipo.
DICOM es, por su generalización, el estándar más
sólido que existe en informática médica.
Esto no significa que es enchufar y usar.
Enchufar y usar NO EXISTE en informática médica, es
un concepto que los vendedores utilizan, pero la
interoperabilidad siempre necesita tareas de
adaptación.
Interoperar significa que Ud. debe tener por lo menos
dos sistemas.
¿Cuántos tiene Ud. en su organización?
CCR, CCD
Continuity of Care Record
Informática Médica
469
CCR comenzó en 2003, el corazón de su existencia radica en los problemas de HL7 v.2 que es
un protocolo de mensajes y nunca fue creado para transferir una Historia Clínica.
CCR surge como reacción a los problemas de HL7.
En respuesta de la popularidad del CCR, HL7 comenzó a crear un nuevo estándar CCD
(Continuity of Care Document)
que sería una extensión del CCR hasta que HL7 crea el CDA también basado en XML.
Si bien CCD era una extensión del CCR, se convirtieron en competidores.
Posteriormente HITSP anunció su soporte para HL7 y CCD sobre CCR.
La elección de CCD sobre CCR es considerada una lucha política por obtener la supremacía
desde HL7, y nadie lo considera como una opción técnicamente superior, es simplemente una
lucha de poderes.
CCR es mucho más limpio y simple como protocolo.
CCD tiene muchas más características que se incluyeron para conformar a todos, aunque
ninguno use el todo sino partes. Para conformar a los miembros de un Comité se debe dar
cabida a todas las peticiones porque sino nada se obtiene.
Por ello CCD es lo que es.
Y por otro lado HL7 tiene más poder para hacer lobby que la AAFP.
AAFP American Academy of Family Physicians.
CCR fue trabajado por la AAFP dentro de la ASTM o
American Society for Testing and Materials.
Observe las fechas, nosotros ya estábamos trabajando
exclusivamente con XML cuando ellos discutían qué
hacer.
CDA
El corazón de HL7 v.3 es el RIM o Reference Implementation Model.
El RIM describe cómo una entidad que tiene un rol puede actuar con otras entidades.
RIM no es exclusivo de salud, es un modelo que puede utilizarse en muchas ocasiones y no
necesariamente de salud.
ANGEL utiliza RIM para eventos de Desarrollo Humano y para la
H.C..
Estamos en condiciones de utilizarlo también en Educación,
Seguridad y Actividad Económica.
ANGEL tiene un alcance que Ud. no imagina.
Printed Documentation
470
Algunas de las críticas que se le formulan a HL7 v3 es que es tan abstracto que no tiene uso o
impacto en la realidad para ser considerado útil.
RIM es una forma de representar un modelo.
Las críticas que se le formulan a HL7 por la forma en
que utilizó el RIM son importantes. No se cuestiona el
RIM sino la forma en que se propone en HL7.
Lea esto.
Adelantamos aquí nuestra opinión.
No es malo, pero no es la solución de nada.
Ejemplo HL7 v3 indica:
Debe identificar al paciente.
De acuerdo, pero no le dice cómo.
De hecho no puede decirlo porque en cada pais sería diferente.
Entonces, estamos de acuerdo, identifiquemos al paciente, pero en
la práctica, no me dijo absolutamente nada útil.
Si estoy comenzando a desarrollar, es una guía.
Si no he considerado el tema, debería hacerlo.
Los sistemas maduros, ya han resuelto el tema ajustándose a la
realidad que desean informatizar.
En RIM hay 6 objetos básicos.
Tenemos Eventos, Roles y Entidades que pueden conectarse mediante relaciones y
participación.
La columna vertebral de un RIM (recuerde que no es exclusivo de salud) es que todo puede
ser modelado por una Entidad en un Rol que está participando en un Evento.
La forma en que HL7 implementa los RIM es más que cuestionable.
En ANGEL hay un Entidad (usuario) con un Rol, que participa de
un Evento vinculado a otra Entidad (paciente).
HL7 v.3 surge en el 2006, el mismo esquema lo estábamos
utilizando en el año 2000.
Si, nosotros lo usábamos años antes.
Los consensos sólo se logran cuando muchos se ponen de
acuerdo.
Por su naturaleza es lógico que el desarrollo de un
consenso sea mucho más lento que una acción
individual.
En sistemas, todos tratamos de avanzar muy rápido porque la
Informática Médica
471
tecnología nos empuja.
El consenso ratificó nuestro pensamiento y nos coloca en la
punta más avanzada. Si nos hubiéramos equivocado estaríamos
terminados.
Son los riesgos de marcar el rumbo.
CDA define tres niveles, que se llaman como interoperabilidad semántica.
Nivel 1:
Texto libre e imágenes dentro de un XML.
Ud. incluso podría escanear un documento e incorporarlo en el XML.
Nivel 2:
Incluye que el contenido sea marcado en forma muy similar al conocido HTML
Nivel 3:
El contenido marcado debe ser codificado utilizando códigos comunes.
ANGEL siempre ha utilizado XML desde su creación en
el año 2000.
El marcado de los datos es su naturaleza.
Los conceptos marcados están codificados. (ver
ampliación conceptos de Ontologías)
EN13606
EN13606 - concepto
Las meta de la norma EN13606 es definir una estructura de información estable y rigurosa para
comunicar partes de la historia clínica electrónica (HCE) de un único sujeto de atención
(paciente). Esto es, para soportar la interoperabilidad de sistemas y componentes que
necesitan comunicarse (acceder, transferir, modificar o añadir) datos de HCE via mensajes
electrónicos o como objetos distribuidos:
• Conservando el significado clínico original pretendido por el autor.
• Reflejando la confidenciabilidad de los datos como era pretendida por el autor y el
paciente.
Sería imposible exponer una norma tan amplia y tal como señalamos no es el propósito, sino
simplemente señalar su existencia para unificar también el lenguaje que se utiliza en la materia.
A nuestro criterio los puntos más importantes de la norma se vinculan con la definición de los
arquetipos.
Los arquetipos son las variables que componen la Historia Clínica.
Printed Documentation
472
Estos arquetipos se presentan al usuario como pantallas donde se agrupan y validan los
arquetipos.
Esas pantallas podemos definirlas como templates.
Si Ud. conoce ANGEL le resultará familiar los conceptos, cuando Ud. completa el peso de una
persona está completando un arquetipo.
Ud. habrá notado que el peso está en distintas fichas o pantallas esos son los templates.
Cuando Ud. actualiza un arquetipo en un template habrá observado que también se modifica
en otro template, esto es consecuencia de que los arquetipos son únicos y son representados
en distintos templates.
Evolución de la norma
Previamente a su aprobación se publicó un documento en cuatro partes (1999-2000)
La EN13606 surge porque HL7 simplemente no resolvía el tema de la interoperabilidad.
En el 2002 se realiza el primer cambio importante que es el uso de la "metodología de
arquetipos"
La participación de Australia toma gran importancia en la evolución.
El alcance de la EN13606 es para el intercambio de extractos de EHR, no para un EHR
completo.
EHR Electronic Health Record.
La norma no provee información sobre el contenido de un sistema completo.
Tampoco responde adecuadamente a una identificación de versiones, no tiene
especificaciones completas de un EHR.
Debe entenderse la misma como un " Mínimo común denominador".
Debe entenderse como un "mínimo común denominador" que
es el concepto mismo de una norma de estandarización.
No es una solución en si misma.
No es enchufar y andar.
No busque vendedores de espejitos de colores, el tema no da
para improvisados.
¿Cuántas aplicaciones tiene Ud. en su institución?
¿Con cuántas instituciones comparte datos?
¿Es esto el centro de su actividad?
¿Conoce qué es ANGEL 4 ?
Informática Médica
473
EN13606 y su relación con HL7
Algunos entienden que la relación es la siguiente:
EN13606 es un estándar apropiado para intercambiar y compartir EXTRACTOS de EHR entre
distintos sistemas.
HL7 CDA puede ser apropiado y coexistir dentro del EXTRACTO de EHR que la EN13606 trata
de estandarizar.
Recién en el año 2010 / 2011 se produjeron
acercamientos para que HL7 y openEHR comiencen a
colaborar.
Aún no existen normas para estandarizar el
intercambio entre distintos nodos que utilicen la
EN13606 o HL7 CDA.
¿Sabe Ud. qué es ANGEL 4?.
Printed Documentation
474
Tecnología
Tecnología
Un concepto básico.
WEB e INTERNET no son sinónimos
INTERNET y WEB, no son sinónimos.
WEB se refiere solamente a las páginas web.
El mail corre en internet.
El chat corre en internet.
La descarga de archivos corre en internet.
Las páginas web que se ven en un browser son una parte de INTERNET.
Entonces ANGEL trabaja sobre INTERNET si se desea, o sobre una INTRANET si se desea, y
trabaja en la nube en INTERNET si se desea.
Los browsers son programas para ver páginas web
Ejemplos de browsers:
Internet Explorer
Mozilla
Chrome
Existe una moda que se divulga desde hace unos años y que en estos momentos algunos
comienzan a cuestionar porque como todas las modas son estupideces repetidas por muchos.
Esta moda dice o decía que todas las aplicaciones debían ser WEB, es decir que se
ejecutaran en un browser.
Las aplicaciones WEB son una herramienta que sirve
para determinados problemas.
Nunca puede considerarse a las aplicaciones WEB
como la solución de todo.
Las aplicaciones de salud son críticas.
Deben funcionar siempre.
Dejan de funcionar y matamos a alguien.
Una aplicación crítica no puede tener partes fuera del
control del desarrollador.
Durante años hemos desarrollado aplicaciones WEB, Ud. puede ver un manual de esas
aplicaciones en www.manual.connmed.com.ar
Informática Médica
475
No renegamos de esa tecnología, pero la usamos donde corresponde.
Después de ver el material que le indicamos se dará cuenta que manejamos el tema con
profundidad. Además esas aplicaciones las creamos hace más de 10 años.
Si, la web2 ya existía desde el 2000 solamente que no estaba de moda y no tenía un nombre
propio.
Bien, con cierta frecuencia nos encontramos que dejan de funcionar.
"¿Cómo, si hace 2 años que funciona perfecto?"
"¿Alguien modificó algo?"
"No, simplemente Microsoft actualizó el Internet Explorer."
"Bueno hay que revisar el código de todo para encontrar que cosa ahora Microsoft no soporta."
A veces es cuestión de cambiar tres palabras, o una coma. El problema es encontrarlas y
volver a probar todo para estar seguros de que no quedo nada sin funcionar.
Las que mencionamos como ejemplos NO son aplicaciones CRITICAS, y si dejan de funcionar
un par de días, no ocurre absolutamente nada.
Si se tratará de la vida de un paciente o la administración de un Hospital sin papeles.
¿Qué cree que ocurriría?
Ese es el concepto de una aplicación crítica.
Bien, alguno dirá, si se trabaja con estándares eso no ocurre.
Falso, Microsoft se especializa en participar en un estándar y luego por introducir una
innovación lo abandona.
Este manual que Ud. está leyendo fue realizado con estándares muy básicos y en Chrome no
funcionaba, y en Mozilla se cortaban las pantallas.
Apartarse de los estándares no es privativo de Microsoft, los otros grandes también lo hacen.
Y la pregunta es:
¿Debe Ud. utilizar un sistema que puede dejar de funcionar mañana y durante unos días
porque a alguien se le ocurrió modificar el browser?
Ud. NO controla el browser. Entonces tampoco controla su software de salud
Esta es una de las razones por la cual ANGEL no será
una página web.
ANGEL trabaja en INTERNET, pero No es una web.
WEB e INTERNET no son sinónimos.
Tecnologia
INTERNET y WEB, no son sinónimos.
Tenemos un amigo responsable de sistemas en Castilla otra comunidad española y le
preguntamos.
Printed Documentation
476
"¿Por qué no hicieron una aplicación web?"
"Porque la red no es tan confiable como para montar una aplicación crítica."
Estamos hablando de España, en realidad de comunidades españolas que la distancia máxima
desde un centro hasta la periferia no supera los 150 km.
Ubíquese en Colombia, donde termina la cordillera de los Andes.
Es decir que además de tener cientos de kilómetros, tiene un conjunto de montañas en el
medio.
Ubíquese en Chile, los miles de kilómetros que tiene su geografía.
Imagínese las poblaciones del Perú sobre la cuenca del rio Napo.
Los que vivimos en latinoamérica sabemos que las comunicaciones no son lo mismo que en
España.
Y aún así en Castilla que tiene una infraestructura de comunicaciones muchísimo más sólida
que la nuestra, no se atreven a tener una aplicación crítica en un solo servidor centralizando
todo.
Las aplicaciones WEB son una herramienta que sirve
para determinados problemas.
Nunca puede considerarse a las aplicaciones WEB
como la solución de todo.
Algunos defienden su postura diciendo que el servidor tiene conexiones redundantes, y son de
alta disponibilidad.
Conexiones redundantes significa que tiene distintos proveedores que le dan servicio, si uno se
cae el otro no debería caerse.
Si, es cierto.
Pero el sistema de salud no es solamente el servidor en una ciudad de millones de habitantes.
El sistema de salud llega hasta el consultorio más aislado que pueda imaginar.
El Dr. SanEjemplo en un consultorio en Itaipú no tiene una conección redundante, tiene una
sola y funciona de a ratos.
Estamos hablando de personas que pueden morir por la aplicación de una vacuna a la que son
alérgicos.
Eso es información crítica.
La WEB no puede garantizar que la información estará disponible en LA
QUIACA(Jujuy/Argentina), ITAIPU(Paraguay), ATACAMA(Chile), la cuenca del RIO
NAPO(Perú), FLORENCIA (Caquetá/Colombia).
Si, tenemos la solución.
¿Sabe Ud. qué es ANGEL 4?.
Tecnología 3
¿Qué es la latencia?
Informática Médica
477
Latencia se llama a la demora que existe en una aplicación en conectarse con el servidor y
obtener una respuesta.
INTERNET y WEB, no son sinónimos.
Ud. controla su servidor.
Ud. controla su cliente.
Ud. NO controla la cantidad de usuarios simultáneos que se encuentran en INTERNET en
determinado momento.
En las horas pico de uso de INTERNET, las conexiones se hacen más lentas.
Es público y notorio cualquiera se da cuenta de ello.
Si su aplicación está subordinada a la hora pico, Ud está condenado al fracaso.
El médico accede a la base para leer los diagnósticos posibles, luego accede a leer el
vademecum, luego selecciona el contenido de otra variable. Refresca las pantallas.
Todos esos tiempos súmelos y entenderá la razón por la cual los médicos odian a los sistemas.
Si, tenemos la solución.
¿Sabe Ud. qué es ANGEL 4?.
Tecnologia 4
Decision Support System
Un requerimiento que solicitan los EEUU para la certificación de un software de salud es la
integración con un sistema de soporte de decisiones.
Esto implica qué como mínimo el sistema debe reconocer la existencia de alergias, y verificar la
prescripción con las alergias del paciente, también implica que debe avisar sobre las
interacciones medicamentosas.
El sistema debe revisar las dosis que se prescriben, que se producen en Farmacia y que se
suministran al paciente.
El mismo concepto se refiere a las procedimientos que se realizan que deben ser concordantes
con la edad y el sexo del paciente asi como la concordancia con los diagnósticos.
¿Sabe Ud. qué es ANGEL 4?.
¿Es EEUU un modelo a seguir?
Printed Documentation
478
La situación actual de EEUU fue definida en conferencias del Dr. Mosley quien es uno de los
autores de la reforma Obama.
Mosley señaló en diversas oportunidades que su pais pierde el 10% de su presupuesto en
salud en DATA-ENTRY , es decir en personas que vuelcan los registros en papel a sistemas de
información.
El 10% del presupuesto se gasta en personas que
tipean papeles a sistemas de facturación.
Paralelamente el 15% de la población no tiene ninguna
cobertura.
Cuando hablamos de sistemas de información en EEUU se refieren esencialmente a sistemas
con funcionalidades de FACTURACIÓN, no software de gestión de salud.
La gestión de las instituciones se realiza con sistemas contables, no sistemas específicos de
gestión de salud.
Otro 10% del presupuesto se pierde en fraudes.
Esta apreciación fue directamente suministrada en la conferencia brindada por el Dr. Mosley en
Diciembre de 2009.
Si EEUU eliminara los fraudes y terminara con los
papeles, recuperaría el 20% perdido del presupuesto.
En consecuencia podría cuidar al 15% de la población
que hoy no puede ir al médico.
Los principales puntos de la solución propuesta por el plan Obama serán presentadas en otra
oportunidad.
Una pequeña referencia a lo que acontece en latinoamérica.
Perú tiene un sistema contable unificado (ESSALUD).
Esencialmente es un sistema de contabilidad, pero está marcando un camino hacia la
centralización de la información de gestión.
Tienen dificultades, pero marca un concepto, las decisiones de política sanitaria requieren
información de todo el sistema de salud.
Paraguay está considerando la unificación del software de gestión de salud mediante la
integración de la totalidad de la información de los hospitales del IPS bajo un sistema único.
También tienen dificultades. Si, les lleva tiempo y trabajo avanzar, pero sin información no hay
gestión y están en camino.
Colombia por ley ha definido la necesidad de una H.C. única.
Son muy importantes la unificación de la información de la facturación en medicamentos y
procedimientos conocidos como RIPS.
Gran Bretaña que tiene un sistema de salud unificado y público inició la creación de un sistema
de información nacional.
Se invirtieron 24.000 millones de dólares y fracasaron, pero vuelven a intentarlo.
Recomendamos la lectura del análisis que se realizó sobre el fracaso británico emitido por un
comité de expertos independientes y también la multa que se le impondría a la consultora
ACCENTURE como responsables parciales del fracaso. Dicha multa de 1.000 millones de
Libras fue perdonada para evitar que la empresa quebrara. ACCENTURE sigue asesorando
sobre salud, si le tocan el timbre y le ofrecen servicio, salga corriendo. Click aquí para leer el
artículo.
Informática Médica
479
EEUU NO QUIERE lograr un sistema de información
centralizada en salud.
Es contrario a sus conceptos de privacidad, por lo
cual NO PERSIGUE ese objetivo.
En EEUU la gente está muy preocupada por todo lo concerniente a su privacidad y el acceso a
los datos de salud por parte de cualquier gobierno.
Ellos definen a sistemas de salud imperantes en latinoamérica como MEDICINA
SOCIALIZADA. El término socializada tiene implicancias muy negativas en todo pensamiento
de EEUU.
Existe incluso una convicción extrema pero bastante generalizada que mencionamos aunque
parezca totalmente ridículo a nuestro pensamiento. Esta convicción se expresa con la idea de
que la identificación única de cada ciudadano es una de las profecías del Libro de las
Revelaciones de la Biblia, y por ello hasta una señal sobre el fin del mundo.
EEUU no camina hacia un sistema único.
Nunca ha sido su objetivo, ni en las más extremas intenciones de los más reformistas, nadie
se ha atrevido a formular una hipótesis de integración del sistema de salud.
Si Ud. trata de explicarle el sistema de salud latinoamericano a un estadounidense verá su cara
de sorpresa y como le preguntará dos y tres veces si es cierto que el gobierno da salud
gratuitamente.
Ni la reforma OBAMA plantea eso.
Las entidades más importantes en HL7 son de EEUU y
su visión del problema es totalmente diferente al
nuestro.
En EEUU el 80 % de los eventos de salud se realizan
en instituciones con internación.
En latinoamérica no hay datos, pero el modelo de la
Atención Primaria no se realiza en lugares con
internación sino solamente ambulatorio.
La estructura organizativa de la salud en EEUU es diferente a la de toda latinoamérica.
En EEUU la atención se realiza en grandes instituciones, en latinoamérica en muchas y
pequeñas instituciones en la mayoría de los casos sin internación.
Las grandes instituciones de EEUU tienen centros de cómputos con grandes capacidades.
En latinoamérica los Centros de Atención Primaria no tienen, ni pueden tener centros de
cómputos.
A EEUU no le interesa tener datos centralizados, ni siquiera les interesa compartir datos entre
ellos.
Los pacientes son clientes y nadie comparte el dato de un cliente.
En una organización del sistema de salud como la de nuestros paises en donde los eventos se
realizan en distintos niveles
Printed Documentation
480
ES NECESARIO CENTRALIZAR Y COMPARTIR DATOS.
Los modelos organizativos SON DISTINTOS, los requerimientos informáticos siempre son
consecuencia de la organización.
SISTEMAS sirve a la organización y no al revés.
Aprender y respetar lo que hacen en EEUU es útil.
Seguirlos porque están al norte no es argumento
válido.
Conclusiones
LA NORMALIZACIÓN DE LOS DATOS.
El primer punto que vamos a señalar es el concepto de la necesidad de que los datos estén
normalizados.
¿Qué queremos decir?
Si necesitamos registrar la edad y un usuario la define en meses, otro en años, otro en horas,
otro en eones, otro en lustros, nunca podríamos decir que edad tiene el individuo al momento
del evento que se registra.
Ponemos un ejemplo muy básico y simple para que el concepto quede claro.
Multiplique esto por cada variable que desee registrar en una Historia Clínica.
Cada uno escribe las cosas como quiere, en cualquier orden, en cualquier lugar.
Piense ahora en miles de documentos de texto de los cuales Ud. necesita saber quienes toman
ampicilina, y tienen diabetes.
Y cada evento puede ser registrado o no, según el criterio del profesional de salud, y colocando
"n" formas de escribir el concepto.
Un sistema de información solamente existe con DATOS NORMALIZADOS.
Un texto NO ES UN SISTEMA INFORMÁTICO DE SALUD. Llámelo como quiera, pero no es
un sistema.
CDA, CCD, CCR
Todos los formatos terminan en una única conclusión XML.
No tenemos nada que discutir en este punto, ya estabamos allí cuando ellos llegaron.
Recuerde, un consenso es mucho más lento que una acción individual.
Informática Médica
481
Todos los autos tienen forma de huevo porque es la forma más aerodinámica y eficiente.
Todos llegan a XML porque es el formato más apropiado para el tema.
No hay misterio, quien se introduzca en el tema con seriedad verá que es el mejor formato, no
porque lo diga HL7 sino porque simplemente lo es.
Igual todo termina en un XML.
Y la pregunta que queda pendiente es,
Si ya existe un trabajo profundo completo y masivo en
el desarrollo de XML y además GRATUITO
¿Para que reinventar la rueda?
El pago de patentes o regalías
Printed Documentation
482
Tal como explicaramos previamente el uso de SNOMED implica el pago de u$s 500.- por cada
máquina que lo usa, en Argentina implicaría el pago de u$s 50.000.000.- por año (solamente
el uso en Argentina)
No decimos que SNOMED deba ser gratuito, es trabajo realizado por gente que puso su
esfuerzo en crear su existencia.
Es un trabajo y la Academia Americana de Patólogos tiene el derecho de hacer con ello lo que
desee.
Nadie puede cuestionar sus políticas, no tenemos derecho a decidir sobre el trabajo de otros.
Si. Cuestionamos la hipocresía de dejarlo gratis para los paises pobres porque esos paises no
tiene ni comida, con lo cual es lo mismo que regalar un televisor a alguien que no tiene
electricidad, es hipócrita.
Si. Cuestionamos a la OMS porque este tipo de aportes debería ser liderado por un organismo
mundial y dejarlo gratis para todo la humanidad.
Existen rumores que el mismo rumbo sobre el pago de derechos sería la política de HL7.
Nuevamente, es trabajo realizado por gente que puso su esfuerzo, pueden hacer con ello lo
que quieran y es correcto.
Lo que no estamos de acuerdo es que nos enrolemos todos detrás de una propuesta útil, pero
con limitaciones y que aceptemos que debemos pagar por el uso de un protocolo cuando
podríamos utilizar directamente XML que es exactamente lo mismo pero gratuito, más
evolucionado, y mucho más consistente.
Las leyes y la informática
Es sabido por todos que los legisladores de todos los paises son capaces de aprobar cualquier
proyecto, porque las leyes son negociaciones entre ellos para defender intereses sectoriales.
"Yo te voto en esta, si vos me votas en la otra".
Lamentable pero cierto.
En la legislación uruguaya se ha introducido dentro de la norma que la transferencia de
Historias Clínicas debe hacerse con el protocolo HL7.
Un absurdo absoluto y un error legislativo imperdonable.
Una ley puede decir "la transmisión de datos deberá respetar las reglas del arte, utilizando los
estándares más apropiados", pero de ninguna manera puede adherir a NINGÚN estándar, y no
nos referimos a salud, en ningún caso puede atarse a normas técnicas.
Primer problema:
Uruguay ha resignado su soberanía dado que la forma en que se transmiten las Historias
Clínicas será regulado por una entidad extranjera.(Advierta que esto es aplicable no solamente
a salud sino a cualquier cosa que se regule de esta manera)
Segundo problema:
Las leyes solamente se modifican por el Congreso, si mañana y tal como señalamos se
encuentra un estándar mejor, la ley sigue atando las comunicaciones a una norma superada.
Tercer problema:
Las bondades de HL7 son por lo menos cuestionables, también podría considerarse el
estándar de la EN13606 u otro creado en la comunidad latinoamericana.
Cuarto problema:
Si el día de mañana HL7 comienza a cobrar licencias por el uso de su protocolo, Uruguay
deberá pagar a una entidad extranjera regalías, que tomando como ejemplo SNOMED
alcanzan 50 millones de dólares anuales.
ANGEL es compatible con los dos estándares, la
verdad nos da lo mismo, pero la ley es incorrecta
desde un punto de vista estricto de la ciencia jurídica.
Informática Médica
483
La ley de HABEAS DATA en Argentina.
Si la ley uruguaya es cuestionable, la ley de protección de datos personales en Argentina es
una absoluta payasada.
No vamos a hacer el relato de lo que pensaron los levantamanos-automáticos (diputados y
senadores), vamos directo a un ejemplo:
Llamamos por teléfono a la entidad que depende del Poder Judicial y formulamos esta
pregunta:
"Buenos días"
"Señorita, yo tengo un almacén y en una libreta registro los datos de mis clientes y cuanto me
deben"
"Debo registrar la base en vuestra organización"
Esto es textual, consultamos por la "libreta del almacenero".
Respuesta de la señorita:
"Definitivamente"
No hemos exagerado ni una letra, esta conversación fue real.
La norma indica que Ud. debe pagar en función de la cantidad de registros que tiene.
También deberíamos pagar por la guía telefónica que tenemos en nuestra casa.
La ley indica que cualquier base de datos sin importar el soporte debe ser registrada y
fiscalizada.
Al ser la libreta del almacenero un registro de datos y que los mismos se hallan en el soporte
papel, la misma debe ser registrada y fiscalizada.
Existen jurístas que dicen que esto aplica solamente a
datos sensibles.
Sin embargo la doctrina no puede corregir la ley.
Lo que opine un jurista es su opinión, pero eso no
salva el disparate que está incluído en la legislación
argentina.
La Historia Clínica está cubierta por el secreto profesional desde que existe la profesión
médica, eventualmente debería existir una ley apropiada para este tema que cubriera aspectos
como la urgencia y el acceso por familiares o la definición del acceso a la H.C. tratándose de
niños o enfermedades mentales en donde el paciente no tiene una voluntad jurídica válida.
En ANGEL 4 el paciente puede definir las condiciones
en que terceros pueden leer su Historia Clínica.
El paciente es uno de los dueños de sus datos.
Oportunamente nos extenderemos sobre el tema, que
ha sido objeto de largas discusiones éticas y
prácticas.
485
Cambios por versión
Cambios por versión
Como muchos de nuestros usuarios han leído el manual hemos introducido este capítulo en el
mismo para que puedan buscar los cambios introducidos por versiones de manera de no leer
todo el manual completo nuevamente.
Versión 3.4.7.7.
Modificación datos del Paciente.
Nuevos Roles y Permisos.
Lectura rápida de la H.C.
Tratamientos vigentes
Extensión de tratamientos crónicos
Entrega de medicamentos
Anulación de tratamientos vigentes
Asignación de funciones especiales (Bacteriología, Parasitología, Anatomía Patológica)
Hábitos
Antecedentes Medicamentosos
Alergias
Informática en Salud (Un capítulo del Manual)
Documentos para evaluación de software hospitalario
Informatizando un hospital
Versión 3.4.7.8.
Feriados
Agrupamiento de bienes
Nuevos Roles y Permisos.
Procesos de esterilización
Pedidos de esterilización
Aceptación de la esterilización
Registro de la esterilización
Recepción de los materiales
487
Videos
Lista de Videos en Youtube
Hemos publicado en www.youtube.com un conjunto de videos explicativos de distintas partes
del software.
Visite la página para ver los nuevos videos que se suben al sitio.
Sugerimos visitar los siguientes links.
Transfusión Banco de Sangre
Donación Banco de Sangre
Alerta medicamentos
Alergia a Medicamentos
Alergia a Medicamentos 2
Prescripción de Medicamentos 1
Prescripción de Medicamentos 2
Prescripción de Medicamentos 2
Configuración de contratos
Liquidación de Procedimientos
Facturación
Pedidos a Depósito
Preparación de Pedidos
Transferencia de Insumos
Equivalencias entre Principios Activos y Nombres Comerciales
Balance de Caja
Cobrar un procedimiento ambulatorio
Configurar Cajas de Consultorio
Crear una Caja
489
¿ Quienes somos?
Sociedades participantes
Federación Médica de Colombia
Confederación Médica de la República Argentina
Sociedad Argentina de Cardiología
Sociedad Argentina de Geriatría y Gerontología
Sociedad Argentina de Terapia Intensiva
Asociación Argentina de Oncología Clínica
Sociedad Argentina de Reumatología
Sociedad Argentina de Osteoporosis
Asociación Argentina de Alergia e Inmunología Clínica
Asociación Argentina de Medicina Respiratoria
Colegio de Farmacéuticos de la Provincia de Buenos Aires
Asociación Argentina de Farmacéuticos de Hospital
Sociedad de Cardiología de Buenos Aires
Asociación Argentina de Biología y Medicina Nuclear
Asociación Arg. de Médicos Residentes de Cirugía General
Sociedad Argentina de Investigación Clínica
Capítulo Bioquímico - SATI
Sociedad Latinoamericana de Alergia, Asma e Inmunología
Sociedad Argentina de Cirugia Plástica, Estética y Reparadora
FUNDALER Fundación para el Estudio del Asma y otras Enfermedades Alérgicas
Asociación de Reumatología de la Provincia de Buenos Aires
Asociación Argentina de Aterosclerosis
Asociación de Reumatología de la Ciudad de Buenos Aires
Sociedad Argentina de Medicina Antropológica
Sociedad Argentina de Virología
Consejo Argentino de Residentes de Cardiología
Servicio de Hepatología del Hospital de Clínicas
Asociación Argentina de Medicina Familiar
Fundación Etica y Calidad en Investigación Clínica Latinoamericana
Asociación Latinoamericana para el Estudio del Hígado - ALEH -
Asociación Civil para la Acreditación y Evaluación de Programas de Educación de Postgrado
en la República Argentina - ACAP
Cooperativa Farmacéutica de Mendoza
Asociación Argentina de Anatomía
Comité de Infectología Crítica de la Sociedad Argentina de Terapia Intensiva
491
Glosario
A
AF: Atención Farmacéutica
Aseguramiento de la calidad: Parte de la gestión de la calidad orientada a proporcionar
confianza en que se cumplirán los requisitos de la calidad.
ATC: ATC (Anatomical Therapeutic Chemical Coding)
B
BPM: Buenas Prácticas de Manufactura
C
Calidad: Grado en el que un conjunto de características inherentes cumple con los requisitos.
Capa: Nombre con el que identificamos un conjunto de procesos vinculados dentro del
Hospital. Uno de sus usos es el costeo basado en actividad ABC.
Característica de la calidad: Característica inherente de un producto, proceso o sistema
relacionada con un requisito.
CBM: Cuadro Básico de Medicamentos
CFT: Comité de Farmacia y Terapéutica
Control de la calidad: Parte de la gestión de la calidad orientada al cumplimiento de los
requisitos de la calidad.
Cracterística: Rasgo diferenciador (características físicas, sensoriales, de comportamiento, de
tiempo, ergonómicas, funcionales)
D
DDD: Dosis Diara Definida
E
Eficacia: Extensión en la que se realizan las actividades planificadas y se alcanzan los
resultados planificados.
Eficiencia: Relación entre el resultado alcanzados y los recursos utilizados.
EHR: Electronic Health Record
F
Farmacia Comunitaria: La Farmacia Comunitaria es atendida por el profesional farmacéutico
pero NO se encuentra dentro de una institución de salud. Los productos que vende son
presentaciones comerciales de los laboratorios. En algunos casos realizan preparados
especiales según indicaciones profesionales.
Farmacia Hospitalaria: La Farmacia Hospitalaria está dentro de una institución. Usualmente
trabajan con los productos identificados por sus principios activos. NO venden
productos a los pacientes, solamente atienden a los pacientes internados.
Printed Documentation
492
Financiador: Financiador es la Obra Social, la Prepaga o el Seguro de Salud. Es quien abona
a la clínica las prestaciones realizadas.
G
Gestión de la calidad: Actividades coordinadas para dirigir y controlar una organización en lo
relativo a la calidad.
GFT: Guía Fármaco-Terapéutica
GPC: Guías de Práctica Médica
M
Manual de calidad: Documento que especifica el sistema de gestión de la calidad de una
organización.
Mejora de la calidad: Actividad recurrente para aumentar la capacidad para cumplir los
requisitos. A través del uso de los hallazgos de la auditoría, las conclusiones de la
auditoría, el análisis de los datos, la revisión por la dirección u otros medios, conducen
a la acción correctiva y preventiva.
P
Patrimonio: En términos contables son el conjunto de Activos Fijos.
Perfil: Sinónimo de Rutina. Conjunto de Determinaciones de Laboratorio
Plan de calidad: Documento que especifica qué procedimientos y recursos asociados deben
aplicarse, quién debe aplicarlos y cuándo deben aplicarse a un proyecto, proceso,
producto o contrato específico.
Planifiación de la calidad: Parte de la gestión de la calidad enfocada al establecimiento de los
objetivos de la calidad y a la especificación de los procesos operativos necesarios y de
los recursos relacionados para cumplir los objetivos de la calidad.
Prestador: Es el ente que efectúa actos en beneficio del paciente. Puede ser un médico, un
farmacéutico o una clínica
PRM: Problema Relacionado con Medicamento
Producto: Resultado de un conjunto de actividades mutuamente relacionadas o que
interactúan , las cuales transforman elementos de entrada en resultados (proceso).
Entiéndase producto o provisión de un servicio. Un servicio es el resultado de llevar a
cabo una actividad (sobre un producto tangible, sobre un producto intangible, la
entrega de un producto intangible)
Proyecto: Proceso único consistente en un conjunto de actividades coordinadas y controladas
con fechas de inicio y de finalización, llevadas a cabo para lograr un objetivo conforme
con requisitos específicos, incluyendo las limitaciones de tiempo, costo y recursos.
R
Requisito: Necesidad o expectativa establecida, generalmente implícita u obligatoria
Rutina: Sinónimo de Perfil. Conjunto de Determinaciones de Laboratorio
S
SDMDU: Sistema de Distribución en Dosis Unitarias
493
Índice
A
ABC ................................................395, 396
Acceder al Libro Diario...........................260
Acceso....................................................375
Accesos....................................................38
Acción farmacológica ...............................44
ACCION SOCIAL ...........................367, 372
Acción social.......................... 367, 379, 394
Acciones comunitarias ...........................375
Acciones correctivas ..............................399
Acciones realizadas ...............................445
Acepta insumos......................................204
Aceptar conexión....................................355
Acreditación............................................499
Activación ...................................................3
Activos Fijos ...........................................132
Acto quirúrgico........................................159
Actor Social ..............................................36
Actualizar estado............................355, 361
Acuerdo del Comité................................439
Acusar recibo..........................................216
Administra...............................................237
Administracion................................247, 347
Administración.... 17, 38, 41, 44, 45, 47, 77,
84, 85, 87, 90, 139, 216, 237, 239, 248,
263, 264, 266, 268, 283, 288, 294, 295,
297, 300, 347, 368, 380, 416, 423, 438
Administración del patrimonio ................237
Administración del patrimonio del Hospital
....................................................237, 239
Administración financiera ...... 237, 247, 379
Administración gráfica del patrimonio ....247
Administración hospitalaria ....................416
Administración hospitalaria e Historia
Clínica................ 247, 248, 252, 254, 256
Administración hospitalaria e Historia
clínica digital ...............................186, 192
Administracion_de_Convenios_evaluacion
............................................................455
Administrador ... 3, 4, 36, 38, 170, 171, 186,
192, 216, 351, 355, 357, 362, 423
Administrador del stock podrá................228
Administrador inicializa al servidor.357, 362
ADMINISTRADOR solamente pueda crear
usuarios ................................................11
Administrar .....................................139, 186
Administrar admisiones..........................139
Administrar certificados..........................423
Administrar patrimonio ...........................239
Administrar personal ..............................186
Administrar servicios ..............................132
ADMISION................................................47
Admisión...........................................47, 139
Admisiones.....................................139, 147
Adverse drug reactions in hospital patients
............................................................431
ADVERTENCIA ....................................... 12
Advertencias .................................... 48, 325
Afecta al grupo....................................... 375
Afiliados .....................................17, 23, 283
Afirmaciones falsas.................................. 47
Agency for Healthcare Research and
Quality ................................................ 431
Agenda28, 36, 77, 83, 84, 85, 87, 159, 274,
288, 293, 294, 295, 297
Agenda armada haga doble click .... 77, 288
Agenda del médico avisándole.............. 270
Agendas..77, 83, 84, 85, 87, 288, 293, 294,
295, 297
Agendas permiten obtener listados . 85, 295
Agradecimiento...................................... 351
Agregando prácticas...................... 263, 268
Agregar ..............................17, 23, 283, 372
Agregar al pedido................................... 248
Agregar información................................. 41
Agregar más nomencladores................. 419
Agregar miembros ................................. 372
Agregar Orden ............................... 355, 358
Agregar pacientes......................17, 23, 283
Agregar períodos ............................. 77, 288
Agregar personal ................................... 186
Agregar planos permite ubicar fisicamente
............................................................ 132
Agregar preferencias ............................... 41
Agregar Servicio .................................... 134
Agregar tareas ....................................... 160
Agregar Tipo .......................................... 199
Agrupar .................................................. 342
Ajeno al ÁNGEL..................................... 252
Ajustar datos.......................................... 419
Ajuste manual .......................................... 12
ALBA.............................................. 367, 375
ALBA liberados permiten registrar......... 375
Alergia.................................................... 499
Almacena....................................... 204, 438
Almacenamiento .................................... 438
Almacenándolos temporalmente ........... 351
Almacenar........................................ 93, 303
Alta 17, 23, 41, 90, 197, 214, 228, 239, 283,
300, 394, 419
Alta del material ..................................... 247
Alta Dirección......................................... 430
Alta dirección comprometida ................... 47
Alta disponibilidad.................................. 351
Alta elementos ....................................... 237
Alta usuarios ............................................ 38
Altas ....................................................... 243
Alto diagnóstico...................................... 396
Amarilla.................................................. 110
Ambas grillas deben .............................. 348
Ámbito.................................................... 439
Ámbito hospitalario ................................ 132
Printed Documentation
494
Ámbito territorial .....................................445
Ambos proveedores ...............................254
Ambulancias...........................................193
AMBULATORIA....................... 55, 115, 332
Ambulatorio ............................. 51, 111, 328
AMBULATORIOS se eligen del
vademecum ......................... 55, 115, 332
Ampliar funcionalidades ...........................28
Analisis ...................................................339
Anatomical Therapeutic Chemical Coding
............................................................196
Anestesista.............................................419
Anestesistas ...........................................419
Anesthesist_expense_code ...................419
ANGEL .............................. 11, 50, 327, 416
Ángel 4 ...................................................416
Ángel DEMO SERVER...........................416
ANMAT...................................................416
Antecedente permite agregar.........100, 309
Antecedentes familiares.................100, 309
Antecedentes medicamentosos .............315
Aplicar filtros...........................................233
Aprender ANGEL..............................17, 283
Aprendizaje.............................. 49, 315, 326
Aprendizaje manteniendo...............100, 309
Área geográfica ......................................439
Área pacientes permite ....................90, 300
Área responsable ...................................204
Área sistemas.........................................204
Armar................................................50, 327
Arquitectura ............................................351
Aseguradora...............................17, 23, 283
Asesoramiento........................................439
Asignar Capas........................................134
Asignar elementos..................................239
Asignar nombres ....................................342
Asignar roles.....................................38, 147
Asignar turnos ..................................77, 288
Asignarle esa competencia ....................160
Asistente Social........................................36
Asma e Inmunología ..............................499
Aspecto económico les implicaría..........413
ATC ......................................... 27, 196, 199
ATC Anatomical Therapeutic Chemical
Coding...................................................27
Atención..................................................444
Authorization...........................................419
Autocuidado............................................445
Autoincremental .....................................419
Autoridad Certificante.............................423
Autorizaciones on-line............................274
Avances..................................................416
Ayuda .......................................................15
Ayudante ................................................419
B
B 4, 12, 106, 152, 196, 270, 321, 345, 348,
359, 438
Bacteriología...........................................343
Baja ................................................155, 239
Baja al cliente .........................................364
Bajar................................................. 83, 293
Bajar módulos.......................................... 45
Bajas ...................................................... 439
Bajo esta identificación agruparemos todo
............................................................ 367
Bajo peso....................................... 100, 309
Balance............................................ 49, 326
Balance solamente se muestran ........... 260
Banco.......................................36, 149, 155
Banco_De_Sangre_evaluacion ............. 453
Bancos................................................... 419
Bancos deben........................................ 270
Bancos reconocidos............................... 421
Bandeja...................................................... 4
Barras ....................................210, 345, 388
Basado.................17, 23, 48, 283, 325, 445
Base....3, 4, 11, 44, 45, 132, 196, 227, 263,
268, 269, 345, 351, 383, 395, 423, 425,
439
Base al análisis...................................... 439
Base al CIE 10....................................... 139
Base al recetario colectivo..................... 438
Base cmsys................................................ 4
Base cmsys se crea................................... 4
Base se inicia............................................. 4
Básica .................................................... 439
Básico ............................................237, 247
Bazalgette.............................................. 400
Beneficiarios .......................................... 367
Beneficios .............................................. 431
Beneficios concretos obtiene................. 379
Bien........................................................ 243
Bien protegido........................................ 416
Bien se muestran................................... 243
Bienes............................132, 134, 247, 367
Bienes duraderos................................... 237
Bienestar del paciente ..................... 48, 325
Bienvenido ......................................... 1, 416
Biodisponibilidad.................................... 439
Bioestadistica......................................... 400
Bioingeniería...................................... 36, 62
Biología.................................................. 499
Bioquímico ............................................... 36
Bioquímico responsable ........................ 343
Bioquimicos.............................................. 47
Blame..................................................... 419
Blancos .................................................. 124
Bonos..................................................... 274
Borra todos ...................................... 93, 303
Borrar ......................................................... 4
Borrar usuarios ........................................ 38
Borrarlo parcialmente............................. 124
Brindar información.......................... 48, 325
Brindarles nuestro apoyo....................... 260
Browser.......................................... 380, 401
Bucear.................................................... 383
Buceo..................................................... 383
Buceo más ordenado............................. 383
Buen término.................................. 237, 247
Buena administración ....................237, 247
Índice
495
Buena gestión........................ 237, 247, 254
Buena lectura .........................................383
Buena voluntad.......................................204
Buenas .............................................48, 325
Buenas prácticas..............................48, 325
Buenos Aires ..........................................499
Buffer compartido ...................................351
Buffer intermedio entre...........................351
Buscándolo.............................................186
Buscar ..................................... 93, 264, 303
Buscar pacientes....................................345
Buscará ............................................93, 303
Business Intelligence..............................379
Business Intelligence pueden mejorar ...379
Busque .....................................................45
Búsqueda ...........................................4, 345
C
C 3, 4, 12, 106, 196, 270, 321, 438
C01.................................................355, 365
C02.................................................355, 365
CA...........................................................423
Cabo...............................................429, 445
Cacharros.......................................401, 406
Cadera....................................................394
Cafiaspirina.............................................269
Caja ........... 36, 77, 270, 274, 288, 413, 421
Caja conceptos generales......................270
Caja dentro.............................................270
Caja entendemos ...................................413
Caja General ..........................................270
Caja_evaluacion.....................................456
Cajas ......................................................270
Cajera/o....................................................36
Cajero.....................................................270
Cajero principal.......................................270
Cajeros .................................. 260, 270, 274
Calcula directamente tomándolo............266
Calcular costos.......................................149
Cálculo....................................................396
Cálculo del costo ....................................237
Calendario ........................................84, 294
Calidad . 204, 237, 247, 429, 430, 431, 439,
445, 499
Calidad analítica.....................................339
Calidad del servicio ........... 83, 87, 293, 297
Calidad total............................................429
Calidad total significa .............................429
Califica....................................................204
Calificado recibe.....................................204
Calle Broad Street ..................................400
Cama....... 57, 117, 137, 139, 146, 178, 270
Cama está internado........................47, 148
Cámara...................................................416
Camas ........................... 132, 137, 139, 147
Cambia .....................................................28
Cambiar............. 38, 87, 186, 297, 345, 380
Cambiarlo ...............................................383
Cambio ........................ 12, 47, 83, 293, 363
Cambio del ícono ...................................274
Cambio mayor cantidad ...........................62
Cambio recién se produjo........................ 12
Cambios.....47, 55, 100, 115, 199, 309, 332
Cambios realizados ................................. 38
Caminar ........................................... 48, 325
Camino............................................. 49, 326
Camino equivocado ............................... 429
Camino más prudente ............................. 62
Camio....................................................... 47
Campo Login.............................................. 3
Campo Password....................................... 3
Campo Tipo ............................................... 3
Campos......................17, 23, 283, 419, 421
CANCELAR ...............................38, 93, 303
Cancelar turnos................................ 77, 288
Cancelarse............................................. 256
Canned reports ...................................... 122
Can't connect to MySQL server on............ 4
Cantidad......49, 57, 87, 117, 149, 152, 168,
205, 208, 216, 220, 227, 230, 233, 248,
264, 297, 315, 326, 345, 383, 401, 413,
419
Cantidad del producto............................ 152
Cantidad del producto fabricado............ 227
Cantidad disponible ....................... 155, 230
Cantidad e imprimir más si le parece
conveniente........................................ 345
Cantidad implica .................................... 152
Cantidad recibida................................... 214
Cantidad solicitada................................. 233
Cantidad suficiente ................................ 439
Cantidades.............................214, 227, 228
Cantidades necesarias .................. 225, 431
Cantidades producidas .......................... 228
Cantidades suficientes........................... 431
Capa ......193, 195, 196, 204, 351, 401, 406
Capa aparecerán ................................... 230
Capa Categoría Tipo...................... 196, 199
Capa contiene........................................ 195
Capa solo............................................... 134
Capacidad administrativa ...................... 439
Capacidad resolutiva ............................. 445
Capacitación .................................. 431, 439
Capacitación continua interna ............... 445
Capacitar................................................ 431
CAPAS...................134, 195, 196, 351, 401
Capas bién definidas ............................. 351
CAPAS CATEGORIAS .......................... 196
Capas Categorias Tipos ........................ 195
Capaz..................................................... 416
Capitación...................................... 263, 268
Capítulo Bioquímico............................... 499
CAPS .............................................345, 445
Capturar................................................... 15
Capture .................................................... 15
CAR02 ................................................... 132
Carácter puramente económico arbitraria
............................................................ 439
Característica......................................... 406
Características171, 233, 343, 383, 401, 419
Características del OBJETO.................. 406
Printed Documentation
496
Características demográficas.................439
Características principales ...............49, 326
Características vinculadas al contrato entre
............................................................171
Cardiología .............................................499
Cardiólogo solamente ....................100, 309
Carencia .................................................419
Carga. 47, 90, 109, 186, 266, 300, 324, 379
Cargado..................................................222
Cargar...............................................93, 303
Cargar datos.................... 93, 109, 303, 324
Cargar sus datos personales ...................41
Cargo......................................................186
Cargue..............................................90, 300
CARPETA...........................................4, 383
Carpeta Angel3.........................................45
Carpeta asignada .......................................3
Carpeta bin...............................................45
Carpeta C ...................................................4
Carpeta components................................45
Carpeta data.............................................45
Carpeta destino del MySQL .......................3
CARPETAS ............................................383
CARPETAS le permite navegar .............383
Cartuchos ...............................................204
Casillero correspondiente...........17, 23, 283
Casilleros................................................383
Caso . 4, 122, 149, 196, 210, 274, 351, 357,
358, 359, 360, 361, 362, 363, 364, 365,
383, 396, 419, 430
Caso atención.........................................445
Caso concreto Ud.............................49, 326
Caso del suministro estamos colocando210
Caso especial del egreso.......................146
Casos .... 196, 216, 248, 355, 400, 401, 445
Casos coexisten ambos tipos...........87, 297
Casos especiales ...........................196, 439
Casos hay estimaciones ........................413
Casos le hace otro papel..................83, 293
Catálogo .................................................395
Catástrofe tendremos grupos familiares 368
Catástrofes .............................................110
Categoria................................................199
CATEGORÍA 134, 186, 196, 210, 368, 371,
393
Categorias ......................................195, 197
Categorías............................. 186, 199, 210
Categorías están definidas.....................196
Categorías partiendo..............................196
Categorías tienen ...................................195
Causa .............................................239, 431
Causar....................................................431
Causar graves dificultades económicas.431
Causas ...................................................439
CBM........................................................439
CCR........................................................478
CD ..............................................................3
CD del Angel ..............................................4
CDA........................................................479
Ceguera e intencionalidad......................416
Central .....................................83, 293, 445
Centro ......................................47, 439, 445
CENTRO ATENCIÓN PRIMARIA.......... 444
CENTRO DE COSTOS.......................... 132
Centros ....................................27, 345, 396
Certificado...................................... 423, 425
Certificados...................................... 36, 423
Certificados actualizada......................... 423
Certificados digitales.............................. 423
Certificados permite además ver aquellos
............................................................ 423
Certificados revocados .......................... 423
Certification Authority............................. 423
Cesante.................................................. 186
CFT ................................................430, 439
CFT Promueve....................................... 439
Ciclo ....................................................... 430
CIE ......................................................... 476
CIM......................................................... 439
CIM ya sea nacional .............................. 439
Circuito..47, 51, 57, 62, 111, 117, 210, 247,
328, 413
Circuito del medicamento ..........47, 57, 117
Circuitos creados ..................................... 47
Círculo......................................87, 297, 400
Círculo del centro permite seleccionar ... 87,
297
Circunstancia .............................1, 100, 309
Circunstancias del país.......................... 439
Cirugía ....................................................... 4
Cirugía General...................................... 499
Cirugia Plástica...................................... 499
Clasificación...........................199, 395, 396
Clasificación terapéutica del producto... 439
Claúsulas contractuales entre ....... 263, 268
Cmangel.exe............................................ 12
Cmangel.exe compatibilidad...................... 4
Cmangel.ini................................................ 4
Co_bank................................................. 421
Co_credit_card....................................... 421
Co_debitcard.......................................... 421
Cobertura.............17, 23, 90, 170, 283, 300
Cobertura al listado haga click................. 41
Cobertura del paciente .......................... 274
Cobertura filtrando ........................... 90, 300
Cobertura médica ............................ 90, 300
Coberturas .....17, 23, 41, 90, 170, 283, 300
Coberturas médicas favoritas.................. 41
Coberturas se eligen..................17, 23, 283
Cobrados ............................................... 270
Cobrar ....................................237, 247, 274
Cobrar distintos elementos.................... 270
Cobrar requiere...................................... 274
Cobrará.................................................. 274
Cobrarse ................................................ 274
Cobre ..................................................... 413
Cobro ..................................................... 274
Cobros parciales.................................... 274
Cocina..........36, 48, 62, 222, 237, 247, 325
Code ...................................................... 419
Índice
497
Codigo ................... 358, 362, 363, 364, 365
Código .. 137, 210, 225, 227, 339, 345, 357,
358, 359, 360, 361, 419, 425
Código abierto ........................................339
Codigo del valor......................................419
Código del valor......................................419
Código fuente .........................................416
Codigo interno ................................419, 421
Codigo interno del valor .........................419
Código Rnos...........................................421
Código vinculado....................................416
Códigos ..................................................351
Coercitiva................................................439
Colateralmente se ubican.......................396
Colegio ...................................................499
Cólera.............................................400, 401
Colombia ................................................499
Com_code ..............................................421
ComandMgr............................................351
Comando............... 351, 358, 360, 361, 379
Comando inicializado .............................351
Comando representa servicio ................351
Comando se apoya ................................351
Comando solicitado................................351
Comando solicitado sea válido...............351
Comando-Dominio .................................351
Comercial_medicine...............................421
Completar ningún otro pedido. 51, 111, 328
Completar si se trata zona endémica....100,
309
Completar sus datos personales..............41
Completarse ...........................................225
Complete ........... 41, 93, 186, 239, 303, 383
Complicación..........................................380
Compone................................................165
Componen..............................................347
Componentes .................................225, 371
Componentes locales.............................165
Componían.............................................343
Composición del Hemograma................343
Compra... 17, 204, 237, 243, 247, 248, 252,
254, 256, 283, 380, 394, 431, 439
Compra anual.........................................254
Compra emitidas ....................................247
Compra global ........................................254
Compra propiamente dicha....................256
Compra se coloca automaticamente......256
Comprado.............................. 237, 247, 413
Comprador manifiesta....................254, 256
Comprador registra ................................256
Comprados.............................................256
Comprar......................... 237, 247, 256, 431
Comprar ningún medicamento...............431
Comprar podrán comprarse ...................256
Comprar surge................................237, 247
Compras... 36, 62, 204, 237, 247, 248, 252,
254, 256
COMPRAS colocando............................256
COMPRAS elija......................................252
COMPRAS ha registrado .......................254
COMPRAS haciendo click..................... 248
Compras hospitalarias ..247, 248, 252, 254,
256
Compras propiamente dicha.................. 247
Compras recibe...................................... 247
Compras sepa........................................ 248
Comprometiendo ..................................... 47
Compromisos adquiridos....................... 439
Compuesta............................................. 351
Computadora ........................................... 45
Computadora del usuario ...................... 423
Computadoras se llevan muy bien ........ 425
Común ................................................... 363
Comunicación ..........................83, 293, 439
Comunicación tal ................................... 196
Comunicación verbal del médico..... 83, 293
Comunicarse efectivamente ............ 48, 325
Comunidad..................................... 431, 445
Comúnmente denominada .................... 396
Concepto.......175, 204, 222, 237, 247, 256,
263, 268, 379, 399, 419, 423, 429
Concepto señalado................................ 268
Conceptos.......38, 149, 270, 315, 351, 423,
430, 447
Conceptos generales.............149, 193, 315
Conceptos nos encontramos................. 134
Conceptos técnicos................................ 351
Conclusiones ......................................... 490
Condensados......................................... 379
Condiciones ...175, 237, 247, 256, 367, 439
Conduce al consumo excesivo.............. 431
Conducir................................................. 431
Conducta prescriptiva ...................... 49, 326
Conductas dolosas ................................ 237
Conectado...................................... 340, 365
Conectados.............................................. 47
Conectarlo........................................ 57, 117
Conectividad .......................................... 351
Conexión........................................ 351, 365
Conexión al servidor .............................. 365
Conexión cerrada................................... 364
Conexión dentro..................................... 364
Conexión entrante.................................. 351
Conexiones............................................ 351
Conexiones entrantes............................ 351
Confección............................................. 256
Confeccionar.......................................... 315
Confederación Médica........................... 499
Confianza............................................... 431
Confianza del paciente .......................... 431
Confiar ............................................. 49, 326
Confidencialidad .................................... 413
Configura ............................................... 383
Configura items...................................... 270
Configurable........................................... 345
Configurables......................................... 351
Configuracion.................341, 342, 383, 406
Configuración....77, 83, 171, 263, 268, 269,
274, 288, 293, 340, 341, 342, 343, 345,
357, 358, 362, 368, 380, 383, 388
Printed Documentation
498
Configuración correcta ...............................4
Configuración del GIS ............................406
Configuración del plan............................170
Configuración del sistema......................401
Configuración elegimos..........................383
Configuración especial...........................171
Configuración racional............................383
Configuración se verá ............................134
Configuramos .........................................396
Configuramos todos ...............................396
Configurar. 3, 28, 41, 77, 83, 171, 270, 288,
293, 340, 368, 383, 421
Configurar driver.............................355, 357
Configurar grupos...................................368
Configurar grupos se..............................368
Configurar mi agenda.......................77, 288
Configurar nuevas Cajas........................270
Configurar servidor.........................355, 357
Configurarla......................................77, 288
Configurarlos ..........................................388
Configuro..........................................77, 288
Configuró..........................................84, 294
Confirmación ..........................................139
Conflicto organizativo.......................17, 283
Conforma................................................360
Conformación .........................................439
Conforman......................................359, 360
Conforman al grupo................................372
Conformidad.......................... 237, 247, 431
Confunde..........................................17, 283
Confundido .............................................195
Conjunto100, 171, 193, 195, 204, 309, 315,
339, 360, 363, 396, 401, 413, 419
Conjunto sencillo ....................................237
Conoce ...................................................210
Conocer..................................................439
Conocida ................................................254
Conocimiento..........................................204
Conocimiento definido............................430
Conocimientos........................................431
Conocimientos teóricos..........................431
Consecuencia..... 17, 23, 47, 155, 283, 343,
380, 400
Consecuencias.......................................110
Consecuencias del uso incorrecto .........431
Conseguir ...............................................429
Conseguir mas .......................................429
Consensos........................................49, 326
Consentimiento.......................................239
Consentimiento ausente.........................239
Considera pertinente......................106, 321
Considera pertinentes ............................160
Consideración.........................................439
Consideración del QUÉ HACER ............439
Consideradas .........................................348
Considerarse ..........................................439
Considere relevante .........................77, 288
Consideremos apropiada .......................124
Consideremos útiles...............................396
Consistencia...................................351, 361
Constantemente esta siendo blanco49, 326
Constitución se inicia ............................. 439
Constituirá.............................................. 367
Constituirán............................................ 439
Constituye...................................... 431, 439
Constituyen instrumentos ...................... 439
Construcción.......................................... 380
Consulta......36, 44, 93, 148, 176, 266, 303,
439
Consulta directa............................... 93, 303
Consulta externa.................................... 445
Consulta indirecta ............................ 93, 303
Consultada............................................... 44
Consultar....................................44, 93, 303
Consultar usuarios................................... 38
Consultas......................................... 93, 303
Consultas almacenadas .................. 93, 303
Consultorio.......93, 159, 270, 274, 303, 416
Consultorio atiende................................ 270
Consultorio externo................................ 345
Consultorio externo dentro .................... 345
Consultorio se modifica ......................... 270
Consultorios..17, 23, 38, 41, 44, 45, 77, 84,
85, 87, 90, 93, 99, 132, 137, 139, 147,
274, 283, 288, 294, 295, 297, 300, 303,
312, 416
Consuma................................................ 210
Consumen.............................................. 396
Consumidores........................................ 431
Consumiendo......................................... 152
Consumirlas........................................... 222
Consumo........................149, 247, 431, 439
Contabilidad........................................... 260
Contabilidad están abiertas ................... 260
Contabilidad_evaluacion........................ 458
Contable................................................. 379
Contablemente se identifica .................. 237
Contactar ............................................... 345
Contacto.................................396, 419, 431
Contador ................................................ 394
Contar ......................47, 122, 263, 268, 429
Contendrá ........................................ 77, 288
Contenga todos.............................. 263, 268
Contengan ............................................. 439
Contenido..4, 196, 266, 315, 345, 351, 425,
439
Contenido del movimiento ..................... 260
Contenido ubicando............................... 351
Continua...................................51, 111, 328
Continuación..........176, 315, 380, 383, 423
Continuación aparece............................ 147
Continuación DEBEN............................. 430
Continuación desarrollamos .................. 210
Continuación explicamos................. 87, 297
Continuación muestra.............................. 36
Continuación pasamos .......................... 345
Continuación se aumentará................... 227
Continuación se proponen..................... 439
Continuación veremos ........................... 214
Continuando........................................... 155
Índice
499
Continuar........................................4, 38, 47
Continuar presione .....................................3
Continuaremos ...............................196, 210
Continuaremos ampliando .....................260
Contraria.................................................431
Contrario perderá todos ...........................38
Contraseña...............................................38
Contratarnos...........................................380
Contrato..................................................256
Contrato entre.........................................171
Contratos........................................170, 421
Contribuir..........................................48, 325
Contribuyen ....................................431, 439
Contribuyen al uso incorrecto.................431
Control...... 51, 93, 106, 111, 132, 139, 208,
222, 228, 237, 247, 248, 252, 254, 256,
303, 321, 328, 339, 379, 380, 383, 388
Control cruzado ..............................237, 247
Control del equipamiento .......................339
Control del receptor................................208
CONTROL POR OPOSICION Concepto
básico............................................17, 283
Controla..................................................413
Controlable ...............................................62
Controlar.........................................208, 379
Convencer ..............................................439
Convencerlo .....................................49, 326
Conveniencia........................... 90, 300, 438
Conveniente ...........................................264
Convenios........ 36, 170, 171, 263, 268, 421
Convertirlas ............................................222
Convivientes...........................................368
Convivir...................................................367
Convocatoria ..........................................439
Cooperativa Farmacéutica .....................499
Coordinación e información relacionada439
Coordinar................................................439
Coordinen...............................................431
Copago...................................................419
Copayment .............................................419
Copia ................................................93, 303
Copie ....................................................3, 45
Cópielos....................................................12
Copy .......................................................425
Cordialidad ...............................................15
Corre...........................................................4
Correcta comunicación...........................175
Correcta facturación.......................263, 268
Correcta gestión .............................106, 321
Correcta identificación del paciente .........47
Correcta registración................................38
Correcta registración tendrá consecuencias
muy importantes .................................372
Correcto..........................................196, 416
Correctos................................................139
Corresponda...........................................416
Correspondan al manual........................345
Corresponde 38, 90, 93, 122, 256, 300, 303
Corresponden.................................148, 419
Corresponden al plan.............................274
Correspondía ................................... 83, 293
Correspondiente ........................3, 248, 419
Correspondiente al paciente específico. 269
Correspondiente perdida ....................... 429
Correspondientes nombres ............. 85, 295
Cosas...........12, 17, 48, 283, 315, 325, 394
Cosas bien............................................. 429
Cosas correctamente............................. 394
Cosas estén claras .................................. 12
Costeamos............................................. 396
Costear ..........................................134, 394
Costeo....................................134, 222, 396
Costeo Basado ...................................... 396
Costeo tradicional .................................. 395
Costo..............237, 394, 413, 430, 431, 439
Costo del producto................................. 396
Costo previsto........................................ 429
Costo unitario......................................... 395
Costo/efectividad óptimas...................... 439
Costos.27, 36, 48, 132, 134, 204, 263, 264,
266, 268, 325, 367, 379, 394, 395, 396,
439
Costos ante.............................................. 12
Costos basados ..................................... 396
Costos del recurso humano estableciendo
............................................................ 396
Costos DRG........................................... 395
Costos hospitalarios....................... 237, 239
Costos Indirectos ................................... 132
Costos pueden crear departamentos .... 132
Costos se hacen .................................... 394
Costos_evaluacion................................. 456
Costumbre ....................................... 47, 196
Cotización .............................................. 252
Cotizaciones .................................. 252, 254
Country .................................................. 421
Country_id.............................................. 421
CPT........................................................ 477
Crea .........................................17, 283, 425
Creación..38, 139, 171, 263, 357, 358, 359,
360, 361, 362, 363, 364, 365, 431, 439
Creación del facturación ........................ 268
Creación del sistema ............................. 413
Creación manual.................................... 380
Creada ...........................................399, 439
Creado ..171, 357, 358, 359, 360, 361, 362,
363, 364, 365
Creado previamente .............................. 371
Creando ................................................. 123
CREANDO FILTROS..................... 106, 321
Crear ...4, 17, 22, 28, 38, 83, 106, 123, 132,
137, 147, 186, 197, 199, 263, 266, 268,
283, 293, 321, 368, 371, 380, 383, 400,
416, 430, 439
Crear Categoria ..................................... 199
Crear columnas...................................... 123
Crear escritorios..................................... 222
Crear filtros ............................................ 266
Crear grupos específicos Ej................... 368
Printed Documentation
500
Crear nuevos usuarios dentro del sistema
..............................................................38
Crear otros usuarios...................................3
Crear reportes ......................... 85, 147, 295
Crear series comparativas .....................380
Crear tipos..............................................368
Crear todas............ 106, 109, 321, 324, 401
CREAR UN NUEVO MODULO..............171
Crédito............................................419, 421
Cree........................................................394
Creen................................................17, 283
Creen este tipo .......................................260
Creo....................................... 4, 15, 38, 132
Creó..........................................................15
Criterio............................................394, 396
Criterio del Jefe ......................................228
Criterio del profesional ...........................348
Criterio didáctico pues............................196
Criterios ................................. 196, 396, 439
Criterios científicos uniformes ................439
Criterios éticos........................................431
CRL ........................................................423
Cuadro....................................................345
Cuadros..................................................379
Cual 3, 17, 23, 47, 109, 146, 165, 248, 252,
283, 324, 431, 439
Cuál ........................................................394
Cual aparato...........................................394
Cual concreta .........................................256
Cual conduce al consumo excesivo.......431
Cual crearemos ......................................406
Cual da transparencia ....................237, 247
Cual debemo seleccionarlo....................160
Cuál deberá............................................358
Cual interactuan Angel...........................351
Cual merma............................................431
Cual paciente está reponiendo...............149
Cual realiza.............................................216
Cual se .......................................................9
Cual se deriva.........................................146
Cual se despliegan.................................423
Cual se identifica ....................................178
Cual se instalará ÁNGEL ...........................3
Cual se le presentará .............................254
Cual se reciben elementos.....................214
Cual se requiere .....................................266
Cual servicio se realiza ..........................205
Cual Ud...................................................383
Cuales ........................... 204, 222, 345, 439
Cuáles ....................................................379
Cuales deberá realizar ...........................248
Cuales desea trabajar ......................87, 297
Cuales están...........................................149
Cuales fueron aprobadas.......................439
Cuales ha ...............................................401
Cuales haremos .....................................134
Cuales se................................................132
Cuales se derivan otros productos.........152
Cuales vamos.........................................216
CUALQUIER DEPARTAMENTO inicia ..248
CUALQUIER INSUMO dentro ............... 193
Cuanto ...................................237, 247, 315
Cuanto al contenido...................17, 23, 283
Cuanto hay............................................. 230
Cuanto más hospitales se recorren más
absurda se torna .................................. 47
Cuanto más vendan mayores serán sus
ingresos.............................................. 431
Cuanto mayor ........................................ 379
Cuantos.................................................. 380
Cuántos minutos dura......................77, 288
Cuarto Paso..................................... 48, 325
Cubrir ..................................................... 439
Cuenta .....................47, 274, 343, 359, 439
Cuenta afectada..................................... 260
Cuentas.......................................... 260, 270
Cuerda ................................................... 196
Cuerpo ..................................................... 38
Cuerpo médico....................................... 439
Cuestión...........................49, 171, 326, 367
Cuestión más compleja ......................... 254
Cuestionaron.......................................... 400
Cuestiones técnicas............................... 196
Cuidar al paciente..........................263, 268
Culmina.................................................. 210
Cumpla.............................................77, 288
Cumplimiento.........................263, 268, 439
Cumplir.............................87, 297, 438, 439
Cura ....................................................... 394
Curación................................................. 445
Curar ...................................................... 266
Cursor .................................................... 252
Cursos............................................ 252, 431
Curva ..................................................... 104
Curvas están.......................................... 104
Cuya responsabilidad recae .................. 439
Cuyo caso ya tenemos registrados ....... 345
Ch
Chagas........................................... 100, 309
Chapas................................................... 243
Charla .................................................... 368
Cheque .................................................. 274
D
D01 ................................................355, 362
D02 ................................................355, 362
D03 ................................................355, 363
D04 ................................................355, 363
D05 ........................................355, 363, 364
Da acceso.............................................. 227
Da alternativas....................................... 269
Da inicio ................................................. 205
Daños..................................................... 445
Dar .............................38, 90, 237, 239, 300
Dar altas.....................................17, 23, 283
Dar turnos .................................................. 1
Darle ..................17, 23, 123, 196, 266, 283
Darle al....................................................... 4
Darle nombres ...................77, 87, 288, 297
Dat dentro ................................................ 45
Dat le está faltando instalar algún ............. 4
Índice
501
Database ....................................................4
Dato....................................... 165, 196, 315
Dato persiste ..........................................196
Datos .... 3, 4, 17, 23, 38, 41, 44, 45, 90, 93,
100, 104, 109, 139, 160, 170, 186, 196,
243, 260, 266, 283, 300, 303, 309, 315,
324, 351, 357, 361, 362, 364, 367, 375,
379, 383, 394, 399, 400, 401, 413, 416,
423, 425, 431, 439
Datos anteriores .....................................439
Datos asociados.....................................399
Datos cargados ....................... 93, 303, 393
Datos definidos.......................................413
Datos del ................................................170
Datos del nuevo personal.......................186
Datos del paciente................... 90, 266, 300
Datos del Personal.................................186
Datos dividida...................................90, 300
Datos entrantes ......................................351
Datos están asociados...........................399
Datos Familiares ....................................186
Datos guardan........................................425
Datos incorrectos17, 23, 283, 357, 358, 362
Datos inexactos........................................38
Datos ingresados .....................................38
Datos luce...............................................170
Datos MySQL .............................................3
Datos necesarios............................315, 380
Datos ni activarlo......................................11
Datos parámetros del comando .............351
Datos personales .............................41, 186
Datos positivos ...............................100, 309
Datos probatorios destinadas.................431
Datos registrados sean persistentes......399
Datos relevantes ............................263, 268
Datos representados..............................394
Datos se encuentran ..............................401
Datos se repite ...............................100, 309
Datos solicitados del usuario siguiendo
estas pautas..........................................38
Datos útiles.............................................260
Datos vinculados ....................................401
DCI .........................................................439
DDD..................................................27, 196
DDD Dosis Diaria Definida.......................27
DE PRESCRIPCIÓN........................48, 325
Debajo ....................................................256
Debajo se encontrarán...........................393
Debemos aceptarlo ..................................47
Debemos ahora seleccionar...................264
Debemos comenzar ...............................439
Debemos distinguir.................................345
Debemos elegir ......................................406
Debemos escribirlo.................................123
Debemos medir ......................................367
Debemos preguntarnos..........................394
Debemos realizar .....................................12
Deben realizarse ajustes manuales .........12
Deben ver...................................................4
Deberá................................... 3, 17, 23, 283
Deberá cambiar ......................................... 3
Deberá crear.................................... 83, 293
Deberá darle compatibilidad.................... 12
Deberá elegir ..................................... 3, 274
Deberá enfocarse .................................. 439
Deberá indicar..........................11, 205, 252
Deberá introducir ANGEL........................ 62
Deberá proceder.............................. 83, 293
Deberá seleccionar entre........................... 3
Deberán estar disponibles..................... 159
Debidamente evaluada.......................... 439
Débito.............................................419, 421
Debo asignarle....................................... 237
Debo estar realizando............................ 176
Debo firmar ............................................ 425
Década anterior dominada .................... 394
Defecto toda clase ................................. 110
Deficiencias generadas ......................... 439
Definición más apropiada ...................... 196
Definiciones ..................................... 77, 288
Definiciones actuales............................... 12
Definidas................................................ 122
Definidos........................................ 155, 196
Definir....1, 48, 49, 132, 159, 175, 325, 326,
341, 371, 379, 383
Definir datos........................................... 171
Definir más....................................... 77, 288
Definir si................................................. 204
Definirlos................................................ 396
Deformación profesional.......................... 47
Dejando al programa ................................. 4
Dejando habilitado al proveedor.... 237, 247
Deje destildados aquellos meses .... 77, 288
Del.......29, 49, 57, 117, 178, 233, 247, 326,
401, 406
Del administrador del sistema ............... 423
Del control................................................ 62
Del departamento .................................. 223
Del departamento dueño ................. 77, 288
Del Donante........................................... 149
Del formulario......................................... 439
Del instalador........................................... 12
Del lado del receptor se presentará....... 208
Del paciente.............................77, 160, 288
Del panel izquierdo ................................ 160
Del presupuesto............................... 49, 326
Del responsable..................................... 193
Del segundo........................................... 315
Del stock del servicio requieren............. 237
Delimitar responsabilidades................... 248
Demanda ............................................... 396
Demás pasos............................................. 3
Demasiado tarde.................................... 429
Demasiados medicamentos .................. 431
Demora .................................................... 12
DemoServer............................................... 8
Dengue ..........................................399, 401
Denomina cédula..................................... 27
Denomina G.I.S. .................................... 400
Denomina Seguro......................17, 23, 283
Printed Documentation
502
Denominación Común Internacional......439
Denominación genérica..........................149
Dentro...... 29, 134, 137, 204, 340, 371, 388
Dentro del grupo existen distintas
relaciones............................................368
Dentro del hospital se conforme.............439
Denuncias...............................................413
DEPARTAMENTO . 36, 132, 137, 139, 149,
178, 186, 192, 193, 216, 239, 248, 270,
340
Departamento al.....................................239
Departamento al cual quiere agregarle..137
Departamento dentro .......................77, 288
Departamento desea asignarlo ..............239
Departamento elegido............................147
Departamento le solicito.........................176
Departamentos27, 132, 137, 139, 147, 222,
237, 239
Departamentos del panel izquierdo........132
Departamentos permiten crear sectores
dentro del programa ...........................132
Departamentos pueden............................27
Departamentos ya creados ............137, 186
Dependan...............................................439
Dependencia ............................................45
Dependencias...........................................45
Dependiendo ....................................41, 388
Deportivos ..............................................368
Deposita .................................................351
Depositar entre Cajeros .........................270
Deposito .................................................230
Depósito .. 36, 204, 230, 233, 237, 247, 270
Depósito al cual le formula.....................230
Depósito consumidos.............................149
Depósito le resultará útil imprimir...........233
Depósito NO...........................................204
DEPOSITO solamente mueven bultos...204
Depósitos................................................222
Derecha del panel ............................93, 303
Derecha se advierte ...............................248
Derecha se identifica..............................380
Derecha se listan....................................137
Derecho................... 28, 104, 225, 371, 372
Derecho aparece....................................270
Derecho aparecerá.........................134, 197
Derecho creamos ...................................342
Derecho del mouse .. 17, 23, 77, 84, 85, 90,
132, 137, 139, 147, 186, 192, 239, 252,
256, 283, 288, 294, 295, 300, 372
Derecho del mouse aparecerá...............199
Derecho del mouse le aparece ................38
Derecho podemos ver............................171
Derecho se ha perfeccionado ................256
Derecho vamos ......................................216
Derivación...............................................146
Derivación interna ..................................146
Desaparecer...........................................400
Desarrollar acciones...............................445
Desarrollar estudios ...............................439
Desarrollar plantillas.......................100, 309
Desarrollar sus propios DRIVERS......... 339
Desarrollarse.......................................... 445
Desarrollo.................12, 367, 396, 431, 445
Desarrollo consiste ................................ 431
Desarrollo propio.................................... 416
Desarrollos............................................. 260
Descarga..........................57, 117, 149, 419
Descarga del stock ................................ 227
Descargarlo............................................ 171
Descargarse........................................... 413
Descargas............................................ 3, 45
Descargue................................................ 12
Descartables.................................. 193, 196
Descarte................................................. 149
Descendentes........................................ 368
Desconectar Cliente...............355, 364, 365
Describa................................................... 15
Describa exactamente ............................. 15
Describimos ............................................... 9
Describir................................................. 193
Descripción .....77, 137, 152, 160, 165, 210,
288, 357, 358, 359, 360, 361, 362, 363,
364, 365, 419, 421
Descripción adicional............................. 210
Descripción del nomenclador ................ 419
Descripción del propietario del
nomenclador....................................... 419
Descripciones del contenido.................. 419
Description..................................... 419, 421
Descuentos mayores ............................. 254
DESDE EL RESPONSABLE HACIA LOS
USUARIOS......................................... 205
Desea.......................................93, 239, 303
Desea acceder....................................... 383
Desea analizar....................................... 383
Desea asignar........................................ 239
Desea consultar..................................... 393
Desea dar .............................................. 239
Desea editar........................................... 186
Desea imprimir................................. 99, 312
Desea marcar ........................................ 401
Desea modificar haciendo click obre..... 239
Desea obtener ................................. 85, 295
Desea reservar ................................ 84, 294
Desea tenga........................................... 383
Desea ubicar.......................................... 383
Desea ver............................................... 186
Deseamos.............................................. 396
Deseamos controlar............................... 383
Deseamos se nos presenten................. 383
Desee.............................139, 186, 256, 423
Deseen integrar sus sistemas contables260
Desempeña............................................ 351
Desempeñar ............................................ 38
Desperdiciando recursos....................... 429
Desperdicio............................................ 431
Desplegable.41, 44, 87, 139, 186, 297, 315
Desplegar............................................... 171
Después.........................196, 227, 264, 371
Despúes................................................. 274
Índice
503
Destinatario ............................................429
Destinatario acuse..................................205
Destino ...........................................205, 372
Destruir...................................................413
Detallando ..............................................186
Detalle ..................................... 49, 326, 396
Detalle apto ....................................263, 268
Detalle del movimiento...........................260
Detalle del uso..................................17, 283
Detalles...........................................171, 260
Detalles del pedido.................................233
Detección................................................372
Detectar infecciones...............................399
Detectar si le han entregado ..................204
Detection and response .........................431
Determinación ................................139, 341
Determinaciones .. 341, 342, 343, 345, 347,
348, 362
Determinaciones comunes.....................343
Determinaciones deberían agruparse bajo
nombres significativos ........................342
Determinaciones Disponibles.................342
Determinaciones posibles solamente se
indican aquellas ..................................341
Determinaciones se realizan..................341
Determinaciones solicitadas...................343
Determinada institución..........................395
Determinado nivel ..................................439
Determinar..............................................439
Determinar si hay cantidades suficientes
............................................................223
Día del turno.....................................84, 294
Día sigue funcionando............................400
Diagnóstico..... 49, 139, 326, 395, 396, 431,
438, 445
Diagnóstico Local...................................445
Diagnóstico pre-operatorio.....................159
Diagnóstico principal ..............................395
Diagnósticos...................................159, 431
Diálisis ......................................................36
Diarrea aguda.........................................431
Días ...... 77, 83, 84, 93, 149, 152, 288, 293,
294, 303
Días se hacía traer .................................400
Dibujos......................................................15
Dice ........................................................388
Dice Lista..........................................87, 297
Dice NUEVO...........................................383
DICOM....................................................478
Dichas políticas incluyen medidas e
infraestructuras apropiadas ................431
Dicho ......................................................239
Dicho especímen....................................358
Diferencia ................................ 51, 111, 328
Diferencia entre ......................................363
Diferencias entre ....................................425
Diferente.................................. 47, 269, 345
Diferentes ...............................................260
Diferentes depósitos...............................230
Diferentes entre si ..................................122
Diferentes fórmulas................................ 223
Diferentes medios.................................. 274
Diferentes roles permiten......................... 38
Diferentes tipos...................................... 379
Dificultades .............................................. 47
Difundir................................................... 439
Difundir entre ......................................... 445
Difusión.................................................. 439
Digital..................................................... 423
Dilatada.................................................. 254
Dinámica................................................ 439
Dinero ............................237, 247, 367, 429
Dinero cobrado ...................................... 274
Diputado Martiarena .............................. 416
Diputados logrando................................ 416
Dirá ........................................................ 416
Dirección................................132, 396, 429
Dirección del hospital............................. 439
Dirección general del hospital................ 439
Direcciones .............................................. 27
Directamente.................................. 106, 321
Directas............................................ 93, 303
Directo......................................93, 220, 303
Director .................................................... 36
Director del Hospital............................... 380
Director termina tomando decisiones .... 380
Directorio.................................................... 3
Directorio Angel/bin.................................... 4
Directorio c........................................... 4, 12
Directos.................................................... 38
Directrices clínicas................................. 431
Directrices clínicas basadas .................. 431
Dirigen.................................................... 380
Dirigidas................................................. 396
Dirigidas al diagnóstico.......................... 396
Dirigidas al tratamiento .......................... 396
Dirigirse al CFT...................................... 439
Disciplina................................................ 399
Disco rídigo.............................................. 45
Disco rígido................................................ 3
Diseñado................................................ 388
Diseñador............................................... 380
Diseñar.....................................48, 325, 388
Diseño más adecuado ........................... 439
Disfunción renal ..................................... 439
Disketera.................................................... 3
Diskette...................................................... 3
Disparador ............................................. 171
Dispensación ......50, 55, 62, 115, 210, 214,
216, 327, 332
Dispensación inadecuadas.................... 431
Dispensación se..................................... 210
Dispensación se diferencia.................... 210
DISPENSACIÓN se eligen ......55, 115, 332
Dispensación se manejan...................... 214
Dispensación social ........................... 36, 62
Dispensador..................................... 36, 210
Dispensamos ......................................... 220
Dispensan.............................................. 431
Dispensar...............................214, 216, 220
Printed Documentation
504
Disponer .................................................439
Disponibilidad ........ 139, 430, 431, 438, 439
Disponibilidad del medicamento.............439
Disponibilidad del recurso humano ........439
Disponible...............................................379
Disponibles.......................................85, 295
Disposición .............................................379
Disposición del prescriptor .....................430
DISPOSITIVOS MEDICOS ....................196
Dispositivos médicos........................62, 204
DISPOSITIVOS MEDICOS están definidos
............................................................196
DISPOSITIVOS MEDICOS si podrá
editarse ...............................................196
Distinguir...........................................50, 327
Distintas actividades...............................396
Distintas capas .......................................193
Distintas características .........................222
Distintas categorías................................423
Distintas etapas del circuito....................264
Distintas situaciones...............................248
Distintos criterios ....................................148
Distintos profesionales ...........................175
Distintos rubros.......................................222
Distintos servicios...................................175
Distintos tipos .........................................204
Distribución... 193, 222, 228, 339, 396, 439,
445
Distribución del ANGEL sino..................247
Distribución pueden................................396
Distribuido...............................................228
Distribuye cartuchos...............................204
Diversas fuentes.....................................439
Divide..............................................264, 383
Dividimos................................................193
Dividir..........................................................3
Divisoria....................................................38
Divulgue....................................................38
Dll .........................................................4, 45
Dll dentro ..................................................45
Dll sino......................................................45
DNI .............................................27, 90, 300
Doble click ................. 4, 230, 266, 341, 342
Docencia.................................................396
Documentación disponible .....................439
Documentación oficial ............................445
Documentado tilde .....................17, 23, 283
Documentar............................................439
Documento .. 17, 23, 93, 186, 283, 303, 423
Documento firmado ................................425
Documento interno.................................256
Documento Nacional................................27
Documentos ...........................................449
Dólares ...................................................431
Dominio ..................................................351
Donación ........................................149, 214
Donación mostrada ................................151
Donación queda .....................................149
Donaciones.............................................149
Donado...................................................149
Donante ................................................. 149
DONANTES........................................... 149
Donantes fidelizados.............................. 149
Dosificación............................................ 439
Dosis debida durante............................. 431
Dosis Diaria Definida ............................. 196
Dr ...................................................400, 416
DRG ....................................................... 395
Driver .....................355, 362, 363, 364, 365
Driver correspondiente .......................... 359
Driver correspondiente se encuentra Offline
............................................................ 358
Driver envía............................362, 363, 365
Driver inicializa al servidor..................... 357
Driver lee................................................ 357
Driver offline........................................... 357
Driver online configurado....................... 357
Driver registrado ....................362, 363, 365
Driver se configura................................. 357
Driver solicitado ..................................... 358
Driver solicitante .................................... 363
Drivers............................................ 339, 351
Drivers correspondientes....................... 351
DROGUERIAS proveedoras.................. 254
Ducto...................................................... 380
Duda ...................................................... 379
Duda COMPRAS será evaluada ........... 254
Dudas..................................................... 431
Dudas consulte ...................................... 270
Dueños................................................... 419
Duplicar.................................................... 12
Duración.................................159, 430, 439
Duración del tratamiento..........55, 115, 332
Durante .................................................. 416
Durante ese tiempo ha muerto mucha
gente .................................................. 416
E
E 12
E01......................................................... 358
E01.Si .................................................... 358
E02......................................................... 358
E1...........................357, 358, 361, 362, 363
Económica del hospital.......................... 439
Económicas ........................................... 439
Edad...............................................165, 395
Edad del paciente .................................. 104
EDI ......................................................... 471
Edición ................................................... 348
Edificios.................................................. 396
Editados........................................... 77, 288
Editar......................................171, 239, 419
Editar Capa.................................... 199, 210
Editar elementos.................................... 239
Editar personal....................................... 186
Editar Plan ............................................. 171
Editar Tipos............................................ 368
Editaremos............................................. 406
Editarse haciendo doble click .......... 77, 288
Edítelo.............................................. 77, 288
Educación ..............................431, 445, 499
Índice
505
Educación activa ....................................445
Educación sexual tendremos grupos
escolares.............................................368
Edwards J...............................................431
EEUU......................................................487
Efectivamente realiza.............................342
Efectivamente se realizan ......................341
Efectividad........................................48, 325
Efectivo...........................................270, 274
Efectúa ...................................................431
Efectúa validaciones ..............................351
Efectuar ..................................................431
Efectúen .................................................431
Eficaces..................................................431
Eficacia...................................................439
Eficacia e inocuidad ...............................439
EFICIENTES ..........................................367
Egreso ....................................................146
Egresos ..................... 36, 47, 137, 139, 147
Egresos del panel izquierdo...................137
Egresos permite llevar............................139
Egresos pueden .....................................139
Elabora e imparte programas.................431
Elabora recetario colectivo.....................438
Elaboración............................ 351, 431, 439
Elaboración del cuadro básico ...............430
Elaborar..................................................445
Elaborar informes ...................................439
Electro-medicina.....................................396
Electronic Medical Record.... 38, 41, 44, 45,
77, 84, 85, 87, 90, 93, 99, 186, 192, 237,
239, 247, 248, 252, 254, 256, 263, 264,
266, 268, 288, 294, 295, 297, 300, 303,
312, 416
Electronic Medical Records.. 132, 137, 139,
147
Electrónica............................. 416, 423, 425
Electrónica válida ...................................416
Elegida....................................................388
Elegimos................ 123, 155, 165, 239, 383
Elegir .. 3, 49, 186, 248, 326, 371, 380, 388,
401, 425
Elegir distintas formas....................106, 321
Elegiremos......................................165, 372
Elementos..... 152, 193, 195, 199, 204, 205,
208, 216, 239, 315, 372, 413, 438
Elementos cargados...............................239
Elementos consumidos ..........................149
Elementos del patrimonio dependiendo del
filtro .....................................................237
Elementos desea configurar.....................41
Elementos facturables....................263, 268
Elementos insumidos .............................227
Elementos persistentes..........................399
Elementos principales ............................438
Elementos producidos............................223
Elementos vinculados ............................195
Elemntos.................................................197
Elige................................................237, 247
Eligiendo rutinas.....................................343
Elija3, 44, 93, 106, 109, 186, 239, 303, 321,
324, 383
Elijo ................................................176, 227
Elimina ................................................... 425
Eliminación............................................. 431
Eliminadas ............................................. 152
Eliminar............................................ 57, 117
Eliminar medicamentos ................. 100, 309
Eliminar personal ................................... 186
Eliminar prácticas parte ......................... 171
Eliminar todos ........................................ 165
Eliminarlos ....................................... 83, 293
Eliminarse pasando ............................... 237
Eliminarse si se desea.Database .............. 4
Ellas NO serán guardados..................... 348
E-mail.............................................252, 431
Emergence............................................. 431
Emergencias.......................................... 139
Emergentología...................................... 315
Emisión ............................................ 83, 293
Emite.............................................. 247, 254
Emitir directamente................................ 256
Emitirá.................................................... 439
Emitirlo más tarde.................................. 256
Empadronador17, 23, 36, 90, 283, 300, 368
Empadronamiento correcto ..................... 47
Empezamos........................................... 394
Empezar inserte......................................... 3
Empleado............................................... 204
Empleados............................................. 204
Empleados administrativos...................... 47
Empresa.........................1, 17, 23, 283, 396
Empresa reorganiza............................... 396
Empresa requiere .................................. 396
Empresas................................................. 27
Empresas farmacéuticas ....................... 431
Empresas muy importantes..................... 12
Encarar .............................................. 47, 62
Encima del 10 ........................................ 413
Encontramos.................................. 394, 425
Encontramos ninguna.............................. 47
Encontramos otro tipo............................ 315
Encontrar alternativas...................... 49, 326
Encuentra......................................... 49, 326
Encuentre................................................. 15
Encuentre datos..................................... 351
Enfermedad ................................... 400, 431
Enfermedad comenzó............................ 400
Enfermedades................................ 395, 431
Enfermedades comunes tratados.......... 431
Enfermedades infecciosas..................... 431
Enfermedades requieren tratamientos
medicamentosos .......................... 49, 326
Enfermera ...................................... 160, 438
Enfermera ya ......................................... 438
Enfermera/o ............................................. 36
Enfermeria ............................................. 160
Enfermería .................36, 47, 160, 396, 438
Enfermería protesta ................................. 47
Enfermería recibe medicamentos.......... 438
Printed Documentation
506
Enfermos ................................................395
Enfocada al cuidado...............................445
Enfoque ..................................................445
Enfoque preventivo ................................445
Enfoques diagnósticos óptimos..............431
Enlatados................................................122
Enorme...................................................315
Ensalada.................................................222
Entendemos ...........................................196
Entidad .............................................27, 416
Entiende .................................................429
Entienden ...............................................425
Entity_id1................................................421
Entorno gráfico .......................................132
Entrada.....................................................36
Entrada del item .....................................210
Entrada específico..................................351
Entradas .................................................148
Entre................................ 49, 149, 326, 431
Entre ellas...............................................439
Entre sus consecuencias se encuentran431
Entre versión ..............................................9
Entrega.................................. 220, 237, 247
Entrega al paciente ................................210
Entrega del informes ..............................339
Entrega GRATUITA..........................50, 327
Entregamos ....................................210, 220
Entregar..................................................247
Entregar algo..........................................210
Entregar dentro.......................................216
Entusiasmo.............................................429
Enumere todos .................................85, 295
Envía ......................................................413
Enviado automáticamente......................222
Enviar .....................................................339
Enviarlo.....................................................15
Epidemiología.................................379, 439
Equipamiento................... 36, 237, 396, 434
Equipamiento menor ..............................396
Equipo 12, 47, 339, 355, 359, 360, 380, 439
Equipos... 12, 159, 339, 345, 359, 360, 368,
380, 396
Equipos enviados ...........................359, 360
Equipos mediante LISA..........................348
Equipos particulares...............................339
Equivalencia entre............................49, 326
Equivalencia entre principios activos .....421
Equivalencias .........................................269
Equivalencias comerciales entre............421
Error....................... 208, 357, 358, 361, 362
Error 10061.................................................4
ERROR 2003..............................................4
Error al cliente ........................................360
Error al cliente Angel..............................361
Error más común......................................11
Errores....................................................431
Esa afirmación..........................................47
Esa característica...................................406
Esa circunstancia .......................17, 23, 283
Esa columna...........................................239
Esa distinción........................................... 45
Esa funcionalidad estaba disponible 17, 23,
283
Esa funcionalidad se realiza.................. 160
Esa hoja................................................. 383
Esa ola privatizadora ............................. 394
Esa parte................................................ 416
Esa prestación será habilitada............... 274
Esas circunstancias ............................... 431
Esas formas................................... 106, 321
Esas mismas reglas............................... 396
Esas ocasiones se realizan pantallas.... 315
Escalabilidad funcional acorde al propósito
del mismo........................................... 351
Escriba.........................................3, 15, 186
Escribe................................................... 266
Escribiendo .............................................. 15
Escribir.....................................48, 199, 325
Escrito .............................................. 83, 293
Escuchar................................................ 429
Ese..................................................... 4, 401
Ese acto................................................. 159
Ese caso pueden seguir .......................... 62
Ese caso revise........................................ 11
Ese caso Ud............................................. 12
Ese costo será representado................. 239
Ese datos se elige.................................. 315
Ese Departamento acepta realizar ........ 176
Ese día................................................... 274
Ese día está completa .......84, 87, 294, 297
Ese driver............................................... 363
Ese evento............................................. 266
Ese filtro........................................... 99, 312
Ese futuro esta vinculada ........................ 38
Ese momento......................................... 423
Ese momento se encuentra abierta. 93, 303
Ese muchacho ......................................... 12
Ese objetivo registran .................... 263, 268
Ese pedido............................................. 248
Ese valor................................................ 254
Esfuerzos............................................... 429
Eso...................................17, 254, 283, 423
Eso hay.................................................. 351
Eso implica............................................... 12
Esos casos existe .................................. 248
Esos datos ............................................. 351
Esos datos están ................................... 419
Esos datos pueden ajustarse ................ 419
Esos funcionarios están presos............. 416
Esos índices........................................... 383
Esos medicamentos sean dispensados 413
Esos procesos se pueden identificar..... 152
Espacio ....................................87, 297, 383
Espacio blanco....................................... 186
Espacios ................................................ 383
Especial ................................................. 396
Especiales.............................................. 196
Especialidad..................................... 87, 297
Especialidad del personal...................... 439
Índice
507
Especialidades 45, 100, 309, 315, 340, 439,
445
Especialist_expense_code.....................419
Especialist_honorarium..........................419
Especialista ........................... 266, 396, 419
Especialistas............................ 49, 326, 396
Especialistas involucrados .....................419
Especialmente................... 15, 83, 293, 379
Especie...................................................368
Especificaciones.........................................9
Especificar......................... 48, 49, 325, 326
Específico.......................................195, 371
Específicos .............................................339
Especimen..............................................358
Especímen............................. 348, 355, 360
Especímen Actualizado..........................358
Especímen pasado.................................360
Especímen sea inválido se envía...........360
Especímenes..........................................348
Especimenes quedan.............................348
Espepecialist_count ...............................419
Espera ..................... 87, 270, 297, 348, 363
Esperar.............................................12, 379
Esquema ............................... 100, 309, 372
Esquema terapéutico apropiado ......48, 325
Esquemas.............................. 100, 309, 315
Esquemas permiten colocar...................315
Esquina...................................................171
Esquina superior derecha se agregan ...225
Esquina superior derecha servirá...........171
Esta ................................................152, 399
Está ..................................................57, 117
Ésta ............................................................3
Esta Agenda particular...........................159
Está aislada............................................367
Esta al lado.......................................93, 303
Esta área transfiere cartuchos ...............204
Está bien.................................................429
Esta capa................................................351
Esta capa se usa....................................351
Esta circunstancia ..................................439
Está compuesto......................................371
Está creando ..........................................256
Esta diversidad encuentre......................439
Esta enunciación mostramos .................134
Esta etapa ..............................................396
Esta forma ..................... 170, 208, 348, 351
Esta funcionalidad..................................160
Esta funcionalidad fue desarrollada .......210
Esta funcionalidad se aplica.....................28
Está funcionando........................................4
Está haciendo.............................................9
Está incluído dentro................................367
Está incorporado al stock.......................228
Esta información contiene......................430
Está ingresando..........................................4
Está instalado...........................................45
Esta línea..............................................4, 62
Esta muy seguro ....................................380
Esta No Asignado...................................237
Esta ocasión ............................................ 11
Esta ocasión trabajará ................... 109, 324
Esta oficina ............................................ 247
Esta opción ............................................ 256
Esta opción está vinculada.................... 247
Esta página del manual ........................... 62
Está palabra........................................... 196
Esta pantalla Ud..................................... 260
Esta parte............................................... 149
Esta posibilidad se presenta.................. 122
Esta problemática .................................. 380
Esta razón.............................................. 423
Está separada................................ 237, 247
Esta tabla....................................... 419, 421
Esta tabla contiene ................................ 419
Esta tabla contiene todas ...................... 421
Esta tabla contiene todos ...................... 421
Esta tabla se utiliza................................ 421
Esta tecla esta ......................................... 15
Está tratando.......................................... 122
Esta última grilla..................................... 348
Esta única oportunidad .............................. 3
Está usando VISTA.................................... 4
Está vinculado................................ 263, 268
Estaba.................................................... 400
Establecer.....132, 186, 216, 419, 421, 439,
445
Establecer filtros horarios ................ 57, 117
Establecer planes ............................ 77, 288
Establecer Preferencias........................... 41
Establecer si ese miembro .................... 372
Establecimiento...................................... 430
Estableció ........................................ 77, 288
Estableció durante ........................... 77, 288
Estadística ............................................. 439
Estado.......4, 147, 186, 192, 230, 237, 248,
351, 358, 361, 363
Estado actualizado................................. 361
Estado define................................... 50, 327
Estado del pedido .................................. 230
Estado pendiente...................363, 364, 365
Estado siempre...................................... 394
Estados.................................................. 237
Estados Unidos...................................... 431
Estamos................................................. 394
Estamos configurando ...................342, 383
Estamos exponiendo ............................. 380
Estamos formulando.............................. 196
Estamos incorporando........................... 199
Estamos mostrando............................... 396
Estamos presentando............................ 400
Estamos presentando introducimos ...... 155
Estamos proponiendo............................ 372
Estamos seguros ..................................... 15
Están..............................193, 205, 270, 372
Están activos.......................................... 423
Están comprendidas .............................. 171
Están configurados ........................ 270, 345
Están definidos ...................................... 383
Están estudiando ............................. 49, 326
Printed Documentation
508
Están impresos.................................57, 117
Están linkeados ........................................12
Están revocados.....................................423
Están vinculados ........................................4
Estancias hospitalarias...........................431
Estándar .................................................196
Estándares .............................................196
Estándares propuestos ..........................416
Estandarización......................................196
Estandarización tal .................................196
Estando instalado.......................................4
Estar ...................................... 252, 383, 431
Estar asignado........................................149
Estar clasificado .....................................237
Estar completa........................................363
Estar compuesto ....................................274
Estar constituído.....................................367
Estar disponibles ......................................12
Estar integrado .......................................439
Estar internado ........................ 51, 111, 328
Estar sujeta.............................................416
Estar ubicado..............................................4
Estará implicando.....................................62
Estará resolviendo varios problemas .......47
Estaremos listos .......................................12
Estaría disponible.....................................12
Estas alternativas se multiplica ..............439
Estas áreas...............................................62
Estas coberturas ........................17, 23, 283
Estas deben realizarse...........................160
Estas evoluciones ..................................122
Estás herramientas ................................388
Estas instrucciones reemplazan...............12
Estas preguntas......................................380
Este ..................................... 4, 48, 325, 400
Esté ..................................................77, 288
Éste ............................................................4
Éste al.....................................................429
Este aporte desinteresado nos ha ahorrado
muchas horas .....................................351
Este aspecto...........................................439
Este cambio se ha introducido 55, 115, 332
Este capítulo había.................................208
Este caso....... 4, 41, 87, 100, 297, 309, 383
Este caso Homero..................................375
Este caso limpieza .................................193
Este caso particular nos referimos.........210
Este caso se realiza .......................100, 309
Este caso seleccionamos.......................345
Este comité.............................................439
Este Comité se convertirá ......................439
Este concepto.........................................196
Este configurada ..............................77, 288
Este ejemplo...................................343, 401
Este ejemplo creamos..............................28
Este ejemplo estamos editando .............406
Este ejemplo Laboratorio .......................343
Este ejemplo muestra además otras curvas
............................................................104
Este ejemplo obtenermos Plasma Fresco
............................................................ 152
Este ejemplo tenemos casos................. 401
Este entorno........................................... 193
Este esquema presenta varios factores 438
Este evento............................................ 425
Este formato se utiliza.................... 100, 309
Este hospital ............................................ 47
Este instalado ............................................ 4
Éste le acepta agregandolo................... 365
Este manual................................... 106, 321
Este manual se ha expuesto ................. 204
Este momento................................ 109, 324
Este momento tienen............................. 193
Este objeto............................................. 401
Este paso ejecutará ................................... 3
Este porcentaje podría llegar al 20........ 413
Este procedimiento ................................ 230
Este proceso.................................. 152, 439
Este punto veremos............................... 388
Este reporte ........................................... 123
Este requisito ........................................... 47
Este rol................................................... 375
Este rol evolucionará ............................. 170
Este rol visualizará................................. 375
Este se agrega al pedido....................... 230
Este tema...............................210, 263, 268
Este tema esta intimamente relacionado 17,
23, 283
Este tema expone.................................. 230
Este termine ya iniciar esta línea............. 62
Este texto............................................... 396
Este texto esta esencialmente preparado15
Este tipo.........................122, 315, 368, 439
Este trabajando.............................. 106, 321
Este tutorial.................................... 247, 423
Este tutorial incluye...38, 41, 45, 77, 84, 85,
90, 93, 99, 132, 137, 139, 147, 186, 192,
237, 239, 247, 263, 288, 294, 295, 300,
303, 312, 423
Este último ............................................. 439
Este último paso ........................................ 3
Este uso incorrecto ................................ 431
Esté utilizando............................................ 4
Este video ..................................17, 22, 283
Esterilizacion.......................................... 456
Esterilización............................................ 36
Estética .................................................. 499
Estética del reporte................................ 388
Estibar todos.......................................... 204
Estimaciones.......................................... 395
Estimado................................................ 237
Estos ..............................................134, 339
Éstos ...................................................... 439
Estos bienes .......................................... 237
Estos casos especiales serán incluídos 196
Estos datos ............................................ 270
Estos datos pueden ......................... 77, 288
Estos datos serán utilizados.................. 134
Estos pasos ..................................... 83, 293
Índice
509
Estos procedimientos.............................204
Estos procesos podemos establecer .....199
Estos reportes ........................................123
Estos sólo demandan.............................396
Estos últimos ..........................................351
Estrategia ................................ 62, 379, 383
Estrategia global.....................................439
Estrategia más eficaz.............................431
Estructura ...... 260, 365, 383, 396, 438, 439
Estructura jerarquica ..............................419
ESTRUCTURA ORGÁNICA...................444
Estructura tradicional..............................438
Estudiar ..........................................400, 439
Estudiará ................................................439
Estudio............................. 48, 325, 395, 439
Estudio del Asma ...................................499
Estudio del Hígado .................................499
Estudios..................................................439
Estudios clínicos relevantes...................439
Estudios realizados ..........................49, 326
Estudios universitarios ...........................431
Estuvo exenta.........................................394
Etapa Analítica .......................................339
Etapa Post Analítica...............................339
Etapa Pre Analítica.................................339
Etapas ................................... 263, 268, 339
ETAPAS DEL PROCESO DE
PRESCRIPCIÓN RACIONAL.......48, 325
Etapas Laboratorio .................................339
Etc 106, 149, 152, 193, 204, 237, 247, 254,
269, 321, 343, 368, 379, 421, 430, 439
Ética........................................................431
Etiqueta ..........................................243, 413
Etiquetas.........................................243, 345
Etiquetas estas identifican......................347
Europa.2.................................................431
Evaluación ............................................449
Evaluación...... 87, 122, 124, 297, 372, 438,
439, 447, 499
Evaluación científica...............................439
Evaluación del resultado ........................372
Evaluación sistemática del proceso .......430
Evaluaciones económicas......................196
Evaluar .................................. 254, 396, 439
Evalúen estrategias nacionales..............431
Evento ............. 51, 111, 168, 220, 328, 425
Evento fue registrado .............................266
Evento registrado ...................................266
Eventos............................ 57, 117, 367, 375
Eventos acontecidos ..............................379
Eventos adversos...................................439
Evidencia................................................430
Evidencia científica.................................439
Evidentes................................................394
Evitar débitos..........................................421
Evitar discordancias ...............................439
EVOLUCION ..................................109, 324
Evolución........................................104, 122
Evolución del tratamiento.................48, 325
Evolución pre-armada ............................122
Evolucionar ...................................... 47, 196
Exasperante............................................. 47
Excel ........................................................ 47
Excelentes curando gente ..................... 380
Excepción .............................................. 438
Excepciones..357, 358, 359, 360, 361, 362,
363, 364, 365
Excluidas.......................................... 77, 288
Exclusión................................................ 439
Exclusión del medicamento................... 439
Exclusiva decisión del responsable....... 416
Excluyente significa ............................... 368
Excremento............................................ 400
Exe........................................................... 12
Exigencia del The Royal College or
Radiologist.......................................... 122
Exista .................................4, 237, 247, 340
Exista duplicación .................................. 343
Exista otra secretaria más dando turnos 87,
297
Existan distintas categorìas................... 170
Existan varios......................................... 216
Existe .........................49, 62, 269, 326, 358
Existen ....51, 111, 165, 328, 345, 348, 379,
396
Existen diversas alternativas ................. 439
Existen hospitales.................................. 204
Existen múltiples medios ....................... 274
Existen planes equivalentes .................. 210
Existencia....................................... 237, 401
Existencia se considera obsoleta e inútil439
Existencias............................................. 431
Existir .........................4, 216, 340, 363, 368
Existirá ................................................... 416
Éxito .................................49, 326, 379, 430
Éxito depende........................................ 379
Expense_value ...................................... 419
Experiencia ................47, 49, 204, 326, 439
Expertos solamente ven ........................ 400
Explicar .................................................. 104
Explicaremos ......................................... 227
Expondremos................................. 315, 430
Exponemos............................................ 222
Exponemos algo .................................... 260
Exportar productos................................. 149
Expuesto.......................................... 62, 394
Expusieramos anteriormente................. 254
Extenderse............................................. 439
Extensión ................................................. 12
Externa................................................... 445
Extracción .............................................. 379
Extracciones obtendrá ........................... 345
F
F 256
F100....................................................... 394
Fabricación .................................... 222, 223
Fabricar..................................222, 223, 225
Fácil ....................................................... 379
Fácil lectura............................................ 383
Fácil moverse......................................... 429
Printed Documentation
510
Facilidad .........................................151, 315
Facilita ............................................342, 439
Facilitan ..................................................431
Facilite ....................................................439
Factor .....................................................419
Factores..................................................431
Factura .................. 263, 266, 268, 394, 421
Factura del proveedor ....................237, 247
Factura propiamente dicha.............263, 268
Facturacion............................ 204, 264, 268
Facturación. 17, 23, 90, 171, 263, 264, 266,
268, 283, 300, 416, 419, 421
Facturación hospitalaria software..263, 264,
266, 268
Facturación representativa.....................419
Facturación se........................................269
Facturación se incluye....................263, 268
Facturación se presentan.......................264
Facturación utiliza estos nombres..........421
Facturadas..................................17, 23, 283
Facturar ..................................................269
Facturas..........................................237, 247
Facturista............................... 263, 266, 268
Facturista cuente....................................264
Facturista encontrará solamente............269
Facturista presiona.................................266
Facultad..................................................423
Falsificación....................................413, 423
Falta... 17, 23, 205, 237, 247, 283, 380, 431
Faltan medicamentos.....................237, 247
Fallo............................................................4
Familia................................... 186, 368, 445
Familia Simpson.....................................375
Familiar...........................................186, 445
Familiares...............................................368
Familiares pueden consultarse ..............186
Familias ..................................................368
FAQ ............................................................4
Farmaceútica....................................49, 326
Farmacéutico............. 36, 57, 117, 438, 439
Farmacéutico podrá establecer..............269
Farmacéutico pueda analizar.................438
Farmacéuticos......................... 47, 439, 499
Farmacia. 27, 36, 47, 51, 57, 111, 117, 193,
196, 222, 237, 247, 269, 328, 413, 416,
430, 434, 438, 439
Farmacia Comunitaria 27, 50, 51, 111, 327,
328
Farmacia da............................................222
Farmacia del Hospital.............. 57, 117, 439
Farmacia hasta.......................................230
Farmacia hospitalaria 27, 57, 117, 222, 421
Farmacia hospitalaria maneja . 51, 111, 328
Farmacia maneja....................................222
Farmacia solicita.............................237, 247
Farmacia valida recetario colectivo........438
Fármaco ...........................................49, 326
Fármaco Observancia............................413
Fármaco Observancia propuesto...........413
Farmacocinética .....................................439
Farmacoeconomía................................. 439
Farmacología......................................... 439
Fármacos...........48, 49, 325, 326, 396, 439
Fármacos necesarios ............................ 439
Farmacoterapéutica............................... 439
Farmacoterapia basados....................... 431
Farmacovigilancia.................................. 439
FARO..................................................... 413
Favoritos .................................................. 41
FAX ........................................................ 252
Federación Médica ................................ 499
Filtrar personal....................................... 192
Filtro ...................77, 99, 132, 266, 288, 312
Filtro deseada ........................................ 192
Filtro predeterminado..................... 106, 321
Filtro se verán ........................................ 208
Filtros ......99, 106, 109, 192, 208, 216, 230,
248, 312, 321, 324, 348
Filtros aplicados............................... 57, 117
Filtros pueden ........................106, 192, 321
Filtros se acceden..........................106, 321
Filtros temporales ..........................106, 321
Financiación suficiente .......................... 431
Financiador ...17, 23, 27, 90, 148, 170, 171,
263, 268, 269, 283, 300, 416, 421
Financiador acepte ................................ 421
Financiador se configuran ..................... 171
Financiadores ........................................ 170
Financiadores se vinculen al proyecto... 274
Financiamiento....................................... 439
Financiero .............................................. 439
Firma..............................................423, 425
Firma digital ...............38, 45, 416, 423, 425
Firma digital se compone....................... 423
Firma digital y electrónica...................... 423
Firma_Digital_evaluacion ...................... 457
Firmado.......................................... 425, 439
Firmado podrá archivar.......................... 425
Firmar.....................................204, 423, 425
Firmas del acta ...................................... 439
Fiscalizado............................................. 413
Flanders................................................. 368
Flecha ........................................................ 3
Flexibilidad....................................... 87, 297
Flexible................................................... 340
Flotante.................................................. 197
Flujo alternativo.....357, 358, 359, 360, 361,
362, 363, 364, 365
Flujo normal ..357, 358, 359, 360, 361, 362,
363, 364, 365
Fomentar................................431, 439, 445
Fomento................................................. 431
Fomento del uso racional ...................... 431
Fondos públicos..................................... 431
FORD produciría.................................... 394
Función ...49, 109, 132, 237, 239, 247, 324,
326, 345, 351, 380
Función del registro del producto .......... 439
Función del sexo.................................... 104
Función dentro del organigrama............ 380
Índice
511
Funciona............ 12, 77, 237, 247, 288, 413
Funciona dentro........................................27
Funciones...................................29, 38, 445
Funciones del ANGEL..............................38
Fundación Etica......................................499
FUNDALER Fundación ..........................499
Fundamentación científica ...............48, 325
G
Gases .......................................................36
Gasto......................................................419
Gastos ....................................................419
Gastos del especialista ..........................419
Gastos varios..........................................419
Genera......................................................47
Genera actos..........................................210
Generación.............................................339
Generados..............................................147
General...................................................439
General incluyen ....................................439
Generales...................... 149, 270, 315, 447
Generalidades ................................368, 449
Generalmente tienen..............................237
Generar ........... 85, 147, 256, 295, 351, 380
Generar distintos reportes......................388
Generarle conflictos .................................38
Genérico.................................................371
Género....................................................368
Genialidad ..............................................400
Geniol .....................................................269
Gente..............................................178, 380
Geografica..............................................401
Geriatría..........................................439, 499
Gerontología...........................................499
Gestion ...................................................394
Gestión . 132, 237, 247, 248, 254, 260, 379,
393, 396
GESTION DE SALUD ............................367
Gestión diaria .........................................160
Gestión hospitalaria................................379
Gestión inteligente..................................379
Gestión se realizan mediante otra..........252
Gestión Social ........................................394
Gestión total ...........................................254
Gestionar......................... 27, 134, 367, 445
Gestionar requiere..................................134
GFT ................................................430, 439
GFT guía fármaco terapeútica .........50, 327
GFT mediante actividades educativas
dirigidas al equipo...............................439
GHTF......................................................196
Gill M ......................................................431
Ginecología ............................................445
GIS .................................................399, 406
GIS Geographical Information System...399
GISGeographical Information System....399
GNU........................................................339
Gobierno.........................................379, 430
Gobiernos.............................. 367, 394, 399
Gobiernos reparten dinero .....................367
GPC........................................................439
GPL........................................................ 339
Grabarlos ............................................... 351
Grabe....................................................... 15
Grado .............................................396, 439
Grados ................................................... 368
Grafica ................................................... 247
Grafica si.................................................... 4
Graficación............................................. 104
Graficar .................................................. 104
Gráfico ...................................104, 383, 388
Gráficos......................................4, 379, 380
Gráficos presentará ............................... 388
Gran caja ............................................... 367
Gran impacto ........................................... 47
Gran impacto organizacional................... 47
Gran parte.............................................. 439
Grandes instituciones se ha observado.. 17,
23, 283
Gratuito .................................................. 413
Grilla....................................................... 348
Gripe ..............................................399, 401
Grupo 49, 87, 297, 326, 368, 371, 372, 393,
395
Grupo al cual pertenece ........................ 367
Grupo conviviente..................367, 371, 375
Grupo conviviente estar constituído ...... 367
Grupo debemos definir .......................... 368
Grupo específico.................................... 371
Grupo familiar ........................................ 367
Grupo multidisciplinario ......................... 439
Grupo NO............................................... 368
Grupo podría incluso estar constituído.. 367
GRUPOS 36, 367, 368, 380, 383, 393, 394,
439
Grupos aparecerá.................................. 375
Grupos específicos registrados ............. 393
Grupos están consituidos ...................... 368
Grupos están integrados ....................... 375
Grupos existentes.................................. 368
Grupos haremos .................................... 371
Grupos homogéneos ............................. 395
Grupos Relacionados ............................ 395
Grupos si................................................ 368
Guante ................................................... 196
Guarda................................................... 365
Guardada............................................... 152
Guardada podemos aplicarla................. 155
Guardados ..................................... 106, 321
Guardamos ............................................ 124
Guardando....................................... 93, 303
Guardapolvo .................................... 83, 293
Guardar....93, 122, 123, 199, 303, 348, 383
Guardar fórmulas................................... 149
Guardar resultados ................................ 348
GUARDAR toma.................................... 122
Guardia .................................................. 110
Guardia del Complejo Churruca-Visca .. 110
Guía ................................................... 3, 439
GUÍA DE LA BUENA PRESCRIPCIÓN.. 48,
325
Printed Documentation
512
Guía durante toda ..................................160
Guía fármaco terapéutica.......................430
Guía Farmacoterapeútica........ 55, 115, 332
Guía Farmacoterapéutica...............430, 439
GUÍA PARA LAS BUENAS PRÁCTICAS
DE PRESCRIPCIÓN ....................48, 325
Guiado..............................................49, 326
Guiará.........................................................3
Guías......................................................439
Gusto..............................................388, 425
H
H.C .........................................................348
H.C. 17, 23, 47, 77, 99, 106, 109, 126, 148,
149, 160, 168, 220, 263, 264, 266, 268,
283, 288, 312, 321, 324, 343, 348, 367,
438
Ha........................ 9, 99, 312, 394, 399, 401
Ha abierto.........................................87, 297
Ha armado............................... 55, 115, 332
Ha asignado .....................................87, 297
Ha cambiado ..........................................400
Ha clickeado...........................................425
Ha confeccionado.................... 55, 115, 332
Ha configurado .......................................343
Ha definido .............................................196
Ha enviudado .........................................367
Ha escrito ...............................................425
Ha estudiado ....................................49, 326
Ha instalado..............................................11
Ha leído ..................................................425
Ha pagado................................................15
Ha participado ................................237, 247
Ha pasado ..............................................274
Ha pedido explicitamente...........................4
Ha quedado clasificado..........................195
Ha realizado ...........................................252
Ha seleccionado.....................................383
Ha sido ...................................................413
Ha transferido.........................................208
Haber............................... 47, 134, 204, 270
Haber configurado............................84, 294
Haber entregado ....................................210
Haber existencias...................................168
Haber leído...............................................15
Haber órdenes........................................363
Haber tomado...................................15, 429
Habilidad.................................................396
Habilita............................................256, 274
Habilita nuevas Cajas.............................270
Habilitar ....................................................12
Habitación...............................................137
Habitación aún........................................137
Habitación esta vacía.............................139
Habitación podemos crear .....................137
Habitaciones...........................................137
Habitaciones del departamento..............137
Habitaciones indican si están plenamente
ocupadas ............................................139
Hábitos ...................................................431
Habla ......................................................339
Habrá solamente...................................... 62
Hace.................................83, 254, 293, 375
Hace aprender más rápido .............. 17, 283
Hacemos........................................ 106, 321
Hacen.............................................263, 268
Hacerla................................................... 204
Hacerla SISTEMAS quien ..................... 204
Hacerle pasar verguenza......................... 15
Hacerlo...................................3, 12, 83, 293
Hacerlo directamente del diskette haciendo
doble click............................................... 4
Haciendo click................139, 148, 178, 401
Haciendo doble click........................ 77, 288
Haga ................................................ 77, 288
Haga automáticamente.......................... 227
Haga clic .................................................... 3
Haga click .3, 38, 41, 45, 84, 85, 90, 93, 99,
132, 137, 139, 147, 186, 192, 237, 239,
294, 295, 300, 303, 312
Haga doble click.............4, 41, 77, 239, 288
Haga obligatorio..................................... 439
Hagamos................................................ 372
Hagan .................................................... 431
Han reconocido...................................... 416
Han sido aceptados ............................... 239
Han sido asignados ............................... 239
Han sido incorporados........................... 351
Han sido prescritos ................................ 431
Han sido recibidas ................................. 208
Hasta..12, 83, 159, 196, 233, 293, 400, 431
Hasta ahora ............................................. 47
Hasta cierto punto incierto....................... 12
Hasta disposición................................... 396
Hay.........................137, 263, 268, 429, 439
Hay camas disponibles.......................... 139
Hay comunicaciones........................ 83, 293
Hay datos guardados............................. 401
Hay diferencias ...................................... 196
Hay filtros temporales .................... 109, 324
Hay gente buena.................................... 416
Hay inconveniente ................................. 423
Hay necesidad .........................51, 111, 328
Hay papeles..................................... 83, 293
Hay personas................................... 17, 283
Haya...............................................379, 431
Haya completado todos ............................. 3
Haya configurado............................. 77, 288
Haya ingresado...................................... 186
Haya insertado........................................... 3
Haya instalado ........................................... 4
HC.......................................................... 348
HCPCS .................................................. 477
Hecha............................................... 83, 293
Hematócrito............................................ 343
Hematología................................... 340, 343
Hemoglobina.......................................... 343
Hemograma esta compuesto................. 343
Hemos.................................................... 368
Hemos arrastrado .................................. 383
Hemos compatibilizado.......................... 269
Índice
513
Hemos concluído presionamos..............383
Hemos creado ................................270, 383
Hemos creado varias formas .....................3
Hemos desarrollado .......................247, 416
Hemos dividido.......................................151
Hemos guardado....................................124
Hemos organizado .........................263, 268
Hemos pre-armado ................................124
Hemos preparado...................................260
Hemos registrado ...................................220
Hemos seguido...............................263, 268
Hemos separado ............................263, 268
Hemos titulado DESCARTABLES nos
estamos refiriendo ..............................196
Hemos utilizado solamente ....................196
Hemoterapia..... 36, 62, 149, 152, 193, 204,
340
Hepática .................................................439
Hepatología del Hospital ........................499
Heridas ...................................................110
Hermanas...............................................367
Herramientas..................................388, 394
Herramientas necesarias .......................379
Híbridas ..................................................396
Hijo .........................................................400
Hilos configurables .................................351
HIPAA.....................................................470
Hipótesis.................................................400
Historia ...... 55, 99, 115, 312, 332, 348, 425
Historia clínica 4, 55, 93, 99, 106, 115, 122,
126, 132, 137, 139, 147, 165, 176, 237,
239, 263, 264, 266, 268, 303, 312, 315,
321, 332, 339, 343, 416, 423, 425
Historia Clínica accede............ 51, 111, 328
Historia clínica completa ..................99, 312
Historia clínica digital 38, 41, 44, 45, 77, 84,
85, 87, 90, 93, 99, 288, 294, 295, 297,
300, 303, 312
Historia Clínica e indicamos...................168
Historia clínica hasta ..............................348
Historia Clínica le llega............ 51, 111, 328
Historia Clínica sino................................160
Historia Clínica solicita determinaciones343
Historia_Clinica_evaluacion ...................450
Historia_Clinica_evaluacion_2 ...............452
Historias Clínicas.... 1, 38, 41, 57, 117, 416,
423, 425
Historias clínicas ni...................................41
HITECH ..................................................472
HL7........................................ 462, 463, 464
HL7 evolucionan.....................................196
Hoja ....................................... 147, 383, 388
Hoja habrá aparecido.............................383
Hoja se abre ...........................................388
Hoja si.....................................................383
Hoja Test versión 3.4.7 ..........................383
Hoja veremos .........................................383
Hojas configuradas tendremos...............383
Homero.......................... 367, 368, 371, 375
Homero están dentro del mismo grupo
conviviente ......................................... 375
Honorario del anestesista...................... 419
Honorario del ayudante ......................... 419
Honorario del especialista ..................... 419
Honorarios al profesional....................... 266
Hora .....................................4, 87, 159, 297
Hora hasta ....................................... 77, 288
Hora se asignan turnos.................... 77, 288
Horario .77, 83, 84, 160, 288, 293, 294, 439
Horarios ........................................... 77, 288
Horas .....................................100, 309, 439
Hospital.....1, 27, 36, 47, 62, 132, 137, 139,
147, 186, 192, 204, 237, 247, 248, 252,
254, 256, 379, 430, 439, 499
Hospital Churruca pertenece................. 110
Hospital siempre se requiere................. 175
Hospital#JefedeEnfermeria ..................... 29
Hospitalaria...................................... 57, 117
Hospitalarios .......................................... 431
Hospitales38, 41, 44, 45, 77, 84, 85, 87, 90,
93, 99, 132, 137, 139, 147, 263, 264,
266, 268, 288, 294, 295, 297, 300, 303,
312
Hospitales está dictada............................ 47
Hospitales pequeños .................17, 23, 283
Hospitales públicos................................ 394
Hospitales tienen ..................................... 47
Host............................................................ 4
Hoy.........................................367, 380, 416
Hoy podemos desarrollar nuevos módulos
.................................................... 100, 309
Hubiera .................................................. 256
Humanos................................................ 425
I
Ícono ..........44, 77, 178, 270, 288, 368, 406
Ícono se modifica............................. 77, 288
Íconos .................................................. 4, 38
Íconovademecum..................................... 44
ID...357, 358, 359, 360, 361, 362, 363, 364,
365, 419, 421
Idea ................................................383, 388
Idea básica parte ................................... 222
Idea inexacta.......................................... 380
Ideal ....................................................... 343
Ideas neoliberales.................................. 394
Identidad ..............................17, 23, 27, 283
Identifica................................................. 419
Identifica al cliente conectado................ 365
Identificación...87, 155, 196, 297, 367, 380,
401, 413, 423
Identificación basado ............................... 38
Identificación del material extraído ........ 151
Identificación del medicamento ............. 439
Identificación del pedido ........................ 248
Identificación del Servidor...................... 416
Identificación del servidor será necesaria
pues.................................................... 416
Identificación única ................................ 416
Identificado correctamente ....363, 364, 365
Printed Documentation
514
Identificador....................................419, 421
Identificador autoincremental .................419
Identificador del banco ...........................421
Identificador del nomenclador ................419
Identificador del pais ..............................421
Identificador del país ..............................421
Identificador único ..................................351
Identificamos ..........................................394
Identificar................................. 12, 132, 351
Identificará..............................................233
Identifique al paciente ................17, 23, 283
Ignoramos cual...............................263, 268
Ignoran todo ...........................................380
Ignoraron ................................................400
Igual..................................................47, 425
Igualmente se manejan..........................248
Imagen....................................................152
Imagen homogénea ...............................315
Imagen superior se.....................................3
Imagenes................................................260
Imágenes..................................................36
Imágenes anteriores...............................256
Imágenes contabilidad ...........................260
Imagenes costos ....................................396
Imagenes_costos ...................................396
Impactar....................................................62
Impacto.....................................................62
Impacto reducido....................................431
Impiden...................................................413
Implantación ...........................................379
Implementa.............................................439
Implementación ..............................429, 430
Implementación total del FARO podría..413
Implementar................................47, 83, 293
Implica ............... 47, 83, 196, 263, 268, 293
Implica definir .........................................171
Implican ..................................................170
Implican anualmente ..............................413
Implican definir Nomencladores.............170
Implican filtrar .................................106, 321
Importa ...................................................396
Importa utilice esta .................................399
Importancia.............................. 12, 210, 256
Importancia radica..................................367
Importante ............................... 90, 300, 439
Importar ..................................................165
Importar certificados individuales...........423
Importar productos .................................149
Importe ...................................................274
Impresión............................... 205, 256, 345
Impresión da...........................................256
Impreso...................................................439
Impresora .............................. 204, 345, 388
Imprima.............................................99, 312
Imprimir........ 57, 85, 99, 117, 295, 312, 345
Improductivos ...................................83, 293
Impulsa...................................................439
Impulsar..................................................445
Impulsó...................................................413
Inaceptable.............................................204
Inactivo................................................... 237
Inasequibles........................................... 431
Incentivos económicos .......................... 431
Incline..................................................... 254
Incluidas................................................. 439
Incluidos................................................. 439
Incluídos................................................. 345
Incluir ...............................84, 264, 294, 439
Inclusión......................................... 431, 439
Inclusión/exclusión................................. 439
Inclusiones....357, 358, 359, 360, 361, 362,
363, 364, 365
Incluso Ud.............................................. 340
Incluye.................................................... 204
Incluye toda actividad relacionada......... 439
Incluyendo educación e información
objetiva e independiente .................... 439
Incluyendo médicos ............................... 439
Incluyéndolas......................................... 341
Incorporación ..45, 149, 214, 228, 372, 388,
439
Incorporación al stock............................ 222
Incorporaciones ..................................... 439
Incorporados.......................................... 260
Incorporados mediante.......................... 394
Incorporan soluciones............................ 379
Incorporar....................................... 368, 419
Incorporar Categorías............................ 199
Incorporar datos..................................... 419
Incorporar elementos al listado.............. 197
Incorporar FINANCIADORES................ 170
Incorporar individuos.............................. 368
Incorporar más prácticas ....................... 171
Incorporar nuevas vacunas ................... 165
Incorporará....................................... 50, 327
Incurre.................................................... 204
Indebido ................................................. 431
Independiente ................................ 351, 439
Independientemente ................62, 109, 324
Indexados .............................................. 351
Indica .......................................57, 117, 425
Indica Pedidos Realizados .................... 230
Indicación......................................... 87, 297
Indicación Verde .................................... 110
Indicaciones................................... 160, 439
Indicaciones terapéuticas ...................... 439
Indicadores ............................................ 379
Indicamos............................................... 216
Indicar .11, 48, 55, 115, 132, 139, 168, 325,
332, 383
Indicar más ............................................ 139
Indicaremos ........................................... 371
Indicarse este.............................17, 23, 283
Índice ..................................................... 383
Índice veremos solamente ese índice
ocupando toda.................................... 383
Indices.................................................... 380
Índices............................132, 380, 383, 425
Índices asignados .................................. 383
Índices quiere ver................................... 383
Índice
515
Índices sea conductiva...........................383
Indices ver ..............................................383
Indique. 55, 77, 85, 115, 239, 288, 295, 332
Indique hasta....................................77, 288
Indirecta............................................93, 303
Indirectas..........................................93, 303
Indirecto............................................93, 303
Individuo ........ 186, 210, 216, 367, 375, 445
Individuo incorporado.............................368
Individuos ...................... 367, 368, 375, 416
Inducción ................................................439
Indudablemente..............................109, 324
Indudablemente solamente puedo solicitar
............................................................176
INDUSTRIA FARMACEUTICA.........49, 326
Industria farmacéutica............................413
Industria farmacéutica del 0.01 ..............413
Industria farmacéutica le interesara .49, 326
INDUSTRIA FARMACEUTICA utiliza .....49,
326
Ineficiente ...............................................394
Ineficientes .............................................394
Inexistencia.............................................431
Infecciones .....................................401, 431
Infecciones respiratorias altas................431
Infectología Crítica .................................499
Influencia ........................................439, 445
Informacion.............................................401
Información..... 28, 44, 51, 62, 99, 106, 111,
147, 233, 260, 263, 264, 268, 269, 312,
321, 328, 343, 362, 367, 379, 380, 383,
394, 413, 430, 431, 438, 439
Información adecuada............................439
Información adicional .............................421
Información básica .........................430, 439
Información científica .............................439
Información correcta...............................379
Información disponible ...........................438
Información disponibles..........................439
Información empleado depende.............439
Informacion Geográfica..........................401
Información Geográfica se nutre............399
Información global............................48, 325
Información independiente.....................431
Información irá cambiando.....................379
Información necesaria............................439
Información pública independiente ........431
Información relevante.....................266, 379
Información requerida ............................439
Información se nos presente..................396
Informaciones.........................................439
Informar ..........................................148, 439
Informar al ..............................................148
Informarlos..............................................439
Informática del Complejo Asistencial .....351
Informatizacion .........................................47
Informatización ...................................47, 62
Informatización hospitalaria......................62
Informatizando..........................................47
Informatizar.......................................62, 379
Informe.....................................83, 293, 379
Informes ......................................... 148, 439
Informes relacionados ........................... 445
Ingeniero Bazalgette estudió ................. 400
Ingenieros dedicados al control............. 396
Inglés ...................................3, 15, 339, 400
Inglés se definen.................................... 196
Inglés se denominan.............................. 122
Ingredientes ............................................. 44
Ingresa................................................... 237
Ingresa al sistema...................................... 3
Ingresan................................................. 256
Ingresando............................................. 380
Ingresar..................................3, 38, 41, 368
Ingrese 15, 45, 84, 106, 132, 186, 239, 294,
321, 423, 425
Ingrese al sistema.................................... 41
Ingrese le aparecerá................................ 11
Ingreso.....................41, 110, 139, 146, 216
Inhabilitadas........................................... 152
IniCD.exe ................................................. 12
Inicia....................................................... 248
Iniciada................................................... 439
Inicialmente se carga............................. 419
Iniciando................................................. 248
Iniciar .........................62, 77, 139, 264, 288
INICIAR_BASE.bat .................................... 4
Iniciarla....................................................... 3
Iniciativa del propio CFT........................ 439
Inicie....................................................... 204
Inicie Ángel le aparecerá ........................... 3
Inicio...............3, 47, 77, 186, 264, 288, 416
Inicio del Proceso................................... 263
Inmediato ...................................62, 83, 293
Inobservancia......................................... 431
Inserción ................................................ 365
Insertar set..................................... 355, 363
Insignificantes .......................................... 47
Instalacion........................................ 3, 4, 12
Instalación........................3, 4, 9, 11, 12, 45
Instalación deberá...................................... 3
Instalación del ÁNGEL............................... 3
Instalación del MySQL............................... 3
Instalación del servidor .............................. 3
Instalación haga clic................................... 3
Instalación incorrecto................................. 4
Instalación incorrecto si ............................. 4
Instalación se............................................. 3
INSTALACION SIMPLIFICADA................. 4
Instalación típica ........................................ 3
Instalación/desinstalación del servidor ...... 4
Instalado .................................................... 4
Instalador ........................................... 9, 419
Instalados................................................. 43
Instalando .................................................. 9
Instalando módulos.................................... 9
Instalar ................................................. 3, 45
Instalar ANGEL.................................... 3, 11
INSTALAR ANGEL .................................... 3
Instalar completamente todo ................... 11
Printed Documentation
516
Instalar e iniciar ..........................................4
Instalar módulos .......................................45
Instale ANGEL..........................................12
Instale solamente .......................................9
Install the service........................................4
Instancia .................................................351
Institución ..... 27, 50, 55, 57, 115, 117, 134,
148, 168, 170, 171, 228, 243, 247, 274,
327, 332, 340, 342, 345, 416, 419, 423,
429, 430, 439
Institución crea conveniente...................416
Institución entrega ................... 55, 115, 332
Institución estará abierto ........................416
Institución se le presentarán solamente.380
Institucional.............................................439
Instituciones....................... 62, 87, 297, 396
Instituciones grandes .............. 83, 293, 340
Instituciones privadas.............................394
Instituciones públicas .............................394
Instituciones se describe..................83, 293
Institute of Medicine ...............................431
Instrucción ................. 51, 83, 111, 293, 328
Instrucciones ...... 12, 48, 51, 111, 210, 325,
328, 345, 419
Instrucciones actualizadas .......................12
Instrucciones paso ...................................12
Instrumento.............................................430
Insuficiente .............................................431
Insume....................................................380
Insumo........................... 193, 199, 204, 230
Insumos.. 62, 149, 193, 204, 210, 216, 439,
445
Insumos entregados al grupo.................375
Insumos se realizan transferencias........204
Insumos se requieren.............................227
Insumos simultaneamente .......................62
Insumos Ud ..............................................62
Insumos_Farmacia_Hospitalaria............458
Integración......................................367, 379
Integrados.................................................47
Integrante ...............................................372
Integrantes..............................................372
Integrantes del Comité ...........................439
Integrar ...................................................445
Integren ANGEL .....................................260
Integridad........................................351, 361
Inteligencia pues ÁNGEL está preparado..1
Intención.........................................254, 399
Intentan conectarse................................351
Intente.......................................................47
Interactúan........................................17, 283
Interactuar ..............................................439
Interés.............................................100, 309
Intereses.........................................237, 247
Intereses comerciales ......................49, 326
Interface..................................................315
Interface clara.........................................315
Interface gráfica......................................247
Interface propia...............................100, 309
Interfaces................................................351
Interfaz del tipo JDBC............................ 351
Interfaz del tipo TCP/IP.......................... 351
Interfaz Lisa-Angel................................. 351
Interfaz tremendamente sencilla............ 379
Interna.................................................... 146
Internacion ....................................... 93, 303
Internación 50, 51, 106, 111, 139, 160, 321,
327, 328
Internación del paciente dado................ 394
Internaciones ÁNGEL ............................ 266
INTERNADO se eligen ............55, 115, 332
Internamente.......................................... 351
Internet................................................... 401
Internet Explorer .................................... 380
Internet u otras fuentes.......................... 431
Interpretación................................... 83, 293
Intervalos ......................................... 77, 288
Intervienen ..................................... 222, 396
Introduciendo ......................................... 152
Introducimos .......................................... 152
Introducirse ............................................ 399
Inválida mediante................................... 358
Inventario ......................................... 49, 326
Investigación............49, 106, 321, 326, 396
Investigación Clínica.............................. 499
Investigación Clínica Latinoamericana .. 499
Involucra ................................................ 237
IP11
Iremos .................................................... 216
Is not .......................................................... 4
ISO 13485.............................................. 196
ISO 13845.............................................. 196
Item .93, 214, 220, 223, 227, 230, 252, 254,
256, 269, 303
Item último ............................................. 195
Items .....149, 214, 216, 220, 230, 233, 248,
254, 256, 263, 268
Items aparece ........................................ 205
Items existentes..................................... 256
Items facturables............................ 263, 268
Items ha quedado actualizada............... 214
Items transferidos .................................. 216
Izquierda .....3, 38, 124, 171, 186, 193, 256,
347, 348
Izquierda aparece ............................ 38, 368
Izquierda permite ocultar ................. 87, 297
Izquierda se ha completado................... 383
Izquierda sombreado se ve ................... 380
J
JAVA ...................................................... 339
JAVA cuya funcionalidad principal......... 351
Jefatura.................................................. 237
Jefe .....28, 36, 83, 132, 134, 137, 139, 147,
176, 178, 186, 228, 237, 239, 248, 260,
274, 293, 340, 341, 380
Jefe De servicio ..................................... 351
Jefe del Departamento ya...................... 178
Jefe del Servicio.............................175, 439
Jefes ...................................................... 380
Jerarquía................................................ 132
Índice
517
John Snow ubicaba................................400
Juan........................................................351
Juan F.....................................................351
Juicio favorable.......................................439
Jujuy .......................................................416
Junto...............................................419, 439
Justicia subjetiva ....................................367
Justificación............................................439
Justificando sólidamente dicha propuesta
mediante información técnica.............439
Justificar .................................................439
K
Kinesiologo...............................................36
L
La/s primera/s letra/s del apellido.....93, 303
Labor del farmacéutico...........................439
LABORAL...............................................186
Laborales................................................186
Laboratorio ... 36, 44, 47, 62, 193, 204, 339,
340, 341, 342, 343, 345, 445
Laboratorio aparecerán solamente ........343
Laboratorio Clínico ...................................36
Laboratorio controla ...............................341
Laboratorio habilitado.............................413
Laboratorio realiza..................................343
Laboratorios están divididos...................340
Laboratory_Information_System ............454
Lack........................................................419
Lado LISA se conecta ............................339
Lamentablemente...................................399
Lámpara .................................................380
Láser.......................................................204
Laterales.................................................368
Látex hasta.............................................196
Latinoamérica.........................................210
Latitas unidas .........................................196
Latitud.............................................399, 401
Lavandería................................................36
Le ahorrará tiempo ...........................87, 297
Le aparece............................... 55, 115, 332
Le aparecen distintos tipos.....................248
Le aparezcan............................................12
Le asigna................................................351
Le asignará...............................................38
Le brindamos..........................................394
Le corresponde.......................................239
Le corresponden ....................................175
Le damos........................................383, 429
Le debemos..............................................15
Le entrega ..............................................413
Le entrega materiales.............................375
Le fue entregada junto al software...........45
Le funcionen.....................................17, 283
Le generaría ahorros entre.....................413
Le gustaba..............................................400
Le han dado............................................222
Le han solicitado ............................178, 345
Le indica .......................... 51, 111, 248, 328
Le pedirá ingresar ..................................243
Le permitan ver partes ...........................266
Le permite prescribir .............................. 430
Le permite realizar nuevos pedidos....... 248
Le permite ver si otro departamento...... 193
Le permiten.................................... 263, 268
Le permitirá abrir.............................. 77, 288
Le permitirá acceder ................................ 41
Le permitirá cargar................................. 170
Le permitirá distinguir....................... 49, 326
Le permitirá registrar.............................. 252
Le permitirá seleccionar agendas.... 87, 297
Le permitirán migrar............................... 399
Le pide ................................................... 204
Le pregunta si desea realizar ................ 205
Le preguntará si desea cambiar ................ 3
Le puedo pedir....................................... 176
Le quedarán........................................... 383
Le quita ............................................87, 297
Le resulta más conveniente....................... 3
Le solicitan Ud ....................................... 178
Le sugerimos visitar............................... 419
Le surgirá......................................... 87, 297
Lea ................................................... 12, 269
Lector ..................................................... 413
Lectora....................................................... 3
Lectura.............48, 193, 325, 357, 358, 362
Lectura previa ........................................ 439
Lee ................................................... 15, 126
Leer................................................ 260, 413
Leerlo ..................................................... 425
Legajo se deben cargar ......................... 186
Legalidad .......................................423, 425
Letras hasta encontrarlo........................ 345
Letras minúsculas.................................... 38
Ley ......................................................... 416
Libera al farmacéutico ..................... 57, 117
Librería............................................... 36, 62
Libreta.............................................. 83, 293
Lic........................................................... 351
Licencia.......................................... 186, 339
Licencias................................................ 186
Limitada ........................................... 99, 312
Limitados temporalmente ................ 85, 295
Limitantes............................................... 193
Limpiar filtros.................................... 99, 312
Limpieza...................................36, 193, 401
Línea ...................................................... 315
Línea Agregar ........................................ 124
Línea oficial............................................ 439
Línea solicitada...................................... 248
Lineamientos básicos ............................ 439
Líneas ....................................122, 315, 388
LINUX ...................................................... 12
Liquidacion..................................... 266, 268
Liquidación.....................263, 264, 266, 268
Liquidador ................................................ 36
Liquidar se presentará ........................... 266
LISA ...............................339, 351, 355, 367
LISA está abierto ................................... 339
LISA está desarrollado .......................... 339
LISA está formado ................................. 351
Printed Documentation
518
LISA Laboratory Information System
ANGEL................................................339
Listado...... 28, 36, 38, 41, 51, 85, 111, 171,
186, 210, 223, 225, 239, 295, 328, 345,
347, 348, 355, 359, 360, 363, 371, 439
Listado al cliente Angel ..................359, 360
Listado del vademecum .......... 55, 115, 332
Listado emitido ...............................359, 360
Listado está vacío procederemos ..........210
Listado interno........................................365
Listado se ordenará................................239
Listado según ...................................90, 300
Listados ..................................................186
Listas ............................... 12, 379, 423, 431
Listener...................................................351
Listo..................................................83, 293
Local.......................................................439
Locales ...................................................270
Localhost ..........................................3, 4, 11
Localhost'<10061 .......................................4
Lógica...................................... 17, 283, 429
Lógica pura.............................................196
Login...................................................38, 41
Logon..........................................................3
Lograr .............................................396, 416
Logró ......................................................400
Logros anecdóticos ................................429
LOINC.............................................351, 476
Londres...................................................400
Londres estaba inundada.......................400
Longitud..........................................399, 401
LOS FILTROS MENCIONADOS ESTAN
PREDEFINIDOS.........................106, 321
LOS FILTROS MENCIONDOS ESTAN
PREDEFINIDOS.........................106, 321
LOS MENUS ..........................................170
Lucro.......................................................431
Lucha sigue ............................................416
Luchado..................................................416
Luchar contra......................... 399, 401, 431
Lugar ..... 3, 11, 49, 326, 380, 416, 423, 431
Lugares...................................................431
Lupa ubicada..........................................383
Luz del semáforo........................................4
Ll
Llama CLR..............................................423
Llave.exe ..........................................3, 4, 12
Llega.................................................83, 293
Llegar............................. 237, 247, 379, 431
Llegaremos nunca..................................429
Llegue.....................................................379
Lleva........................................ 49, 326, 429
Lleva perfectamente...............................394
Llevado...................................................204
Llevar..................... 1, 12, 47, 431, 438, 445
Llevar registro...........................................62
Llevará..............................................49, 326
Llevará Ángel dentro del ............................3
Llevarlo...................................................429
Llevaron..................................................400
Llevarse adelante..................................... 62
M
M 419
M2 .......................................................... 401
MAC ......................................................... 12
Maggie ................................................... 367
Mail .................................................... 11, 15
Malos resultados sanitarios debidos al uso
inadecuado......................................... 431
Maneja ...........................................222, 351
Manejar..................................170, 222, 379
Manejar estos insumos.......................... 210
Manejo .....................77, 110, 193, 269, 288
Manera.....87, 160, 254, 266, 297, 315, 416
Manera global ........................................ 394
Manera incorrecta/incompleta ................... 4
Manera objetiva ..................................... 439
Manera oportuna.................................... 445
Manera recuerde.................................... 343
Manera sencilla.................................. 3, 383
Manifestación práctica ........................... 439
Manifestar .............................................. 208
Manifiesta............................................... 256
Manifiesta haber recibido....................... 205
Mantener................................132, 423, 439
Mantener actualizado .............................. 44
Mantener actualizados........................... 351
Mantener compatibilidad.......................... 12
Mantenerse actualizado................... 48, 325
Mantenerse al tanto ....................... 263, 268
Mantenimiento .........36, 193, 222, 230, 396
Mantiene relación................................... 372
Mantiene X cantidad .............................. 351
Mantienen relaciones entre ................... 368
Mantienes .............................................. 351
Manual .15, 48, 50, 126, 151, 325, 327, 348
MANUAL DE BUENAS PRÁCTICAS ..... 48,
325
Manuales ................................................. 15
Mañana.................................................. 379
Mapa ...................................................... 429
MAPA.............399, 400, 401, 406, 429, 430
Mapear datos......................................... 351
Máquina .................4, 11, 57, 117, 401, 425
Máquina está conectada.......................... 15
Máquina está enchufada ......................... 15
Máquina le ha asignado......................... 425
MáquinaX............................................... 237
Marcar.................................................... 205
March .............................................367, 368
Marcha.............................................12, 439
Marcha del negocio................................ 379
Margen derecha..................................... 380
Márgen derecha..................................... 393
Margen derecha le aparecerá................ 401
Margen izquierda aparecen................... 388
Margen superior izquierdo permite elegir
............................................................ 383
Marketing ......................................... 49, 326
Márquela.................................................. 41
Índice
519
Más.................. 90, 300, 367, 380, 431, 439
Más abajo vemos ...................................406
Más absurdo...........................................394
Más ajustada ..........................................196
Más apropiado sería USUARIOS DEL
SISTEMA DE SALUD.........................149
Más camas .............................................394
Más caros...............................................431
Más conveniente ....................................383
Más costosa ...........................................379
Más del 40..............................................431
Más dificiles..............................................47
Más frecuentes.......................................439
Más importante.........................................47
Más información ............ 252, 380, 413, 431
Más invasivo...........................................196
Más le falta .............................................429
Más ni.............................................237, 247
Más nos interesan ..................................348
Más productos farmacéuticos ................439
Más rentables.........................................394
Más riesgoso ..........................................196
Más sofisticados.......................................47
Más usadas ..............................................41
Más utiliza.................................................41
Masculino ...............................................139
Materia............................................431, 445
Material...................................................375
Material solicitado...................................247
Materiales...............................................152
Materiales consumiremos ......................152
Materiales transferidos...........................208
Matices .....................................................47
Máxima cantidad ....................................419
Maximizar .......................... 38, 48, 264, 325
Maximo.................................. 379, 380, 383
Máximo...........................................380, 388
MAXIMO CONTROL ..............................383
Máximo Control ..... 379, 380, 383, 392, 394
Máximo Control representa....................393
Máximo mediante ...................................380
Mayo.......................................................431
Mayor......................................................239
Mayor comodidad existen filtros.............348
Mayor dificultad ........................................47
Mayor espacio ..................................87, 297
Mayor exctitud ........................................342
Mayor experiencia desarrolla ...................12
Mayor jerarquía ......................................132
Mayor parte del tiempo...........................380
Mayoría...................................................431
Mayoría se constituyen ..........................439
MBE........................................................430
Mecanismos ...........................................379
Mediante............ 17, 23, 256, 283, 430, 439
Mediante acciones .................................445
Medicación .............................. 57, 117, 431
MEDICAL DEVICES...............................196
Medical insurance_company.country.....419
Medical_insurance_company.................421
Medical_insurance_company.id ............ 419
Medicamento ..48, 49, 55, 57, 62, 115, 117,
165, 210, 214, 220, 325, 326, 332
Medicamento adecuado ........................ 431
Medicamento específico .......................... 41
Medicamentos.....41, 44, 48, 49, 50, 51, 57,
62, 111, 117, 159, 171, 193, 196, 199,
204, 210, 222, 269, 325, 326, 327, 328,
380, 413, 419, 421, 430, 431, 438, 439
Medicamentos apropiados..................... 431
Medicamentos consumidos ................... 413
Medicamentos cuestan millones............ 431
Medicamentos del hospital .................... 430
Medicamentos directamente.................. 431
Medicamentos efectivos .................. 49, 326
Medicamentos entregados gratuitamente
..............................................55, 115, 332
Medicamentos entregará gratis ....... 50, 327
Medicamentos escasos contribuye........ 431
Medicamentos Esenciales.......48, 325, 431
Medicamentos esenciales autorizados.. 439
Medicamentos están definidos .............. 196
Medicamentos falsos ............................. 416
Medicamentos gratuitos......................... 210
Medicamentos inapropiada.................... 431
Medicamentos inasequibles .................. 431
Medicamentos incorporados....55, 115, 332
Medicamentos irregulares están............ 413
Medicamentos mediante estructuras..... 431
Medicamentos ocurre ............................ 431
Medicamentos originadas...................... 431
Medicamentos P ................49, 50, 326, 327
Medicamentos propuestos..................... 439
Medicamentos reconstituidos ................ 439
Medicamentos robados ......................... 413
Medicamentos robados al circuito comercial
............................................................ 413
Medicamentos se entiende.................... 431
Medicamentos se prescriben................. 431
Medicamentos se realizará.................... 439
Medicamentos seleccionados................ 439
Medicamentos solo se aplican............... 431
Medicamentos suelen............................ 254
Medicamentos ya están definidas ......... 199
Medicina47, 90, 93, 99, 300, 303, 312, 416,
423, 425
Medicina Antropológica ......................... 499
Medicina Basada ................................... 430
Medicina comercial ................................ 421
Medicina Familiar................................... 499
Medicina Historia clínica Electronic Medical
Record.......................................... 1, 3, 11
Medicina Nuclear ................................... 499
Medicina Prepaga.................................... 27
Medicina Respiratoria ............................ 499
Medicinas comerciales .......................... 421
Mediciones categorizan al paciente
ingresado............................................ 110
Mediciones objetivas.............................. 394
Mediciones objetivas definidas.............. 380
Printed Documentation
520
Medico................................. 17, 22, 41, 283
Médico.... 4, 17, 23, 27, 36, 38, 41, 83, 263,
266, 268, 283, 293
Médico configura..............................83, 293
Médico configure..............................83, 293
Médico ha realizado ...............................160
Médico le dice...................................83, 293
Médico le ha solicitado...........................345
Médico particular ....................................274
Médico pasante ......................................445
Médico prefiere.................................49, 326
Médico prescribe tomando...............50, 327
Médico realiza ..................................50, 327
Médico recuerda...............................49, 326
Médico responsable ...............................139
Médico valora al paciente.......................438
Médico verá............................................274
Médicos ............................... 17, 23, 47, 283
Médicos del servicio...............................380
Médicos pidiéndoles medicamentos
innecesarios........................................431
Médicos recuerdan...........................49, 326
Médicos Residentes ...............................499
Médicos se creen .....................................47
MEDIDA. 106, 274, 315, 321, 348, 379, 380
Medida administrativa ............................439
Medidas..................................................431
Medio..............................................252, 274
Medio del uso racional del medicamento48,
325
Medir...............................................367, 379
Mejor.................................................49, 326
Mejor atención al paciente .............263, 268
Mejor calidad ..................................254, 438
Mejor cumplimiento ................................254
Mejor dicho todos .....................................47
Mejor garantía ........................................254
Mejor oferente ........................................256
Mejor política ..........................................394
Mejor precio............................................254
Mejor respuesta......................................394
Mejor terapéutica posible mediante .......439
Mejora continua......................................430
Mejoramiento..........................................431
Mejoran.............................................83, 293
Mejorar ...... 48, 57, 117, 325, 379, 388, 431
Mejores casos ..................................83, 293
Mejores condiciones.......................237, 247
Mejores decisiones.................................379
Mejores descuentos .......................237, 247
Mejores resultados .................................439
Memo......................................................186
Memos....................................................186
Mencionado..............................................62
Mencionado 80.................................49, 326
Mencionamos .........................................204
Mendoza.................................................499
Menos........................ 9, 225, 237, 247, 431
Menos amplias .......................................388
Menos comprometida termina................380
Menos estar registrada .......................... 168
Menos invasivo ...................................... 196
Menos justicia ........................................ 367
Menos opciones....................................... 41
Menos riesgoso...................................... 196
Menu ...................................................... 340
Menudo al agotamiento ......................... 431
Menudo al uso excesivo ........................ 431
Menús .................................................... 252
Meramente ilustrativo............................. 343
Mercado................................................. 439
Merece mención ........................17, 23, 283
Mes ..................................55, 115, 332, 380
Mesa ................................................36, 148
Meses .77, 84, 93, 288, 294, 303, 379, 388,
419
Meses válidos .................................. 77, 288
Meses voy consumiendo ....................... 237
Metodología ........................................... 439
METODOLOGÍA PARA LA
PRESCRIPCIÓN RACIONAL DE
MEDICAMENTOS........................ 48, 325
México.................................................... 430
Mi ..................................................... 77, 288
Mi agenda ..........................77, 84, 288, 294
Mi agenda personal ......................... 77, 288
Mi equipamiento..................................... 239
Mi Organización..................................... 429
Mi Stock ................................................. 216
Microbial threats to health...................... 431
MICROSOFT ........................................... 12
MICROSOFT les dijo ............................... 12
Miden ............................................... 49, 326
Miembro del grupo................................. 372
Miembros ...............................372, 375, 439
Miembros del comité.............................. 439
Mierda les llega al cuello ....................... 400
Mil millones al año ................................. 431
Millones.................................................. 431
Minimice esta pantalla e inicie ANGEL...... 4
Minimizar.......................................... 48, 325
Mínimo ................................................... 439
Mínimo#0.2_table23 .............................. 434
Mínimos recaudos.................................... 15
MINISTERIO DE SALUD DE CHILE48, 325
MINISTERIO DE SALUD DE PERÚ 48, 325
Minoristas prescriben............................. 431
Minutas .................................................. 439
Mirar...............................................109, 324
Mis datos personales............................... 41
Mis preferencias....................................... 41
Misión..................................................... 439
Misma ........4, 168, 225, 230, 400, 423, 439
Misma actividad ..................................... 193
Misma cobertura .............................. 90, 300
Misma consulta.............................. 100, 309
Misma ha comprado drogas básicas..... 222
Misma organización se ocupan ..... 237, 247
Misma pantalla encontrará .................... 248
Misma se registra................................... 274
Índice
521
Misma situación clínica ..........................439
Mismas se registran ...............................252
Mismo.............. 47, 237, 239, 247, 343, 423
Mismo cambios.........................................12
Mismo concepto .....................................222
Mismo motivo .........................................146
Mismo paciente ......................................210
Mismo pasos ..........................................239
Mismo problema.....................................375
Mismos ........................ 3, 90, 186, 222, 300
Mismos pasos.........................................186
Mitad.......................................................431
Mitad Blanco...........................................139
Mitad más...............................................439
Modalidad...............................................256
Modalidad usual .....................................171
Modalidades ...........................................439
Modalidades organizativas implica...87, 297
Modelo............................................351, 487
Modelos realizados ................................430
Modificada ..............................................348
Modificar.................................................239
Modificar características.........................368
Modificar ningún dato.............................148
Modificar Ud ...........................................270
Modificarlo ..............................................416
Modifique....................................................9
Modo.......................................................222
Modo guardado ......................................348
Modo sleep hasta ...................................351
Modulo......................................................45
Módulo... 4, 38, 45, 104, 165, 171, 263, 268
Módulo dentro.........................................343
Modulo depende.......................................45
Módulo le falta instalar .............................45
Módulo posee...........................................45
Módulo Protocol......................................351
Módulo se...............................................171
Módulos..... 4, 9, 43, 45, 263, 266, 268, 375
Módulos correspondientes al financiador
del paciente.........................................266
Módulos existentes.....................................9
Módulos incorporados............................126
Módulos posee .........................................45
Módulos se componen ...............................4
Módulos tienen está funcionalidad...93, 303
Módulos tienen relación ...........................45
Momento........ 122, 132, 186, 351, 379, 423
Momento adecuado................................379
Momento decide.........................38, 93, 303
Momento preciso....................................379
Momento se dió................................87, 297
Momento se pueden eliminar.........106, 321
Momentos................................ 55, 115, 332
Monitor....................................................264
Monitorizar..............................................431
Moore .....................................................431
Moraleja..................................................400
Morbilidad...............................................439
Mortalidad...............................................439
Mosquitos............................................... 401
Mostramos ............................................. 396
Mostramos al inicio ................................ 208
Mostramos más ..................................... 345
Mostramos más abajo............................ 210
Mostrar................................................... 210
Mostraremos.......................................... 383
Motivar ............................................. 49, 326
Motivo .................................................... 146
MOTIVO DE CONSULTA .............. 109, 324
Motivos................................................... 439
Motor............................................ 4, 11, 413
Motor del cambio ..................................... 47
Mouse ............................................199, 256
Mover .............................................205, 214
Movilizarse............................................. 438
Movimiento............................................. 216
Movimientos.....................62, 149, 260, 264
Movimientos del depósito del Banco ..... 149
Mozilla.................................................... 380
Mucha .................................................... 264
Muchas empresas desarrollaron durante
2002 ..................................................... 12
Muchas otras especialidades ................ 104
Mucho más útil entender ................. 17, 283
Muchos .................................................. 416
Muchos hablan....................................... 196
Muchos intentos..................................... 429
Muchos laboratorios............................... 340
Muchos países....................................... 431
Muchos políticos debían ........................ 394
Muchos prescriptores apenas tienen tiempo
............................................................ 431
Muchos procedimientos quirúrgicos ...... 431
Muchos servidores LISA........................ 340
Muchos sistemas ..................................... 47
Muerte............................................413, 431
Muertes.................................................. 400
Muestra.................................................. 396
Muestran datos útiles............................. 392
Muestras ................................................ 339
Mujeres .................................................. 368
Multidisciplinario..................................... 439
Múltiples................................................. 372
Múltiples relaciones ............................... 372
Multiplicador arranca.............................. 155
Multiplicador introducimos 12 unidades. 155
MUMPS.................................................. 461
Mundo...................................................... 47
Muñeco marcado nos permite elegir ..... 371
Muy grandes e importantes .....55, 115, 332
MUY IMPORTANTE LEER toda.... 263, 268
Muy limitados......................................... 367
Muy parecidos........................................ 186
Muy probable ......................................... 254
Muy simple............................................. 126
My.ini.......................................................... 4
MySQL............................................. 3, 4, 12
MySQL instalado........................................ 4
MySQL sea detenido ................................. 4
Printed Documentation
522
MySQL/bin............................................4, 12
MySQL/bin/INICIAR_BASE.bat................12
MySQL/bin/mysqld-start.bat.....................12
N
N 17, 23, 100, 152, 220, 222, 269, 283,
309, 315, 340, 401, 413, 419
N'/'M........................................................419
Nacimiento..................................17, 23, 283
Nacional..................................................419
Nacionales..............................................439
Nadie controla ..................................83, 293
NADIE LO SABE ....................................394
Nadie se detenga ...................................394
Name.... 357, 358, 359, 360, 361, 362, 363,
364, 365, 421
National Academics Press .....................431
Naturaleza ..............................................230
Naturaleza cambiante ............................196
Navegación.............................................383
NCCI.......................................................477
Necesaria .......................................248, 439
Necesario .. 11, 84, 210, 294, 394, 429, 439
Necesario costear ..................................394
Necesario graficar ..................................104
Necesario instalar.....................................11
Necesario pasar al .................................348
Necesario realizar estudios....................394
Necesidad..... 126, 263, 266, 268, 269, 372,
416, 419, 431, 439
Necesidad del inicio ...............................439
Necesidades.......................... 269, 367, 439
Necesidades detectadas........................445
Necesita............................. 45, 77, 288, 401
Necesita agregar nuevos roles.................28
Necesita crear roles .................................28
Necesita editando estas tablas ..............419
Necesita ejecutar........................................4
Necesitamos seguir................................383
Necesitan receta dirigida directamente al
consumidor .........................................431
Necesitar ................................................351
Necesitará ..............................................419
Necesitará escribirnos..............................15
Necesite................................. 106, 321, 401
Negativa abra .............................................4
Negocia ..........................................237, 247
Negociación....................................237, 247
Negocio ..................................................379
Negocio implica ......................................379
Neonatología ..........................................139
Neumonía...............................................431
Neurocirugía...........................................175
Next ............................................................3
Ni237, 247, 260, 439
Ni del ......................................................416
Ni ejecutar ................................................11
Ni entregada...........................................423
Ni siquiera.................................................47
Nieto Pajares..........................................351
Nieto Pajares nos entregó......................351
Ningún departamento ............................ 237
Ningún miembro del Comité podrá delegar
sus funciones ..................................... 439
Ningún sentido estudiar ......................... 260
Ninguna forma ....................................... 380
Ninguna otra ............................................ 11
Ninguna parte ................................ 237, 247
Niños...................................................... 431
Nivel ....................................................... 196
Nivel aplicativo....................................... 351
Nivel arquitectura................................... 351
Nivel decisorio del Hospital.................... 380
Nivel protocolo ....................................... 351
Niveles del sistema................................ 431
Niveles locales....................................... 439
NO.....47, 49, 100, 168, 196, 204, 216, 254,
256, 309, 326, 348, 368, 394, 423
NO ACEPTABLE ................................... 254
NO delegue...................................... 49, 326
NO DESCARGAR DE STOCK .............. 168
NO HAY RESPUESTAS........................ 394
NO PERFECCIONA EL CONTRATO DE
COMPRAVENTA................................ 256
NO SABE cuanto le salió....................... 394
NO SIRVE COMO ORDEN DE COMPRA
............................................................ 256
NO SOBRE EL PRECIO........................ 254
NO tienen ningún sistema ....................... 47
NO tildar................................................. 256
Nocivo.................................................... 431
NOM_NAC............................................. 419
Nombre .3, 38, 77, 106, 123, 165, 199, 225,
288, 321, 342, 375, 383, 401, 421
Nombre al tipo........................................ 368
Nombre comercial.................................... 44
Nombre del banco.................................. 421
Nombre del doctor ........................... 93, 303
Nombre del grupo .................................. 371
Nombre del Laboratorio al cual le solicita
prácticas............................................. 343
Nombre del laboratorio responda .......... 343
Nombre del médico.......................... 77, 288
Nombre del nuevo Cargo....................... 186
Nombre del nuevo tipo........................... 199
Nombre del paciente................93, 303, 345
Nombre del usuario................................ 380
Nombre diferente se .............................. 367
Nombre genérico ................................... 340
Nombre local.......................................... 165
Nombre propio ....................................... 195
Nombre significativo............................... 383
Nombres ..................51, 111, 124, 328, 421
Nombres comerciales ............269, 419, 421
Nombres utilizados ................................ 421
Nomenclador.................................. 270, 419
Nomenclador básico .............................. 171
Nomenclador nacional ........................... 419
Nomenclador se agregan ...................... 419
Nomencladores..............171, 263, 268, 419
Nomencladores existentes .................... 419
Índice
523
Nomencladores podrá configurar...........171
Nomenclator ...........................................419
Nomenclator.id .......................................419
Nomenclator_expenses_values .............419
Nomenclator_expenses_values.code ....419
Nomenclator_id ......................................419
Nomenclator_practice ............................419
Normar....................................................439
Normas...........................................430, 439
Normatividad ..........................................445
Nos colocamos.......................................372
Nos escriben.............................................15
Nos indique nuestro error.......................196
Nos llevó.........................................100, 309
Nos muestra ...........................................124
Nos permiten agregar.............................220
Nos permiten saber ................................152
Nos permitirá abrir..................................345
Nos pide .................................................210
Nos posicionamos ..................................199
Nos referimos .................... 62, 87, 149, 297
Nos referimos al médico.................106, 321
Nos referiremos al mismo ......................367
Nos simpatiza...........................................12
Nos solicitan ...................................100, 309
Nos ubicamos.........................................216
NOTA........................................................12
Notas .... 357, 358, 359, 360, 361, 362, 363,
364, 365
Note..................................................84, 294
Notificado................................................252
Notificar ..................................................439
Notificará ................................................439
Novedades .....................................263, 268
Núcleo básico.........................................445
Nudo.........................................................62
Nuestra área...........................................160
Nuestra ayuda detectar prioridades e
identificar necesidades estratégicas...430
Nuestra experiencia .................................47
Nuestra mejor intención .........................429
Nuestra principal preocupación ha sido.399
Nuestra prioridad......................................12
Nuestra recomendación ...................83, 293
Nuestra simple........................................399
Nuestras necesidades............................416
Nuestras páginas ...................................260
Nuestras preocupaciones fue simplificarla
............................................................315
Nuestro desarrollo ..................................351
Nuestro ejemplo Homero Simpson ........371
Nuestro equipo .......................................399
Nuestro mejor saber...............................429
Nuestro objetivo......................................429
Nuestro reconocimiento .........................351
Nuestro stock disponible ........................216
Nuestros desarrollos ..............................399
Nuestros paises......................................210
Nuestros servidores ...............................401
Nueva ...................................... 99, 237, 312
Nueva cama................................... 137, 146
Nueva CARPETA................................... 383
NUEVA CARPETA hay.......................... 383
Nueva Categoría.................................... 199
Nueva consulta ................................ 93, 303
Nueva Entrada aparecerá...................... 197
Nueva fórmula se obtendrá ................... 225
Nueva hoja............................................. 383
Nueva información........................... 48, 325
Nueva opción......................................... 425
Nueva producción.................................. 223
Nueva propiedad.............................. 77, 288
Nueva rutina........................................... 342
Nueva Vacuna ha quedado incorporada165
Nueva versión se incluyen......................... 9
Nuevamente...........................237, 383, 394
Nuevamente tomaremos ....................... 342
Nuevas aplicaciones........................ 49, 326
Nuevísima solución................................ 400
Nuevo............................................... 38, 239
Nuevo cargo........................................... 186
Nuevo departamento ............................. 186
Nuevo dígito........................................... 155
Nuevo encuentro.............................. 93, 303
Nuevo encuentro directo........................ 168
Nuevo entorno ......................................... 12
Nuevo índice.......................................... 380
Nuevo individuo ..................................... 372
Nuevo integrante.................................... 372
Nuevo item............................................. 223
Nuevo medicamento sean válidas......... 439
Nuevo miembro...................................... 372
Nuevo personal...................................... 186
Nuevo programa ajustado ..................... 416
Nuevo rol............................................ 28, 38
Nuevo usuario.................................. 38, 147
Nuevos efectos adversos ................ 49, 326
Nuevos elementos ................................. 222
Nuevos medicamentos ............49, 326, 439
Nuevos registros............................100, 309
Nuevos tratamientos.............................. 196
Numeración pegadas............................. 243
Numero ............................................ 93, 303
Número .17, 23, 49, 93, 186, 214, 243, 283,
303, 326, 348, 431, 439
Número 9267 ......................................... 375
Número del puerto ..................................... 4
Número e indicará.................................. 233
Número único......................................... 248
Números ........................................ 413, 425
Nunca.48, 49, 237, 247, 325, 326, 394, 423
Nutrición................................................. 445
Nutricion_Hospitalaria............................ 453
Nutricionista ............................................. 36
O
O.C......................................................... 256
Objetiva....................................48, 325, 439
Objetivo............................47, 379, 383, 439
Objetivo informar.................................... 159
Objetivo primario............................263, 268
Printed Documentation
524
Objetivo principal....................................413
Objetivo terapeútico .........................49, 326
Objetivos.................................................445
OBJETIVOS DE UNA BUENA
PRESCRIPCION ..........................48, 325
Objetivos se cumplan según ..................429
Objetivos terapéuticos......................48, 325
Objeto.................... 134, 266, 401, 406, 439
OBJETO Cacharro .................................406
Objeto se ................................................239
Objetos ...................................................401
Objetos al depósito.................................256
Objetos interactúan entre sí ...................379
Obligación...............................................423
Obligación legal........................................27
Obligatorio ......................................205, 383
Obligatorio colocar .........................109, 324
Obra Social1, 17, 23, 27, 90, 148, 170, 171,
263, 268, 269, 283, 300, 416
Obras Sociales ........................ 27, 419, 421
Observaciones................................100, 309
Observar........................ 155, 160, 429, 439
Observe............................................90, 300
Obstetricia ..............................................445
Obtención .......................................396, 439
Obtendrá sus productos.........................396
Obtendremos otra cantidad del producto
............................................................152
Obtenemos.............................................155
Obtenemos 10........................................155
Obtener... 85, 152, 237, 247, 254, 295, 348,
351, 380, 395, 401, 419
Obtener sub-productos...........................155
Obtenerla................................................423
Obtenerse...............................................439
Ocasión ................................... 93, 303, 429
Ocasionada ............................................400
Ocasiones se resiste................................12
Ocasiones se resisten..............................12
Ocurrir.....................................................168
Odontograma..........................................315
Odontología........................................36, 62
Odontólogos ...........................................274
Of............................................................425
Oferente..........................................254, 256
Oferta..................................... 252, 256, 431
Oferta del proveedor ..............................252
Oferta se registra....................................254
Ofertas............................................247, 256
Ofertas realizadas ..................................252
Oficina .. 132, 160, 237, 247, 248, 252, 254,
256
Ofrece.....................................................439
Ofrece nuestro hospital tienen siempre .429
Oftalmología .............................................62
Ojos al equipo.........................................175
OK ......................................................3, 186
Omita..........................................................3
OMS .............................. 104, 196, 431, 439
OMS asesora..........................................431
OMS calcula........................................... 431
Oncología Clínica................................... 499
Opción.......3, 4, 17, 23, 28, 38, 85, 93, 104,
106, 122, 132, 134, 137, 139, 148, 171,
186, 192, 230, 248, 256, 270, 283, 295,
303, 321, 371, 372, 425
Opción accesos directos........................ 264
Opción ACTIVACION AUTOMATICA........ 3
Opción Administrar ................................ 139
Opción Agregar...................................... 186
Opción Agregar Departamento.............. 132
Opción Agregar Habitación.................... 137
Opción Agregar propiedad............... 77, 288
Opción Archivo................................. 99, 312
Opción Asignado.................................... 239
Opción Asignar ...................................... 239
Opción Consentimiento Ausente ........... 239
Opción De mi agenda ...................... 85, 295
Opción del...................................... 106, 321
Opción Edicion......................................... 15
Opción eliminar...................................... 239
Opción Estado ....................................... 239
Opción Filtrar ......................................... 192
Opción Imprimir................................ 99, 312
Opción imprimir está disponible............. 147
Opción Licencias.................................... 186
Opción Listado completo ....................... 139
Opción Memos....................................... 186
Opción Mis Reportes ....................... 85, 295
Opción Nueva Entrada .................. 186, 239
Opción Nuevo ..........90, 186, 239, 300, 383
Opción Nuevo Paciente ................... 90, 300
Opción pacientes ................................... 264
Opción Presentar Consentimiento......... 239
Opción Propiedades ...................... 186, 239
Opción Revocar Consentimiento........... 239
Opción usuarios....................................... 38
Opción ver.............................................. 239
Opción Ver del ....................................... 264
Opcional......................................... 419, 421
Opciones...9, 17, 23, 43, 93, 104, 170, 223,
283, 303, 380, 393, 406, 425
Opciones del............................................ 44
Opciones funcionan igual ..............109, 324
Opciones podemos determinar.............. 388
OPCIONES posibles...................... 197, 406
Opciones representan ........................... 264
Opciones serán más.............................. 388
Operación ..38, 93, 175, 239, 303, 394, 445
Operación al momento .......................... 351
Operación mucho más compleja ........... 254
Operar.................................................... 445
Operar dándole facilidad........................ 351
Operario................................................. 204
Operatoria normal...................................... 4
Opinar .................................................... 254
Opinión...................................248, 254, 256
Opinión del solicitante............................ 254
Opinión del solicitante forma parte del
procedimiento..................................... 248
Índice
525
Opinión NO OBLIGA al responsable......254
Opinión será responsable ......................254
Opinion_del_solicitante ..........................254
Opiniones ........................ 48, 256, 325, 394
Oportunamente ALBA será separado
manteniendo .......................................367
Oportunamente se podrán agregar........132
Oportunidad............................................248
Oportunidades........................................431
Oposicion................................................208
Oposición...... 208, 228, 237, 247, 248, 252,
254, 256
Oposición del Comité investigador.........400
Oposición garantiza........................237, 247
Oposición hace...............................237, 247
Oposición impide....................................237
Oprima................. 41, 77, 84, 147, 288, 294
Optimice ...........................................87, 297
Optimización.....................................87, 297
Optimizar ..........................................87, 297
Optimizar esa tarea ..........................87, 297
Orden.... 237, 243, 247, 252, 256, 274, 347,
358, 363, 396
Orden agregada al servidor....................358
Orden al Driver correspondiente ............358
Orden al worklist.....................................363
ORDEN DE COMPRA............................256
Orden encontrada ..................................363
Orden escrita..........................................345
Orden escrita pues se ha atendido ........345
Orden generada al servidor....................358
Orden médica.........................................438
Orden previa...........................................363
Orden secuencial ...................................225
Ordena............................. 12, 171, 343, 425
Ordenados..............................................383
Ordenamiento........................ 195, 199, 383
Ordenamiento Categorías......................195
Ordenamiento e impresión.....................148
Ordenamiento específico .......................392
Ordenamiento interno.............................243
Ordenamiento pues indudablemente
siempre se trabaja ..............................342
Ordenamiento Tipos...............................195
Ordenar ..................................................239
Ordenes......................... 247, 256, 347, 351
Órdenes..........................................348, 363
Órdenes pendientes...............................363
Órdenes pendientes enviadas................363
Organigrama...........................................380
Organismos nacionales..........................431
Organización .... 47, 51, 111, 193, 199, 204,
216, 237, 247, 270, 328, 379, 380, 394,
429, 430, 439, 444
Organización Atención Primaria.............444
ORGANIZACION DEL LABORATORIO 340
Organización dispongan.........................379
Organización Mundial.............. 48, 325, 431
Organización pueden existir múltiples
puntos .................................................216
Organización tenga control del proceso237,
247
Organizacion_evaluacion ...................... 450
Organizaciones................................ 27, 416
Organizada ...................................... 77, 288
Organizadas según.......................... 93, 303
Organizar ....................................... 233, 439
Órgano................................................... 439
Órgano consultivo del equipo clínico-
quirúrgico............................................ 439
Órganos principales............................... 396
Orientan al personal............................... 439
Origen ....................................155, 372, 431
Origen hasta .......................................... 149
Origen vírico reciben antibióticos
innecesarios ....................................... 431
Originan ................................................. 396
Ortopedia ......................................... 36, 196
OS.................................................. 419, 421
OS dentro del sistema ........................... 421
Osteoporosis.......................................... 499
Otorga........................................17, 23, 283
Otorgar acceso ...................................... 439
Otorgó ese documento ..............17, 23, 283
Otra .....38, 62, 87, 122, 152, 208, 274, 297,
383, 399
Otra cama .............................................. 146
Otra cama ÁNGEL permite seleccionar. 146
Otra estrategia ......................................... 62
Otra forma...................................... 343, 394
Otra modificación................................... 124
Otra opción ............................................ 193
Otra parte otro criterio............................ 396
Otra persona.................................. 222, 380
Otras ..................................17, 23, 171, 283
Otras actividades ................................... 438
Otras alternativas terapéuticas.............. 439
Otras áreas ............................................ 204
Otras áreas seguidos del personal........ 396
Otras Enfermedades Alérgicas.............. 499
Otras entidades...................................... 399
Otras instituciones aún más grandes .... 340
Otras máquinas........................................ 11
Otras opciones................................. 93, 303
Otras oportunidades ...................... 106, 321
Otras personas u otros grupos .............. 367
Otras terapéuticas semejantes.............. 439
Otro ..................................83, 274, 293, 380
Otro colega al mismo tiempo........... 83, 293
Otro dato..................................77, 288, 345
Otro ejemplo .......................................... 315
Otro esquema ........................................ 315
Otro evento ............................................ 168
Otro factor.............................................. 439
Otro filtro ................................................ 266
Otro financiador .........................17, 23, 283
Otro grupo del mismo tipo ..................... 368
Otro insumo sino.................................... 210
Otro lado acepta .................................... 351
Otro lado LISA se conecta..................... 339
Printed Documentation
526
Otro lugar................................. 83, 293, 345
Otro país.................................................439
Otro paso................................................227
Otro personal..........................................439
Otro sector......................................237, 247
Otro sistema hospitalario........................339
Otro tipo..................................................315
Otros.......... 4, 17, 23, 45, 49, 283, 326, 340
Otros casos utilizamos esquemas..........315
Otros datos.............................................401
Otros miembros......................................372
Otros profesionales ................................439
Otros programas ....................................339
Otros recursos materiales ......................396
Otros reportes predefinidos....................380
Otros servicios........................................439
Otros tantos fracasos .............................429
Otros textos ............................................124
Otros tipos ..............................................368
Otros_insumos_evaluacion....................458
Owner vacío ...........................................419
Owner_description .................................419
Owner_id1 ..............................................419
Owner_id2 ..............................................419
Owner_kind ............................................419
P
P.A..........................................................165
Paciente.. 17, 23, 27, 47, 48, 51, 57, 83, 84,
90, 93, 111, 117, 139, 146, 148, 159,
160, 176, 178, 210, 220, 270, 274, 283,
293, 294, 300, 303, 325, 328, 345, 429,
431, 439
Paciente admitido se..............................139
Paciente ambulatorio..............................345
Paciente compra ..............................50, 327
Paciente cumple.....................................210
Paciente determinado ............................396
Paciente estaba internado......................266
Paciente fue atendido.............................345
Paciente haciendo click....................93, 303
Paciente internado .........................106, 321
Paciente internado al cual......................345
Paciente llega.........................................345
Paciente pasó...................................77, 288
Paciente trae ..........................................168
Pacientes 17, 23, 38, 48, 77, 85, 87, 90, 93,
110, 139, 149, 264, 270, 274, 283, 288,
295, 297, 300, 303, 325, 339, 340, 345,
395, 431, 438, 439
Pacientes ambulatorios............................27
Pacientes aquellos .................................416
Pacientes curados............................49, 326
Pacientes debemos poseer....................416
Pacientes determinados.........................396
Pacientes internados. 27, 57, 117, 148, 160
Pacientes pueden...................................431
Packaging conteniendo..........................413
PACS_evaluacion ..................................455
Padre......................................................368
Padrones ....................................17, 23, 283
Paga.................................................17, 283
Pagar .......................................27, 274, 419
Página........................................12, 45, 419
Página anterior se ve reflejada.............. 151
Páginas.................................................. 380
Pago.......................237, 247, 263, 268, 274
Pago al proveedor.................................. 256
PAGOS ..........................................237, 247
Paint......................................................... 15
Pais ............................17, 23, 165, 283, 419
País........................................1, 27, 90, 300
País del documento ............................... 186
Paises ..............4, 12, 17, 23, 210, 260, 283
Países.................................................... 431
Países está permitida ............................ 431
Paises se ................................................. 27
Palabra administrador.............................. 38
Palabra departamento ........................... 132
Palabras................................................... 27
Palabras utilizadas................................... 27
Paludismo reciben ................................. 431
Panel........................38, 132, 137, 372, 379
Panel contiguo ................................. 93, 303
Panel derecho..........................93, 132, 303
Panel derecho aparece.................... 93, 303
Panel izquierdo ............17, 23, 93, 283, 303
Panel ubicado .......................................... 38
Paneles..................................247, 379, 380
Pantalla...15, 38, 43, 85, 87, 132, 137, 151,
160, 165, 170, 171, 176, 178, 193, 208,
216, 230, 237, 243, 248, 256, 264, 266,
295, 297, 347, 368, 375, 380, 383, 388,
423
Pantalla hay ............................................. 38
Pantalla más simple está constituída .... 315
Pantalla negra............................................ 4
Pantalla se ............................................... 15
Pantalla se mostrará.............................. 371
Pantalla se verá así ............................... 171
Pantalla siguiente expone...................... 256
Pantalla tipo ........................................... 315
Pantalla verá índices.............................. 380
Pantallas ....................................9, 193, 315
Pantallas del desarrollo ......................... 396
Pantallas propias ................................... 339
Pantallas tipo ......................................... 315
Papel......................................243, 348, 413
Papelito arrancado........................... 83, 293
Paquete entrante ................................... 351
Paquetes................................................ 351
Paquetes entrantes................................ 351
Par..............................................12, 84, 294
Paralela.................................................... 62
Paralelizan ............................................. 351
Paralelo.................................................... 62
Parametrizar .......................................... 126
Parámetro ...................................... 359, 360
Parámetros ...................................... 93, 303
Parámetros internos............................... 351
Parciales pueden ................................... 274
Índice
527
Parcialmente...........................................394
Parent_id ................................................419
Pariente ..........................................100, 309
Parlamento .............................................400
Parte48, 109, 176, 205, 210, 222, 237, 247,
248, 260, 266, 274, 324, 325, 345, 348,
368, 383, 401, 431
Parte del .................................................239
Parte del Angel.......................................351
Parte del área...................................83, 293
Parte del costo aplicar............................396
Parte del Estado...............................50, 327
Parte del financiador del pago................170
Parte derecha.......................... 85, 237, 295
Parte derecha se abre............................132
Parte izquierda .......................................137
Parte izquierda se presenta así..............380
Parte mecánica del picking ..............57, 117
Parte media aparece..............................248
Parte media superior le muestra todos ..248
Parte necesaria ......................................252
Parte pública...........................................423
Parte pública NO sirve ...........................423
Parte quirúrgico requiere..........................45
Parte superior........................ 248, 266, 348
Parte superior derecha aparecen...........380
Parte superior izquierda aparecen .........380
Parte superior le indica...........................248
Parte superior se habilita........................205
Partes .............................................380, 423
Participa..................................................247
Participación............................ 47, 175, 439
Participación comunitaria .......................445
Participación del profesional farmacéutico
............................................................438
Participación humana.......................57, 117
Participan................................................247
Participantes...........................................499
Participar ....................... 237, 247, 438, 439
Participativa............................................445
Participativo............................................439
Particular ............................... 248, 430, 431
Particular este ligado..............................254
Particular se le........................................274
Particularidades......................................260
Partir 77, 106, 165, 263, 268, 288, 321, 423
Parto eutócico.........................................445
Paso .........................................3, 4, 12, 425
Paso anterior asignamos........................256
Paso atrás ..................................................3
Pasos............................... 4, 12, 15, 38, 186
Pasos anteriores ............. 77, 132, 137, 288
Pasos correctamente .................................3
Pasos fundamentales e imprescindibles....3
Pasos haga clic ..........................................3
Pasos mencionados.........................62, 425
PASOS PARA LA SELECCION DEL
MEDICAMENTO P .......................49, 326
Password........................................3, 38, 41
Patología ................................................394
Patologías...................................... 100, 309
Patologías ha atendido .......................... 380
Patrimonio......................237, 239, 247, 380
Patrimonio asignado .............................. 239
Patrimonio asignados ............................ 239
Patrimonio del Hospital.......................... 247
Patrimonio representa ........................... 237
Patrimonio_Evaluacion .......................... 457
Patrones................................................. 439
PC ...................................................... 3, 413
Pediatria................................................. 104
Pediatría.........................104, 139, 439, 445
Pedido.....36, 175, 178, 230, 233, 237, 247,
248, 252, 254, 343
Pedido cuanto se pidió .......................... 230
Pedido le aparecerá............................... 248
Pedido pendiente................................... 256
Pedido sino ............................................ 254
Pedidos...57, 100, 117, 230, 233, 248, 309,
339, 342, 343, 345, 351
Pedidos ha quedado.............................. 248
Pedidos realizados pueden verse.......... 230
Pedir.........................15, 175, 176, 343, 438
Pedir ayuda.............................................. 15
Pedir confirmación al ingresar ............... 171
Pedir determinaciones ........................... 343
Pedir incluir ............................................ 254
Pedirle............................................ 343, 375
Pendiente....................................... 358, 363
Percentiles definidas.............................. 104
Pérdida................................................... 431
Perdidas......................................... 222, 227
Pérdidas consecuencia.......................... 222
Perdidas millonarias............................... 413
Perfeccionamiento ................................. 256
Perfectamente estructurada .................. 379
Perfil....................................................... 342
Perfiles........................................... 342, 343
Period..................................................... 419
Periodicidad ........................................... 439
Periodicidad mensual ............................ 439
Periodo................................................... 431
Período ..........................................383, 419
Período específico ......................... 106, 321
Permiso 8707................................... 83, 293
Permiso 9264......................................... 368
Permisos............................................ 36, 43
Permisos 9262....................................... 210
Permisos entre si .............................17, 283
Permisos existentes hasta....................... 36
Permita trabajar al ÁNGEL ...................... 11
Permitan................................................... 11
Permite.....................................87, 186, 297
Permite agregar otras prácticas............. 171
Permite borrarlo ..................................... 274
Permite controlar.................................... 222
Permite crear usuarios......................... 3, 38
Permite delimitar............................ 237, 247
Permite guardar datos ........................... 413
Permite indicar....................................... 421
Printed Documentation
528
Permite realizar ......................................222
Permite registrar.....................................227
Permite tomar decisiones.......................379
Permite tomar elementos del stock........222
Permite trabajar......................................399
Permiten acceder .....................................38
Permiten agregar............................100, 309
Permiten confeccionar............................266
Permitir ...................................................227
Permitirá reconocer................................165
Permitirnos ingresar ...............................383
Persiste...................................................196
Persistencia............................................351
Persistir...................................................351
Persona ................................... 87, 254, 297
Persona idónea ......................................419
Persona implicada..................................439
Persona responsable .............................345
Persona Responsable del paciente..90, 300
Persona se identifica................................38
Personal ... 3, 36, 47, 51, 62, 111, 160, 186,
192, 237, 328, 380, 393, 445
Personal asignado............................87, 297
Personal médico.............................348, 439
Personal presente ..................................439
Personal sanitario...................................431
Personales......................................123, 431
Personalizada.................................3, 8, 416
Personalizarse..................................77, 288
Personas ........................... 15, 62, 379, 413
Personas más permeables.......................47
Personas se resisten al cambio ...............47
Personas solamente pueden firmar algo425
Personas tal igualdad.............................425
Pertenecer..............................................368
Peso recae .............................................438
Pestilencia ..............................................400
Pestilencia inundó ..................................400
Peticiones.............................. 343, 351, 439
Pide ..................................................17, 283
Pide más.................................................343
Pie ....................................................77, 288
Pirámide .................................................445
Pisos.................................................83, 293
Plan ............. 17, 23, 90, 171, 283, 300, 419
Plan específico .......................................269
Plan Remediar........................................210
Plan único...................................17, 23, 283
Planeamiento financiero.........................430
Planes.................................... 171, 210, 269
Planes cubren.............................17, 23, 283
Planes establecidos ...............................429
Planes sociales generalmente se ingresan
............................................................214
Planificación ...........................................160
Planilla......................................................47
Planos.............................................132, 247
Planos correspondientes al departamento
............................................................132
Plantear este tema .................................394
Planteo................................................... 196
Planteó................................................... 400
Plantilla ............................................ 84, 294
Plasma................................................... 152
Plasma Fresco....................................... 155
Plazo........................................................ 47
Plazo considera ..................................... 429
Plazos determinados ............................. 274
Plazos muy breves......................... 100, 309
Población .......................413, 431, 439, 445
Poco....................................................... 429
Pocos profesionales................................. 47
Podemos................................................ 383
Podemos agregar .................................. 315
Podemos agregar CARACTERÍSTICAS al
OBJETO............................................. 406
Podemos agregar más Características . 406
Podemos agregar nuevos...................... 199
Podemos completar............................... 124
Podemos configurar......................... 83, 293
Podemos crear todos............................. 396
Podemos definir..................................... 388
Podemos dejar espacios ....................... 123
Podemos guardar muchos textos.......... 123
Podemos lograr...................................... 429
Podemos opinar..................................... 394
Podemos registrar.................................. 214
Podemos utilizar .................................... 388
Podrá .................................17, 23, 225, 283
Podrá abonar ................................. 237, 247
Podrá acceder........................................ 380
Podrá cambiar todos.............................. 186
Podrá concretar ..................................... 175
Podrá emitir............................................ 254
Podrá firmar pues .................................. 425
Podrá generar........................................ 256
Podrá ingresar ....................................... 380
Podrá modificar...................................... 186
Podrá utilizar además otros nomencladores
............................................................ 266
Podrá volver........................................... 423
Podrán ................................................... 348
Podremos establecer............................. 388
Podremos seleccionarla ........................ 165
Podría .................................................... 383
Policía Federal Argentina ...................... 110
Policonsultorio sino................................ 274
Policonsultorios..........................17, 23, 283
Polifarmacia ........................................... 431
Política .....57, 117, 204, 263, 268, 430, 431
Política general ...................................... 394
Política global......................................... 254
Política posible dentro ..................... 57, 117
Política sanitaria.........................1, 196, 400
Políticas .........................380, 430, 431, 439
Políticas básicas recomendadas ........... 431
Políticas farmacéuticas.......................... 431
Políticas farmacéuticas nacionales
coordinadas........................................ 431
Políticos decidieron contratar ................ 400
Índice
529
Políticos solamente se mueven..............400
Pone ...............................................430, 439
Poner al alcance del médico instrumentos
............................................................439
Ponerse ..................................................431
POR LO TANTO NUNCA SE HAN
COMPARADO CON LOS COSTOS DE
INSTITUCIONES PRIVADAS.............394
Poro generalemente se encuentra.............4
Port.............................................................4
Posea .....................................................423
Posee ............................ 186, 248, 340, 351
Poseen archivos.......................................45
Poseer ....................................................423
Poseer ese rol ........................................237
Posibilidad ....... 57, 117, 122, 186, 269, 388
Posibilidades ......................................4, 396
Posibilidades tienen ...............................383
Posible................... 4, 12, 83, 254, 293, 439
Posible agregarle ...................................137
Posible asignar.......................................186
Posible asignar turnos......................84, 294
Posible implementar todo.........................62
Posible limitar .........................................186
Posible pedir...........................................175
Posible reservar turnos hasta...........84, 294
Posibles..................................................431
Posibles pleitos.......................................431
Posición..........................................383, 401
Posiciones ..............................................239
Positiva...................................................439
Positiva vaya al directorio C.......................4
Posología................................. 55, 115, 332
Postcondiciones ... 357, 358, 359, 360, 361,
362, 363, 364, 365
Posterior consulta...................................351
Posteriori ................................................362
Posteriormente .......................................439
Posteriormente podrá transferir..............233
Postgrado ...............................................499
Postramiento ..........................................396
Potencia instalada..................................132
Practica...................................................419
Práctica. 171, 176, 178, 263, 266, 268, 274,
419
Práctica al nomenclador.........................419
Práctica Clínica.......................................439
Práctica padre ........................................419
Practicante..............................................178
Practicantes..............................................38
Practicantes tienen.................................148
Practicas.................................. 48, 325, 419
Prácticas... 4, 17, 23, 27, 45, 175, 176, 178,
266, 270, 274, 283, 343, 419
Prácticas agregadas pueden ahora .......171
Prácticas agrupadas según convenio ....266
Prácticas ajustado ..................................419
Prácticas autorizadas.............................170
Prácticas deben......................................270
Prácticas definidas .................................274
Prácticas del nomenclador nacional...... 419
Prácticas determinadas ......................... 170
Prácticas está ........................................ 175
Practicas están dentro ................... 263, 268
Prácticas incluyen.................................. 171
Prácticas Nomencladas ......................... 266
Prácticas realizadas................................. 27
Prácticas reconocidas............................ 419
Prácticas solicitadas se despliega......... 176
Practice.................................................. 419
Practice_id ............................................. 419
Prácticos ................................................ 431
Precauciones ......................................... 430
Precio.....................................252, 254, 256
Precio acorde......................................... 439
Precios........................................... 419, 421
Precios deben colocarse ....................... 269
Precios hasta niveles inasequibles........ 431
Precondiciones .....357, 358, 359, 360, 361,
362, 363, 364, 365
Predeterminada .........................17, 23, 283
Preferencia...............................49, 254, 326
Preferencias....................................... 41, 43
Preferencias facilitan................................ 41
Preguntamos.......................................... 394
Preguntar ............................................... 429
Preguntas frecuentes................................. 4
Preocupación................................. 196, 367
Preocuparse........................................... 429
Prepaga 17, 23, 27, 90, 148, 170, 171, 263,
268, 269, 283, 300, 416
Pre-pagas .............................................. 419
Prepara ............................................57, 117
Preparacion............................................ 233
Preparación......................57, 117, 274, 438
Preparación del pedido.......................... 233
Prepared by Rojas,Agustín.................... 355
Prescipcion ...................................... 48, 325
Prescipción ...................................... 48, 325
Prescribiendo...........................55, 115, 332
PRESCRIBIR................................... 48, 325
Prescripcion .............................51, 111, 328
Prescripción .......47, 50, 327, 431, 438, 439
Prescripcion Ambulatoria......................... 36
Prescripción durante.............................. 439
Prescripción incorrecta .......................... 431
Prescripción le preguntará si ...55, 115, 332
Prescripción médica...........27, 57, 117, 438
Prescripción racional.............................. 430
Prescripciones .........................57, 117, 431
Prescripciones existentes................ 57, 117
Prescriptores.......................................... 431
Prescriptores obtienen........................... 431
Presentación homogénea.............. 100, 309
Presentar ............................................... 315
Presentarlos oportunamente ................. 445
Presentarse............................................ 439
Preservar .................................48, 325, 445
Presidente.............................................. 439
Presiona................................................. 256
Printed Documentation
530
Presionamos...................................199, 372
Presionando .......... 165, 168, 199, 225, 252
Presionar ......... 77, 171, 230, 264, 288, 431
Presione .....................................3, 9, 15, 38
Presiones comerciales .....................48, 325
Prestación.......................................351, 396
Prestación del servicio ...............17, 23, 283
Prestaciones...................... 17, 23, 171, 283
Prestaciones realizadas 17, 23, 27, 90, 148,
170, 171, 263, 268, 269, 283, 300, 416
Prestador................. 27, 171, 263, 266, 268
Prestador defina .....................................171
Presupuesto disponible..........................439
Presupuestos sanitarios nacionales se
gasta ...................................................431
Prevención..............................................445
Previamente vea ....................................270
Previo .............................................222, 439
Price .......................................................421
Prima Donna.............................................47
Prima facie..............................................204
Primaria ..................................................444
Primer círculo permite seleccionar.........193
Primer círculo permite ver ......................193
Primer lugar se encuentran....................396
Primer nivel.............................................445
Primer paciente dentro del período........266
Primer paso ................. 3, 48, 175, 325, 416
Primer paso elegir ..................................406
Primer paso SIEMPRE.............................47
Primer término........................................439
Primer texto ............................................123
Primera.....................................................41
Primera clasificación ..............................383
Primera consulta ............................106, 321
Primera etapa.................................263, 268
Primera intención .............................49, 326
Primera línea recomendados .................431
Primera opción .......................................341
Primera opción del .................................227
Primera pantalla será .............................256
Primera parte del manual.......................268
Primera se obtiene .................................363
Primera vez ..............................3, 11, 12, 41
Primera vez se crea automáticamente.....38
Primero... 87, 134, 210, 263, 268, 270, 297,
342, 345, 371, 396
Primero debemos acusar recibo ............216
Primero debemos exponer.............263, 268
Primero debemos presionar...................264
Primero debo seleccionar.......................252
Primero dentro........................................134
Primero presionamos .............................171
Primero revise si existe ..............................4
Primero se definen .................................137
Primero se realiza ..................................160
Primero vamos .......................................383
Primero vemos .......................................368
Principal..........................................171, 223
Principal concepto ..................................383
Principal haciendo click ......................... 264
Principales ............................................. 438
Principales procesos.............................. 438
Principalmente al personal médico........ 439
Principio ......................................... 237, 247
Principio Activo ...................................... 165
Principio Activo ha sido recomendado... 196
Principio Activo nos preguntará si
deseamos continuar........................... 165
Principio Activo permite comparar
resultados científicos.......................... 196
Principio Ud.............................................. 28
Principios ................................................. 47
Principios Activos........................... 196, 199
Principios identificados .......................... 430
Print Screen ............................................. 15
Prioridad......................................... 351, 380
Prioridad validar..................................... 351
Privacidad .............................................. 413
Privada...........................................406, 423
Privada al usuario .................................. 425
Privada se crea...................................... 423
Privados................................................. 394
Privatizada ............................................. 394
Privatizar................................................ 394
Probable................................................. 256
Probablemente....................................... 254
Problema.15, 17, 23, 47, 48, 269, 283, 325,
401
Problemas..................4, 100, 309, 395, 401
Problemas concretos ............................. 431
Problemas del paciente ................... 48, 325
Problemas frecuentes se encuentran.... 431
Problemática.......................................... 445
Proceder ........................................ 264, 270
Procederemos........................................ 123
Procedimiento................................ 204, 345
Procedimientos .............................. 395, 445
Procedimientos del Hospital .................. 429
Procesada.............................................. 358
Procesador...............................83, 270, 293
Procesamiento....................................... 339
Procesando.................................... 358, 363
Procesasr............................................... 351
Procese.................................................. 351
Proceso...48, 152, 165, 227, 237, 247, 248,
254, 263, 264, 268, 325, 379, 396, 439
Proceso continuo ................................... 439
PROCESO DE TRANSFERENCIA DE
ELEMENTOS ..................................... 205
Proceso lógico deductivo................. 48, 325
Procesos................................152, 155, 429
Procesos definidos................................. 155
Procesos mejores resultados se observan
............................................................ 379
Produccion............................................. 152
Producción.......36, 152, 222, 223, 227, 396
Producción está separado del
departamento ..................................... 222
Producción local..................................... 439
Índice
531
Producción puedo colocarlo...................227
Producción se transfiere automáticamente
al departamento..................................222
Producciones..................................223, 228
Produce efectos legales.........................256
Producidas..............................................228
Producido ...............................................228
Produciendo ...........................................227
Producir ..........................................225, 227
Producir items.........................................223
Producir otros .........................................222
Producto .... 49, 51, 111, 204, 248, 326, 328
Producto específico e indico ..................227
Producto identificado..............................155
Producto incluido....................................430
Producto ocasionada..............................149
Producto producido ................................394
Producto propuesto ................................439
Producto se habrá descargado ..............155
Producto se selecciona del listado.........225
Producto trazado ....................................155
Productor/Consumidor ...........................351
Productos 51, 111, 151, 152, 204, 214, 216,
237, 247, 248, 269, 328, 396, 421
Productos aceptados..............................269
Productos allí incluidos...........................439
Productos comerciales...........................269
Productos e incorporarlos al stock .........228
Productos quedará configurada .............210
Profesión ................................................431
Profesional............. 106, 122, 266, 321, 343
Profesional están presentes.............93, 303
Profesional independiente......................274
Profesional médico solamente ...............343
Profesional pueda indicar...............100, 309
Profesional se equivoca .........................343
Profesional selecciona ............ 51, 111, 328
Profesional solamente....................100, 309
Profesionales.. 87, 263, 266, 268, 297, 348,
416, 419, 439
Profesionales deben estar presentes.....159
Profesionales médicos ...........................396
Profesionales realice..............................342
Profesionales sanitarios .........................431
Profesionales sanitarios nacionales acerca
del seguimiento del uso......................431
Profesionalidad.......................................396
Profesionas.............................................122
Profundizar .............................................394
Program Files/Connmed/Angel3 ............3, 4
Programa................... 1, 3, 15, 48, 260, 325
Programa anual......................................445
Programa directamente..............................3
Programa estándar.....................................4
Programa guía............................................3
Programa permite acreditar quien firmo.423
Programa/Connmed/Angel 3.4/bin...........12
Programador...........................................260
Programadores.......................................260
Programar.......................................380, 439
Programas ..................................... 445, 499
Promedios...................................... 395, 396
Promoción...................................... 431, 445
Promoción del Uso Racional ................. 439
Promoción se ajustan ............................ 431
Promover ....................................... 439, 445
Propensos al cambio están acostumbrados
.............................................................. 47
Propia..................................................... 380
Propia AGENDA .............................. 83, 293
Propia vacuna........................................ 168
Propias............................................. 41, 396
Propiedad.................................77, 288, 423
Propiedad del paciente .......................... 416
Propiedad del terreno ............................ 406
Propiedad sirve................................ 77, 288
Propiedades 77, 84, 87, 186, 239, 288, 294,
297
Propiedades del servidor ...........3, 357, 362
Propiedades pueden........................ 77, 288
Propiedades se refiere al plazo ............. 266
Propiedades sirven .......................... 77, 288
Propio..................................................... 171
Propio país............................................. 439
Propio panel........................................... 380
Propio proceso....................................... 248
Propio sistema ....................................... 416
Propios parámetros................................ 351
Proponer ................................................ 439
Proporción.............................................. 431
Proporciona orientaciones..................... 431
Proporcionar .......................................... 439
Proporcionar servicios ........................... 445
Propósito................122, 148, 165, 266, 430
Propósito convertirlo ........................ 48, 325
Propósito ilustrar al usuario acerca . 48, 325
Propuesta............................................... 380
Propuestas............................................. 439
Prorrateos .............................................. 395
Prótesis.......................................... 196, 274
Protocolo........................................ 196, 351
Protocolo fijo especificado..................... 351
Protocolos...................................... 196, 439
Proveedor ......237, 247, 252, 254, 256, 413
Proveedores...................237, 247, 252, 256
Proviene................................................. 155
Provincia ........................................ 416, 499
Próxima reunión..................................... 439
Próximas versiones estas preferencias
serán ampliadas................................... 43
Proyección ..................................... 367, 439
Proyecto................................................. 367
Proyecto ALBA....................................... 367
Proyecto ANGEL.................................... 355
Prueba ................................................... 400
Psicología .............................................. 445
Pública ........................................... 406, 423
Pública se coloca................................... 423
Publicación............................................. 439
Publicidad .............................................. 431
Printed Documentation
532
Público....................................................423
Pudiendo dejar items..............................256
Pudo saber .............................................400
Pueda .................................... 122, 339, 379
Pueda acceder .......................................380
Pueda ayudar .........................................379
Pueda contener ......................................254
Pueda crear............................................416
Pueda interpretar....................................266
Pueda intervenir ...............................83, 293
Pueda tenerla .........................................423
Pueda verse ...........................................151
Puedan ...................................................266
Pueden .................. 122, 152, 222, 315, 431
Pueden buscar alternativas....................431
Pueden convertirse ................................394
Pueden editarse .....................................196
Pueden existir excepciones......................47
Pueden instalarse manualmente................9
Pueden paliar .........................................439
Pueden reducir .......................................431
Puedo .............................. 99, 175, 312, 368
Puedo agregar valores...........................406
Puedo convivir........................................368
Puedo elegir ...........................................388
Puedo ver ...................................................4
Puerperio................................................126
Puerto.....................................................3, 4
Pues .............. 196, 263, 264, 268, 394, 416
Pues creemos.........................................196
Pues este les resuelve muchísimas cosas
..............................................................47
PUES NUNCA SE HAN REALIZADO
ESTUDIOS DE ...................................394
Pues siendo............................................254
Puestos.............................................87, 297
Pulsando.................................................256
Punto ............................... 12, 237, 247, 343
Puntos ......................................................12
Q
Queda.............................................228, 266
Quedar....................................................372
Quedará guardado .................................123
Quedará ingresada.................................233
Quedó organizada............................77, 288
Queremos...............................................383
Queremos incluir ....................................388
Queremos mostrar .................................379
Queremos transferir ...............................216
Queremos ver.........................................396
Quiebra.....................................................12
Quien......................................................178
Quien abona. 17, 23, 27, 90, 148, 170, 171,
263, 268, 269, 283, 300, 416
Quien decide ..................................237, 247
Quien formula.........................................248
Quien ingresa .............................17, 23, 283
Quien paga.......................... 17, 23, 27, 283
Quien quiere asignar........................84, 294
Quien realiza prácticas.............................27
Quien se aparta ..................................... 254
Quien viene............................................ 371
Quienes recibieron................................. 216
Quienes tendrán .................................... 416
Quiere administrar ................................. 139
Quiere dar alta ...........................17, 23, 283
Quiere realizar ................................. 77, 288
Quiere seguir manteniendo ese método. 83,
293
Quieren ver ............................................ 400
Química.................................................. 343
Quirofano ......................................... 36, 159
Quirófano ....................................... 159, 394
Quitar ..................................................... 341
Quitar comandos del servidor................ 351
Quitar conjuntos..................................... 315
Quórum.................................................. 439
R
Radio Frecuencia................................... 413
Radiólogo................................................. 36
Rama .......................................93, 303, 383
Rama del árbol....................................... 383
Rama Folder .......................................... 383
Ramas.................................................... 383
Ramas desplegadas ................................ 38
Rango ......................................85, 295, 348
Rango temporal ............................... 99, 312
Rara vez................................................... 47
Rayos.........................................36, 62, 193
Razón solamente conocida ..................... 12
Reacciones adversas ............430, 431, 439
Reacciones adversas e indicaciones
especiales .......................................... 439
Reacciones alérgicas pueden................ 431
Reactivos ............................................... 204
Reales...................................................... 38
Realice........................................... 263, 268
Realice cambios....................................... 38
Realidad.................196, 263, 268, 372, 419
Realiza...................................134, 233, 343
Realiza anotaciones............................... 438
Realiza COMPRAS........................ 237, 247
Realización ............................................ 345
Realizada esta aclaración explicaremos399
Realizada esta introducción veamos.... 263,
268
Realizadas ............................................. 139
Realizado............................................... 266
Realizado tendremos............................. 155
Realizamos talleres................................ 368
Realizan................................................. 431
Realizan cobros parciales hasta............ 274
Realizan constantemente .............. 263, 268
Realizando............................................. 341
Realizar...44, 155, 159, 160, 175, 216, 222,
225, 233, 248, 254, 383, 423, 429
Realizar acciones................................... 439
Realizar algún comentario ampliando ... 254
Realizar análisis basados...................... 196
Realizar comprobaciones ...................... 351
Índice
533
Realizar consultas ..................................362
Realizar estos cambios ..........................419
Realizar estudios............................149, 394
Realizar igualmente................................216
Realizar indicaciones .............. 51, 111, 328
Realizar mejor ........................................429
Realizar Pedido ......................................230
Realizar pedidos.....................................230
Realizar todo ..........................................429
Realizará ........................................237, 247
Realizaremos..................................168, 416
Realizarla................................................343
Realizarlas..............................................345
Realizó................................... 247, 254, 266
Realmente se resuelven.........................341
Recepcion...............................................345
Recepción83, 148, 204, 208, 233, 293, 339,
340, 345
Recepción del laboratorio.......................345
Recepción del pedido.............................204
Recepcionista carga...............................345
Receptor rechaza ...................................193
Receta ............................. 48, 325, 425, 431
Recetario colectivo .................................438
Recibe ............... 17, 83, 110, 283, 293, 375
Recibe antibióticos innecesarios............431
Recibe energía .......................................413
Reciben ..................................................431
Recibidas................................................252
Recibimos.......................................100, 309
Recibir ............................................216, 431
Recibirá ..........................................237, 247
Recibirlo..................................................208
Recibo ............................................193, 205
Recoger..................................................270
Recomendable buscarlo.............................4
Recomendable reiniciar............................45
Recomendación......................................196
Recomendaciones................... 48, 325, 439
Recomendaciones generales...........49, 326
Recomendamos ................ 38, 48, 216, 325
Recomendamos completar ..............90, 300
Recomendamos ingresar ...........3, 263, 268
Recomendamos muy especialmente .....430
RECOMENDAMOS VISITAR LOS
SIGUIENTES SITIOS VINCULADOS
CON EL PROYECTO ÁNGEL................1
Recomenzar ...............................................4
Reconocidos...........................................421
Recopilación...........................................439
Recopilar ................................................439
Recuadro superior............................77, 288
Recuerdan........................................49, 326
Recuerde...... 15, 38, 45, 48, 62, 77, 87, 93,
160, 186, 270, 288, 297, 303, 325, 375,
396
Recuerde completar.........................90, 300
Recuerde utilizar ....................................126
Recurso humano ................................47, 62
Recursos 237, 247, 367, 372, 379, 396, 431
Recursos deben estar disponibles......... 159
Recursos dedicados .............................. 430
Recursos disponibles............................. 439
Recursos económicos ........................... 439
Recursos humanos................................ 396
Recursos requeridos.............................. 396
Recursos se..................................... 87, 297
Rechazar e Imprimir......................... 57, 117
Rechazo........................................... 57, 117
Red ...................................................... 4, 11
Red eléctrica............................................ 15
Redimensionarse................................... 388
Reducing and preventing adverse drug
events to decrease hospital costs...... 431
Reducir.....................................87, 297, 315
Reembolsos........................................... 431
Referencia..................77, 87, 288, 297, 439
Referido ...........................62, 367, 380, 394
Referidos................................................ 396
Reforzando ............................................ 445
Regímenes posológicos ........................ 431
Registra..................................160, 247, 362
Registra aún........................................... 222
Registra drivers nuevos ......................... 351
Registración.....62, 152, 205, 223, 225, 375
Registración se hagan evidentes........... 367
Registraciones ............................... 100, 309
Registrada.............................................. 358
Registradas............................................ 363
Registramos........................................... 216
Registran cosas evidentes............. 263, 268
Registrando............................................ 168
Registrar100, 149, 220, 222, 252, 269, 309,
367
Registrar driver ..............................361, 362
Registrar este tipo.................................. 401
Registrar nuevos encuentros......... 106, 321
Registrar rutina .............................. 355, 362
Registrar todos....................................... 210
Registrará .............................................. 375
Registre todos................................ 263, 268
Registremos........................................... 165
Registro..................109, 149, 324, 339, 439
Registro del Profesional......................... 269
Registro será............................................ 38
Registros................................................ 192
Registros tienen..................................... 260
Regla general......................................... 396
Reglamentaciones ................................. 431
Reglamentar .......................................... 431
Reglamento............................................ 439
Reglas............................................196, 396
Reglas del contrato entre....................... 171
Reglas del firewall.................................... 11
Reglas generales................................... 396
Reglas particulares ................................ 396
Reglas sirven ......................................... 196
Regristrar driver ..................................... 355
Rehabilitación ........................................ 445
Rehidratación oral necesaria................. 431
Printed Documentation
534
Reingresar........................................93, 303
Reingreso ...............................................413
Reiteramos .............................................343
Relación................. 263, 264, 266, 268, 372
Relación jerárquica.................................132
Relación misma......................................372
Relacionada............................................445
Relaciones......................................368, 372
Relaciones costo/beneficio.....................439
Relaciones del grupo..............................371
Relaciones siempre................................368
Relevancia correspondiente al
empadronamiento...................17, 23, 283
Relevante .... 17, 23, 90, 132, 283, 300, 379
Remito del proveedor.............................204
Remito u otro dato relevante..................214
Remove the service....................................4
Rendición................................................270
Rendimiento ...........................................379
Rentabilidad............................................413
Reparadora.............................................499
Repetimos ................................................15
Repetimos ahora ....................................268
Repetirles .................................................12
Repita .............................. 15, 132, 137, 186
Replicará ..................................................62
Reporte.................... 85, 123, 147, 295, 388
Reporte haga click............................85, 295
Reporte indica ..................................57, 117
Reporte se genera............................99, 312
Reportes.. 85, 122, 124, 147, 295, 380, 388
Reportes disponibles..............................147
Reportes enlatados ................................122
Reportes pre-armados ...........................124
Reportes pueden....................................147
Reporting analítico se.............................379
Reposición se selecciona.......................149
Representa.................... 388, 419, 421, 439
Representación ..................... 263, 268, 383
Representación gráfica tal......................393
Representar............................................132
Representarlo.........................................406
Representarse....................... 100, 309, 351
Representen...........................................383
República Argentina...............................499
Requerido...............................................379
Requerimiento ........................................247
Requerimiento podrá recibir...................247
Requerimientos ..... 100, 237, 247, 309, 315
Requerimientos del propietario ........77, 288
Requerimientos diferentes .....................159
Requisito.................................................431
Requisitos...............................................270
Requisitos administrativos......................438
Requisitos esenciales cuyos pasos básicos
............................................................439
Reservar...........................................84, 294
Reservar turnos................................84, 294
Reservo ............................................84, 294
Resguardada..........................................439
Resguardar ............................................ 413
Residentes............................................. 499
Resistance ............................................. 431
Resistencia ............................................ 431
Resistencia prolonga ............................. 431
Resolución ............................................. 439
Resolución del Comité al solicitante...... 439
Resolver....17, 23, 100, 283, 309, 362, 363,
399
Resolver todas estas cuestiones............... 1
Respetar .......................................... 48, 325
Responder .............................100, 309, 380
Responsabilidad38, 49, 204, 210, 222, 228,
254, 256, 326, 351, 445
Responsabilidad clara acerca....17, 23, 283
Responsabilidad queda diluída entre ..... 83,
293
Responsable4, 83, 134, 160, 193, 204, 205,
222, 270, 293, 340, 419, 439
Responsable del consumo .................... 204
Responsable del Depósito..................... 233
Responsable del Depósito verá............. 233
Responsable del mismo ........................ 222
Responsable del servicio....................... 233
Responsable técnico.............................. 134
Responsable verá todos ........................ 256
Responsables ........................237, 247, 379
Respuesta....................4, 48, 325, 394, 431
Restablecer............................................ 445
Restantes máquinas solamente instalar.. 11
Resto..............................................256, 342
Resto del ANGEL................................... 423
Restricciones ......................................... 431
Resueltos............................................... 315
Resuelve.......................................... 83, 293
Resulta necesario detectar.................... 396
Resultado..83, 99, 178, 222, 227, 228, 256,
293, 312, 343, 348, 363, 365, 383, 439
Resultado del pedido ............................. 178
Resultado queda registrado................... 176
Resultado será....................................... 225
Resultado será leído................51, 111, 328
Resultado ud.............................................. 4
Resultados....110, 339, 348, 351, 365, 367,
372, 379
Resultados da........................................ 394
Resultados obtuvieron ........................... 380
Resultados quedaran guardados........... 348
Resultados se vayan obteniendo........... 348
Resultante................................................ 15
Resumen legal....................................... 425
Resúmen legal....................................... 425
Resumen legal creado........................... 425
Retornar resultado ................................. 355
Retornar rutinas .....................355, 359, 360
Retornar worklist............................ 355, 363
Reumatología......................................... 499
Reunión.................................................. 439
Reunión anterior inmediata.................... 439
Reunión correspondiente....................... 439
Índice
535
Reunión mensual ...................................439
Reuniones ..............................................439
Reuniones definiendo lugar....................439
Reunirse .................................................439
Reutilizada..............................................122
Reutilizado..............................................122
Revisar .................................... 57, 117, 445
Revisar constantemente todas.........57, 117
Revisar todos..........................................429
Revise.................................................45, 62
Revise si.....................................................4
Revocada ...............................................423
Revocar ..................................................239
Revocarlo ...............................................423
Revocarlos..............................................239
Revolución conceptual ...........................367
RFID ...............................................243, 413
Riesgo ....................................................445
Riesgos.............................................48, 325
Rigor científico........................................343
RIS_evaluacion ......................................454
Rnos .......................................................421
Robo impidiendo ....................................413
Roja según .............................................110
Rojas .... 357, 358, 359, 360, 361, 362, 363,
364, 365
Rojo femenino ........................................139
Rol .. 4, 17, 23, 28, 38, 41, 83, 90, 132, 139,
148, 149, 210, 230, 237, 239, 260, 283,
293, 300, 368, 375
Roles ................. 17, 28, 29, 36, 38, 41, 283
Roles disponibles .....................................38
Roles les permite aprender más rápido ..17,
283
Roles se realiza........................................38
Root............................................................4
Ropería.....................................................36
Routea....................................................351
Rubro Bienes..........................................237
Ruido ................................................83, 293
Rutina ........................ 4, 348, 355, 361, 363
Rutinas . 342, 343, 355, 359, 360, 362, 363,
364, 365
Rutinas al Servidor .........................359, 360
Rutinas automáticas...............................351
Rutinas cuyos valores se irán completando
............................................................348
Rutinas del driver al listado ....................359
Rutinas del driver se encuentran
registradas ..........................................362
Rutinas disponibles ................................359
Rutinas realizadas..................................360
S
Sábados ...........................................87, 297
Sabe ...............................................394, 423
Saber......................................................429
Saber adquirir...................................48, 325
Saber cuanto le cuesta...........................394
Saber cuanto le ha costado....................394
Saberlo ...................................................394
Sacan elementos ..................................... 43
Salas ........................................................ 27
Saldos............................................247, 270
Saldrá..................................................... 388
Salida ..................................................... 379
Salir..........................................99, 312, 380
Salir disparado................................. 83, 293
Saltando................................................. 383
Saltee ninguno......................................... 12
Salud.....1, 3, 11, 17, 23, 27, 48, 49, 90, 93,
99, 106, 132, 137, 139, 147, 148, 170,
171, 210, 237, 247, 260, 263, 268, 269,
283, 300, 303, 312, 321, 325, 326, 379,
380, 394, 396, 416, 419, 423, 425, 430,
431, 439, 445
Salud atendidos ..................................... 395
Salud construyen ........................... 263, 268
Salud deben respetar............................. 416
Salud del área........................................ 445
Salud del hospital................................... 439
Salud del individuo......................... 416, 445
Salud destinados ................................... 439
Salud individual...................................... 445
Salud Local del área .............................. 445
Sangre .....................36, 149, 152, 155, 204
Sangre Entera........................................ 155
Sangre entera obtendré......................... 152
Sangre otenemos................................... 152
SATI ....................................................... 499
Satisfacer............................................... 252
Satisfechos ............................................ 247
SCORE .................................................. 431
Script...................................................... 419
Scripts ...................................................... 11
Se..12, 17, 23, 57, 117, 137, 139, 148, 155,
159, 160, 168, 171, 208, 237, 247, 254,
256, 264, 283, 339, 341, 394, 401, 413,
423, 439
Se abre ..............................4, 132, 186, 239
Se abrirá ....................................17, 23, 283
Se accede..........................17, 23, 283, 401
Se accede mediante .............................. 171
Se accede se ......................................... 380
Se acepta................................................. 28
Se acumula agua................................... 406
Se acuso................................................ 193
Se agregan .............................................. 43
Se agrupan .................................... 383, 395
Se almacenan........................................ 348
Se almacenará junto........................ 84, 294
Se aplican .............................................. 193
Se archiva........................51, 111, 168, 328
Se asigna............................................... 239
Se asigna esa responsabilidad.............. 134
Se asigna todos ............................... 17, 283
Se asignan turnos............................ 77, 288
Se asignó al suministrar ........................ 165
Se asigno ese patrimonio ...................... 237
Se basa.................................................. 395
Se basan........................................ 395, 431
Printed Documentation
536
Se busque ........................................87, 297
Se calcula...............................................431
Se cerrará...................................................3
Se cobra .................................................274
Se cobran ...............................................270
Se coloca................................................413
Se colocó................................................122
Se comenzarán ......................................256
Se completa....................... 28, 51, 111, 328
Se compran lechugas.............................222
Se concreta seleccionando ....................341
Se conecta..............................................339
Se configura .....................................77, 288
Se considera.............................................12
Se consumen..........................................237
Se contraen obligaciones.......................256
Se convertirá ..........................................371
Se convierta............................................379
Se convierten............................................47
Se crean estos estándares.....................416
Se da ......................................................196
Se deben ................................................394
Se deben detectar....................................47
Se deben realizar ...................................160
Se deberá instalar ......................................3
Se decida grabarlos definitivamente ......348
Se define ................... 17, 23, 152, 159, 283
Se denomina MÁXIMO CONTROL........252
Se desarrollan ........................................396
Se descargará del stock.........................168
Se descontará ........................................168
Se desea emitir directamente.................256
Se desea guardar...................................348
Se desee realizar ...................................256
Se desperdician miles ............................431
Se desplegará ........................................383
Se desplegará más abajo.......................383
Se despliega.......... 104, 106, 178, 216, 321
Se despliegan.................................199, 252
Se destaca..............................................439
Se diferencian.........................................186
Se diferencian claramente......................396
Se editan ................................................419
Se ejecutará ...............................................3
Se ejecute.......................................357, 362
Se elige...................................................401
Se eliminan tareas administrativas...........47
Se elimine personal................................186
Se emite ................................ 359, 360, 361
Se emplearán .........................................439
Se encarga .............................................351
Se encuentra ................................4, 83, 293
Se encuentra dentro.................................45
Se encuentra familiarizado...............49, 326
Se encuentran ................. 12, 225, 396, 419
Se encuentran sus pedidos....................248
Se encuentren ............................................4
Se entrega..............................................367
Se enuncian............................................423
Se enviará ..............................................439
Se está atendiendo................................ 269
Se está solicitando................................. 351
Se estanca............................................. 401
Se estima............................................... 413
Se evalua............................................... 254
Se explicó ...................................... 109, 324
Se expone................................................ 36
Se expone al paciente al usar ......... 48, 325
Se expuso.............................................. 256
Se facturan............................................. 171
Se formulan tienen........................... 48, 325
Se genera .............................................. 380
Se generará ...............................17, 23, 283
Se guardan ............................................ 223
Se ha...................................................... 225
Se ha aceptado...................................... 239
Se ha elegido......................................... 132
Se ha registrado le pedirá identificarse . 380
Se ha resaltado...................................... 380
Se ha respetado..................................... 139
Se habilita ...................................... 425, 438
Se han configurado previamente........... 342
Se haya activado e iniciado....................... 4
Se haya realizado más .............................. 4
Se hayan realizado ................................ 439
Se hicieron....................................... 93, 303
Se identifica ..................................... 38, 149
Se imprime al................................... 77, 288
Se incorpora........................................... 196
Se incorporan......................................... 216
Se indica ..57, 117, 137, 152, 159, 214, 230
Se indican .............................................. 419
Se informa al cliente Angel mediante .... 358
Se ingresan directamente...................... 348
Se ingresen............................................ 348
Se inicia ................................................. 223
Se integra............................................... 269
Se introducen cambios ............................ 12
Se le agrega........................................... 155
Se le asigna ........................................... 165
Se le avisa al servidor............................ 358
Se le confeccione gratuitamente ........... 416
Se le entrega al paciente ................. 77, 288
Se le entregó material............................ 375
Se le ha solicitado.................................. 178
Se le habilita .......................................... 205
Se le han formulado............................... 233
Se le otorga............................................ 165
Se le presentará..................................... 254
Se le queda corto................................... 429
Se libera..................................................... 9
Se liberen nuevos módulos ....................... 9
Se limita ...................................50, 327, 439
Se liquida ............................................... 266
Se listan ...................................57, 117, 132
Se mantiene........................................... 155
Se modifica Cuando se agregan practicas
dentro ................................................. 419
Se monta................................................ 400
Se muestra.............................230, 256, 393
Índice
537
Se muestra abajo .............. 77, 87, 288, 297
Se necesita.............................................413
Se necesita hoy......................................379
Se nos brinde .........................................416
Se nutre del ÁNGEL...............................252
Se observa .............................................230
Se obtiene ..............................................430
Se obtienen ............................................367
Se opta ...................................................380
Se ordenan.............................................383
Se podrá controlar si negocia bien.237, 247
Se podrá emitir tal ..................................256
Se podrá sustituir ...................................439
Se prepara........................................57, 117
Se prescriben .........................................431
Se presenta ..............................................15
Se presenta más abajo ............................43
Se presentan ..................... 27, 43, 256, 439
Se presentará.........................................264
Se presente ............................................439
Se presiona ............................................252
Se prioriza ......................................100, 309
Se procede .......................................57, 117
Se produce .....................................228, 416
Se producen ...........................................222
Se producen raciones ............................222
Se produzcan ...................................12, 439
Se pueda ................................................439
Se pueden ..............................................274
Se pueden adquirir mediante receta .......51,
111, 328
Se pueden agregar.................................351
Se pueden agregar planes.....................170
Se pueden aplicar filtros temporales......230
Se pueden combinar ......................106, 321
Se pueden crear Categorías ..................199
Se pueden filtrar .....................................260
Se pueden incluir..............................77, 288
Se pueden realizar filtros temporales.....260
Se pueden registrar................................243
Se pueden repetir...........................100, 309
Se pueden utilizar...................................396
Se pulsa..................................................214
Se realice................................................367
Se realiza................. 93, 152, 216, 256, 303
Se realiza presionando...........................393
Se realizan............................. 210, 263, 268
Se realizaron ....................................57, 117
Se reciben ..............................................204
Se recomienda .......................................368
Se refiere además ..................................227
Se reflejó ................................................383
Se registra ..............................................149
Se registran ............................................149
Se registran puedan...............................260
Se repite facilitando................................315
Se repite INTENCIONALMENTE ...........315
Se repiten .......................................100, 309
Se requerirá............................................439
Se requiere.............................................269
Se retirara .............................................. 400
Se reunirá .............................................. 439
Se sabe.................................................. 394
Se saca............................................ 83, 293
Se selecciona......................................... 393
Se seleccionan....................................... 149
Se seleccionen....................................... 439
Se simplifica................................... 139, 343
Se solicita............................................... 230
Se solicitaron ......................................... 345
Se tendrá ............................................... 359
Se termina..............................363, 364, 365
Se tilda ................................................... 214
Se trabaja simultaneamente.................. 264
Se transfieren................................... 57, 117
Se trata .......................................... 237, 247
Se trate .................................................... 43
Se ubica................................................. 401
Se utiliza ................................................ 421
Se utilizan arrastrando........................... 388
Se va repitiendo....................................... 47
Se ve...................................................... 176
Se ven.................................................... 343
Se ven al realizar ....................................... 9
Se verá reflejado.................................... 406
Se verán afectadas.................................. 62
Se visualiza............................................ 348
Sea......................................................... 351
Sea C ......................................................... 3
Sea exacta....................................... 83, 293
Sea excata....................................... 83, 293
Sea necesario..........................87, 297, 439
Sea posible ............................................ 358
Sea válido .............................................. 359
Sea veraz................................................. 38
Sean nuevamente completados ...... 93, 303
Secretaria.17, 23, 36, 83, 87, 283, 293, 297
Secretaria al asignar..........77, 87, 288, 297
Secretaría del Comité ............................ 439
Secretaria del servicio...................... 83, 293
Secretaria ha concluido ................... 87, 297
Secretaria informa............................ 83, 293
Secretaria podrá ver ........................ 87, 297
Secretaria realizó............................. 87, 297
Secretarias.................................17, 23, 283
Secretarias maneje.......................... 87, 297
Secretarias tienden....................17, 23, 283
Secretario del Comité ............................ 439
Secretario del Comité será .................... 439
Secretario redactará .............................. 439
Sector privado........................................ 431
Sector público ........................................ 431
Sector superior izquierdo................. 77, 288
Sectores......................................... 237, 247
Secuencia lógica..............................87, 297
Secundarias..................................... 49, 326
Secundario............................................. 395
Seguimiento...........................431, 439, 445
Seguimiento del uso .............................. 431
Seguimiento del uso mundial................. 431
Printed Documentation
538
Seguir .................... 3, 47, 48, 186, 325, 487
Seguir este procedimiento..........................9
Seguirse ...................................................62
Segunda fue emitida ..............................363
Segundo .................................. 47, 210, 270
Segundo círculo le permite ver elementos
............................................................193
Segundo círculo permite ver ..................193
Segundo paso ............................47, 48, 325
Segundo renglón ..............................77, 288
Segundo término ....................................439
Segundos .........................................83, 293
Seguridad ........................ 38, 425, 430, 439
Seguridad consultenos enviando .............11
Seguridad consúltenos enviando .............11
Seguro.. 17, 23, 27, 90, 148, 170, 171, 263,
268, 269, 283, 300, 416
Seguros ............................... 1, 27, 419, 431
Selección......... 49, 264, 326, 380, 430, 439
Selección apropiada...............................439
Selección del medicamento48, 49, 325, 326
Selección del oferente............................248
Selección racional basada .....................439
Selección utilizados................................439
Selecciona............................... 49, 247, 326
Selecciona mediante..............................266
Seleccionada..........................................230
Seleccionadas ........................................216
Seleccionado......................... 266, 343, 439
Seleccionamos .............. 134, 216, 220, 383
Seleccionamos Nuevo Encuentro ..........220
Seleccionando....................... 106, 239, 321
Seleccionándolo ...............................93, 303
Seleccionar... 48, 50, 90, 93, 186, 192, 210,
230, 239, 274, 300, 303, 325, 327
Seleccionar cargos.................................186
Seleccionar del listado completo............139
Seleccionar estas preferencias varía según
..............................................................43
Seleccionar MySQL....................................3
Seleccionarlo..........................................345
Seleccione.. 3, 38, 84, 85, 90, 99, 132, 137,
139, 186, 192, 239, 294, 295, 300, 312
Seleccione del ..........................................41
Seleccione historial ................................147
Seleccione imprimir ..........................85, 295
Seleccione Mi agenda personal .......77, 288
Seleccione reportes................................147
Seleccione reservar..........................84, 294
Selecciónela .............................................41
Selecciones ......................................38, 379
Selecciono del listado.............................176
Selecionando varios...............................139
Selector ..................................................351
Selector recibe todos..............................351
Semáforo....................................................4
Semáforo cuya luz esté presumiblemente.4
Semana ......................................47, 77, 288
Semanas se vuelcan al uso del sistema..47
Semejante magnitud implica duplicar ......12
Senadores.............................................. 416
Sencillo ......................................17, 47, 283
Seno del Comité representa.................. 439
Sensación .............................................. 429
Sensitive issue....................................... 431
Sentido................................................... 394
Sentido genérico refiriéndonos...... 106, 321
Sentido real............................................ 429
Señalar........................................... 401, 438
Sepa exactamente..................................... 9
Separación............................................. 339
Separación varian.................................. 368
Separadamente ..................................... 431
Separadas................................55, 115, 332
Separado ...............................171, 210, 248
Separar .................................................. 395
Será .........................................99, 260, 312
Será impreso.................................... 99, 312
Será realizado........................................ 247
Será representado ................................. 110
Será requerido ....................................... 358
Será transferido ..................................... 205
Serán .............................................134, 413
Serán impresos...................................... 388
Serán parte del pedido .......................... 248
Serán publicitados ................................. 260
Serán utilizados ..................................... 210
Seridor envía.......................................... 363
Serie.........................................93, 303, 379
Servicio1, 4, 57, 62, 87, 117, 132, 134, 139,
146, 149, 160, 175, 205, 230, 233, 237,
247, 270, 297, 340, 351, 380, 394, 439,
499
Servicio del solicitante ........................... 230
Servicio específico................................. 237
Servicio farmacéutico............................. 439
Servicio fue ............................................ 266
Servicio habilita...................................... 247
Servicio ignora cuanto ha consumido.... 380
Servicio intentando agregarle................ 396
Servicio se obtiene................................. 396
Servicio tercerizado ............................... 274
Servicios ...27, 87, 132, 297, 394, 396, 429,
439, 445
Servicios asignados......................... 87, 297
Servicios clínicos ................................... 439
Servicios correspondientes.............. 57, 117
Servicios existentes ............................... 134
Servicios GENERALES ......................... 396
Servicios MÉDICOS............................... 396
Servicios ya creados.............................. 139
Servicios/comandos solicitados............. 351
Servidor.......4, 11, 339, 351, 358, 361, 362,
401, 413
Servidor acepta...................................... 365
Servidor actualiza ..................358, 361, 363
Servidor adquiere................................... 351
Servidor agrega .............359, 360, 363, 365
Servidor brinda....................................... 351
Servidor busca.......................359, 360, 363
Índice
539
Servidor busca al cliente através ...........364
Servidor busca al Driver correspondiente
....................................................358, 362
Servidor da .............................................364
Servidor desarrollado .............................351
Servidor elimina al cliente ......................364
Servidor emite ................................359, 360
Servidor envía ................................358, 363
Servidor está ............................................11
Servidor identifica...........................363, 364
Servidor identifica al driver.....................365
Servidor informa al cliente angel............358
Servidor inserta ......................................365
Servidor lee ....................................357, 362
Servidor LISA conectado........................340
Servidor LISA cuenta .............................351
Servidor Offline...............................357, 362
Servidor Online..... 358, 359, 360, 361, 362,
363, 364, 365
Servidor Online configurado...........357, 362
Servidor persiste.....................................358
Servidor recibe ...............................358, 361
Servidor recibirá .....................................413
Servidor registra .....................................363
Servidor se configura .....................357, 362
Servidor tenga colocados FIREWALL......11
Servidor valida................................359, 360
Servidor valida consistencia e integridad
............................................................358
Servidores ..............................................416
Servidores autorizados...........................416
Sesgada .................................................431
Sesión.....................................................380
Set ..........................................................363
Settings.......................................................4
Sevidor persiste......................................362
Sexo ...............................................139, 395
Sexo femenino........................................139
Sexo masculino ......................................139
Si3, 4, 12, 17, 23, 38, 45, 47, 49, 77, 83,
87, 93, 99, 122, 139, 186, 210, 243, 248,
254, 256, 270, 274, 283, 288, 293, 297,
303, 312, 326, 343, 348, 358, 363, 364,
365, 406, 429, 431, 439
Si aún existen turnos......... 84, 87, 294, 297
Si bien.............................................196, 439
Si bien continuará.....................................12
Si bien jerarquicamente depende...........222
Si coloca números............................93, 303
Si convivo ...............................................368
Si damos.................................................368
Si definimos............................................196
Si desea imprimir..............................99, 312
Si desea modificar esta medida ...............11
Si deseamos agregar Categorías debemos
presionar.............................................199
Si esos tipos ...........................................199
Si esta.....................................................256
Si ha seguido..........................................425
Si ha sido validado ...........................57, 117
Si ha utilizado............................................. 4
Si hacemos click .................................... 383
Si hay ..................................................... 361
Si le falta .................................................. 45
Si mañana viniera Bart .......................... 375
Si mismo ................................................ 430
Si mismo sino................................... 87, 297
Si necesita eliminar opciones .................. 41
Si necesita realizar cambios............ 77, 288
Si quiere................................................. 147
Si recién comienza................................. 186
Si se han seguido todos ............................ 3
Si se justifica.......................................... 394
Si se solicitan rutinas ............................. 343
Si se tilda ............................................... 168
Si se trata.........................55, 115, 149, 332
Si se tratara............................................ 345
Si se utiliza esta opción ......................... 256
Si seguimos ........................................... 204
Si sólo ...................................................... 45
Sí suficiente ................................... 263, 268
Si trabajamos......................................... 368
Si Ud15, 17, 23, 87, 93, 175, 283, 297, 303,
380
Si utilizaramos........................................ 222
Si vamos ................................................ 368
Si ya está listo........................................ 230
Siempre..4, 38, 49, 109, 152, 186, 324, 326
Siempre cerca.......................................... 15
Siempre conceptos .......................... 49, 326
Siempre hay pérdidas tanto................... 152
Siempre se elige ........................17, 23, 283
Siempre se presentan casos ................. 315
Siempre se trata..................................... 367
Siendo.................................................... 196
Siendo responsable ....................... 237, 247
Siga......................................12, 38, 77, 288
Siga este procedimiento .......................... 15
Siga estrictamente estos pasos............... 15
Siga nuevamente............................. 77, 288
Sigamos........................................... 87, 297
Siginifica................................................. 155
Significa ..87, 237, 247, 263, 268, 274, 297,
341
Significado ............................................. 132
Signo........41, 124, 139, 171, 264, 274, 315
Signos......................................43, 160, 220
Signos más ............................................ 225
Sigue modelo......................................... 351
Siguiendo............................................... 239
Siguiente.....3, 47, 160, 225, 230, 256, 340,
343, 345, 371
Siguiente error ......................................... 45
Siguiente forma...15, 43, 83, 134, 208, 210,
252, 256, 293, 371, 372
Siguiente listado..................................... 110
Siguiente opción ....................106, 171, 321
Siguiente página del Manual ...51, 111, 328
Siguiente pantalla9, 11, 106, 152, 197, 214,
225, 227, 254, 266, 321
Printed Documentation
540
Siguiente pantalla le permitirá incorporar
............................................................170
Siguiente paso........................................239
Siguiente punto explicamos .....................47
Siguiente vista ........................................383
Siguientes...................................................9
Siguientes accesos directos...................375
Siguientes actividades............................396
Siguientes áreas.......................................62
Siguientes ejemplos ...............................193
Siguientes elementos.............................171
Siguientes formas...........................106, 321
Siguientes funciones ......................149, 270
Siguientes hojas le permiten ajustar Caja
............................................................419
Siguientes opciones ...............................264
Siguientes pasos ........................62, 77, 288
Siguientes versiones del ANGEL ...........170
Símbolos.........................................100, 309
Similar al del Ángel.....................................3
Simple.......................................................47
Simple agenda............................................1
Simple llamado telefónico ......................252
Simple tarea ...........................................380
Simplemente...................................175, 367
Simplemente limpie ..........................99, 312
Simplemente seleccionando ..................148
Simplificación..........................................260
Simplificando ................... 87, 109, 297, 324
Simplificar................................ 43, 193, 342
Simplifique................................................12
Simpson..........................................367, 368
Simpson e incorporar .............................368
Simpson se les agrega...........................367
Simultaneamente se actualiza ...............220
Simultáneo................................................47
Sincroniza.......................................351, 361
Sino ................. 77, 288, 343, 367, 413, 439
Sino servicios efectivamente prestados.396
Sino solamente aquellos ................263, 268
Síntesis...................................................379
Sirvan .....................................................160
Sirve .......................................................423
Sistema38, 44, 47, 227, 343, 394, 395, 399,
400, 401, 413, 419, 421, 429, 430, 439
Sistema armado .....................................430
Sistema calcula ......................................227
Sistema Contable ...................................260
Sistema creado.......................................134
SISTEMA DE INFORMACION
GEOGRAFICA....................................400
Sistema está configurado.........................11
Sistema FARO........................................413
Sistema igual guarda registro.................216
Sistema le...............................................225
Sistema le indicará ...................................45
Sistema le pide...............................380, 425
Sistema necesita saber............................47
Sistema operativo.....................................12
Sistema SUGIERE .................................345
Sistema Único........................................ 445
Sistemas contables................................ 260
Sistemas impositivos ............................. 260
Sistemas operativos................................. 12
Sistemas partiendo .................................. 47
Situación ideal........................................ 152
Situación incierta...................................... 12
Situación más común....................... 83, 293
Situaciones ............................................ 345
SNOMED ............................................... 473
Snow estudió ......................................... 400
Snow había muerto hacía...................... 400
Snow usó hace 160 años ...................... 400
Sobra .............................................237, 247
Sobrecarga ............................................ 431
Sobreturno .........................84, 87, 294, 297
Sobreturno solamente se habilita ..... 84, 87,
294, 297
SOBRETURNOS ...............84, 87, 294, 297
Social .............................................394, 455
Sociedad................................................ 499
Sociedad Argentina................................ 499
Sociedad Latinoamericana .................... 499
Sociedades ............................................ 499
Sociedades científicas ................... 100, 309
Sociedades médicas.............................. 416
Sociedades participantes....................... 499
Soft..................................................... 11, 15
Software 1, 3, 11, 38, 41, 45, 48, 90, 93, 99,
132, 137, 139, 147, 186, 192, 247, 248,
252, 254, 256, 260, 300, 303, 312, 325,
447
Software ÁNGEL.................................... 413
Software más decepcionantes del 2007.. 12
Sola liquidación múltiples facturas
correspondientes................................ 266
Solapa............................................171, 345
Solapa siguiente .................................... 230
Solapas....................................90, 300, 368
Solicita ...........233, 237, 247, 248, 254, 425
Solicita se le suministre algún ....... 237, 247
Solicitado ............................................... 233
Solicitan ................................................. 274
Solicitando ............................................. 343
Solicitando determinaciones.................. 343
Solicitante ......................247, 248, 254, 439
Solicitante opina solamente................... 254
Solicitante prefiere ................................. 254
Solicitar ..................................248, 343, 416
Solicitar ayuda ....................................... 371
Solicitud debidamente requisitado......... 439
Solicitudes...................................... 233, 439
Soluciones ............................................. 222
Sometida................................................ 152
Somos simpáticos.................................... 15
Sonda nasogástrica ............................... 204
Soplos.................................................... 315
Soportar ................................................. 430
Sosteniendo........................................... 400
Specialist_subtotal................................. 419
Índice
541
Start the service..........................................4
Stock... 36, 47, 57, 117, 168, 204, 214, 216,
220, 222, 223, 225, 228, 237, 247, 248,
269
Stock Ácido Acetilsalicílico.....................269
Stock central...........................................222
Stock está administrando.......................248
Stock Farmacia Dispensación..................36
Stock Farmacia Dispositivos ....................36
Stock hasta.............................................222
Stock maderas........................................222
Stock principal ........................................222
Stock propio se maneja..........................248
Stocks.....................................................204
Strategic Council on Resistance in Europe
............................................................431
Suba .......................................................155
Submenús graficados más.....................252
Sub-opción Pegar.....................................15
Subsidiar.................................................368
Subsistema.............................................351
Subsistemas...................................237, 247
Subtotal ..................................................419
Subtotales...............................................419
Suficiencia ..............................................445
Suficiente................................................256
Suficiente antelación ..............................439
Suficientes..............................................199
Suficientes datos ....................................254
Sufrimiento .............................................431
SUGERENCIAS .......................................47
Sujeta .....................................................416
Sujeto .............................................367, 371
Suma ..................................... 254, 396, 419
Sumas fijas iguales ................................274
Suministra al paciente............................438
Suministrados al paciente ......................222
Suministrar .............................................439
Suministrar debido .................................210
Suministrarse........................... 55, 115, 332
Suministro...............................................431
Suministro mediante.................................47
Suministros.............................................396
Suministros ÁNGEL ...............................266
Superficie................................................132
Superficie ocupada.................................406
Superintendencia ...................................416
Superior................................. 256, 341, 439
Supervisar ............................... 48, 325, 431
Supervisión.............................................431
Supervisión del personal sanitario .........431
Supongamos ..........................................425
Supuesto ........................................315, 380
Surge..............................................263, 268
Surge históricamente .............................395
Surgen del ÁNGEL.................................379
Surte medicamentos ..............................438
Surtía......................................................400
Surtimiento del recetario colectivo .........438
Surtirse ...................................................438
Sus acciones se vuelcan directamente al
paciente................................................ 47
Sus actividades.............................. 379, 396
Sus autores............................................ 394
Sus características................................. 204
Sus costos ............................................. 396
Sus datos................................................... 4
Sus datos personales estén completos... 41
Sus departamentos................................ 148
Sus diversas especialidades acompañados
............................................................ 396
Sus efectos ............................................ 431
Sus familiares ........................................ 431
Sus familias............................................ 431
Sus grados............................................. 396
Sus hijos ................................................ 367
Sus insumos .......................................... 233
Sus integrantes...................................... 439
Sus medicamentos P....................... 49, 326
Sus medicamentos P le permitirán
concentrar sus esfuerzos............. 49, 326
Sus miembros........................................ 439
Sus necesidades............................ 109, 324
Sus nombres.......................................... 269
Sus observaciones................................. 400
Sus pacientes .............................. 1, 48, 325
Sus permisos ......................................... 380
Sus preferencias...................................... 41
Sus propias opciones............................. 388
Sus recursos.................................... 49, 326
Sus repercusiones ................................. 431
Sus respectivas posiciones ................... 383
Sus resultados ....................................... 339
Sus saldos ............................................. 260
Sus siglas....................................... 339, 400
Sus sistemas.......................................... 351
Sus vínculos........................................... 393
Sustituido provisionalmente................... 439
Suya................................................. 49, 326
Suyo......................................................... 15
Systematic review of the prospective and
retrospective studies .......................... 431
T
Tabla ..4, 186, 192, 237, 239, 263, 268, 421
Tablas ....................................380, 392, 419
Tablero................................................... 379
Tabulación ..................................... 100, 309
Tal .................................................. 254, 394
Tal día .............................................. 83, 293
Tales ...................................................... 431
Tales días atiende pacientes del
financiador OSDE......................... 87, 297
Taller ................................................ 36, 222
Talleres .................................................. 368
Tamaño.......................................... 388, 439
Tampoco................................................ 423
Tampoco están configuradas ................ 270
Tampoco se compra ...................... 237, 247
Tan grande............................................. 367
Tangencial ............................................. 399
Printed Documentation
542
Tanto ........................... 3, 93, 303, 431, 439
Tanto aplicable ...............................237, 247
Tanto paciente..................................93, 303
Tanto podrá utilizar.................................416
Tanto se espera .....................................363
Tanto Ud.................................................375
Tantos pesos..........................................254
Tarea ....................................... 87, 160, 297
Tarea administrativa dándole...........57, 117
Tarea comienza eligiendo ..............106, 321
Tarea recorriendo...................................233
Tareas ............... 4, 160, 178, 396, 423, 429
Tareas administrativas NECESARIAS...438
Tareas planificadas ................................160
Tarjeta ....................................................445
Tarjetas...........................................419, 421
TCP/IP existe..........................................351
Tecla...........................................................3
Tecla Impr.Pant ........................................15
Teclado.....................................................15
Teclados...................................................15
Teclados numéricos .................................15
Técnico.....................................................36
Tecnicos .................................................351
Tecnología cambia .................................196
Techo......................................................375
Teléfono..................................................431
Teléfonos..........................................77, 288
Televisión ...............................................270
Tema ..................... 196, 222, 383, 399, 430
Tema rechazó airadamente ...................400
Temas.....................................................439
Temas pendientes..................................439
Temor .....................................................431
Temporalidad..........................................196
Tendrá ................................................3, 264
Tendrá acceso........................................380
Tendrá esta nueva CARPETA ...............383
Tendrá toda ......................................99, 312
Tendremos grupos .................................368
Tendría sentido hablar ...........................388
Tenemos................................ 315, 367, 394
Tenga .....................................................237
Tenga creados........................................237
Tenga este ROL tendrá esta opción
disponible............................................423
Tenga paciencia .......................................47
Tenga presente ................................47, 248
Tengamos...............................................196
Tengan ...........................................139, 416
Téngase presente ..................................264
Teniendo................................ 237, 247, 439
Teniendo presente .................................439
Teoría ...............................................87, 297
Terapéutica.....................................430, 439
Terapéutica dirigida al equipo ................439
Terapeútica razonada ......................48, 325
Terapia ...........................................394, 439
Terapia Intensiva....................................499
Tercer círculo permite ocultar...........87, 297
Tercer paso................................47, 48, 325
Tercero........................................... 274, 423
Terceros se utiliza.................................. 274
Termina.......................................... 205, 208
Terminal................................................. 438
Terminar..................................................... 3
TERMINATOR ......................................... 12
Terminología usual ................................ 132
Términos................................................ 256
Términos generales identificamos......... 204
Terner .................................................... 419
Terreno .................................................. 400
Tesorero........................................... 36, 270
Tesorero ha impuesto............................ 274
Texto ..48, 77, 122, 124, 186, 270, 288, 325
Texto básico........................................... 123
Texto creado.......................................... 123
Texto le permite realizar ........................ 160
Texto libre ........................................ 93, 303
Texto queda incorporado....................... 124
Textos específicos ................................. 430
Textos guardados .................................. 122
The European roadmap to combat
antimicrobial resistance...................... 431
The Netherlands .................................... 431
Thread.................................................... 351
Thread Pool ........................................... 351
ThreadPool ............................................ 351
Tiempo....77, 106, 186, 237, 254, 288, 315,
321, 367, 379, 380, 388, 429
Tiempo disponible............................ 83, 293
Tiempo mínimo ................................ 83, 293
Tiempo real............................................ 379
Tiempo suficiente................................... 431
Tiempos ........................................... 87, 297
Tienen......................................47, 193, 315
Tienen administraciones separadas...... 248
Tienen saldo .......................................... 193
Tienen tiempo ........................................ 431
Tienen turno........................................... 270
Tildamos ................................................ 216
Tildar .......................................................... 3
Tilde .................................87, 216, 274, 297
Time_begin ............................................ 419
Tinta ....................................................... 204
Tinta pues .............................................. 204
Típica ......................................................... 3
Tipo ...38, 41, 149, 186, 193, 199, 210, 230,
260, 368, 371, 388, 393, 439
TIPO podemos seleccionarlo................. 210
Tipo se despliega................................... 210
Tipo se despliegan................................. 197
Tipo tienen definiciones muy claras....... 196
Tipo voy ................................................. 371
Tipos51, 111, 147, 195, 196, 197, 199, 270,
328, 368, 380, 419
Tipos básicos......................................... 379
Tipos contienen definiciones genéricas. 371
Tipos este vacío pulsaremos................. 210
Tipos posibles........................................ 199
Índice
543
Titular..............................................423, 425
Titularidad del lote ..................................406
Tocando..................................................429
Toda ...................... 222, 264, 383, 438, 439
Toda actividad dirigida ...........................439
Toda decisión terapéutica ................48, 325
Todas...... 49, 315, 326, 341, 363, 383, 416,
438, 439
Todas estas áreas....................................62
Todas estas intervenciones tienen.........431
Todavía...................................................239
Todo 47, 186, 237, 339, 367, 394, 419, 429,
439
Todo azul está completa ........................139
Todo blanco............................................139
Todo caso...............................................439
Todo rojo está completa.........................139
Todo verde está completa......................139
Todos...... 12, 15, 47, 87, 93, 100, 147, 196,
210, 237, 256, 263, 264, 268, 297, 303,
309, 348, 379, 380, 393, 394, 400, 431,
439
Todos estos procesos ......................83, 293
Todos estos sectores ...............................62
Todos lados se hace exactamente...........47
TODOS LOS TECLADOS TIENE ESA
TECLA ..................................................15
Todos nos resistimos ...............................47
Todos pasan...........................................380
Toma 49, 254, 326, 339, 379, 383, 394, 431
Tomado ..................................................196
Toman correctamente ............................431
Toman crean ............................................47
Toman decisiones ..................................379
Tomar ...................... 12, 339, 379, 406, 439
Tomar decisiones racionales..........380, 394
Tomarse .................................................394
Tomates..................................................222
Tomógrafo podemos aplicar otro criterio
más complejo......................................396
Tóner ......................................................204
Top_for_period .......................................419
Tornado le arrancó .................................375
Torta .......................................................380
Total................. 49, 326, 380, 394, 396, 419
Total existente ........................................155
Total_payment........................................419
Totales....................................................274
Totalidad.......................... 99, 312, 413, 429
Traducción..............................................351
Traducción incluso .................................196
Traer última ficha..............................93, 303
Transcribe...............................................438
Transcribe medicamentos prescriptos ...438
Transcribir...............................................438
Transcripción..........................................438
Transferencia 100, 193, 205, 208, 216, 233,
309
Transferencia del stock ....................57, 117
Transferencias........................................270
Transferencias ha realizado .................. 205
Transferencias pendientes .................... 216
Transferencias se han realizado............ 208
Transferida............................................. 423
Transferido............................................. 146
Transferidos........................................... 193
Transferir................................................ 216
Transferir elementos.............................. 216
Transferir menos.................................... 233
Transferirá.............................................. 233
Transformación...................................... 379
Transfusión ............................................ 149
Transitorio.............................................. 196
Transporte.............................................. 339
Tras........................................................ 439
Traslada................................................. 438
Traslado................................................. 438
Trasmisión ............................................. 400
Tratados................................................. 431
Tratamiento Medicamentoso ..51, 111, 328,
438
Trauma................................................... 315
Trazabilidad ................................... 155, 416
Trazados................................................ 149
Triage..................................................... 110
Triángulo................................................ 239
Turno..................................77, 84, 288, 294
Turno así.......................................... 87, 297
Turno normal......................84, 87, 294, 297
Turno tenga........................77, 87, 288, 297
Turnos.....17, 23, 28, 47, 77, 83, 84, 85, 87,
274, 283, 288, 293, 294, 295, 297
Turnos acerca del cambio ............... 83, 293
Turnos reservados........................... 85, 295
Tutorial................................................... 147
Type ........................................................... 4
Type topic text here ............................... 339
Typical........................................................ 3
U
U otro sentido vuelan............................. 394
Ubicación ............................................... 3, 4
Ubicada.................................................. 388
Ubicado.................................................. 348
Ubicar..................................................... 247
Ubicar fisicamente ................................. 132
Ultrasonido............................................. 445
UMLS..................................................... 475
URM....................................................... 439
US .......................................................... 431
User name ................................................. 3
Uso355, 357, 358, 359, 360, 361, 362, 363,
364, 365, 401
Usuario.................................17, 22, 38, 283
Utilizadas ................................................. 27
Utilizando ....................................... 124, 155
V
Vacuna...................................165, 168, 216
Vacuna está asociada ........................... 165
Vacunación ............................................ 165
Printed Documentation
544
VACUNACIÓN permite crear distinto tipos
............................................................165
Vacunas..................................................165
Vacunas disponibles ..............................168
Vademecum .....................................44, 168
Vademécum .......................................41, 44
Vademecum comercial............ 51, 111, 328
Vademecum comercial contiene .....51, 111,
328
Vademécum haga click ............................44
Vademécum le permite acceder...............44
Vademecum vinculado...........................269
Valid integer value......................................4
Vehículos..................................................36
Ventanas ................................................392
Ventas ....................................................413
Ventilación..............................................380
Ver..........................................................393
Version ...................................................416
Versión ...........................................463, 464
Vez ...........................................................41
Vías ........................................................439
Víctimas..................................................400
Viene cargado ........................................171
Vigente ...................................................416
Vigilancia Epidemiológica e informar .....445
Vincula............................................254, 372
Vinculados................................................47
Vinculantes del oferente.........................256
Violencia familiar ....................................368
Virología .................................................499
Visión global ...........................................394
Visita...............................................106, 321
Visita familiar ..........................................445
Visitas.....................................................148
VISTA ...............................................12, 380
Vistas .............................................106, 321
Visualizar varios meses simultáneamente
...................................................... 87, 297
Voluntad política .................................... 439
W
WHO Media centre ................................ 431
WIN .......................................................... 12
Win7..................................................... 4, 12
Windows .......................................... 3, 4, 12
Windows NT............................................... 4
Windows VISTA....................................... 12
Winmysqladmin.exe............................... 3, 4
Word ........................................................ 47
Worker deriva......................................... 351
Worker obtiene....................................... 351
Workers.................................................. 351
Worklist .................................................. 363
Worklist al driver .................................... 363
Worklist al servidor................................. 363
Worklist enviado al driver....................... 363
Worklist se envía vacío.......................... 363
Www.proyectoangel.net......................... 413
Www.proyectoangel.net/Internacionalizacio
n_tablas.htm....................................... 270
WWW.PROYECTOLISA.NET ............... 339
X
X días atrás hasta x días atrás .............. 388
XML........................................................ 260
XP ........................................................ 4, 12
XP al ........................................................ 12
Xxx ......................................................... 416
Y
Yesos ............................................... 87, 297
Z
Zona....................................................... 400
Zoom..............................................388, 401

Manual

  • 1.
  • 3.
    iii Table of Contents ÁNGEL.......................................................................................................................................... 1 SISTEMA INTEGRAL DE ADMINISTRACIÓN DE SALUD.......................................................... 1 Instalación ..................................................................................................................................... 3 Instalación.................................................................................................................................. 3 Instalación.................................................................................................................................. 4 Nombre del Servidor.................................................................................................................. 8 Módulos incluidos ...................................................................................................................... 9 Instalando módulos................................................................................................................ 9 Instalación en red .................................................................................................................... 11 Angel en red......................................................................................................................... 11 Instalación en VISTA y Windows 7.......................................................................................... 12 Instalación en VISTA y Win7................................................................................................ 12 ¿Cómo pedir ayuda personal?.................................................................................................... 15 Escribiendo un mail para pedir ayuda. .................................................................................... 15 ANGEL en el hospital.................................................................................................................. 17 Uso del Software ..................................................................................................................... 17 No hacer esto....................................................................................................................... 17 Acceso rápido ...................................................................................................................... 17 Uso en el consultorio............................................................................................................ 22 Palabras utilizadas............................................................................................................... 27 Roles .................................................................................................................................... 28 Accesos Directos ................................................................................................................. 38 ¿ Cómo crear un nuevo usuario? ........................................................................................ 38 ¿ Qué hacer la primera vez que ingreso como médico?..................................................... 41 Preferencias ......................................................................................................................... 43 ¿ Qué es el vademecum...................................................................................................... 44 ¿ Cómo instalar un módulo?................................................................................................ 44 Informatizando un Hospital...................................................................................................... 47 Informatizando un Hospital .................................................................................................. 47 Circuito del Medicamento..................................................................................................... 48 Otra estrategia válida........................................................................................................... 62 El Personal........................................................................................................................... 68 Agendas de Turnos ................................................................................................................. 77 ¿ Cómo configurar mi agenda? ........................................................................................... 77 Crear un Responsable de turnos ......................................................................................... 83 ¿ Cómo reservar turnos? ..................................................................................................... 84 ¿ Cómo crear reportes de agendas?................................................................................... 85 Turnos en Hospitales ........................................................................................................... 87 Historia Clínica......................................................................................................................... 90 ¿Cómo dar de alta un paciente?.......................................................................................... 90 ¿Cómo guardar una consulta? ............................................................................................ 93 ¿ Cómo imprimir una historia clínica?.................................................................................. 99 Entendiendo las pantallas.................................................................................................. 100 Pediatría............................................................................................................................. 103 Revisando la Historia ......................................................................................................... 105 Cargando nuevos datos..................................................................................................... 108 Triage ................................................................................................................................. 109 Medicamentos en Internación............................................................................................ 110 Evoluciones pre definidas .................................................................................................. 121 Módulos.............................................................................................................................. 124 Departamentos y Camas....................................................................................................... 131 Departamentos y Costos.................................................................................................... 131 Admisión y Egresos ........................................................................................................... 136 Mesa de entradas .............................................................................................................. 146 Banco de Sangre................................................................................................................... 147 Conceptos generales ......................................................................................................... 147 Incorporación de donaciones............................................................................................. 147
  • 4.
    Printed Documentation iv Productos ...........................................................................................................................149 Producción de Hemoterapia............................................................................................... 149 Utilizando los procesos definidos....................................................................................... 153 Agenda de Quirófano............................................................................................................. 156 Agenda de Quirófano......................................................................................................... 156 Enfermería ............................................................................................................................. 157 Enfermería.......................................................................................................................... 157 Vacunación ............................................................................................................................ 161 Vacunación......................................................................................................................... 161 Registrando la Vacuna....................................................................................................... 164 Administrador de Convenios.................................................................................................. 165 Administrador de Convenios.............................................................................................. 165 Configurar un plan.............................................................................................................. 166 Solicitud de prácticas............................................................................................................. 171 Solicitud de prácticas ......................................................................................................... 171 ¿Cómo pedir una práctica?................................................................................................ 172 Resultado del pedido .........................................................................................................173 Esterilización.......................................................................................................................... 174 Procesos de esterilización ................................................................................................. 174 Pedido de esterilización ..................................................................................................... 175 Aceptación de los elementos esterilizados........................................................................ 177 Registro de la esterilización ............................................................................................... 178 Recepción de los materiales esterilizados......................................................................... 180 Administración ....................................................................................................................... 181 Personal ............................................................................................................................. 181 Insumos.............................................................................................................................. 188 Patrimonio .......................................................................................................................... 229 Compras............................................................................................................................. 238 Contabilidad ....................................................................................................................... 252 Facturación......................................................................................................................... 255 Caja.................................................................................................................................... 262 Nutrición ............................................................................................................................. 267 ANGEL en el consultorio........................................................................................................... 275 No hacer esto ........................................................................................................................ 275 Crear un usuario medico ....................................................................................................... 275 Agregar pacientes.................................................................................................................. 275 Agendas de Turnos ............................................................................................................... 279 ¿ Cómo configurar mi agenda? ......................................................................................... 280 Crear un Responsable de turnos ....................................................................................... 285 ¿ Cómo reservar turnos? ................................................................................................... 286 ¿ Cómo crear reportes de agendas?................................................................................. 287 Turnos en Hospitales ......................................................................................................... 289 Historia Clínica....................................................................................................................... 292 ¿Cómo dar de alta un paciente?........................................................................................ 292 ¿Cómo guardar una consulta? .......................................................................................... 295 Formatos ............................................................................................................................ 301 ¿ Cómo imprimir una historia clínica?................................................................................ 303 Lectura rápida .................................................................................................................... 305 Entendiendo las pantallas.................................................................................................. 306 Revisando la Historia ......................................................................................................... 312 Cargando nuevos datos..................................................................................................... 315 Prescripción........................................................................................................................ 316 Laboratorio de Análisis.............................................................................................................. 331 Laboratorio de análisis........................................................................................................... 331 Etapas Laboratorio ................................................................................................................ 331 Menú de Laboratorio.............................................................................................................. 332 Configuración de Laboratorio ................................................................................................ 333 Configuración de.................................................................................................................... 334 rutinas / perfiles ..................................................................................................................... 334 Solicitando determinaciones.................................................................................................. 335
  • 5.
    Table of Contents v Recepciónde Laboratorio...................................................................................................... 337 Administración de ordenes ....................................................................................................339 Resultados............................................................................................................................. 340 Agradecimiento...................................................................................................................... 343 Documentación LISA............................................................................................................. 343 Conceptos técnicos de LISA.............................................................................................. 343 Casos de uso de LISA ....................................................................................................... 347 Administrador ..................................................................................................................... 349 ANGEL ............................................................................................................................... 350 Driver.................................................................................................................................. 354 Cliente ................................................................................................................................ 357 Acción Social - Proyecto ALBA ................................................................................................. 359 Proyecto ALBA ...................................................................................................................... 359 Creación de Grupos - Proyecto ALBA................................................................................... 359 Grupos................................................................................................................................ 359 Configurar grupos .............................................................................................................. 360 Crear tipos de grupos......................................................................................................... 360 Crear un grupo ................................................................................................................... 363 Agregar miembros a un grupo ........................................................................................... 364 Uso de ALBA ......................................................................................................................... 367 Acceso a ALBA .................................................................................................................. 367 Accesorios................................................................................................................................. 371 Máximo Control...................................................................................................................... 371 Máximo Control.................................................................................................................. 371 Paneles de control ............................................................................................................. 372 Vista Máximo Control......................................................................................................... 372 Configuración de Máximo Control...................................................................................... 375 Configuración de Reportes ................................................................................................ 379 Tablas................................................................................................................................. 384 Gestión de Personal........................................................................................................... 385 Panel de Control en Acción Social..................................................................................... 385 Costos en salud ..................................................................................................................... 386 ¿ Es necesario costear? .................................................................................................... 386 Costos DRG ....................................................................................................................... 387 Costos ABC........................................................................................................................ 388 Imagenes costos................................................................................................................ 388 GIS- Geographical Information System................................................................................. 391 GIS Geographical Information System .............................................................................. 391 Bioestadistica ..................................................................................................................... 392 Uso del ............................................................................................................................... 393 Sistema de Informacion Geográfica................................................................................... 393 Configuración del GIS........................................................................................................ 397 FARO..................................................................................................................................... 404 Sistema FARO ................................................................................................................... 404 Ley de Trazabilidad............................................................................................................ 407 ÁNGEL 4................................................................................................................................ 407 ÁNGEL versión 4 ............................................................................................................... 407 Avances sobre el ÁNGEL 4 .............................................................................................. 407 Internacionalización................................................................................................................... 409 Concepto................................................................................................................................ 409 Incorporar un Nomenclador................................................................................................... 409 Nombres comerciales de medicamentos .............................................................................. 411 Caja y Facturación................................................................................................................. 411 Firma digital............................................................................................................................... 413 Firma Digital y Electrónica..................................................................................................... 413 Concepto de firma digital ................................................................................................... 413 Administrador de Certificados................................................................................................ 413 ¿ Cómo firmar la Historia Clínica?......................................................................................... 415 Sistema de Calidad ................................................................................................................... 419 Concepto de Sistema de Calidad .......................................................................................... 419
  • 6.
    Printed Documentation vi Implementación deun sistema de calidad ............................................................................ 420 Farmacia................................................................................................................................ 420 Calidad en la Farmacia ...................................................................................................... 420 Organización Mundial de la Salud ..................................................................................... 421 Farmacia - Equipamiento mínimo ...................................................................................... 424 Estructura de los elementos principales ............................................................................ 428 Creación de una Guía Farmacoterapéutica....................................................................... 429 Atención Primaria .................................................................................................................. 434 Organización Atención Primaria ........................................................................................ 434 Objetivos y Funciones de los CAPS .................................................................................. 435 Informática Médica .................................................................................................................... 437 Informática en salud .............................................................................................................. 437 Evaluación software de salud................................................................................................ 437 Conceptos generales de evaluación de software .............................................................. 437 Documentos para evaluación............................................................................................. 439 Certificación en EEUU ....................................................................................................... 449 Protocolos.............................................................................................................................. 451 MUMPS.............................................................................................................................. 451 HL7..................................................................................................................................... 452 HL7 Versión 2.x.................................................................................................................. 453 HL7 Versión 3 .................................................................................................................... 454 HIPAA................................................................................................................................. 460 EDI ..................................................................................................................................... 461 HITECH.............................................................................................................................. 462 Ontología ............................................................................................................................... 463 SNOMED CT......................................................................................................................463 UMLS ................................................................................................................................. 465 CIE, ICD-CM, CPT............................................................................................................ 466 LOINC ................................................................................................................................ 466 CPT .................................................................................................................................... 467 CDT.................................................................................................................................... 467 NDC.................................................................................................................................... 467 HCPCS............................................................................................................................... 467 NCCI................................................................................................................................... 467 Formatos................................................................................................................................ 468 DICOM ............................................................................................................................... 468 CCR, CCD.......................................................................................................................... 468 CDA.................................................................................................................................... 469 EN13606................................................................................................................................ 471 EN13606 - concepto ..........................................................................................................471 Evolución de la norma........................................................................................................ 472 EN13606 y su relación con HL7 ........................................................................................ 473 Tecnología ............................................................................................................................. 474 Tecnología.......................................................................................................................... 474 Tecnologia.......................................................................................................................... 475 Tecnología 3 ...................................................................................................................... 476 Tecnologia 4....................................................................................................................... 477 ¿Es EEUU un modelo a seguir?............................................................................................ 477 Conclusiones ......................................................................................................................... 480 Cambios por versión ................................................................................................................. 485 Cambios por versión.............................................................................................................. 485 Videos........................................................................................................................................ 487 Lista de Videos en Youtube................................................................................................... 487 ¿ Quienes somos? .................................................................................................................... 489 Sociedades participantes....................................................................................................... 489 Glosario ..................................................................................................................................... 491 Índice......................................................................................................................................... 493
  • 7.
    1 ÁNGEL SISTEMA INTEGRAL DE ADMINISTRACIÓNDE SALUD Ud. puede usar el programa como: • Una simple agenda para dar turnos. • Llevar las Historias Clínicas de sus pacientes. • Administrar un servicio. • Administrar un Hospital • Administrar una Obra Social o una Empresa de Seguros de Salud • Definir la política sanitaria de un país Solamente depende de su circunstancia y su inteligencia pues ÁNGEL está preparado para resolver todas estas cuestiones. RECOMENDAMOS VISITAR LOS SIGUIENTES SITIOS VINCULADOS CON EL PROYECTO ÁNGEL www.maximocontrol.net www.sistemafaro.net www.pin-key.net www.proyectolisa.net
  • 9.
    3 Instalación Instalación Hemos creado variasformas de instalar ANGEL, por favor acceda al sitio de descargas y vea cual es la que le resulta más conveniente. Inicio de Ángel por primera vez La primera vez que inicie Ángel le aparecerá la siguiente ventana, la cual debe configurar en esta única oportunidad: En el campo Tipo: debe seleccionar MySQL. En Ubicación, localhost. En Puerto, 3306. Finalmente haga clic en “Aceptar”. Aparecerá una ventana que le preguntará si desea cambiar las propiedades del servidor. Haga click en “Si”. Se cerrará la aplicación. Debe volver a iniciarla. Como es la primera vez que ingresa al sistema debe hacerlo como administrador, para luego crear otros usuarios. El único ROL que permite crear usuarios y asignarle roles es el de ADMINISTRADOR. Para ello escriba en la ventana de Logon lo siguiente: En el campo Login: administrador En el campo Password: administrador Usted ya puede comenzar a usar ÁNGEL.
  • 10.
    Printed Documentation 4 Instalación RECOMENDAMOS UTILIZARLA INSTALACIÓN SIMPLIFICADA. La instalación de ANGEL contiene 3 elementos: 1) ANGEL No tiene particularidades, es simplemente apretar el botón siguiente hasta llegar al final. 2) El motor de base de datos. El motor es el programa que almacena los datos. Ejemplos: MySQL, Oracle, SQL Server, Posgres, Firebird, etc. Liberamos los drivers de MySQL. Dependiendo del uso que desee darle Ud. puede ir directamente al sitio www.mysql.com y leer toda la documentación y descargar la versión más apropiada a su necesidad. 3) La llave. La llave es un conjunto de instrucciones que crea en el motor las tablas que utilizará ANGEL. Si Ud. descarga la instalación simplificada solamente debe descompactar el archivo zipeado. Iniciar la base con el archivo INICIAR_BASE.bat Iniciar ANGEL con el archivo cmangel.exe Ver los videos en YOUTUBE explicando todo el proceso. http://www.youtube.com/watch?v=5gUOPb2ehik http://www.youtube.com/watch?v=g2wkWtctbvA Problemas y preguntas frecuentes Tengo instalado ANGEL y funcionando pero no me aparecen los paises. Solución: Debe asignarle a ANGEL compatibilidad con XP. Ampliación de la respuesta click aquí. Error 10061
  • 11.
    Instalación 5 El Motor debase de datos no está funcionando. Esto puede ser que: a) Ud. no lo haya instalado o b) que estando instalado no se haya activado e iniciado. El MySQL no está funcionando. Verifique que este instalado y que exista la base cmsys. La base cmsys se crea con la llave.exe Si ha utilizado la INSTALACION SIMPLIFICADA la base se inicia con el archivo INICIAR_BASE.bat Al hacer doble click sobre este archivo se abre una pantalla negra. Minimice esta pantalla e inicie ANGEL. Access denied
  • 12.
    Printed Documentation 6 No creola base cmsys. Verifique haber ejecutado la llave.exe En el caso de la INSTALACION SIMPLIFICADA no necesita ejecutar la llave. ' localhost ' is not a valid integer value Ud. colocó "localhost" en el número del puerto. La configuración correcta es PUERTO: 3306 Ubicación: localhost Puede verificarlo leyendo el archivo cmangel.ini En el caso de la INSTALACION SIMPLIFICADA no necesita colocar puerto ni ubicación ya está definido por defecto.
  • 13.
    Instalación 7 En el directorioAngelbin debe existir un archivo cmangel.ini el contenido de ese archivo tratándose de una máquina en que corre el cliente y el servidor en la misma (sin red) debería ser : [Settings] Root=C:Program FilesConnmedAngel3 (<------- Esta línea puede eliminarse si se desea.) [Database] Host=localhost Port=3306 Type=MySQL En el caso de la INSTALACION SIMPLIFICADA no necesita colocar puerto ni ubicación ya está definido por defecto. No veo donde abrir la Historia Clínica. Ud. está ingresando como administrador. El administrador, es el responsable de sistemas, los de sistemas no deben ver la Historia Clínica. Como Administrador debe crear un usuario con sus datos, y asignarle el rol de médico. Fallo en la rutina. Los módulos se componen de archivos .dll y .dat le está faltando instalar algún .dat Algunos módulos también están vinculados con otros, revise si con el de cirugía tiene instalado el de prácticas, o alguno que grafica si tiene el módulo de gráficos.
  • 14.
    Printed Documentation 8 No puedover la tabla de paises. Ud. está usando VISTA o WIN7 debe darle al archivo cmangel.exe compatibilidad con XP Ver instalación en VISTA o WIN7 Nombre del Servidor ¿Por qué se descarga la base con el nombre SERVIDOR DEMO? La llave SERVIDOR DEMO no tiene ninguna restricción de uso para el profesional registrado y es totalmente operativa. NO TIENE LIMITES DE USUARIOS, NO TIENE LÍMITES DE TIEMPO, NO TIENE LIMITES DE PACIENTES. ES COMPLETA. En versión Angel 4 tomaremos medidas de seguridad adicionales: La seguridad estará dada por el usuario y también por el servidor. Piense en una doble llave de seguridad. Todo contacto con la Historia Clínica será de un profesional actuando desde un servidor identificado. NO EXISTEN DOS VERSIONES DE ANGEL. EN EL CASO DE CONTRATAR SERVICIOS, EL SOFTWARE ANGEL ES EL MISMO QUE DESCARGA GRATIS. LA VERSIÓN GRATUITA NO DIFIERE DE LA VERSIÓN PAGA. NO EXISTE UNA VERSIÓN GRATUITA Y UNA PROFESIONAL. ES LA MISMA VERSIÓN PARA TODOS. ¿Qué vendemos? Nuestra experiencia. Un trato personalizado.
  • 15.
    Instalación 9 Nuestra responsabilidad por acompañarloen la implementación. Si desea una llave personalizada, solicítela a angel@proyectoangel.net con los datos completos de la institución. Es gratuita, no tiene costo. La llave personalizada borra los datos de la instalación previa. Los pasos para ejecutar la llave personalizada sobre una instalación simplificada son los siguientes: 1) Asegurarse de que la base de datos MySql de la instalación simplificada este ejecutándose. Esto se hace entrando como administrador y clave administrador. Comprobado que puedes ingresar, cierra el ANGEL pero NO APAGUE LA BASE. 2) Desde línea de comando. Es decir desde la pantalla de windows ir a ejecutar cmd * Ir al directorio donde esta instalado el MySQL. Utilizando el comando "CD [Directorio de instalacion]/Mysql/bin". Esto [Directorio de instalacion] significa el directorio donde está el MySQL. * Ejecutar el comando "Mysql.exe" * En esta instancia usted estará dentro de la consola de mysql. Ejecutar las siguiente lineas de comando: "drop database cmsys;" (sin las comillas) y precione Enter. Una vez realizado esto, puede cerrar la ventana de lineas de comando de Windows. La base de datos estará borrada y lista para ejecutar la instalación de una llave nueva. 3) Una vez eliminada la base de datos se procede a ejecutar la llave.exe que creará un nuevo esquema de datos listo para utilizar Angel. Utilice la opción Base de datos Local. 4) Una vez realizados los pasos anteriores podrá ejecutar el programa ANGEL configurado para usted. Módulos incluidos Instalando módulos Aquí describimos la instalación de módulos que ya están incluídos en el instalador. Cuando se libera una nueva versión se incluyen los módulos existentes en el instalador, por lo cual se puede seguir este procedimiento. Entre versión y versión es usual que se liberen nuevos módulos que pueden instalarse manualmente, ese procedimiento se describe en otro punto de este manual.
  • 16.
    Printed Documentation 10 Las pantallasque se ven al realizar la instalación son las siguientes: Luego verá la siguiente pantalla, no modifique las especificaciones a menos que sepa exactamente lo que está haciendo. Luego verá las opciones de instalación de módulos. Instale solamente los que ha de utilizar.
  • 17.
    Instalación 11 Presione los botonesSiguiente hasta finalizar. FIN Instalación en red Angel en red Para instalar ÁNGEL en una red debe instalar completamente todo el soft en la máquina que funcionará como servidor. En las restantes máquinas solamente instalar el ÁNGEL, no es necesario instalar el motor de base de datos ni activarlo, ni ejecutar los scripts de la llave. La primera vez que ingrese le aparecerá la siguiente pantalla:
  • 18.
    Printed Documentation 12 En estaocasión en lugar de indicar que el servidor está en el "localhost" deberá indicar la IP de la máquina donde ha instalado el servidor. El sistema está configurado para que el ADMINISTRADOR solamente pueda crear usuarios desde el localhost. Si desea modificar esta medida de seguridad consúltenos enviando un mail. No es necesario hacer ninguna otra cosa. El error más común es que el servidor tenga colocados FIREWALL que no permitan el acceso. En ese caso revise las reglas del firewall y ajústelas para que permita trabajar al ÁNGEL desde otras máquinas. FIN DEL TUTORIAL Instalación en VISTA y Windows 7 Instalación en VISTA y Win7 VISTA y WIN 7 son sistemas operativos de MICROSOFT. ANGEL corre en VISTA y WIN 7, pero deben realizarse un ajuste manual para su funcionamiento. Lea las instrucciones actualizadas en la página para usarlo en LINUX y en MAC INSTRUCCIONES.
  • 19.
    Instalación 13 ANGEL en VISTAy WIN 7 Instale ANGEL. Luego debe habilitar la compatibilidad con XP en el archivo cmangel.exe Ya puede utilizar ANGEL. ADVERTENCIA: Por alguna razón solamente conocida por Microsoft es posible que no le aparezcan las listas de los paises para identificar a los usuarios. En ese caso Ud. deberá darle compatibilidad con XP al archivo cmangel.exe . Si, debe hacerlo un par de veces pues VISTA y WIN 7 son algo
  • 20.
    Printed Documentation 14 temperamentales yen ocasiones se resisten a tomar la compatibilidad la primera vez que Ud. se lo ordena. A los chicos hay que repetirles las cosas.
  • 21.
    15 ¿Cómo pedir ayudapersonal? Escribiendo un mail para pedir ayuda. Siga estrictamente estos pasos. 1) Asegúrese que su máquina está conectada a la red eléctrica y funcionando. 2) Asegúrese de haber leído el manual. 3) Describa exactamente su problema. Para ello siga este procedimiento: 3.a) Repita los pasos para ver si Ud. no comete algún error conceptual. 3.b) Capture la pantalla donde se presenta el problema. La pantalla se puede capturar de la siguiente forma. 3.b.1) Presione la tecla Impr.Pant. (Print Screen en inglés) de su teclado. Esta tecla esta en todos los teclados, siempre cerca de los teclados numéricos. Repetimos, TODOS LOS TECLADOS TIENE ESA TECLA, y el suyo también aunque Ud. no la encuentre. 3.b.2) Abra cualquier programa de dibujos como el Paint. Ingrese en el menú, en la opción Edicion, sub-opción Pegar. 3.b.3) Grabe el archivo resultante para enviarlo por mail. 4) Escriba el mail con cordialidad, recuerde que no le debemos nada, que Ud. no ha pagado por el soft y especialmente que no somos simpáticos. Adjunte el archivo que creó y describa su problema. Si Ud. es de las personas que lee los manuales, estamos seguros de que no necesitará escribirnos, este texto esta esencialmente preparado para hacerle pasar vergüenza a los que nos escriben sin haber tomado los mínimos recaudos.
  • 23.
    17 ANGEL en elhospital Uso del Software No hacer esto Hay personas que creen que asignarse todos los roles les permite aprender más rápido. No, eso no los hace aprender más rápido, solamente los confunde. ANGEL funciona con un CONTROL POR OPOSICIÓN Concepto básico de las Ciencias de la Administración. Ejemplo: El que pide, no compra, el que compra, no paga, el que paga no recibe. Si Ud. se asigna todos los roles, crea un conflicto organizativo, por lo cual puede ser que algunas cosas no le funcionen. La forma de aprender ANGEL es crear un usuario con un rol y luego ver como interactúan los permisos entre si. ANGEL es sencillo porque cada usuario realiza solamente pequeñas acciones. Es mucho más útil entender la lógica que el detalle del uso. Acceso rápido Crear un usuario medico Este video tiene audio, active sus parlantes. Agregar Pacientes Agregar pacientes Para agregar pacientes se debe tener el rol de Empadronador. En las versiones anteriores a la 3.4.1 esa funcionalidad estaba disponible en forma automática para Secretarias y Médicos, lo cual es adecuado para consultorios y policonsultorios y también Hospitales pequeños. En grandes instituciones se ha observado que las Secretarias tienden a resolver el problema de turnos sin darle la relevancia correspondiente al empadronamiento de los pacientes. Como consecuencia de esa circunstancia los padrones de afiliados o pacientes son deficientes por falta de datos o datos incorrectos. Al separarse el rol de Empadronador, se define una responsabilidad clara acerca de quien ingresa los datos.
  • 24.
    Printed Documentation 18 Si Ud.es médico y quiere dar alta de pacientes, solamente deberá agregarse el rol de Empadronador. Si Ud. es secretaria y quiere dar alta de pacientes, solamente deberá agregarse el rol de Empadronador. Deberá ir al listado de pacientes, mediante el botón Pacientes de los accesos directos en el panel izquierdo. Se accede a la opción de alta con el botón derecho del mouse. Luego se abrirá la ventana para dar altas de pacientes. Identifique al paciente con el Documento de Identidad y el Pais que otorgó ese documento. Si el paciente no es documentado tilde el casillero correspondiente y se generará el número de H.C. basado en la Fecha de Nacimiento. A partir de la versión 3.4.7.7. se agregan campos para la registración del primer y segundo nombre y de los apellidos paternos y maternos.
  • 25.
    ANGEL en elhospital 19 Al seleccionar domicilio, debe indicar el pais. Con el pais se abre una ventana de diálogo para que seleccione la Provincia/Departamento, Municipio y Ciudad/Localidad. Esto permite la estandarización del domicilio de los pacientes.
  • 26.
    Printed Documentation 20 Una vezseleccionada la Ciudad / Localidad Ud. podrá elegir la CALLE donde vive el paciente. Las calles no están ingresadas a la base de datos, pero Ud. puede incorporarlas con un script cuya estructura se describe a continuación. El procedimiento para seleccionar la calle es el siguiente, presione el botón Seleccionar y aparecerá el listado de calles de la Ciudad / Localidad. Si Ud. no ha incorporado calles a la base, puede escribir la calle directamente. La incorporación de las calles es especialmente útil para los gobiernos porque se integra con el Sistema de Información Geográfica. Ver un GIS
  • 27.
    ANGEL en elhospital 21 Incorporación de calles en la base. Este procedimiento debe realizar Ud. con asistencia de alguna persona que tenga un conocimiento básico de SQL. USE cmsys; INSERT INTO street_address(description, province_id, municiple_id, city_id) VALUES ('Nombre de la Calle', ppp, mmmm, cccc); Lleva un INSERT por cada ciudad. Donde: * ppp representa el id de Provincia. * mmmm representa el id de Municipio * cccc representa el id de Ciudad. No contamos con una base de datos de todas las calles de Latinoamérica y España, por ello deberá ingresarlas Ud. Si tiene dudas contáctenos para ver o corregir el script. La estandarización de las calles es muy importante para entidades públicas. La información sobre patologías puede representarse en un mapa exportando directamente los datos de los pacientes registrados. Piense en zonas donde se sospecha la contaminación ambiental y nadie ha podido probar la existencia de patologías consecuentes con la contaminación. Son circunstancias muy importantes para todo lo vinculado con salud pública.
  • 28.
    Printed Documentation 22 Pida ayuda,se la brindaremos gratuitamente. La única cuestión que merece mención en cuanto al contenido de los campos es las opciones de Cobertura. Comentarios: 1) Las coberturas se eligen por el plan, no por la aseguradora. Si la aseguradora tiene un solo plan, debe indicarse este como plan único. Siempre se elige el plan de una cobertura, no la empresa que otorga la cobertura. En algunos paises la cobertura o Financiador es quien paga la prestación del servicio y se lo denomina Seguro de Salud. 2) Se puede tener "n" coberturas. Una de estas coberturas es la predeterminada. Esto es relevante para la facturación. Algunos planes cubren algunas prestaciones, y otros no. Si un paciente tiene varias coberturas, podrá ser facturadas algunas prácticas a un financiador y otras a otro financiador. Este tema esta intimamente relacionado con el Administrador de Convenios. Uso en el consultorio Crear un usuario medico Este video tiene audio, active sus parlantes.
  • 29.
    ANGEL en elhospital 23 Agregar pacientes Para agregar pacientes se debe tener el rol de Empadronador. En las versiones anteriores a la 3.4.1 esa funcionalidad estaba disponible en forma automática para Secretarias y Médicos, lo cual es adecuado para consultorios y policonsultorios y también Hospitales pequeños. En grandes instituciones se ha observado que las Secretarias tienden a resolver el problema de turnos sin darle la relevancia correspondiente al empadronamiento de los pacientes. Como consecuencia de esa circunstancia los padrones de afiliados o pacientes son deficientes por falta de datos o datos incorrectos. Al separarse el rol de Empadronador, se define una responsabilidad clara acerca de quien ingresa los datos. Si Ud. es médico y quiere dar alta de pacientes, solamente deberá agregarse el rol de Empadronador. Si Ud. es secretaria y quiere dar alta de pacientes, solamente deberá agregarse el rol de Empadronador. Deberá ir al listado de pacientes, mediante el botón Pacientes de los accesos directos en el panel izquierdo. Se accede a la opción de alta con el botón derecho del mouse. Luego se abrirá la ventana para dar altas de pacientes. Identifique al paciente con el Documento de Identidad y el Pais que otorgó ese documento. Si el paciente no es documentado tilde el casillero correspondiente y se generará el número de H.C. basado en la Fecha de Nacimiento. A partir de la versión 3.4.7.7. se agregan campos para la registración del primer y segundo nombre y de los apellidos paternos y maternos.
  • 30.
    Printed Documentation 24 Al seleccionardomicilio, debe indicar el pais. Con el pais se abre una ventana de diálogo para que seleccione la Provincia/Departamento, Municipio y Ciudad/Localidad. Esto permite la estandarización del domicilio de los pacientes.
  • 31.
    ANGEL en elhospital 25 Una vez seleccionada la Ciudad / Localidad Ud. podrá elegir la CALLE donde vive el paciente. Las calles no están ingresadas a la base de datos, pero Ud. puede incorporarlas con un script cuya estructura se describe a continuación. El procedimiento para seleccionar la calle es el siguiente, presione el botón Seleccionar y aparecerá el listado de calles de la Ciudad / Localidad. Si Ud. no ha incorporado calles a la base, puede escribir la calle directamente. La incorporación de las calles es especialmente útil para los gobiernos porque se integra con el Sistema de Información Geográfica. Ver un GIS
  • 32.
    Printed Documentation 26 Incorporación decalles en la base. Este procedimiento debe realizar Ud. con asistencia de alguna persona que tenga un conocimiento básico de SQL. USE cmsys; INSERT INTO street_address(description, province_id, municiple_id, city_id) VALUES ('Nombre de la Calle', ppp, mmmm, cccc); Lleva un INSERT por cada ciudad. Donde: * ppp representa el id de Provincia. * mmmm representa el id de Municipio * cccc representa el id de Ciudad. No contamos con una base de datos de todas las calles de Latinoamérica y España, por ello deberá ingresarlas Ud. Si tiene dudas contáctenos para ver o corregir el script. La estandarización de las calles es muy importante para entidades públicas. La información sobre patologías puede representarse en un mapa exportando directamente los datos de los pacientes registrados. Piense en zonas donde se sospecha la contaminación ambiental y nadie ha podido probar la existencia de patologías consecuentes con la contaminación. Son circunstancias muy importantes para todo lo vinculado con salud pública.
  • 33.
    ANGEL en elhospital 27 Pida ayuda, se la brindaremos gratuitamente. La única cuestión que merece mención en cuanto al contenido de los campos es las opciones de Cobertura. Comentarios: 1) Las coberturas se eligen por el plan, no por la aseguradora. Si la aseguradora tiene un solo plan, debe indicarse este como plan único. Siempre se elige el plan de una cobertura, no la empresa que otorga la cobertura. En algunos paises la cobertura o Financiador es quien paga la prestación del servicio y se lo denomina Seguro de Salud. 2) Se puede tener "n" coberturas. Una de estas coberturas es la predeterminada. Esto es relevante para la facturación. Algunos planes cubren algunas prestaciones, y otros no. Si un paciente tiene varias coberturas, podrá ser facturadas algunas prácticas a un financiador y otras a otro financiador. Este tema esta intimamente relacionado con el Administrador de Convenios. Palabras utilizadas Palabras utilizadas
  • 34.
    Printed Documentation 28 PRESTADOR: Esquien realiza prácticas sobre el paciente. Puede ser un médico o un Hospital. FINANCIADOR: Es quien paga las prácticas, una entidad que tiene la obligación legal de pagar por las prácticas realizadas. Son Obras Sociales, Seguros de Salud, Empresas de Medicina Prepaga. DNI: Documento Nacional de Identidad de cualquier país, en algunos paises se lo denomina cédula de identidad. DEPARTAMENTOS: Los departamentos pueden ser Direcciones, Servicios, Salas. Los Departamentos son Centros de Costos para poder gestionar las organizaciones. FARMACIA HOSPITALARIA: Farmacia que funciona dentro de una institución y atiende a los pacientes internados. FARMACIA COMUNITARIA: Farmacia que atiende a pacientes ambulatorios que se presentan con una prescripción médica. ATC Anatomical Therapeutic Chemical Coding DDD Dosis Diaria Definida Roles Crear un Rol Con un click con el botón derecho sobre el listado de Roles, aparece la opción de crear un nuevo Rol Se completa la información y se acepta. En principio Ud. no necesita crear roles. Esta funcionalidad se aplica cuando cambia de versión y necesita agregar nuevos roles para ampliar funcionalidades de versiones nuevas. En este ejemplo creamos un Jefe de Turnos que puede configurar cualquier agenda.
  • 35.
    ANGEL en elhospital 29 Roles Los roles son los permisos que tiene asignado un usuario. A continuación realizamos una explicación básica de los roles principales de ANGEL Administrador Admisión y egresos Empadronador Jefe de Enfermería Farmacéutico Jefe de Costos Jefe de Departamento Jefe de Equipamiento Jefe de Personal Jefe de Producción Médico Secretaria Cajero Jefe de Cajeros Jefe de Stock Farmacia Tesorero
  • 36.
  • 37.
    ANGEL en elhospital 31
  • 38.
  • 39.
    ANGEL en elhospital 33
  • 40.
  • 41.
    ANGEL en elhospital 35
  • 42.
    Printed Documentation 36 Roles yPermisos El listado que se expone a continuación muestra los Roles y Permisos existentes hasta la versión 3.4.7.7 Actor Social 9267 Administrador 8449,8705,8706,8707,8710,8711,8712,8713,8714,9223 Administrador de Certificados 9245 Administrador de Convenios 8715 Administrador de Esterilización 9295 Administrador de Grupos 9267 Agenda de Quirófano 9254 Armado de Pedido 9291 Asistente Social 8711,8713,8714,9217,9224,9233,9474 Auxiliar de Equipamiento 9229,9292 Banco de Sangre 9259 Bioquímico 8711,8713,8714,9217,9221,9475 Cajera/o 9247 Consulta de Admisiones 9278 Director de Hospital 9225 Dispensador 8711,9217,9233,9263 Empadronador 8711,9253 Empadronador de Grupos 9264 Enfermera/o 8711,9217,9219,9233,9477 Farmacéutico 8711,8713,8714,9217,9220,9233,9473,9477 Jefe de Admisiones y Egresos 9227 Jefe de Caja 9248 Jefe de Compras 9232 Jefe de Costos 8709,9256 Jefe de Departamento 9228 Jefe de Enfermería 9246 Jefe de Equipamiento 9229 Jefe de Personal 9226 Jefe de Producción de Cocina 9242 Jefe de Producción de Farmacia 9235
  • 43.
    ANGEL en elhospital 37 Jefe de Producción de Laboratorio Clínico 9241 Jefe de Producción de Limpieza 9236 Jefe de Producción de Taller 9243 Jefe de Stock de Bioingeniería 9268,9729 Jefe de Stock de Cocina 9239,9729 Jefe de Stock de Dispensación social 9281,9729 Jefe de Stock de Diálisis 9282,9729 Jefe de Stock de Esterilización 9283,9729 Jefe de Stock de Farmacia 9230,9729 Jefe de Stock de Gases 9285,9729 Jefe de Stock de Hemoterapia 9274,9729 Jefe de Stock de Imágenes 9273,9729 Jefe de Stock de Laboratorio Clínico 9238,9729 Jefe de Stock de Lavandería 9271,9729 Jefe de Stock de Librería 9265,9729 Jefe de Stock de Limpieza 9231,9729 Jefe de Stock de Mantenimiento 9266,9729 Jefe de Stock de Odontología 9276,9729 Jefe de Stock de Ortopedia 9275,9729 Jefe de Stock de Rayos 9272,9729 Jefe de Stock de Ropería 9270,9729 Jefe de Stock de Sistemas 9284,9729 Jefe de Stock de Taller 9240,9729 Jefe de Stock de Vehículos 9269,9729 Jefe de Stock Far.Dispensación 9262,9729 Jefe de Stock Farmacia Dispositivos 9261,9729 Kinesiólogo 8711,9217,9233,9255 Laboratorio 9475 Liquidador 9244 Mesa de Entrada 9252 Médico 8711,8713,8714,9217,9218,9233,9473,9474,9475,9477 Nutricionista 9258 Pedido de Esterilización 9296 Pedido a Depósito 9290 Personal de Admisiones y Egresos 9277 Prescripcion Ambulatoria 9279 Radiólogo 8711,8713,8714,9217,9222
  • 44.
    Printed Documentation 38 Secretaria 8708,8711 Tesorero9257 Técnico de Hemoterapia 8711,9217,9233,9260 Accesos Directos Los accesos directos son los íconos que permiten acceder a funciones del ANGEL. Para maximizar el área de trabajo oculte la barra izquierda de los accesos directos. Haga click sobre la barra divisoria. ¿ Cómo crear un nuevo usuario? Este tutorial incluye: • Cómo consultar usuarios y roles. • Cómo crear nuevos usuarios dentro del sistema. • Cómo asignar roles a los usuarios dentro del sistema. • El rol de médico. • Cómo borrar usuarios y roles. ¿ Cómo consultar usuarios y roles? Ángel utiliza un sistema de identificación basado en usuarios y roles. La persona se identifica a través de su usuario. Un usuario puede tener asignado varios roles. Los diferentes roles permiten a cada usuario realizar distintas acciones en el sistema. El único ROL que permite crear usuarios y asignarle roles es el de ADMINISTRADOR.
  • 45.
    ANGEL en elhospital 39 Al instalar el software por primera vez se crea automáticamente un usuario con rol de administrador. • Acceda al programa utilizando para el Login y el Password la palabra administrador (siempre en letras minúsculas). • Luego por seguridad debería cambiar el password. La administración de usuarios y roles se realiza desde la opción usuarios. • Haga click en el botón usuarios del menú de accesos directos de la izquierda de la pantalla. En el cuerpo de la pantalla hay un árbol con dos ramas desplegadas, una corresponde a los usuarios creados en el sistema y la otra a los roles disponibles para asignar a los usuarios. • Sobre el panel ubicado a la izquierda aparece el listado de usuarios. • Con el botón derecho del mouse le aparece la opción para ingresar un nuevo usuario. Cómo crear nuevos usuarios dentro del sistema
  • 46.
    Printed Documentation 40 • Recomendamosno dar de alta usuarios con datos inexactos. ANGEL camina hacia conceptos que Ud. aún desconoce y la compatibilidad hacia ese futuro esta vinculada con la correcta registración de los datos de los pacientes y también de los practicantes. Debe completar los datos solicitados del usuario siguiendo estas pautas: • Login es el nombre con el que se identifica en el sistema. • La contraseña es la clave, o el password, no lo divulgue. Lo que alguien haga con su registro será su responsabilidad. Sea veraz con los datos ingresados. Ángel cuenta con un módulo de firma digital que valida las historias clínicas. Si los datos no son reales, puede generarle conflictos a futuro. Los roles son las funciones que puede desempeñar un usuario. Siga los pasos para la asignación de roles.
  • 47.
    ANGEL en elhospital 41 • Selecciones el usuario al que le asignará un nuevo rol. • Seleccione el rol que le asignará. • Presione el botón Agregar. • Presione el botón Aplicar. Recuerde que si en cualquier momento decide no continuar con la creación de un nuevo usuario puede CANCELAR la operación. Cuando realice cambios de cualquier tipo en el panel de usuarios recuerde hacer click en APLICAR al finalizar. De lo contrario perderá todos los cambios realizados. Video explicativo con audio. FIN TUTORIAL ¿ Qué hacer la primera vez que ingreso como médico? Este tutorial incluye: • Cómo ingresar los datos personales. • Cómo establecer Preferencias. • Qué es el Vademécum. ¿ Cómo ingresar los datos personales? Una vez que un usuario ha sido dado de alta con el rol de médico, debe completar sus datos personales. El software no le permitirá acceder a las historias clínicas ni a las agendas hasta que sus datos personales estén completos.
  • 48.
    Printed Documentation 42 Para cargarsus datos personales: • Ingrese al sistema con su login y password. • Haga click en el botón Mis datos personales. Complete los datos que el asistente le irá pidiendo. ¿ Cómo establecer Preferencias? EL ícono preferencias le permite a cada usuario seleccionar aquellos elementos que más utiliza como favoritos (medicamentos, coberturas). Dependiendo de los roles que el usuario tenga asignados, aparecerán más o menos opciones para configurar las preferencias. Las preferencias facilitan el acceso a aquellos elementos que utiliza más frecuentemente (por ejemplo, un medicamento específico) al momento de agregar información a las historias clínicas. Para agregar preferencias: • Haga doble click en el botón Mis preferenci as. • Seleccione del menú desplegabl e que tipo de elementos desea configurar. Las preferencias son propias de cada usuario. Sólo él puede verlas.
  • 49.
    ANGEL en elhospital 43 En este caso, el usuario está configurando el listado de coberturas médicas favoritas o más usadas. Para agregar una cobertura al listado haga click en el signo + y selecciónela de la lista. Si necesita eliminar opciones de sus preferencias, márquela y oprima el signo -. FIN TUTORIAL Preferencias El usuarios tiene opciones para simplificar el uso del ÁNGEL y accede desde su pantalla de usuario. Las preferencias que puede ajustar varían según los permisos y módulos que tiene instalados. En las próximas versiones estas preferencias serán ampliadas. Las opciones que se presentan de la siguiente forma :
  • 50.
    Printed Documentation 44 La formade seleccionar estas preferencias varía según de que se trate, así en ejemplo que se presenta más abajo con los signos de > y < se agregan y sacan elementos. ¿ Qué es el vademecum El vademecum ha sido eliminado desde la versión 3.4.7.2 Estas acciones tienen como propósito llevar el contenido de la H.C. a una comprensión universal. Desde la versión 3.4.7.2 Ud. crea su propio vademecum basándose en los Principios Activos. ¿ Cómo instalar un módulo?
  • 51.
    ANGEL en elhospital 45 Este tutorial incluye: • ¿Cómo instalar un módulo.? • Módulos con sólo archivos .DLL. • Módulos con archivos .DLL y .DAT. ¿ Cómo instalar un módulo? Angel permite la incorporación de módulos de especialidades. Recuerde que necesita la firma digital que le fue entregada junto al software para bajar módulos de la web. Para instalar un modulo: • Ingrese a la página de Angel (www.proyectoangel.net). • Haga click en el botón Descargas. Cada módulo posee un archivo .dll. Algunos de los módulos posee no solo archivos .dll sino también .dat (archivos de base de datos). La instalación de un modulo depende de esa distinción (si sólo tiene archivo .dll o si tiene archivo .dll y archivo .dat). Módulos con sólo archivos .DLL Busque y abra la carpeta Angel3 en su disco rídigo donde está instalado el software. Para instalar módulos que solo poseen archivos .dll: • Copie el archivo .dll dentro de la carpeta components que se encuentra dentro de la carpeta bin. Es recomendable reiniciar su computadora una vez copiados los archivos. Módulos con archivos .DLL y .DAT
  • 52.
    Printed Documentation 46 Para instalarmódulos que poseen archivos .dll y .dat: • Copie el archivo .dll dentro de la carpeta components que se encuentra dentro de la carpeta bin. • Copie el archivo .dat dentro de la carpeta components que se encuentra dentro de la carpeta data. Es recomendable reiniciar su computadora una vez copiados los archivos. Módulos con dependencias Algunos módulos tienen relación con otros, así por ejemplo el módulo de parte quirúrgico requiere el módulo de prácticas. Si le falta alguna dependencia el sistema le indicará el siguiente error: Revise en el sitio que módulo le falta instalar. FIN TUTORIAL
  • 53.
    ANGEL en elhospital 47 Informatizando un Hospital Informatizando un Hospital SUGERENCIAS Afirmaciones falsas: "Este hospital es diferente". Esa afirmación no es válida, cuanto más hospitales se recorren más absurda se torna. La organización de los hospitales está dictada por las ciencias médicas. La ciencia médica es igual en todo el mundo por lo cual en todos lados se hace exactamente lo mismo. Los matices que puede haber son insignificantes, y en nuestra experiencia son consecuencia de circuitos creados por la costumbre y no por la ciencia de la administración. Principios para tener en cuenta: Lo más importante es contar con una decisión de la alta dirección comprometida con el objetivo y el cambio. Sin este requisito, ni siquiera lo intente . La mayor dificultad en la informatización es el recurso humano. Las personas se resisten al cambio. Todos nos resistimos a los cambios. Entonces se deben detectar a las personas más permeables a evolucionar. La experiencia que se va repitiendo es la siguiente: Los empleados administrativos, en un plazo de una o dos semanas se vuelcan al uso del sistema, pues este les resuelve muchísimas cosas. El personal de enfermería protesta una semana, y al octavo día al ver que se eliminan tareas administrativas y que sus acciones se vuelcan directamente al paciente, se convierten en un motor del cambio. Los farmacéuticos y los bioquimicos de laboratorio son propensos al cambio están acostumbrados a usar computadoras. Los más dificiles son los médicos. Tenga paciencia, es una deformación profesional. Los médicos son de los pocos profesionales que actúan en forma independiente y rara vez en equipo. Para poder llevar la carga de las decisiones que toman crean una autosuficiencia que puede ser exasperante. Tenga presente que es cierto, la medicina es un "arte" y debemos aceptarlo, el problema es cuando los médicos se creen "Prima Donna". En ANGEL la H.C. es el centro. La H.C. comienza con una correcta identificación del paciente. El Empadronamiento correcto es el primer paso SIEMPRE. Luego debe continuar con las áreas menos traumáticas especialmente aquellas que NO tienen ningún sistema o el sistema que tienen es deficiente. Todos los hospitales tienen algunos o mejor dicho todos tiene muchos sistemas, no conectados, no vinculados y van desde una planilla de excel a un word. Deben eliminarse todos los sistemas partiendo de los absolutamente rídiculos e inconexos hasta los más sofisticados pero no integrados. Pueden existir excepciones, pero hasta ahora no encontramos ninguna.
  • 54.
    Printed Documentation 48 El segundopaso que SI debería encarar es ADMISION Y EGRESOS, todo el sistema necesita saber en que cama está internado un paciente. El tercer paso y puede ser simultáneo con el segundo es TURNOS. Genera un gran impacto sin dificultades y es sencillo de implementar. Luego debería seguir con el circuito del medicamento que implica, la prescripción, el stock de farmacia y el suministro mediante la H.C. Con ello estará resolviendo varios problemas y comprometiendo la participación de la Farmacia, Admisión y Egresos y Enfermería. Es simple pero tiene gran impacto organizacional. En el siguiente punto explicamos el uso y el circuito del medicamento. Siguiente Circuito del Medicamento Buenas prácticas de prescipción Recuerde que este es el manual de un software, no es el propósito convertirlo en un texto de estudio. Las recomendaciones que se formulan tienen como propósito ilustrar al usuario acerca de la forma correcta de hacer las cosas y su fundamentación científica. PRESCRIBIR es parte de un proceso lógico deductivo, basado en información global y objetiva. NUNCA debe ser un acto reflejo, una receta de cocina o una respuesta a las presiones comerciales. Recomendamos la lectura de: MANUAL DE BUENAS PRÁCTICAS DE PRESCRIPCIÓN MINISTERIO DE SALUD DE PERÚ. (2005) OBJETIVOS DE UNA BUENA PRESCRIPCION. • Contribuir a preservar o mejorar la salud y bienestar del paciente. • Maximizar la efectividad en el uso de los medicamentos. • Minimizar los riesgos a los que se expone al paciente al usar un medicamento. • Minimizar los costos en la atención de salud por medio del uso racional del medicamento. • Respetar las opiniones de los pacientes en toda decisión terapéutica. Recomendamos la lectura de: GUÍA PARA LAS BUENAS PRÁCTICAS DE PRESCRIPCIÓN: METODOLOGÍA PARA LA PRESCRIPCIÓN RACIONAL DE MEDICAMENTOS MINISTERIO DE SALUD DE CHILE. (2010) ETAPAS DEL PROCESO DE PRESCRIPCIÓN RACIONAL. • Definir el o los problemas del paciente. • Especificar los objetivos terapéuticos. • Diseñar un esquema terapéutico apropiado para el paciente.
  • 55.
    ANGEL en elhospital 49 • Brindar información, instrucciones y advertencias. • Indicar el tratamiento (Escribir la receta). • Supervisar la evolución del tratamiento. Recomendamos la lectura de: GUÍA DE LA BUENA PRESCRIPCIÓN Organización Mundial de la Salud Programa de Acción sobre Medicamentos Esenciales. Primer Paso El proceso de la terapeútica razonada. Caminar desde el problema a la solución. Segundo Paso La selección del medicamento. Tercer Paso Tratamiento de sus pacientes. Seleccionar, prescribir, seguir el tratamiento del paciente y comunicarse efectivamente con el paciente. Cuarto Paso Mantenerse actualizado. Saber adquirir y tratar la nueva información sobre fármacos. Siguiente La selección del medicamento La INDUSTRIA FARMACEUTICA tiene estudios realizados sobre la cantidad de medicamentos que un médico recuerda como primera intención. El número de medicamentos que los médicos recuerdan como primera intención es entre 7 y 8, y el total que recuerdan en detalle es 40. La INDUSTRIA FARMACEUTICA utiliza el 80 % de sus recursos en marketing. Ud. constantemente esta siendo blanco de especialistas que lo están estudiando para motivar su conducta prescriptiva en función de los intereses comerciales de una compania.
  • 56.
    Printed Documentation 50 Si ala industria farmacéutica estuviera interesada en la salud; dedicaría el mencionado 80% del presupuesto a investigación en lugar de volcar ese dinero a convencerlo de que su producto es mejor. El éxito de una Farmaceútica lo miden los accionistas por el balance, nunca por los pacientes curados. Los medicamentos Preferidos son aquellos que el médico prefiere porque los ha estudiado, se encuentra familiarizado con su uso y son su preferencia para los tratamientos usuales que encuentra. Los tratamientos Preferidos: la cuestión es que no todas las enfermedades requieren tratamientos medicamentosos. No existe una equivalencia entre los medicamentos P y los tratamientos P. NO delegue en otros el armado de la lista de sus medicamentos P. La responsabilidad en la atención del paciente es suya. Ud. puede confiar en la experiencia de otros. Ud. puede ser guiado por consensos. La decisión final siempre es suya. Los consensos son siempre conceptos o recomendaciones generales, ante el caso concreto Ud. es el que toma la decisión. La selección de sus medicamentos P lo lleva por un camino de aprendizaje. Esto le permitirá distinguir las características principales y secundarias de cada fármaco. El aprendizaje lo llevará a descubrir límites y encontrar alternativas sobre los fármacos que selecciona. Sus medicamentos P le permitirán concentrar sus esfuerzos en el aprendizaje de nuevos efectos adversos, nuevos medicamentos y nuevas aplicaciones. PASOS PARA LA SELECCION DEL MEDICAMENTO P • Definir el diagnóstico • Especificar el objetivo terapeútico • Hacer un inventario de los medicamentos efectivos. • Elegir un grupo. • Elegir un medicamento. Siguiente ¿Cómo armar su lista de medicamentos en ANGEL? Distinguir: La atención ambulatoria donde el médico realiza una prescripción que el paciente compra en la farmacia comunitaria. La atención de internación donde el médico prescribe tomando la GFT guía fármaco terapeútica de la
  • 57.
    ANGEL en elhospital 51 institución (ver en el manual). La prescripción de Dispensación que se limita a medicamentos de entrega GRATUITA por parte del Estado. El Estado define que medicamentos entregará gratis. Ud. debe seleccionar los medicamentos P que incorporará a la atención ambultoria. Para acceder a esta opción debe tener el Rol de Médico y también el Rol de Prescripción Ambulatoria. Siguiente Tratamiento Medicamentoso Existen tres tipos de tratamientos medicamentosos. La diferencia es el circuito de cada uno y el control que la organización tiene sobre el evento. Tratamiento medicamentoso Ambulatorio: El Profesional selecciona de un creado por el médico tratante en función de las Buenas Prácticas definidas por la Organización Mundial de la Salud ¿Cómo crear mi propio vademecum? Se inicia desde los accesos directos. Para acceder a esta opción debe tener el Rol de Médico y también el Rol de Prescripción Ambulatoria.
  • 58.
    Printed Documentation 52 Esta opciónabre la siguiente ventana En esta ventana debemos elegir un nombre cualquiera. En el ejemplo dice Nombre del Medicamento...pero puede ser cualquiera. Elegiremos luego los diagnósticos en los cuales utilizamos este medicamento.
  • 59.
    ANGEL en elhospital 53 Recuerde que el CIE10 en el capítulo R tiene síntomas y signos. No son solamente diagnósticos. Luego elegirá la Vía de administración para el medicamento .
  • 60.
    Printed Documentation 54 Debe identificarlos principios activos de ese medicamento. Ángel es un software que pretende que la H.C. sea comprendida en todo el mundo. El nombre no es igual en todos los paises, los principios activos son universales. Luego puede guardar el medicamento para utilizarlo cuando prescriba.
  • 61.
    ANGEL en elhospital 55 Siguiente Prescribiendo en la Historia Clínica Al iniciar la prescripción le preguntará si es AMBULATORIA o de DISPENSACIÓN. Dispensación son medicamentos entregados gratuitamente en la institución. Los AMBULATORIOS se eligen del vademecum que Ud. ha confeccionado. Los de DISPENSACIÓN se eligen de los que la institución entrega. Si se trata de un INTERNADO se eligen de los medicamentos incorporados por la Guía Farmacoterapeútica.
  • 62.
    Printed Documentation 56 Le apareceel listado del vademecum que Ud. ha armado. Debe indicar la duración del tratamiento.
  • 63.
    ANGEL en elhospital 57 También debe indicar los momentos en que debe suministrarse el medicamento. Indique la posología. Este cambio se ha introducido en la versión 3.4.7.2 Los cambios son muy grandes e importantes por ello decidimos publicarlos en versiones continuadas. Siguiente Circuito del medicamento en la Farmacia Hospitalaria La Farmacia del Hospital puede ver las prescripciones que se realizaron. Tiene la posibilidad de establecer filtros horarios para revisar constantemente todas las Historias Clínicas. Puede trabajar con la Aceptación o Rechazo de la prescripción médica (esto es una política posible dentro de la institución)
  • 64.
    Printed Documentation 58 Puede filtrarlos medicamentos por servicio que lo solicitó y también revisar los que están impresos o los ya despachados. Una vez filtrado aparecen los eventos de prescripciones existentes en pacientes internados. El Farmacéutico puede Validar, Rechazar e Imprimir. También puede Imprimir sin validar ni rechazar.
  • 65.
    ANGEL en elhospital 59 Se listan los eventos a Imprimir para la preparación de los medicamentos. ANGEL está preparado para conectarlo a una máquina que prepara los pedidos sin participación humana. Se puede eliminar la parte mecánica del picking. Esto libera al farmacéutico de la tarea administrativa dándole la posibilidad de trabajar intelectualmente para mejorar la política de medicamentos.
  • 66.
    Printed Documentation 60 El reporteindica los filtros aplicados. Indica el Paciente, la cama y si ha sido validado. Con esto se prepara la medicación.
  • 67.
    ANGEL en elhospital 61 Luego se procede a la transferencia del stock hacia los servicios correspondientes a la cama donde está el paciente. También se indica la cantidad de unidades que se transfieren. Esto cierra el circuito de descarga de stock.
  • 68.
    Printed Documentation 62 Siguiente Otra estrategiaválida Otra estrategia para informatizar el hospital Independientemente de los pasos mencionados con anterioridad sobre la forma de encarar la informatización hospitalaria, existe una variante que puede llevarse adelante en paralelo. Algunas instituciones que apuntan más a lo inmediato que a un camino más prudente. En ese caso pueden seguir los siguientes pasos en paralelo a lo ya planteado. Es posible implementar todo lo referido a insumos simultaneamente a lo mencionado sobre medicamentos. Cuando nos referimos a la registración de insumos Ud. deberá introducir ANGEL para llevar registro de los movimientos de insumos de las siguientes áreas: Oftalmología Odontología Librería Dispensación social Bioingeniería Medicamentos Dispositivos médicos Medicamentos de dispensación Cocina Laboratorio Hemoterapia Rayos Al impactar en todos estos sectores con la registración de insumos Ud. estará implicando en el cambio mayor cantidad de personal. Además de impactar en todas estas áreas, el impacto es controlable porque habrá solamente una o dos personas por servicio que se verán afectadas. Recuerde que el nudo de la informatización es el recurso humano.
  • 69.
    ANGEL en elhospital 63 La aplicación del control de los insumos de estas áreas también replicará en el área de Compras. Esta línea de acción es paralela a lo que ya expusimos. No afecta lo expuesto, puede seguirse en paralelo o iniciar el circuito de medicamento y antes de que este termine ya iniciar esta línea de acción. Revise la información de esta página del manual. Click aquí. Siguiente Solicitudes de Insumos Solicitar Insumos Este procedimiento corresponde a la solicitud de Insumos, el ejemplo mostrado es sobre Farmacia, pero aplica a cualquier insumo. Este procedimiento es muy útil como etapa intermedia dentro de la informatización total de la Farmacia. A medida que avance en Farmacia deberá implementar el circuito final explicado en este manual, pero como etapa intermedia y hasta que informatice las Historias Clínicas este circuito le resultará útil como transición. Cualquier servicio puede pedirle insumos. El usuario debe tener el rol de "Pedido a Depósito" Solamente se puede solicitar insumos existentes en el depósito. Con un doble click se agrega un item al pedido. Con el botón de realizar pedido se envía la solicitud al depósito. El botón de "Asignar paciente al pedido" permite identificar para que paciente se solicita. No es obligatorio su uso. El algodón no se asigna a ningún paciente.
  • 70.
    Printed Documentation 64 Luego podemosver los pedidos realizados y también podemos utilizar filtros para ver los que están concluídos o los que están pendientes. La formulación de un pedido no obliga a depósito a entregar toda la cantidad solicitada, eso depende de la política del servicio de depósito.
  • 71.
    ANGEL en elhospital 65 Siguiente Armar Pedido Con la solicitud recibida el Depósito puede comezar a armar el o los pedidos. En la parte superior vemos que se pueden aplicar filtros para ver y ordenar los pedidos. En la parte inferior está la opción de Imprimir.
  • 72.
    Printed Documentation 66 La impresiónpermite ver el detalle de cada pedido y un resumen. La tarea de recolectar de las estanterías los distintos productos se llama picking. Correspondería por una cuestión de eficiencia en el layout del Depósito que se seleccionen la totalidad de los items y luego sobre un espacio definido armar cada uno de los pedidos. Esto puede variar según el tamaño y la cantidad de elementos.
  • 73.
    ANGEL en elhospital 67 Por último se realiza la transferencia. Depósito puede enviar una cantidad menor a la solicitada. Cuando se realiza la transferencia aunque algún item no se transfiera el pedido queda cancelado. No se registran los saldos. Esto tiene una explicación administrativa más amplia que expondremos más adelante.
  • 74.
    Printed Documentation 68 La columna"Cantidad pendiente de aceptar" indica si ese servicio tiene transferencias pendientes. El Personal El síntoma LAURITA ¿Qué es el síntoma LAURITA? La implementación de un sistema tan grande es también un arte. Si Ud. piensa que la lógica es lo que guía a los seres humanos, se equivoca. Hemos aprendido en los últimos años de implementaciones sobre la existencia de un tipo de personaje que Ud. podrá encontrar en un hospital y que debe tener presente por que permanecen ocultos y son esencialmente peligrosos para el éxito. A este tipo de personajes les hemos puesto el nombre de "Laurita" en deshonor a una farmacéutica que nos llevo al descubrimiento de tal temido efecto. Laurita es una farmaceútica de un hospital que cuando la visitábamos era todo sonrisa y bienvenida. Relevamos la farmacia, cosa que siempre se debe hacer en todo sitio en busca de mejoras del software o de los circuitos existentes. El relevamiento fue más o menos con estos términos:
  • 75.
    ANGEL en elhospital 69 ¿Cómo identifican a los productos? "Por principio activo", fue la respuesta. Al revisar el listado todo tenía nombres comerciales, algunos principios activos mal escritos y no codificados, productos de perfumería como bronceadores solares. ¿Registran las cantidades que existen? "Si, todos los días volcamos las bajas y las compras" Al revisar los listados, ninguno correspondía a lo existente. ¿Cuándo deciden que deben comprar? "Cuando detectamos que faltan". Traducido abren el cajón y no hay. ¿Tienen un registro de proveedores? "Si, yo los conozco a todos" ¿Hacen concursos de precios? "No, aquí ya sabemos quien vende barato" ¿A que plazo de entrega trabajan? "Y, si nos quedamos sin medicamentos reclamamos y mientras compramos en la esquina" Le presentamos el sistema de manejo de stock a Laurita. Sonrió y nos dijo que le parecía muy simple de usar. Cuando nos fuimos, fue a gritarle al Director que ella así no podía trabajar. Porque ella trabajaba con nombres comerciales, y esto y lo otro, y etc. etc.. Volvimos a verla le explicamos por qué debía trabajar con principios activos, le explicamos que el nombre comercial lo podía poner como una referencia. Sonrió y nos dijo que le parecía muy bien. Dos semanas después fuimos a ver como iba, y nos dice que no lo había usado porque no tenía tiempo. Insistimos en que debía usarlo. Sonrió y nos dijo que le parecía muy bien. Dos semanas después volvimos a ver como iba, y nos dice que ella creyó que no tenía que usarlo. Insistimos en que debía usarlo. Sonrió y nos dijo que le parecía muy bien. Volvimos a la semana siguiente y nos dijo que le haría falta un botón colorado en una esquina porque sino ella no podía trabajar. Preguntamos ¿Cómo hacías esto antes?
  • 76.
    Printed Documentation 70 Nos respondió."Bueno, yo lo tenía todo presente, pero como ahora está informatizado yo necesito esto si, o si" Volvimos a las dos semanas con el botón colorado en la esquina derecha porque ella no podía trabajar sin eso. "Ahora si, sonrió." Volvimos una semana después y no lo usaba porque los empleados necesitaban una línea a la izquierda porque se pasaban de renglón al dar un movimiento y entonces los saldos no eran reales. "Sonrió y no hizo nada". Volvimos con la línea a la izquierda para que los empleados no se confundieran de renglón. Y durante 6 meses nos tuvo con todo este conjunto de estupideces. Nunca habían llevado un control de nada y la mejor forma para paralizar el cambio era proponer estupideces para seguir haciendo lo que quería. Esto es el síntoma Laurita. De todas las dificultades que encontrará en la informatización de una institución la más peligrosa es "Laurita". Si la alta dirección no acompaña su gestión, abandone la informatización. Hemos planteado en el primer párrafo que sin una participación real de la dirección la informatización está condenada al fracaso. Tenemos un lenguaje muy directo, poco académico tal vez, pero sabemos de qué hablamos. Y si algún día se encuentra con una "laurita" apreciará la franqueza con que exponemos los temas. Advertencia, las "lauritas" no son domesticables, por mucho que sonría en cuanto le de la espalda lo morderá. Siguiente El médico informático Siempre existen excepciones. Son muy, muy pocas, por eso se llaman excepciones.
  • 77.
    ANGEL en elhospital 71 Un médico informático es, desde un recién recibido que les enseña a los demás como chatear, hasta alguien que hizo un curso de Office en la academia del primo. Ejemplos diversos. En la provincia de Catamarca nos encontramos con un médico que decía tener todos los pacientes atendidos introducidos en un sistema que había creado él. "Maravilloso, al fin tendremos un interlocutor válido para tratar algunos temas complicados" Pedimos que nos mostrara el sistema. Era muy reacio hasta que al final no tuvo más remedio que sacarlo a la luz. Era una planilla de excel sin ningún tipo de validaciones, con datos incompletos en muchas columnas, no vinculado a ningún otro dato. En la provincia de Jujuy un Ingeniero eléctrico decía tener todo un panel de control y un sistema de salud informatizado. "Impresionante, si tienen eso hay que verlo, es único en el pais" Eran 6 PCs con 6 operadores que tomaban los papeles que recibían del resto de la provincia y los cargaban en un access. El Ingeniero en cuestión da conferencias en una institución muy prestigiosa de Buenos Aires. En la ciudad de Buenos Aires en un Hospital Universitario encontramos a un médico que una vez lo habían invitado a dar una charla por su participación en un desarrollo de un financiador. Es decir el equipo de desarrollo le preguntó alguna cosa y con eso dió una única conferencia en toda su vida. Como le gustaba el access se puso a diseñar una base y según él era maravilloso. No aceptaba ningún otro programa. En una clínica privada nos encontramos con un médico que había realizado la residencia informática en Buenos Aires en una institución muy reputada. El único sistema que conocía era el de esa institución donde se formó, el resto del mundo no existía. Si, la institución tiene tendencia a mirarse el ombligo. En Bragado Pcia. de Buenos Aires un médico había hecho un programa para la farmaceútica. No tenía relación con la Historia Clínica, no tenía seguridad, no tenía compras, no tenía nada. Pero como era de él, lo defendía más que al honor de su esposa. CONCLUSIÓN El problema con la inmensa mayoría de los médicos informáticos es que creen que saben. El que no sabe reconocen sus límites, escucha y aprende. El que sabe enseña, pero además sabe que puede aprender más y escucha. Los que creen que saben, no aprenden porque "ya saben", no enseñan porque "no saben". La medicina es una profesión que exige al profesional el estudio constante. La informática es exactamente lo mismo los cambios son tan rápidos que dejar de estudiar es convertirse en parte de la historia. Las especializaciones en medicina y en informática son tan grandes que ni los mejores saben todo de todos los temas. Alguien que pretenda estar en los dos mundos, no está en ninguno. La existencia de un médico informático es una contradicción a la lógica, y es un dolor de cabeza porque no entiende, ni quiere entender. Existen excepciones pero son eso, excepciones a la regla. Conocemos una excepción y es un placer trabajar con esta persona..
  • 78.
    Printed Documentation 72 Siempre existenexcepciones. Son muy, muy pocas, por eso se llaman excepciones. ¿Cómo distinguir una excepción? Pregunte y revise el trabajo que ha realizado. La informática médica está llena de conferencistas. Mucha música y poca letra. Siguiente La Dirección Ya hemos señalado que sin la participación activa y firme de la dirección ni siquiera intente el cambio. Intentar el cambio sin apoyo de la alta dirección es imposible, hay maneras menos dolorosas y menos estresantes para suicidarse. Lo que expondremos a continuación no es una regla, pero se da con suficiente frecuencia y debemos señalar la existencia del problema. El otro problema con la Dirección. Ya hemos señalado que los médicos son los personajes más difíciles de incorporar a la informatización. Ya le hemos explicado que es una deformación profesional con la cual Ud. va a lidiar. Ahora piense que la Dirección usualmente es un médico que además dirige y que también puede ser el dueño de la institución. Si la idea se le ocurrió a él, puede avanzar. Si él no está absolutamente de acuerdo, aborte cualquier intento de informatizar. El efecto cepillo de dientes: Todos quieren tener uno, pero ninguno quiere usar el de otro. Eso es lo que ocurre con las ideas y la Dirección. Si se le ocurrió a la alta Dirección todo ok, si se le ocurrió a otro, olvídelo. Ud. debe hacerle entender antes de empezar, que respeta sus conocimientos, pero que esto no es medicina. Recuérdele que por más pacientes que atienda por día y a pesar de los premios que ha ganado, esto es un terreno nuevo. Explique con anticipación el plan.
  • 79.
    ANGEL en elhospital 73 Repita las explicaciones siempre que le sea posible. Haga que su plan se acepte, desde un punto de vista formal pero más importante desde la repetición y comunicación de cada paso que inicia. Si el plan se hace parte de la dirección, los pasos serán acompañados por decisiones acordes. No de espacio a improvisaciones, no permita la intromisión de "opinólogos, ni amigos del director, ni del sobrino que es una fiera mandando mensajitos de texto". Imprima estas páginas y haga que la dirección las lea. Probablemente se reirá, pero Ud. le está avisando que ya sabemos cuales son los problemas. La autosuficiencia del médico es una postura que asumen frente a otros colegas, los más inteligenes, saben que no saben todo. Recuérdele que un éxito en la informatización es un éxito de la Dirección que ha sabido gerenciar al equipo. Recuerde que le están delegando el trabajo, pero la responsabilidad sigue siendo de la Dirección. Ud. sirve a la Institución. Ud. tendrá el mérito de realizar un buen trabajo, pero es la Dirección la que realmente ha guiado a la organización para alcanzar el objetivo. Sistemas no es el objetivo del Hospital, es solamente una herramienta de gestión, no lo olvide. Sistemas Sistemas Si estamos hablando de Ud.. Si Ud. está leyendo el manual es que pertenece a una minoría que quiere hacer las cosas bien, por ello vamos en este caso a iniciar por el lado positivo. Ud. ya ha evaluado los siguientes puntos: 1. Con el personal y recursos que tengo, puedo mantener un sistema, pero no puedo desarrollar. 2. Un desarrollo no tiene un final, cuando se termina se vuelve a empezar porque la evolución de sistemas es tan grande que todo se hace viejo en 5 años. Si deseo hacer un desarrollo interno debo mantener un equipo desde el inicio hasta el fin de mis días.
  • 80.
    Printed Documentation 74 3. La presiónque la dirección ejerce sobre el equipo porque necesita resolver problemas puntuales no permite desarrollar un sistema siguiendo los pasos que corresponden. La casi totalidad de los desarrollos internos fracasa porque al plan inicial se le introducen tantas modificaciones que termina siendo un parche sobre parche perdiendo toda línea de trabajo establecida. La urgencia tiene tanta fuerza que desvirtúa el objetivo final. 4. Teniendo a la vista un solo hospital es imposible detectar lo meramente contingente de lo necesario, el relevamiento es casi imposible. Una secretaria dice: "Necesito registrar el color de pelo del paciente" ¿Es realmente necesario, o es una idea de la secretaria porque le gustan los chicos morenos? 5. Teniendo a la vista un solo hospital es imposible saber si los procedimientos que nos indican como el estándar de la ciencia es así o es una interpretación libre y artística del usuario. El usuario tampoco es un especialista en estandarización de su área. Los profesionales de la salud son intérpretes de una arte. Si, la medicina es un arte, respétela, pero haga respetar su conocimiento científico sobre la ciencia de sistemas. Ud. no puede leer toda la documentación sobre calidad y estandarización del procedimiento de una laboratorio, son tareas que pueden llevar una vida entera. Entonces el relevamiento útil es comparando decenas de hospitales y viendo que patrones se repiten. Cuando se logra eso Ud. tendrá la información para generar un sistema. Ud. ya sabe que no tiene recursos para hacer esa investigación. Por eso está leyendo este manual. Imprima estás páginas y entréguelas a la Dirección, para que entiendan que la problemática que Ud. plantea no es una evaluación personal, es algo que se repite en todas las instituciones. Siguiente Desarrollo interno ¿Es posible hacer un desarrollo Interno y no depender de nadie? Si, definitivamente si, pero el costo es mucho mayor. Hace muchos años había una situación muy común y frecuente. Un médico o un contador de una institución nos pedía hacer una teleconferencia con la alta dirección y la gente de sistemas. Nosotros explicabamos los términos de la licencia, y que servicio ofrecíamos. Unos días después solíamos preguntar que decisión tomaron. Para nuestra sorpresa nos decían:
  • 81.
    ANGEL en elhospital 75 "Vamos a hacer un desarrollo interno, con nuestra gente y lo tendremos listo en 2 años con un costo de ..." Nuestra respuesta usualmente era : "Maravilloso, guarden nuestro número de teléfono porque en 3 años volverán a llamarnos". No, no es que seamos más inteligentes que los demás. Aunque tampoco lo descartamos. Pero si llevamos 15 años haciendo esto y que alguien diga que en 2 años logrará lo que a nosotros nos llevó y nos lleva tanto esfuerzo es considerarnos que nosotros somos incapaces. Pero veamos otro ángulo. Cuando Ud. inicia un desarrollo interno, necesita más personal, más equipos, más licencias porque lo que hoy tiene solamente le alcanza para mantener lo existente. A medida que avance lo que tiene para mantenimiento, tampoco le será suficiente porque tendrá más áreas informatizadas. Hablar de 2 años para tener una solución medianamente usable es irreal, nadie que este en el tema podría hacer una afirmación tan audaz. Tal vez en 4 pueda tener algo "usable". Pero la mejor parte es que cuando tenga algo "usable", será viejo y deberá empezar de nuevo. Si todo lo que se hace en sistemas envejece muy rapidamente. Entonces si Ud. quiere tener un desarrollo interno, lo primero que necesita es muchísima paciencia, luego muchísimo dinero, gente muy capaz, otro poco de paciencia y hacerse a la idea de que Ud. tendrá un equipo de desarrollo hasta la eternidad. El Hospital Italiano de Buenos Aires tiene para sistemas 120 personas dedicadas al mantenimiento y desarrollo, puede verificarlo en el siguiente link con las declaraciones de la institución. Ud. puede convertir su institución en una empresa de sistemas con hospital anexo. ¿Cual es su objetivo? ¿Usar los sistemas o ser usado por los sistemas? Siguiente Open Source El éxito de un software de código abierto depende de dos circunstancias. 1) Que exista una comunidad muy grande de desarrolladores. 2) Que la comunidad conozca el tema sobre el cual desarrolla. En el tema salud NO EXISTE tal comunidad, con lo cual las posibilidades de informatizar un hospital con software de código abierto son nulas. Pero veamos algunas circunstancias también muy importantes que se deben considerar: a) El propósito de utilizar un software de código abierto es poder realizar modificaciones. No mencionamos la gratuidad porque Ud. puede usar ANGEL libremente sin pagar licencias.
  • 82.
    Printed Documentation 76 Los quehemos utilizado código abierto sabemos que las posibilidades de realizar modificaciones tienen un costo importante. Supongamos que Ud. decide realizar un cambio en el software que implica doblar a la derecha. (es una metáfora) "Su" cambio que es producto de "su" necesidad, no será incluído por la entidad que desarrolla el software. Expuesto de otra forma si la comunidad decide doblar a la izquierda, o simplemente seguir el derecho, cuando se realice una mejora en el software "su" cambio de "doblar a la derecha" no será incluído. Ud. deberá tomar la nueva versión e incluir nuevamente todas las mejoras o elementos que "su" necesidad le haya hecho concretar. Y podrá hacerlo "casi" siempre, pero no en todas las ocasiones. Esto lo lleva a una conclusión. Si Ud. inicia un desarrollo basado en un proyecto de código abierto, y luego decide modificarlo, Ud. estará desarrollando internamente y a partir de ese momento deberá tener un equipo de desarrollo constante para mantener y mejorar el software que se adapta a "su" necesidad. b) El software con código abierto, no siempre cumple con las premisas para las cuales fue creado. Ejemplo: b.1.) Es muy común que un proyecto de código abierto cuando va tomando forma y se pone interesante, los principales desarrolladores a los cuales se les aportaron ideas, abandonen el proyecto, formen una empresa y Ud. se encuentre que la versión verdaderamente valiosa después de la evolución sea cerrado y pago. b.2) Es muy común que el software abierto no tengan ninguna documentación de desarrollo. Esto a veces es por la inercia del desarrollo o por otra razón no tan pura. Muchas veces la falta de documentación es para mantener el control del sistema y que Ud. deba contratar a los desarrolladores para que le mantengan el sistema y Ud. los mantenga a ellos. Ejemplo: Hemos preguntado a un desarrollador de un software de código abierto. "Es fácil modificar algo dentro de tu software". Se rió y nos dijo:" No vas a entender nada del código, sin nosotros no puedes cambiarle nada porque te va a costar años y muchísimo dinero entenderlo". c) Uno de los primeros software de código abierto que se promocionaron fue CARE2X. Nació por iniciativa de un enfermero latinoamericano radicado en Alemania. Muy altruista, y sincero. Cuando su interés en el tema decayó porque vive de su profesión la enfermería, el proyecto fue abandonado. No hubo en este caso, ninguna mala intención, ni falta de sinceridad, simplemente se aburrió de desarrollar para la humanidad. Si Ud. visita las páginas de www.freshmeat.org o las de www.sourceforge.org verá miles de ejemplos como este de distintos temas. De buenas intenciones está empedrado el camino del infierno.
  • 83.
    ANGEL en elhospital 77 La evaluación de un software, sea de código abierto o cerrado debe tener estas etapas: 1) Defina sus necesidades. 2) Lea la documentación. 3) Compare las necesidades con las funcionalidades que cumple el software según la documentación existente. 4) Considere la historia de la organización. 5) Considere todos los costos y alternativas. El código abierto significa que Ud. debe contar con una importante cantidad de gente de sistemas. Informatizar un hospital no es un tema sencillo. Cualquiera que le diga lo contrario es un ingenuo o un mentiroso. A veces es más peligroso un "ingenuo" que un "mentiroso". Agendas de Turnos ¿ Cómo configurar mi agenda? Este tutorial incluye: • ¿Cómo configurar una agenda?. • ¿Cómo configurar las propiedades?. • ¿Cómo agregar una propiedad?. ¿ Cómo configurar una agenda? Cada usuario o departamento dentro de Ángel puede tener una agenda propia para el manejo de turnos y actividades. Cada agenda puede personalizarse para que cumpla con los requerimientos del propietario. Ángel no le permitirá abrir su agenda hasta que la haya configurado. Para iniciar la configuración de su agenda, siga los siguientes pasos: • Haga un click en el ícono de Mi agenda. • Oprima el botón derecho del mouse y seleccione Mi agenda personal > Configurar.
  • 84.
    Printed Documentation 78 El Jefede Personal puede determinar los días feriados. Si se configuran feriados ese día no aparecerá para usarse en la AGENDA. Ver FERIADOS Así se ve la Agenda antes de configurarla: Descripción La descripción de la agenda puede editarse haciendo doble click sobre ella. Con la agenda sin configurar, aparecerá el nombre del médico o del departamento dueño. Texto de pie
  • 85.
    ANGEL en elhospital 79 El texto de pie (segundo renglón de la agenda) se imprime al final del talón que se le entrega al paciente. En él se pueden incluir los horarios de atención, algún teléfono para cancelar turnos y cualquier otro dato que considere relevante. • Haga doble click sobre el texto y edítelo. ¿ Cómo configurar las propiedades? Las propiedades sirven para establecer planes de trabajo; es decir: horarios, fechas de inicio y finalización, días de la semana, meses, fechas excepcionales de su trabajo. Al inicio de la configuración de la agenda aparece una propiedad sin definiciones. Fecha de Inicio Indique a partir de que fecha es válida esa agenda y los turnos que contendrá. Fecha de Fin Indique hasta que fecha es válida la agenda. Recuerde que estos datos pueden ser editados luego si necesita realizar cambios. Horarios
  • 86.
    Printed Documentation 80 Haciendo dobleclick sobre horarios puede agregar períodos de tiempo (desde que hora hasta que hora se asignan turnos) y las fracciones que quiere realizar (cuántos minutos dura cada turno). Si lo necesita puede definir más de un horario. Sólo haga doble click en horarios para agregarlos. Días de la Semana Indique aquí los días de la semana en que se asignan turnos. Meses Indique los meses válidos para asignar turnos. Deje destildados aquellos meses en los que no trabaje o esté de vacaciones.
  • 87.
    ANGEL en elhospital 81 ¿ Cómo agregar una propiedad? Agregar una propiedad sirve para poder combinar distintos horarios, días y meses. Para agregar una nueva propiedad: • Apriete el botón derecho del mouse sobre el sector superior izquierdo, opción Agregar propiedad. Para configurar la nueva propiedad, siga nuevamente los pasos anteriores. • Las propiedades pueden ser excluidas, es decir que lo que se configura en ellas no es válido, sino que funciona como un filtro sobre la agenda. Una vez que este configurada la agenda apriete el botón ACEPTAR. Para ver la agenda armada haga doble click sobre el botón Mi agenda personal (nombre) y verá como quedó organizada su agenda. Cuando aprieta el botón, aparece la agenda configurada. Ahora usted tiene organizada la agenda en pacientes, horarios, teléfonos, y en los intervalos que usted estableció de cada turno.
  • 88.
    Printed Documentation 82 En el recuadro superiorde la agenda, puede ver las fechas, días y horarios que estableció durante la configuración. Cuando el paciente pasó por Caja el ícono se modifica. Luego puede presionar "Abrir" y ya está trabajando sobre la H.C. del paciente. Ud. puede darle nombres a las propiedades de la Agenda para que la Secretaria al asignar el turno tenga una referencia como la que se muestra abajo.
  • 89.
    ANGEL en elhospital 83 FIN TUTORIAL Crear un Responsable de turnos Podemos configurar un único responsable para configurar las agendas. Nuestra recomendación es que cada médico configure su propia AGENDA. Especialmente en instituciones grandes. La situación más común para la configuración de las agendas en las instituciones se describe en estos pasos: 1) El médico le dice a la secretaria del servicio que informe un cambio en la agenda, o avisa que tal día no atenderá. Usualmente esto lo hace mientras se saca el guardapolvo, y hablando con la secretaria y otro colega al mismo tiempo, y 30 segundos antes de salir disparado hacia otro lugar. 2) La secretaria informa por escrito a Turnos acerca del cambio. La definición de "por escrito" implica un papelito arrancado de una libreta, o en los mejores casos una nota hecha con el procesador. La secretaria lo hace cuando tiene tiempo disponible, o antes de bajar los 3 pisos donde se encuentra la central de turnos. 3) Turnos lo recibe y al día siguiente lo resuelve, o en algunos casos le hace otro papel a sistemas. En la comunicación verbal del médico es posible que la emisión de la instrucción no sea exacta. La interpretación de la secretaria del servicio puede que no sea exacta. La emisión de la comunicación de la secretaria hacia el área de turnos puede que no sea exacta La recepción por parte del área de turnos puede que no sea exacta. El tiempo mínimo de implementar la instrucción es de 2 días. Nadie controla el resultado, hasta que llega un paciente en un horario que no correspondía. La responsabilidad queda diluída entre el médico, la secretaria del servicio, el jefe de turnos, y de cualquier otro que pueda intervenir. Todos estos procesos son improductivos, no mejoran la calidad del servicio. TRATE DE ELIMINARLOS. La forma de eliminarlos es: El médico configura su propia agenda, no hay papeles, no hay comunicaciones con ruido y el cambio es inmediato.
  • 90.
    Printed Documentation 84 Si nopuede hacerlo, y quiere seguir manteniendo ese método, deberá proceder de la siguiente forma. Deberá crear un Rol de "Jefe de Turnos". Asígnele el permiso 8707 Asígnele a un usuario el Rol Listo, Ud. ya ha cambiado ANGEL a su forma de trabajo. ¿ Cómo reservar turnos? Este tutorial incluye: • ¿Cómo reservar un turno.? ¿ Cómo reservar un turno? No es posible reservar turnos hasta no haber configurado la agenda previamente. SOBRETURNOS el botón para asignar un sobreturno solamente se habilita cuando la agenda de ese día está completa. Si aún existen turnos, Ud. debe asignarle un turno normal no un sobreturno. Par a reservar un turno: • Ingrese a mi agenda. • Seleccione en el calendario el día del turno. • Haga click sobre la plantilla de turnos en el horario que desea reservar. • Oprima el botón derecho del mouse y seleccione reservar.
  • 91.
    ANGEL en elhospital 85 Seleccione el paciente a quien quiere asignar el turno. Puede incluir una nota aclaratoria si es necesario que se almacenará junto con el turno. Note que sólo es posible asignar turnos en aquellos horarios, días, meses que configuró como válidos en las propiedades de la agenda. FIN TUTORIAL ¿ Cómo crear reportes de agendas? Este tutorial incluye: • ¿Cómo crear reportes de agendas?. ¿ Cómo crear reportes de agendas? Los reportes de agendas permiten obtener listados de turnos reservados y disponibles con los correspondientes nombres de los pacientes en un formato para imprimir.
  • 92.
    Printed Documentation 86 Para obtenerun reporte de su agenda: • Haga click en el botón Usuario • Haga click con el botón derecho del mouse sobre la parte derecha de la pantalla • Seleccione la opción Mis Reportes • Seleccione la opción De mi agenda Los reportes de agenda pueden ser limitados temporalmente. • Indique las fechas que contienen el rango de turnos que desea obtener en el reporte. Una vez seleccionado el rango de fechas, Ángel genera el reporte de la agenda.
  • 93.
    ANGEL en elhospital 87 Para imprimir el reporte haga click en la opción archivo y luego seleccione imprimir. Desde la opción Mis reportes puede también generar un listado que enumere todos los turnos de un único paciente. FIN TUTORIAL. Turnos en Hospitales En las instituciones una de las modalidades organizativas implica que un grupo de secretarias maneje los turnos de todos los servicios. A continuación explicamos como optimizar esa tarea. La flexibilidad es fundamental, esto significa que los puestos de trabajo pueden atender cualquier servicio, si una secretaria ha concluido con los turnos de los servicios asignados, puede ayudar a otra en la tarea de manera que exista otra secretaria más dando turnos donde sea necesario. El ÁNGEL guarda en que momento se dió el turno así como la identificación de la persona que lo ha asignado. Nos referimos no al turno en si mismo sino a la hora en que la secretaria realizó la tarea. En clínicas donde se busque la optimización de los recursos se debería utilizar la teoría de colas para optimizar la cantidad de personal asignado y reducir los tiempos de espera de los pacientes. Recuerde que el ÁNGEL es una herramienta que permite la evaluación de la calidad del servicio. Sigamos la secuencia lógica que la secretaria debería cumplir.
  • 94.
    Printed Documentation 88 Primero elbotón de acceso directo que le permitirá seleccionar agendas.. Recuerde que puede tener agendas para servicios o para profesionales y en algunos casos coexisten ambos tipos. La pantalla de trabajo: El círculo de la izquierda permite ocultar los accesos directos para ampliar el área de trabajo. El círculo del centro permite seleccionar la especialidad. El tercer círculo permite ocultar la lista de agendas para ampliar el área de trabajo. Optimice el área de trabajo, le ahorrará tiempo.
  • 95.
    ANGEL en elhospital 89 Ahora observe el check box que dice Lista. Si Ud. le quita el tilde el espacio para trabajar se amplia nuevamente dándole un mayor espacio para visualizar varios meses simultáneamente. Para cambiar a cualquiera de las agendas que administra la secretaria, solamente debe abrir el menú desplegable y aparecerán todas las que ha abierto y con las cuales desea trabajar. SOBRETURNOS el botón para asignar un sobreturno solamente se habilita cuando la agenda de ese día está completa. Si aún existen turnos, Ud. debe asignarle un turno normal no un sobreturno.
  • 96.
    Printed Documentation 90 Ud. puededarle nombres a las propiedades de la Agenda para que la Secretaria al asignar el turno tenga una referencia como la que se muestra abajo. La secretaria podrá ver las propiedades de la Agenda y con ello le surgirá la indicación en este caso que tales días atiende pacientes del financiador OSDE. Y que los Sábados y Domingos atiende Fracturas y Yesos. FIN DEL TUTORIAL Historia Clínica ¿Cómo dar de alta un paciente? Este tutorial incluye: • ¿Cómo dar de alta un paciente?. • ¿Cómo asignarle una cobertura a un paciente?. ¿ Cómo dar de alta un paciente? El área pacientes permite la carga y administración de los mismos.
  • 97.
    ANGEL en elhospital 91 Para dar de alta un paciente debe tener asignado el rol de "empadronador". Para agregar un paciente • haga click en el botón pacientes. • haga click con el botón derecho del mouse. • Seleccione la opción Nuevo. • Opción Nuevo Paciente. Cada paciente tiene una ficha de datos dividida en áreas (solapas). Cargue los datos del paciente. Recuerde completar los datos de DNI y país. Recomendamos completar los datos de la Persona Responsable del paciente. ¿ Cómo asignarle una cobertura a un paciente?
  • 98.
    Printed Documentation 92 Para accederal listado de coberturas, haga click en el botón de agregar nueva. Un paciente puede tener más de una cobertura médica. Esto es relevante para la facturación. Seleccione la cobertura filtrando el listado según su conveniencia. Observe con atención que una misma cobertura puede tener varios planes, seleccione el que corresponde. Debe seleccionar un plan, no un financiador o cobertura. Esto es importante para la
  • 99.
    ANGEL en elhospital 93 facturación. FIN TUTORIAL ¿Cómo guardar una consulta? Este tutorial incluye: • Como seleccionar un paciente. • Como abrir y consultar una historia clínica. • Cómo guardar una nueva consulta. • Otras opciones. ¿ Cómo seleccionar un paciente? Para acceder a una historia clínica, elija el paciente: Para abrir la historia clínica de un paciente: • Haga click en el botón Atención (panel izquierdo).
  • 100.
    Printed Documentation 94 Para buscarun paciente: • Coloque el nombre del pacient e o la/s primera/ s letra/s del apellido. • Haga click en el botón buscar. También puede abrir la historia clínica de un paciente haciendo click sobre el botón pacientes, seleccionándolo y luego hacer click en el botón abrir. Puede buscar el paciente por Apellido o por Numero de Documento Para buscar un paciente (por cualquiera de las dos opciones): Si Ud. coloca letras lo buscará por apellido, si coloca números lo buscará por número de documento ¿ Cómo abrir y consultar una historia clínica? Una vez abierto el paciente, aparece la historia clínica.
  • 101.
    ANGEL en elhospital 95 Aparece en el panel izquierdo, un árbol con varias ramas, organizadas según los meses, los días y las consultas que se hicieron. Haga click en el + para abrir cada rama. Haga click en cada item de cada día, para ver los datos cargados en la consulta. A la derecha del panel con el árbol, aparece el nombre del doctor que lo trató en cada ocasión. ¿ Cómo guardar una nueva consulta? Las consultas almacenadas en Angel pueden ser directas o indirectas. Consulta directa: La consulta directa es la formal, que se realiza en el consultorio, y que tanto paciente como profesional están presentes.
  • 102.
    Printed Documentation 96 Para haceruna consulta directa (nuevo encuentro): • Haga click en el botón Nuevo Encuentro (Directo). • Aparece en el panel contiguo (el que esta al lado) un arbol con varias opciones: Por cada item puede cargar datos sobre el paciente y sobre la consulta. • Para cargar los datos: haga click en la opción que desea. • En el panel derecho aparece una serie de opciones que puede completar. Consulta indirecta: Aquellas consultas telefónicas o de control.
  • 103.
    ANGEL en elhospital 97 Para hacer una consulta indirecta: • Haga click en el botón Nuevo Encuentro (Indirecto). • Aparece en el panel contiguo un sólo item (Consulta - Internacion). • Complete con un texto libre en el panel derecho. Guardando la consulta: Tanto en una consulta Directa como Indirecta, para guardar debe: • Hacer click en el botón archivar. Recuerde que si en cualquier momento decide no almacenar la consulta puede CANCELAR la operación.
  • 104.
    Printed Documentation 98 Otras opciones BotónCerrar Cierra la historia clínica que en ese momento se encuentra abierta. Botón Reingresar Borra todos los datos cargados en la consulta para que sean nuevamente completados. Botón Traer última ficha Copia en la nueva consulta los parámetros de la anterior para ahorrar tiempo. No todos los módulos tienen está funcionalidad, en algunos no corresponde. FIN TUTORIAL
  • 105.
    ANGEL en elhospital 99 ¿ Cómo imprimir una historia clínica? Este tutorial incluye: • Cómo imprimir una historia clínica. ¿ Cómo imprimir una historia clínica? Para imprimir una historia clínica: • haga click en el barra de menú, opción Archivo. • Seleccione la opción Imprimir. La información a imprimir de la historia clínica puede ser limitada por un rango temporal. Lo que Ud. ve en la H.C. es lo que ha de imprimir. Debe aplicar un filtro y el resultado de ese filtro es lo que será impreso. Si desea imprimir la totalidad de la H.C. simplemente limpie los filtros y con ello tendrá toda la H.C. a la vista y será lo que imprima. Si desea imprimir la historia clínica completa, haga click en limpiar filtros.
  • 106.
    Printed Documentation 100 El reporte se genera en una nueva ventana. Paraimprimir: • Haga click en Archivo. • Seleccione la opción Imprimir. Si no desea imprimir la historia clínica, haga click en Salir. FIN TUTORIAL Entendiendo las pantallas Formatos ANGEL responde a los requerimientos de las sociedades científicas. Esto nos llevó a desarrollar plantillas para resolver dos problemas. 1) Ayudar en el aprendizaje manteniendo una presentación homogénea para todos los usuarios. 2) Responder en plazos muy breves a cambios y pedidos de nuevos registros.
  • 107.
    ANGEL en elhospital 101 Hoy podemos desarrollar nuevos módulos de especialidades o de patologías en 48 horas. Los Formatos diseñados resuelven el 95 % de los pedidos que recibimos. Formato A Son datos que no se repiten en la misma consulta. El profesional solamente debe registrar los datos positivos. Por ejemplo un cardiólogo solamente tiene interés en completar si se trata zona endémica de Chagas. Formato B Este formato se utiliza cuando el conjunto de datos se repite "n" veces. Los símbolos "+" y "-" permiten agregar o eliminar medicamentos (ver imagen de ejemplo)
  • 108.
    Printed Documentation 102 Formato C Estecaso es una combinación de los dos anteriores. Se pueden repetir "n" antecedentes familiares. Cada antecedente permite agregar "n" patologías para cada pariente. Formato de Esquemas. Este formato se utiliza para que el profesional pueda indicar sobre un esquema las observaciones. Se prioriza el bajo peso de la transferencia de datos, y la tabulación de las registraciones.
  • 109.
    ANGEL en elhospital 103 Formatos NO convencionales. Un 5% de lo que nos solicitan no puede representarse en los formatos mencionados. En este caso se realiza una interface propia para la circunstancia. Pediatría
  • 110.
    Printed Documentation 104 Pediatría Utilizaremos elmódulo de pediatría para explicar las opciones de graficación de datos. En pediatría y en muchas otras especialidades es necesario graficar una curva para ver una evolución. Con un click con el botón derecho sobre una variable aparecerá la opción de graficar. Al clickear el botón se despliega el gráfico. En este ejemplo muestra además otras curvas de percentiles definidas por la OMS. Las curvas están en función del sexo y la edad del paciente.
  • 111.
    ANGEL en elhospital 105 Revisando la Historia Filtros y Vistas En este manual cuando nos referimos al médico lo hacemos en un sentido genérico refiriéndonos a cualquier profesional de la salud con acceso a la Historia Clínica y a registrar nuevos encuentros. A partir de la versión 3.4 el profesional puede elegir distintas formas de usar la H.C. Esas formas que implican filtrar la información a lo que él considera pertinente para una correcta gestión. Los filtros se acceden de las siguientes formas: a) Directamente por tiempo.
  • 112.
    Printed Documentation 106 b) Seleccionandoun período específico. c) Filtro predeterminado de paciente internado LOS FILTROS MENCIONADOS ESTAN PREDEFINIDOS CREANDO FILTROS A MEDIDA La tarea comienza eligiendo en el menú la siguiente opción: Se despliega la siguiente pantalla:
  • 113.
    ANGEL en elhospital 107 Se pueden combinar los filtros temporales, de internación y de fichas, para crear una única vista. En cualquier momento se pueden eliminar los filtros, desde la opción del menú. Los filtros pueden ser guardados para ser utilizados en otras oportunidades. Para ello ingrese en la opción de menú: Elija el nombre de la vista:
  • 114.
    Printed Documentation 108 Luego paraacceder a filtrar la H.C. solamente deberá ingresar al menú de vistas y aplicarla a la H.C. con la que este trabajando. UTILICE NOMBRES SIGNIFICATIVOS PARA EL FILTRO APLICADO. Ud. puede crear todas las vistas que necesite. Ejemplos: Primera consulta, Visita de Control, Trabajo de investigación, etc.. Cargando nuevos datos Simplificando el registro Ud. también puede crear todas las formas de cargar datos en la H.C. en función de sus necesidades. Las opciones funcionan igual a como se explicó en la Vista de la H.C. solo que en esta ocasión trabajará con la parte de carga de datos. Indudablemente la carga de datos es en este momento, por lo cual no hay filtros temporales. Las vistas para mirar la H.C. y para cargar datos son absolutamente independientes. Independientemente de los filtros que elija, siempre es obligatorio colocar el MOTIVO DE CONSULTA y la EVOLUCION.
  • 115.
    ANGEL en elhospital 109 Triage Triage El manejo de las urgencias se ha diseñado con el aporte del Servicio de Guardia del Complejo Churruca-Visca. El Hospital Churruca pertenece a la Policía Federal Argentina y recibe por defecto toda clase de pacientes con heridas de armas y consecuencias de catástrofes. El ingreso a guardia: Los resultados de las mediciones categorizan al paciente ingresado que luego será representado en el siguiente listado con indicación Verde, Amarilla o Roja según la urgencia necesaria para la atención.
  • 116.
    Printed Documentation 110 Medicamentos enInternación Tratamiento Medicamentoso Existen tres tipos de tratamientos medicamentosos. La diferencia es el circuito de cada uno y el control que la organización tiene sobre el evento. Tratamiento medicamentoso Ambulatorio: El Profesional selecciona de un creado por el médico tratante en función de las Buenas Prácticas definidas por la Organización Mundial de la Salud ¿Cómo crear mi propio vademecum? Se inicia desde los accesos directos. Para acceder a esta opción debe tener el Rol de Médico y también el Rol de Prescripción Ambulatoria.
  • 117.
    ANGEL en elhospital 111 Esta opción abre la siguiente ventana En esta ventana debemos elegir un nombre cualquiera. En el ejemplo dice Nombre del Medicamento...pero puede ser cualquiera. Elegiremos luego los diagnósticos en los cuales utilizamos este medicamento.
  • 118.
    Printed Documentation 112 Recuerde queel CIE10 en el capítulo R tiene síntomas y signos. No son solamente diagnósticos. Luego elegirá la Vía de administración para el medicamento .
  • 119.
    ANGEL en elhospital 113 Debe identificar los principios activos de ese medicamento. Ángel es un software que pretende que la H.C. sea comprendida en todo el mundo. El nombre no es igual en todos los paises, los principios activos son universales. Luego puede guardar el medicamento para utilizarlo cuando prescriba.
  • 120.
    Printed Documentation 114 Siguiente Prescribiendo enla Historia Clínica Al iniciar la prescripción le preguntará si es AMBULATORIA o de DISPENSACIÓN. Dispensación son medicamentos entregados gratuitamente en la institución. Los AMBULATORIOS se eligen del vademecum que Ud. ha confeccionado. Los de DISPENSACIÓN se eligen de los que la institución entrega. Si se trata de un INTERNADO se eligen de los medicamentos incorporados por la Guía Farmacoterapeútica.
  • 121.
    ANGEL en elhospital 115 Le aparece el listado del vademecum que Ud. ha armado. Debe indicar la duración del tratamiento.
  • 122.
    Printed Documentation 116 También debeindicar los momentos en que debe suministrarse el medicamento. Indique la posología. Este cambio se ha introducido en la versión 3.4.7.2 Los cambios son muy grandes e importantes por ello decidimos publicarlos en versiones continuadas. Siguiente Circuito del medicamento en la Farmacia Hospitalaria La Farmacia del Hospital puede ver las prescripciones que se realizaron. Tiene la posibilidad de establecer filtros horarios para revisar constantemente todas las Historias Clínicas. Puede trabajar con la Aceptación o Rechazo de la prescripción médica (esto es una política posible dentro de la institución)
  • 123.
    ANGEL en elhospital 117 Puede filtrar los medicamentos por servicio que lo solicitó y también revisar los que están impresos o los ya despachados. Una vez filtrado aparecen los eventos de prescripciones existentes en pacientes internados. El Farmacéutico puede Validar, Rechazar e Imprimir. También puede Imprimir sin validar ni rechazar.
  • 124.
    Printed Documentation 118 Se listanlos eventos a Imprimir para la preparación de los medicamentos. ANGEL está preparado para conectarlo a una máquina que prepara los pedidos sin participación humana. Se puede eliminar la parte mecánica del picking. Esto libera al farmacéutico de la tarea administrativa dándole la posibilidad de trabajar intelectualmente para mejorar la política de medicamentos.
  • 125.
    ANGEL en elhospital 119 El reporte indica los filtros aplicados. Indica el Paciente, la cama y si ha sido validado. Con esto se prepara la medicación.
  • 126.
    Printed Documentation 120 Luego seprocede a la transferencia del stock hacia los servicios correspondientes a la cama donde está el paciente. También se indica la cantidad de unidades que se transfieren. Esto cierra el circuito de descarga de stock.
  • 127.
    ANGEL en elhospital 121 Siguiente Evoluciones pre definidas Evoluciones pre definidas En inglés se denominan "canned reports" Este tipo de reportes es una exigencia del The Royal College or Radiologist para las aplicaciones de Historia Clínica. El propósito es tener la posibilidad de contar con una evolución pre-armada que pueda ser reutilizada. Estas evoluciones son definidas por cada profesional. Pueden ser varias y diferentes entre si. El profesionas es el que define en que momento es apropiado usarlas o si en el caso que está tratando no corresponde. Esta posibilidad se presenta en la ficha de Evolución / Evaluación. Aparecen dos líneas una para guardar y otra para agregar.
  • 128.
    Printed Documentation 122 La opciónde GUARDAR toma el texto que se colocó en la Evaluación y lo archiva para ser reutilizado. La opción de AÑADIR toma los textos guardados con anterioridad y los coloca en la Evaluación. Evoluciones pre definidas Para crear el primer texto (podemos guardar muchos textos), debemos escribirlo. Podemos dejar espacios para completar, crear columnas, y darle un formato de texto básico. Luego procederemos a guardar el texto creado.
  • 129.
    ANGEL en elhospital 123 Elegimos un nombre para este reporte y al darle aceptar quedará guardado. Estos reportes son personales para cada usuario. Utilizando las evoluciones Utilizamos el signo "+" de la línea Agregar y nos muestra los reportes que hemos pre-armado. La lista de reportes pre-armados tiene dos columnas, a la izquierda los nombres con que los hemos guardado. A la derecha el texto que guardamos. Debemos seleccionarlo y aceptar.
  • 130.
    Printed Documentation 124 Al aceptarloel texto queda incorporado a la Evaluación. Podemos completar los blancos, borrarlo parcialmente, combinarlo con otros textos o cualquier otra modificación que consideremos apropiada. Módulos Ginecología Puerperio
  • 131.
    ANGEL en elhospital 125 Ejemplos de módulos incorporados en la Historia Clínica. Recuerde utilizar las Vistas para parametrizar el uso de la H.C. a su necesidad. ANGEL es muy simple de usar si Ud. lee el manual. Hábitos En la versión 3.4.7.7 se agregan a pedido de los dermatólogos los hábitos vinculados con la exposición solar.
  • 132.
    Printed Documentation 126 Antecedentes MedicamentososPrincipios Activos Desde la versión 3.4.7.7. los Antecedentes Medicamentosos son identificados por los Principios Activos y no por los nombres comerciales. Atento a que los Antecedentes son información referenciada por el paciente, corresponderá realizar el análisis para confirmar si la información brindada es correcta o no. Si Ud. considera que la información es fiel, debe consignar en la parte de examen físico alergias, la alergia correspondiente. La registración de esa alergia dispara las alertas en la evolución del paciente, y también se suma a Sistema de Soporte de Decisiones para evitar posibles errores en la prescripción y en el suministro de medicamentos.
  • 133.
    ANGEL en elhospital 127 Si la información es considerada válida por el profesional debe registrar la alergia al principio activo y ello dispara las alertas para la atención del paciente. Alergias Generales y a Principios Activos. Hemos separado los distintos tipos de alergias permitiendo la registración tabulada con la mayoría de los elementos que las producen.
  • 134.
    Printed Documentation 128 Advierta quese registran por separado las alergias a Alimentos, Ácaros, Animales, Insectos, Mohos, Parásitos, Pólen de Árboles y Pólen de Gramíneas. Las alergias a alimentos luego son utilizadas para verificar en los pacientes internados que los menúes son acorde con sus patologías. Las alergias a Medicamentos se realizan en otro módulo donde se selecciona por Principio Activo.
  • 135.
    ANGEL en elhospital 129 Problemas - CIAP 2 A partir de la versión 3.4.7.7 se ha incorporado el módulo de Problemas, sugerido por los especialistas en Medicina Familiar y Atención Primaria. El mismo utiliza el estándar CIAP 2 para la categorización de los problemas. Se accede a la registración mediante el módulo de problemas.
  • 136.
    Printed Documentation 130 Luego podremosregistrar los problemas y ver aquellos que están vigentes y también los que están finalizados.
  • 137.
    ANGEL en elhospital 131 Si queremos concluir o finalizar un problema debemos indicar un motivo de finalización y aceptarlo con lo cual el problema dejará de estar vigente y pasará a la categoría de Problemas finalizados. Departamentos y Camas Departamentos y Costos ¿Cómo crear un departamento? Este tutorial incluye: • ¿Cómo crear un departamento? • Base para la asignación de Costos Indirectos. • Planos para gestión de Activos Fijos. Un departamento puede ser una Dirección, un Departamento, un Servicio, una Oficina, se ha elegido la palabra departamento para mantener una terminología usual en el ámbito hospitalario. El verdadero significado de Departamento es CENTRO DE COSTOS. ¿Cómo crear un departamento? Los departamentos permiten crear sectores dentro del programa para administrar servicios. Sólo los usuarios con rol de Jefe de Costos pueden crear departamentos. Para crear un departamento: • Haga click en el botón Departamentos del panel izquierdo. En la parte derecha se abre la ventana de Departamentos donde se listan los servicios que ya han sido creados.
  • 138.
    Printed Documentation 132 • Hagaclick con el botón derecho del mouse sobre el panel derecho de la pantalla. • Seleccione la opción Agregar Departam ento. Ud. puede crear y representar la relación jerárquica de los departamentos, arrastrando y soltando sobre el departamento de mayor jerarquía. Puede ver los departamentos en una lista alfabética y también establecer un filtro para solamente ver departamentos con camas. La relación jerárquica es relevante para: 1) La asignación de costos. 2) El panel de control para definir los índices a los cuales se puede acceder en función de la jerarquía. Cuando se abre la ventana: • Ingrese un valor alfanumérico para identificar el departamento, por ejemplo: CAR02. • Ud. puede indicar la superficie y la potencia instalada, esto es relevante para la asignación de los costos indirectos. La opción de agregar planos permite ubicar fisicamente los bienes.
  • 139.
    ANGEL en elhospital 133 Para agregar mas de un departamento, repita los pasos anteriores. FIN TUTORIAL Capas y Costos ANGEL es un sistema creado para gestionar. Gestionar requiere el costeo de la actividad de una institución. Dentro de estos dos conceptos nos encontramos que primero debe haber un responsable técnico sobre una categoría de bienes, que luego serán también objeto de análisis para el costeo. Con esta enunciación mostramos como se asigna esa responsabilidad que la realiza el Jefe de Costos. Primero dentro de su menú tiene la opción de asignar Capas. Aparecen todas las Capas sobre las cuales haremos la asignación.
  • 140.
    Printed Documentation 134 Con elbotón derecho aparecerá el menú de Agregar Servicio. Luego aparecen los servicios existentes en la institución y seleccionamos uno. Un servicio puede ser responsable de varias Capas. Una capa solo tiene un responsable.
  • 141.
    ANGEL en elhospital 135 Al final la configuración se verá de la siguiente forma.
  • 142.
    Printed Documentation 136 Estos datosserán utilizados luego para costear. Recomendamos leer en el manual el tema de Costeo. Asignación de Funciones Especiales Las funcionalidades de Bacteriología, Parasitología, Anatomía Patológica, etc. son asignadas con el Rol de Jefe de Costos a un o unos centros específicos. Posicionado sobre el centro al que se le asignará la función se presiona el botón derecho y surge el siguiente menú. Admisión y Egresos Admisión ¿Cómo crear una cama en un departamento? Este tutorial incluye: • ¿Cómo crear una cama en un departamento?. ¿Cómo crear una cama en un departamento? La opción para agregar una cama en un departamento, la tiene el Jefe de Admisiones y Egresos.
  • 143.
    ANGEL en elhospital 137 Para agregar una cama: • haga click en el botón Admisiones y Egresos del panel izquierdo. Aparecen los Departamentos ya creados en la parte izquierda de la pantalla. • Seleccione el departame nto al cual quiere agregarle una cama. • haga click con el botón derecho del mouse. • Seleccione la opción Agregar Habitació n. En el panel de la derecha se listan las Habitaciones del departamento. Primero se definen las habitaciones, luego las camas que hay en ellas. Para agregar la habitación: • Se indica el código de la habitación. • Se puede agregar una descripción. Así quedará la pantalla luego de crear la habitación
  • 144.
    Printed Documentation 138 • Ejemplode un Departamento con una habitación aún sin camas. • Dentro de una habitación podemos crear una nueva cama. • La cama tiene un solo identificador y es posible agregarle una descripción. • En el ejemplo hay una sola habitación con tres camas en ella. Repita los pasos anteriores para agregar más camas. FIN TUTORIAL ¿ Cómo administrar admisiones y egresos? Este tutorial incluye: • ¿Cómo administrar admisiones y egresos?. ¿Cómo administrar admisiones y egresos?. El control de admisiones y egresos permite llevar el control de las camas de cada departamento o servicio. La creación de camas y la administración de las admisiones y egresos pueden ser realizadas por aquellos usuarios que tengan el rol de Jefe de Admisiones y Egresos.
  • 145.
    ANGEL en elhospital 139 Haga click en el botón Admisiones y Egresos Aparecen los departamentos y servicios ya creados: • Seleccione el departamento que quiere administrar. • haga click con el botón derecho del mouse. • Seleccione la opción Administrar. Las habitaciones indican si están plenamente ocupadas, y de que sexo son los pacientes. Se simplifica la determinación de disponibilidad de camas.
  • 146.
    Printed Documentation 140 • Todoblanco, la habitación esta vacía. • Todo azul está completa con sexo masculino. • Todo rojo está completa con sexo femenino. • Todo verde está completa con masculino y femenino, no se ha respetado el sexo en la internación. (Neonatología, Pediatría, Emergencias). • Mitad Blanco, hay camas disponibles, azul masculino, rojo femenino, verde indistinto Una vez seleccionada la cama, se puede iniciar la admisión de un paciente. Forma de ingreso: • Indique la hora y día de internación • Seleccione el médico responsable de la internación • Observe los puntos rojos, continúe con el botón Siguiente
  • 147.
    ANGEL en elhospital 141
  • 148.
  • 149.
    ANGEL en elhospital 143
  • 150.
    Printed Documentation 144 Derivación interna Elcaso especial del egreso de una cama para ser admitido en otra cama ÁNGEL permite seleccionar el servicio y la cama a la cual se deriva el paciente. Automáticamente registra el motivo de egreso y coloca el mismo motivo de ingreso en la nueva cama a la cual es transferido. ¿ Cómo crear reportes de departamentos? Este tutorial incluye: • ¿Cómo crear reportes de admisiones y egresos?. Cómo crear reportes de admisiones y egresos Los reportes pueden ser generados por el Jefe de Admisiones y Egresos. Para ver como asignar roles, vea el tutorial: Como crear un nuevo usuario.
  • 151.
    ANGEL en elhospital 145 Para ver los tipos de reportes disponibles, haga click en el departamento elegido, oprima el botón derecho del mouse y seleccione reportes. A continuación aparece la hoja con el reporte, la opción imprimir está disponible en el menú archivo. Aparece toda la información sobre el estado de las camas.
  • 152.
    Printed Documentation 146 Si quierehacer un reporte de las camas de todos los departamentos, seleccione historial de camas (todos). Mesa de entradas Mesa de entradas La Mesa de Entradas o Informes o Recepción es un rol de consulta para la Institución. Su propósito es informar a las visitas en que cama está internado un paciente. No puede modificar ningún dato, solamente consulta. Se puede además realizar un ordenamiento e impresión por distintos criterios. Esto es útil para informar al financiador los pacientes internados que corresponden a su seguro. Los practicantes tienen la opción de ver y abrir las H.C. de los pacientes internados en sus departamentos, simplemente seleccionando el paciente y haciendo click en el botón de abrir.
  • 153.
    ANGEL en elhospital 147 Banco de Sangre Conceptos generales Esta parte de ANGEL permite realizar las siguientes funciones: Registrar un donante. Registrar la donación de sangre. Realizar estudios sobre el donante. Registrar los movimientos del depósito del Banco. Los items son trazados, desde su origen hasta su consumo o descarte. Guardar fórmulas para calcular costos. Registrar los movimientos de los insumos de hemoterapia. Exportar productos. Importar productos. Registrar la descarga de un producto ocasionada en una transfusión. Para utilizar estas funciones se debe tener el rol de "Banco de Sangre", y estar asignado a un departamento. Incorporación de donaciones En ANGEL se utiliza la denominación genérica de PACIENTES. Lo más apropiado sería USUARIOS DEL SISTEMA DE SALUD. Por convención utilizaremos Pacientes aún en el caso de que nos referimos a DONANTES. El registro de una donación queda en la H.C. del Donante. Se seleccionan los items de la donación, entre los cuales están el tipo de donante. Si se trata de un donante de reposición se selecciona por cual paciente está reponiendo la sangre. También se identifica a donantes fidelizados, etc.
  • 154.
    Printed Documentation 148 Se registrael tipo de elemento donado, la cantidad, los días de validez, y también se registran los items de depósito consumidos para tener un registro de los elementos consumidos en el servicio.
  • 155.
    ANGEL en elhospital 149 Productos La donación mostrada en la página anterior se ve reflejada en la pantalla que hemos dividido en dos para que pueda verse con facilidad en el manual. La identificación del material extraído es única. Producción de Hemoterapia La sangre por ejemplo luego es sometida a procesos de los cuales se derivan otros productos.
  • 156.
    Printed Documentation 150 Esos procesosse pueden identificar con "fórmulas" que nos permiten saber que introduciendo una cantidad del producto "A", y consumiendo los materiales "1, 2, etc." obtendremos otra cantidad del producto "B". La registración de la "fórmula" se realiza en la siguiente pantalla. En la imagen inferior vemos lo que introducimos en el proceso. Se define la cantidad. La cantidad implica que por 6 unidades de Sangre entera obtendré de este proceso "n" cantidad de otra cosa. En la "fórmula" también se indica que materiales consumiremos. Esta es una situación ideal, es claro que siempre hay pérdidas tanto de productos, como de elementos.
  • 157.
    ANGEL en elhospital 151 Por último se registra lo que debería obtener de aplicar este proceso. En este ejemplo obtenermos Plasma Fresco. Por 6 unidades de sangre otenemos 5 unidades de Plasma. Y los días de validez asignados son 33. La "fórmula" es guardada para ser luego utilizada en producción.
  • 158.
    Printed Documentation 152 Una vezguardada tenemos una descripción. Las ´"fórmulas" pueden ser Eliminadas para siempre o Inhabilitadas.
  • 159.
    ANGEL en elhospital 153 Utilizando los procesos definidos Con la "fórmula" guardada podemos aplicarla para obtener sub-productos. Elegimos una "fórmula" Elegimos un producto trazado.
  • 160.
    Printed Documentation 154 El multiplicadorarranca en 1 porque en el ejemplo que estamos presentando introducimos 6 unidades de Sangre Entera y obtenemos 5 unidades de Plasma Fresco. Continuando con el ejemplo a colocar 2 como multiplicador introducimos 12 unidades de sangre y obtenemos 10 de Plasma Fresco.
  • 161.
    ANGEL en elhospital 155 La cantidad disponible es el total existente en el Banco de Sangre. Al Generar el Producto se habrá descargado lo utilizado y que proviene de un producto identificado para realizar la trazabilidad. Como consecuencia de lo realizado tendremos una baja en la Sangre Entera de 12 unidades, y una suba de 10 unidades en el Plasma Fresco. También se puede observar que del código original se han agregado un ".2" que siginifica que se mantiene la identificación de origen y se le agrega un nuevo dígito.
  • 162.
    Printed Documentation 156 Agenda deQuirófano Agenda de Quirófano La Agenda de Quirófano tiene requerimientos diferentes a una agenda de consultorio. Esta Agenda particular tiene como objetivo informar que recursos deben estar disponibles para realizar un acto quirúrgico. Se define la Fecha, la Hora y la duración. Se indica el paciente y el diagnóstico pre-operatorio. Se puede definir que profesionales deben estar presentes, los diagnósticos, los equipos y hasta los medicamentos que deberán estar disponibles para ese acto.
  • 163.
    ANGEL en elhospital 157 Enfermería Enfermería La enfermera puede no solamente consultar la Historia Clínica sino que también registra los datos que considera pertinentes. El responsable de un servicio de Enfermería puede además programar las tareas que se deben realizar sobre cada paciente. Para utilizar esta funcionalidad la oficina de Personal debe asignarle esa competencia sobre el servicio. El acceso a esa funcionalidad se realiza desde el botón del panel izquierdo : La vista de la pantalla para esta funcionalidad es la siguiente: Primero se realiza la planificación de cada paciente para lo cual debemo seleccionarlo de la lista de pacientes internados en nuestra área de competencia.
  • 164.
    Printed Documentation 158 Se puedeobservar la H.C. del paciente, de manera de poder ver las indicaciones que el médico ha realizado. Recuerde que puede utilizar filtros para acotar la vista al periodo de internación. Luego con los signos "+" y "-" puede agregar tareas sobre cada paciente y el horario en que estas deben realizarse.
  • 165.
    ANGEL en elhospital 159 El texto le permite realizar la descripción de la tarea a realizar.
  • 166.
    Printed Documentation 160 Por últimopodemos imprimir todas las tareas planificadas para que sirvan de guía durante toda la gestión diaria.
  • 167.
    ANGEL en elhospital 161 FIN DEL TUTORIAL Vacunación Vacunación A partir de la versión 3.4.5 se ha iniciado un proceso para eliminar todos los componentes locales que existen en ANGEL. El módulo de VACUNACIÓN permite crear distinto tipos de vacunas con el nombre que se le otorga en cada pais. La vacuna está asociada a un Principio Activo, con lo cual sin importar el nombre local que se le asigna el P.A. permitirá reconocer en cualquier pais el propósito que se asignó al suministrar el medicamento.
  • 168.
    Printed Documentation 162 Presionando elbotón agregar se despliega la pantalla para incorporar nuevas vacunas. Elegimos un Nombre, luego una descripción y una edad para aplicarla. Luego elegiremos el Principio Activo que compone la Vacuna.
  • 169.
    ANGEL en elhospital 163 Una vez elegido el Principio Activo nos preguntará si deseamos continuar.
  • 170.
    Printed Documentation 164 La nuevaVacuna ha quedado incorporada a la lista y podremos seleccionarla cuando registremos un dato en la Historia Clínica.. Registrando la Vacuna Abrimos la Historia Clínica e indicamos que realizaremos un nuevo encuentro directo. Presionando el botón de + aparecerán las vacunas disponibles en stock. Para aplicar una vacuna debe haber existencias de la misma o por lo menos estar registrada en el vademecum de la institución. Se debe indicar la cantidad que se descargará del stock. Si se tilda el check de NO DESCARGAR DE STOCK no se descontará. Esto puede ocurrir cuando el paciente trae su propia vacuna.
  • 171.
    ANGEL en elhospital 165 Luego se archiva el evento como cualquier otro evento de la H.C. FIN TUTORIAL Administrador de Convenios Administrador de Convenios El administrador de Convenios es un usuario responsable de manejar los contratos de la institución con los financiadores. La funcionalidad de este rol evolucionará con las siguientes versiones del ANGEL. Incorporar FINANCIADORES UTILICE EL BOTON DERECHO PARA ACCEDER A LOS MENUS. La siguiente pantalla le permitirá incorporar los datos del financiador
  • 172.
    Printed Documentation 166 Luego deagregados los datos de un financiador, se pueden agregar planes de cobertura. En ARGENTINA es usual que existan distintas categorìas de coberturas que implican la aceptación por parte del financiador del pago de prácticas determinadas. La pantalla que le permitirá cargar los datos luce de esta forma: Las opciones de configuración del plan, implican definir Nomencladores y prácticas autorizadas por el financiador. Configurar un plan
  • 173.
    ANGEL en elhospital 167 El administrador de convenios puede definir datos de un financiador y planes. Cada plan tiene una configuración especial. La configuración es la creación de las reglas del contrato entre el financiador y el prestador. Se accede mediante la siguiente opción En la solapa de nomencladores podrá configurar el plan. La pantalla desde donde se puede configurar el plan tiene los siguientes elementos: 1) Configurar y Cerrar, son botones en la esquina inferior derecha. 2) Ampliar espacio de trabajo y eliminar prácticas parte inferior al centro.
  • 174.
    Printed Documentation 168 3) Verlos detalles y pedir confirmación al ingresar una práctica. Esquina inferior izquierda. Luego de presionar el botón de Editar Plan, la pantalla se verá así: El nomenclador básico no viene cargado por defecto. Ud. puede utilizar uno propio de la institución o descargarlo de la web de ANGEL. El botón de la esquina superior derecha servirá para desplegar los nomencladores.
  • 175.
    ANGEL en elhospital 169 Ahora podemos agregar prácticas a un plan. Las prácticas agregadas pueden ahora tener características vinculadas al contrato entre el prestador y el financiador. Primero presionamos el botón de EDITAR. Luego colocados sobre la práctica en cuestión con el botón derecho podemos ver o editar las características.
  • 176.
    Printed Documentation 170 La opciónde CREAR UN NUEVO MODULO, implica definir una práctica como el disparador de un módulo de facturación. Una modalidad usual es que el contrato entre el financiador y el prestador defina que algunas prácticas incluyen un conjunto de prestaciones y se facturan con un valor único. Luego de creado el módulo se puede incorporar más prácticas que están comprendidas en el módulo. El signo "+" permite agregar otras prácticas. Es decir hay una principal que es la que ordena el módulo y otras que son accesorias que no se facturan por separado. Los medicamentos que acepta el Financiador se configuran también en el plan. El listado de medicamentos no viene cargado por defecto. Ud. puede utilizar uno propio de la institución o descargarlo de la web de ANGEL.
  • 177.
    ANGEL en elhospital 171 FIN DEL TUTORIAL Solicitud de prácticas Solicitud de prácticas CONCEPTO En un Hospital siempre se requiere la participación de distintos profesionales en distintos servicios. Para una correcta comunicación el primer paso es definir ¿Qué es posible pedir?. Para ello el Jefe del Servicio, cualquier servicio, define que prácticas está en condiciones de realizar.
  • 178.
    Printed Documentation 172 Solamente sele pueden solicitar las prácticas que le corresponden. Si Ud. decide pedirle una operación de ojos al equipo de neurocirugía, simplemente no podrá concretar su pedido. ¿Cómo pedir una práctica? 1) Debo estar realizando una consulta sobre un paciente. 2) En la parte de prácticas solicitadas se despliega la pantalla que se ve a continuación. 3) Elijo a que departamento le solicito la práctica. 4) ¿Qué le puedo pedir? Indudablemente solamente puedo solicitar las prácticas que el Jefe de ese Departamento acepta realizar. Las selecciono del listado.
  • 179.
    ANGEL en elhospital 173 5) El resultado queda registrado en la Historia Clínica. 6) El siguiente paso. Resultado del pedido El Jefe de Departamento puede ver todas las prácticas que le han solicitado, haciendo click en el ícono. Se despliega una pantalla, en la cual se identifica, el paciente, la cama, la práctica, quien lo solicito y los comentarios. Para ver las prácticas que le solicitan Ud. debe ser el Jefe de Departamento y además debe ser un practicante.
  • 180.
    Printed Documentation 174 El Jefedel Departamento ya puede asignar las tareas a su gente, y así cumplir con lo que se le ha solicitado. Esterilización Procesos de esterilización El responsable que posee el Rol de "Administrador de Esterilización" puede crear todos los procesos de esterilización que necesite. Cuando se crea un proceso debe indicar en que máquina lo hará, y las condiciones de Presión, Temperatura y Tiempo. Si alguno de estos elementos no procede, dejélo en su valor por defecto. Los procesos no pueden ser borrados. Si pueden inactivarse para no volver a utilizarlos. Esto es muy importante para mantener la trazabilidad de los procesos y bienes esterilizados.
  • 181.
    ANGEL en elhospital 175 Pedido de esterilización Para solicitar la esterilización de un objeto, el mismo debe estar dentro de los activos del Departamento. La solicitud solamente puede realizarla aquel que posea el rol de "Pedidos de Esterilización". Se puede solicitar la esterilización de elementos individuales o de grupos de elementos. Vea como agrupar elementos. Se selecciona el item o el grupo y con el botón "+" se agrega al pedido.
  • 182.
    Printed Documentation 176 En laimagen inferior hemos agregado un elemento y un grupo. Se observa que las listas que antes aparecían llenas están vacías. También se observa que los elementos que componen un grupo están grisados. Se pueden eliminar elementos con el botón "-" (abajo a la izquierda) o eliminar grupos. No se pueden eliminar elementos que están dentro de un grupo. En ese caso, primero deben desagruparse. Abajo a la derecha encontramos el botón de "Enviar".
  • 183.
    ANGEL en elhospital 177 Aceptación de los elementos esterilizados El siguiente paso en la esterilización se realiza en el servicio de esterilización. Los objetos son llevados físicamente al Servicio. Se revisan los mismos y la persona encargada de la recepción puede aceptarlos o rechazarlos. Recuerde que los items se manejan en forma individual o agrupados. Si un item está dentro de un grupo se trata dentro del conjunto y no por separado.
  • 184.
    Printed Documentation 178 Una vezaceptado se realizan las tareas de esterilización. Siguiente Registro de la esterilización Habiendo recibido los elementos a esterilizar y habiendo realizado el proceso corresponde indicar que proceso se realizó y avisar al servicio que los elementos ya se encuentran disponibles para su retiro. La trazabilidad de las esterilizaciones se lleva por elemento.
  • 185.
    ANGEL en elhospital 179 No importa que un elemento esté dentro de un grupo, se registra cada proceso en cada elemento para poder realizar la trazabilidad de cada uno. Se marcan los objetos. Los grupos se mueven en conjunto. Podemos aplicar distintos procesos de esterilización a cada elemento en forma individual. Debo marcar el proceso que le he aplicado para que se habilite el botón de "Esterilizar". Vea Procesos de esterilización. Al presionar el botón de "Esterilizar" se está registrando la esterilización del o de los objetos y se está notificando al Departamento que el objeto está disponible para ser retirado. Esta registración se realiza cuando físicamente ya se ha aplicado el proceso de esterilización.
  • 186.
    Printed Documentation 180 Recepción delos materiales esterilizados. Una vez que el Servicio de Esterilización indica que ha cumplido con el pedido, al Departamento que envió los objetos le aparecerán de la siguiente forma. Deberán Aceptar los objetos y con esto queda concluído el circuito de esterilización. Se han registrado todos los eventos realizados sobre los objetos permitiendo una trazabilidad de lo realizado.
  • 187.
    ANGEL en elhospital 181 Administración Personal ¿ Cómo administrar personal? Este tutorial incluye: • ¿Cómo agregar personal? • Carga de datos personales. • ¿Cómo editar personal? • ¿Cómo eliminar personal? Cómo agregar personal Ingrese a ÁNGEL como Jefe de Personal.
  • 188.
    Printed Documentation 182 Haga clicken el botón Personal. Se abre la ventana de Personal con un listado de todo el personal. Si recién comienza a utilizar el software, la lista aparecerá vacía. Para crear un nuevo personal: • Haga click con el botón derecho del mouse sobre la tabla de personal. • Seleccione la opción Nuevo. • Elija la opción Nueva Entrada. En la ventana legajo se deben cargar los datos del nuevo personal.
  • 189.
    ANGEL en elhospital 183 A la izquierda de la ventana posee un arbol donde se diferencian los datos del Personal, de su Familia, Laborales, Licencias, Memos. Carga de datos personales FAMILIA • Haga click en Familia. • Haga click en Agregar.
  • 190.
    Printed Documentation 184 Complete los datos Familiares yhaga click en el botón OK. Para agregar más familiares, repita los pasos. Una vez creados, los datos de los familiares pueden consultarse en cualquier momento. • Haga click sobre el familia r que desea ver los datos. • Haga click en el botón Propie dades. LABORAL • Haga click en Laboral.
  • 191.
    ANGEL en elhospital 185 • Haga click con el botón derecho del mouse sobre el espacio blanco. • Seleccione la opción Agregar, para adicionar un nuevo cargo. • Ingrese un valor alfanumérico para el nuevo cargo. • Seleccione el nuevo cargo. • Haga click en OK. Para cambiar el nombre del nuevo Cargo, seleccione el cargo y luego vuelva a hacer click sobre el cargo. CATEGORÍA Para seleccionar la categoría debe seguir los mismos pasos que para Cargo. DEPARTAMENTO Los pasos para seleccionar un nuevo departamento son los mismos que para agregar un nuevo cargo o una categoría.
  • 192.
    Printed Documentation 186 Recuerde quesiempre puede tener la posibilidad de seleccionar cargos, categorías o departamentos ya creados. LICENCIAS Puede establecer las licencias que tiene el personal, detallando el tipo, tiempo de inicio y de finalización. Haga click en la opción Licencias. Para elegir el tipo de licencias: • Haga click en el menú desplegable. • Seleccione la opción que desee. • Seleccione las fechas de inicio y finalización. • Luego haga click en el botón Agregar. • Angel le pedirá que ingrese un texto. MEMOS Seleccione la opción Memos. Los pasos para agregar un memo son muy parecidos a los que son para agregar un licencia. Para agregar un memo: • Haga click en el menú desplegable. • Seleccione la opción que desee. • Haga click en Agregar. • Escriba un texto. ¿Cómo editar personal? Para editar personal: • Seleccione el personal que desea editar (buscándolo en la lista de personal). • Haga click con el botón derecho del mouse. • Elija la opción Propiedades. • Podrá cambiar todos los datos que haya ingresado. Los únicos datos que no podrá modificar son el número de documento y el país del documento. ¿Cómo eliminar personal?
  • 193.
    ANGEL en elhospital 187 Angel no permite que se elimine personal, pero si es posible asignar el estado de cesante a un individuo. Al momento de filtrar, es posible limitar los listados por estado. ¿ Cómo filtrar personal? Este tutorial incluye: • ¿Cómo filtrar los registros de personal?. Cómo filtrar los registros de personal Para seleccionar los filtros: • Haga click con el botón derecho del mouse sobre la tabla de personal. • Seleccione la opción Filtrar por. • Seleccione la opción de filtro deseada. Los filtros pueden ser por estado o departamento. Feriados La asignación de feriados tiene implicancias en el uso de las agendas de turnos. También es importante para el cálculo de los costos laborales. La funcionalidad implica seleccionar las fechas que son feriados. Al definir un feriado el sistema no crea turnos para esa fecha. Si una agenda en particular debe funcionar incluso en los días feriados, se debe crear una propiedad con la fecha en cuestión para que sea tomada por el sistema. Si se procede de esta forma, los turnos serán incluídos en esa fecha aunque sean feriados. Si se desactiva una fecha, ya no será aplicada a la agendas de turnos.
  • 194.
    Printed Documentation 188 Insumos INSUMOS Conceptos generales Vamosa describir el manejo de CUALQUIER INSUMO dentro de ANGEL. Las pantallas son ejemplos basados en un tipo de insumo pero esto es aplicable a los siguientes ejemplos. Los ejemplos no son limitantes, son los que en este momento tienen aplicación: Medicamentos de Farmacia. Descartables de Farmacia. Medicamentos para distribución. Limpieza. Hemoterapia. Laboratorio. Rayos. Mantenimiento. Ambulancias. Etc. Dividimos la pantalla en dos para simplificar la lectura. IZQUIERDA El primer círculo permite seleccionar la capa. Un usuario puede ser responsable de distintas capas. Una capa en este entorno es un conjunto de elementos que se aplican a una misma actividad. En este caso limpieza.
  • 195.
    ANGEL en elhospital 189 El segundo círculo permite ver los elementos que no tienen saldo o los que tienen. Dividimos la pantalla en dos para simplificar la lectura. DERECHA El primer círculo permite ver los elementos que están en poder del responsable de la capa. La otra opción "De un departamento" le permite ver si otro departamento de la organización tiene elementos. El segundo círculo le permite ver elementos que fueron transferidos y no se acuso el recibo, o que transferidos el receptor rechaza la transferencia. Capas Categorias Tipos
  • 196.
    Printed Documentation 190 Ordenamiento delos Elementos Una Capa es un conjunto de Elementos vinculados a una actividad. La Capa contiene para su ordenamiento Categorías. Las Categorías tienen para su ordenamiento Tipos. Los elementos son el item último y específico que ha quedado clasificado. El elemento es uno específico, no puede ser confundido, tiene un nombre propio. Otro ordenamiento de los Elementos La solapa que dice Listado de Ítems funciona exactamente igual que la anterior, solamente que los elementos se ordenan alfabeticamente sin considerar la Categoría y Tipo a la cual pertenecen. Las funciones que se le pueden aplicar son exactamente las mismas, solamente varía la forma en que se presenta el ordenamiento.
  • 197.
    ANGEL en elhospital 191 Casos especiales Capa Categoría Tipo FARMACIA En el caso de medicamentos la Capa es "Medicamentos" la Categoría y el Tipo tienen definiciones muy claras. UN COMENTARIO: Muchos hablan de la estandarización . La estandarización tal como la entendemos nosotros se da a nivel de los datos y la identificación con su contenido. Los protocolos de comunicación tal como HL7 evolucionan, pero no definen el estándar, son cuestiones técnicas. Si definimos el contenido (el dato) después la forma técnica de compartirlo puede ser con cualquier protocolo y hasta con dos latitas unidas con una cuerda. El dato persiste. La tecnología cambia. La estandarización debe darse en lo que persiste, no en lo transitorio que es por naturaleza cambiante. La Categoría y los Tipos en medicamentos están definidos por los ATC (Anatomical Therapeutic Chemical Coding) y los Principios Activos. El uso de ATC / Principio Activo permite comparar resultados científicos, evaluaciones económicas de nuevos tratamientos. El uso de los ATC / Principio Activo ha sido recomendado por la OMS para luego poder realizar análisis basados en los DDD (Dosis Diaria Definida).
  • 198.
    Printed Documentation 192 No esun tema que acepte ninguna discusión, es lógica pura como todos los estándares. DESCARTABLES Si bien lo hemos titulado DESCARTABLES nos estamos refiriendo a algo más genérico, está palabra la hemos utilizado solamente con un criterio didáctico pues es de uso común, pero vamos a darle una definición más apropiada. En inglés se definen como "MEDICAL DEVICES" y la traducción incluso de la OMS es "DISPOSITIVOS MEDICOS". La definición es más ajustada a la realidad, si bien la costumbre los ha definido como DESCARTABLES pero NO es correcto o al menos no lo es para el planteo que estamos formulando. Mientras no tengamos un aporte que nos indique nuestro error, continuaremos con este concepto. Los DISPOSITIVOS MEDICOS están definidos en las ISO 13485. Los DISPOSITIVOS MEDICOS son preocupación de la OMS para una definición de una política sanitaria. Las Categorías están definidas por 15 reglas que fueron sugeridas por GHTF y tomado como base para la ISO 13845 y la recomendación de la OMS. Las reglas sirven para la definición de Categorías partiendo de lo más invasivo a lo menos invasivo y la temporalidad de la aplicación o uso. Esto implica desde un guante de látex hasta una prótesis de ortopedia que se incorpora en forma permanente al cuerpo. Los tipos son definidos en A, B, C, D. Siendo el A el menos riesgoso y el D el más riesgoso. Estos casos especiales serán incluídos en ANGEL como CAPAS CATEGORIAS y TIPOS. La CAPA de MEDICAMENTOS no pueden editarse, pues es claro que no hay diferencias de criterios. La CAPA de DISPOSITIVOS MEDICOS si podrá editarse, pues creemos que aún debe evolucionar. Alta de elemntos Incorporar elementos al listado Con el botón derecho aparecerá un menú flotante:
  • 199.
    ANGEL en elhospital 193 Al presionar el botón de Nueva Entrada aparecerá la siguiente pantalla:
  • 200.
    Printed Documentation 194 Al seleccionarel Tipo se despliegan las opciones posibles. Crear Categoria Incorporar Categorías y Tipos para la clasificación de elementos. No se pueden crear Categorías de Medicamentos. Las categorías de medicamentos ya están definidas por los ATC y los Principios Activos.
  • 201.
    ANGEL en elhospital 195 Cuando estamos incorporando un elemento y nos posicionamos sobre el Tipo, se despliegan los tipos posibles. Si esos tipos no son suficientes, podemos agregar nuevos con el botón de Editar Capa. Al presionarlo aparecerá esta ventana
  • 202.
    Printed Documentation 196 Colocando elmouse sobre los tipos y presionando el botón derecho del mouse aparecerá el menú para agregar Tipos.
  • 203.
    ANGEL en elhospital 197 Luego colocamos el nombre del nuevo tipo, y presionamos el botón de "Agregar Tipo"
  • 204.
    Printed Documentation 198 Si deseamosagregar Categorías debemos presionar el botón de "Nueva Categoría" y escribir el nombre en el casillero.
  • 205.
    ANGEL en elhospital 199 Luego guardar los cambios. Con estos procesos podemos establecer el ordenamiento de Capa Categoría Tipo para cualquier insumo de la organización. FIN TUTORIAL Responsable de un stock Responsable de una capa Concepto de responsable de un conjunto de insumos. En este manual se ha expuesto que estos procedimientos son aplicables a distintos tipos de insumos. Mencionamos como ejemplos los medicamentos, los dispositivos médicos, los reactivos de laboratorio, las bolsas de hemoterapia, etc. Dentro de un hospital debe haber un único responsable sobre la política de stocks de un conjunto de insumos, o lo que en términos generales identificamos como CAPA.
  • 206.
    Printed Documentation 200 Llevado aun ejemplo, SISTEMAS debe ser el área de la organización que almacena y distribuye cartuchos de tinta. SISTEMAS debe ser la única que le pide a COMPRAS que inicie el procedimiento de compra de cartuchos de tinta. SISTEMAS es la responsable del consumo de cartuchos de tinta pues es la responsable de los costos en que incurre la organización por el área sistemas y esto incluye los cartuchos de tinta. SISTEMAS tiene la responsabilidad de definir si debe usar impresoras de tinta o láser. La recepción del pedido de cartuchos de tinta debe hacerla SISTEMAS quien debe firmar el remito del proveedor y aceptar el producto por sus características y calidad. Existen hospitales en los cuales un operario no calificado recibe y acepta insumos. Esto es inaceptable, la experiencia o buena voluntad de un empleado de depósito no lo califica para estibar todos los productos que se reciben en un hospital. Un empleado de depósito NO tiene el conocimiento para detectar si le han entregado una sonda nasogástrica, un tóner de impresora, una bolsa de sangre, una amoladora, o una ampicilina. El empleado o empleados de DEPOSITO solamente mueven bultos, la recepción de los insumos debe hacerla el área que solicitó el insumo y verificar "prima facie" su calidad. Desde el área responsable de los insumos se realizan transferencias de elementos a otras áreas. Si seguimos con el ejemplo SISTEMAS, esta área transfiere cartuchos de tinta a FACTURACION. Transferencia de elementos PROCESO DE TRANSFERENCIA DE ELEMENTOS DESDE EL RESPONSABLE HACIA LOS USUARIOS En la parte inferior de la ventana donde están los items aparece un botón que da inicio a la transferencia de elementos.
  • 207.
    ANGEL en elhospital 201 En la parte superior se habilita para marcar el elemento que será transferido y la cantidad. Al presionar el botón "Mover" se le habilita la registración de un comentario no obligatorio.
  • 208.
    Printed Documentation 202 Luego deberáindicar hacia cual servicio se realiza la transferencia.
  • 209.
    ANGEL en elhospital 203 Al aceptar le pregunta si desea realizar la impresión de la transferencia. Con esto termina la transferencia, pero falta que el destinatario acuse el recibo. El responsable puede ver que transferencias ha realizado pero que el servicio de destino no manifiesta haber recibido. Control por oposición Controlar la recepción de los materiales transferidos. ANGEL funciona basado en el control. Un área puede manifestar que ha transferido un elemento pero la otra puede no recibirlo (un error). ¿Cómo controlar? En la pantalla que mostramos al inicio de este capítulo había un botón de filtros. Una de las formas de filtrar es ver que transferencias se han realizado y no han sido recibidas o aceptadas. Aplicado el filtro se verán los elementos de esta forma. Se tiene control del receptor, el elemento, la cantidad y la fecha. Del lado del receptor se presentará de la siguiente forma:
  • 210.
    Printed Documentation 204 Y terminala transferencia con la aceptación: FIN TUTORIAL Dispensación Dispensación
  • 211.
    ANGEL en elhospital 205 Este tema lo tratamos por separado no por que su funcionamiento sea diferente a otro insumo sino por la importancia que tiene. La Dispensación es la acción de entregar algo, en este caso particular nos referimos a medicamentos, que serán utilizados por un individuo. La Dispensación se diferencia de la acción de suministrar debido a que en el caso del suministro estamos colocando el medicamento en el paciente. En el caso de la Dispensación se lo entregamos para que el mismo paciente lo consuma. El primero es un acto de salud, el segundo es un acto administrativo que genera actos de salud. El dispensador no tiene responsabilidad sobre si el paciente cumple o no con las instrucciones, solamente tiene la responsabilidad de haber entregado el medicamento. Esta funcionalidad fue desarrollada para registrar todos los planes de medicamentos gratuitos que se realizan en nuestros paises. En Argentina se los conoce como Plan Remediar, pero existen planes equivalentes en todos los paises de latinoamérica. A continuación desarrollamos un ejemplo. Insumos para Dispensación El rol de DISPENSACIÓN tiene los permisos 9262, 9729 y es necesario para manejar estos insumos.
  • 212.
    Printed Documentation 206 Colocamos elcódigo, la Descripción, la Descripción adicional, el Código de Barras y luego nos pide el Tipo. Para seleccionar el Tipo se despliega en la parte inferior un listado. Si el listado está vacío procederemos como mostramos más abajo: En el caso de que el listado de Categorías y tipos este vacío pulsaremos el botón de Editar Capa.
  • 213.
    ANGEL en elhospital 207 Luego de agregar una Categoría (Plan REMEDIAR) y un TIPO podemos seleccionarlo para completar la entrada del item.
  • 214.
    Printed Documentation 208 La listade productos quedará configurada de la siguiente forma: Continuaremos para mostrar el circuito que culmina con la entrega al paciente. Alta de productos para dispensación La incorporación de cantidades a los items de dispensación se manejan como cualquier stock. Se indica la acción En los planes sociales generalmente se ingresan los items por Donación. Se tilda el item sobre el cual se reciben elementos. Se indica la cantidad recibida. Se pulsa el botón Mover.
  • 215.
    ANGEL en elhospital 209 Entonces aparecerá la siguiente pantalla donde podemos registrar el número de Remito u otro dato relevante.
  • 216.
    Printed Documentation 210 La listade items ha quedado actualizada. A continuación veremos como Dispensar el medicamento. Transferir elementos para dispensación En una organización pueden existir múltiples puntos de dispensación. Debería existir un solo lugar de ingreso de los items. ANGEL permite que existan varios, pero NO lo recomendamos. El sistema igual guarda registro de quienes recibieron cada cosa. Volviendo a la transferencia para la dispensación, veamos la pantalla con los items de vacuna que registramos con anterioridad. Vamos a realizar un movimiento de transferencia hacia un departamento. En algunos casos el administrador de los insumos de Dispensación también tiene un Departamento desde el cual realiza la Dispensación. Debe realizar igualmente la transferencia. La administración es para recibir y entregar dentro de la organización. La Dispensación es desde la organización hacia un individuo.
  • 217.
    ANGEL en elhospital 211 Indicamos con un tilde lo que queremos transferir, y la cantidad. Luego indicamos hacia donde se realiza la transferencia.
  • 218.
    Printed Documentation 212 Ahora debemosubicarnos en el stock para dispensar. La administración es para recibir y entregar dentro de la organización. La Dispensación es desde la organización hacia un individuo. Primero debemos acusar recibo de los items transferidos. Nos ubicamos en Mi stock. Se despliega la pantalla que vemos más abajo. Seleccionamos los items de Dispensación y luego iremos a establecer los filtros.
  • 219.
    ANGEL en elhospital 213 Utilizamos los Filtros para ver las transferencias pendientes. Tildamos los productos de los cuales vamos a acusar recibo. Con el botón derecho vamos a aceptar las seleccionadas que se incorporan a nuestro stock disponible para dispensar.
  • 220.
    Printed Documentation 214 Dispensamos unmedicamento Ahora registraremos la entrega de un medicamento a un paciente y simultaneamente se actualiza el stock. Comenzamos abriendo la H.C. para registrar el evento. Seleccionamos Nuevo Encuentro (Directo) Los signos + y - nos permiten agregar "n" items.
  • 221.
    ANGEL en elhospital 215 Seleccionamos el item a dispensar. Seleccionamos la cantidad que entregamos.
  • 222.
    Printed Documentation 216 Al archivarla H.C. hemos registrado el evento en el paciente y actualizado el stock. FIN DEL TUTORIAL Producción Producción Concepto ÁNGEL, permite tomar elementos del stock y producir otros. La idea básica parte de la Farmacia hospitalaria en la fabricación de soluciones de distintas características en las cuales la misma ha comprado drogas básicas para la producción y luego las combina para convertirlas en medicamentos que pueden ser suministrados al paciente. El mismo concepto puede ser utilizado en cualquier área. Así si estuvieramos hablando de un taller de mantenimiento y a modo de ejemplo podría existir en el stock maderas y clavos y consumirlas para crear escritorios. Si utilizaramos el ejemplo de la cocina, se compran lechugas y tomates y se producen raciones de ensalada. Esto permite controlar la fabricación de nuevos elementos, realizar un costeo de los mismos y registrar las pérdidas consecuencia de la producción. Departamentos que intervienen Producción está separado del departamento de stock principal, pero toda la producción se transfiere automáticamente al departamento de stock central.
  • 223.
    ANGEL en elhospital 217 Como ÁNGEL puede manejar "n" depósitos de distintos rubros, exponemos el tema en forma general, pero vayamos a un ejemplo: La Farmacia maneja el stock, y es responsable del mismo. La Producción de Farmacia (si bien jerarquicamente depende de la anterior) tiene el stock que le han dado para fabricar. La Producción de Farmacia tiene responsabilidad por el stock que maneja y registra aún las perdidas que se producen. El resultado de la producción es enviado automáticamente a la Farmacia, pero no es cargado en el stock hasta que el responsable de Farmacia da su aceptación. Esto permite realizar un control por parte de otra persona sobre el resultado de la producción, previo a su incorporación al stock de distribución. Menú principal El menú principal tiene 4 opciones: Nueva producción, donde se inicia la registración de la fabricación de un item. Fórmulas, se guardan las diferentes fórmulas para producir items. Producciones, listado de los elementos producidos
  • 224.
    Printed Documentation 218 Stock, deldepartamento para determinar si hay cantidades suficientes para fabricar el nuevo item. Registración de una fórmula Con el botón derecho en el listado de fórmulas se obtiene el siguiente menú.
  • 225.
    ANGEL en elhospital 219 Presionando sobre la nueva fórmula se obtendrá la siguiente pantalla para realizar la registración de la misma. El código puede completarse o dejarse libre para que el sistema le de un orden secuencial. El Nombre es el nombre de la Fórmula. El Producto se selecciona del listado de stock y es lo que se ha de producir. Con los signos más y menos que se encuentran en la esquina superior derecha se agregan los componentes y las cantidades necesarias para producir una unidad del item a fabricar. El resultado será el siguiente
  • 226.
    Printed Documentation 220 La fórmulaha quedado registrada y podrá ser aplicada todas las veces necesarias. Produciendo un item Cuando ya existen fórmulas registradas puedo fabricar nuevos productos. La primera opción del menú da acceso a la siguiente pantalla. El código de producción puedo colocarlo o permitir que el sistema lo haga automáticamente. Elijo la fórmula que voy a utilizar que se refiere además a un producto específico e indico la cantidad a producir. En base a la fórmula y la cantidad a producir el sistema calcula que insumos se requieren y que cantidades. También permite registrar las perdidas en el proceso de producción.
  • 227.
    ANGEL en elhospital 221 El resultado es la descarga del stock de los elementos insumidos y después de otro paso que explicaremos a continuación se aumentará la cantidad del producto fabricado. Alta de las cantidades producidas El control por oposición y la responsabilidad Cuando se produce un bien, queda a criterio del Jefe de stock su incorporación para distribución. El Jefe de stock tiene un botón para administrar el resultado de lo producido.
  • 228.
    Printed Documentation 222 Con elbotón de Producciones, el administrador del stock podrá aceptar los productos e incorporarlos al stock de distribución. Ahora el elemento está incorporado al stock y puede ser distribuido en la institución. FIN DEL TUTORIAL
  • 229.
    ANGEL en elhospital 223 Pedidos a Depósito Pedidos a Depósito Este tema expone como realizar pedidos de cualquier naturaleza a los diferentes depósitos. Este procedimiento es aplicable a cualquier tipo de insumo, desde un item de Farmacia hasta un clavo a Mantenimiento. El usuario debe tener el rol de "Pedido a Depósito" para acceder a la opción de menú que se muestra arriba. La pantalla que verá es la siguiente. En la misma debe seleccionar el depósito al cual le formula el pedido. Seleccionada la capa aparecerán los items de la misma y la cantidad disponible en el servicio del solicitante.
  • 230.
    Printed Documentation 224 Con undoble click sobre el item, este se agrega al pedido y luego se indica la cantidad que se solicita.
  • 231.
    ANGEL en elhospital 225 Si ya está listo el pedido, solamente debe presionar el botón de "Realizar Pedido". Los pedidos realizados pueden verse en la solapa siguiente que indica Pedidos Realizados. Se pueden aplicar filtros temporales para la vista de los pedidos y también filtros por estado, es decir pendientes o finalizados. Se observa en el pedido cuanto se pidió, cuanto hay en el servicio y el estado del pedido.
  • 232.
    Printed Documentation 226 Preparación delpedido y transferencia El responsable del Depósito verá los pedidos que se le han formulado. Posteriormente podrá transferir los items.
  • 233.
    ANGEL en elhospital 227 Puede aplicar filtros para organizar el trabajo definiendo las características de la información que solicita.
  • 234.
    Printed Documentation 228 El responsabledel Depósito puede ver los detalles del pedido, la cantidad solicitada y la cantidad en Depósito. Para realizar la tarea recorriendo el Depósito le resultará útil imprimir las solicitudes y con ello armar el pedido.
  • 235.
    ANGEL en elhospital 229 Una vez armado el pedido, lo identificará por su número e indicará la cantidad que transferirá. Puede transferir menos de lo solicitado. La recepción de los items en el servicio la realiza el responsable del servicio. Hasta que el responsable del servicio no acepte la transferencia no quedará ingresada a sus insumos. FIN DEL TUTORIAL Patrimonio ¿Qué es el patrimonio? Este tutorial incluye: • Concepto de patrimonio. • Control por oposición. • Patrimonio y personal. • Acerca de patrimonio. Concepto de patrimonio El patrimonio representa lo que contablemente se identifica con el Rubro Bienes de Uso. Son bienes duraderos, que no se consumen en el proceso. Generalmente tienen un valor alto, y un estimado de tiempo de uso. Estos bienes y su valor deben considerarse para el cálculo del costo de un servicio. Es decir si
  • 236.
    Printed Documentation 230 utilizo la"máquinaX" y usualmente dura dos años, en dos años deberé comprar una nueva, es decir que todos los meses voy consumiendo una parte de la "máquinaX" y debo asignarle un costo. Control por oposición ¿Qué significa? El control por oposición es un elemento básico de una organización. Es un principio de buena administración y por lo tanto aplicable a la salud. Cuando dos sectores de una misma organización se ocupan de un proceso, se trata de que para llegar a buen término con el mismo, exista un control cruzado de los intereses de los sectores. Ejemplo de cómo funciona: Compras, no define "que comprar", lo que se debe comprar surge de un pedido de otro sector de la organización. Farmacia, que está separada de compras, solicita se le suministre algún elemento para su stock. Pero nunca es COMPRAS, quien decide que falta o que sobra y que se debe comprar. FARMACIA, puede participar en la compra, desde el punto de vista técnico, pero no elige el proveedor, no negocia las condiciones de pago, ni las condiciones de entrega. La negociación con el proveedor la realiza COMPRAS. FARMACIA, luego recibirá lo comprado, realizará el control de calidad y aceptará los productos, dejando habilitado al proveedor para cobrar. PAGOS, que no ha participado en la compra, con la factura del proveedor, la conformidad de FARMACIA y la Orden de Comprade COMPRAS, realizará el pago. El control por oposición hace que ninguna parte de la organización tenga control del proceso, lo cual da transparencia a la gestión y permite delimitar con claridad a los responsables en cada área. Así podremos controlar si : FARMACIA, tiene una adecuada política de stock. No solicita de más ni de menos, no faltan medicamentos pero tampoco se compra en forma desproporcionada. COMPRAS, solamente requiere lo que Farmacia solicita, y se podrá controlar si negocia bien con los proveedores en cuanto a obtener los mejores descuentos y las mejores condiciones de pago. PAGOS, podrá abonar las facturas, teniendo a la vista los requerimientos de stock, la orden de compra, el control de calidad, y en función de los recursos, administrará el dinero, siendo responsable por la administración financiera. El control por oposición garantiza una buena gestión. ANGEL 3, utiliza este principio de buena administración para los subsistemas de Patrimonio, Farmacia, Depósito, Sistemas, Cocina, etc. Patrimonio y personal Para acceder a la Administración de su Patrimonio, el Jefe de Servicio debe poseer ese rol. Además la Oficina de Personal debe asignarle la jefatura de un Servicio específico. Nuevamente el Control por Oposición impide la existencia de conductas dolosas, la
  • 237.
    ANGEL en elhospital 231 administración del patrimonio y del stock del servicio requieren un conjunto sencillo pero que involucra a todo el Hospital. Acerca de patrimonio El rol que puede dar de alta elementos es el de equipamiento. Cuando ingresa como Jefe de Equipamiento: • Haga click en el botón equipamiento. • aparece en la parte derecha de la pantalla una tabla (donde aparecerán los elementos del patrimonio dependiendo del filtro que tenga la tabla. El patrimonio puede estar clasificado en tres Estados: o Asignado: Cuando tiene patrimonio puede asignarlo a cualquiera de los departamentos que tenga creados. o No asignado: No se asigno ese patrimonio a ningún departamento. o Inactivo: Cuando un elemento esta No Asignado puede eliminarse pasando a un estado de Inactivo. FIN TUTORIAL ¿ Cómo administrar patrimonio? Este tutorial incluye: • ¿ Cómo dar de alta un elemento? • ¿ Cómo editar un elemento? • ¿ Cómo dar de baja un elemento? • ¿ Cómo asignar elementos? • ¿ Cómo acepta elementos de patrimonio el jefe de departamento? ¿ Cómo dar de alta un elemento?
  • 238.
    Printed Documentation 232 Para agregarun nuevo elemento: • Haga click con el botón derecho del mouse sobre la tabla de elementos. • Seleccione la opción Nuevo. • Elija la opción Nueva Entrada. • Complete el formulario. • Haga click en el botón Aceptar. ¿ Cómo ordenar el listado? Ud. puede ordenar el listado por cualquier columna. Posiciones con un click sobre alguna. Aparece un triángulo que al presionarlo el listado se ordenará por esa columna de mayor a menor o de menor a mayor. ¿ Cómo editar un elemento? Puede modificar las propiedades de los elementos cargados:
  • 239.
    ANGEL en elhospital 233 Para editar las propiedades de un objeto se debe tener el rol de Jefe de Departamento Para editar elementos: • Seleccione el elemento que desea modificar haciendo click obre el mismo. • Haga click con el botón derecho del mouse. • Seleccione la opción Propiedades. • Se abre una ventana donde puede modificar las variables. ¿ Cómo dar de baja un elemento? Para dar de baja un elemento: • Seleccione el elemento que desea dar de baja. • Haga click con el botón derecho del mouse. • Seleccione la opción eliminar. • Indique la causa de baja. ¿ Cómo asignar elementos? Una vez creado un elemento, el siguiente paso es asignarlo al departamento que le corresponde. Para asignar elementos: • Seleccione el elemento que desea asignar. • Haga click con el botón derecho del mouse. • Seleccione la opción Asignar. • Aparece una ventana donde debe seleccionar a que departamento desea asignarlo. • Haga click en Aceptar. Luego elegimos el Departamento al que se asigna el bien.
  • 240.
    Printed Documentation 234 Para quela asignación sea efectiva, el jefe de departamento debe aceptarla. Sólo los elementos sin asignación pueden ser asignados a departamentos. ¿ Cómo acepta elementos de patrimonio el jefe de departamento? El Jefe de Departamento tiene la función de aceptar o revocar los elementos de patrimonio asignados a su área. Para aceptar una asignación: • Ingrese a Angel como Jefe de Departamento. • Haga doble click en el botón Mi equipamiento. Para ver los elementos que todavía no han s aceptados: • Opción
  • 241.
    ANGEL en elhospital 235 Estado • Opción Asigna • Opción Consen iento Ausent • Aparece en la tab los element que han sido asignad pero todavía se ha aceptad Una vez clasificada la tabla en elementos con consentimiento ausente, puede aceptarlos o revocarlos. • Seleccione el elemento que desea aceptar su asignación. • Haga click con el botón derecho del mouse sobre dicho elemento. • Seleccione la opción Presentar Consentimiento. El patrimonio asignado es parte del costo de operación de un departamento. Ese costo será representado por las amortizaciones del bien. También puede revocar el consentimiento, siguiendo los mismo pasos y seleccionando la opción Revocar Consentimiento. FIN TUTORIAL. Datos de un bien Los datos que se pueden registrar de un bien se muestran en la pantalla de altas. El número de etiqueta es el ordenamiento interno de la institución. Puede ser en papel. Chapas con la numeración pegadas. Etiquetas de RFID Si la adquisición es por una compra, le pedirá ingresar el número de la Orden de Compra.
  • 242.
    Printed Documentation 236 Agrupar bienes Concepto: Elagrupamiento de bienes tiene como propósito manejar como una unidad objetos que por su naturaleza son movidos como conjunto. No altera la individualidad de cada objeto, solamente los agrupa para facilitar acciones que se realizan sobre el conjunto sin perder el registro individual. Ejemplo:
  • 243.
    ANGEL en elhospital 237 Una CPU, un Monitor, un Teclado, un Mouse, pueden agruparse como la PC número 1. Son distintos bienes, pero podemos realizar acciones sobre el conjunto y aún así mantener sus individualidades. Primer paso, debe tratarse de activos fijos. Estos activos deben estar asignados a un departamento. Solo se pueden agrupar activos ya aceptados por el departamento. Para agrupar activos debo tener el ROL de Jefe de Departamento y estar asignado por Personal a dicho Departamento. La primera columna muestra los activos del Departamento. La segunda los grupos ya creados. Con el botón "+" puedo crear nuevos grupos. La tercera columna muestra los objetos correspondientes al grupo seleccionado. Presionando el botón "+" se despliega en la columna dos en la parte inferior el formulario para dar de alta el grupo. El grupo al iniciar su creación está vacío, no contiene ningún objeto. Para agregar objetos, primero marco el grupo en la columna 2 lurho marco el objeto en la columan 1 y presiono el botón "+". El objeto se agregará al grupo seleccionado y se verá en la columna 3.
  • 244.
    Printed Documentation 238 Abajo sepuede ver la columna 2 y la composición del grupo en la columna 3. Administración gráfica del patrimonio Hemos desarrollado una interface gráfica para ubicar en los planos el patrimonio del Hospital. Esta opción está vinculada a los paneles de control, no es parte de la distribución del ANGEL sino de MAXIMO CONTROL. Compras Concepto de compras Este tutorial incluye:
  • 245.
    ANGEL en elhospital 239 • Concepto de compras. • Control por oposición. Concepto de compras Compras es un proceso en el que participan el solicitante que formula el requerimiento de un bien tanto de patrimoniocomo un bien para el consumo en el proceso de su actividad dentro de la institución. Además del servicio que solicita la compra, participa la oficina de Compras propiamente dicha, esta oficina de compras recibe el requerimiento, selecciona el proveedor y registra las ofertas, luego selecciona el proveedor y emite la orden de compra . Con la orden de compra el servicio que realizó el requerimiento podrá recibir el material solicitado y tener control sobre requerimientos no satisfechos, requerimientos con ordenes de compra emitidas y saldos que debe entregar el proveedor. La Orden de Compra y el alta del material en el servicio habilita luego el pago de los bienes que será realizado por la oficina de PAGOS. El circuito de PAGOS no es parte de este tutorial. Control por oposición ¿ Qué significa? El control por oposición es un elemento básico de una organización. Es un principio de buena administración y por lo tanto aplicable a la salud. Cuando dos sectores de una misma organización se ocupan de un proceso, se trata de que para llegar a buen término con el mismo, exista un control cruzado de los intereses de los sectores. Ejemplo de cómo funciona: Compras, no define "que comprar", lo que se debe comprar surge de un pedido de otro sector de la organización. Farmacia, que está separada de compras, solicita se le suministre algún elemento para su stock. Pero nunca es COMPRAS, quien decide que falta o que sobra y que se debe comprar. FARMACIA, puede participar en la compra, desde el punto de vista técnico, pero no elige el proveedor, no negocia las condiciones de pago, ni las condiciones de entrega. La negociación con el proveedor la realiza COMPRAS. FARMACIA, luego recibirá lo comprado, realizará el control de calidad y aceptará los productos, dejando habilitado al proveedor para cobrar. PAGOS, que no ha participado en la compra, con la factura del proveedor, la conformidad de FARMACIA y la Orden de Compra de COMPRAS, realizará el pago. El control por oposición hace que ninguna parte de la organización tenga control del proceso, lo cual da transparencia a la gestión y permite delimitar con claridad a los responsables en cada área. Así podremos controlar si : FARMACIA, tiene una adecuada política de stock. No solicita de más ni de menos, no faltan medicamentos pero tampoco se compra en forma desproporcionada. COMPRAS, solamente requiere lo que Farmacia solicita, y se podrá controlar si negocia bien con los proveedores en cuanto a obtener los mejores descuentos y las mejores condiciones de pago.
  • 246.
    Printed Documentation 240 PAGOS, podráabonar las facturas, teniendo a la vista los requerimientos de stock, la orden de compra, el control de calidad, y en función de los recursos, administrará el dinero, siendo responsable por la administración financiera. El control por oposición garantiza una buena gestión. ÁNGEL 3, utiliza este principio de buena administración para los subsistemas de Patrimonio, Farmacia, Depósito, Sistemas, Cocina, etc. Iniciando el proceso de compras El Jefe de stock de CUALQUIER DEPARTAMENTO inicia el proceso de COMPRAS haciendo click sobre el botón correspondiente en la pantalla de administración de stock. Cada departamento con stock propio se maneja en forma independiente. Cada uno inicia su propio proceso de compra y tienen administraciones separadas para delimitar responsabilidades. Luego aparece la ventana de gestión de pedidos. Si el usuario maneja distintos stocks, igualmente se manejan por separado, con lo cual en la parte superior tiene la opción de elegir que stock está administrando en cada oportunidad. En la parte inferior le aparecen distintos tipos de filtros para poder administrar las distintas situaciones en las que se encuentran sus pedidos.
  • 247.
    ANGEL en elhospital 241 En la misma pantalla encontrará un botón que le permite realizar nuevos pedidos. Para armar el pedido le aparecerá una pantalla que en la parte media superior le muestra todos los items de stock que Ud. posee y sobre los cuales deberá realizar un pedido. Colocándose sobre el producto a solicitar en la parte media aparece la opción de agregar al pedido, en la parte inferior aparecen los productos que serán parte del pedido.
  • 248.
    Printed Documentation 242 Además deberádefinir la cantidad que solicita. Por último antes de cerrar el pedido puede realizar una nota asociada a ese pedido en particular para que la oficina de Compras lo tenga presente.
  • 249.
    ANGEL en elhospital 243 En algunos casos la opinión de quien formula es necesaria, para esos casos existe la opción para que la oficina de Compras sepa que el solicitante debe formar parte del proceso de selección del oferente. Ahora la pantalla de gestión de pedidos ha quedado de la forma siguiente:
  • 250.
    Printed Documentation 244 En laparte superior le indica el número único de identificación del pedido. También le indica que la opinión del solicitante forma parte del procedimiento de compra. Y a la derecha se advierte el estado que tiene cada línea solicitada. FIN DE LA ETAPA DE ARMADO DEL PEDIDO. Cotizaciones La cotización es una oferta de un proveedor para satisfacer un pedido. El proveedor puede ser notificado por cualquier medio que la oficina de COMPRAS elija, ya sea un FAX, un e-mail o un simple llamado telefónico, y esto es ajeno al ÁNGEL. El control de la oficina de COMPRAS y su gestión se realizan mediante otra aplicación que se nutre del ÁNGEL y se denomina MÁXIMO CONTROL. Más información en www.maximocontrol.net Recibidas las ofertas realizadas por los proveedores, las mismas se registran de la siguiente forma:
  • 251.
    ANGEL en elhospital 245 Colocando el cursor sobre el pedido, se presiona el botón derecho del mouse y se despliegan los menús y submenús graficados más arriba. El cursor debe estar sobre la orden de Compra, no sobre un item. Para registrar la cotización, primero debo seleccionar el proveedor que ha realizado una oferta.
  • 252.
    Printed Documentation 246 Colocando elcursos sobre el item y presionando el botón de "Agregar a Cotización", le permitirá registrar la oferta del proveedor para lo cual también deberá indicar el precio que forma la parte necesaria de la oferta del proveedor. Opinión del solicitante Tal como expusieramos anteriormente, el que solicita la compra de un bien, puede pedir incluir en el proceso de compra su opinión. La opinión NO OBLIGA al responsable de COMPRAS, pero es claro que quien se aparta de la opinión será responsable de la decisión que toma. De manera que la persona que realizó el pedido, cuando COMPRAS ha registrado las cotizaciones, podrá emitir su opinión para lo cual se le presentará la siguiente pantalla. Luego se le presentará cada item, con cada una de las cotizaciones que fueron registradas por compras. Cada oferta se registra como "ACEPTABLE" o "NO ACEPTABLE" , el solicitante debería opinar sobre el oferente, NO SOBRE EL PRECIO, obtener el mejor precio es responsabilidad de COMPRAS.
  • 253.
    ANGEL en elhospital 247 El solicitante de la compra, solamente está viendo el item, es posible y también muy probable que ese valor en particular este ligado a una operación mucho más compleja que pueda contener no solamente un item de un pedido sino una compra global, dilatada en el tiempo que no es conocida por el solicitante. Las DROGUERIAS proveedoras de medicamentos suelen hacer descuentos mayores cuando el comprador manifiesta su intención de realizar una compra anual de tantos pesos. Por ello el solicitante opina solamente sobre el proveedor, no sobre el precio. El solicitante no tiene suficientes datos para opinar sobre el precio, eso es una cuestión más compleja que se evalua con la gestión de compra. Sin duda COMPRAS será evaluada por su gestión total, y no por un item, y la gestión total es en si, una suma de items. No se puede evaluar por un solo elemento, se debe evaluar una política global de compras que es lo que hace a una buena gestión. También el solicitante, cuando emite la opinión puede realizar algún comentario ampliando su opinión sobre su preferencia por un proveedor (mejor calidad, mejor cumplimiento, mejor garantía, etc.). Veáse en el ejemplo superior que ambos proveedores son aceptables, pero el solicitante prefiere a uno de ellos. Esto no vincula a la oficina de COMPRAS, pues siendo los dos aceptables el precio es probablemente lo que incline la decisión del comprador. FIN DEL TUTORIAL DE OPINIÓN EN EL PROCESO DE COMPRA Orden de Compra CONCEPTO La Orden de Compra es el perfeccionamiento de un contrato. El oferente (proveedor) manifiesta su voluntad de vender algo a un precio.
  • 254.
    Printed Documentation 248 El compradormanifiesta su voluntad de aceptar la oferta. El CONTRATO en términos de derecho se ha perfeccionado. La ORDEN DE COMPRA es un CONTRATO. Produce efectos legales, se contraen obligaciones. ADVIERTA la importancia que tiene. Ud. está creando un vínculo jurídico con el proveedor. COMPRAS colocando el mouse sobre el pedido pendiente, presiona el botón derecho del mouse y podrá generar las ordenes de compra. La pantalla siguiente expone como se presentan las ofertas de cada item y cuando corresponde las opiniones no vinculantes del oferente.
  • 255.
    ANGEL en elhospital 249 La oficina de COMPRAS, mediante su responsable verá todos los items existentes, debajo de cada item cada oferta y si lo hubiera la opinión. Colocándose sobre el mejor oferente y pulsando el botón de agregar irá armando la compra de todos o de los items que desee, pudiendo dejar items sin comprar. Los items sin comprar podrán comprarse luego o cancelarse. Los items no comprados por decisión de COMPRAS son responsabilidad de COMPRAS. La Orden de Compra propiamente dicha. En el paso anterior asignamos los items a los proveedores, ahora crearemos las Ordenes de Compra. Al presionar el botón de "Aceptar" se comenzarán a generar las Ordenes de Compra. La primera pantalla será:
  • 256.
    Printed Documentation 250 El sistemava recorriendo por proveedor y armando la O.C. que se puede emitir directamente (lo cual concreta el contrato) o lo deja para emitirlo más tarde. El Comprador registra el resto de las condiciones de la venta. Así concluye la confección de las O.C. Si no se desea emitir directamente la O.C. es suficiente con NO tildar el check ubicado a la izquierda y abajo de la pantalla. Si se utiliza esta opción es probable que se desee realizar una impresión para verificación por un superior. Esto se realiza de la siguiente forma:
  • 257.
    ANGEL en elhospital 251 Esta opción de impresión da como resultado una impresión que NO SIRVE COMO ORDEN DE COMPRA, es un documento interno que NO PERFECCIONA EL CONTRATO DE COMPRAVENTA. El resultado es el siguiente: Luego de aceptado por el superior, si esta fuera la modalidad de trabajo, se podrá emitir tal como se muestra en la opción de menú que se expuso en imágenes anteriores. La F de finalización de una orden de compra se coloca automaticamente cuando ingresan los objetos al depósito.
  • 258.
    Printed Documentation 252 La Fde finalización de la orden de compra es la que habilita el pago al proveedor. FIN DEL TUTORIAL DE EMISIÓN DE ORDENES DE COMPRA. Contabilidad Contabilidad ANGEL no es un programa de contabilidad, ni lo será. Las particularidades de los sistemas contables de los paises que usan ANGEL son diferentes, no tiene ningún sentido estudiar los sistemas impositivos en un software de gestión de salud. Lo que hemos preparado y continuaremos ampliando en versiones futuras es la simplificación para que los datos que se registran puedan ser incorporados a sistemas contables. Para ello las bases de datos con datos útiles para la contabilidad están abiertas. Los registros tienen una estructura de XML que cualquier programador puede leer. Exponemos algo de información y aquellos que deseen integrar sus sistemas contables con ANGEL deberán avisarnos para brindarles nuestro apoyo. Los programadores que creen este tipo de desarrollos también serán publicitados en nuestras páginas. Imágenes contabilidad Para acceder a esta pantalla Ud. debe tener el rol de Jefe de Cajeros En la parte de Balance solamente se muestran las cuentas y sus saldos.
  • 259.
    ANGEL en elhospital 253 Luego Ud. puede acceder al Libro Diario y ver los detalles de los movimientos. Se pueden filtrar los movimientos por el tipo de cuenta afectada y también ver el XML con el detalle del movimiento.
  • 260.
    Printed Documentation 254 Ejemplo delFiltro por Cuentas Contenido del movimiento en formato XML Esto es útil para los programadores que integren ANGEL con un Sistema Contable.
  • 261.
    ANGEL en elhospital 255 Se pueden realizar filtros temporales. Facturación FACTURACIÓN Este tutorial incluye: • Concepto de liquidación y facturación • Inicio del Proceso de facturación. • Liquidación • Desde la liquidación a la facturación. Concepto de liquidación y facturación Hemos separado la creación de la facturación en dos etapas: La primera etapa es crear una tabla que contenga todos los items facturables. ¿ Qué significa ? Primero debemos exponer la realidad, los profesionales de la salud construyen la Historia Clínica con un solo objetivo, brindar la mejor atención al paciente.
  • 262.
    Printed Documentation 256 En elcumplimiento de ese objetivo registran los datos relevantes, pero no registran cosas evidentes que realizan constantemente. ¿ Qué implica ? La Historia Clínica no es de por sí suficiente para crear la factura, pues el médico no coloca todos los elementos facturables, sino solamente aquellos que hacen a su objetivo primario, cuidar al paciente. Surge entonces la necesidad de contar con un facturista que realice un análisis detallado de la H.C. y registre todos los items facturables. Realizada esta introducción veamos como hemos organizado el trabajo. El facturista tiene a la vista la H.C. y a su vez tiene los nomencladores que le permiten ir agregando prácticas para tener un detalle apto para luego valorizar y crear la factura propiamente dicha. ÁNGEL crea una tabla con todos los items, sin valorizarlos. ¿ Por qué sin valorizarlos ? Primero porque ignoramos cual es el acuerdo que la clínica tiene con el financiador. Es decir, hay una capitación, un pago por módulos, que practicas están dentro de que módulo y luego que valores tiene cada práctica. A partir de la versión 3.4.2 el proceso de facturación se incluye en el ANGEL. La base de una correcta facturación es la configuración de los convenios. Los convenios son la representación de las claúsulas contractuales entre el prestador y el financiador. Es MUY IMPORTANTE LEER toda la información y política que hemos seguido con relación a este tema que está vinculado con el ÁNGEL versión 4, por ello recomendamos ingresar a www.proyectoangel.net y mantenerse al tanto de los aportes y novedades que se realizan. Selección de pacientes para facturación Primero debemos presionar el botón de acceso directo para iniciar el proceso. El inicio de la facturación se presentan las siguientes opciones:
  • 263.
    ANGEL en elhospital 257 Las opciones representan las distintas etapas del circuito de facturación. Téngase presente que se puede maximizar el área de trabajo desde la opción Ver del menú principal haciendo click sobre la opción accesos directos. La barra con el signo < que divide la pantalla en 2 debe utilizarse para maximizar el área de trabajo. Es conveniente que el facturista cuente con un monitor de 19' pues la cantidad de información que tendrá en pantalla es mucha y se trabaja simultaneamente con toda. Debemos ahora seleccionar desde la opción pacientes las fechas a incluir en la liquidación. Después de presionar el botón de Buscar, se presentará la lista de todos los pacientes con movimientos en la H.C. para proceder a su liquidación.
  • 264.
    Printed Documentation 258 Liquidación Seleccionado elprimer paciente dentro del período a liquidar se presentará la siguiente pantalla. La pantalla tiene una parte superior de consulta de la H.C. y una inferior para carga de los datos de la liquidación.
  • 265.
    ANGEL en elhospital 259 El facturista puede y debería crear filtros que le permitan ver partes de la H.C. de manera de utilizar solamente la información relevante a su necesidad. Ej. un filtro donde solamente muestre laboratorio. Otro filtro donde solo muestre placas. El médico y casi cualquier profesional, escribe la H.C. con el propósito de curar, por lo cual se requiere a un especialista en facturación que pueda interpretar las prácticas y darle un contenido de facturación. En la parte inferior aparecen los botones que permiten confeccionar la liquidación. Propiedades se refiere al plazo que se liquida, los datos del paciente. Módulos son prácticas agrupadas según convenio. Prácticas son aquellas acciones realizadas por los profesionales que puedan ser objeto de la factura. Suministros ÁNGEL lo calcula directamente tomándolo de la H.C. Internaciones ÁNGEL lo calcula directamente tomándolo de la H.C. además del cálculo del tiempo indica que servicio fue en el que el paciente estaba internado.
  • 266.
    Printed Documentation 260 Colocándose sobreel evento registrado, el facturista presiona el botón de Prácticas Nomencladas y selecciona mediante un doble click las prácticas que asocia a ese evento. Como el evento fue registrado por un profesional, también queda lista la liquidación para abonar los honorarios al profesional que realizó la práctica. ANGEL le muestra por defecto las prácticas y módulos correspondientes al financiador del paciente. Ud. podrá utilizar además otros nomencladores, para crear desde una sola liquidación múltiples facturas correspondientes a lo realizado por el prestador. FIN DEL TUTORIAL DE LIQUIDACIÓN Desde la liquidación a la facturación Repetimos ahora el concepto señalado en la primera parte del manual de liquidación y facturación: Concepto de liquidación y facturación Hemos separado la creación del facturación en dos etapas: La primera etapa es crear una tabla que contenga todos los items facturables. ¿ Qué significa ?
  • 267.
    ANGEL en elhospital 261 Primero debemos exponer la realidad, los profesionales de la salud construyen la Historia Clínica con un solo objetivo, brindar la mejor atención al paciente. En el cumplimiento de ese objetivo registran los datos relevantes, pero no registran cosas evidentes que realizan constantemente. ¿ Qué implica ? La Historia Clínica no es de por sí suficiente para crear la factura, pues el médico no coloca todos los elementos facturables, sino solamente aquellos que hacen a su objetivo primario, cuidar al paciente. Surge entonces la necesidad de contar con un facturista que realice un análisis detallado de la H.C. y registre todos los items facturables. Realizada esta introducción veamos como hemos organizado el trabajo. El facturista tiene a la vista la H.C. y a su vez tiene los nomencladores que le permiten ir agregando prácticas y módulos para tener un detalle apto para luego valorizar y crear la factura propiamente dicha. ÁNGEL crea una tabla con todos los items, sin valorizarlos. ¿ Por qué sin valorizarlos ? Primero porque ignoramos cual es el acuerdo que la clínica tiene con el financiador. Es decir, hay una capitación, un pago por módulos, que practicas están dentro de que módulo y luego que valores tiene cada práctica. A partir de la versión 3.4.2 el proceso de facturación se incluye en el ANGEL. La base de una correcta facturación es la configuración de los convenios. Los convenios son la representación de las claúsulas contractuales entre el prestador y el financiador. Es MUY IMPORTANTE LEER toda la información y política que hemos seguido con relación a este tema que está vinculado con el ÁNGEL versión 4, por ello recomendamos ingresar a www.proyectoangel.net y mantenerse al tanto de los aportes y novedades que se realizan. FIN DEL TUTORIAL DE FACTURACION Equivalencias Existe un problema en el manejo de la información de los productos de FARMACIA. La necesidad de registro del Profesional de Farmacia, es diferente a la que se requiere para facturar. Ejemplo: Farmacia tiene en stock Ácido Acetilsalicílico, pero para Facturación se debe utilizar un valor comercial que da alternativas, Geniol, Cafiaspirina, Aspirinet, etc. Hemos compatibilizado las dos necesidades, ahora el Farmacéutico podrá establecer las compatibilidades entre sus registros de stock y los productos comerciales por sus nombres. Esto se integra con la posibilidad de utilizar "n" vademecum vinculado a un plan específico. Asi al facturar por nombres comerciales el facturista encontrará solamente los productos aceptados por el financiador correspondiente al paciente específico que se está atendiendo. Cada item de stock puede tener varias equivalencias en los nombres comerciales.
  • 268.
    Printed Documentation 262 Los preciosdeben colocarse en la base de nombres comerciales. Lea también la configuración de los planes para registrar que medicamentos son aceptados por el financiador. Caja Caja conceptos generales Requisitos: Primero debe haber un Departamento de Caja dentro de la organización. Segundo debe haber un nomenclador para poder configurar las prácticas que se cobran por Caja. Hemos creado tres tipos de Cajeros: 1) Tesorero 2) Cajero principal 3) Cajero de consultorio
  • 269.
    ANGEL en elhospital 263 El Tesorero tiene las siguientes funciones: a) Habilita nuevas Cajas. b) Administra los saldos para la rendición de cuentas de cada cajero. c) El tesorero puede o no ser cajero. Con el botón derecho aparece la opción de menú para configurar nuevas Cajas. La Caja General puede cobrar distintos elementos, como ser un servicio de televisión o la cama de un acompañante. La Caja de Consultorio atiende a pacientes que tienen turno en el día. Al pasar por la Caja de Consultorio se modifica el ícono en la Agenda del médico avisándole que el paciente lo espera. Configura items para ser cobrados en las cajas de consultorio
  • 270.
    Printed Documentation 264 . Transferencias deefectivo y valores para depositar entre Cajeros. El responsable de las Cajas puede recoger el efectivo y los valores para proceder a su depósito.
  • 271.
    ANGEL en elhospital 265 Recuerde que los Bancos deben ser agregados por el usuario, no están configurados por anticipado. Recuerde que las prácticas deben ser agregadas por el usuario, tampoco están configuradas por anticipado. Estos datos son locales, si tiene dudas consulte pero previamente vea los archivos que están en la web para tener ejemplos que puede modificar Ud. con un procesador de texto. http://www.proyectoangel.net/Internacionalizacion_tablas.htm Caja de consultorio La Caja de Consultorio tiene la lista de pacientes con turnos para ese día. Despúes de seleccionar el paciente, deberá elegir las prácticas que cobrará. Solamente puede cobrar las prácticas definidas por el Jefe de Cajeros. Es decir, las prácticas de consultorio. El tilde en el casillero de Pagar a Terceros se utiliza cuando se cobra en una institución para un profesional independiente. Usualmente se denomina alquiler de consultorios.
  • 272.
    Printed Documentation 266 1) Solamentese pueden cobrar las prácticas que corresponden al plan de cobertura del paciente. 2) Si es un particular se le puede cobrar cualquier práctica. 3) El único límite esta dado por la configuración de las prácticas que el Tesorero ha impuesto para el cobro en una Caja de Consultorio. Ver 4) Una práctica puede cobrarse por cuenta y orden de un tercero. Esto significa que no es dinero cobrado para la Clínica o el Policonsultorio sino para un médico particular o un servicio tercerizado: se cobra para otro. Si la práctica a cobrar requiere una autorización, la misma se registra.
  • 273.
    ANGEL en elhospital 267 ANGEL está preparado para hacer autorizaciones on-line, esa prestación será habilitada a medida que los financiadores se vinculen al proyecto. 1) Se pueden hacer cobros parciales o totales. 2) Los parciales pueden ser sumas fijas iguales con plazos determinados o fijas indeterminadas. Esto habilita por ejemplo, el caso de los odontólogos que solicitan un adelanto para la preparación de una prótesis y realizan cobros parciales hasta la finalización del tratamiento. 3) Existen múltiples medios de pago. 4) Un cobro puede estar compuesto por diferentes medios de pago, una parte en efectivo, otra en cheque, otra en bonos. 5) El signo "+" agrega un medio de pago con un importe y el signo "-" permite borrarlo. Una vez que ha pasado por Caja el médico verá en su agenda el cambio del ícono Nutrición Informatizar la cocina El tratamiento nutricional es parte de los tratamientos que se aplican a un paciente. En este caso expondremos la forma de trabajar dentro del Hospital. El médico ha prescripto un tratamiento nutricional que deberá ser compatible con el menú del día para el paciente. Ud. ya posee insumos para utilizar en la cocina. Estos insumos se manejan igual que cualquier otro insumo dentro del hospital. Ahora debemos registrar los alimentos que luego se incluirán en el menú. Iniciamos desde la opción Nuevo Alimento.
  • 274.
    Printed Documentation 268 Advierta quehay tres solapas, la primera para definir los insumos que componen un alimento. La segunda las incompatibilidades. La tercera para hacer comentarios o colocar la receta de preparación. En la parte inferior hay botones para agregar ingredientes o para quitar ingredientes.
  • 275.
    ANGEL en elhospital 269 Con el botón de Agregar Ingrediente aparecen los que hemos seleccionado y nos permite indicar la cantidad. La cantidad es coincidente con la definición del insumo y es la que corresponde para la realización de un plato. Cuando Ud. crear y organiza su depósito debe colocar las unidades de medida equivalentes con los consumos. Esto después se vincula con los Pedidos a Compras.
  • 276.
    Printed Documentation 270 Siguiente Compatibilidades ycomentarios Debemos registrar las compatibilidades para que después se puedan cruzar con los tratamientos nutricionales. Esto se realiza por Alimento.
  • 277.
    ANGEL en elhospital 271 Luego podemos ingresar comentarios o la misma receta para la preparación. Siguiente Menúes Los menúes se componen con alimentos. Los menúes incluyen 4 comidas diarias. Los menúes tienen una duración de 14 días. Vea a la derecha los alimentos existentes, podría incluir tostadas, infusiones, etc. Con el botón de Agregar se incorporan al Desayuno, al Almuerzo, a la Merienda o a la Cena.
  • 278.
    Printed Documentation 272 Por últimoabajo Ud. ve que hay un botón de continuar con números del 1 al 14, esto corresponde a que cada día tendrá una composición diferente en cada comida. Siguiente Aplicación de los Menúes Los menúes se guardan con un nombre. Ud. puede armar todos los menúes que desee o necesite. Una vez armados podrá ponerlos en vigencia a partir de una fecha que Ud. defina.
  • 279.
    ANGEL en elhospital 273 Entonces en función de la fecha, y la comida a preparar el sistema le advertirá sobre los pacientes que requieren dietas individuales. También le ayudará a calcular los insumos. Y por último los costos ideales en que debería haber incurrido.
  • 281.
    275 ANGEL en elconsultorio No hacer esto Hay personas que creen que asignarse todos los roles les permite aprender más rápido. No, eso no los hace aprender más rápido, solamente los confunde. ANGEL funciona con un CONTROL POR OPOSICIÓN Concepto básico de las Ciencias de la Administración. Ejemplo: El que pide, no compra, el que compra, no paga, el que paga no recibe. Si Ud. se asigna todos los roles, crea un conflicto organizativo, por lo cual puede ser que algunas cosas no le funcionen. La forma de aprender ANGEL es crear un usuario con un rol y luego ver como interactúan los permisos entre si. ANGEL es sencillo porque cada usuario realiza solamente pequeñas acciones. Es mucho más útil entender la lógica que el detalle del uso. Crear un usuario medico Este video tiene audio, active sus parlantes. Agregar pacientes Para agregar pacientes se debe tener el rol de Empadronador. En las versiones anteriores a la 3.4.1 esa funcionalidad estaba disponible en forma automática para Secretarias y Médicos, lo cual es adecuado para consultorios y policonsultorios y también Hospitales pequeños. En grandes instituciones se ha observado que las Secretarias tienden a resolver el problema de turnos sin darle la relevancia correspondiente al empadronamiento de los pacientes. Como consecuencia de esa circunstancia los padrones de afiliados o pacientes son deficientes por falta de datos o datos incorrectos. Al separarse el rol de Empadronador, se define una responsabilidad clara acerca de quien ingresa los datos.
  • 282.
    Printed Documentation 276 Si Ud.es médico y quiere dar alta de pacientes, solamente deberá agregarse el rol de Empadronador. Si Ud. es secretaria y quiere dar alta de pacientes, solamente deberá agregarse el rol de Empadronador. Deberá ir al listado de pacientes, mediante el botón Pacientes de los accesos directos en el panel izquierdo. Se accede a la opción de alta con el botón derecho del mouse. Luego se abrirá la ventana para dar altas de pacientes. Identifique al paciente con el Documento de Identidad y el Pais que otorgó ese documento. Si el paciente no es documentado tilde el casillero correspondiente y se generará el número de H.C. basado en la Fecha de Nacimiento. A partir de la versión 3.4.7.7. se agregan campos para la registración del primer y segundo nombre y de los apellidos paternos y maternos.
  • 283.
    ANGEL en elconsultorio 277 Al seleccionar domicilio, debe indicar el pais. Con el pais se abre una ventana de diálogo para que seleccione la Provincia/Departamento, Municipio y Ciudad/Localidad. Esto permite la estandarización del domicilio de los pacientes. Una vez seleccionada la Ciudad / Localidad Ud. podrá elegir la CALLE donde vive el paciente. Las calles no están ingresadas a la base de datos, pero Ud. puede incorporarlas con un script cuya estructura se describe a continuación. El procedimiento para seleccionar la calle es el siguiente, presione el botón Seleccionar y aparecerá el listado de calles de la Ciudad / Localidad. Si Ud. no ha incorporado calles a la base, puede escribir la calle directamente. La incorporación de las calles es especialmente útil para los gobiernos porque se integra con el Sistema de Información Geográfica. Ver un GIS
  • 284.
    Printed Documentation 278 Incorporación decalles en la base. Este procedimiento debe realizar Ud. con asistencia de alguna persona que tenga un conocimiento básico de SQL. USE cmsys; INSERT INTO street_address(description, province_id, municiple_id, city_id) VALUES ('Nombre de la Calle', ppp, mmmm, cccc); Lleva un INSERT por cada ciudad. Donde: * ppp representa el id de Provincia. * mmmm representa el id de Municipio * cccc representa el id de Ciudad. No contamos con una base de datos de todas las calles de Latinoamérica y España, por ello deberá ingresarlas Ud. Si tiene dudas contáctenos para ver o corregir el script. La estandarización de las calles es muy importante para entidades públicas. La información sobre patologías puede representarse en un mapa exportando directamente los datos de los pacientes registrados. Piense en zonas donde se sospecha la contaminación ambiental y nadie ha podido probar la existencia de patologías consecuentes con la contaminación. Son circunstancias muy importantes para todo lo vinculado con salud pública.
  • 285.
    ANGEL en elconsultorio 279 Pida ayuda, se la brindaremos gratuitamente. La única cuestión que merece mención en cuanto al contenido de los campos es las opciones de Cobertura. Comentarios: 1) Las coberturas se eligen por el plan, no por la aseguradora. Si la aseguradora tiene un solo plan, debe indicarse este como plan único. Siempre se elige el plan de una cobertura, no la empresa que otorga la cobertura. En algunos paises la cobertura o Financiador es quien paga la prestación del servicio y se lo denomina Seguro de Salud. 2) Se puede tener "n" coberturas. Una de estas coberturas es la predeterminada. Esto es relevante para la facturación. Algunos planes cubren algunas prestaciones, y otros no. Si un paciente tiene varias coberturas, podrá ser facturadas algunas prácticas a un financiador y otras a otro financiador. Este tema esta intimamente relacionado con el Administrador de Convenios. Agendas de Turnos
  • 286.
    Printed Documentation 280 ¿ Cómoconfigurar mi agenda? Este tutorial incluye: • ¿Cómo configurar una agenda?. • ¿Cómo configurar las propiedades?. • ¿Cómo agregar una propiedad?. ¿ Cómo configurar una agenda? Cada usuario o departamento dentro de Ángel puede tener una agenda propia para el manejo de turnos y actividades. Cada agenda puede personalizarse para que cumpla con los requerimientos del propietario. Ángel no le permitirá abrir su agenda hasta que la haya configurado. Para iniciar la configuración de su agenda, siga los siguientes pasos: • Haga un click en el ícono de Mi agenda. • Oprima el botón derecho del mouse y seleccione Mi agenda personal > Configurar. El Jefe de Personal puede determinar los días feriados. Si se configuran feriados ese día no aparecerá para usarse en la AGENDA. Ver FERIADOS Así se ve la Agenda antes de configurarla:
  • 287.
    ANGEL en elconsultorio 281 Descripción La descripción de la agenda puede editarse haciendo doble click sobre ella. Con la agenda sin configurar, aparecerá el nombre del médico o del departamento dueño. Texto de pie El texto de pie (segundo renglón de la agenda) se imprime al final del talón que se le entrega al paciente. En él se pueden incluir los horarios de atención, algún teléfono para cancelar turnos y cualquier otro dato que considere relevante. • Haga doble click sobre el texto y edítelo. ¿ Cómo configurar las propiedades? Las propiedades sirven para establecer planes de trabajo; es decir: horarios, fechas de inicio y finalización, días de la semana, meses, fechas excepcionales de su trabajo.
  • 288.
    Printed Documentation 282 Al iniciode la configuración de la agenda aparece una propiedad sin definiciones. Fecha de Inicio Indique a partir de que fecha es válida esa agenda y los turnos que contendrá. Fecha de Fin Indique hasta que fecha es válida la agenda. Recuerde que estos datos pueden ser editados luego si necesita realizar cambios. Horarios Haciendo doble click sobre horarios puede agregar períodos de tiempo (desde que hora hasta que hora se asignan turnos) y las fracciones que quiere realizar (cuántos minutos dura cada turno). Si lo necesita puede definir más de un horario. Sólo haga doble click en horarios para agregarlos. Días de la Semana
  • 289.
    ANGEL en elconsultorio 283 Indique aquí los días de la semana en que se asignan turnos. Meses Indique los meses válidos para asignar turnos. Deje destildados aquellos meses en los que no trabaje o esté de vacaciones. ¿ Cómo agregar una propiedad? Agregar una propiedad sirve para poder combinar distintos horarios, días y meses. Para agregar una nueva propiedad: • Apriete el botón derecho del mouse sobre el sector superior izquierdo, opción Agregar propiedad. Para configurar la nueva propiedad, siga nuevamente los pasos anteriores. • Las propiedades pueden ser excluidas, es decir que lo que se configura en ellas no es válido, sino que funciona como un filtro sobre la agenda.
  • 290.
    Printed Documentation 284 Una vezque este configurada la agenda apriete el botón ACEPTAR. Para ver la agenda armada haga doble click sobre el botón Mi agenda personal (nombre) y verá como quedó organizada su agenda. Cuando aprieta el botón, aparece la agenda configurada. Ahora usted tiene organizada la agenda en pacientes, horarios, teléfonos, y en los intervalos que usted estableció de cada turno. En el recuadro superior de la agenda, puede ver las fechas, días y horarios que estableció durante la configuración. Cuando el paciente pasó por Caja el ícono se modifica.
  • 291.
    ANGEL en elconsultorio 285 Luego puede presionar "Abrir" y ya está trabajando sobre la H.C. del paciente. Ud. puede darle nombres a las propiedades de la Agenda para que la Secretaria al asignar el turno tenga una referencia como la que se muestra abajo. FIN TUTORIAL Crear un Responsable de turnos Podemos configurar un único responsable para configurar las agendas. Nuestra recomendación es que cada médico configure su propia AGENDA. Especialmente en instituciones grandes. La situación más común para la configuración de las agendas en las instituciones se describe en estos pasos: 1) El médico le dice a la secretaria del servicio que informe un cambio en la agenda, o avisa que tal día no atenderá. Usualmente esto lo hace mientras se saca el guardapolvo, y hablando con la secretaria y otro colega al mismo tiempo, y 30 segundos antes de salir disparado hacia otro lugar. 2) La secretaria informa por escrito a Turnos acerca del cambio. La definición de "por escrito" implica un papelito arrancado de una libreta, o en los mejores casos una nota hecha con el procesador. La secretaria lo hace cuando tiene tiempo disponible, o antes de bajar los 3 pisos donde se encuentra la central de turnos. 3) Turnos lo recibe y al día siguiente lo resuelve, o en algunos casos le hace otro papel a sistemas. En la comunicación verbal del médico es posible que la emisión de la instrucción no sea exacta. La interpretación de la secretaria del servicio puede que no sea exacta. La emisión de la comunicación de la secretaria hacia el área de turnos puede que no sea exacta La recepción por parte del área de turnos puede que no sea exacta. El tiempo mínimo de implementar la instrucción es de 2 días. Nadie controla el resultado, hasta que llega un paciente en un horario que no correspondía.
  • 292.
    Printed Documentation 286 La responsabilidadqueda diluída entre el médico, la secretaria del servicio, el jefe de turnos, y de cualquier otro que pueda intervenir. Todos estos procesos son improductivos, no mejoran la calidad del servicio. TRATE DE ELIMINARLOS. La forma de eliminarlos es: El médico configura su propia agenda, no hay papeles, no hay comunicaciones con ruido y el cambio es inmediato. Si no puede hacerlo, y quiere seguir manteniendo ese método, deberá proceder de la siguiente forma. Deberá crear un Rol de "Jefe de Turnos". Asígnele el permiso 8707 Asígnele a un usuario el Rol Listo, Ud. ya ha cambiado ANGEL a su forma de trabajo. ¿ Cómo reservar turnos? Este tutorial incluye: • ¿Cómo reservar un turno.? ¿ Cómo reservar un turno? No es posible reservar turnos hasta no haber configurado la agenda previamente. SOBRETURNOS el botón para asignar un sobreturno solamente se habilita cuando la agenda de ese día está completa. Si aún existen turnos, Ud. debe asignarle un turno normal no un sobreturno. Par a reservar un turno: • Ingrese a mi agenda. • Seleccione en el calendario el día del turno. • Haga click sobre la plantilla de turnos en el horario que desea reservar. • Oprima el botón derecho del mouse y seleccione reservar.
  • 293.
    ANGEL en elconsultorio 287 Seleccione el paciente a quien quiere asignar el turno. Puede incluir una nota aclaratoria si es necesario que se almacenará junto con el turno. Note que sólo es posible asignar turnos en aquellos horarios, días, meses que configuró como válidos en las propiedades de la agenda. FIN TUTORIAL ¿ Cómo crear reportes de agendas? Este tutorial incluye: • ¿Cómo crear reportes de agendas?. ¿ Cómo crear reportes de agendas? Los reportes de agendas permiten obtener listados de turnos reservados y disponibles con los correspondientes nombres de los pacientes en un formato para imprimir.
  • 294.
    Printed Documentation 288 Para obtenerun reporte de su agenda: • Haga click en el botón Usuario • Haga click con el botón derecho del mouse sobre la parte derecha de la pantalla • Seleccione la opción Mis Reportes • Seleccione la opción De mi agenda Los reportes de agenda pueden ser limitados temporalmente. • Indique las fechas que contienen el rango de turnos que desea obtener en el reporte. Una vez seleccionado el rango de fechas, Ángel genera el reporte de la agenda.
  • 295.
    ANGEL en elconsultorio 289 Para imprimir el reporte haga click en la opción archivo y luego seleccione imprimir. Desde la opción Mis reportes puede también generar un listado que enumere todos los turnos de un único paciente. FIN TUTORIAL. Turnos en Hospitales En las instituciones una de las modalidades organizativas implica que un grupo de secretarias maneje los turnos de todos los servicios. A continuación explicamos como optimizar esa tarea. La flexibilidad es fundamental, esto significa que los puestos de trabajo pueden atender cualquier servicio, si una secretaria ha concluido con los turnos de los servicios asignados, puede ayudar a otra en la tarea de manera que exista otra secretaria más dando turnos donde sea necesario. El ÁNGEL guarda en que momento se dió el turno así como la identificación de la persona que lo ha asignado. Nos referimos no al turno en si mismo sino a la hora en que la secretaria realizó la tarea. En clínicas donde se busque la optimización de los recursos se debería utilizar la teoría de colas para optimizar la cantidad de personal asignado y reducir los tiempos de espera de los pacientes. Recuerde que el ÁNGEL es una herramienta que permite la evaluación de la calidad del servicio. Sigamos la secuencia lógica que la secretaria debería cumplir.
  • 296.
    Printed Documentation 290 Primero elbotón de acceso directo que le permitirá seleccionar agendas.. Recuerde que puede tener agendas para servicios o para profesionales y en algunos casos coexisten ambos tipos. La pantalla de trabajo: El círculo de la izquierda permite ocultar los accesos directos para ampliar el área de trabajo. El círculo del centro permite seleccionar la especialidad. El tercer círculo permite ocultar la lista de agendas para ampliar el área de trabajo. Optimice el área de trabajo, le ahorrará tiempo.
  • 297.
    ANGEL en elconsultorio 291 Ahora observe el check box que dice Lista. Si Ud. le quita el tilde el espacio para trabajar se amplia nuevamente dándole un mayor espacio para visualizar varios meses simultáneamente. Para cambiar a cualquiera de las agendas que administra la secretaria, solamente debe abrir el menú desplegable y aparecerán todas las que ha abierto y con las cuales desea trabajar. SOBRETURNOS el botón para asignar un sobreturno solamente se habilita cuando la agenda de ese día está completa. Si aún existen turnos, Ud. debe asignarle un turno normal no un sobreturno.
  • 298.
    Printed Documentation 292 Ud. puededarle nombres a las propiedades de la Agenda para que la Secretaria al asignar el turno tenga una referencia como la que se muestra abajo. La secretaria podrá ver las propiedades de la Agenda y con ello le surgirá la indicación en este caso que tales días atiende pacientes del financiador OSDE. Y que los Sábados y Domingos atiende Fracturas y Yesos. FIN DEL TUTORIAL Historia Clínica ¿Cómo dar de alta un paciente? Este tutorial incluye: • ¿Cómo dar de alta un paciente?. • ¿Cómo asignarle una cobertura a un paciente?. ¿ Cómo dar de alta un paciente? El área pacientes permite la carga y administración de los mismos.
  • 299.
    ANGEL en elconsultorio 293 Para dar de alta un paciente debe tener asignado el rol de "empadronador". Para agregar un paciente • haga click en el botón pacientes. • haga click con el botón derecho del mouse. • Seleccione la opción Nuevo. • Opción Nuevo Paciente. Cada paciente tiene una ficha de datos dividida en áreas (solapas). Cargue los datos del paciente. Recuerde completar los datos de DNI y país. Recomendamos completar los datos de la Persona Responsable del paciente. ¿ Cómo asignarle una cobertura a un paciente?
  • 300.
    Printed Documentation 294 Para accederal listado de coberturas, haga click en el botón de agregar nueva. Un paciente puede tener más de una cobertura médica. Esto es relevante para la facturación. Seleccione la cobertura filtrando el listado según su conveniencia. Observe con atención que una misma cobertura puede tener varios planes, seleccione el que corresponde. Debe seleccionar un plan, no un financiador o cobertura. Esto es importante para la
  • 301.
    ANGEL en elconsultorio 295 facturación. FIN TUTORIAL ¿Cómo guardar una consulta? Este tutorial incluye: • Como seleccionar un paciente. • Como abrir y consultar una historia clínica. • Cómo guardar una nueva consulta. • Otras opciones. ¿ Cómo seleccionar un paciente? Para acceder a una historia clínica, elija el paciente: Para abrir la historia clínica de un paciente: • Haga click en el botón Atención (panel izquierdo).
  • 302.
    Printed Documentation 296 Para buscarun paciente: • Coloque el nombre del pacient e o la/s primera/ s letra/s del apellido. • Haga click en el botón buscar. También puede abrir la historia clínica de un paciente haciendo click sobre el botón pacientes, seleccionándolo y luego hacer click en el botón abrir. Puede buscar el paciente por Apellido o por Numero de Documento Para buscar un paciente (por cualquiera de las dos opciones): Si Ud. coloca letras lo buscará por apellido, si coloca números lo buscará por número de documento ¿ Cómo abrir y consultar una historia clínica? Una vez abierto el paciente, aparece la historia clínica.
  • 303.
    ANGEL en elconsultorio 297 Aparece en el panel izquierdo, un árbol con varias ramas, organizadas según los meses, los días y las consultas que se hicieron. Haga click en el + para abrir cada rama. Haga click en cada item de cada día, para ver los datos cargados en la consulta. A la derecha del panel con el árbol, aparece el nombre del doctor que lo trató en cada ocasión. ¿ Cómo guardar una nueva consulta? Las consultas almacenadas en Angel pueden ser directas o indirectas. Consulta directa: La consulta directa es la formal, que se realiza en el consultorio, y que tanto paciente como profesional están presentes.
  • 304.
    Printed Documentation 298 Para haceruna consulta directa (nuevo encuentro): • Haga click en el botón Nuevo Encuentro (Directo). • Aparece en el panel contiguo (el que esta al lado) un arbol con varias opciones: Por cada item puede cargar datos sobre el paciente y sobre la consulta. • Para cargar los datos: haga click en la opción que desea. • En el panel derecho aparece una serie de opciones que puede completar. Consulta indirecta: Aquellas consultas telefónicas o de control.
  • 305.
    ANGEL en elconsultorio 299 Para hacer una consulta indirecta: • Haga click en el botón Nuevo Encuentro (Indirecto). • Aparece en el panel contiguo un sólo item (Consulta - Internacion). • Complete con un texto libre en el panel derecho. Guardando la consulta: Tanto en una consulta Directa como Indirecta, para guardar debe: • Hacer click en el botón archivar. Recuerde que si en cualquier momento decide no almacenar la consulta puede CANCELAR la operación.
  • 306.
    Printed Documentation 300 Otras opciones BotónCerrar Cierra la historia clínica que en ese momento se encuentra abierta. Botón Reingresar Borra todos los datos cargados en la consulta para que sean nuevamente completados. Botón Traer última ficha Copia en la nueva consulta los parámetros de la anterior para ahorrar tiempo. No todos los módulos tienen está funcionalidad, en algunos no corresponde. FIN TUTORIAL
  • 307.
    ANGEL en elconsultorio 301 Formatos ANGEL responde a los requerimientos de las sociedades científicas. Esto nos llevó a desarrollar plantillas para resolver dos problemas. 1) Ayudar en el aprendizaje manteniendo una presentación homogénea para todos los usuarios. 2) Responder en plazos muy breves a cambios y pedidos de nuevos registros. Hoy podemos desarrollar nuevos módulos de especialidades o de patologías en 48 horas. Los Formatos diseñados resuelven el 95 % de los pedidos que recibimos. Formato A Son datos que no se repiten en la misma consulta. El profesional solamente debe registrar los datos positivos. Por ejemplo un cardiólogo solamente tiene interés en completar si se trata zona endémica de Chagas. Formato B Este formato se utiliza cuando el conjunto de datos se repite "n" veces. Los símbolos "+" y "-" permiten agregar o eliminar medicamentos (ver imagen de ejemplo)
  • 308.
    Printed Documentation 302 Formato C Estecaso es una combinación de los dos anteriores. Se pueden repetir "n" antecedentes familiares. Cada antecedente permite agregar "n" patologías para cada pariente. Formato de Esquemas. Este formato se utiliza para que el profesional pueda indicar sobre un esquema las observaciones. Se prioriza el bajo peso de la transferencia de datos, y la tabulación de las registraciones.
  • 309.
    ANGEL en elconsultorio 303 Formatos NO convencionales. Un 5% de lo que nos solicitan no puede representarse en los formatos mencionados. En este caso se realiza una interface propia para la circunstancia. ¿ Cómo imprimir una historia clínica?
  • 310.
    Printed Documentation 304 Este tutorialincluye: • Cómo imprimir una historia clínica. ¿ Cómo imprimir una historia clínica? Para imprimir una historia clínica: • haga click en el barra de menú, opción Archivo. • Seleccione la opción Imprimir. La información a imprimir de la historia clínica puede ser limitada por un rango temporal. Lo que Ud. ve en la H.C. es lo que ha de imprimir. Debe aplicar un filtro y el resultado de ese filtro es lo que será impreso. Si desea imprimir la totalidad de la H.C. simplemente limpie los filtros y con ello tendrá toda la H.C. a la vista y será lo que imprima. Si desea imprimir la historia clínica completa, haga click en limpiar filtros.
  • 311.
    ANGEL en elconsultorio 305 El reporte se genera en una nueva ventana. Para imprimir: • Haga click en Archivo. • Seleccione la opción Imprimir. Si no desea imprimir la historia clínica, haga click en Salir. FIN TUTORIAL Lectura rápida En la práctica diaria el médico al ingresar el paciente debe tener una vista muy rápida de los diagnósticos, y medicamentos que el paciente está tomando. Para ello, con la apertura de la H.C. se presenta el resumen que mostramos en el siguiente gráfico.
  • 312.
    Printed Documentation 306 Es decirque inmediatamente de abierta la H.C. se presentan los diagnósticos que el paciente ha tenido, las alertas que pueden ser distinto tipos de alergias u otro evento, y los medicamentos que está tomando en este momento. El sistema solamente muestra lo que está tomando en este momento. Si un tratamiento medicamentoso ha concluído, no se lo mostrará como vigente. Es decir que si el tratamiento dura 3 días, al cuarto día no se presentará en el resumen. Para acceder a tratamientos finalizados debe consultar el detalle en la H.C. Entendiendo las pantallas Conceptos generales de la interface La complejidad y cantidad de datos necesarios para confeccionar una Historia Clínica es enorme. Una de nuestras preocupaciones fue simplificarla y tratar de presentar una imagen homogénea para todas las especialidades, de manera de reducir el tiempo de aprendizaje. La interface que tenemos es clara y se repite INTENCIONALMENTE para que el usuario encuentre las cosas con facilidad. Expondremos a continuación las pantallas tipo que tienen el formato del 95% de los requerimientos. La pantalla más simple está constituída por un conjunto de líneas, con un dato en cada línea y ese datos se elige de un menú desplegable. Ejemplo 1.
  • 313.
    ANGEL en elconsultorio 307 Ejemplo 2 Luego encontramos otro tipo de pantallas. Aquí con el signo "+" y el signo "-" podemos agregar o quitar conjuntos de datos. Podemos agregar "n" antecedentes medicamentosos.
  • 314.
    Printed Documentation 308 Ejemplo 3 Otrotipo es una combinación del primero ejemplo y del segundo. Algunas líneas de datos se pueden repetir "n" veces. En el ejemplo hay "n" Soplos
  • 315.
    ANGEL en elconsultorio 309 Ejemplo 4 En otros casos utilizamos esquemas. Los esquemas permiten colocar "n" elementos sobre "n" esquemas. Ejemplo de Trauma o Emergentología.
  • 316.
  • 317.
    ANGEL en elconsultorio 311 Ejemplo 5 Por supuesto que siempre se presentan casos que no pueden ser resueltos con este tipo de pantallas y en esas ocasiones se realizan pantallas a medida. Ejemplo el Odontograma que tiene un formato consensuado en cuanto a su contenido.
  • 318.
    Printed Documentation 312 Una interfaceclara y que se repite facilitando el aprendizaje. FIN TUTORIAL Revisando la Historia Filtros y Vistas En este manual cuando nos referimos al médico lo hacemos en un sentido genérico refiriéndonos a cualquier profesional de la salud con acceso a la Historia Clínica y a registrar nuevos encuentros. A partir de la versión 3.4 el profesional puede elegir distintas formas de usar la H.C. Esas formas que implican filtrar la información a lo que él considera pertinente para una correcta gestión. Los filtros se acceden de las siguientes formas: a) Directamente por tiempo.
  • 319.
    ANGEL en elconsultorio 313 b) Seleccionando un período específico. c) Filtro predeterminado de paciente internado LOS FILTROS MENCIONADOS ESTAN PREDEFINIDOS CREANDO FILTROS A MEDIDA La tarea comienza eligiendo en el menú la siguiente opción: Se despliega la siguiente pantalla:
  • 320.
    Printed Documentation 314 Se puedencombinar los filtros temporales, de internación y de fichas, para crear una única vista. En cualquier momento se pueden eliminar los filtros, desde la opción del menú. Los filtros pueden ser guardados para ser utilizados en otras oportunidades. Para ello ingrese en la opción de menú: Elija el nombre de la vista:
  • 321.
    ANGEL en elconsultorio 315 Luego para acceder a filtrar la H.C. solamente deberá ingresar al menú de vistas y aplicarla a la H.C. con la que este trabajando. UTILICE NOMBRES SIGNIFICATIVOS PARA EL FILTRO APLICADO. Ud. puede crear todas las vistas que necesite. Ejemplos: Primera consulta, Visita de Control, Trabajo de investigación, etc.. Cargando nuevos datos Simplificando el registro Ud. también puede crear todas las formas de cargar datos en la H.C. en función de sus necesidades. Las opciones funcionan igual a como se explicó en la Vista de la H.C. solo que en esta ocasión trabajará con la parte de carga de datos. Indudablemente la carga de datos es en este momento, por lo cual no hay filtros temporales. Las vistas para mirar la H.C. y para cargar datos son absolutamente independientes. Independientemente de los filtros que elija, siempre es obligatorio colocar el MOTIVO DE CONSULTA y la EVOLUCION.
  • 322.
    Printed Documentation 316 Prescripción Buenas prácticas deprescipción Recuerde que este es el manual de un software, no es el propósito convertirlo en un texto de estudio. Las recomendaciones que se formulan tienen como propósito ilustrar al usuario acerca de la forma correcta de hacer las cosas y su fundamentación científica. PRESCRIBIR es parte de un proceso lógico deductivo, basado en información global y objetiva. NUNCA debe ser un acto reflejo, una receta de cocina o una respuesta a las presiones comerciales. Recomendamos la lectura de: MANUAL DE BUENAS PRÁCTICAS DE PRESCRIPCIÓN MINISTERIO DE SALUD DE PERÚ. (2005) OBJETIVOS DE UNA BUENA PRESCRIPCION. • Contribuir a preservar o mejorar la salud y bienestar del paciente. • Maximizar la efectividad en el uso de los medicamentos. • Minimizar los riesgos a los que se expone al paciente al usar un medicamento. • Minimizar los costos en la atención de salud por medio del uso racional del medicamento. • Respetar las opiniones de los pacientes en toda decisión terapéutica. Recomendamos la lectura de: GUÍA PARA LAS BUENAS PRÁCTICAS DE PRESCRIPCIÓN: METODOLOGÍA PARA LA PRESCRIPCIÓN RACIONAL DE MEDICAMENTOS MINISTERIO DE SALUD DE CHILE. (2010) ETAPAS DEL PROCESO DE PRESCRIPCIÓN RACIONAL. • Definir el o los problemas del paciente. • Especificar los objetivos terapéuticos. • Diseñar un esquema terapéutico apropiado para el paciente. • Brindar información, instrucciones y advertencias. • Indicar el tratamiento (Escribir la receta). • Supervisar la evolución del tratamiento. Recomendamos la lectura de: GUÍA DE LA BUENA PRESCRIPCIÓN Organización Mundial de la Salud Programa de Acción sobre Medicamentos Esenciales. Primer Paso El proceso de la terapeútica razonada. Caminar desde el problema a la solución.
  • 323.
    ANGEL en elconsultorio 317 Segundo Paso La selección del medicamento. Tercer Paso Tratamiento de sus pacientes. Seleccionar, prescribir, seguir el tratamiento del paciente y comunicarse efectivamente con el paciente. Cuarto Paso Mantenerse actualizado. Saber adquirir y tratar la nueva información sobre fármacos. Siguiente La selección del medicamento La INDUSTRIA FARMACEUTICA tiene estudios realizados sobre la cantidad de medicamentos que un médico recuerda como primera intención. El número de medicamentos que los médicos recuerdan como primera intención es entre 7 y 8, y el total que recuerdan en detalle es 40. La INDUSTRIA FARMACEUTICA utiliza el 80 % de sus recursos en marketing. Ud. constantemente esta siendo blanco de especialistas que lo están estudiando para motivar su conducta prescriptiva en función de los intereses comerciales de una compania. Si a la industria farmacéutica estuviera interesada en la salud; dedicaría el mencionado 80% del presupuesto a investigación en lugar de volcar ese dinero a convencerlo de que su producto es mejor. El éxito de una Farmaceútica lo miden los accionistas por el balance, nunca por los pacientes curados. Los medicamentos Preferidos son aquellos que el médico prefiere porque los ha estudiado, se encuentra familiarizado con su uso y son su preferencia para los tratamientos usuales que encuentra.
  • 324.
    Printed Documentation 318 Los tratamientosPreferidos: la cuestión es que no todas las enfermedades requieren tratamientos medicamentosos. No existe una equivalencia entre los medicamentos P y los tratamientos P. NO delegue en otros el armado de la lista de sus medicamentos P. La responsabilidad en la atención del paciente es suya. Ud. puede confiar en la experiencia de otros. Ud. puede ser guiado por consensos. La decisión final siempre es suya. Los consensos son siempre conceptos o recomendaciones generales, ante el caso concreto Ud. es el que toma la decisión. La selección de sus medicamentos P lo lleva por un camino de aprendizaje. Esto le permitirá distinguir las características principales y secundarias de cada fármaco. El aprendizaje lo llevará a descubrir límites y encontrar alternativas sobre los fármacos que selecciona. Sus medicamentos P le permitirán concentrar sus esfuerzos en el aprendizaje de nuevos efectos adversos, nuevos medicamentos y nuevas aplicaciones. PASOS PARA LA SELECCION DEL MEDICAMENTO P • Definir el diagnóstico • Especificar el objetivo terapeútico • Hacer un inventario de los medicamentos efectivos. • Elegir un grupo. • Elegir un medicamento. Siguiente ¿Cómo armar su lista de medicamentos en ANGEL? Distinguir: La atención ambulatoria donde el médico realiza una prescripción que el paciente compra en la farmacia comunitaria. La atención de internación donde el médico prescribe tomando la GFT guía fármaco terapeútica de la institución (ver en el manual). La prescripción de Dispensación que se limita a medicamentos de entrega GRATUITA por parte del Estado. El Estado define que medicamentos entregará gratis. Ud. debe seleccionar los medicamentos P que incorporará a la atención ambultoria. Para acceder a esta opción debe tener el Rol de Médico y también el Rol de Prescripción Ambulatoria.
  • 325.
    ANGEL en elconsultorio 319 Siguiente Tratamiento Medicamentoso Existen tres tipos de tratamientos medicamentosos. La diferencia es el circuito de cada uno y el control que la organización tiene sobre el evento. Tratamiento medicamentoso Ambulatorio: El Profesional selecciona de un creado por el médico tratante en función de las Buenas Prácticas definidas por la Organización Mundial de la Salud ¿Cómo crear mi propio vademecum? Se inicia desde los accesos directos. Para acceder a esta opción debe tener el Rol de Médico y también el Rol de Prescripción Ambulatoria. Esta opción abre la siguiente ventana
  • 326.
    Printed Documentation 320 En estaventana debemos elegir un nombre cualquiera. En el ejemplo dice Nombre del Medicamento...pero puede ser cualquiera. Elegiremos luego los diagnósticos en los cuales utilizamos este medicamento.
  • 327.
    ANGEL en elconsultorio 321 Recuerde que el CIE10 en el capítulo R tiene síntomas y signos. No son solamente diagnósticos. Luego elegirá la Vía de administración para el medicamento .
  • 328.
    Printed Documentation 322 Debe identificarlos principios activos de ese medicamento. Ángel es un software que pretende que la H.C. sea comprendida en todo el mundo. El nombre no es igual en todos los paises, los principios activos son universales. Luego puede guardar el medicamento para utilizarlo cuando prescriba.
  • 329.
    ANGEL en elconsultorio 323 Siguiente Prescribiendo en la Historia Clínica Al iniciar la prescripción le preguntará si es AMBULATORIA o de DISPENSACIÓN. Dispensación son medicamentos entregados gratuitamente en la institución. Los AMBULATORIOS se eligen del vademecum que Ud. ha confeccionado. Los de DISPENSACIÓN se eligen de los que la institución entrega. Si se trata de un INTERNADO se eligen de los medicamentos incorporados por la Guía Farmacoterapeútica.
  • 330.
    Printed Documentation 324 Le apareceel listado del vademecum que Ud. ha armado. Debe indicar la duración del tratamiento.
  • 331.
    ANGEL en elconsultorio 325 También debe indicar los momentos en que debe suministrarse el medicamento. Indique la posología. Este cambio se ha introducido en la versión 3.4.7.2 Los cambios son muy grandes e importantes por ello decidimos publicarlos en versiones continuadas. Siguiente Tratamientos vigentes Al prescribir Ud. podrá ver los tratamientos vigentes y los que han concluído en el último año.
  • 332.
    Printed Documentation 326 La solapacon el título Medicación del último año le muestra todos los tratamientos, vigentes o no que se ordenaron en el último año calendario. Siguiente Anular tratamiento vigente En el caso de que un profesional decida anular un tratamiento, por cualquier razón que corresponda, podrá registrarlo desde el módulo de prescripción. Se le presentará la ventana con los tratamientos vigentes y podrá anular un tratamiento. Esto es útil para cuando se producen efectos adversos, o un tratamiento es ineficaz y debe cambiarse por otro. Solamente se pueden anular los tratamientos vigentes, los concluídos no pueden afectarse.
  • 333.
    ANGEL en elconsultorio 327 Siguiente Extender tratamientos crónicos Los tratamientos medicamentosos crónicos requieren que un profesional extienda su aplicación cada cierto tiempo. Ese tiempo puede configurarse en función de las prácticas en distintos paises. La forma de extender un tratamiento crónico es mediante la siguiente pantalla a la que se accede desde el módulo de prescripción.
  • 334.
    Printed Documentation 328 Siguiente La entregade medicamentos Al prescribir el sistema detecta si se trata de un paciente internado / hospitalizado o no. En el caso del paciente hospitalizado / internado, la cantidad total del tratamiento es informada a la FARMACIA HOSPITALARIA. En la versión 3.4.7.8 el sistema mostrará el saldo de los prescripto y entregado por la Farmacia. Es decir que si el tratamiento indica 4 comprimidos durante 5 días la Farmacia sabrá que debe entregar 20 comprimidos en total. La Farmacia puede establecer su propia política de entrega, es decir entregar por día 4 y repetirlo 5 veces o entregar lo que le parezca conveniente para 48 hs. o 72 hs. o para el fin de semana. El sistema va llevando el saldo de lo prescripto y de lo entregado. Cuando se trata de pacientes ambulatorios el sistema requiere que se indique si se trata de tratamientos ambulatorios privados o ambulatorios de dispensación. Llamamos de dispensación a aquellos tratamientos cuyos medicamentos son entregados generalmente en forma gratuita por la misma institución o por otra institución generalmente del gobierno.
  • 335.
    ANGEL en elconsultorio 329 En los casos de dispensación también se lleva el saldo. Es decir que si el profesional prescribió 4 comprimidos durante 5 días, el dispensador podrá entregar los 20 comprimidos en una sola oportunidad, o entregarlos en partes según lo que corresponda administrativamente. En ambos casos se está llevando el saldo, de manera que si algún profesional dispusiera la cancelación de un tratamiento el saldo inmediatamente pasa a ser 0 con lo cual la Farmacia o el Dispensador saben que no deben entregar más comprimidos porque el tratamiento ha sido anulado.
  • 337.
    331 Laboratorio de Análisis Laboratoriode análisis WWW.PROYECTOLISA.NET LISA Laboratory Information System ANGEL LISA está desarrollado en JAVA con código abierto. Se puede utilizar en conjunto con ANGEL o cualquier otro sistema hospitalario. LISA no tiene pantallas propias, es una aplicación (servidor) que se conecta con otros programas. Por un lado LISA se conecta con ANGEL para tomar los pedidos y para enviar los resultados a la Historia Clínica. Por otro lado LISA se conecta con los DRIVERS (específicos para cada equipo) y a través de estos "habla" con los equipos de laboratorio. Todo el código de LISA está abierto para que pueda ser utilizado libremente y todo el código de los DRIVERS también. Ud. puede desarrollar sus propios DRIVERS para equipos particulares que utilice. LISA tiene licencia de software libre. Utilizamos entonces la Licencia Pública General de GNU (GPL de GNU, por sus siglas en inglés). Etapas Laboratorio Etapa Pre Analítica 1) Solicitar turno e instrucciones. 2) Recepción. 3) Toma de muestras. 4) Separación, Distribución y Transporte. Etapa Analítica
  • 338.
    Printed Documentation 332 1) Procesamientode muestras. 2) Control del equipamiento. 3) Control de la calidad analítica. Etapa Post Analítica 1) Generación y entrega del informes. 2) Registro de pacientes y sus resultados. Menú de Laboratorio El menú que posee el responsable de un laboratorio es el siguiente: ORGANIZACION DEL LABORATORIO Dentro de una institución puede existir un único laboratorio o muchos laboratorios. Así es frecuente en instituciones grandes que exista un laboratorio en Hemoterapia y también uno en Hematología. En otras instituciones aún más grandes los laboratorios están divididos por especialidades.
  • 339.
    Laboratorio de Análisis 333 ElJefe de Departamento (nombre genérico) que tiene asignado un laboratorio debe configurar su servicio. La recepción de pacientes puede trabajar para un laboratorio o para varios laboratorios. La configuración es flexible. Incluso Ud. puede tener un servidor LISA conectado a "n" aparatos o muchos servidores LISA cada uno de ellos conectado a otros "n" aparatos. Configuración de Laboratorio Cada Jefe de cada laboratorio controla la configuración de su área. La primera opción es definir que determinaciones se realizan en el área. Esto significa que de todas las determinaciones posibles solamente se indican aquellas que realmente se resuelven en el área. Esto se concreta seleccionando en la ventana superior las determinaciones que efectivamente se realizan y luego incluyéndolas en la ventana inferior. Para agregar o quitar de la ventana inferior se puede hacer realizando un doble click sobre la determinación o arrastrando y soltando.
  • 340.
    Printed Documentation 334 Configuración de rutinas/ perfiles Para simplificar el trabajo las determinaciones deberían agruparse bajo nombres significativos para la institución. Por ejemplo Perfil embarazo primer trimestre. Las rutinas o perfiles son solamente nombres para agrupar y trabajar con las determinaciones. Son una forma de ordenamiento pues indudablemente siempre se trabaja con determinaciones. El asignar nombres a las rutinas o perfiles también facilita que el resto de los profesionales realice los pedidos con mayor exctitud. Primero con el botón derecho creamos el nombre de una nueva rutina / perfil. Nuevamente tomaremos desde la ventana inferior y con un doble click o arrastrando y soltando agregaremos determinaciones. Las determinaciones Disponibles son las que se han configurado previamente. Es decir que solamente aparecen las determinaciones que efectivamente realiza el laboratorio que estamos configurando.
  • 341.
    Laboratorio de Análisis 335 Solicitandodeterminaciones El profesional en la Historia Clínica solicita determinaciones. Para ello cuenta con un módulo dentro de la H.C. que abre la siguiente ventana. En la ventana aparece el nombre del Laboratorio al cual le solicita prácticas. En este ejemplo Laboratorio 1 y Laboratorio 2 Lo ideal es que el nombre del laboratorio responda a las determinaciones o características de las prácticas que realiza. Ejemplos: Laboratorio de Urgencias. Laboratorio de Bacteriología. Laboratorio de Hematología. Laboratorio de Química. Esto luego se simplifica con el uso. De cualquier manera recuerde que el profesional médico solamente puede pedir las determinaciones y rutinas que el laboratorio realiza. No puede pedirle cualquier cosa, solamente aquellas que ha configurado como válidas. El profesional puede solicitar las determinaciones, eligiendo rutinas / perfiles. En el ejemplo y como consecuencia de la configuración un Hemograma esta compuesto por Hematócrito, Hemoglobina, etc. El ejemplo no tiene un rigor científico es meramente ilustrativo. La composición del Hemograma la define el Bioquímico responsable. La otra forma de pedir determinaciones es realizarla una por una sin utilizar el agrupamiento por rutinas / perfiles. Reiteramos que seleccionado el laboratorio aparecerán solamente las determinaciones que el Laboratorio 2 (en este ejemplo) acepta como válidas.
  • 342.
    Printed Documentation 336 El resultadode las peticiones desde el punto de vista de la Historia Clínica es el siguiente: En la H.C. se ven las determinaciones solicitadas, no los perfiles / rutinas, sino las determinaciones que componían las rutinas. Si se solicitan rutinas / perfiles que contienen algunas determinaciones comunes, ANGEL consolida la información para que no exista duplicación de pedidos. Si el profesional se equivoca y pide más de una vez lo mismo el sistema lo ordena y solamente queda registrado un pedido.
  • 343.
    Laboratorio de Análisis 337 Recepciónde Laboratorio Existen tres formas en las que el paciente llega a la recepción del laboratorio. Primero: El paciente internado al cual el médico le ha solicitado a algún laboratorio la realización de determinaciones. La persona responsable de las extracciones obtendrá un listado de los pacientes a los cuales debe contactar. Si se tratara de un paciente ambulatorio el procedimiento es diferente. En la solapa de búsqueda que mostramos más arriba nos permitirá abrir una ventana como la siguiente. Aparece el cuadro para buscar pacientes. Colocamos una letras hasta encontrarlo y seleccionarlo. Y en la parte inferior de la ventana aparecerán las determinaciones que le han solicitado en el consultorio externo. Y aquí debemos distinguir dos situaciones: a) El paciente fue atendido en un consultorio externo dentro de la institución (incluídos los CAPS o Centros de Atención Primaria), en cuyo caso ya tenemos registrados los pedidos de determinaciones. b) El paciente llega con una orden escrita pues se ha atendido en cualquier otro lugar. En este caso seleccionamos el paciente y la recepcionista carga las determinaciones que se solicitaron por orden escrita.
  • 344.
    Printed Documentation 338 A continuaciónpasamos a la impresión de etiquetas. La configuración de las etiquetas y su contenido, código de barras, nombre del paciente, o cualquier otro dato, es configurable por el usuario teniendo como base las instrucciones que correspondan al manual de la impresora de etiquetas. El sistema SUGIERE la cantidad de etiquetas a imprimir en función de las determinaciones y los equipos que están configurados para realizarlas, pero el usuario puede cambiar la cantidad e imprimir más si le parece conveniente.
  • 345.
    Laboratorio de Análisis 339 Administraciónde ordenes Una vez emitidas las etiquetas estas identifican a una orden La pantalla tiene a la izquierda el listado de ordenes
  • 346.
    Printed Documentation 340 Y ala derecha las determinaciones que la componen Resultados Una vez emitidas las órdenes los especimenes quedan a la espera de un resultado. Aquí se visualiza a la izquierda un listado de todos los especímenes. Edición de resultados A la derecha en la parte superior una grilla con las determinaciones y las rutinas cuyos valores se irán completando a medida que los resultados se vayan obteniendo. Existen dos formas de obtener los resultados: a) Si la rutina es manual, se ingresan directamente los valores en la grilla. b) Si la rutina es automática, los valores serán tomados de los equipos mediante LISA. Por último en la parte inferior se almacenan los valores definitivos del especímen. Esta última grilla puede ser modificada a criterio del profesional. Ambas grillas deben ser consideradas como "papel de trabajo", es decir que los valores que se ingresen en ellas NO serán guardados en la historia clínica hasta que se decida grabarlos definitivamente Guardar resultados en la HC Para guardar los resultados es necesario pasar al "Modo guardado" ubicado en la parte inferior de la lista de especímenes. Aparecerá un checkbox al lado de cada uno de los especímenes que se desea guardar. Una vez seleccionados, hacer click en "Guardar en la H.C.".
  • 347.
    Laboratorio de Análisis 341 Deesta forma los resultados quedaran guardados en la H.C. y podrán ser vistos por el personal médico. Filtros Para mayor comodidad existen filtros por rango de número de especímen que ayudan a visualizar aquellos que más nos interesan.
  • 348.
    Printed Documentation 342 Una vezguardados los resultados en la H.C. podrán ser visualizados por todos los profesionales con acceso a la historia y lo verán de esta forma.
  • 349.
    Laboratorio de Análisis 343 FINTUTORIAL Agradecimiento Agradecemos el aporte del Lic. Juan F. Nieto Pajares, Jefe del servicio de Informática del Complejo Asistencial de Ávila. El Lic. Nieto Pajares nos entregó una traducción y elaboración de los códigos de LOINC que utiliza en sus sistemas y han sido incorporados a nuestro desarrollo. Este aporte desinteresado nos ha ahorrado muchas horas de trabajo y por ello nuestro reconocimiento hacia Juan. Documentación LISA Conceptos técnicos de LISA LISA
  • 350.
    Printed Documentation 344 Lisa esun servidor desarrollado en JAVA cuya funcionalidad principal es la de administrar las peticiones de rutinas automáticas por parte del Angel para generar los pedidos a los drivers y obtener los resultados de estos últimos, almacenándolos temporalmente para su posterior consulta desde Angel. Interfaces
  • 351.
    Laboratorio de Análisis 345 Elservidor LISA cuenta con 3 interfaces. Clientes Angel: Interfaz del tipo TCP/IP Acepta y mantienes las conexiones de los clientes Angel. Sincroniza el estado de los resultados para mantener actualizados a los clientes Angel Clientes Driver: Interfaz del tipo TCP/IP Registra drivers nuevos y acepta los actualmente registrados. Routea las ordenes de los clientes Angel a los drivers correspondientes. Servidor de base de Datos: Interfaz del tipo JDBC. Utilizada para persistencia de datos. Interfaz Lisa-Angel La forma mediante la cual interactuan Angel y LISA puede representarse en un modelo de 4 capas: Conexión: Por sobre TCP/IP existe un selector de conexiones entrantes que administra las peticiones de conectividad y los paquetes con datos entrantes. La prioridad de esta capa es la de brindar una alta disponibilidad a los clientes que intentan conectarse. Por otro lado acepta los paquetes de datos sin realizar comprobaciones a nivel protocolo. Protocolo: Esta capa tiene como prioridad validar a nivel aplicativo los datos de los paquetes entrantes. Posee un protocolo fijo especificado en la clase correspondiente. Su funcionalidad principal es la de obtener una instancia de un comando inicializado y ejecutarlo, validando la consistencia de los datos parámetros del comando. También valida que el comando solicitado sea válido. Comando: Un comando representa servicio que el servidor brinda a los clientes. Cada comando es independiente y maneja su propios parámetros de entrada específico de acuerdo con la función que desempeña. Se pueden agregar y quitar comandos del servidor desde un administrador de comandos de forma fácil. De esta forma el servidor adquiere una escalabilidad funcional acorde al propósito del mismo.
  • 352.
    Printed Documentation 346 Arquitectura A nivelarquitectura, LISA está formado por 3 capas bién definidas: Capa de conexión: Se encarga de aceptar las conexiones y paquetes de datos sin hacer validaciones de contenido. Capa de protocolo: Efectúa validaciones de contenido ubicando el comando solicitado. Para esta capa se usa un subsistema de hilos configurables que paralelizan la prestación de los servicios/comandos solicitados. Capa de Comando-Dominio: Un comando es una funcionalidad encapsulada que brinda un servicio, ya sea entregar datos al cliente o grabarlos en la BD. Internamente tiene validaciones propias de la funcionalidad que brinda. El comando se apoya en el subsistema de dominio para operar dándole facilidad de operación al momento de persistir o mapear datos. Capa de conexión Es un thread que administra las conexiones y los paquetes entrantes. Compuesta por un Listener que contiene un Selector y un ThreadPool. El Selector recibe todos los paquetes entrantes para que el Listener los procese. En caso que sea una conexión entrante entonces instancia un cliente nuevo y le asigna una conexión. En caso de que sea un paquete entrante de un cliente, entonces lo deposita en un buffer intermedio entre el Listener y el Thread Pool. El ThreadPool es un subsistema que mantiene X cantidad (configurables ) de Workers en modo sleep hasta que encuentre datos para procesasr en un buffer compartido (Sigue modelo de Productor/Consumidor).
  • 353.
    Laboratorio de Análisis 347 Capade Protocolo Cada Worker deriva en el módulo Protocol la responsabilidad de validar la integridad de los datos y de identificar que Comando es el que se está solicitando. Para eso hay un ComandMgr que contiene todos los comandos registrados hasta el momento. Y los tiene indexados por un identificador único para cada comando. Capa de Comando-Dominio Una vez que el worker obtiene el comando solicitado lo ejecuta pasándole los parámetros internos que el comando va a necesitar para ser ejecutado, sin validarlos. Cada comando valida el contenido de esos datos de forma particular y ejecuta su funcionalidad correspondiente. Casos de uso de LISA Version 1.0 approved Prepared by Rojas,Agustín
  • 354.
    Printed Documentation 348 Proyecto ANGEL 23/03/11 Listadode casos de uso Actor Primario Casos de uso Angel *A01- Agregar Orden *A02- Finalizar especímen *A03- Retornar rutinas por equipo *A04- Retornar rutinas por especímen *A05- Retornar rutinas no asignadas por equipo *A06- Actualizar estado a rutina no asignada Driver *D01- Regristrar driver *D02- Registrar rutina *D03- Retornar worklist *D04- Insertar set de rutinas no asignadas *D05- Retornar resultado de rutina Administrador *Adm01- Configurar servidor *Adm02- Configurar driver Cliente *C01- Aceptar conexión *C02- Desconectar Cliente
  • 355.
    Laboratorio de Análisis 349 Administrador Casode Uso código Adm01 ID Adm01 Name Configurar Servidor Creado por Rojas, Agustín Ultima actualización Rojas, Agustín Fecha de creación 23/03/11 Fecha de la última actualización 23/03/11 Actores Administrador Descripción El administrador configura las propiedades del servidor para que se ejecute Precondiciones 1. Servidor Offline Postcondiciones 1. Servidor Online configurado Flujo normal 1. El administrador ingresa la Configuración en un archivo de configuración. 2. El administrador inicializa al servidor 3. El servidor lee los datos de la configuración (E1) 4. El servidor se configura Flujo alternativo Excepciones E1. Error de lectura de la configuración. Datos incorrectos. Inclusiones Frecuencia de uso Asumidos Notas Caso de Uso código Adm02 ID Adm02 Name Configurar driver Creado por Rojas, Agustín Ultima actualización Rojas, Agustín Fecha de creación 23/03/11 Fecha de la última actualización 23/03/11 Actores Administrador Descripción El administrador configura las propiedades del servidor para que se ejecute Precondiciones 1. Driver offline Postcondiciones 2. Driver online configurado Flujo normal 1. El administrador ingresa la Configuración en un archivo de configuración. 2. El driver inicializa al servidor 3. El driver lee los datos de la configuración (E1) 4. El driver se configura
  • 356.
    Printed Documentation 350 Flujo alternativo ExcepcionesE1. Error de lectura de la configuración. Datos incorrectos. Inclusiones Frecuencia de uso Asumidos Notas ANGEL Caso de Uso código A01 ID A01 Name Agregar Orden Creado por Rojas, Agustín Ultima actualización Rojas, Agustín Fecha de creación 23/03/11 Fecha de la última actualización 23/03/11 Actores Angel Descripción El cliente Angel genera una orden hacia el servidor, la cuál deberá ser registrada y procesada en caso de que sea posible. Precondiciones Servidor Online, Cliente conectado Postcondiciones Orden agregada al servidor. Flujo normal 1. El cliente angel envía una Orden generada al servidor. 2. El servidor recibe la Orden 3. El servidor valida consistencia e integridad de la Orden. (E01) 4. El servidor persiste a la Orden 5. El servidor busca al Driver correspondiente (A02) (E02) 6. El servidor envía la Orden al Driver correspondiente. Flujo alternativo A01. Si el Driver correspondiente se encuentra Offline, Excepciones E01. Si la orden no es válida, entonces el servidor informa al cliente angel que la Orden es inválida mediante un comando de error. E02. El driver solicitado no existe, entonces se informa al cliente Angel mediante un comando de error. Inclusiones Frecuencia de uso Asumidos Notas Caso de Uso codigo A02 ID A02
  • 357.
    Laboratorio de Análisis 351 NameFinalizar especímen Creado por Rojas, Agustín Ultima actualización Rojas, Agustín Fecha de creación 23/03/11 Fecha de la última actualización 23/03/11 Actores Angel Descripción Una vez tratado un especimen en el Cliente Angel, se le avisa al servidor que dicho especímen no será requerido en el futuro. Precondiciones Servidor Online, Cliente conectado Postcondiciones Especímen Actualizado Flujo normal 1. El cliente angel envía una Orden generada al servidor. 2. El servidor recibe la Orden 3. El servidor valida consistencia e integridad de la Orden. (E01) 4. El servidor persiste a la Orden como `Pendiente` 5. El servidor busca al Driver correspondiente (A02) (E02) 6. El servidor envía la Orden al Driver correspondiente. 7. El servidor actualiza el estado de la orden a `Procesando` Flujo alternativo A01. Si el Driver correspondiente se encuentra Offline, el caso de uso termina. Excepciones E1. Error de lectura de la configuración. Datos incorrectos. Inclusiones E01.Si la orden no es válida, entonces el servidor informa al cliente angel que la Orden es inválida mediante un comando de error. E02. El driver solicitado no existe, entonces se informa al cliente Angel mediante un comando de error. Frecuencia de uso Asumidos Notas Caso de Uso código A03 ID A03 Name Retornar rutinas por equipo Creado por Rojas, Agustín Ultima actualización Rojas, Agustín Fecha de creación 23/03/11 Fecha de la última actualización 23/03/11 Actores Angel Descripción Se emite un listado de las rutinas disponibles para cada uno de los equipos enviados por parámetro Precondiciones Servidor Online, Cliente Conectado
  • 358.
    Printed Documentation 352 Postcondiciones Listadoemitido Flujo normal 1. El cliente Angel emite una solicitud de rutinas al Servidor 2. El servidor valida los equipos que conforman la solicitud (A1) 3. Por cada equipo a. El servidor busca el driver correspondiente. b. El servidor agrega las rutinas del driver al listado de rutinas 4. El servidor emite el listado al cliente Angel. Flujo alternativo A1. En caso de que el equipo no sea válido, no se tendrá en cuenta. Excepciones Inclusiones Frecuencia de uso Asumidos Notas Caso de Uso código A04 ID A04 Name Retornar rutinas por especímen Creado por Rojas, Agustín Ultima actualización Rojas, Agustín Fecha de creación 23/03/11 Fecha de la última actualización 23/03/11 Actores Angel Descripción Se emite un listado de las rutinas realizadas para un especímen pasado como parámetro. Precondiciones Servidor Online, Cliente Conectado Postcondiciones Listado emitido Flujo normal 1. El cliente Angel emite una solicitud de rutinas al Servidor 2. El servidor valida el especímen que conforma la solicitud (A1) 3. El servidor busca las rutinas que fueron realizadas para el especímen. 4. El servidor emite el listado al cliente Angel. Flujo alternativo A1. En caso de que el especímen sea inválido se envía un comando de error al cliente Excepciones Inclusiones Frecuencia de uso Asumidos Notas Caso de Uso código A05
  • 359.
    Laboratorio de Análisis 353 IDA05 Name Retornar rutinas no asignadas por equipo Creado por Rojas, Agustín Ultima actualización Rojas, Agustín Fecha de creación 23/03/11 Fecha de la última actualización 23/03/11 Actores Angel Descripción Se emite un listado de rutinas no asisgnadas para un conjunto de equipos enviados como parámetro. Precondiciones Servidor Online, Cliente Conectado Postcondiciones Listado de rutinas no asignadas emitido. Flujo normal 1. El cliente Angel emite una solicitud de rutinas no asignadas al Servidor 2. El servidor valida los equipos que conforman la solicitud (A1) 3. Por cada equipo a. El servidor agrega las rutinas no asignadas al listado. 4. El servidor emite el listado al cliente Angel. Flujo alternativo A1. En caso de que el especímen sea inválido se envía un comando de error al cliente Excepciones Inclusiones Frecuencia de uso Asumidos Notas Caso de Uso código A06 ID A06 Name Actualizar estado a rutina no asignada Creado por Rojas, Agustín Ultima actualización Rojas, Agustín Fecha de creación 23/03/11 Fecha de la última actualización 23/03/11 Actores Registrar driver Descripción El cliente Angel envía el estado actualizado de una rutina no asignada y el servidor lo sincroniza. Precondiciones Servidor Online, Cliente Conectado Postcondiciones Estado de rutina no asignada actualizada Flujo normal 1. El cliente Angel envía el ID de rutina no asignada y un estado. 2. El servidor recibe los datos (E1) 3. El servidor actualiza el estado de la rutina no asignada. Flujo alternativo
  • 360.
    Printed Documentation 354 Excepciones E1.Si hay un error en la consistencia o integridad de los datos de la rutina no asignada, entonces se emite un comando de error al cliente Angel. Inclusiones Frecuencia de uso Asumidos Notas Driver Caso de Uso código D01 ID A06 Name Registrar driver Creado por Rojas, Agustín Ultima actualización Rojas, Agustín Fecha de creación 23/03/11 Fecha de la última actualización 23/03/11 Actores Administrador Descripción El administrador configura las propiedades del servidor para que se ejecute Precondiciones 1. Servidor Offline Postcondiciones 1. Servidor Online configurado Flujo normal 1. El administrador ingresa la Configuración en un archivo de configuración. 2. El administrador inicializa al servidor 3. El servidor lee los datos de la configuración (E1) 4. El servidor se configura Flujo alternativo Excepciones E1. Error de lectura de la configuración. Datos incorrectos. Inclusiones Frecuencia de uso Asumidos Notas Caso de Uso código D02 ID D02 Name Registrar rutina Creado por Rojas, Agustín Ultima actualización Rojas, Agustín Fecha de creación 23/03/11 Fecha de la última actualización 23/03/11 Actores Driver Descripción El driver envía la información de cada una
  • 361.
    Laboratorio de Análisis 355 delas rutinas que puede resolver. El servidor las registra para poder realizar consultas a posteriori. Precondiciones Servidor Online, Driver registrado Postcondiciones Las rutinas del driver se encuentran registradas Flujo normal 1. El servidor busca al driver correspondiente. 2. El sevidor persiste las rutinas y determinaciones para el driver. Flujo alternativo Excepciones Inclusiones Frecuencia de uso Asumidos Notas Caso de Uso código D03 ID D03 Name Retornar Worklist Creado por Rojas, Agustín Ultima actualización Rojas, Agustín Fecha de creación 23/03/11 Fecha de la última actualización 23/03/11 Actores Driver Descripción El Servidor envía un listado con todas las órdenes pendientes para el driver solicitante. Precondiciones Servidor Online, Driver registrado Postcondiciones Worklist enviado al driver Flujo normal 1. El driver envía una solicitud de worklist al servidor. 2. El servidor busca las órdenes en estado 'pendiente' registradas para ese driver. 3. Por cada orden encontrada a. El servidor agrega la orden al worklist. 4. El seridor envía el worklist al driver. (A1) 5. El servidor actualiza el estado de las órdenes pendientes enviadas a 'procesando' Flujo alternativo Excepciones Inclusiones Frecuencia de uso Asumidos Notas El worklist es un conjunto de rutinas que el driver debe resolver. En caso de no haber órdenes, el worklist se envía vacío. Caso de Uso código D04
  • 362.
    Printed Documentation 356 ID D04 NameInsertar set de rutinas no asignadas Creado por Rojas, Agustín Ultima actualización Rojas, Agustín Fecha de creación 23/03/11 Fecha de la última actualización 23/03/11 Actores Driver Descripción Precondiciones Servidor Online, Driver registrado Postcondiciones Rutinas no asignadas insertada en estado pendiente. Flujo normal 1. El driver envía un set de rutinas no asignadas. 2. El servidor identifica que driver es. (E1) 3. El servidor registra las rutinas en estado 'pendiente' Flujo alternativo Excepciones El Si el driver no es identificado correctamente entonces se termina la ejecución del caso de uso. Inclusiones Frecuencia de uso Asumidos Notas La diferencia entre una rutina no asignada y una común es que la segunda fue emitida por el caso de uso <A01> y por lo tanto se espera un resultado por el caso de uso <D05>, en cambio para la primera se obtiene un resultado para una orden que puede existir o no, estar completa o a la espera de un resultado. Es un resultado sin orden previa. Caso de Uso código D01 ID D05 Name Desconectar Cliente Creado por Rojas, Agustín Ultima actualización Rojas, Agustín Fecha de creación 23/03/11 Fecha de la última actualización 23/03/11 Actores Driver Descripción Precondiciones Servidor Online, Cliente angel conectado Postcondiciones Rutinas no asignadas insertada en estado pendiente. Flujo normal 1. El cliente angel se desconecta del servidor. 2. El servidor identifica una conexión cerrada. 3. El servidor busca al cliente através de
  • 363.
    Laboratorio de Análisis 357 losdatos de la conexión dentro de la lista de clientes. 4. El servidor elimina al cliente de la lista. 5. El servidor da de baja al cliente. Flujo alternativo Excepciones El Si el driver no es identificado correctamente entonces se termina la ejecución del caso de uso. Inclusiones Frecuencia de uso Asumidos Notas Cliente Caso de Uso codigo C01 ID C01 Name Aceptar Conexión Creado por Rojas, Agustín Ultima actualización Rojas, Agustín Fecha de creación 23/03/11 Fecha de la última actualización 23/03/11 Actores Angel Descripción El cliente ángel solicita una conexión al servidor y éste le acepta agregandolo a una lista de clientes conocidos. Precondiciones Servidor Online, Cliente no conectado Postcondiciones El cliente Angel se encuentra conectado Flujo normal 1. El cliente Angel envía una solicitud de conexión al servidor. 2. El servidor acepta la conexión y la guarda en una estructura que identifica al cliente conectado. 3. El servidor agrega la conexión a un listado interno. Flujo alternativo Excepciones Inclusiones Frecuencia de uso Asumidos Notas Caso de Uso codigo C02 ID C02 Name Desconectar Cliente Creado por Rojas, Agustín Ultima actualización Rojas, Agustín
  • 364.
    Printed Documentation 358 Fecha decreación 23/03/11 Fecha de la última actualización 23/03/11 Actores Driver Descripción Precondiciones Servidor Online, Driver registrado Postcondiciones Rutinas no asignadas insertada en estado pendiente. Flujo normal 1. El driver envía una solicitud de inserción de rutinas con resultado. 2. El servidor identifica al driver. 3. El servidor inserta los resultados Flujo alternativo Excepciones El Si el driver no es identificado correctamente entonces se termina la ejecución del caso de uso. Inclusiones Frecuencia de uso Asumidos Notas
  • 365.
    359 Acción Social -Proyecto ALBA Proyecto ALBA Bajo esta identificación agruparemos todo lo referido a ACCIÓN SOCIAL que está incluído dentro de ANGEL. La identificación con un nombre diferente se debe a que oportunamente ALBA será separado manteniendo una integración de datos. La proyección de ALBA es tan grande como la de ANGEL, solamente es cuestión de tiempo para que las necesidades de registración se hagan evidentes en los gobiernos. ALBA es también una revolución conceptual. Hoy los gobiernos reparten dinero en el accionar y en bienes, sin medir los resultados que se obtienen. La Acción Social es simplemente una gran caja de dinero que se entrega con más o menos justicia, pero siempre se trata de una justicia subjetiva. La información que ALBA está en condiciones de brindar está orientada a GESTIONAR la ACCION SOCIAL, a registrar las acciones, a registrar los beneficiarios de las acciones y a medir los resultados. ALBA es a la ACCION SOCIAL lo que ANGEL es a la GESTION DE SALUD. Los recursos son muy limitados y las necesidades cada vez mayores. Es tiempo de ser EFICIENTES, y para ello debemos medir las acciones, los resultados de las acciones y los costos. Siguiente Creación de Grupos - Proyecto ALBA Grupos La acción social por definición son eventos que acontecen a grupos de individuos. Un grupo podría incluso estar constituído por una sola persona, pero no está aislada, tiene vínculos con otras personas u otros grupos. Un ejemplo: Un grupo conviviente puede estar constituído por los Simpson. Homero, March, Maggie, Bart y Lisa. Un grupo familiar puede no convivir, entonces tenemos que a los Simpson se les agrega el Abuelo y las hermanas de March.
  • 366.
    Printed Documentation 360 También puedeun grupo conviviente estar constituído por un anciano que ha enviudado y vive solo sin sus hijos. La importancia radica en que el sujeto que constituirá la preocupación de la Acción Social no es el individuo como en la H.C. sino el grupo al cual pertenece. Todo el desarrollo que se realice para Acción Social puede usarse en forma independiente de la H.C. Nos referiremos al mismo como ALBA Siguiente Configurar grupos Generalidades: Para crear y configurar grupos se debe tener el rol de "Empadronador de Grupos" con el permiso 9264, se recomienda también asignar el rol de "Empadronador" para incorporar individuos. A la izquierda aparece el ícono para ingresar a la pantalla de configuración y administración de grupos. Las tres solapas de la derecha son para Administrar los grupos: Incorporar y crear grupos específicos Ej: Simpson e incorporar a Homero y a March, etc. Configuración de Grupos para Crear tipos de grupos, Ej. Convivientes, Familiares, Deportivos, etc. Editar Tipos para Modificar características de grupos existentes. Siguiente Crear tipos de grupos Antes de crear un grupo debemos definir los tipos de grupos con los que hemos de trabajar.
  • 367.
    Acción Social -Proyecto ALBA 361 Si trabajamos en violencia familiar y realizamos talleres, tendremos grupos de mujeres que asisten a los talleres. Si damos una charla sobre educación sexual tendremos grupos escolares. Si vamos a subsidiar a una familia por una catástrofe tendremos grupos familiares. A su vez los grupos están consituidos por individuos que mantienen relaciones entre ellos. Entonces Primero vemos que categoría es la que vamos a trabajar. Luego colocamos un nombre al tipo de grupo. El tipo de grupo es Familia, no Simpson. Familias es el género, Simpson la especie. Para incluir las relaciones posibles en el grupo debo iniciar la creación con el "+" marcado en la imagen siguiente.
  • 368.
    Printed Documentation 362 El checken Excluyente significa que un individuo incorporado a este tipo de grupo NO puede pertenecer a otro grupo del mismo tipo. Si convivo con los Simpson, no puedo convivir con los Flanders. Otros tipos de grupos puede ser que no sean excluyentes por lo tanto puedo ser parte de dos equipos de fútbol. Dentro del grupo existen distintas relaciones. Las relaciones siempre son Ascendentes, Laterales o Descendentes. Los grados de separación varian, así un padre es 1 y un Abuelo es 2. Ejemplo de relaciones
  • 369.
    Acción Social -Proyecto ALBA 363 Siguiente Crear un grupo Lo primero a definir es dentro de que tipo voy a crear el grupo. Los tipos contienen definiciones genéricas de agrupamiento. Ej. grupo conviviente. Ahora explicaremos como crear un grupo específico que se convertirá en el sujeto de las acciones. Con el botón derecho sobre el listado de grupos haremos un click y aparecerá la opción de crear un grupo. Aparecerá la siguiente ventana donde indicaremos el Nombre del grupo (uno específico, no genérico) La Categoría y el Tipo (alguno creado previamente) Y el muñeco marcado nos permite elegir un declarante de los componentes y relaciones del grupo. En nuestro ejemplo Homero Simpson es quien viene a solicitar ayuda y declara como está compuesto el grupo conviviente.
  • 370.
    Printed Documentation 364 Después deelegir a Homero y de Aceptar la pantalla se mostrará de la siguiente forma: Siguiente Agregar miembros a un grupo Con el botón derecho del mouse hacer click sobre el panel donde están los integrantes.
  • 371.
    Acción Social -Proyecto ALBA 365 La incorporación de un nuevo integrante tiene tres elementos: El nuevo individuo. El integrante con el que mantiene relación. La relación misma.
  • 372.
    Printed Documentation 366 Entonces noscolocamos sobre un miembro del grupo y presionamos el botón derecho. Aparecerá primero la opción de establecer si ese miembro es el origen o el destino de la relación. Luego elegiremos el nuevo miembro y por último la relación que los vincula. Y al final la incorporación debería quedar de la siguiente forma.
  • 373.
    Acción Social -Proyecto ALBA 367 Cada miembro del grupo puede tener múltiples relaciones con otros miembros. Las relaciones que conforman al grupo en la realidad son múltiples y variadas, la correcta registración tendrá consecuencias muy importantes cuando hagamos la evaluación de los resultados de las acciones. Estamos proponiendo que el esquema de la ACCION SOCIAL es: Detección de la Necesidad ----> ACCION SOCIAL ---> Evaluación del resultado con relación a la Necesidad y los Recursos. Siguiente Uso de ALBA Acceso a ALBA Para acceder a ALBA debemos tener asignado el rol de Actor Social cuyo permiso es el número 9267. Este rol debe ser asignado por el Administrador del Sistema al usuario. El usuario con este rol visualizará los siguientes accesos directos:
  • 374.
    Printed Documentation 368 Al presionarsobre la Atención de Grupos aparecerá una pantalla a la derecha que tiene el nombre de un individuo. Recuerde que los grupos están integrados por individuos, y por lo tanto Ud. registrará los datos sobre uno de los miembros, pero esto afecta al grupo, no solamente al individuo. Ejemplo: A la familia Simpson un tornado le arrancó el techo de su casa. Ud. le entrega materiales a Homero. En este caso Homero es el que recibe el material, pero lo hace en nombre de su grupo conviviente. Si mañana viniera Bart a pedirle una solución para el mismo problema, ya estaría registrado que se le entregó material a Homero. Porque Bart y Homero están dentro del mismo grupo conviviente.
  • 375.
    Acción Social -Proyecto ALBA 369
  • 376.
    Printed Documentation 370 Los dosmódulos de registración de ALBA liberados permiten registrar los insumos entregados al grupo y la registración de eventos como acciones comunitarias. Para utilizar el módulo de entrega de insumos debe contar con el rol de "ACTOR SOCIAL".
  • 377.
    371 Accesorios Máximo Control Máximo Control Delos DATOS a las DECISIONES Concepto Es un tablero de comando o panel de control que permite tomar decisiones en tiempo real. Es una síntesis de los datos de todos los eventos acontecidos en el Hospital, condensados en indicadores clave para alcanzar el éxito de la gestión hospitalaria. Existen 4 tipos básicos de paneles de control que surgen del ÁNGEL. 1. Control de gestión hospitalaria. 2. Epidemiología para decisiones sanitarias 3. Costos para administración financiera y contable. 4. Control de la actividad vinculada con Acción social (especialmente para gobierno) ¿ Qué beneficios concretos obtiene una organización que utiliza MÁXIMO CONTROL? Mejorar el proceso de toma de decisiones y controlar la marcha del negocio en cada momento. Tener disponible la información relevante de forma inmediata, hacer llegar la información a los usuarios adecuados en el momento preciso y poder alinear toda la organización con la estrategia de negocio. ¿En qué medida las aplicaciones de Business Intelligence pueden mejorar los resultados de una organización de salud? El éxito depende en un 100% de la disposición de los usuarios a mejorar su gestión y a “informatizar” sus parámetros críticos. En el reporting analítico se puede medir el ahorro de tiempo. Los decisores tienen más tiempo disponible para sus actividades, por ejemplo la actividad vinculada con gestión de recursos, etc.. con lo que aumenta el rendimiento. Cuanto mayor es la integración con los procesos mejores resultados se observan. A través de una serie de mecanismos de extracción, transformación y carga de los datos, así como las herramientas necesarias para definir “contextos” se facilita una interfaz tremendamente sencilla. El objetivo es que cualquiera pueda tener acceso a una información “contextualizada” y perfectamente estructurada, utilizando todo tipo de cuadros, listas y gráficos de diferentes tipos donde la información irá cambiando de forma “viva” según vayan variando las selecciones o los datos que queremos mostrar. Todos los objetos interactúan entre sí. ¿Cuáles son las ventajas más importantes para las organización de salud que incorporan soluciones de Business Intelligence? La gestión inteligente de un negocio implica que todos los responsables de la toma de decisiones en una organización dispongan de la información correcta y relevante, en el momento adecuado y de forma comprensible, en el sitio requerido para tomar las mejores
  • 378.
    Printed Documentation 372 decisiones parasu área. La implantación no debe ser más costosa de lo que pueda ayudar a ahorrar, y sin duda, debe ser fácil de manejar, para que llegue de verdad a las personas que toman decisiones y no se convierta en una “trampa” sin salida en la que haya que esperar tres meses a un informe que se necesita hoy o mañana. Paneles de control ÁNGEL propone crear paneles de control para cada nivel decisorio del Hospital. Hoy los Jefes de Servicio, son excelentes curando gente, pero ignoran todo lo referido a administración de su servicio. La simple tarea de programar las vacaciones de los médicos del servicio que dirigen es una complicación que insume a veces hasta un mes. El Jefe de Servicio ignora cuanto ha consumido de medicamentos, no esta muy seguro de que equipos tiene asignados por patrimonio y por supuesto tiene una idea inexacta de que patologías ha atendido y que resultados obtuvieron. El Jefe de Servicio no tiene ninguna forma de obtener la información que estamos exponiendo. La continuación de esta problemática es que cualquier decisión más o menos comprometida termina en el Director del Hospital. El Director termina tomando decisiones sobre cambiar las lámpara de los baños hasta la compra de un equipo, o la construcción de un ducto de ventilación. Todos pasan la mayor parte del tiempo "apagando incendios" en lugar de tomar decisiones racionales, y ello es consecuencia de la falta de información en tiempo y forma. Lo urgente siempre toma la prioridad, en lugar de las políticas. ÁNGEL tiene todos los datos necesarios para responder a estas preguntas. La propuesta es que cada decisor tenga su propio panel de control, mediciones objetivas definidas por cada área. Más información www.maximocontrol.net Vista Máximo Control Máximo Control es una aplicación que se genera a medida para cada decisor dentro de una organización de Salud. Es una aplicación web. Ud. puede crear su propia aplicación con su gente de sistemas, o contratarnos. Cuando se accede se tiene a la vista una pantalla que en su parte izquierda se presenta así: Se ha resaltado el botón de Uso y a la izquierda sombreado se ve el botón de configuración. Más a la derecha se identifica el nombre del usuario. Ud. debe ser un usuario de ANGEL para acceder a los paneles de control. En función de sus permisos en ANGEL y su función dentro del organigrama de la institución se le presentarán solamente los índices a los que Ud. tendrá acceso.
  • 379.
    Accesorios 373 Acceso a Máximo. Ud.accede a Máximo mediante un browser, Internet Explorer, Mozilla, o cualquier otro. Ingresando El sistema le pide su identificación. Si Ud. no se ha registrado le pedirá identificarse y elegir una clave. Desde allí Ud. podrá ingresar a las páginas de Máximo Control. Vista General de la Pantalla.
  • 380.
    Printed Documentation 374 Partes dela Pantalla En la parte superior izquierda aparecen los botones de: Selección de tipos de Indices. Configuración de Vista / Formatos / Tablas para utilizar los índices. Diseñador de Reportes Organigrama y personal Grupos Otros reportes predefinidos En la parte superior derecha aparecen las opciones de: Generar los indices cuando se opta por la creación manual. El botón de salir para cerrar la sesión y que otra persona no pueda acceder a la información El botón de Nuevo índice para crear series comparativas o gráficos de torta con partes de un total. FIN TUTORIAL PRESENTACION
  • 381.
    Accesorios 375 Configuración de MáximoControl El principal concepto de Máximo Control es que cada usuario elige que indices ver y como bucear en la información para la toma de decisiones. Mostraremos a continuación como armar la estrategia de buceo en los datos. Primero vamos a crear una nueva hoja con índices. Para ello desde el área de Configuración elegimos la opción Nuevo.
  • 382.
    Printed Documentation 376 Esto dividela ventana de la derecha para permitirnos ingresar las características de la nueva hoja.
  • 383.
    Accesorios 377 Le damos unnombre significativo para nosotros. y luego seleccionamos la cantidad de índices que deseamos se nos presenten. Veremos que además podemos elegir la Vista de los índices, es decir como se ordenan en la pantalla.
  • 384.
    Printed Documentation 378 Hemos creadouna nueva hoja que contiene 3 índices. La nueva hoja puede estar "colgada" de cualquier rama del árbol. En este caso de la Rama Folder, pero podría ser cualquier otra. La idea es que la navegación sobre los índices sea conductiva hacia lo que deseamos controlar. Como vemos está creada la hoja Test versión 3.4.7 pero no están definidos los índices. En la parte inferior de la hoja habrá aparecido con la Vista que elegimos una representación de la hoja que estamos configurando. Por último arrastrando y soltando los índices sobre el área en la que queremos que aparezcan terminamos de configurar la hoja. Ahora la hoja si tiene los índices asignados.
  • 385.
    Accesorios 379 Cuando vayamos avisualizar el árbol de hojas configuradas tendremos la siguiente vista. Si hacemos click sobre la hoja veremos la Vista elegida con los tres índices en sus respectivas posiciones. Si hacemos click sobre un índice veremos solamente ese índice ocupando toda la pantalla. No necesitamos seguir por las ramas para ver la información, podemos ir saltando de rama en rama o de hoja en hoja. El ordenamiento es para realizar un buceo más ordenado pero no obligatorio. La lupa ubicada en el margen superior izquierdo permite elegir un período de los índices, y cambiarlo a voluntad. FIN DEL TUTORIAL DE CONFIGURACIÓN. Configuración de Reportes Los reportes son aquellos informes que serán impresos.
  • 386.
    Printed Documentation 380 El usuariopuede generar distintos reportes y configurarlos a su gusto. Una vista general de la pantalla. Dentro de las opciones podemos determinar el tamaño de la hoja. También podemos definir el zoom para ver lo diseñado. Sobre la margen izquierda aparecen las herramientas que podemos utilizar para diseñar el reporte que saldrá luego por impresora.
  • 387.
    Accesorios 381 Cada una deestás herramientas tiene sus propias opciones de configuración. Se utilizan arrastrando y soltando sobre la hoja de la derecha. Luego de ubicada en la Hoja se abre la ventana de configuración.
  • 388.
    Printed Documentation 382 La herramientaelegida puede también redimensionarse para mejorar la estética del reporte. Dependiendo de la herramienta las opciones serán más o menos amplias. Así la incorporación de gráficos presentará la posibilidad de elegir el gráfico que queremos incluir en el reporte.
  • 389.
    Accesorios 383 Luego podremos establecerel tiempo que representa el gráfico. En este punto veremos que dice desde x días atrás hasta x días atrás. Como la idea es que el reporte una vez armado se pueda imprimir todos los meses (o con cualquier frecuencia) no tendría sentido hablar de una fecha hasta otra fecha. Es decir el reporte debe ser por ejemplo últimos 30 días calculados desde que decido imprimirlo. También puedo elegir el tipo de gráfico, Barras, Área o Líneas.
  • 390.
    Printed Documentation 384 FIN DELTUTORIAL DE CONFIGURACIÓN DE REPORTES. Tablas Las tablas son ventanas que muestran datos útiles con un ordenamiento específico que el usuario ha definido dentro de Máximo Control.
  • 391.
    Accesorios 385 Gestión de Personal MáximoControl representa los datos cargados en ANGEL en las opciones de Personal. Panel de Control en Acción Social Ver grupos Acceder a la ventana de Grupos. Se realiza presionando el botón GRUPOS Luego se selecciona la Categoría de Grupo que desea consultar.
  • 392.
    Printed Documentation 386 Y porúltimo el Tipo de Grupo Debajo se encontrarán con todos los grupos específicos registrados, sus vínculos y sobre la márgen derecha la representación gráfica tal como se muestra en el video. FIN DEL TUTORIAL DE VISUALIZACIÓN DE GRUPOS. Gestión Social Los datos representados en Máximo Control son los incorporados mediante las herramientas de Grupos y Acción Social de ANGEL. Todo lo referido a Acción Social lo identificamos como ALBA. Costos en salud ¿ Es necesario costear? ¿ En las instituciones públicas, es necesario realizar estudios sobre costos? En la década anterior dominada por las ideas neoliberales, la política general de los gobiernos era privatizar. En esa ola privatizadora, la salud no estuvo exenta de ser privatizada. Los hospitales públicos para muchos políticos debían ser privados, pues a su criterio el estado siempre es ineficiente. Y debemos preguntarnos: ¿ Es cierto que los hospitales públicos son ineficientes ?
  • 393.
    Accesorios 387 La respuesta es: NADIELO SABE, PUES NUNCA SE HAN REALIZADO ESTUDIOS DE COSTOS Y POR LO TANTO NUNCA SE HAN COMPARADO CON LOS COSTOS DE INSTITUCIONES PRIVADAS. ¿Cuál es la mejor política? No se sabe, podemos opinar en cualquier sentido, pero saberlo no. ÁNGEL tiene todos los datos para poder realizar estudios de costos. ÁNGEL permite hacer mediciones objetivas y comparables. La solución a privatizar o no, total o parcialmente, no puede tomarse sin datos. Es casi absurdo tener que plantear este tema, pero más absurdo es como las opiniones en uno u otro sentido vuelan sin que nadie se detenga a ver exactamente de que estamos hablando. ÁNGEL, y nosotros sus autores, no somos simplemente programadores, tenemos una visión global de como se deben hacer las cosas correctamente. ¿En las instituciones privadas? La mejor respuesta que encontramos es: "Nosotros tenemos un sistema de costos, el contador lo lleva perfectamente" Cuando empezamos a profundizar y preguntamos sobre que servicios son más rentables, que resultados da la atención de quirófano o si se justifica la compra de tal o cual aparato. NO HAY RESPUESTAS. ¿Por qué? Porque los costos se hacen de manera global en la clínica, pero no por servicio, nunca por patología. El contador no sabe el costo de cada producto producido en la organización. Expuesto de otra forma, NO SABE cuanto le salió la internación del paciente dado de alta y que ha tenido una operación de cadera. Nuevamente el ejemplo absurdo: ¿Ud. cree que la FORD produciría la F100 sin saber cuanto le cuesta? Sin embargo su clínica atiende patologías, las cura, las factura, sin saber cuanto le ha costado. ÁNGEL, tiene la virtud de hacer evidentes las cosas. Datos que pueden convertirse en información para toma de decisiones. No decimos que se debe privatizar, no decimos que debe tener más camas en terapia, no decimos que debe decidir, le brindamos la información para tomar decisiones racionales. Costos DRG Los Grupos Relacionados de Diagnóstico son un sistema de clasificación de pacientes. Se basa en separar a los enfermos en grupos homogéneos por edad, sexo, diagnóstico principal, secundario y procedimientos.
  • 394.
    Printed Documentation 388 Es ungrupo de promedios o prorrateos en base a estimaciones para obtener un costo unitario. Se basan en un catálogo que surge históricamente de las enfermedades y problemas de salud atendidos por una determinada institución que luego se agrupan para su estudio. Con ANGEL se puede trabajar con un costeo tradicional, con los DRG y también con un ABC. Costos ABC Costeo Basado en Actividades Las actividades son el conjunto de acciones necesarias coordinadas a los fines de lograr la producción de un bien o la prestación de un servicio intentando agregarle cada una de ellas un valor superior al costo de los recursos requeridos para su ejecución, resulta necesario detectar las propias de las instituciones de salud. Se encuentran las siguientes actividades: De dirección De tratamiento al paciente Dirigidas al diagnóstico Dirigidas al tratamiento Dirigidas a las actividades de postramiento De suministros de fármacos De investigación y docencia De contacto con la demanda De apoyo general o especial a los órganos principales Son recursos que la empresa requiere para el ejercicio de las actividades a través de las que obtendrá sus productos: Recursos de estructura, referidos a edificios, equipamiento de las áreas de actividades principales, equipamiento de las áreas de apoyo y la comúnmente denominada “equipamiento menor” Recursos humanos, que se diferencian claramente por sus grados de profesionalidad, habilidad y hasta disposición para el desarrollo de cada una de las tareas. En primer lugar se encuentran los profesionales médicos en sus diversas especialidades acompañados por los ingenieros dedicados al control y mantenimiento de los equipos de alto diagnóstico. Colateralmente se ubican los especialistas de otras áreas seguidos del personal de enfermería. Otros recursos materiales y servicios Los sistemas de costos basados en las actividades basan su fundamento en que las distintas actividades que se desarrollan en la empresa son las que consumen los recursos y las que originan los costos, no los productos, estos sólo demandan las actividades necesarias para su obtención. La empresa reorganiza la gestión de sus costos, asociando estos a sus actividades. El costo del producto o servicio se obtiene como la suma de los costos de las actividades que intervienen en el proceso. Imagenes costos Mostramos algunas pantallas del desarrollo para el cálculo de costos. Recuerde que la última unidad de costeo es un paciente determinado. No costeamos por promedios, sino servicios efectivamente prestados a pacientes determinados.. Configuramos todos los criterios de asignación de costos. Podemos crear todos los que consideremos útiles. En esta etapa no importa cuando los aplicamos, lo primero es definirlos.
  • 395.
    Accesorios 389 Luego configuramos elorden en que vamos a ir cerrando los centros de costos. Recuerde la clasificación de Servicios de APOYO, Servicios GENERALES, Servicios de DIAGNÓSTICO y Servicios MÉDICOS. Ahora configuraremos el grado de detalle en que deseamos que la información se nos presente, es decir cuando queremos ver el detalle y cuando queremos ver el total.
  • 396.
    Printed Documentation 390 Luego configuramoslas reglas generales de distribución de los costos. Existen también reglas particulares. Así por ejemplo podemos distribuir todos los costos de los aparatos de electro-medicina por su uso, pero en el caso de un tomógrafo podemos aplicar otro criterio más complejo. Las reglas de distribución pueden ser híbridas, es decir para una parte del costo aplicar un criterio y para otra parte otro criterio. Esas mismas reglas también se pueden utilizar para la distribución de los costos del recurso humano estableciendo una regla general o reglas particulares.
  • 397.
    Accesorios 391 Este texto esuna muestra, cualquier especialista en Costos puede evaluar las posibilidades de la herramienta que estamos mostrando. FIN DEL TUTORIAL GIS- Geographical Information System GIS Geographical Information System CONCEPTO El Sistema de Información Geográfica se nutre de ANGEL y permite trabajar sobre un mapa para poder detectar infecciones, datos asociados a esta y datos de las acciones correctivas. Nuestro equipo no ha tenido intención de introducirse en una disciplina que es tangencial a nuestros desarrollos. Lamentablemente la ausencia de alguna solución disponible para luchar contra el DENGUE, la GRIPE A y el COLERA nos ha obligado a resolver el tema. Nuestra principal preocupación ha sido que los datos registrados sean persistentes. Es decir, no importa utilice esta herramienta y luego comparta datos con otras entidades que usen otras aplicaciones . Los datos están asociados a la Longitud y Latitud que son elementos persistentes y que le permitirán migrar desde nuestra simple aplicación a otra que debería ser creada por los gobiernos. Realizada esta aclaración explicaremos aquí como usarla. Siguiente.
  • 398.
    Printed Documentation 392 Bioestadistica SISTEMA DEINFORMACION GEOGRAFICA Este es un sistema que se monta sobre los datos de ANGEL para hacer política sanitaria. Usualmente se lo denomina G.I.S. por sus siglas en inglés. ¿Una nuevísima solución? Solamente tiene 160 años En 1853 el Dr. John Snow ubicaba en un mapa de las calle Broad Street de Londres los casos de Cólera. Sus observaciones lo llevaron a crear la hipótesis de que la trasmisión de la enfermedad era ocasionada por las aguas. El Comité encargado de estudiar el tema rechazó airadamente la hipótesis, sosteniendo que el Cólera era consecuencia de la pestilencia en el aire. Snow estudió los casos y solamente uno estaba fuera de la zona. Al investigar dos muertes, pudo saber por un hijo de una de las víctimas que a ella le gustaba el agua de una fuente y que todos los días se hacía traer una botella con agua desde allí. Esto cerró el círculo y aún con la oposición del Comité investigador, logró que se retirara la bomba que surtía de agua.
  • 399.
    Accesorios 393 La enfermedad comenzóa desaparecer. Mientras, Londres estaba inundada con excremento. El Ingeniero Bazalgette estudió el terreno y planteó una solución. Lo ignoraron. Lo cuestionaron. Hasta que 3 años más tarde la pestilencia inundó el parlamento. Allí los políticos decidieron contratar a Bazalgette. El alcantarillado se terminó en 1867 y aún hoy en día sigue funcionando, prueba de la genialidad. Snow había muerto hacía 8 años. Moraleja: Nada ha cambiado Los Comités de expertos solamente ven lo que quieren ver. Los políticos solamente se mueven cuando la mierda les llega al cuello. La herramienta que estamos presentando es la misma que Snow usó hace 160 años. Siguiente Uso del Sistema de Informacion Geográfica Es una aplicación web a la que se accede con un browser. El servidor y los datos se encuentran en su máquina, no necesita tener Internet para usar este sistema. No hay datos guardados en nuestros servidores. Al acceder al sistema debe elegir el MAPA que ha de utilizar. Tiene una herramienta de zoom para acercarse al punto que desea marcar.
  • 400.
    Printed Documentation 394 Luego debeelegir la CAPA. La CAPA es un conjunto de datos vinculados a un problema. Ud. debería utilizar una CAPA de Dengue para luchar contra los mosquitos, una CAPA de Gripe para señalar los casos de Gripe A, una CAPA de Cólera para registrar este tipo de problemas. Puede crear todas las CAPAS que necesite.
  • 401.
    Accesorios 395 Luego debe elegirlos objetos con los cuales ha de trabajar, en este ejemplo tenemos casos de infecciones, la fumigación y un elemento para señalar la existencia de cacharros donde se estanca el agua.
  • 402.
    Printed Documentation 396 Se eligeun elemento y se ubica en el mapa. Ese elemento puede tener "n" características, en este ejemplo tiene un nombre de identificación y la cantidad de m2 que deben ser objeto de limpieza. Haciendo click sobre el elemento se puede obtener su posición en Latitud y Longitud. Sobre la margen derecha le aparecerá una columna con los otros datos de este objeto. Los datos y los valores se definen en la parte de configuración del sistema.
  • 403.
    Accesorios 397 Siguiente Configuración del GIS Primerpaso elegir la CAPA en la cual crearemos o editaremos un objeto.
  • 404.
    Printed Documentation 398 En esteejemplo estamos editando el OBJETO Cacharro. Debemos elegir un ícono para representarlo en el MAPA. Más abajo vemos las características del OBJETO y las OPCIONES posibles de esa característica.
  • 405.
    Accesorios 399 Podemos agregar CARACTERÍSTICASal OBJETO. La ya existente se refiere a la superficie ocupada por los cacharros en donde se acumula agua.
  • 406.
    Printed Documentation 400 Podemos agregarmás Características y Opciones.
  • 407.
    Accesorios 401 Así agregamos laPropiedad del terreno.
  • 408.
    Printed Documentation 402 Luego puedoagregar valores que puede tomar la característica. Si la Titularidad del lote es pública o privada.
  • 409.
    Accesorios 403 Y al finalizarhemos creado otra característica del OBJETO Cacharros cuyos valores posibles son Pública o Privada.
  • 410.
    Printed Documentation 404 Esto severá reflejado en el uso del GIS. Fin del Tutorial. FARO Sistema FARO Fármaco Observancia, es un conjunto de sistemas y elementos que impiden en forma absoluta la falsificación de medicamentos y el reingreso de medicamentos robados al circuito comercial. FARO puede destruir la falsificación y venta de medicamentos robados que implican anualmente la muerte de cientos de personas y perdidas millonarias a la industria farmacéutica. Se estima que los medicamentos irregulares están por encima del 10 % de la totalidad de medicamentos consumidos por la población y en algunos casos hay estimaciones de que este porcentaje podría llegar al 20 %. La implementación total del FARO podría tener un costo para la industria farmacéutica del 0.01 % y le generaría ahorros entre el 10% y el 20%. No solamente se salvarían vidas lo que ha sido el motor que impulsó la creación del sistema, sino que para aquellos, que solamente ven el aspecto económico les implicaría un aumento de la rentabilidad de un 9,99% sobre ventas. ¿Qué es FARO? Es el Sistema de Fármaco Observancia propuesto por la Asociación Argentina de Farmacéuticos de Hospital para la identificación de medicamentos.
  • 411.
    Accesorios 405 ¿Qué es RFID? RFIDo Identificación por Radio Frecuencia, es una etiqueta de papel con un alambre de cobre que permite guardar datos. ¿Cómo funciona? Recibe energía de un lector y envía los datos definidos.
  • 412.
    Printed Documentation 406 ¿Con quése puede leer ? Se necesita un lector que se coloca en la PC de la Farmacia. Su costo es aproximadamente u$s 50.- y puede ser comprado a cualquier proveedor. Se necesita el software ÁNGEL que es gratuito y puede descargarse para su uso de www.proyectoangel.net ¿Quién controla ? La AAFH tiene un Servidor que le entrega a cada Laboratorio habilitado una cantidad de números que serán la identificación de cada caja. Por caja entendemos no una unidad, sino un packaging conteniendo "n" unidades. El objetivo principal es resguardar la confidencialidad de los datos. El circuito de la información es fiscalizado por la AAFH asegurando la privacidad de los datos. Asimismo el servidor recibirá las denuncias de robo impidiendo que esos medicamentos sean dispensados.
  • 413.
    Accesorios 407 Más información www.sistemafaro.net Leyde Trazabilidad Durante 4 años luchamos para lograr una ley de trazabilidad. Durante ese tiempo ha muerto mucha gente por la ceguera e intencionalidad de funcionarios de ANMAT y Superintendencia de Salud. Muchos de esos funcionarios están presos por asociación ilícita en la venta de medicamentos falsos. Pero hay gente buena, capaz y trabajadora, el Diputado Martiarena de la Provincia de Jujuy y su Asesor el Dr. Fredes Castro han trabajado y luchado en la Cámara de Diputados logrando la aprobación del siguiente proyecto de ley. La lucha sigue, ahora debemos lograr que los Senadores la aprueben. ÁNGEL 4 ÁNGEL versión 4 Al igual que todas las versiones del ÁNGEL será gratuita, pero en la versión 4 el código fuente de la administración de la institución estará abierto. En el Ángel 4 el código vinculado con administración de la institución estará abierto, de manera que cualquiera pueda crear un nuevo programa ajustado a su necesidad. La administración de cualquier entidad de salud (clínica, consultorio, farmacia) es de exclusiva decisión del responsable de la clínica y por lo tanto podrá utilizar lo que hemos desarrollado o modificarlo o crear un desarrollo propio. La Historia Clínica es propiedad del paciente y esa parte no debe ser sujeta a lo que una institución crea conveniente, las organizaciones de salud deben respetar los estándares propuestos por las sociedades médicas. No es la administración de la institución, son los datos que como individuos y pacientes debemos poseer para que se nos brinde la atención que corresponda a nuestras necesidades. La Historia Clínica no puede estar sujeta a la voluntad del prestador, ni del financiador, pues el bien protegido es la salud del individuo y para ello se crean estos estándares. Que cada Clínica desarrolle su propio sistema de facturación, es correcto, ello no afecta la Historia Clínica. La versión 3.3 es el primer paso para la apertura del código fuente que realizaremos con el ÁNGEL 4. Avances sobre el ÁNGEL 4
  • 414.
    Printed Documentation 408 La llavede identificación del Servidor Hoy cualquier usuario registrado puede solicitar que se le confeccione gratuitamente una llave personalizada. El único cambio que se produce a la vista del usuario es que en lugar de aparecer en el inicio "Bienvenido a Ángel DEMO SERVER" dirá "Bienvenido a la Clínica San xxxxx" o "Bienvenido Consultorio Dr. xxx". En el ÁNGEL 4 la identificación del servidor será necesaria pues cada usuario accederá solamente desde los servidores autorizados. Existirá una identificación única de profesionales de la salud, quienes tendrán una única contraseña de acceso a las Historias Clínicas y solamente podrán hacerlo desde los servidores que los han reconocido como usuarios habilitados. La firma digital o electrónica Solamente se podrán guardar datos de pacientes aquellos que tengan una firma digital o electrónica válida y vigente. Temas relacionados
  • 415.
    409 Internacionalización Concepto Ud. debe ajustardatos de Obras Sociales, Seguros de Salud, Pre-pagas a los que corresponden a su pais. Esos datos están en tablas que Ud. puede editar y ajustar a su necesidad. Las descripciones del contenido de las tablas que se indican en las siguientes hojas le permiten ajustar Caja, Facturación, Bancos, Tarjetas de Crédito y Tarjetas de Débito a las características de su pais. También puede incorporar los nombres comerciales y los precios de los medicamentos para obtener una facturación representativa de su realidad. Ud. necesitará una persona idónea en sistemas para realizar estos cambios, le sugerimos visitar la página de los profesionales que se encuentran en contacto con nosotros. Incorporar un Nomenclador Ud. puede y en realidad debería incorporar un nomenclador de prácticas ajustado a su pais o a su institución. Junto con el instalador de ANGEL Ud. descarga un script o conjunto de instrucciones para incorporar datos a las tablas que luego utilizará. Esos datos pueden ajustarse a los que Ud. necesita editando estas tablas. **nomenclator** Descripción: Representa a los tipos de nomencladores existentes en el sistema. Puede terner dos tipos de dueños: Nomenclador nacional (owner vacío) o nomenclador por plan. Campos: id: autoincremental code: codigo interno por ej 'NOM_NAC' para el nomenclador nacional description: descripción del nomenclador por ejemplo 'Nomenclador nacional' owner_id1: Identificador de la OS -Opcional (medical_insurance_company.id) owner_id2: Identificador de la OS -Opcional (medical insurance_company.country) owner_kind: 'N'/'M' (N: nacional; M: de un nomenclador por plan) owner_description: descripción del propietario del nomenclador -Opcional **nomenclator_expenses_values** Descripción: Contiene una definicion de los valores de las unidades utilizadas para valorizar los precios de las prácticas. Campos:
  • 416.
    Printed Documentation 410 code: codigointerno del valor description: descripción expense_value: factor (Valor absoluto de la unidad) **practice** Descripción: Representa a una practica. Aqui se encuentran todas las prácticas reconocidas por el sistema. Campos: id: Identificador autoincremental code: Codigo interno que identifica a la práctica description: Descripción de la práctica parent_id: identificador de la práctica padre, para establecer una estructura jerarquica checked: valores 'Y'/'N' especialist_honorarium: Honorario del especialista (unidad relativa) espepecialist_count: Cantidad de especialistas involucrados en la práctica ayudant_honorarium: Honorario del ayudante (unidad relativa) ayudant_count: Cantidad de ayudantes anestesist_honorarium: Honorario del anestesista (unidad relativa) anestesist_count: cantidad de anestesistas adhoc_expense: gastos varios **nomenclator_practice** Descripción: Esta tabla contiene las prácticas de los nomencladores. Inicialmente se carga con las prácticas del nomenclador nacional. En caso de agregar más nomencladores, las practicas por nomenclador se agregan en esta tabla con el código de Blame(responsable) correspondiente Se modifica Cuando se agregan practicas dentro de nomencladores y se editan. Campos: nomenclator_id : Identificador del nomenclador (nomenclator.id) practice_id : Identificador de la práctica () especialist_expense_code : codigo del valor de la unidad para el especialista (nomenclator_expenses_values.code) ayudant_expense_code: cógido del valor de la unidad para el ayudante (nomenclator_expenses_values.code) anesthesist_expense_code: código del valor de la unidad para el anestesista (nomenclator_expenses_values.code) adhoc_expense_code: código del valor de la unidad para los gastos lack: Carencia copayment: Copago authorization: V/F si necesita ser autorizada la practica top_for_period: el máxima cantidad de prácticas en un período period: _definicion de un período en meses time_begin: fecha de alta de la practica en el nomenclador specialist_subtotal: subtotal para los gastos del especialista ayudant_subtotal: subtotal para los gastos de los ayudantes anestesist_subtotal: subtotal para los gastos de los anestesistas adhoc_subtotal: subtotal para los gastos varios total: Total de todo el gasto (es una suma de los subtotales) total_payment: Total a pagar blame: Responsable de la adhesión de la práctica al nomenclador.
  • 417.
    Internacionalización 411 Nombres comerciales demedicamentos **comercial_medicine** Descripción: Esta tabla contiene todas las medicinas comerciales Campos: com_code: codigo interno description: nombre de la medicina comercial price: valor de la medicina comercial Esta tabla se utiliza para establecer la equivalencias comerciales entre los nombres utilizados por la Farmacia Hospitalaria y los nombres Comerciales de los productos. Es decir la equivalencia entre principios activos y nombres comerciales. Esta tabla también se utiliza para configurar los Convenios (contratos, acuerdos) con el Financiador. Esto permite indicar luego al facturista que medicamentos son reconocidos por el Financiador y evitar débitos en la facturación. La facturación utiliza estos nombres y precios para que el Financiador acepte la factura. Caja y Facturación **co_bank** Descripción: Esta tabla contiene todos los bancos reconocidos por el sistema Campos: id: Identificador del banco. country: Identificador del país (1 para Argentina) name: Nombre del banco **co_credit_card** Descripción: Compañias de tarjetas de crédito Campos: Id: Identificador del banco Country: Identificador del país name: Nombre de la Compañía **co_debitcard** Descripción: Compañias de tarjetas de débito Campos: Id: Identificador del banco Country: Identificador del país (1 para Argentina) name: Nombre de la compañía **medical_insurance_company** Descripción:
  • 418.
    Printed Documentation 412 Tabla deObras sociales id: Identificador que representa a la OS dentro del sistema. entity_id1: country_id: Identificador del pais de la OS name: Nombre de la OS rnos: Código Rnos etc: Información adicional -Opcional
  • 419.
    413 Firma digital Firma Digitaly Electrónica Este tutorial incluye: • Conceptos de firma digital. • Cómo administrar certificados. • Cómo firmar la Historia Clínica. Concepto de firma digital Una firma digital es una identificación que utilizada dentro de un programa permite acreditar quien firmo el documento y que el mismo no fue alterado. La firma digital se compone de dos partes, una pública y una privada. La privada se crea en la computadora del usuario y único titular de la firma, y nunca es transferida, ni entregada a un tercero. La pública se coloca en un lugar de acceso para que cualquiera pueda tenerla. La parte pública NO sirve para firmar, sirve para verificar quien firmó y que el documento no fue alterado. Por esta razón no hay inconveniente en que cualquiera la posea, para eso es pública. Cómo sabe el público que la parte pública es verdadera y no una falsificación ? Porque una Autoridad Certificante lo garantiza. La firma puede ser revocada por el titular en cualquier momento, y a partir de ese momento no podrá volver a firmar con la misma con, a esto se lo llama CLR o lista de certificados revocados. ¿ Dónde obtenerla? www.pin-key.net Administrador de Certificados Ingrese en este tutorial cuando ya este familiarizado con el resto del ANGEL.
  • 420.
    Printed Documentation 414 El administradorde certificados es un ROL que debe poseer un usuario registrado, para realizar las tareas que se enuncian a continuación. El usuario que tenga este ROL tendrá esta opción disponible. El administrador de certificados tiene una pantalla en la cual se despliegan las distintas categorías de certificados. La lista de certificados permite además ver aquellos que están activos o los que están revocados. Los certificados son propiedad de los usuarios, no del administrador del sistema, tampoco son propiedad de la institución. El titular de un certificado puede revocarlo en cualquier momento que lo desee. El administrador de certificados tiene la obligación de mantener la base de datos de certificados actualizada, por ello tiene la facultad de Importar certificados individuales, certificados de una CA (Certification Authority) y las listas de certificados revocados (CRL). Ingrese en este tutorial cuando ya este familiarizado con el resto del ANGEL. FIN DEL TUTORIAL
  • 421.
    Firma digital 415 ¿ Cómofirmar la Historia Clínica? Diferencias entre la base de datos y el documento firmado. Las computadoras se llevan muy bien con los números y los índices, los humanos no. Las bases de datos guardan lo que Ud. ordena en un formato útil para la máquina, así cuando Ud. receta una aspirina con gusto a frutilla, la máquina le ha asignado un código, supongamos el 1234. En la base de datos se guarda 1234 que para la máquina es igual a aspirina con gusto a frutilla, pero para las personas tal igualdad no es visible. ¿ Qué es lo que debo firmar ? 1234 o aspirina con gusto a frutilla. Las personas solamente pueden firmar algo que entienden, no un código, para ello ÁNGEL crea un resumen legal que Ud. podrá firmar pues puede leerlo y tener la certeza de que lo firmado es lo que ha escrito. Firmar Para firmar los datos de un evento, encontramos una nueva opción de Firma y Resúmen legal. Opciones Formar: Crea el resumen legal No Firmar: Elimina un resumen legal creado para este evento. Firmar: Solicita la llave privada al usuario. Ver Fuente: Se habilita luego de firmado el resumen legal.
  • 422.
    Printed Documentation 416 Elegir elcertificado Seguridad de la firma Cuando el titular de la firma va a ejecutar el acto de firmar, el sistema le pide que ingrese su clave. No es la clave de usuario, es la clave de la firma. Ver Fuente La Fuente es el contenido de lo firmado en un formato estándar. Paso final
  • 423.
    Firma digital 417 Si haseguido los pasos mencionados y ha clickeado la opción que indica que ha leído lo firmado podrá archivar el evento. FIN DEL TUTORIAL
  • 425.
    419 Sistema de Calidad Conceptode Sistema de Calidad ¿Es necesario un sistema de calidad total en mi Hospital? Realizar las tareas con un sistema de calidad total significa hacer las cosas bien, con el costo previsto, y preocuparse de realizar mejor las tareas en cada ocasión. ¿Y qué es hacer las cosas bien? Conseguir que los objetivos se cumplan según los planes establecidos. ¿Y quién decide qué es lo que está bien y qué no? Los servicios que ofrece nuestro hospital tienen siempre un destinatario, el paciente. Es a éste al que hay que preguntar, observar y escuchar para saber: • Qué entiende por “a tiempo”. • Desde qué plazo considera que es demasiado tarde. • Para averiguar qué más le falta, por qué se le queda corto lo que le damos con nuestra mejor intención y nuestro mejor saber hacer. Un comentario importante: ¿Está el paciente calificado para saber si el servicio es de calidad? Apartándonos de todo lo que usualmente se ha escrito sobre el tema. Hagámonos esta pregunta, ¿Puede el paciente saber si lo realizado era lo mejor para curarlo? Dejemos el interrogante para otro momento, pero no lo ignore. ¿Pero cómo podemos lograr un sistema de calidad total? Para realizar todo esto es necesario tener un “sistema” y para llevarlo a cabo “contar con la ayuda de un mapa”, ya que si no, es fácil moverse sin dirección, tocando un poco de todo, desperdiciando recursos y esfuerzos para al final no conseguir mas que logros anecdóticos y sin sentido real y al final abandonar desilusionados nuestros esfuerzos con la correspondiente perdida de tiempo, dinero y entusiasmo. ¿Muchos intentos y otros tantos fracasos? La sensación de frustración se adentra en la organización por haber tomado un camino equivocado y de que así no llegaremos nunca a nuestro objetivo. ANGEL es el mapa La implementación de ANGEL lo lleva a revisar todos los procesos y procedimientos del Hospital. El sistema tiene una lógica para funcionar y además aplica a la totalidad de la institución.
  • 426.
    Printed Documentation 420 Implementación deun sistema de calidad ANGEL es un mapa para crear un sistema de calidad en su organización. ANGEL es un sistema armado para crear el conocimiento definido como Medicina Basada en la Evidencia La información que se obtiene de la MBE es la que alimenta un ciclo para la mejora continua. Ahora Ud. puede por si mismo o con nuestra ayuda detectar prioridades e identificar necesidades estratégicas Principios identificados para alcanzar el éxito • Apoyo de la Alta Dirección y un claro liderazgo. • Recursos dedicados. • Aproximación sistemática para el planeamiento financiero. • Aproximación sistemática en la implementación. • Evaluación sistemática del proceso de implementación. Farmacia Calidad en la Farmacia Los conceptos que expondremos a continuación DEBEN ser ampliados con textos específicos sobre el tema. Recomendamos muy especialmente los modelos realizados por el gobierno de México. Propósito Garantizar la seguridad, disponibilidad y acceso de los medicamentos, y apoyar a los sistemas de salud para soportar la duración, costo y complejidad de la atención del paciente. Comité de farmacia y terapéutica (CFT) El comité se focaliza en el establecimiento de políticas de prescripción racional y de fortalecimiento del uso de medicamentos en el hospital, mediante la selección de medicamentos y la elaboración del cuadro básico de medicamentos del hospital y de la Guía Farmacoterapéutica (GFT).
  • 427.
    Sistema de Calidad 421 Elcomité define la política de medicamentos en la institución. Guía fármaco terapéutica (GFT) Guía Farmacoterapéutica (GFT). Es un instrumento que pone a disposición del prescriptor la información básica que le permite prescribir el tratamiento apropiado a cada caso en particular. Esta información contiene las normas de tratamiento e información farmacológica (usos, reacciones adversas, precauciones, etc.) para cada producto incluido en la lista. Organización Mundial de la Salud Datos y cifras Nota descriptiva N.° 338 Mayo de 2010 Por uso racional de los medicamentos se entiende su uso correcto y apropiado. Para que haya un uso racional, el paciente tiene que recibir el medicamento adecuado y la dosis debida durante un periodo de tiempo suficiente, al menor costo para él y para la comunidad. Uso incorrecto de los medicamentos La OMS calcula que más de la mitad de los medicamentos se prescriben, dispensan o venden de forma inapropiada, y que la mitad de los pacientes no los toman correctamente. Este uso incorrecto puede adoptar la forma de un uso excesivo, insuficiente o indebido de medicamentos de venta con o sin receta. Entre los problemas frecuentes se encuentran: • La polifarmacia (consumo de demasiados medicamentos) • El uso excesivo de antibióticos. • La prescripción no ajustada a directrices clínicas. • La automedicación inapropiada. En los países en desarrollo, la proporción de pacientes con enfermedades comunes tratados de conformidad con directrices clínicas en la atención primaria es inferior al 40% en el sector público y del 30% en el sector privado. Por ejemplo: * la proporción de niños con diarrea aguda que reciben la rehidratación oral necesaria es inferior al 60%, pero más del 40% recibe antibióticos innecesarios: * solo un 50% de los pacientes con paludismo reciben los antipalúdicos de primera línea recomendados; * solo un 50 a 70% de los pacientes con neumonía son tratados con los antibióticos apropiados, pero hasta un 60% de los pacientes con infecciones respiratorias altas de origen víral reciben antibióticos innecesarios. Consecuencias del uso incorrecto de los medicamentos
  • 428.
    Printed Documentation 422 El usoincorrecto de los medicamentos ocurre en todos los países, es nocivo para los pacientes y constituye un desperdicio de recursos. Entre sus consecuencias se encuentran: * La resistencia a los antimicrobianos. El uso excesivo de antibióticos aumenta la resistencia a los antimicrobianos y el número de medicamentos que dejan de ser eficaces para combatir las enfermedades infecciosas. Muchos procedimientos quirúrgicos y los tratamientos antineoplásicos no son posibles sin antibióticos para luchar contra las infecciones. La resistencia prolonga las enfermedades y las estancias hospitalarias, y puede llegar a causar la muerte; su costo es de US$ 4–5 mil millones al año en los Estados Unidos de América,[1] y de € 9 mil millones al año en Europa.[2] * Las reacciones adversas a los medicamentos y los errores de medicación. Las reacciones adversas a los medicamentos originadas por su uso erróneo o por reacciones alérgicas pueden ser causa de enfermedad, sufrimiento y muerte. Se calcula que las reacciones adversas a los medicamentos cuestan millones de dólares al año.[3,4] * El desperdicio de recursos. Un 10 a 40% de los presupuestos sanitarios nacionales se gasta en medicamentos. La compra de medicamentos directamente por el usuario puede causar graves dificultades económicas a los pacientes y a sus familias. Si los medicamentos no se prescriben y usan adecuadamente, se desperdician miles de millones de dólares de fondos públicos y personales. * La pérdida de confianza del paciente. El uso excesivo de medicamentos escasos contribuye a menudo al agotamiento de existencias y al aumento de los precios hasta niveles inasequibles, lo cual merma la confianza del paciente. Los malos resultados sanitarios debidos al uso inadecuado de los medicamentos también pueden reducir la confianza. Factores que contribuyen al uso incorrecto de los medicamentos * Falta de conocimientos teóricos y prácticos. Las dudas sobre el diagnóstico, la falta de conocimientos de los prescriptores sobre los enfoques diagnósticos óptimos, la inexistencia de información independiente, como pueden ser las directrices clínicas, y de oportunidades para efectuar un seguimiento de los pacientes o el temor a posibles pleitos son factores que contribuyen a la prescripción y dispensación inadecuadas de los medicamentos. * Promoción de los medicamentos inapropiada y contraria a la ética por parte de las empresas farmacéuticas. La mayoría de los prescriptores obtienen la información sobre los medicamentos de las empresas farmacéuticas, y no de fuentes independientes, como las directrices clínicas. Esto puede conducir a menudo al uso excesivo. En algunos países está permitida la publicidad de medicamentos que necesitan receta dirigida directamente al consumidor, lo cual puede llevar a los pacientes a presionar a los médicos pidiéndoles medicamentos innecesarios. * Beneficios de la venta de medicamentos. En muchos países los minoristas prescriben y venden medicamentos sin necesidad de receta. Cuanto más vendan mayores serán sus ingresos, lo cual conduce al consumo excesivo de medicamentos, y en particular de los más caros. * Disponibilidad de medicamentos sin restricciones. En muchos países la prescripción de medicamentos como los antibióticos se hace libremente, sin necesidad de receta. Esto conduce al consumo excesivo, a la automedicación inapropiada y a la inobservancia de los regímenes posológicos. * Sobrecarga de trabajo del personal sanitario. Muchos prescriptores apenas tienen tiempo para dedicar a cada paciente, lo cual puede estar en el origen de diagnósticos y tratamientos deficientes. En esas circunstancias, se basan en hábitos de prescripción porque no tienen tiempo para actualizar sus conocimientos sobre los medicamentos. * Medicamentos inasequibles. En lugares donde los medicamentos son inasequibles, los
  • 429.
    Sistema de Calidad 423 pacientespueden no comprar las cantidades necesarias para un tratamiento completo o no comprar ningún medicamento en absoluto. En lugar de ello pueden buscar alternativas como los medicamentos de calidad no garantizada adquiridos a través de Internet u otras fuentes, o los medicamentos que han sido prescritos a sus familiares o amigos. * Inexistencia de políticas farmacéuticas nacionales coordinadas. Las políticas básicas recomendadas por la OMS para garantizar el uso apropiado de los medicamentos solo se aplican en menos de la mitad de los países. Dichas políticas incluyen medidas e infraestructuras apropiadas para monitorizar y reglamentar el uso de los medicamentos, y para capacitar y supervisar a los profesionales sanitarios que realizan las prescripciones. Medidas para mejorar el uso racional de los medicamentos La OMS asesora a los países para que ejecuten programas nacionales de fomento del uso racional de los medicamentos mediante estructuras y medidas de política, información y educación, tales como: * creación de organismos nacionales que coordinen las políticas sobre el uso de los medicamentos y hagan un seguimiento de sus repercusiones; * formulación de directrices clínicas basadas en datos probatorios destinadas a la capacitación, supervisión y apoyo a la toma de decisiones relacionadas con los medicamentos; * elaboración de listas de medicamentos esenciales para ser utilizadas en la adquisición de medicamentos y los reembolsos de los seguros; * creación de comités distritales y hospitalarios de medicamentos y tratamientos que apliquen intervenciones para mejorar el uso de los medicamentos y efectúen un seguimiento de sus efectos; * inclusión en los estudios universitarios de cursos de farmacoterapia basados en problemas concretos; * inclusión de la formación médica continua como requisito para ejercer la profesión; * oferta de información pública independiente y no sesgada sobre los medicamentos, tanto para el personal sanitario como para los consumidores; * fomento de la educación de la población en materia de medicamentos; * eliminación de los incentivos económicos que facilitan la prescripción incorrecta, como la venta de medicamentos con ánimo de lucro por parte de los prescriptores, que ven así aumentados sus ingresos; * formulación de reglamentaciones que garanticen que las actividades de promoción se ajustan a criterios éticos; * financiación suficiente para garantizar la disponibilidad de medicamentos y personal sanitario. La estrategia más eficaz para mejorar el uso de los medicamentos en la atención primaria en los países en desarrollo consiste en una combinación de la formación y la supervisión del personal sanitario, la educación de los consumidores y el suministro de medicamentos apropiados en cantidades suficientes. Separadamente, todas estas intervenciones tienen un impacto reducido. Respuesta de la OMS Para mejorar el uso racional de los medicamentos, la OMS: * efectúa un seguimiento del uso mundial de los medicamentos y de las políticas farmacéuticas; * proporciona orientaciones de política y apoya a los países para que hagan un seguimiento del uso de los medicamentos y formulen, apliquen y evalúen estrategias nacionales para fomentar el uso racional de los medicamentos; * elabora e imparte programas de capacitación para los profesionales sanitarios nacionales acerca del seguimiento del uso de los medicamentos y su mejoramiento en todos los niveles del sistema de salud. [1] Institute of Medicine. Microbial threats to health: emergence, detection and response. Washington DC, National Academics Press, 1998.
  • 430.
    Printed Documentation 424 [2] StrategicCouncil on Resistance in Europe. Resistance: a sensitive issue, the European roadmap to combat antimicrobial resistance. Utrecht, the Netherlands, SCORE, 2004. [3] Wiffen P, Gill M, Edwards J, Moore A. Adverse drug reactions in hospital patients: a systematic review of the prospective and retrospective studies. Bandolier Extra, 2002. [4] Reducing and preventing adverse drug events to decrease hospital costs. Agency for Healthcare Research and Quality, 2000. Para más información puede ponerse en contacto con: WHO Media centre Teléfono: +41 22 791 2222 E-mail: mediainquiries@who.int Farmacia - Equipamiento mínimo • Debe permitir el acceso del público externo. • Debe tener comunicación directa con Consulta externa. • Debe tener rampa de acceso para discapacitados con ancho mínimo de 1,60 m. • Contara con las siguientes áreas y equipamiento: Descripción Superficie Equipamiento Sugerido Zona de atención Área de dispensación Papelera Reloj de pared Sillas Sala de espera 12,00 m2 Sistema de televisión Estación de computo con acceso a red informática Mostrador de atención al publico Papeleras Sala de dispensación externa 12,00 m2 Sillas giratorias movibles
  • 431.
    Sistema de Calidad 425 Estaciónde computo con acceso a red informática Mesa de trabajo Papeleras Sala de información de medicamentos 10,00 m2 Sillas apilables Estación de computo con acceso a red informática Mostrador de atención al público Papeleras Sillas giratorias movibles Sala de dispensación interna 12,00 m2 Teléfono Aparcamiento carros dosis unitarias 10,00 m2 Carros dosis unitarias Área de almacenamiento Recepción e inspección 10% del área almacenaje, mínimo 10 m2 Escalera de dos peldaños Estantería Almacén 60,00 m2 para alm. general. 8,00 m2 para alm. Fármacos 8,00 m2 para drogas 16,00 m2 para dosis unitarias 6,00 m2 para s. termolábiles Mesa de trabajo Zona técnica Preparación de dosis unitarias 20,00 m2
  • 432.
    Printed Documentation 426 Sala preparaciónfórmulas y nutrición 20,00 m2 Sala preparación otros productos 12,00 m2 Zona de soporte técnico Bote sanitario con pedal Contenedor para material sucio Lavadero de acero inoxidable Mueble para empotrar lavadero Trabajo sucio 8,0 m2 Taburete giratorio con ruedas Armario para guardar productos y utensilios Carro para útiles de aseo Carro porta balde estrujador Cuarto de limpieza 4,00 m2 Lavadero con poza profunda para útiles de limpieza Depósito de residuos 3,00 m2 Cilindro con tapa vaivén Zona administrativa Archivadores Computadora personal e impresora Oficina del responsable de la unidad 9,00 m2 Escritorio
  • 433.
    Sistema de Calidad 427 Mueblepara el computador Papelera Reloj de pared Sillas con ruedas Teléfono Archivadores Computadora personal e impresora Escritorio Mesa de trabajo Mueble para equipo de computo Papelera Reloj de pared Sillas apilables Sala de trabajo 14,00 m2 Teléfono Zona de personal MesaSala de estar del personal 8,00 m2 Reloj de pared
  • 434.
    Printed Documentation 428 Sillones Sistema detelevisión Teléfono Dispensador de jabón Dispensador de toallas de papel Espejo Inodoro Lavamanos Papelera con tapa y ventana abatible Servicio higiénico por genero 3,50 m2 Portarrollos para papel higiénico Estructura de los elementos principales Estructura tradicional a) El médico valora al paciente, realiza anotaciones y señalar que este esquema presenta varios factores que prescripción en la orden médica. b) Enfermería, transcribe de la orden médica los medicamentos, y elabora recetario colectivo para surtirse. c) Farmacia valida recetario colectivo, surte medicamentos con base al recetario colectivo y a disponibilidad. d) Enfermería recibe medicamentos, traslada, almacena, acondiciona y suministra al paciente.
  • 435.
    Sistema de Calidad 429 Estructuracon ANGEL La enfermera ya no transcribe medicamentos prescriptos. La enfermera no debe llevar un formulario a farmacia, ANGEL ya le ha enviado la información a farmacia para la preparación. Farmacia no tiene que pedir la H.C. al archivo para ver o validar la prescripción médica, el farmacéutico tiene acceso directo a la H.C. desde su terminal. En la estructura tradicional el peso recae en Enfermería que debe apartarse del cuidado del paciente para cumplir con tareas administrativas NECESARIAS pero que no aportan nada a la atención del paciente. En la estructura con ANGEL Enfermería no debe transcribir. En la estructura tradicional la H.C. debe movilizarse para que el farmacéutico pueda analizar la conveniencia de un tratamiento medicamentoso. En la estructura con ANGEL el farmacéutico tiene toda la información disponible para participar en el tratamiento del paciente. Los principales procesos son: diagnóstico, prescripción, transcripción a recetario colectivo, autorización, validación y surtimiento del recetario colectivo, traslado, almacenamiento, acondicionamiento y administración de medicamentos a los pacientes. En la estructura tradicional a excepción de la prescripción, todas las otras actividades son ADMINISTRATIVAS. En la estructura ANGEL se cumplen con los requisitos administrativos pero se habilita la evaluación y participación del profesional farmacéutico en el tratamiento. La ventaja es la mejor calidad de la atención del paciente. Creación de una Guía Farmacoterapéutica La GFT es creada por el Comité de Farmacoterapéutica. Debemos comenzar entonces por la creación de este comité. El CFT es un órgano de asesoramiento, consulta, coordinación e información relacionada con los medicamentos en el hospital; además de promover y desarrollar estudios de consumo y de utilización de medicamentos, de registro de reacciones adversas, de farmacoeconomía, y toda actividad dirigida a promover el uso racional de los medicamentos en el hospital. órgano consultivo del equipo clínico-quirúrgico que representa la línea oficial de Comunicación y unión entre el cuerpo médico y el servicio farmacéutico. La CFT Promueve y garantiza el uso eficiente de los medicamentos en el hospital, mediante una selección racional basada en evidencia
  • 436.
    Printed Documentation 430 científica quegarantice los mejores resultados en el proceso de atención de los pacientes. Selección de medicamentos. Existen diversas alternativas para la resolución de una misma situación clínica. Esta circunstancia, si bien es positiva por poner al alcance del médico instrumentos que pueden paliar las deficiencias generadas por el fracaso terapéutico, también puede ser un elemento adverso si el número de estas alternativas se multiplica, sin que esta diversidad encuentre su justificación en aspectos sólidos de eficacia o seguridad. La selección de medicamentos es un proceso continuo, multidisciplinario y participativo que impulsa su uso racional y facilita el acceso a los fármacos necesarios en un determinado nivel o ámbito de atención en los sistemas de salud, teniendo en cuenta su eficacia, seguridad y costo. El objetivo final de la selección de medicamentos es proporcionar a cada paciente la mejor terapéutica posible mediante la utilización racional e inteligente de los recursos disponibles. La selección de medicamentos es necesaria por dos motivos: 1) Asegura el acceso a los fármacos necesarios con eficacia, seguridad, calidad, y precio acorde a las necesidades y circunstancias del país. 2) Pone en marcha una estrategia global para la promoción del Uso Racional de los Medicamentos (URM), incluyendo educación e información objetiva e independiente para los profesionales de la salud y los usuarios. Comité de farmacia y terapéutica (CFT). La selección de medicamentos y la elaboración de la GFT, son el resultado de un proceso continuo, participativo y multidisciplinario, cuya responsabilidad recae en todo el equipo de salud del hospital. Es necesario que dentro del hospital se conforme el CFT, el cual es un órgano de asesoramiento, consulta, coordinación e información relacionada con los medicamentos en el hospital; además de promover y desarrollar estudios de consumo y de utilización de medicamentos, de registro de reacciones adversas, de farmacoeconomía, y toda actividad dirigida a promover el uso racional de los medicamentos en el hospital. Su actuación puede extenderse hacia todos los insumos para la salud destinados a la terapia de los pacientes, pero para fines prácticos, deberá enfocarse en el uso eficiente de los medicamentos. Su constitución se inicia con la manifestación práctica de la voluntad política de la dirección general del hospital de crear el Comité nombrando a sus integrantes. Este Comité se convertirá en el órgano consultivo del equipo clínico-quirúrgico que representa la línea oficial de comunicación y unión entre el cuerpo médico y el servicio farmacéutico. Lo acordado en el seno del Comité representa las bases para establecer las políticas de medicamentos en el hospital. Misión. Promover y garantizar el uso eficiente de los medicamentos en el hospital, mediante una selección racional basada en evidencia científica que garantice los mejores resultados en el proceso de atención de los pacientes. Organización.
  • 437.
    Sistema de Calidad 431 Debeestar integrado por un grupo multidisciplinario de profesionales con formación en farmacología, epidemiología y farmacia, incluyendo médicos, farmacéuticos, y otro personal de salud. Funciones del secretario (farmacéutico). Justificar y convencer a otros profesionales de la salud de la necesidad del inicio y seguimiento de un proceso de selección de medicamentos. Elaborar informes que contengan la información requerida de los medicamentos que se seleccionen para la GFT, utilizando información científica, actualizada, independiente y debidamente evaluada. Proponer a los miembros del comité, la inclusión o exclusión de uno o varios medicamentos, justificando sólidamente dicha propuesta mediante información técnica y científica evaluada y actualizada. Validar las normas de uso de medicamentos de las Guías de Práctica Clínica (GPC), protocolos, vías, etc. para evitar discordancias con la GFT. Documentar y estudiar las reacciones adversas que se presentan en el uso de los medicamentos, así como interactuar con el comité de farmacovigilancia. Difundir las decisiones adoptadas. Coordinar los grupos de trabajo que dependan de este comité. Informar y asesorar a la dirección del hospital en todos los aspectos que afecten a la utilización de medicamentos. Fomentar y participar en actividades de formación continua en terapéutica dirigida al equipo de salud. Funcionamiento. El Comité de Farmacia y Terapéutica (CFT) se reunirá con una periodicidad mensual, aunque puede reunirse cada vez que sea necesario. La solicitud de inclusión de medicamentos a la GFT puede ser iniciada por personal médico, farmacéutico o por iniciativa del propio CFT. Para el estudio de la inclusión/exclusión de algún medicamento debe presentarse el impreso de solicitud debidamente requisitado y firmado por el solicitante y el jefe del servicio. La solicitud debe dirigirse al CFT a través de la Secretaría del Comité. La asignación de las solicitudes de medicamentos se realizará por acuerdo del Comité en la reunión correspondiente, para su estudio. El Comité, en la reunión mensual, estudiará los informes y emitirá el juicio favorable o no, a la inclusión o a la inclusión con condiciones de uso o a la exclusión del medicamento en la GFT. El secretario redactará el acta de la reunión y notificará la resolución del Comité al solicitante. El secretario del Comité será el responsable de la actualización de la base de datos de la GFT y de notificar a los usuarios de la GFT las incorporaciones y las bajas que se produzcan. El Comité debe tomar en cuenta que por lo general, una guía de más de dos años de existencia se considera obsoleta e inútil. Dinámica de las reuniones.
  • 438.
    Printed Documentation 432 Fijar unaperiodicidad. Al inicio pueden ser más frecuentes. Programar las reuniones definiendo lugar, fecha y horario con suficiente antelación. La duración de las reuniones no debe ser superior a 2 horas. Documentar los acuerdos y compromisos adquiridos por los miembros a través de las "actas o minutas de la reunión", las que por lo general incluyen: Personal presente y ausente y causas de ausencia. Resolución sobre las peticiones de inclusión o exclusión de nuevos medicamentos. Validación de protocolos. Farmacovigilancia: eventos adversos. Temas pendientes de resolución. Acuerdos y recomendaciones. Temas a tratar en la próxima reunión. Firmas del acta. El acta, tras su aprobación será firmada por el presidente y secretario del Comité de Farmacia y Terapéutica (CFT) y resguardada por este último. Junto a la convocatoria de reunión, o antes si es posible, se enviará el acta de la reunión anterior inmediata para lectura previa de los integrantes del Comité. Para que las decisiones del Comité, incluidas las propuestas de incorporación de un nuevo medicamento sean válidas, se requerirá la participación de, como mínimo, la mitad más uno de sus miembros (Quórum). Ningún miembro del Comité podrá delegar sus funciones, ni ser sustituido provisionalmente. Se podrá sustituir a los miembros que no asistan de forma regular a las reuniones, previo aviso a la persona implicada. Proceso de Selección de los Medicamentos. El proceso de selección no se limita a la elaboración de la lista de medicamentos para uso del hospital, sino que incluye toda actividad relacionada con la obtención de medicamentos, entre ellas los criterios que se emplearán para la compra de éstos fuera del formulario, la obtención y distribución de medicamentos reconstituidos en el hospital, etc La lista de medicamentos no debe considerarse una medida administrativa de carácter puramente económico arbitraria y coercitiva. Tanto el CBM como la GFT, constituyen instrumentos que orientan al personal de salud en la selección apropiada de la terapia para el tratamiento del paciente y que contribuyen a disponer de más productos farmacéuticos. Para cumplir con el proceso de selección y elaboración de la GFT, el CFT debe observar el cumplimiento de requisitos esenciales cuyos pasos básicos son: 1) Recopilación y análisis de toda la información que constituye la base de la selección de medicamentos, teniendo presente que la selección de éstos debe fundamentarse en criterios científicos uniformes, los cuales son: Estadística de morbilidad y mortalidad de la institución.
  • 439.
    Sistema de Calidad 433 Estudiode consumo de medicamentos y patrones de prescripción durante el último año en la institución. Estudios de utilización de medicamentos que se hayan realizado, en primer término en la misma institución y en segundo término, a niveles locales y nacionales. Características demográficas de la población que atiende el hospital. Disponibilidad de otros servicios de salud en el área geográfica de influencia. Servicios clínicos y tipo de especialidades que ofrece la institución. Especialidad del personal, grado de capacitación y experiencia. Modalidades de uso del medicamento en la institución. Capacidad administrativa y económica del hospital (presupuesto disponible y su proyección). Disponibilidad del medicamento en el mercado, producción local y comercialización. Modalidades de financiamiento de los medicamentos que implementa el hospital. Relaciones costo/beneficio y costo/efectividad óptimas de los medicamentos para cada tratamiento. 2) Recopilación y análisis de la documentación disponible sobre la selección de medicamentos, (criterios de selección por la OMS), a fin de otorgar acceso a la información básica que se debe conocer y aplicar en el proceso de selección. 3) Definición de la metodología para la evaluación científica y terapéutica de los medicamentos que constituirán la lista y, posteriormente, la GFT. 4) Análisis de la información científica y objetiva sobre cada producto propuesto a ser seleccionado. Un elemento importante en este proceso es la disponibilidad de información adecuada y completa sobre los medicamentos para determinar de manera objetiva su eficacia e inocuidad. Este tipo de información puede obtenerse a través de un Centro de Información de Medicamentos (CIM) al que se pueda tener acceso o de servicios de información disponibles en el servicio de farmacia del hospital. En todo caso, es en este aspecto donde se destaca la labor del farmacéutico como el responsable de recopilar, analizar, organizar y suministrar la información necesaria. Para ello se debe tener acceso a diversas fuentes de información. El sistema de información empleado depende en gran parte de los recursos económicos de la institución y de la disponibilidad de CIM ya sea nacional, local o institucional. 5) Evaluación de los medicamentos propuestos. A continuación se proponen algunos lineamientos básicos que ayudan a evaluar los fármacos y que en su mayoría se constituyen en informaciones a incluir en la GFT: Identificación del medicamento (Denominación Común Internacional, DCI, formas farmacéuticas). Clasificación terapéutica del producto. Indicaciones terapéuticas en función del registro del producto, tanto en el propio país como en las indicaciones para las cuales fueron aprobadas en otro país de referencia. Biodisponibilidad y farmacocinética. Dosificación (en todas las vías y casos especiales como en geriatría, pediatría o pacientes con disfunción renal o hepática. Reacciones adversas e indicaciones especiales para su uso. Evaluación de la utilización del medicamento en comparación con otras terapéuticas semejantes y aportación de estudios clínicos relevantes.
  • 440.
    Printed Documentation 434 Comparación decostos o tratamientos. Recomendaciones con base al análisis de los datos anteriores. 6) Elaboración de la lista básica o listado de medicamentos esenciales autorizados para uso en la institución, con base en medicamentos seleccionados. 7) Consideración del QUÉ HACER cuando se presente la necesidad de utilizar medicamentos no incluidos en la lista o formulario. 8) Elaboración de la GFT. Para ello hay que determinar la estructura, formato, tamaño, forma y diseño más adecuado de la guía para que facilite la asimilación máxima de su contenido y difusión. Otro factor de consideración es la disponibilidad del recurso humano y financiero. 9) Normar el uso de la GFT, mediante un reglamento que haga obligatorio su uso para la prescripción. 10) Publicación de la GFT en cantidad suficiente de ejemplares para asegurar su amplia distribución. Como mínimo, la distribución debe cubrir a todo el personal médico de la institución y se debe mantener dos ejemplares para consulta en cada servicio. 11) El CFT debe realizar acciones de "inducción" al uso de la GFT mediante actividades educativas dirigidas al equipo de salud, principalmente al personal médico, con el objeto de informarlos sobre los criterios de selección utilizados para su conformación y de las ventajas terapéuticas y económicas de los productos allí incluidos en comparación con otras alternativas terapéuticas. Atención Primaria Organización Atención Primaria ESTRUCTURA ORGÁNICA CENTRO ATENCIÓN PRIMARIA
  • 441.
    Sistema de Calidad 435 Objetivosy Funciones de los CAPS Objetivos Preservar y restablecer la salud del individuo, la familia y la comunidad, mediante acciones de promoción, prevención, curación y rehabilitación, reforzando la capacidad resolutiva de unidades de primer nivel de atención.
  • 442.
    Printed Documentation 436 Funciones • Formularel programa anual de trabajo del centro especializado de atención primaria de la salud, basado en la problemática y necesidades detectadas en el Diagnóstico Local de Salud del área de influencia, así como difundir entre el personal, la normatividad para su operación. • Apegarse a la documentación oficial para la atención médica familiar, relacionada con las actividades y procedimientos que debe llevar a cabo el núcleo básico de servicios de salud, en su área de trabajo y con la población de su responsabilidad, apoyado en la tarjeta de visita familiar, pirámide de población. • Integrar y elaborar en cada promoción de médico pasante, el Diagnóstico de Salud Local del área de influencia. • Impulsar la participación comunitaria en su ámbito territorial y promover la formación de comités locales de salud y establecer un seguimiento de acciones. • Desarrollar acciones de educación para la salud a la población de responsabilidad y fomentar el autocuidado de la salud individual y familiar. • Operar el Sistema Único de Vigilancia Epidemiológica e informar sobre la frecuencia, distribución de riesgo y daños a la salud en la población de su área de influencia. • Desarrollar acciones de educación activa y participativa para la salud a la población de responsabilidad y fomentar el autocuidado de la salud individual y familiar. • Proporcionar servicios de atención médica general, psicología, nutrición, de especialidades de ginecología y obstetricia, y pediatría; apoyo de laboratorio y ultrasonido, con enfoque de riesgo, mediante acciones de promoción, prevención, • curación, rehabilitación y seguimiento de casos en consulta externa, en su caso atención de parto eutócico y urgencias, de manera oportuna y de calidad para el individuo, familia y comunidad, enfocada al cuidado de la salud. • Desarrollarse como centro de capacitación continua interna y externa de su personal en materia de servicios de salud y a la población con enfoque preventivo. • Gestionar la suficiencia de insumos para el desarrollo de las actividades. • Revisar y validar los informes relacionados con las acciones realizadas de cada uno de los programas y presentarlos oportunamente a las unidades del nivel jurisdiccional y central que lo soliciten.
  • 443.
    437 Informática Médica Informática ensalud Los textos que hemos colocado en este manual solamente son la mención de los temas que Ud. debería investigar para hablar de informática médica. No es un resumen, ni siquiera llega a ello porque no hemos ni arañado la superficie, solamente hemos enunciado los temas y emitido algunas opiniones sobre puntos que surgen constantemente. Existe demasiada gente opinando sin ningún fundamento. Si Ud. no está de acuerdo con lo que exponemos, mejor, envíenos sus comentarios y aprenderemos de lo que Ud. quiera enseñarnos. La evaluación de un sistema de información en salud debe ser objetiva. Debe ser medible y comparable. No existen sistemas perfectos porque la perfección nunca se alcanza. Ud. debe estimar objetivamente en qué grado un sistema cumple con sus necesidades. No haga una encuesta de popularidad, no importa si las pantallas son lindas o los colores se adecuan al color de su camisa. Mida y compare. Un software puede ser abierto, pago, barato, caro, web, cliente/servidor, etc, etc, SI NO FUNCIONA NO IMPORTA COMO SEA, PORQUE NO LE RESUELVE SUS PROBLEMAS. Sea objetivo en la evaluación, su decisión lo acompañará por años. Evaluación software de salud Conceptos generales de evaluación de software
  • 444.
    Printed Documentation 438 Esta esuna guía elemental para que Ud. pueda comparar CUALQUIER SOLUCIÓN de software para instituciones de salud. Esta lista resumida puede ser más amplia. Agregue lo que desee pero no elimine ninguno de los puntos expuestos. Los pasos son sucesivos, si Ud. no define el punto 1, no podrá realizar el punto 2. No es una cuestión de sistemas, es pura lógica. 1) Describa las funcionalidades. ¿Qué necesita? ¿Cuál es el alcance que debe tener la solución que busca? Siguiendo este link Ud. accederá a un listado de funcionalidades que pueden servirle de guía para este punto. 2) Solicite un manual. El manual es un pre-requisito de cualquier aplicación a evaluar. Si no definió qué necesita, el manual no le servirá de nada. Si el software que desea evaluar no tiene un manual, es imposible hacer una evaluación. El manual de una aplicación es un síntoma de madurez del software. Que tenga manual es un "principio de prueba de solidez". La FALTA de un MANUAL implica que cualquier material es solamente un listado de buenas intenciones, y no una aplicación concreta. 3) Compare las funcionalidades que se definieron en el punto 1 con el manual del punto 2. Son las necesidades versus los servicios. 4) Evalúe con criterio las diferencias entre lo que busca y lo que encuentra. Ud. puede encontrar ausencias que son de fondo y otras que son meramente accidentales. Algunas pueden ser salvadas mediante nuevos desarrollos o ampliaciones de los existentes y otras simplemente no se pueden hacer porque el software no tiene una estructura flexible para ampliarse. 5) Otros aspectos a considerar: 5.1 Grado de compromiso del proveedor con el producto. Existen proveedores que hacen software para centrales nucleares, supermercados, video-clubs, salud y producción agropecuaria. Si el mercado no resulta interesante para el proveedor solamente eliminará la división de salud y Ud. se quedará con un software con una sentencia de muerte, su solución no volverá a evolucionar, es un ancla atada a su cuello. 5.2 Conocimiento del negocio de la salud. (Por negocio entendemos reglas y relaciones entre partes) Ingenieros de sistemas hay muchos. Buenos ingenieros de sistemas, no tantos. Buenos ingenieros de sistemas con conocimiento de salud muy muy escasos. 5.3 Un sistema de salud tiene aspectos médicos, administrativos, contables, de gobierno, es un tema multidisciplinario. Téngalo presente. 5.4 Historia de la organización que produce el software. Desarrollar un sistema de salud implica muchos años, no hay atajos. 6) No compre modas. El Cloud-Computing solamente es un nuevo nombre a algo que existe desde siempre. Le han puesto un nuevo nombre para vender, lo que ya existía hace 20 años.
  • 445.
    Informática Médica 439 Las tabletsno son lo único que existe, trate de escribir tres renglones con ellas y se dará cuenta de qué estamos tratando de destacar. Nunca en sistemas las cosas son blanco o negro, las nuevas tecnologías sirven para propósitos determinados, son herramientas que sirven para desarrollar soluciones. Las herramientas no son soluciones en si mismas. Con una sierra Ud. puede cortar madera o cortarse el cuello, una buena herramienta en manos de un incompetente es solamente un problema. Evalúe la realidad, no compre modas, o el color de la pantalla que elija quedará viejo antes del siguiente verano. Por las dudas: ANGEL puede trabajar en el cloud-computing, puede ver el video en youtube en donde el Municipio de Villa María tiene sus datos en la nube. ANGEL también trabaja en una tablet con Mac, Linux o Windows. Pero estos dos puntos NO SON las razones por las cuales Ud. debería usar ANGEL. Documentos para evaluación EVALUACION SOFTWARE HOSPITALARIO TOPICO Página Puntaje obtenido Generalidades Organización Hospital Historia ClÃnica Historia ClÃnica Banco de sangre Nutrición LIS RIS PACS Acción Social Administración de convenios Facturación Caja Compras Contabilidad Personal Patrimonio Insumos Producción de Farmacia Esterilización Gestión Costos Generalidades
  • 446.
    Printed Documentation 440 Id. ItemComentario Puntaje Manual Lenguaje de programación Motor de Base de Datos Usuarios y Roles Usuarios y Roles Parametrizables Encriptación de la base (manejado por motor) Encriptación de la base (manejado por soft) Encriptación de la comunicación Servidor - Autoridad CA Estándandares internacionales HL7 Estándandares internacionales ASTM Estándandares internacionales DICOM Estándandares internacionales LOINC Estándandares internacionales CIE10 Estándandares internacionales SNOMED Estándandares internacionales IUPFA Estándandares internacionales XML Organización del Hospital Id. Item Comentario Puntaje 1 Organigrama 2 Organigrama criterios asignación costos ind. 3 Organigrama asignación de actividades costo (ABC) 4 Organigrama vÃnculo con Personal 5 Organigrama vÃnculo con Patrimonio 6 Organigrama vÃnculo con Insumos Historia ClÃnica Primera Parte Id. Item Comentario Puntaje
  • 447.
    Informática Médica 441 1 Narrativa 2 Antecedentes personales(CIE10) 3 Antecedentes familiares "n" parientes (CIE10) 4 Antecedentes medicamentosos P.A. 5 Antecedentes habitacionales 6 Antecedentes laborales 7 Antecedentes hábitos 8 Familigrama 9 Enfermedad actual 10 Examen fÃsico cardiologÃa 11 Examen fisico alergia 12 Examen fÃsico urologÃ- a 13 Examen fÃsico pediatria (Percentiles OMS) 14 Examen fÃsico reumatologÃa 15 Examen fÃsico osteoporosis 16 Examen fÃsico traumatologÃa 17 Examen fÃsico emergentologÃa 18 Examen fÃsico gastroenterologÃa 19 Examen fÃsico oftalmologÃa 20 Examen fÃsico oncologÃa 21 Examen fÃsico odontologÃa 22 TRIAGE urgencias 23 Examenes complementarios 24 Solicitud de examenes complementarios 25 LIS / RIS / PACS se analizan por separado - - - -------- 26 Odontograma 27 TNM 28 PTNM 29 Diagnósticos 30 Tratamientos medicamentosos ambulatorio
  • 448.
    Printed Documentation 442 31 Tratamientos medicamentosos dispensación (A.S.) 32 Tratamientos medicamentosos internación 33 Bancode Sangre se trata por separado - - - -------- 34 Balance hidroelectrolÃ- tico 35 Mediciones internación Terapia Historia ClÃnica Segunda Parte Id. Item Comentario Puntaje 1 Parte Quirúrgico - Intervinientes y rol 2 Parte Quirúrgico - Tiempo de uso del quirófano 3 Parte Quirúrgico - Diagnósticos prequirúrgicos 4 Parte Quirúrgico - Diagnósticos post quirùrgicos 5 Parte Quirúrgico - Prácticas Asoc. Arg. De CirugÃa 6 Parte Quirúrgico - Registro de distintas prácticas 7 Parte Quirúrgico - Consumo de dispositivos 8 Parte Quirúrgico - Consumo de medicamentos 9 Parte Quirúrgico - Consumo de prótesis 10 Cumplimiento de la ISO 13.485 disp. méd. 11 Vacunación
  • 449.
    Informática Médica 443 12 Armado deplanes de vacunación 13 Tratamiento nutricional internación vÃnculo con cocina 14 Legalidad -Firma digital se evalúa por separado - - - ------- 15 Control de infecciones intrahospitalarias 16 Errores y correcciones IMPORTANTE 17 Errores y aclaraciones IMPORTANTE Banco de Sangre Id. Item Comentario Puntaje 1 Registración de Donantes 2 Tipo de donación (autóloga, eventual, fidelizado,etc.) 3 Producto donado 4 Identificación única del producto 5 ISBT 128 - uso 6 Producción de hemoderivados 7 Trazabilidad de productos 8 Fórmulas - archivo 9 Transfusiones registro en la H.C. 10 Balance Banco 11 Saldo reposición donante 12 Exportación de sangre 13 Importación de hemoderivados 14 Balance de export / import 15 Laboratorio 16 Determinaciones 17 Archivo de resultados en H.C. donante 18 Registro de eventos de salud del donante Nutrición Hospitalaria Id. Item Comentario Puntaje 1 Tratamiento nutricional de internación en H.C. 2 Ingredientes
  • 450.
    Printed Documentation 444 3 Comidas /Recetas y fórmulas 4 Confección de menues de 14 dÃas 5 Aplicación de menues 6 Verificación de tratamiento con el menú aplicado 7 Dietas especiales 8 VÃnculo con Insumos de Nutrición 9 Costeo basado en actividad Laboratory Information Systema Id. Item Comentario Puntaje 1 Configuración de laboratorios 2 Configuración de determinaciones 3 Configuración de rutinas / Perfiles 4 Solicitud de Perfiles - Determinaciones en la H.C. 5 Recepción en Laboratorio 6 Drivers ASTM 7 Drivers HL7 8 Configuración valores 9 Configuración determinaciones / controles 10 Resultados sin verificar 11 Comunicación unidireccional 12 Comunicación bidireccional 13 Resultados verificados a la H.C. 14 Firma digital Radiography Information Systema Id. Item Comentario Puntaje 1 Configuración de Departamentos 2 Configuración de Prácticas 3 Configuración de Rutinas 4 Solicitud de Prácticas en la H.C. 5 Work List 6 Canned Reports
  • 451.
    Informática Médica 445 7 Resultadosa la H.C. 8 Firma digital PACS Id. Item Comentario Puntaje 1 Servidor PACS 2 HL7 3 DICOM 4 Visor incorporado a la HC 5 Incorporación de canned reports en la HC 6 Worklist 7 Incorporación de imagen de referencia a la H.C. Acción Social Id. Item Comentario Puntaje 1 Registración individuos 2 Módulo antecedentes personales A.S. 3 Módulo habitacional 4 Módulo grupo conviviente 5 Registración de grupos 6 Configuración de grupos 7 Configuración de relaciones entre los individuos del g. 8 Módulo de problemas 9 Módulo de dispensación 10 Diagnóstico de A.S. 11 Tratamiento de A.S. 12 VÃnculo con insumos de dispensación Social 13 Firma Digital - - - ------- Administración de Convenios (contratos con financiadores) Id. Item Comentario Puntaje 1 Definición de Financiadores 2 Definición de "n" Planes por Financiador 3 Definición de "n" Nomencladores uno por cada Plan
  • 452.
    Printed Documentation 446 4 Valores delas prácticas por $ / à ndices (galeno,etc.) 5 Condiciones por práctica por plan Máximos / Máximos por perÃodo / Carencia / Copago / etc. 6 VÃnculos con CAJA 7 VÃnculos con Facturación 8 VÃnculo con Sistema contable Costos Id. Item Comentario Puntaje 1 Costos directos asignados por datos de la H.C. 2 Costos indirectos criterios múltiples 3 Costos indirectos criterios mixtos 4 Grupo de Diagnósticos Relacionados 5 Costeo tomando el servicio como última unidad 6 Costeo tomando el paciente como última unidad 7 Costeo Basado en Actividad (ABC) 8 Medición de eficiencia de distintas unidades similares Caja Id. Item Comentario Puntaje 1 Definición de Cajeros 2 Rendición de cuentas 3 Definición de Items para el cobro (nomencladores) 4 Modificación de saldos de caja 5 Cobro de dinero / bonos / tarjetas de crédito 6 Cobro en cuotas fijas 7 Cobro en cuotas de plazo indeterminado. Esterilización Id. Item Comentario Puntaje
  • 453.
    Informática Médica 447 1 Activos utilizados (equiposde esterilización) 2 Procesos de Presión Tiempo Temperatura 3 Agrupamiento de objetos 4 Trazabilidad de objetos esterilizados 5 Infecciones intrahospitalarias Patrimonio (Activos Fijos) Id. Item Comentario Puntaje 1 Identificación 2 Asignación a Actividades (costos ABC) 3 Archivo de documentos (Manuales, GarantÃas, etc.) 4 FotografÃa 5 Incorporación masiva de bienes fungibles 6 Responsabilidad Contable 7 Responsabilidad Técnica 8 Responsabilidad JurÃ- dica 9 Devolución 10 Aceptación de Transferencias 11 Bajas 12 Solicitud de reparación 13 Definición de variables para gestión 14 Definición de eventos sobre el bien 15 Registración de eventos sobre el bien 16 Ubicación del bien en el plano (gráfico) 17 Consulta de la ficha del bien 18 Registración de reparaciones Firma Digital Id. Item Comentario Puntaje 1 Servidor CA 2 Autoridad de Certificación
  • 454.
    Printed Documentation 448 3 Autoridad de Registración 4 Exportaciónde Certificados 5 Historia ClÃnica formulación del resumen legal 6 Verificación de cambios antes de firmar 7 Administrador de Certificados 8 Manejo de listas de certificados de una CA Insumos Farmacia Hospitalaria Id. Item Comentario Puntaje 1 ATC / Principio Activo 2 Recepción de la prescripción - Desde la H.C. 3 Consulta de la H.C. por el farmaceútico 4 Transferencia de stock 5 Dosis unitaria 6 Compatibilidad con equipos dispensadores automáticos 7 Farmacias satélite 8 Control farmacias satélite 9 Pedidos a Compras 10 Opinión del responsable / proceso de compra Otros Insumos Id. Item Comentario Puntaje 1 Laboratorio Identificación por Marca / Equipo 2 Hemoterapia Incorporación de donaciones de insumos 3 Nutrición 4 Rayos 5 OdontologÃa 6 Imagenes 7 VehÃculos 8 Mantenimiento 9 En todos los casos pedidos a compras - seguimiento - - - ------ Contabilidad Item Comentario Puntaje
  • 455.
    Informática Médica 449 Id. 1 Plande cuentas 2 Saldos acreedores de facturas de pacientes 3 Saldos de Ordenes de Compra emitidas 4 Saldos bancarios 5 Saldos de Financiadores de Pacientes atendidos. 6 Integración con sistemas contables (formato de los registros XML) Certificación en EEUU La certificación en EEUU Ya se ha comenzado la traducción de ANGEL al inglés, portugués y francés. Como parte de esta evolución se están realizando los ajustes correspondientes para la certificación en EEUU. Para lograr esa certificación no necesitamos hacer cambios de fondo, sino detalles mínimos que se están modificando para responder a las exigencias planteadas en ese pais. La documentación sobre este tema puede buscarla en internet bajo este nombre "MEANINGFUL USE - Electronic Medical Records" ¿Sabe Ud. qué es ANGEL 4? Niveles de informatización La frase "tenemos todo informatizado" solamente aplica a menos del 6% de los sistemas existentes en EEUU. No conocemos ningún pais con sistemas que puedan realizar esta afirmación. Stage 0: The organization has not installed all of the three key ancillary department systems (laboratory, pharmacy, and radiology). Stage 1: All three major ancillary clinical systems are installed (i.e., pharmacy, laboratory, and radiology). Stage 2: Major ancillary clinical systems feed data to a clinical data repository (CDR) that provides physician access for reviewing all orders and results.
  • 456.
    Printed Documentation 450 The CDRcontains a controlled medical vocabulary, and the clinical decision support/rules engine (CDS) for rudimentary conflict checking. Information from document imaging systems may be linked to the CDR at this stage. The hospital may be health information exchange (HIE) capable at this stage and can share whatever information it has in the CDR with other patient care stakeholders. Stage 3: Nursing/clinical documentation (e.g. vital signs, flow sheets, nursing notes, eMAR is required and is implemented and integrated with the CDR for at least one inpatient service in the hospital; care plan charting is scored with extra points. The Electronic Medication Administration Record application (EMAR) is implemented. The first level of clinical decision support is implemented to conduct error checking with order entry (i.e., drug/drug, drug/ food, drug/lab conflict checking normally found in the pharmacy information system). Medical image access from picture archive and communication systems (PACS) is available for access by physicians outside the Radiology department via the organization’s intranet. Stage 4: Computerized Practitioner Order Entry (CPOE) for use by any clinician licensed to create orders is added to the nursing and CDR environment along with the second level of clinical decision support capabilities related to evidence based medicine protocols. If one inpatient service area has implemented CPOE with physicians entering orders and completed the previous stages, then this stage has been achieved. Stage 5: The closed loop medication administration with bar coded unit dose medications environment is fully implemented. The eMAR and bar coding or other auto identification technology, such as radio frequency identification (RFID), are implemented and integrated with CPOE and pharmacy to maximize point of care patient safety processes for medication administration. The “five rights” of medication administration are verified at the bedside with scanning of the bar code on the unit does medication and the patient ID. Stage 6: Full physician documentation with structured templates and discrete data is implemented for at least one inpatient care service area for progress notes, consult notes, discharge summaries or problem list & diagnosis list maintenance. Level three of clinical decision support provides guidance for all clinician activities related to protocols and outcomes in the form of variance and compliance alerts. A full complement of radiology PACS systems provides medical images to physicians via an intranet and displaces all film-based images. Cardiology PACS and document imaging are scored with extra points. Stage 7: The hospital no longer uses paper charts to deliver and manage patient care and has a mixture of discrete data, document images, and medical images within its EMR environment. Data warehousing is being used to analyze patterns of clinical data to improve quality of care and patient safety and care delivery efficiency.
  • 457.
    Informática Médica 451 Clinical informationcan be readily shared via standardized electronic transactions (i.e. CCD) with all entities that are authorized to treat the patient, or a health information exchange (i.e., other non-associated hospitals, ambulatory clinics, subacute environments, employers, payers and patients in a data sharing environment). The hospital demonstrates summary data continuity for all hospital services (e.g. inpatient, outpatient, ED, and with any owned or managed ambulatory clinics). Meaningful Use ¿Qué es “Meaningful Use”? El Acta de recupero y reinversión de 2009 especifica 3 componentes del Meaningful Use: 1. El uso de un EHR certificado como la prescripción electrónica. 2. El uso de una tecnología certificada EHR para el intercambio de información y mejora de la calidad en el cuidado de la salud. 3. El uso de tecnología EHR certificada para el envio de datos clínicos y otras mediciones. ¿Cuales son los requerimientos del estadío 1 de los Meaningful Use 2011/2012? Son 25 objetivos de los cuales hay que alcanzar 20 para que un software sea certificado. Quince de ellos son objetivos centrales. Cinco de ellos pueden seleccionarse de los 10 restantes. ANGEL cumple con los requisitos exigidos y estamos trabajando en la traducción al inglés para ser elegibles dentro de la certificación exigida. Ud. puede realizar la comprobación accediendo al siguiente link. Click aquí. Protocolos MUMPS Massachusetts General Hospital Utility Multi-Programming System Originalmente MUMPS fue un Sistema Operativo, una Base de Datos y un Lenguaje de Programación. Su aplicación dentro de VistA (no es el sistema operativo de Microsoft, es para los Veteranos de Guerra) se basó en una base de datos jerárquica y no en tablas SQL. Por cuestiones comerciales es posible que Ud. escuche sobre este lenguaje pero llamándolo M así como existe el C VistA es el software de todos los hospitales de Veteranos de Guerra de los EEUU.
  • 458.
    Printed Documentation 452 Si bienes gratuito el costo de una implementación en un consultorio se estima en u$s 100.000.- El origen se remonta a fines de 1970 y la iniciativa también fue conocida como Decentralized Hospital Computer Program. La evolución de VistA es realizada por un conjunto de programadores sin una centralización del esfuerzo por parte de la VA. Su futuro depende de la voluntad de individuos. Es probablemente el desarrollo más importante dentro de EEUU. HL7 HL7 es un protocolo diseñado para marcar cambios en el registro de un paciente utilizando mensajes cortos. Cuando un simple detalle del registro de un paciente cambia, ese cambio usualmente sería enviado a otro sistema utilizando la mensajería de HL7. Las primeras versiones de HL7 fueron formateadas utilizando el estilo de mensajes de EDI. La versión 1.x de HL7 fue tan breve que casi no existió ninguna implementación conocida. Las versiones mayores de HL7 no son compatibles entre si. La v.2.x no es compatible con la versión 1.x y la versión 3.x no lo es con ninguna de las anteriores. Y cuando hablamos de cambios menores versiones 2.5 con 2.6 o 2.7 se intenta que sean compatibles con las anteriores, pero en la práctica rara vez lo logran. Un error en el corte de los datos arrastra errores que hacen necesario revisar todo el procedimiento. Existen rumores de que HL7 comenzaría a cobrar por el uso de su protocolo y el formato CDA.
  • 459.
    Informática Médica 453 Hoy empiezaa considerarse que la versión 3.x falló en alcanzar su objetivo. ¿Es eso suficiente para abandonar HL7? La respuesta es no. Si lo abandonamos simplemente estaríamos tirando a la basura una experiencia valiosa. Lo que NO debe hacerse es creer que HL7 es "LA SOLUCIÓN". Es un intento que aún no llegó a destino y que en el futuro tal vez lo logre o tal vez sea reemplazado por otro protocolo mejor. Tenga en cuenta: a) Es un protocolo para dos o más aplicaciones de salud. ¿Cuántas aplicaciones tiene en su institución? b) Es indiscutible su utilización en aplicaciones de imágenes. DICOM c) En laboratorio la presencia de HL7 es menor al 1% Un error muy común generado INTENCIONALMENTE por vendedores inescrupulosos hace creer a los usuarios que si tiene HL7 directamente se pude conectar con cualquier sistema de salud. Esto es absolutamente FALSO. Como la implementación de HL7 depende de cada sistema ser compatible con HL7 lo único que significa es que hay un principio de acuerdo para comunicarse. Luego habrá que realizar un arduo trabajo para conectarse con otro sistema. Y con cada nuevo sistema al que trate de conectarse deberá realizar nuevamente una tarea importante en tiempo y recursos. Si Ud. creía que era enchufar y usar, OLVÍDELO. HL7 Versión 2.x Un mensaje en la versión 2.x se vería más o menos así: MSH | ^~/& | GHH LAB | ELAB - 3 | GHH OE | BLDG4 | 200202150930 | | ORU^R01 | CNTRL-3456 | P |2.4 <cr> PID | | | 555-4- 444 | | EVERYWOMAN^EVE^E^^^^L |JONES| 196 20320 | F | | | 153 FERNWOOD DR.^ y continua.
  • 460.
    Printed Documentation 454 1= Tipode Segmento = MSH 2= Separador de campos = ^~/& 3= Identificación de la aplicación = GHH LAB 4= Identificación del facilitador = ELAB-3 5= Aplicación que recibe = GHH OE 6= Identificación del facilitador de recepción = BLDG4 7= Fecha y hora = 200202150930 8= Tipo de Mensaje = ORU^R01 9= Id Mensaje de control = CTRL-3456 10= Id procesamiento del mensaje = P 11= Versión del mensaje = 2.4 No tiene propósito hacer un análisis de este protocolo, primero el objetivo de este capítulo del manual es desmistificar conceptos. HL7 v.2 NO FUE CREADA PARA TRANSFERIR UNA HISTORIA CLÍNICA. SU PROPÓSITO HA SIDO TRANSFERIR UN DATO DE UN EVENTO REGISTRADO EN UNA APLICACIÓN HACIA OTRA APLICACIÓN. HL7 Versión 3 Existen rumores de que HL7 comenzaría a cobrar por el uso de su protocolo y el formato CDA. HL7 needs a fresh look because V3 has failed Posted on August 15, 2011 by Grahame Grieve A few months ago, I posted a call for input into the HL7 Fresh Look Taskforce. HL7 wouldn’t need to have a fresh look task force if it hadn’t lost it’s way, and it wouldn’t have lost it’s way if v3 hadn’t failed. But it has: HL7 v3 has failed. Now a few readers are going to stop reading at this point and rush off and go quoting me saying “v3 is broken” or “you shouldn’t use v3″ or “national program XXX shouldn’t have used v3″, but I haven’t said any of those things – v3 can be made to work if you provide enough skills and resources, and for some things, it’s the best solution (CDA, for instance). But overall, v3 has failed to achieve the goals that HL7 has (being the general best solution to everything), and is not a vehicle that can take the organization forward from here. Why?
  • 461.
    Informática Médica 455 • theV3 design process imposes consistency on our standards (it’s primary goal) but the inconsistency is mostly not of HL7′s making • the V3 design process is technology and platform agnostic – but that just makes implementation more costly • the V3 design process depends on design by constraint • the v3 process really required all the possible modeling to be done up front – the price of change is too scary – and therefore produced models that weren’t implementable directly (too much! too big!) without support from a large program and highly skilled insiders • the V3 models (RIM) created semantic interoperability but not clinical interoperability, and it was only once people tried v3 that we discovered what the difference was • we tried to satisfy too many different implementer interests, and ended up satisfying none of them (see my comments on context of interoperability, the HL7 community, the xml consensus, and lack of real compromise) • we just never got anything compelling in the space of specifying the behavioural aspects of interoperability Existen cientos de artículos como el que publicamos parcialmemte. Las conclusiones son que: HL7 NO ES LA BIBLIA, no es mágico, evoluciona y no puede ignorarse. DEBE usarse donde corresponde usarlo, pero no es el centro de un sistema como algunos pretenden hacernos creer. EL CENTRO DE UN SISTEMA ES QUE FUNCIONE, y para ello hemos publicado una guía práctica de evaluación. Primero pida que la solución funcione y luego que la solución interactúe con sus otras aplicaciones si es que Ud. tiene alguna otra en la institución. Si la aplicación no resuelve sus problemas, la interoperabilidad no significa nada. Si su auto no funciona, poco le importará a Ud. que sea compatible con otros autos. No funciona es No soluciona mis problemas. Otro trabajo seleccionado sobre HL7 v.3 HL7 RIM: An Incoherent Standard From: Studies in Health Technology and Informatics, 2006; 124: 133–138 Presented at Medical Informatics Europe, Maastricht, August 2006. Barry Smith and Werner Ceusters Department of Philosophy, University at Buffalo, Buffalo NY, USA Institute for Formal Ontology and Medical Information Science, Saarbrücken, Germany
  • 462.
    Printed Documentation 456 Center ofExcellence in Bioinformatics and Life Sciences and National Center for Biomedical Ontology, University at Buffalo, Buffalo NY, USA Abstract. The Health Level 7 Reference Information Model (HL7 RIM) is lauded by its authors as ‘the foundation of healthcare interoperability’. Yet even after some 10 years of development work, the RIM is still subject to a variety of logical and ontological flaws, which has placed severe obstacles in the way of those who are called upon to develop implementations. We offer evidence that these obstacles are insurmountable and that the time has come to abandon an unworkable paradigm. Keywords: HL7, RIM, standardization, ontology, realism. 1. Preamble A message to mapmakers: highways are not painted red, rivers don’t have county lines running down the middle, and you can’t see contour lines on a mountain. [1] What follows is an exegesis and critique of the HL7 Reference Information Model (RIM). We will focus primarily on the relevant portions of [2], official codex of HL7 Version 3 (“Normative Edition 2005”), in which the RIM is asserted to be ‘credible, clear, comprehensive, concise, and consistent’, ‘universally applicable’, and ‘extremely stable’. These assertions not only contradict many statements to be found within HL7’s own internal email forums, they are also belied by the frequent revisions to which the RIM has been and is still being subjected, and by the fact that the RIM continues to be marked by major flaws (for which further documentation is provided at [3]). Such flaws include: • problems of implementation: The decision by HL7 to adopt the new RIM-based methodology was adopted already in 1996; after ten years of effort, and considerable investment in the RIM itself and in the development of associated message types, DMIMs and RMIMs, the promised benefits of interoperability remain elusive; • problems of usability in specialist domains: The RIM methodology consists in defining a set of ‘normative’ classes (Act, Role, and so on), with which are associated a rich stock Corresponding author: Barry Smith, Department of Philosophy, University at Buffalo, Buffalo NY 14260l, USA.Email: phismith@buffalo.edu; internet: http://ontology.buffalo.edu/smith. of attributes. When the RIM is applied to a new domain (for example pharmacy), one needs to select from just these pre-defined attributes, rather as if one were attempting to create manufacturing software by drawing from a store containing pre-established parts for making every conceivable manufacturable thing, from lawnmowers to hunting bows. We do not know of even one example where a methodology of this sort has been made to work successfully; • problems of scope: What are called ‘Acts’ (roughly: intentional actions) play an overwhelmingly central role in the RIM, so that of its ‘foundation classes’ only Entity (defined as: ‘A physical thing, group of physical things or an organization capable of participating in Acts, while in a role’) is left over to comprehend those things which are not Acts. How, on this basis, can the RIM deal transparently with information about, say, disease processes, drug interactions, wounds, accidents, bodily organs, and many other phenomena central to healthcare, given that the latter are neither Entities nor Acts? • problems of documentation: The RIM documentation is not only disastrously unclear, and poorly integrated with those other parts of the V3 documentation for which the RIM itself is designed to serve as backbone; it is also subject to a series of internal inconsistencies (for example in its sloppy use of terms such as ‘act’, ‘Act’, ‘Acts’, ‘action’, ‘ActClass’ ‘Act-instance’, ‘Act-object’) of a sort which should surely be avoided in the context of work on messaging standards. • problems of learnability: Can HL7 V3 be taught, and therefore engaged with and used by a wider public, given the amateurish quality of its documentation, the massive number of special cases, the frequent amendments, and the complex hurdles that must be overcome in creating a message?
  • 463.
    Informática Médica 457 • problemsof marketing: Are the grandiose marketing claims made on behalf of HL7 V3 as ‘the data standard for biomedical informatics’ justifiable, given the many still unresolved problems on the technical side? 2. Double Standards In spite of large investments in HL7-based information systems, some of them by national governments, and in spite of the now familiar difficulties encountered in creating working implementations on the basis of such investments, there is astonishingly little secondary literature on the HL7 standard itself. One consequence of the absence of evidence-based criticism from independent outsiders is the appearance of certain symptoms of intellectual inbreeding in HL7’s own literature, which is marked above all by an air of boosting selfcongratulation. We believe, against this background, that the HL7 endeavor can only benefit from forthright criticism, and it is in this spirit that our remarks are offered here. For reasons of space, we shall focus on just one set of defects, which concerns the RIM’s unsure treatment of the distinction between information about an action on the one hand and this action itself on the other. The former is what is recorded in a message or record. The latter is what occurs, for example within a hospital ward or laboratory. When challenged, RIM enthusiasts will insist that the RIM is concerned exclusively with the former – with information – and of course the very title of the RIM is in keeping with this conception. Interspersed throughout its documentation, however, we find also many references to the latter, often conveyed by means of the very same expressions. This problem is of crucial importance, given the characteristic claim advanced on behalf of the RIM that it will provide a shared, rigorous semantics for HL7 V3 messages, of a type which V2 lacked. For it shows that what the RIM in fact provides is deep confusion. As example, consider the treatment of the RIM class LivingSubject, which is defined, confusingly, as follows: A subtype of Entity representing an organism or complex animal, alive or not. (3.2.5) Examples of this class are then stated to include: ‘A person, dog, microorganism or a plant of any taxonomic group.’ From this we infer that a person, such as you or me, is an example of a LivingSubject. At the same time in 3.2.1.13 (which is, oddly, the only subsection of 3.2.1 in [2]) we are told that LivingSubjects, including persons, can occupy just two ‘states’: normal, defined simply as ‘the “typical” state’, or nullified, defined as: ‘The state representing the termination of an Entity instance that was created in error.’ Can it really be true that we are here being invited to postulate two kinds of death for human beings: normal death, and a special kind of death-through-nullification in the case of those persons who were created in error? Or is it not much rather the case that by ‘LivingSubject’ the RIM means not (as is asserted at 3.2.5) ‘mammals, birds, fishes, bacteria, parasites, fungi and viruses’ but rather information about such entities? The answer, bizarrely, is that it means both of these things; for there are in fact, co-existing side by side within its documentation, two distinct conceptions of what terms in the RIM are supposed to designate. What we shall call the information model conception of the RIM is enunciated for example in 1.1 of [2]: The Health Level Seven (HL7) Reference Information Model (RIM) is a static model of health and health care information as viewed within the scope of HL7 standards development activities. It is the combined consensus view of information from the perspective of the HL7 working group and the HL7 international affiliates. The RIM is the ultimate source from which all HL7 version 3.0 protocol specification standards draw their information-related content. The RIM, according to this first conception, is intended to provide a framework for the representation of the structures of and relationships between information that is independent of any particular technology or implementation environment. It is thus designed to support the work of database schema designers, software engineers and others by creating a single environment for messaging which can be shared by all healthcare institutions. What we shall call the reference ontology conception of the RIM can be inferred, first, from the many programmatic statements describing the RIM’s purpose, which is to facilitate consistent sharing and usage of data across multiple local contexts. For in striving to achieve this end of consistency (and thus to rectify problems affecting implementations of HL7 V2), the RIM cannot focus merely on healthcare messages themselves, as bodies of data. Rather it must provide a
  • 464.
    Printed Documentation 458 common benchmarkfor how such bodies of data are to be formulated by their senders and interpreted by their recipients. We can conceive of only one candidate benchmark for this purpose, namely the things and processes themselves within the domain of healthcare which messages are about and which are familiar to those engaged in message formulation. That this is indeed the benchmark adopted by the RIM will become clear when we examine the many passages in its documentation in which definitions and examples are provided to elucidate the meanings of its terms. Rather than distinguishing the two tasks, of information model and reference ontology, and addressing them in separation, the RIM seeks to tackle both simultaneously, through ambiguous use of language. Expressions drawn from the vocabulary of healthcare are used, alternately, both with familiar meanings (which enable the RIM to secure a necessary relation to corresponding activities in the healthcare domain) and with incompatible technical meanings (when the RIM is attempting to specify the relevant associated type of data). Thus for example ‘stopping a medication’ means both: stopping a medication and: change of state in the record of a Substance Administration Act from Active to Aborted (3.1.5). 3. ‘Objects’ According to the information model conception, the RIM, and the HL7 messages defined in its terms, are about objects in information systems – hereafter called ‘Objects’ – which ‘represent’ things and processes in reality. Thus the human being named ‘John Smith’ is represented by an Object containing John Smith’s demographic or medical data. This Object is different from John Smith himself. HL7’s Glossary defines an ‘Object’ as: An instance of a class. A part of an information system containing a collection of related data (in the form of attributes) and procedures (methods) for operating on that data. It defines an ‘Instance’ as: ‘A case or an occurrence. For example, an instance of a class is an object.’ Yet under the entry for the class ‘Person’ in the same Glossary we are told that ‘Instances of Person include: John Smith, RN, Mary Jones, MD, etc.’ For HL7, accordingly, ‘John Smith, RN’ is not the name of a human being; rather, it is the name of an Object which goes proxy for a human being in an information system. Because Objects are bodies of data, and because different data about John Smith will be contained in the different information systems involved in messaging, ‘John Smith, RN’ will refer ambiguously to many John Smith Objects. How, then, is messaging about John Smith (the human being) possible, given that senders and recipients will associate distinct John Smith Objects with each given message? This is, to be sure, a hard problem, and the HL7 community deserves some credit for having recognized its importance. The RIM can go part way towards alleviating it in the case of persons by insisting that information objects include corresponding unique identifiers such as social security numbers. Indeed the HL7 Glossary defines a ‘Person’ as a ‘single human being who … must also be uniquely identifiable through one or more legal documents (e.g. Driver’s License, Birth Certificate, etc.).’ In the ideal case, at least (which would require each institution to maintain a mapping of its own locally unique patient IDs to all the locally unique patient IDs used by the institutions it is communicating with), such identifiers could serve to bind the different Objects together in such a way that they would all become properly associated with what we would normally think of as one and the same person. But what works for Persons will in almost every case not work for Objects representing things and processes of other types (for instance tumors, epidemics, adverse reactions to drugs), since unique identifiers for the latter are almost never available under present regimes for recording healthcare data [4]. 4. ‘Acts’ The term ‘Act’ refers, within those passages in the RIM which conform to the information model interpretation, not to acts (intentional actions), but rather to associated Objects. Thus at 3.1.1 ‘Act’ is defined as meaning: ‘A record of something that is being done, has been done, can be done, or is intended or requested to be done.’ Confusingly, however, we are provided, in explication of this definition, with examples not of records but of intentional actions themselves (referred to not as ‘Acts’ but as ‘acts’): The kinds of acts that are common in health care are (1) a clinical observation, (2) an assessment of health condition (such as problems and diagnoses), (3) healthcare goals, (4) treatment services (such as medication, surgery, physical and psychological therapy), (5)
  • 465.
    Informática Médica 459 assisting, monitoringor attending, (6) training and education services to patients and their next of kin, (7) and notary services (such as advanced directives or living will), (8) editing and maintaining documents, and many others. At 3.1.14, similarly, the class PatientEncounter (a subclass of Act) is defined as ‘An interaction between a patient and care provider(s) for the purpose of providing healthcarerelated service(s).’ An instance of PatientEncounter, then, is not a record of an action, but this action itself – as is made clear by the examples provided to elucidate this definition, which include: emergency room visit, field visit, occupational therapy. The class Procedure is defined as ‘An Act whose immediate and primary outcome (post-condition) is the alteration of the physical condition of the subject’ (3.1.15), with examples: chiropractic treatment, balneotherapy, acupuncture, straightening rivers, draining swamps. The class Observation is defined as: An Act of recognizing and noting information about the subject, and whose immediate and primary outcome (post-condition) is new data about a subject. Observations often involve measurement or other elaborate methods of investigation, but may also be simply assertive statements. (3.1.13) From this we can infer, dizzyingly, that we are again dealing not with records of actions (of observing, measuring, etc.), but rather with these actions themselves, a view supported also by the RIM’s assertion, still in 3.1.13, to the effect that Observations ‘are professional acts … and as such are intentional actions’, as also by its treatment of other subclasses of Act, such as DeviceTask, SubstanceAdministration, and Supply – all of which are similarly interpretable only against the background of a reference ontology conception of the RIM and thus as standing in conflict with the RIM’s own definition of ‘Act’. When, in contrast, we turn to other subclasses of Act, for example Account, or FinancialTransaction, then we find that the corresponding definitions revert to the information model conception. We are told at 3.1.1 that, while an Act-instance ‘represents a “statement”’, ‘the Act class is this attributable statement’. We can interpret this strange language as follows: each Act-instance is a statement describing what some clinician on some occasion has heard, seen, thought, or done. The Act class is the class of such coded, attributable statements. An Act-instance is, more precisely (in 3.1.1 at least), either an attributable statement or some similar attributable use of language such as an order or request, which serves as the coded accompaniment – the record – of what takes place in reality, for example when a surgical procedure is performed. There then follows a most peculiar passage, which has been criticized already in [5]: Act as statements or speech-acts are the only representation of real world facts or processes in the HL7 RIM. The truth about the real world is constructed through a combination (and arbitration) of such attributed statements only, and there is no class in the RIM whose objects represent “objective state of affairs” or “real processes” independent from attributed statements. As such, there is no distinction between an activity and its documentation. (3.1.1, emphasis added) The italicized passage captures what we might think of as the naked essence of the confusion at the heart of the RIM between reference ontology and information model. 5. Conclusion: Can the RIM be Saved? Messaging standards are like telephone systems: they can function sensibly only if there is a large network of willing users. This means that to succeed such artifacts must be marked by clear use of language and clear documentation. The RIM documentation, as we have seen, is systematically ambiguous. What is needed, if HL7 V3 is to satisfy its need for a uniform information representation that is coherent, clear and implementable, are two separate, though of course related, artifacts, which might be called ‘Reference Ontology of the Healthcare Domain’ and ‘Model of Healthcare Information’, respectively. The former would include those categories, such as thing, process, anatomical structure, disease, infection, procedure, etc., needed to provide a compact and coherent high-level
  • 466.
    Printed Documentation 460 framework interms of which the lower-level types captured in vocabularies like SNOMED CT could be coherently organized [6]. The latter would include those categories, such as message, document, record, observation, etc., needed to specify how information about the entities that instantiate the mentioned types can be combined into meaningful units and used for further processing. HL7’s Clinical Document Architecture could then be related in an appropriate way to this Model of Healthcare Information, thereby avoiding the current counterintuitive stopgap, which forces a document to be an Act. And HL7’s Clinical Genomics Standard Specifications could similarly be related in an appropriate way to the Reference Ontology of the Healthcare Domain, thereby avoiding the no less counterintuitive current stopgap, which identifies an individual allele as a special kind of Observation. Acknowledgements: This paper was written under the auspices of the Wolfgang Paul Program of the Humboldt Foundation, the EU Network of Excellence SemanticMining, the Volkswagen Foundation, and the National Center for Biomedical Ontology (the latter funded by the National Institutes of Health through the NIH Roadmap for Medical Research). Thanks for helpful comments are due also to Thomas Beale, Walter Dierckx, Amnon Eden and Gunther Schadow, who however bear no responsibility for the positions here adopted. References [1] Kent W. Data and Reality, Bloomington IN, 2000, p. v. [2] ANSI/HL7 V3 RIM, R1-2003: RIM Version V 02-11. Membership Normative Ballot Last Published: 11/22/2005 8:05 PM. [3] http://ontology.buffalo.edu/HL7. [4] Ceusters W, Smith B. Strategies for referent tracking in Electronic Health Records, J Biomed Inform, in press. [5] Vizenor L. Actions in health care organizations: An ontological analysis. Proc MedInfo 2004, San Francisco, 1403-1407. [6] Rosse C, Kumar A, Mejino JLV, Cook DL, Detwiler LT, Smith B. A strategy for improving and integrating biomedical ontologies. Proc AMIA Symp 2005;:639-643. HIPAA Health Insurance Portability an Accountability Act (HIPAA) La primera regla de HIPAA es regular la difusión de datos el sistema de salud. A esto usualmente se lo define como Reglas de Privacidad. HIPAA adicionalmente define estándares de operación para restringir los accesos y estas reglas son conocidas como Reglas de Seguridad. El acta del 2009 conocida como HITECH toma parte de HIPAA y la actualiza para la era internet. Las normas de HIPAA acerca de Privacidad y Seguridad fueron diseñadas en 1996, recién en 2011 se comenzaron a exigir.
  • 467.
    Informática Médica 461 ANGEL nacióen 1996 y la versión 1 fue liberada en el año 1999. Los conceptos de Privacidad y Seguridad ya estaban presentes al momento en que EEUU los discutía. Cuando HIPAA fue aprobada en 1996 intentó estandarizar la facturación a un formato electrónico. La facturación ha tenido diferentes versiones desde Medicare en los 60. El formato EDI electronic data interchange inventado en 1970 y conocido como ANSI 837 se comenzó a utilizar en 1990 y hoy en día pese a ser muy anticuado sigue vigente. Los esfuerzos para actualizarlo fallaron. ¿Es EEUU un modelo a seguir? EDI Electronic Data Interchange EDI está vinculado con el bloqueo de Berlín en la guerra fría, y el uso de teletipos militares. EDI luego fue adoptado por la industria automotriz y es temporalmente muy, muy anterior al HTML o XML. Hablamos de tasas de transferencia de datos de modems de 300 baudios. No importa en este momento hablar de un protocolo histórico, si es importante señalar que HIPAA dispuso el uso del protocolo X12 que es parte de EDI. El centro de todo es la facturación. La estructura de X12 y otro formatos EDI es conceptualmente el siguiente. Cabecera Paciente Factura Componente de la factura Componente de la factura Cierre Paciente Cierre Mensaje Los cambios se basan en los delimitadores utilizados en los mensajes. HL7 v.2 es otro formato EDI
  • 468.
    Printed Documentation 462 X12 esun estándar muy poco utilizado en su formato puro. Si existen muchas derivaciones realizadas por los interesados afinando el uso a sus necesidades. Es decir es un estándar que cada uno usa como le parece más conveniente y como consecuencia no necesariamente se entienden entre todos ellos. Solamente se pretende que se entiendan las dos puntas de receptor y transmisor que se han puesto de acuerdo en la transmisión. HITECH Health Information Technology for Economic and Clinical Health (HITECH) Se denomina de HITECH al acta de estímulo de la economía aprobada por el Congreso de EEUU para solventar el uso de tecnología por parte de Medicos y hospitales. "Meaningful Use" son 25 reglas sobre las cuales se debe certificar un software para que el usuario pueda obtener un estímulo económico por informatizarse. ANGEL cumple hoy con las 25 reglas definidas por EEUU. A partir de la traducción al inglés, presentaremos el software para certificación en dicho pais. Conceptos básicos sobre las reglas definidas. (Solamente se mencionan los títulos de cada guideline) Guideline # 1 Peticiones de procedimientos. Guideline # 2 Alergia a medicamentos. Guideline # 3 Prescripción electrónica. Guideline # 4 Datos demográficos. Guideline # 5 Lista de Problemas. Guideline # 6 Lista de Medicamentos. Guideline # 7 Alergias. Guideline # 8 Signos vitales. Guideline # 9 Fumador. Guideline # 10 Reglas para Decisón. Guideline # 11 Reportes sobre calidad en atención ambulatoria Guideline # 12
  • 469.
    Informática Médica 463 Patient electronicdata portal Acceso al paciente sobre su H.C. (parcial) Guideline # 13 Resumen de visita para el paciente Guideline # 14 Capacidad de intercambiar información clínica Guideline # 15 Protección de datos Guideline # 16 Selección de medicamentos utilizando un vademecum. Guideline # 17 Resultados de Laboratorio Guideline # 18 Reportes con listas de pacientes, con inclusión de condiciones. Guideline # 19 Recordatorios Guideline # 20 Información de datos de la H.C. al paciente. Guideline # 21 Educación sobre salud. Guideline # 22 Reconciliación de la medicación prescripta en diferentes institucines. Guideline # 23 Resumen de cuidados Guideline # 24 Registro de inmunizaciones. Guideline # 25 Información a entidades gubernamentales sobre patologías de información obligatoria. Ontología SNOMED CT Systematized Nomenclature o Medicine - Clinical Terms ONTOLOGÍA en una forma muy simple puede interpretarse como un diccionario. También podemos definirlo como una forma de organizar el conocimiento.
  • 470.
    Printed Documentation 464 SNOMED tienecopyright, su uso implica el pago de licencias. SNOMED fue desarrollado por el Colegio Americano de Patólogos. En 1997 fue transferido al International Health Terminology Standards Development Organization IHTSDO. El uso gratuito de SNOMED está restringido a los paises miembros y aquellos paises que el Banco mundial define como paises pobres . Cada uno puede vender o regalar su trabajo como le parezca conveniente. Pero no sean hipócritas, regalarlo en los paises pobres es como regalar televisores donde no hay electricidad. No nos molesta que lucren con su trabajo, nos irrita la hipocresía. Este niño puede usar SNOMED gratuitamente, probablemente tiene una notebook escondida. Ejemplo SNOMED. Un paciente sufre una quemadura de segundo grado en su pie izquierdo. El concepto tiene un ID o código Además tiene un nombre completo como quemadura de segundo grado en el pie. El código tiene además ciertas relaciones como quemadura en la pierna, y otra daño en el pie
  • 471.
    Informática Médica 465 Existen morfologíasasociadas como quemadura de segundo grado y en el sitio encontraremos piel del pie. SNOMED utiliza un complejo método de codificación. Cada número llamado SNOMED CT identifier o SCTID tiene una estructura que puede ser utilizada en un sistema computarizado para obtener todas las relaciones creadas sobre el identificador. Existen libros y cursos sobre SNOMED, solamente mencionamos esto como referencia para que el usuario que desee profundizar sepa sobre la existencia del tema. A nuestra problemática SNOMED sirve para que interactuando con otro sistema al mencionar un identificador, el otro sistema sepa exactamente a que nos referimos. Consideraciones: INTEROPERABILIDAD supone que existen dos o más aplicaciones de salud. ¿Cuántas aplicaciones tiene Ud. en su institución? SNOMED no es gratuito, implica el pago de un derecho u$s 500.- anuales se le paga a IHTSDO. Si decidieramos incluir SNOMED en ANGEL deberíamos pagar ANUALMENTE u$s 50.000.000.- a IHTSDO. ANGEL está en condiciones de incorporar SNOMED, pero no vemos el propósito de hacernos cargo del pago a IHTSDO de los royalties de uso, por lo cual NO DISTRIBUIREMOS SNOMED. Si Ud. desea incorporarlo a ANGEL y pagar los royalties correspondientes a la empresa que los comercializa, contáctenos para ofrecerle el servicio de incorporación de SNOMED. Repetimos Ud. debería pagar a IHTSDO 500 u$s por año, no a nosotros, a la empresa americana que lo comercializa. Nosotros no tenemos absolutamente ninguna relación con IHTSDO. UMLS Unified Medical Language System Es mantenido por la National Library of Medicine. El corazón de UMLS es su metathesaurus. Su metathesaurus incluye conceptos semánticos que pueden mapearse hacia otros sistemas ontológicos. Hay 2 millones de conceptos en UMLS y se mapean hacia otros 200 sistemas ontológicos. La licencia de UMLS depende de otros sistemas ontológicos. En cada caso concreto Ud. debe ir a las fuentes. No es de uso libre y gratuito. Dependiendo de que parte utilice deberá abonar los royalties a las organizaciones que correspondan.
  • 472.
    Printed Documentation 466 ANGEL noincluye bases con copyright paga. Si Ud. quiere incluirlas por su cuenta y a su costo puede consultarnos. CIE, ICD-CM, CPT Codificación Internacional de Enfermedades generada por la OMS. CIE es de la OMS y tiene copyright. CIE es un sistema ontológico de enfermedades aunque en realidad contiene causas de accidentes, síntomas y signos, por lo cual en muchas ocasiones prefiere definírselo como diagnósticos. El CIE o ICD (sigla en inglés) no es usado en EEUU en lugar de ello se utilizar el ICD-CM que implica "Clinical Modification" porque esencialmente está creado para el propósito de facturación. El ICD-CM es mantenido por el CDC Center for Disease Control. La facturación en EEUU está compuesta por los CPT (listado de procedimientos de la American Medical Asociation) y la justificación del procedimiento por el ICD-CM. Los CPT tampoco son sistemas ontológicos gratuitos, Ud. debe pagar royalties a la AMA (EEUU) u$s 300.- por año y por máquina. La combinación de los dos sistemas ontológicos constituye el sistema ontológico de facturación. Los CPT son obligatorios según la HIPAA, el uso de los CPT siempre requieren el pago de royalties a la AMA (EEUU). Se han realizado planteos judiciales por el hecho de subordinar la facturación al uso de los CPT y en EEUU no se hizo lugar a la demanda de manera que toda facturación le paga royalties a la AMA. LOINC Laboratoy Observation Identifier Names and Codes. LOINC tiene copyright, pero su uso es GRATUITO. Los códigos de LOINC están incorporados en ANGEL. La base de datos tiene registros representando observaciones clínicas y resultados de laboratorio incluyendo química, toxicología, serología y otras variables clínicas. LOINC también es utilizado por el CDC y el Departamento de Veteranos de Guerra, y también está considerado dentro de HIPAA. Los equipos de laboratorio, que hemos registrado no trabajan con LOINC, de manera que debemos hacer la conversión, cosa que realiza LISA. LOINC es gratuito, es como nosotros entendemos que deberían desarrollarse lo estándares, y no someter el desarrollo de la salud a pagar derechos a instituciones de EEUU.
  • 473.
    Informática Médica 467 CPT Common ProceduralCodes. Aunque en realidad el nombre completo es Healthcare Common Procedural Coding System (HCPCS). Son controlados por la AMA (de EEUU), su uso está limitado por el pago de licencias en cada puesto de trabajo. Utilizar los CPT cuesta u$s 300.- por año. Se paga por cada máquina donde se instalen los datos. CDT Code Dental Procedures. Es equivalente a los CPT pero es manejado por la American Dental Association. No tenemos el precio que se debe pagar por año, podemos estimar que es el mismo que se paga a la AMA (EEUU) NDC Es mantenido por la FDA y se trata de una lista de medicamentos. Las bases de datos de medicamentos conteniendo interacciones, formas de suministro y absorción, metabolización, etc. son pagas y muy costosas para las instituciones de latinoamérica. ANGEL no incluye bases con copyright pagas. Si Ud. quiere incluirlas por su cuenta y a su costo puede consultarnos. HCPCS Son un conjunto de códigos utilizados con frecuencia. Significa Healthcare Common Procedure Coding System, es mantenido por Medicare y Medicaid. Se pueden pensar como un suplemento de los CPT, para propósitos prácticos y de facturación. Puede considerarlo como un equivalente a favoritos o preferidos. NCCI National Correct Coding Initiative es mantenido por Medicare. Es un conjunto de datos que permite incluir reglas de auditoría.
  • 474.
    Printed Documentation 468 Establece relacionesentre códigos de facturación excluyentes y otra base que vincula combinaciones de códigos que son medicamente no combinables. El uso permite detectar errores conceptuales en la facturación. En una auditoría permite detectar fraudes. Formatos DICOM Digital Imaging an Communications Nace como un estándar de hecho. Todos los fabricantes de equipos coinciden en utilizar este formato. DICOM es indiscutible, es el formato generalizado y aceptado. Muchos médicos aficionados a sistemas insisten en incorporar archivos JPG o GIF o PNG en la Historia Clínica. Los formatos JPG y GIF reducen la información de la imagen original. NO pueden utilizarse esos formatos para diagnóstico. La norma DICOM NO especifica los detalles de la implementación, tampoco el procedimiento de validación y prueba para evaluar un equipo. DICOM es, por su generalización, el estándar más sólido que existe en informática médica. Esto no significa que es enchufar y usar. Enchufar y usar NO EXISTE en informática médica, es un concepto que los vendedores utilizan, pero la interoperabilidad siempre necesita tareas de adaptación. Interoperar significa que Ud. debe tener por lo menos dos sistemas. ¿Cuántos tiene Ud. en su organización? CCR, CCD Continuity of Care Record
  • 475.
    Informática Médica 469 CCR comenzóen 2003, el corazón de su existencia radica en los problemas de HL7 v.2 que es un protocolo de mensajes y nunca fue creado para transferir una Historia Clínica. CCR surge como reacción a los problemas de HL7. En respuesta de la popularidad del CCR, HL7 comenzó a crear un nuevo estándar CCD (Continuity of Care Document) que sería una extensión del CCR hasta que HL7 crea el CDA también basado en XML. Si bien CCD era una extensión del CCR, se convirtieron en competidores. Posteriormente HITSP anunció su soporte para HL7 y CCD sobre CCR. La elección de CCD sobre CCR es considerada una lucha política por obtener la supremacía desde HL7, y nadie lo considera como una opción técnicamente superior, es simplemente una lucha de poderes. CCR es mucho más limpio y simple como protocolo. CCD tiene muchas más características que se incluyeron para conformar a todos, aunque ninguno use el todo sino partes. Para conformar a los miembros de un Comité se debe dar cabida a todas las peticiones porque sino nada se obtiene. Por ello CCD es lo que es. Y por otro lado HL7 tiene más poder para hacer lobby que la AAFP. AAFP American Academy of Family Physicians. CCR fue trabajado por la AAFP dentro de la ASTM o American Society for Testing and Materials. Observe las fechas, nosotros ya estábamos trabajando exclusivamente con XML cuando ellos discutían qué hacer. CDA El corazón de HL7 v.3 es el RIM o Reference Implementation Model. El RIM describe cómo una entidad que tiene un rol puede actuar con otras entidades. RIM no es exclusivo de salud, es un modelo que puede utilizarse en muchas ocasiones y no necesariamente de salud. ANGEL utiliza RIM para eventos de Desarrollo Humano y para la H.C.. Estamos en condiciones de utilizarlo también en Educación, Seguridad y Actividad Económica. ANGEL tiene un alcance que Ud. no imagina.
  • 476.
    Printed Documentation 470 Algunas delas críticas que se le formulan a HL7 v3 es que es tan abstracto que no tiene uso o impacto en la realidad para ser considerado útil. RIM es una forma de representar un modelo. Las críticas que se le formulan a HL7 por la forma en que utilizó el RIM son importantes. No se cuestiona el RIM sino la forma en que se propone en HL7. Lea esto. Adelantamos aquí nuestra opinión. No es malo, pero no es la solución de nada. Ejemplo HL7 v3 indica: Debe identificar al paciente. De acuerdo, pero no le dice cómo. De hecho no puede decirlo porque en cada pais sería diferente. Entonces, estamos de acuerdo, identifiquemos al paciente, pero en la práctica, no me dijo absolutamente nada útil. Si estoy comenzando a desarrollar, es una guía. Si no he considerado el tema, debería hacerlo. Los sistemas maduros, ya han resuelto el tema ajustándose a la realidad que desean informatizar. En RIM hay 6 objetos básicos. Tenemos Eventos, Roles y Entidades que pueden conectarse mediante relaciones y participación. La columna vertebral de un RIM (recuerde que no es exclusivo de salud) es que todo puede ser modelado por una Entidad en un Rol que está participando en un Evento. La forma en que HL7 implementa los RIM es más que cuestionable. En ANGEL hay un Entidad (usuario) con un Rol, que participa de un Evento vinculado a otra Entidad (paciente). HL7 v.3 surge en el 2006, el mismo esquema lo estábamos utilizando en el año 2000. Si, nosotros lo usábamos años antes. Los consensos sólo se logran cuando muchos se ponen de acuerdo. Por su naturaleza es lógico que el desarrollo de un consenso sea mucho más lento que una acción individual. En sistemas, todos tratamos de avanzar muy rápido porque la
  • 477.
    Informática Médica 471 tecnología nosempuja. El consenso ratificó nuestro pensamiento y nos coloca en la punta más avanzada. Si nos hubiéramos equivocado estaríamos terminados. Son los riesgos de marcar el rumbo. CDA define tres niveles, que se llaman como interoperabilidad semántica. Nivel 1: Texto libre e imágenes dentro de un XML. Ud. incluso podría escanear un documento e incorporarlo en el XML. Nivel 2: Incluye que el contenido sea marcado en forma muy similar al conocido HTML Nivel 3: El contenido marcado debe ser codificado utilizando códigos comunes. ANGEL siempre ha utilizado XML desde su creación en el año 2000. El marcado de los datos es su naturaleza. Los conceptos marcados están codificados. (ver ampliación conceptos de Ontologías) EN13606 EN13606 - concepto Las meta de la norma EN13606 es definir una estructura de información estable y rigurosa para comunicar partes de la historia clínica electrónica (HCE) de un único sujeto de atención (paciente). Esto es, para soportar la interoperabilidad de sistemas y componentes que necesitan comunicarse (acceder, transferir, modificar o añadir) datos de HCE via mensajes electrónicos o como objetos distribuidos: • Conservando el significado clínico original pretendido por el autor. • Reflejando la confidenciabilidad de los datos como era pretendida por el autor y el paciente. Sería imposible exponer una norma tan amplia y tal como señalamos no es el propósito, sino simplemente señalar su existencia para unificar también el lenguaje que se utiliza en la materia. A nuestro criterio los puntos más importantes de la norma se vinculan con la definición de los arquetipos. Los arquetipos son las variables que componen la Historia Clínica.
  • 478.
    Printed Documentation 472 Estos arquetiposse presentan al usuario como pantallas donde se agrupan y validan los arquetipos. Esas pantallas podemos definirlas como templates. Si Ud. conoce ANGEL le resultará familiar los conceptos, cuando Ud. completa el peso de una persona está completando un arquetipo. Ud. habrá notado que el peso está en distintas fichas o pantallas esos son los templates. Cuando Ud. actualiza un arquetipo en un template habrá observado que también se modifica en otro template, esto es consecuencia de que los arquetipos son únicos y son representados en distintos templates. Evolución de la norma Previamente a su aprobación se publicó un documento en cuatro partes (1999-2000) La EN13606 surge porque HL7 simplemente no resolvía el tema de la interoperabilidad. En el 2002 se realiza el primer cambio importante que es el uso de la "metodología de arquetipos" La participación de Australia toma gran importancia en la evolución. El alcance de la EN13606 es para el intercambio de extractos de EHR, no para un EHR completo. EHR Electronic Health Record. La norma no provee información sobre el contenido de un sistema completo. Tampoco responde adecuadamente a una identificación de versiones, no tiene especificaciones completas de un EHR. Debe entenderse la misma como un " Mínimo común denominador". Debe entenderse como un "mínimo común denominador" que es el concepto mismo de una norma de estandarización. No es una solución en si misma. No es enchufar y andar. No busque vendedores de espejitos de colores, el tema no da para improvisados. ¿Cuántas aplicaciones tiene Ud. en su institución? ¿Con cuántas instituciones comparte datos? ¿Es esto el centro de su actividad? ¿Conoce qué es ANGEL 4 ?
  • 479.
    Informática Médica 473 EN13606 ysu relación con HL7 Algunos entienden que la relación es la siguiente: EN13606 es un estándar apropiado para intercambiar y compartir EXTRACTOS de EHR entre distintos sistemas. HL7 CDA puede ser apropiado y coexistir dentro del EXTRACTO de EHR que la EN13606 trata de estandarizar. Recién en el año 2010 / 2011 se produjeron acercamientos para que HL7 y openEHR comiencen a colaborar. Aún no existen normas para estandarizar el intercambio entre distintos nodos que utilicen la EN13606 o HL7 CDA. ¿Sabe Ud. qué es ANGEL 4?.
  • 480.
    Printed Documentation 474 Tecnología Tecnología Un conceptobásico. WEB e INTERNET no son sinónimos INTERNET y WEB, no son sinónimos. WEB se refiere solamente a las páginas web. El mail corre en internet. El chat corre en internet. La descarga de archivos corre en internet. Las páginas web que se ven en un browser son una parte de INTERNET. Entonces ANGEL trabaja sobre INTERNET si se desea, o sobre una INTRANET si se desea, y trabaja en la nube en INTERNET si se desea. Los browsers son programas para ver páginas web Ejemplos de browsers: Internet Explorer Mozilla Chrome Existe una moda que se divulga desde hace unos años y que en estos momentos algunos comienzan a cuestionar porque como todas las modas son estupideces repetidas por muchos. Esta moda dice o decía que todas las aplicaciones debían ser WEB, es decir que se ejecutaran en un browser. Las aplicaciones WEB son una herramienta que sirve para determinados problemas. Nunca puede considerarse a las aplicaciones WEB como la solución de todo. Las aplicaciones de salud son críticas. Deben funcionar siempre. Dejan de funcionar y matamos a alguien. Una aplicación crítica no puede tener partes fuera del control del desarrollador. Durante años hemos desarrollado aplicaciones WEB, Ud. puede ver un manual de esas aplicaciones en www.manual.connmed.com.ar
  • 481.
    Informática Médica 475 No renegamosde esa tecnología, pero la usamos donde corresponde. Después de ver el material que le indicamos se dará cuenta que manejamos el tema con profundidad. Además esas aplicaciones las creamos hace más de 10 años. Si, la web2 ya existía desde el 2000 solamente que no estaba de moda y no tenía un nombre propio. Bien, con cierta frecuencia nos encontramos que dejan de funcionar. "¿Cómo, si hace 2 años que funciona perfecto?" "¿Alguien modificó algo?" "No, simplemente Microsoft actualizó el Internet Explorer." "Bueno hay que revisar el código de todo para encontrar que cosa ahora Microsoft no soporta." A veces es cuestión de cambiar tres palabras, o una coma. El problema es encontrarlas y volver a probar todo para estar seguros de que no quedo nada sin funcionar. Las que mencionamos como ejemplos NO son aplicaciones CRITICAS, y si dejan de funcionar un par de días, no ocurre absolutamente nada. Si se tratará de la vida de un paciente o la administración de un Hospital sin papeles. ¿Qué cree que ocurriría? Ese es el concepto de una aplicación crítica. Bien, alguno dirá, si se trabaja con estándares eso no ocurre. Falso, Microsoft se especializa en participar en un estándar y luego por introducir una innovación lo abandona. Este manual que Ud. está leyendo fue realizado con estándares muy básicos y en Chrome no funcionaba, y en Mozilla se cortaban las pantallas. Apartarse de los estándares no es privativo de Microsoft, los otros grandes también lo hacen. Y la pregunta es: ¿Debe Ud. utilizar un sistema que puede dejar de funcionar mañana y durante unos días porque a alguien se le ocurrió modificar el browser? Ud. NO controla el browser. Entonces tampoco controla su software de salud Esta es una de las razones por la cual ANGEL no será una página web. ANGEL trabaja en INTERNET, pero No es una web. WEB e INTERNET no son sinónimos. Tecnologia INTERNET y WEB, no son sinónimos. Tenemos un amigo responsable de sistemas en Castilla otra comunidad española y le preguntamos.
  • 482.
    Printed Documentation 476 "¿Por quéno hicieron una aplicación web?" "Porque la red no es tan confiable como para montar una aplicación crítica." Estamos hablando de España, en realidad de comunidades españolas que la distancia máxima desde un centro hasta la periferia no supera los 150 km. Ubíquese en Colombia, donde termina la cordillera de los Andes. Es decir que además de tener cientos de kilómetros, tiene un conjunto de montañas en el medio. Ubíquese en Chile, los miles de kilómetros que tiene su geografía. Imagínese las poblaciones del Perú sobre la cuenca del rio Napo. Los que vivimos en latinoamérica sabemos que las comunicaciones no son lo mismo que en España. Y aún así en Castilla que tiene una infraestructura de comunicaciones muchísimo más sólida que la nuestra, no se atreven a tener una aplicación crítica en un solo servidor centralizando todo. Las aplicaciones WEB son una herramienta que sirve para determinados problemas. Nunca puede considerarse a las aplicaciones WEB como la solución de todo. Algunos defienden su postura diciendo que el servidor tiene conexiones redundantes, y son de alta disponibilidad. Conexiones redundantes significa que tiene distintos proveedores que le dan servicio, si uno se cae el otro no debería caerse. Si, es cierto. Pero el sistema de salud no es solamente el servidor en una ciudad de millones de habitantes. El sistema de salud llega hasta el consultorio más aislado que pueda imaginar. El Dr. SanEjemplo en un consultorio en Itaipú no tiene una conección redundante, tiene una sola y funciona de a ratos. Estamos hablando de personas que pueden morir por la aplicación de una vacuna a la que son alérgicos. Eso es información crítica. La WEB no puede garantizar que la información estará disponible en LA QUIACA(Jujuy/Argentina), ITAIPU(Paraguay), ATACAMA(Chile), la cuenca del RIO NAPO(Perú), FLORENCIA (Caquetá/Colombia). Si, tenemos la solución. ¿Sabe Ud. qué es ANGEL 4?. Tecnología 3 ¿Qué es la latencia?
  • 483.
    Informática Médica 477 Latencia sellama a la demora que existe en una aplicación en conectarse con el servidor y obtener una respuesta. INTERNET y WEB, no son sinónimos. Ud. controla su servidor. Ud. controla su cliente. Ud. NO controla la cantidad de usuarios simultáneos que se encuentran en INTERNET en determinado momento. En las horas pico de uso de INTERNET, las conexiones se hacen más lentas. Es público y notorio cualquiera se da cuenta de ello. Si su aplicación está subordinada a la hora pico, Ud está condenado al fracaso. El médico accede a la base para leer los diagnósticos posibles, luego accede a leer el vademecum, luego selecciona el contenido de otra variable. Refresca las pantallas. Todos esos tiempos súmelos y entenderá la razón por la cual los médicos odian a los sistemas. Si, tenemos la solución. ¿Sabe Ud. qué es ANGEL 4?. Tecnologia 4 Decision Support System Un requerimiento que solicitan los EEUU para la certificación de un software de salud es la integración con un sistema de soporte de decisiones. Esto implica qué como mínimo el sistema debe reconocer la existencia de alergias, y verificar la prescripción con las alergias del paciente, también implica que debe avisar sobre las interacciones medicamentosas. El sistema debe revisar las dosis que se prescriben, que se producen en Farmacia y que se suministran al paciente. El mismo concepto se refiere a las procedimientos que se realizan que deben ser concordantes con la edad y el sexo del paciente asi como la concordancia con los diagnósticos. ¿Sabe Ud. qué es ANGEL 4?. ¿Es EEUU un modelo a seguir?
  • 484.
    Printed Documentation 478 La situaciónactual de EEUU fue definida en conferencias del Dr. Mosley quien es uno de los autores de la reforma Obama. Mosley señaló en diversas oportunidades que su pais pierde el 10% de su presupuesto en salud en DATA-ENTRY , es decir en personas que vuelcan los registros en papel a sistemas de información. El 10% del presupuesto se gasta en personas que tipean papeles a sistemas de facturación. Paralelamente el 15% de la población no tiene ninguna cobertura. Cuando hablamos de sistemas de información en EEUU se refieren esencialmente a sistemas con funcionalidades de FACTURACIÓN, no software de gestión de salud. La gestión de las instituciones se realiza con sistemas contables, no sistemas específicos de gestión de salud. Otro 10% del presupuesto se pierde en fraudes. Esta apreciación fue directamente suministrada en la conferencia brindada por el Dr. Mosley en Diciembre de 2009. Si EEUU eliminara los fraudes y terminara con los papeles, recuperaría el 20% perdido del presupuesto. En consecuencia podría cuidar al 15% de la población que hoy no puede ir al médico. Los principales puntos de la solución propuesta por el plan Obama serán presentadas en otra oportunidad. Una pequeña referencia a lo que acontece en latinoamérica. Perú tiene un sistema contable unificado (ESSALUD). Esencialmente es un sistema de contabilidad, pero está marcando un camino hacia la centralización de la información de gestión. Tienen dificultades, pero marca un concepto, las decisiones de política sanitaria requieren información de todo el sistema de salud. Paraguay está considerando la unificación del software de gestión de salud mediante la integración de la totalidad de la información de los hospitales del IPS bajo un sistema único. También tienen dificultades. Si, les lleva tiempo y trabajo avanzar, pero sin información no hay gestión y están en camino. Colombia por ley ha definido la necesidad de una H.C. única. Son muy importantes la unificación de la información de la facturación en medicamentos y procedimientos conocidos como RIPS. Gran Bretaña que tiene un sistema de salud unificado y público inició la creación de un sistema de información nacional. Se invirtieron 24.000 millones de dólares y fracasaron, pero vuelven a intentarlo. Recomendamos la lectura del análisis que se realizó sobre el fracaso británico emitido por un comité de expertos independientes y también la multa que se le impondría a la consultora ACCENTURE como responsables parciales del fracaso. Dicha multa de 1.000 millones de Libras fue perdonada para evitar que la empresa quebrara. ACCENTURE sigue asesorando sobre salud, si le tocan el timbre y le ofrecen servicio, salga corriendo. Click aquí para leer el artículo.
  • 485.
    Informática Médica 479 EEUU NOQUIERE lograr un sistema de información centralizada en salud. Es contrario a sus conceptos de privacidad, por lo cual NO PERSIGUE ese objetivo. En EEUU la gente está muy preocupada por todo lo concerniente a su privacidad y el acceso a los datos de salud por parte de cualquier gobierno. Ellos definen a sistemas de salud imperantes en latinoamérica como MEDICINA SOCIALIZADA. El término socializada tiene implicancias muy negativas en todo pensamiento de EEUU. Existe incluso una convicción extrema pero bastante generalizada que mencionamos aunque parezca totalmente ridículo a nuestro pensamiento. Esta convicción se expresa con la idea de que la identificación única de cada ciudadano es una de las profecías del Libro de las Revelaciones de la Biblia, y por ello hasta una señal sobre el fin del mundo. EEUU no camina hacia un sistema único. Nunca ha sido su objetivo, ni en las más extremas intenciones de los más reformistas, nadie se ha atrevido a formular una hipótesis de integración del sistema de salud. Si Ud. trata de explicarle el sistema de salud latinoamericano a un estadounidense verá su cara de sorpresa y como le preguntará dos y tres veces si es cierto que el gobierno da salud gratuitamente. Ni la reforma OBAMA plantea eso. Las entidades más importantes en HL7 son de EEUU y su visión del problema es totalmente diferente al nuestro. En EEUU el 80 % de los eventos de salud se realizan en instituciones con internación. En latinoamérica no hay datos, pero el modelo de la Atención Primaria no se realiza en lugares con internación sino solamente ambulatorio. La estructura organizativa de la salud en EEUU es diferente a la de toda latinoamérica. En EEUU la atención se realiza en grandes instituciones, en latinoamérica en muchas y pequeñas instituciones en la mayoría de los casos sin internación. Las grandes instituciones de EEUU tienen centros de cómputos con grandes capacidades. En latinoamérica los Centros de Atención Primaria no tienen, ni pueden tener centros de cómputos. A EEUU no le interesa tener datos centralizados, ni siquiera les interesa compartir datos entre ellos. Los pacientes son clientes y nadie comparte el dato de un cliente. En una organización del sistema de salud como la de nuestros paises en donde los eventos se realizan en distintos niveles
  • 486.
    Printed Documentation 480 ES NECESARIOCENTRALIZAR Y COMPARTIR DATOS. Los modelos organizativos SON DISTINTOS, los requerimientos informáticos siempre son consecuencia de la organización. SISTEMAS sirve a la organización y no al revés. Aprender y respetar lo que hacen en EEUU es útil. Seguirlos porque están al norte no es argumento válido. Conclusiones LA NORMALIZACIÓN DE LOS DATOS. El primer punto que vamos a señalar es el concepto de la necesidad de que los datos estén normalizados. ¿Qué queremos decir? Si necesitamos registrar la edad y un usuario la define en meses, otro en años, otro en horas, otro en eones, otro en lustros, nunca podríamos decir que edad tiene el individuo al momento del evento que se registra. Ponemos un ejemplo muy básico y simple para que el concepto quede claro. Multiplique esto por cada variable que desee registrar en una Historia Clínica. Cada uno escribe las cosas como quiere, en cualquier orden, en cualquier lugar. Piense ahora en miles de documentos de texto de los cuales Ud. necesita saber quienes toman ampicilina, y tienen diabetes. Y cada evento puede ser registrado o no, según el criterio del profesional de salud, y colocando "n" formas de escribir el concepto. Un sistema de información solamente existe con DATOS NORMALIZADOS. Un texto NO ES UN SISTEMA INFORMÁTICO DE SALUD. Llámelo como quiera, pero no es un sistema. CDA, CCD, CCR Todos los formatos terminan en una única conclusión XML. No tenemos nada que discutir en este punto, ya estabamos allí cuando ellos llegaron. Recuerde, un consenso es mucho más lento que una acción individual.
  • 487.
    Informática Médica 481 Todos losautos tienen forma de huevo porque es la forma más aerodinámica y eficiente. Todos llegan a XML porque es el formato más apropiado para el tema. No hay misterio, quien se introduzca en el tema con seriedad verá que es el mejor formato, no porque lo diga HL7 sino porque simplemente lo es. Igual todo termina en un XML. Y la pregunta que queda pendiente es, Si ya existe un trabajo profundo completo y masivo en el desarrollo de XML y además GRATUITO ¿Para que reinventar la rueda? El pago de patentes o regalías
  • 488.
    Printed Documentation 482 Tal comoexplicaramos previamente el uso de SNOMED implica el pago de u$s 500.- por cada máquina que lo usa, en Argentina implicaría el pago de u$s 50.000.000.- por año (solamente el uso en Argentina) No decimos que SNOMED deba ser gratuito, es trabajo realizado por gente que puso su esfuerzo en crear su existencia. Es un trabajo y la Academia Americana de Patólogos tiene el derecho de hacer con ello lo que desee. Nadie puede cuestionar sus políticas, no tenemos derecho a decidir sobre el trabajo de otros. Si. Cuestionamos la hipocresía de dejarlo gratis para los paises pobres porque esos paises no tiene ni comida, con lo cual es lo mismo que regalar un televisor a alguien que no tiene electricidad, es hipócrita. Si. Cuestionamos a la OMS porque este tipo de aportes debería ser liderado por un organismo mundial y dejarlo gratis para todo la humanidad. Existen rumores que el mismo rumbo sobre el pago de derechos sería la política de HL7. Nuevamente, es trabajo realizado por gente que puso su esfuerzo, pueden hacer con ello lo que quieran y es correcto. Lo que no estamos de acuerdo es que nos enrolemos todos detrás de una propuesta útil, pero con limitaciones y que aceptemos que debemos pagar por el uso de un protocolo cuando podríamos utilizar directamente XML que es exactamente lo mismo pero gratuito, más evolucionado, y mucho más consistente. Las leyes y la informática Es sabido por todos que los legisladores de todos los paises son capaces de aprobar cualquier proyecto, porque las leyes son negociaciones entre ellos para defender intereses sectoriales. "Yo te voto en esta, si vos me votas en la otra". Lamentable pero cierto. En la legislación uruguaya se ha introducido dentro de la norma que la transferencia de Historias Clínicas debe hacerse con el protocolo HL7. Un absurdo absoluto y un error legislativo imperdonable. Una ley puede decir "la transmisión de datos deberá respetar las reglas del arte, utilizando los estándares más apropiados", pero de ninguna manera puede adherir a NINGÚN estándar, y no nos referimos a salud, en ningún caso puede atarse a normas técnicas. Primer problema: Uruguay ha resignado su soberanía dado que la forma en que se transmiten las Historias Clínicas será regulado por una entidad extranjera.(Advierta que esto es aplicable no solamente a salud sino a cualquier cosa que se regule de esta manera) Segundo problema: Las leyes solamente se modifican por el Congreso, si mañana y tal como señalamos se encuentra un estándar mejor, la ley sigue atando las comunicaciones a una norma superada. Tercer problema: Las bondades de HL7 son por lo menos cuestionables, también podría considerarse el estándar de la EN13606 u otro creado en la comunidad latinoamericana. Cuarto problema: Si el día de mañana HL7 comienza a cobrar licencias por el uso de su protocolo, Uruguay deberá pagar a una entidad extranjera regalías, que tomando como ejemplo SNOMED alcanzan 50 millones de dólares anuales. ANGEL es compatible con los dos estándares, la verdad nos da lo mismo, pero la ley es incorrecta desde un punto de vista estricto de la ciencia jurídica.
  • 489.
    Informática Médica 483 La leyde HABEAS DATA en Argentina. Si la ley uruguaya es cuestionable, la ley de protección de datos personales en Argentina es una absoluta payasada. No vamos a hacer el relato de lo que pensaron los levantamanos-automáticos (diputados y senadores), vamos directo a un ejemplo: Llamamos por teléfono a la entidad que depende del Poder Judicial y formulamos esta pregunta: "Buenos días" "Señorita, yo tengo un almacén y en una libreta registro los datos de mis clientes y cuanto me deben" "Debo registrar la base en vuestra organización" Esto es textual, consultamos por la "libreta del almacenero". Respuesta de la señorita: "Definitivamente" No hemos exagerado ni una letra, esta conversación fue real. La norma indica que Ud. debe pagar en función de la cantidad de registros que tiene. También deberíamos pagar por la guía telefónica que tenemos en nuestra casa. La ley indica que cualquier base de datos sin importar el soporte debe ser registrada y fiscalizada. Al ser la libreta del almacenero un registro de datos y que los mismos se hallan en el soporte papel, la misma debe ser registrada y fiscalizada. Existen jurístas que dicen que esto aplica solamente a datos sensibles. Sin embargo la doctrina no puede corregir la ley. Lo que opine un jurista es su opinión, pero eso no salva el disparate que está incluído en la legislación argentina. La Historia Clínica está cubierta por el secreto profesional desde que existe la profesión médica, eventualmente debería existir una ley apropiada para este tema que cubriera aspectos como la urgencia y el acceso por familiares o la definición del acceso a la H.C. tratándose de niños o enfermedades mentales en donde el paciente no tiene una voluntad jurídica válida. En ANGEL 4 el paciente puede definir las condiciones en que terceros pueden leer su Historia Clínica. El paciente es uno de los dueños de sus datos. Oportunamente nos extenderemos sobre el tema, que ha sido objeto de largas discusiones éticas y prácticas.
  • 491.
    485 Cambios por versión Cambiospor versión Como muchos de nuestros usuarios han leído el manual hemos introducido este capítulo en el mismo para que puedan buscar los cambios introducidos por versiones de manera de no leer todo el manual completo nuevamente. Versión 3.4.7.7. Modificación datos del Paciente. Nuevos Roles y Permisos. Lectura rápida de la H.C. Tratamientos vigentes Extensión de tratamientos crónicos Entrega de medicamentos Anulación de tratamientos vigentes Asignación de funciones especiales (Bacteriología, Parasitología, Anatomía Patológica) Hábitos Antecedentes Medicamentosos Alergias Informática en Salud (Un capítulo del Manual) Documentos para evaluación de software hospitalario Informatizando un hospital Versión 3.4.7.8. Feriados Agrupamiento de bienes Nuevos Roles y Permisos. Procesos de esterilización Pedidos de esterilización Aceptación de la esterilización Registro de la esterilización Recepción de los materiales
  • 493.
    487 Videos Lista de Videosen Youtube Hemos publicado en www.youtube.com un conjunto de videos explicativos de distintas partes del software. Visite la página para ver los nuevos videos que se suben al sitio. Sugerimos visitar los siguientes links. Transfusión Banco de Sangre Donación Banco de Sangre Alerta medicamentos Alergia a Medicamentos Alergia a Medicamentos 2 Prescripción de Medicamentos 1 Prescripción de Medicamentos 2 Prescripción de Medicamentos 2 Configuración de contratos Liquidación de Procedimientos Facturación Pedidos a Depósito Preparación de Pedidos Transferencia de Insumos Equivalencias entre Principios Activos y Nombres Comerciales Balance de Caja Cobrar un procedimiento ambulatorio Configurar Cajas de Consultorio Crear una Caja
  • 495.
    489 ¿ Quienes somos? Sociedadesparticipantes Federación Médica de Colombia Confederación Médica de la República Argentina Sociedad Argentina de Cardiología Sociedad Argentina de Geriatría y Gerontología Sociedad Argentina de Terapia Intensiva Asociación Argentina de Oncología Clínica Sociedad Argentina de Reumatología Sociedad Argentina de Osteoporosis Asociación Argentina de Alergia e Inmunología Clínica Asociación Argentina de Medicina Respiratoria Colegio de Farmacéuticos de la Provincia de Buenos Aires Asociación Argentina de Farmacéuticos de Hospital Sociedad de Cardiología de Buenos Aires Asociación Argentina de Biología y Medicina Nuclear Asociación Arg. de Médicos Residentes de Cirugía General Sociedad Argentina de Investigación Clínica Capítulo Bioquímico - SATI Sociedad Latinoamericana de Alergia, Asma e Inmunología Sociedad Argentina de Cirugia Plástica, Estética y Reparadora FUNDALER Fundación para el Estudio del Asma y otras Enfermedades Alérgicas Asociación de Reumatología de la Provincia de Buenos Aires Asociación Argentina de Aterosclerosis Asociación de Reumatología de la Ciudad de Buenos Aires Sociedad Argentina de Medicina Antropológica Sociedad Argentina de Virología Consejo Argentino de Residentes de Cardiología Servicio de Hepatología del Hospital de Clínicas Asociación Argentina de Medicina Familiar Fundación Etica y Calidad en Investigación Clínica Latinoamericana Asociación Latinoamericana para el Estudio del Hígado - ALEH - Asociación Civil para la Acreditación y Evaluación de Programas de Educación de Postgrado en la República Argentina - ACAP Cooperativa Farmacéutica de Mendoza Asociación Argentina de Anatomía Comité de Infectología Crítica de la Sociedad Argentina de Terapia Intensiva
  • 497.
    491 Glosario A AF: Atención Farmacéutica Aseguramientode la calidad: Parte de la gestión de la calidad orientada a proporcionar confianza en que se cumplirán los requisitos de la calidad. ATC: ATC (Anatomical Therapeutic Chemical Coding) B BPM: Buenas Prácticas de Manufactura C Calidad: Grado en el que un conjunto de características inherentes cumple con los requisitos. Capa: Nombre con el que identificamos un conjunto de procesos vinculados dentro del Hospital. Uno de sus usos es el costeo basado en actividad ABC. Característica de la calidad: Característica inherente de un producto, proceso o sistema relacionada con un requisito. CBM: Cuadro Básico de Medicamentos CFT: Comité de Farmacia y Terapéutica Control de la calidad: Parte de la gestión de la calidad orientada al cumplimiento de los requisitos de la calidad. Cracterística: Rasgo diferenciador (características físicas, sensoriales, de comportamiento, de tiempo, ergonómicas, funcionales) D DDD: Dosis Diara Definida E Eficacia: Extensión en la que se realizan las actividades planificadas y se alcanzan los resultados planificados. Eficiencia: Relación entre el resultado alcanzados y los recursos utilizados. EHR: Electronic Health Record F Farmacia Comunitaria: La Farmacia Comunitaria es atendida por el profesional farmacéutico pero NO se encuentra dentro de una institución de salud. Los productos que vende son presentaciones comerciales de los laboratorios. En algunos casos realizan preparados especiales según indicaciones profesionales. Farmacia Hospitalaria: La Farmacia Hospitalaria está dentro de una institución. Usualmente trabajan con los productos identificados por sus principios activos. NO venden productos a los pacientes, solamente atienden a los pacientes internados.
  • 498.
    Printed Documentation 492 Financiador: Financiadores la Obra Social, la Prepaga o el Seguro de Salud. Es quien abona a la clínica las prestaciones realizadas. G Gestión de la calidad: Actividades coordinadas para dirigir y controlar una organización en lo relativo a la calidad. GFT: Guía Fármaco-Terapéutica GPC: Guías de Práctica Médica M Manual de calidad: Documento que especifica el sistema de gestión de la calidad de una organización. Mejora de la calidad: Actividad recurrente para aumentar la capacidad para cumplir los requisitos. A través del uso de los hallazgos de la auditoría, las conclusiones de la auditoría, el análisis de los datos, la revisión por la dirección u otros medios, conducen a la acción correctiva y preventiva. P Patrimonio: En términos contables son el conjunto de Activos Fijos. Perfil: Sinónimo de Rutina. Conjunto de Determinaciones de Laboratorio Plan de calidad: Documento que especifica qué procedimientos y recursos asociados deben aplicarse, quién debe aplicarlos y cuándo deben aplicarse a un proyecto, proceso, producto o contrato específico. Planifiación de la calidad: Parte de la gestión de la calidad enfocada al establecimiento de los objetivos de la calidad y a la especificación de los procesos operativos necesarios y de los recursos relacionados para cumplir los objetivos de la calidad. Prestador: Es el ente que efectúa actos en beneficio del paciente. Puede ser un médico, un farmacéutico o una clínica PRM: Problema Relacionado con Medicamento Producto: Resultado de un conjunto de actividades mutuamente relacionadas o que interactúan , las cuales transforman elementos de entrada en resultados (proceso). Entiéndase producto o provisión de un servicio. Un servicio es el resultado de llevar a cabo una actividad (sobre un producto tangible, sobre un producto intangible, la entrega de un producto intangible) Proyecto: Proceso único consistente en un conjunto de actividades coordinadas y controladas con fechas de inicio y de finalización, llevadas a cabo para lograr un objetivo conforme con requisitos específicos, incluyendo las limitaciones de tiempo, costo y recursos. R Requisito: Necesidad o expectativa establecida, generalmente implícita u obligatoria Rutina: Sinónimo de Perfil. Conjunto de Determinaciones de Laboratorio S SDMDU: Sistema de Distribución en Dosis Unitarias
  • 499.
    493 Índice A ABC ................................................395, 396 Accederal Libro Diario...........................260 Acceso....................................................375 Accesos....................................................38 Acción farmacológica ...............................44 ACCION SOCIAL ...........................367, 372 Acción social.......................... 367, 379, 394 Acciones comunitarias ...........................375 Acciones correctivas ..............................399 Acciones realizadas ...............................445 Acepta insumos......................................204 Aceptar conexión....................................355 Acreditación............................................499 Activación ...................................................3 Activos Fijos ...........................................132 Acto quirúrgico........................................159 Actor Social ..............................................36 Actualizar estado............................355, 361 Acuerdo del Comité................................439 Acusar recibo..........................................216 Administra...............................................237 Administracion................................247, 347 Administración.... 17, 38, 41, 44, 45, 47, 77, 84, 85, 87, 90, 139, 216, 237, 239, 248, 263, 264, 266, 268, 283, 288, 294, 295, 297, 300, 347, 368, 380, 416, 423, 438 Administración del patrimonio ................237 Administración del patrimonio del Hospital ....................................................237, 239 Administración financiera ...... 237, 247, 379 Administración gráfica del patrimonio ....247 Administración hospitalaria ....................416 Administración hospitalaria e Historia Clínica................ 247, 248, 252, 254, 256 Administración hospitalaria e Historia clínica digital ...............................186, 192 Administracion_de_Convenios_evaluacion ............................................................455 Administrador ... 3, 4, 36, 38, 170, 171, 186, 192, 216, 351, 355, 357, 362, 423 Administrador del stock podrá................228 Administrador inicializa al servidor.357, 362 ADMINISTRADOR solamente pueda crear usuarios ................................................11 Administrar .....................................139, 186 Administrar admisiones..........................139 Administrar certificados..........................423 Administrar patrimonio ...........................239 Administrar personal ..............................186 Administrar servicios ..............................132 ADMISION................................................47 Admisión...........................................47, 139 Admisiones.....................................139, 147 Adverse drug reactions in hospital patients ............................................................431 ADVERTENCIA ....................................... 12 Advertencias .................................... 48, 325 Afecta al grupo....................................... 375 Afiliados .....................................17, 23, 283 Afirmaciones falsas.................................. 47 Agency for Healthcare Research and Quality ................................................ 431 Agenda28, 36, 77, 83, 84, 85, 87, 159, 274, 288, 293, 294, 295, 297 Agenda armada haga doble click .... 77, 288 Agenda del médico avisándole.............. 270 Agendas..77, 83, 84, 85, 87, 288, 293, 294, 295, 297 Agendas permiten obtener listados . 85, 295 Agradecimiento...................................... 351 Agregando prácticas...................... 263, 268 Agregar ..............................17, 23, 283, 372 Agregar al pedido................................... 248 Agregar información................................. 41 Agregar más nomencladores................. 419 Agregar miembros ................................. 372 Agregar Orden ............................... 355, 358 Agregar pacientes......................17, 23, 283 Agregar períodos ............................. 77, 288 Agregar personal ................................... 186 Agregar planos permite ubicar fisicamente ............................................................ 132 Agregar preferencias ............................... 41 Agregar Servicio .................................... 134 Agregar tareas ....................................... 160 Agregar Tipo .......................................... 199 Agrupar .................................................. 342 Ajeno al ÁNGEL..................................... 252 Ajustar datos.......................................... 419 Ajuste manual .......................................... 12 ALBA.............................................. 367, 375 ALBA liberados permiten registrar......... 375 Alergia.................................................... 499 Almacena....................................... 204, 438 Almacenamiento .................................... 438 Almacenándolos temporalmente ........... 351 Almacenar........................................ 93, 303 Alta 17, 23, 41, 90, 197, 214, 228, 239, 283, 300, 394, 419 Alta del material ..................................... 247 Alta Dirección......................................... 430 Alta dirección comprometida ................... 47 Alta disponibilidad.................................. 351 Alta elementos ....................................... 237 Alta usuarios ............................................ 38 Altas ....................................................... 243 Alto diagnóstico...................................... 396 Amarilla.................................................. 110 Ambas grillas deben .............................. 348 Ámbito.................................................... 439 Ámbito hospitalario ................................ 132
  • 500.
    Printed Documentation 494 Ámbito territorial.....................................445 Ambos proveedores ...............................254 Ambulancias...........................................193 AMBULATORIA....................... 55, 115, 332 Ambulatorio ............................. 51, 111, 328 AMBULATORIOS se eligen del vademecum ......................... 55, 115, 332 Ampliar funcionalidades ...........................28 Analisis ...................................................339 Anatomical Therapeutic Chemical Coding ............................................................196 Anestesista.............................................419 Anestesistas ...........................................419 Anesthesist_expense_code ...................419 ANGEL .............................. 11, 50, 327, 416 Ángel 4 ...................................................416 Ángel DEMO SERVER...........................416 ANMAT...................................................416 Antecedente permite agregar.........100, 309 Antecedentes familiares.................100, 309 Antecedentes medicamentosos .............315 Aplicar filtros...........................................233 Aprender ANGEL..............................17, 283 Aprendizaje.............................. 49, 315, 326 Aprendizaje manteniendo...............100, 309 Área geográfica ......................................439 Área pacientes permite ....................90, 300 Área responsable ...................................204 Área sistemas.........................................204 Armar................................................50, 327 Arquitectura ............................................351 Aseguradora...............................17, 23, 283 Asesoramiento........................................439 Asignar Capas........................................134 Asignar elementos..................................239 Asignar nombres ....................................342 Asignar roles.....................................38, 147 Asignar turnos ..................................77, 288 Asignarle esa competencia ....................160 Asistente Social........................................36 Asma e Inmunología ..............................499 Aspecto económico les implicaría..........413 ATC ......................................... 27, 196, 199 ATC Anatomical Therapeutic Chemical Coding...................................................27 Atención..................................................444 Authorization...........................................419 Autocuidado............................................445 Autoincremental .....................................419 Autoridad Certificante.............................423 Autorizaciones on-line............................274 Avances..................................................416 Ayuda .......................................................15 Ayudante ................................................419 B B 4, 12, 106, 152, 196, 270, 321, 345, 348, 359, 438 Bacteriología...........................................343 Baja ................................................155, 239 Baja al cliente .........................................364 Bajar................................................. 83, 293 Bajar módulos.......................................... 45 Bajas ...................................................... 439 Bajo esta identificación agruparemos todo ............................................................ 367 Bajo peso....................................... 100, 309 Balance............................................ 49, 326 Balance solamente se muestran ........... 260 Banco.......................................36, 149, 155 Banco_De_Sangre_evaluacion ............. 453 Bancos................................................... 419 Bancos deben........................................ 270 Bancos reconocidos............................... 421 Bandeja...................................................... 4 Barras ....................................210, 345, 388 Basado.................17, 23, 48, 283, 325, 445 Base....3, 4, 11, 44, 45, 132, 196, 227, 263, 268, 269, 345, 351, 383, 395, 423, 425, 439 Base al análisis...................................... 439 Base al CIE 10....................................... 139 Base al recetario colectivo..................... 438 Base cmsys................................................ 4 Base cmsys se crea................................... 4 Base se inicia............................................. 4 Básica .................................................... 439 Básico ............................................237, 247 Bazalgette.............................................. 400 Beneficiarios .......................................... 367 Beneficios .............................................. 431 Beneficios concretos obtiene................. 379 Bien........................................................ 243 Bien protegido........................................ 416 Bien se muestran................................... 243 Bienes............................132, 134, 247, 367 Bienes duraderos................................... 237 Bienestar del paciente ..................... 48, 325 Bienvenido ......................................... 1, 416 Biodisponibilidad.................................... 439 Bioestadistica......................................... 400 Bioingeniería...................................... 36, 62 Biología.................................................. 499 Bioquímico ............................................... 36 Bioquímico responsable ........................ 343 Bioquimicos.............................................. 47 Blame..................................................... 419 Blancos .................................................. 124 Bonos..................................................... 274 Borra todos ...................................... 93, 303 Borrar ......................................................... 4 Borrar usuarios ........................................ 38 Borrarlo parcialmente............................. 124 Brindar información.......................... 48, 325 Brindarles nuestro apoyo....................... 260 Browser.......................................... 380, 401 Bucear.................................................... 383 Buceo..................................................... 383 Buceo más ordenado............................. 383 Buen término.................................. 237, 247 Buena administración ....................237, 247
  • 501.
    Índice 495 Buena gestión........................ 237,247, 254 Buena lectura .........................................383 Buena voluntad.......................................204 Buenas .............................................48, 325 Buenas prácticas..............................48, 325 Buenos Aires ..........................................499 Buffer compartido ...................................351 Buffer intermedio entre...........................351 Buscándolo.............................................186 Buscar ..................................... 93, 264, 303 Buscar pacientes....................................345 Buscará ............................................93, 303 Business Intelligence..............................379 Business Intelligence pueden mejorar ...379 Busque .....................................................45 Búsqueda ...........................................4, 345 C C 3, 4, 12, 106, 196, 270, 321, 438 C01.................................................355, 365 C02.................................................355, 365 CA...........................................................423 Cabo...............................................429, 445 Cacharros.......................................401, 406 Cadera....................................................394 Cafiaspirina.............................................269 Caja ........... 36, 77, 270, 274, 288, 413, 421 Caja conceptos generales......................270 Caja dentro.............................................270 Caja entendemos ...................................413 Caja General ..........................................270 Caja_evaluacion.....................................456 Cajas ......................................................270 Cajera/o....................................................36 Cajero.....................................................270 Cajero principal.......................................270 Cajeros .................................. 260, 270, 274 Calcula directamente tomándolo............266 Calcular costos.......................................149 Cálculo....................................................396 Cálculo del costo ....................................237 Calendario ........................................84, 294 Calidad . 204, 237, 247, 429, 430, 431, 439, 445, 499 Calidad analítica.....................................339 Calidad del servicio ........... 83, 87, 293, 297 Calidad total............................................429 Calidad total significa .............................429 Califica....................................................204 Calificado recibe.....................................204 Calle Broad Street ..................................400 Cama....... 57, 117, 137, 139, 146, 178, 270 Cama está internado........................47, 148 Cámara...................................................416 Camas ........................... 132, 137, 139, 147 Cambia .....................................................28 Cambiar............. 38, 87, 186, 297, 345, 380 Cambiarlo ...............................................383 Cambio ........................ 12, 47, 83, 293, 363 Cambio del ícono ...................................274 Cambio mayor cantidad ...........................62 Cambio recién se produjo........................ 12 Cambios.....47, 55, 100, 115, 199, 309, 332 Cambios realizados ................................. 38 Caminar ........................................... 48, 325 Camino............................................. 49, 326 Camino equivocado ............................... 429 Camino más prudente ............................. 62 Camio....................................................... 47 Campo Login.............................................. 3 Campo Password....................................... 3 Campo Tipo ............................................... 3 Campos......................17, 23, 283, 419, 421 CANCELAR ...............................38, 93, 303 Cancelar turnos................................ 77, 288 Cancelarse............................................. 256 Canned reports ...................................... 122 Can't connect to MySQL server on............ 4 Cantidad......49, 57, 87, 117, 149, 152, 168, 205, 208, 216, 220, 227, 230, 233, 248, 264, 297, 315, 326, 345, 383, 401, 413, 419 Cantidad del producto............................ 152 Cantidad del producto fabricado............ 227 Cantidad disponible ....................... 155, 230 Cantidad e imprimir más si le parece conveniente........................................ 345 Cantidad implica .................................... 152 Cantidad recibida................................... 214 Cantidad solicitada................................. 233 Cantidad suficiente ................................ 439 Cantidades.............................214, 227, 228 Cantidades necesarias .................. 225, 431 Cantidades producidas .......................... 228 Cantidades suficientes........................... 431 Capa ......193, 195, 196, 204, 351, 401, 406 Capa aparecerán ................................... 230 Capa Categoría Tipo...................... 196, 199 Capa contiene........................................ 195 Capa solo............................................... 134 Capacidad administrativa ...................... 439 Capacidad resolutiva ............................. 445 Capacitación .................................. 431, 439 Capacitación continua interna ............... 445 Capacitar................................................ 431 CAPAS...................134, 195, 196, 351, 401 Capas bién definidas ............................. 351 CAPAS CATEGORIAS .......................... 196 Capas Categorias Tipos ........................ 195 Capaz..................................................... 416 Capitación...................................... 263, 268 Capítulo Bioquímico............................... 499 CAPS .............................................345, 445 Capturar................................................... 15 Capture .................................................... 15 CAR02 ................................................... 132 Carácter puramente económico arbitraria ............................................................ 439 Característica......................................... 406 Características171, 233, 343, 383, 401, 419 Características del OBJETO.................. 406
  • 502.
    Printed Documentation 496 Características demográficas.................439 Característicasprincipales ...............49, 326 Características vinculadas al contrato entre ............................................................171 Cardiología .............................................499 Cardiólogo solamente ....................100, 309 Carencia .................................................419 Carga. 47, 90, 109, 186, 266, 300, 324, 379 Cargado..................................................222 Cargar...............................................93, 303 Cargar datos.................... 93, 109, 303, 324 Cargar sus datos personales ...................41 Cargo......................................................186 Cargue..............................................90, 300 CARPETA...........................................4, 383 Carpeta Angel3.........................................45 Carpeta asignada .......................................3 Carpeta bin...............................................45 Carpeta C ...................................................4 Carpeta components................................45 Carpeta data.............................................45 Carpeta destino del MySQL .......................3 CARPETAS ............................................383 CARPETAS le permite navegar .............383 Cartuchos ...............................................204 Casillero correspondiente...........17, 23, 283 Casilleros................................................383 Caso . 4, 122, 149, 196, 210, 274, 351, 357, 358, 359, 360, 361, 362, 363, 364, 365, 383, 396, 419, 430 Caso atención.........................................445 Caso concreto Ud.............................49, 326 Caso del suministro estamos colocando210 Caso especial del egreso.......................146 Casos .... 196, 216, 248, 355, 400, 401, 445 Casos coexisten ambos tipos...........87, 297 Casos especiales ...........................196, 439 Casos hay estimaciones ........................413 Casos le hace otro papel..................83, 293 Catálogo .................................................395 Catástrofe tendremos grupos familiares 368 Catástrofes .............................................110 Categoria................................................199 CATEGORÍA 134, 186, 196, 210, 368, 371, 393 Categorias ......................................195, 197 Categorías............................. 186, 199, 210 Categorías están definidas.....................196 Categorías partiendo..............................196 Categorías tienen ...................................195 Causa .............................................239, 431 Causar....................................................431 Causar graves dificultades económicas.431 Causas ...................................................439 CBM........................................................439 CCR........................................................478 CD ..............................................................3 CD del Angel ..............................................4 CDA........................................................479 Ceguera e intencionalidad......................416 Central .....................................83, 293, 445 Centro ......................................47, 439, 445 CENTRO ATENCIÓN PRIMARIA.......... 444 CENTRO DE COSTOS.......................... 132 Centros ....................................27, 345, 396 Certificado...................................... 423, 425 Certificados...................................... 36, 423 Certificados actualizada......................... 423 Certificados digitales.............................. 423 Certificados permite además ver aquellos ............................................................ 423 Certificados revocados .......................... 423 Certification Authority............................. 423 Cesante.................................................. 186 CFT ................................................430, 439 CFT Promueve....................................... 439 Ciclo ....................................................... 430 CIE ......................................................... 476 CIM......................................................... 439 CIM ya sea nacional .............................. 439 Circuito..47, 51, 57, 62, 111, 117, 210, 247, 328, 413 Circuito del medicamento ..........47, 57, 117 Circuitos creados ..................................... 47 Círculo......................................87, 297, 400 Círculo del centro permite seleccionar ... 87, 297 Circunstancia .............................1, 100, 309 Circunstancias del país.......................... 439 Cirugía ....................................................... 4 Cirugía General...................................... 499 Cirugia Plástica...................................... 499 Clasificación...........................199, 395, 396 Clasificación terapéutica del producto... 439 Claúsulas contractuales entre ....... 263, 268 Cmangel.exe............................................ 12 Cmangel.exe compatibilidad...................... 4 Cmangel.ini................................................ 4 Co_bank................................................. 421 Co_credit_card....................................... 421 Co_debitcard.......................................... 421 Cobertura.............17, 23, 90, 170, 283, 300 Cobertura al listado haga click................. 41 Cobertura del paciente .......................... 274 Cobertura filtrando ........................... 90, 300 Cobertura médica ............................ 90, 300 Coberturas .....17, 23, 41, 90, 170, 283, 300 Coberturas médicas favoritas.................. 41 Coberturas se eligen..................17, 23, 283 Cobrados ............................................... 270 Cobrar ....................................237, 247, 274 Cobrar distintos elementos.................... 270 Cobrar requiere...................................... 274 Cobrará.................................................. 274 Cobrarse ................................................ 274 Cobre ..................................................... 413 Cobro ..................................................... 274 Cobros parciales.................................... 274 Cocina..........36, 48, 62, 222, 237, 247, 325 Code ...................................................... 419
  • 503.
    Índice 497 Codigo ................... 358,362, 363, 364, 365 Código .. 137, 210, 225, 227, 339, 345, 357, 358, 359, 360, 361, 419, 425 Código abierto ........................................339 Codigo del valor......................................419 Código del valor......................................419 Código fuente .........................................416 Codigo interno ................................419, 421 Codigo interno del valor .........................419 Código Rnos...........................................421 Código vinculado....................................416 Códigos ..................................................351 Coercitiva................................................439 Colateralmente se ubican.......................396 Colegio ...................................................499 Cólera.............................................400, 401 Colombia ................................................499 Com_code ..............................................421 ComandMgr............................................351 Comando............... 351, 358, 360, 361, 379 Comando inicializado .............................351 Comando representa servicio ................351 Comando se apoya ................................351 Comando solicitado................................351 Comando solicitado sea válido...............351 Comando-Dominio .................................351 Comercial_medicine...............................421 Completar ningún otro pedido. 51, 111, 328 Completar si se trata zona endémica....100, 309 Completar sus datos personales..............41 Completarse ...........................................225 Complete ........... 41, 93, 186, 239, 303, 383 Complicación..........................................380 Compone................................................165 Componen..............................................347 Componentes .................................225, 371 Componentes locales.............................165 Componían.............................................343 Composición del Hemograma................343 Compra... 17, 204, 237, 243, 247, 248, 252, 254, 256, 283, 380, 394, 431, 439 Compra anual.........................................254 Compra emitidas ....................................247 Compra global ........................................254 Compra propiamente dicha....................256 Compra se coloca automaticamente......256 Comprado.............................. 237, 247, 413 Comprador manifiesta....................254, 256 Comprador registra ................................256 Comprados.............................................256 Comprar......................... 237, 247, 256, 431 Comprar ningún medicamento...............431 Comprar podrán comprarse ...................256 Comprar surge................................237, 247 Compras... 36, 62, 204, 237, 247, 248, 252, 254, 256 COMPRAS colocando............................256 COMPRAS elija......................................252 COMPRAS ha registrado .......................254 COMPRAS haciendo click..................... 248 Compras hospitalarias ..247, 248, 252, 254, 256 Compras propiamente dicha.................. 247 Compras recibe...................................... 247 Compras sepa........................................ 248 Comprometiendo ..................................... 47 Compromisos adquiridos....................... 439 Compuesta............................................. 351 Computadora ........................................... 45 Computadora del usuario ...................... 423 Computadoras se llevan muy bien ........ 425 Común ................................................... 363 Comunicación ..........................83, 293, 439 Comunicación tal ................................... 196 Comunicación verbal del médico..... 83, 293 Comunicarse efectivamente ............ 48, 325 Comunidad..................................... 431, 445 Comúnmente denominada .................... 396 Concepto.......175, 204, 222, 237, 247, 256, 263, 268, 379, 399, 419, 423, 429 Concepto señalado................................ 268 Conceptos.......38, 149, 270, 315, 351, 423, 430, 447 Conceptos generales.............149, 193, 315 Conceptos nos encontramos................. 134 Conceptos técnicos................................ 351 Conclusiones ......................................... 490 Condensados......................................... 379 Condiciones ...175, 237, 247, 256, 367, 439 Conduce al consumo excesivo.............. 431 Conducir................................................. 431 Conducta prescriptiva ...................... 49, 326 Conductas dolosas ................................ 237 Conectado...................................... 340, 365 Conectados.............................................. 47 Conectarlo........................................ 57, 117 Conectividad .......................................... 351 Conexión........................................ 351, 365 Conexión al servidor .............................. 365 Conexión cerrada................................... 364 Conexión dentro..................................... 364 Conexión entrante.................................. 351 Conexiones............................................ 351 Conexiones entrantes............................ 351 Confección............................................. 256 Confeccionar.......................................... 315 Confederación Médica........................... 499 Confianza............................................... 431 Confianza del paciente .......................... 431 Confiar ............................................. 49, 326 Confidencialidad .................................... 413 Configura ............................................... 383 Configura items...................................... 270 Configurable........................................... 345 Configurables......................................... 351 Configuracion.................341, 342, 383, 406 Configuración....77, 83, 171, 263, 268, 269, 274, 288, 293, 340, 341, 342, 343, 345, 357, 358, 362, 368, 380, 383, 388
  • 504.
    Printed Documentation 498 Configuración correcta...............................4 Configuración del GIS ............................406 Configuración del plan............................170 Configuración del sistema......................401 Configuración elegimos..........................383 Configuración especial...........................171 Configuración racional............................383 Configuración se verá ............................134 Configuramos .........................................396 Configuramos todos ...............................396 Configurar. 3, 28, 41, 77, 83, 171, 270, 288, 293, 340, 368, 383, 421 Configurar driver.............................355, 357 Configurar grupos...................................368 Configurar grupos se..............................368 Configurar mi agenda.......................77, 288 Configurar nuevas Cajas........................270 Configurar servidor.........................355, 357 Configurarla......................................77, 288 Configurarlos ..........................................388 Configuro..........................................77, 288 Configuró..........................................84, 294 Confirmación ..........................................139 Conflicto organizativo.......................17, 283 Conforma................................................360 Conformación .........................................439 Conforman......................................359, 360 Conforman al grupo................................372 Conformidad.......................... 237, 247, 431 Confunde..........................................17, 283 Confundido .............................................195 Conjunto100, 171, 193, 195, 204, 309, 315, 339, 360, 363, 396, 401, 413, 419 Conjunto sencillo ....................................237 Conoce ...................................................210 Conocer..................................................439 Conocida ................................................254 Conocimiento..........................................204 Conocimiento definido............................430 Conocimientos........................................431 Conocimientos teóricos..........................431 Consecuencia..... 17, 23, 47, 155, 283, 343, 380, 400 Consecuencias.......................................110 Consecuencias del uso incorrecto .........431 Conseguir ...............................................429 Conseguir mas .......................................429 Consensos........................................49, 326 Consentimiento.......................................239 Consentimiento ausente.........................239 Considera pertinente......................106, 321 Considera pertinentes ............................160 Consideración.........................................439 Consideración del QUÉ HACER ............439 Consideradas .........................................348 Considerarse ..........................................439 Considere relevante .........................77, 288 Consideremos apropiada .......................124 Consideremos útiles...............................396 Consistencia...................................351, 361 Constantemente esta siendo blanco49, 326 Constitución se inicia ............................. 439 Constituirá.............................................. 367 Constituirán............................................ 439 Constituye...................................... 431, 439 Constituyen instrumentos ...................... 439 Construcción.......................................... 380 Consulta......36, 44, 93, 148, 176, 266, 303, 439 Consulta directa............................... 93, 303 Consulta externa.................................... 445 Consulta indirecta ............................ 93, 303 Consultada............................................... 44 Consultar....................................44, 93, 303 Consultar usuarios................................... 38 Consultas......................................... 93, 303 Consultas almacenadas .................. 93, 303 Consultorio.......93, 159, 270, 274, 303, 416 Consultorio atiende................................ 270 Consultorio externo................................ 345 Consultorio externo dentro .................... 345 Consultorio se modifica ......................... 270 Consultorios..17, 23, 38, 41, 44, 45, 77, 84, 85, 87, 90, 93, 99, 132, 137, 139, 147, 274, 283, 288, 294, 295, 297, 300, 303, 312, 416 Consuma................................................ 210 Consumen.............................................. 396 Consumidores........................................ 431 Consumiendo......................................... 152 Consumirlas........................................... 222 Consumo........................149, 247, 431, 439 Contabilidad........................................... 260 Contabilidad están abiertas ................... 260 Contabilidad_evaluacion........................ 458 Contable................................................. 379 Contablemente se identifica .................. 237 Contactar ............................................... 345 Contacto.................................396, 419, 431 Contador ................................................ 394 Contar ......................47, 122, 263, 268, 429 Contendrá ........................................ 77, 288 Contenga todos.............................. 263, 268 Contengan ............................................. 439 Contenido..4, 196, 266, 315, 345, 351, 425, 439 Contenido del movimiento ..................... 260 Contenido ubicando............................... 351 Continua...................................51, 111, 328 Continuación..........176, 315, 380, 383, 423 Continuación aparece............................ 147 Continuación DEBEN............................. 430 Continuación desarrollamos .................. 210 Continuación explicamos................. 87, 297 Continuación muestra.............................. 36 Continuación pasamos .......................... 345 Continuación se aumentará................... 227 Continuación se proponen..................... 439 Continuación veremos ........................... 214 Continuando........................................... 155
  • 505.
    Índice 499 Continuar........................................4, 38, 47 Continuarpresione .....................................3 Continuaremos ...............................196, 210 Continuaremos ampliando .....................260 Contraria.................................................431 Contrario perderá todos ...........................38 Contraseña...............................................38 Contratarnos...........................................380 Contrato..................................................256 Contrato entre.........................................171 Contratos........................................170, 421 Contribuir..........................................48, 325 Contribuyen ....................................431, 439 Contribuyen al uso incorrecto.................431 Control...... 51, 93, 106, 111, 132, 139, 208, 222, 228, 237, 247, 248, 252, 254, 256, 303, 321, 328, 339, 379, 380, 383, 388 Control cruzado ..............................237, 247 Control del equipamiento .......................339 Control del receptor................................208 CONTROL POR OPOSICION Concepto básico............................................17, 283 Controla..................................................413 Controlable ...............................................62 Controlar.........................................208, 379 Convencer ..............................................439 Convencerlo .....................................49, 326 Conveniencia........................... 90, 300, 438 Conveniente ...........................................264 Convenios........ 36, 170, 171, 263, 268, 421 Convertirlas ............................................222 Convivientes...........................................368 Convivir...................................................367 Convocatoria ..........................................439 Cooperativa Farmacéutica .....................499 Coordinación e información relacionada439 Coordinar................................................439 Coordinen...............................................431 Copago...................................................419 Copayment .............................................419 Copia ................................................93, 303 Copie ....................................................3, 45 Cópielos....................................................12 Copy .......................................................425 Cordialidad ...............................................15 Corre...........................................................4 Correcta comunicación...........................175 Correcta facturación.......................263, 268 Correcta gestión .............................106, 321 Correcta identificación del paciente .........47 Correcta registración................................38 Correcta registración tendrá consecuencias muy importantes .................................372 Correcto..........................................196, 416 Correctos................................................139 Corresponda...........................................416 Correspondan al manual........................345 Corresponde 38, 90, 93, 122, 256, 300, 303 Corresponden.................................148, 419 Corresponden al plan.............................274 Correspondía ................................... 83, 293 Correspondiente ........................3, 248, 419 Correspondiente al paciente específico. 269 Correspondiente perdida ....................... 429 Correspondientes nombres ............. 85, 295 Cosas...........12, 17, 48, 283, 315, 325, 394 Cosas bien............................................. 429 Cosas correctamente............................. 394 Cosas estén claras .................................. 12 Costeamos............................................. 396 Costear ..........................................134, 394 Costeo....................................134, 222, 396 Costeo Basado ...................................... 396 Costeo tradicional .................................. 395 Costo..............237, 394, 413, 430, 431, 439 Costo del producto................................. 396 Costo previsto........................................ 429 Costo unitario......................................... 395 Costo/efectividad óptimas...................... 439 Costos.27, 36, 48, 132, 134, 204, 263, 264, 266, 268, 325, 367, 379, 394, 395, 396, 439 Costos ante.............................................. 12 Costos basados ..................................... 396 Costos del recurso humano estableciendo ............................................................ 396 Costos DRG........................................... 395 Costos hospitalarios....................... 237, 239 Costos Indirectos ................................... 132 Costos pueden crear departamentos .... 132 Costos se hacen .................................... 394 Costos_evaluacion................................. 456 Costumbre ....................................... 47, 196 Cotización .............................................. 252 Cotizaciones .................................. 252, 254 Country .................................................. 421 Country_id.............................................. 421 CPT........................................................ 477 Crea .........................................17, 283, 425 Creación..38, 139, 171, 263, 357, 358, 359, 360, 361, 362, 363, 364, 365, 431, 439 Creación del facturación ........................ 268 Creación del sistema ............................. 413 Creación manual.................................... 380 Creada ...........................................399, 439 Creado ..171, 357, 358, 359, 360, 361, 362, 363, 364, 365 Creado previamente .............................. 371 Creando ................................................. 123 CREANDO FILTROS..................... 106, 321 Crear ...4, 17, 22, 28, 38, 83, 106, 123, 132, 137, 147, 186, 197, 199, 263, 266, 268, 283, 293, 321, 368, 371, 380, 383, 400, 416, 430, 439 Crear Categoria ..................................... 199 Crear columnas...................................... 123 Crear escritorios..................................... 222 Crear filtros ............................................ 266 Crear grupos específicos Ej................... 368
  • 506.
    Printed Documentation 500 Crear nuevosusuarios dentro del sistema ..............................................................38 Crear otros usuarios...................................3 Crear reportes ......................... 85, 147, 295 Crear series comparativas .....................380 Crear tipos..............................................368 Crear todas............ 106, 109, 321, 324, 401 CREAR UN NUEVO MODULO..............171 Crédito............................................419, 421 Cree........................................................394 Creen................................................17, 283 Creen este tipo .......................................260 Creo....................................... 4, 15, 38, 132 Creó..........................................................15 Criterio............................................394, 396 Criterio del Jefe ......................................228 Criterio del profesional ...........................348 Criterio didáctico pues............................196 Criterios ................................. 196, 396, 439 Criterios científicos uniformes ................439 Criterios éticos........................................431 CRL ........................................................423 Cuadro....................................................345 Cuadros..................................................379 Cual 3, 17, 23, 47, 109, 146, 165, 248, 252, 283, 324, 431, 439 Cuál ........................................................394 Cual aparato...........................................394 Cual concreta .........................................256 Cual conduce al consumo excesivo.......431 Cual crearemos ......................................406 Cual da transparencia ....................237, 247 Cual debemo seleccionarlo....................160 Cuál deberá............................................358 Cual interactuan Angel...........................351 Cual merma............................................431 Cual paciente está reponiendo...............149 Cual realiza.............................................216 Cual se .......................................................9 Cual se deriva.........................................146 Cual se despliegan.................................423 Cual se identifica ....................................178 Cual se instalará ÁNGEL ...........................3 Cual se le presentará .............................254 Cual se reciben elementos.....................214 Cual se requiere .....................................266 Cual servicio se realiza ..........................205 Cual Ud...................................................383 Cuales ........................... 204, 222, 345, 439 Cuáles ....................................................379 Cuales deberá realizar ...........................248 Cuales desea trabajar ......................87, 297 Cuales están...........................................149 Cuales fueron aprobadas.......................439 Cuales ha ...............................................401 Cuales haremos .....................................134 Cuales se................................................132 Cuales se derivan otros productos.........152 Cuales vamos.........................................216 CUALQUIER DEPARTAMENTO inicia ..248 CUALQUIER INSUMO dentro ............... 193 Cuanto ...................................237, 247, 315 Cuanto al contenido...................17, 23, 283 Cuanto hay............................................. 230 Cuanto más hospitales se recorren más absurda se torna .................................. 47 Cuanto más vendan mayores serán sus ingresos.............................................. 431 Cuanto mayor ........................................ 379 Cuantos.................................................. 380 Cuántos minutos dura......................77, 288 Cuarto Paso..................................... 48, 325 Cubrir ..................................................... 439 Cuenta .....................47, 274, 343, 359, 439 Cuenta afectada..................................... 260 Cuentas.......................................... 260, 270 Cuerda ................................................... 196 Cuerpo ..................................................... 38 Cuerpo médico....................................... 439 Cuestión...........................49, 171, 326, 367 Cuestión más compleja ......................... 254 Cuestionaron.......................................... 400 Cuestiones técnicas............................... 196 Cuidar al paciente..........................263, 268 Culmina.................................................. 210 Cumpla.............................................77, 288 Cumplimiento.........................263, 268, 439 Cumplir.............................87, 297, 438, 439 Cura ....................................................... 394 Curación................................................. 445 Curar ...................................................... 266 Cursor .................................................... 252 Cursos............................................ 252, 431 Curva ..................................................... 104 Curvas están.......................................... 104 Cuya responsabilidad recae .................. 439 Cuyo caso ya tenemos registrados ....... 345 Ch Chagas........................................... 100, 309 Chapas................................................... 243 Charla .................................................... 368 Cheque .................................................. 274 D D01 ................................................355, 362 D02 ................................................355, 362 D03 ................................................355, 363 D04 ................................................355, 363 D05 ........................................355, 363, 364 Da acceso.............................................. 227 Da alternativas....................................... 269 Da inicio ................................................. 205 Daños..................................................... 445 Dar .............................38, 90, 237, 239, 300 Dar altas.....................................17, 23, 283 Dar turnos .................................................. 1 Darle ..................17, 23, 123, 196, 266, 283 Darle al....................................................... 4 Darle nombres ...................77, 87, 288, 297 Dat dentro ................................................ 45 Dat le está faltando instalar algún ............. 4
  • 507.
    Índice 501 Database ....................................................4 Dato....................................... 165,196, 315 Dato persiste ..........................................196 Datos .... 3, 4, 17, 23, 38, 41, 44, 45, 90, 93, 100, 104, 109, 139, 160, 170, 186, 196, 243, 260, 266, 283, 300, 303, 309, 315, 324, 351, 357, 361, 362, 364, 367, 375, 379, 383, 394, 399, 400, 401, 413, 416, 423, 425, 431, 439 Datos anteriores .....................................439 Datos asociados.....................................399 Datos cargados ....................... 93, 303, 393 Datos definidos.......................................413 Datos del ................................................170 Datos del nuevo personal.......................186 Datos del paciente................... 90, 266, 300 Datos del Personal.................................186 Datos dividida...................................90, 300 Datos entrantes ......................................351 Datos están asociados...........................399 Datos Familiares ....................................186 Datos guardan........................................425 Datos incorrectos17, 23, 283, 357, 358, 362 Datos inexactos........................................38 Datos ingresados .....................................38 Datos luce...............................................170 Datos MySQL .............................................3 Datos necesarios............................315, 380 Datos ni activarlo......................................11 Datos parámetros del comando .............351 Datos personales .............................41, 186 Datos positivos ...............................100, 309 Datos probatorios destinadas.................431 Datos registrados sean persistentes......399 Datos relevantes ............................263, 268 Datos representados..............................394 Datos se encuentran ..............................401 Datos se repite ...............................100, 309 Datos solicitados del usuario siguiendo estas pautas..........................................38 Datos útiles.............................................260 Datos vinculados ....................................401 DCI .........................................................439 DDD..................................................27, 196 DDD Dosis Diaria Definida.......................27 DE PRESCRIPCIÓN........................48, 325 Debajo ....................................................256 Debajo se encontrarán...........................393 Debemos aceptarlo ..................................47 Debemos ahora seleccionar...................264 Debemos comenzar ...............................439 Debemos distinguir.................................345 Debemos elegir ......................................406 Debemos escribirlo.................................123 Debemos medir ......................................367 Debemos preguntarnos..........................394 Debemos realizar .....................................12 Deben realizarse ajustes manuales .........12 Deben ver...................................................4 Deberá................................... 3, 17, 23, 283 Deberá cambiar ......................................... 3 Deberá crear.................................... 83, 293 Deberá darle compatibilidad.................... 12 Deberá elegir ..................................... 3, 274 Deberá enfocarse .................................. 439 Deberá indicar..........................11, 205, 252 Deberá introducir ANGEL........................ 62 Deberá proceder.............................. 83, 293 Deberá seleccionar entre........................... 3 Deberán estar disponibles..................... 159 Debidamente evaluada.......................... 439 Débito.............................................419, 421 Debo asignarle....................................... 237 Debo estar realizando............................ 176 Debo firmar ............................................ 425 Década anterior dominada .................... 394 Defecto toda clase ................................. 110 Deficiencias generadas ......................... 439 Definición más apropiada ...................... 196 Definiciones ..................................... 77, 288 Definiciones actuales............................... 12 Definidas................................................ 122 Definidos........................................ 155, 196 Definir....1, 48, 49, 132, 159, 175, 325, 326, 341, 371, 379, 383 Definir datos........................................... 171 Definir más....................................... 77, 288 Definir si................................................. 204 Definirlos................................................ 396 Deformación profesional.......................... 47 Dejando al programa ................................. 4 Dejando habilitado al proveedor.... 237, 247 Deje destildados aquellos meses .... 77, 288 Del.......29, 49, 57, 117, 178, 233, 247, 326, 401, 406 Del administrador del sistema ............... 423 Del control................................................ 62 Del departamento .................................. 223 Del departamento dueño ................. 77, 288 Del Donante........................................... 149 Del formulario......................................... 439 Del instalador........................................... 12 Del lado del receptor se presentará....... 208 Del paciente.............................77, 160, 288 Del panel izquierdo ................................ 160 Del presupuesto............................... 49, 326 Del responsable..................................... 193 Del segundo........................................... 315 Del stock del servicio requieren............. 237 Delimitar responsabilidades................... 248 Demanda ............................................... 396 Demás pasos............................................. 3 Demasiado tarde.................................... 429 Demasiados medicamentos .................. 431 Demora .................................................... 12 DemoServer............................................... 8 Dengue ..........................................399, 401 Denomina cédula..................................... 27 Denomina G.I.S. .................................... 400 Denomina Seguro......................17, 23, 283
  • 508.
    Printed Documentation 502 Denominación ComúnInternacional......439 Denominación genérica..........................149 Dentro...... 29, 134, 137, 204, 340, 371, 388 Dentro del grupo existen distintas relaciones............................................368 Dentro del hospital se conforme.............439 Denuncias...............................................413 DEPARTAMENTO . 36, 132, 137, 139, 149, 178, 186, 192, 193, 216, 239, 248, 270, 340 Departamento al.....................................239 Departamento al cual quiere agregarle..137 Departamento dentro .......................77, 288 Departamento desea asignarlo ..............239 Departamento elegido............................147 Departamento le solicito.........................176 Departamentos27, 132, 137, 139, 147, 222, 237, 239 Departamentos del panel izquierdo........132 Departamentos permiten crear sectores dentro del programa ...........................132 Departamentos pueden............................27 Departamentos ya creados ............137, 186 Dependan...............................................439 Dependencia ............................................45 Dependencias...........................................45 Dependiendo ....................................41, 388 Deportivos ..............................................368 Deposita .................................................351 Depositar entre Cajeros .........................270 Deposito .................................................230 Depósito .. 36, 204, 230, 233, 237, 247, 270 Depósito al cual le formula.....................230 Depósito consumidos.............................149 Depósito le resultará útil imprimir...........233 Depósito NO...........................................204 DEPOSITO solamente mueven bultos...204 Depósitos................................................222 Derecha del panel ............................93, 303 Derecha se advierte ...............................248 Derecha se identifica..............................380 Derecha se listan....................................137 Derecho................... 28, 104, 225, 371, 372 Derecho aparece....................................270 Derecho aparecerá.........................134, 197 Derecho creamos ...................................342 Derecho del mouse .. 17, 23, 77, 84, 85, 90, 132, 137, 139, 147, 186, 192, 239, 252, 256, 283, 288, 294, 295, 300, 372 Derecho del mouse aparecerá...............199 Derecho del mouse le aparece ................38 Derecho podemos ver............................171 Derecho se ha perfeccionado ................256 Derecho vamos ......................................216 Derivación...............................................146 Derivación interna ..................................146 Desaparecer...........................................400 Desarrollar acciones...............................445 Desarrollar estudios ...............................439 Desarrollar plantillas.......................100, 309 Desarrollar sus propios DRIVERS......... 339 Desarrollarse.......................................... 445 Desarrollo.................12, 367, 396, 431, 445 Desarrollo consiste ................................ 431 Desarrollo propio.................................... 416 Desarrollos............................................. 260 Descarga..........................57, 117, 149, 419 Descarga del stock ................................ 227 Descargarlo............................................ 171 Descargarse........................................... 413 Descargas............................................ 3, 45 Descargue................................................ 12 Descartables.................................. 193, 196 Descarte................................................. 149 Descendentes........................................ 368 Desconectar Cliente...............355, 364, 365 Describa................................................... 15 Describa exactamente ............................. 15 Describimos ............................................... 9 Describir................................................. 193 Descripción .....77, 137, 152, 160, 165, 210, 288, 357, 358, 359, 360, 361, 362, 363, 364, 365, 419, 421 Descripción adicional............................. 210 Descripción del nomenclador ................ 419 Descripción del propietario del nomenclador....................................... 419 Descripciones del contenido.................. 419 Description..................................... 419, 421 Descuentos mayores ............................. 254 DESDE EL RESPONSABLE HACIA LOS USUARIOS......................................... 205 Desea.......................................93, 239, 303 Desea acceder....................................... 383 Desea analizar....................................... 383 Desea asignar........................................ 239 Desea consultar..................................... 393 Desea dar .............................................. 239 Desea editar........................................... 186 Desea imprimir................................. 99, 312 Desea marcar ........................................ 401 Desea modificar haciendo click obre..... 239 Desea obtener ................................. 85, 295 Desea reservar ................................ 84, 294 Desea tenga........................................... 383 Desea ubicar.......................................... 383 Desea ver............................................... 186 Deseamos.............................................. 396 Deseamos controlar............................... 383 Deseamos se nos presenten................. 383 Desee.............................139, 186, 256, 423 Deseen integrar sus sistemas contables260 Desempeña............................................ 351 Desempeñar ............................................ 38 Desperdiciando recursos....................... 429 Desperdicio............................................ 431 Desplegable.41, 44, 87, 139, 186, 297, 315 Desplegar............................................... 171 Después.........................196, 227, 264, 371 Despúes................................................. 274
  • 509.
    Índice 503 Destinatario ............................................429 Destinatario acuse..................................205 Destino...........................................205, 372 Destruir...................................................413 Detallando ..............................................186 Detalle ..................................... 49, 326, 396 Detalle apto ....................................263, 268 Detalle del movimiento...........................260 Detalle del uso..................................17, 283 Detalles...........................................171, 260 Detalles del pedido.................................233 Detección................................................372 Detectar infecciones...............................399 Detectar si le han entregado ..................204 Detection and response .........................431 Determinación ................................139, 341 Determinaciones .. 341, 342, 343, 345, 347, 348, 362 Determinaciones comunes.....................343 Determinaciones deberían agruparse bajo nombres significativos ........................342 Determinaciones Disponibles.................342 Determinaciones posibles solamente se indican aquellas ..................................341 Determinaciones se realizan..................341 Determinaciones solicitadas...................343 Determinada institución..........................395 Determinado nivel ..................................439 Determinar..............................................439 Determinar si hay cantidades suficientes ............................................................223 Día del turno.....................................84, 294 Día sigue funcionando............................400 Diagnóstico..... 49, 139, 326, 395, 396, 431, 438, 445 Diagnóstico Local...................................445 Diagnóstico pre-operatorio.....................159 Diagnóstico principal ..............................395 Diagnósticos...................................159, 431 Diálisis ......................................................36 Diarrea aguda.........................................431 Días ...... 77, 83, 84, 93, 149, 152, 288, 293, 294, 303 Días se hacía traer .................................400 Dibujos......................................................15 Dice ........................................................388 Dice Lista..........................................87, 297 Dice NUEVO...........................................383 DICOM....................................................478 Dichas políticas incluyen medidas e infraestructuras apropiadas ................431 Dicho ......................................................239 Dicho especímen....................................358 Diferencia ................................ 51, 111, 328 Diferencia entre ......................................363 Diferencias entre ....................................425 Diferente.................................. 47, 269, 345 Diferentes ...............................................260 Diferentes depósitos...............................230 Diferentes entre si ..................................122 Diferentes fórmulas................................ 223 Diferentes medios.................................. 274 Diferentes roles permiten......................... 38 Diferentes tipos...................................... 379 Dificultades .............................................. 47 Difundir................................................... 439 Difundir entre ......................................... 445 Difusión.................................................. 439 Digital..................................................... 423 Dilatada.................................................. 254 Dinámica................................................ 439 Dinero ............................237, 247, 367, 429 Dinero cobrado ...................................... 274 Diputado Martiarena .............................. 416 Diputados logrando................................ 416 Dirá ........................................................ 416 Dirección................................132, 396, 429 Dirección del hospital............................. 439 Dirección general del hospital................ 439 Direcciones .............................................. 27 Directamente.................................. 106, 321 Directas............................................ 93, 303 Directo......................................93, 220, 303 Director .................................................... 36 Director del Hospital............................... 380 Director termina tomando decisiones .... 380 Directorio.................................................... 3 Directorio Angel/bin.................................... 4 Directorio c........................................... 4, 12 Directos.................................................... 38 Directrices clínicas................................. 431 Directrices clínicas basadas .................. 431 Dirigen.................................................... 380 Dirigidas................................................. 396 Dirigidas al diagnóstico.......................... 396 Dirigidas al tratamiento .......................... 396 Dirigirse al CFT...................................... 439 Disciplina................................................ 399 Disco rídigo.............................................. 45 Disco rígido................................................ 3 Diseñado................................................ 388 Diseñador............................................... 380 Diseñar.....................................48, 325, 388 Diseño más adecuado ........................... 439 Disfunción renal ..................................... 439 Disketera.................................................... 3 Diskette...................................................... 3 Disparador ............................................. 171 Dispensación ......50, 55, 62, 115, 210, 214, 216, 327, 332 Dispensación inadecuadas.................... 431 Dispensación se..................................... 210 Dispensación se diferencia.................... 210 DISPENSACIÓN se eligen ......55, 115, 332 Dispensación se manejan...................... 214 Dispensación social ........................... 36, 62 Dispensador..................................... 36, 210 Dispensamos ......................................... 220 Dispensan.............................................. 431 Dispensar...............................214, 216, 220
  • 510.
    Printed Documentation 504 Disponer .................................................439 Disponibilidad........ 139, 430, 431, 438, 439 Disponibilidad del medicamento.............439 Disponibilidad del recurso humano ........439 Disponible...............................................379 Disponibles.......................................85, 295 Disposición .............................................379 Disposición del prescriptor .....................430 DISPOSITIVOS MEDICOS ....................196 Dispositivos médicos........................62, 204 DISPOSITIVOS MEDICOS están definidos ............................................................196 DISPOSITIVOS MEDICOS si podrá editarse ...............................................196 Distinguir...........................................50, 327 Distintas actividades...............................396 Distintas capas .......................................193 Distintas características .........................222 Distintas categorías................................423 Distintas etapas del circuito....................264 Distintas situaciones...............................248 Distintos criterios ....................................148 Distintos profesionales ...........................175 Distintos rubros.......................................222 Distintos servicios...................................175 Distintos tipos .........................................204 Distribución... 193, 222, 228, 339, 396, 439, 445 Distribución del ANGEL sino..................247 Distribución pueden................................396 Distribuido...............................................228 Distribuye cartuchos...............................204 Diversas fuentes.....................................439 Divide..............................................264, 383 Dividimos................................................193 Dividir..........................................................3 Divisoria....................................................38 Divulgue....................................................38 Dll .........................................................4, 45 Dll dentro ..................................................45 Dll sino......................................................45 DNI .............................................27, 90, 300 Doble click ................. 4, 230, 266, 341, 342 Docencia.................................................396 Documentación disponible .....................439 Documentación oficial ............................445 Documentado tilde .....................17, 23, 283 Documentar............................................439 Documento .. 17, 23, 93, 186, 283, 303, 423 Documento firmado ................................425 Documento interno.................................256 Documento Nacional................................27 Documentos ...........................................449 Dólares ...................................................431 Dominio ..................................................351 Donación ........................................149, 214 Donación mostrada ................................151 Donación queda .....................................149 Donaciones.............................................149 Donado...................................................149 Donante ................................................. 149 DONANTES........................................... 149 Donantes fidelizados.............................. 149 Dosificación............................................ 439 Dosis debida durante............................. 431 Dosis Diaria Definida ............................. 196 Dr ...................................................400, 416 DRG ....................................................... 395 Driver .....................355, 362, 363, 364, 365 Driver correspondiente .......................... 359 Driver correspondiente se encuentra Offline ............................................................ 358 Driver envía............................362, 363, 365 Driver inicializa al servidor..................... 357 Driver lee................................................ 357 Driver offline........................................... 357 Driver online configurado....................... 357 Driver registrado ....................362, 363, 365 Driver se configura................................. 357 Driver solicitado ..................................... 358 Driver solicitante .................................... 363 Drivers............................................ 339, 351 Drivers correspondientes....................... 351 DROGUERIAS proveedoras.................. 254 Ducto...................................................... 380 Duda ...................................................... 379 Duda COMPRAS será evaluada ........... 254 Dudas..................................................... 431 Dudas consulte ...................................... 270 Dueños................................................... 419 Duplicar.................................................... 12 Duración.................................159, 430, 439 Duración del tratamiento..........55, 115, 332 Durante .................................................. 416 Durante ese tiempo ha muerto mucha gente .................................................. 416 E E 12 E01......................................................... 358 E01.Si .................................................... 358 E02......................................................... 358 E1...........................357, 358, 361, 362, 363 Económica del hospital.......................... 439 Económicas ........................................... 439 Edad...............................................165, 395 Edad del paciente .................................. 104 EDI ......................................................... 471 Edición ................................................... 348 Edificios.................................................. 396 Editados........................................... 77, 288 Editar......................................171, 239, 419 Editar Capa.................................... 199, 210 Editar elementos.................................... 239 Editar personal....................................... 186 Editar Plan ............................................. 171 Editar Tipos............................................ 368 Editaremos............................................. 406 Editarse haciendo doble click .......... 77, 288 Edítelo.............................................. 77, 288 Educación ..............................431, 445, 499
  • 511.
    Índice 505 Educación activa ....................................445 Educaciónsexual tendremos grupos escolares.............................................368 Edwards J...............................................431 EEUU......................................................487 Efectivamente realiza.............................342 Efectivamente se realizan ......................341 Efectividad........................................48, 325 Efectivo...........................................270, 274 Efectúa ...................................................431 Efectúa validaciones ..............................351 Efectuar ..................................................431 Efectúen .................................................431 Eficaces..................................................431 Eficacia...................................................439 Eficacia e inocuidad ...............................439 EFICIENTES ..........................................367 Egreso ....................................................146 Egresos ..................... 36, 47, 137, 139, 147 Egresos del panel izquierdo...................137 Egresos permite llevar............................139 Egresos pueden .....................................139 Elabora e imparte programas.................431 Elabora recetario colectivo.....................438 Elaboración............................ 351, 431, 439 Elaboración del cuadro básico ...............430 Elaborar..................................................445 Elaborar informes ...................................439 Electro-medicina.....................................396 Electronic Medical Record.... 38, 41, 44, 45, 77, 84, 85, 87, 90, 93, 99, 186, 192, 237, 239, 247, 248, 252, 254, 256, 263, 264, 266, 268, 288, 294, 295, 297, 300, 303, 312, 416 Electronic Medical Records.. 132, 137, 139, 147 Electrónica............................. 416, 423, 425 Electrónica válida ...................................416 Elegida....................................................388 Elegimos................ 123, 155, 165, 239, 383 Elegir .. 3, 49, 186, 248, 326, 371, 380, 388, 401, 425 Elegir distintas formas....................106, 321 Elegiremos......................................165, 372 Elementos..... 152, 193, 195, 199, 204, 205, 208, 216, 239, 315, 372, 413, 438 Elementos cargados...............................239 Elementos consumidos ..........................149 Elementos del patrimonio dependiendo del filtro .....................................................237 Elementos desea configurar.....................41 Elementos facturables....................263, 268 Elementos insumidos .............................227 Elementos persistentes..........................399 Elementos principales ............................438 Elementos producidos............................223 Elementos vinculados ............................195 Elemntos.................................................197 Elige................................................237, 247 Eligiendo rutinas.....................................343 Elija3, 44, 93, 106, 109, 186, 239, 303, 321, 324, 383 Elijo ................................................176, 227 Elimina ................................................... 425 Eliminación............................................. 431 Eliminadas ............................................. 152 Eliminar............................................ 57, 117 Eliminar medicamentos ................. 100, 309 Eliminar personal ................................... 186 Eliminar prácticas parte ......................... 171 Eliminar todos ........................................ 165 Eliminarlos ....................................... 83, 293 Eliminarse pasando ............................... 237 Eliminarse si se desea.Database .............. 4 Ellas NO serán guardados..................... 348 E-mail.............................................252, 431 Emergence............................................. 431 Emergencias.......................................... 139 Emergentología...................................... 315 Emisión ............................................ 83, 293 Emite.............................................. 247, 254 Emitir directamente................................ 256 Emitirá.................................................... 439 Emitirlo más tarde.................................. 256 Empadronador17, 23, 36, 90, 283, 300, 368 Empadronamiento correcto ..................... 47 Empezamos........................................... 394 Empezar inserte......................................... 3 Empleado............................................... 204 Empleados............................................. 204 Empleados administrativos...................... 47 Empresa.........................1, 17, 23, 283, 396 Empresa reorganiza............................... 396 Empresa requiere .................................. 396 Empresas................................................. 27 Empresas farmacéuticas ....................... 431 Empresas muy importantes..................... 12 Encarar .............................................. 47, 62 Encima del 10 ........................................ 413 Encontramos.................................. 394, 425 Encontramos ninguna.............................. 47 Encontramos otro tipo............................ 315 Encontrar alternativas...................... 49, 326 Encuentra......................................... 49, 326 Encuentre................................................. 15 Encuentre datos..................................... 351 Enfermedad ................................... 400, 431 Enfermedad comenzó............................ 400 Enfermedades................................ 395, 431 Enfermedades comunes tratados.......... 431 Enfermedades infecciosas..................... 431 Enfermedades requieren tratamientos medicamentosos .......................... 49, 326 Enfermera ...................................... 160, 438 Enfermera ya ......................................... 438 Enfermera/o ............................................. 36 Enfermeria ............................................. 160 Enfermería .................36, 47, 160, 396, 438 Enfermería protesta ................................. 47 Enfermería recibe medicamentos.......... 438
  • 512.
    Printed Documentation 506 Enfermos ................................................395 Enfocadaal cuidado...............................445 Enfoque ..................................................445 Enfoque preventivo ................................445 Enfoques diagnósticos óptimos..............431 Enlatados................................................122 Enorme...................................................315 Ensalada.................................................222 Entendemos ...........................................196 Entidad .............................................27, 416 Entiende .................................................429 Entienden ...............................................425 Entity_id1................................................421 Entorno gráfico .......................................132 Entrada.....................................................36 Entrada del item .....................................210 Entrada específico..................................351 Entradas .................................................148 Entre................................ 49, 149, 326, 431 Entre ellas...............................................439 Entre sus consecuencias se encuentran431 Entre versión ..............................................9 Entrega.................................. 220, 237, 247 Entrega al paciente ................................210 Entrega del informes ..............................339 Entrega GRATUITA..........................50, 327 Entregamos ....................................210, 220 Entregar..................................................247 Entregar algo..........................................210 Entregar dentro.......................................216 Entusiasmo.............................................429 Enumere todos .................................85, 295 Envía ......................................................413 Enviado automáticamente......................222 Enviar .....................................................339 Enviarlo.....................................................15 Epidemiología.................................379, 439 Equipamiento................... 36, 237, 396, 434 Equipamiento menor ..............................396 Equipo 12, 47, 339, 355, 359, 360, 380, 439 Equipos... 12, 159, 339, 345, 359, 360, 368, 380, 396 Equipos enviados ...........................359, 360 Equipos mediante LISA..........................348 Equipos particulares...............................339 Equivalencia entre............................49, 326 Equivalencia entre principios activos .....421 Equivalencias .........................................269 Equivalencias comerciales entre............421 Error....................... 208, 357, 358, 361, 362 Error 10061.................................................4 ERROR 2003..............................................4 Error al cliente ........................................360 Error al cliente Angel..............................361 Error más común......................................11 Errores....................................................431 Esa afirmación..........................................47 Esa característica...................................406 Esa circunstancia .......................17, 23, 283 Esa columna...........................................239 Esa distinción........................................... 45 Esa funcionalidad estaba disponible 17, 23, 283 Esa funcionalidad se realiza.................. 160 Esa hoja................................................. 383 Esa ola privatizadora ............................. 394 Esa parte................................................ 416 Esa prestación será habilitada............... 274 Esas circunstancias ............................... 431 Esas formas................................... 106, 321 Esas mismas reglas............................... 396 Esas ocasiones se realizan pantallas.... 315 Escalabilidad funcional acorde al propósito del mismo........................................... 351 Escriba.........................................3, 15, 186 Escribe................................................... 266 Escribiendo .............................................. 15 Escribir.....................................48, 199, 325 Escrito .............................................. 83, 293 Escuchar................................................ 429 Ese..................................................... 4, 401 Ese acto................................................. 159 Ese caso pueden seguir .......................... 62 Ese caso revise........................................ 11 Ese caso Ud............................................. 12 Ese costo será representado................. 239 Ese datos se elige.................................. 315 Ese Departamento acepta realizar ........ 176 Ese día................................................... 274 Ese día está completa .......84, 87, 294, 297 Ese driver............................................... 363 Ese evento............................................. 266 Ese filtro........................................... 99, 312 Ese futuro esta vinculada ........................ 38 Ese momento......................................... 423 Ese momento se encuentra abierta. 93, 303 Ese muchacho ......................................... 12 Ese objetivo registran .................... 263, 268 Ese pedido............................................. 248 Ese valor................................................ 254 Esfuerzos............................................... 429 Eso...................................17, 254, 283, 423 Eso hay.................................................. 351 Eso implica............................................... 12 Esos casos existe .................................. 248 Esos datos ............................................. 351 Esos datos están ................................... 419 Esos datos pueden ajustarse ................ 419 Esos funcionarios están presos............. 416 Esos índices........................................... 383 Esos medicamentos sean dispensados 413 Esos procesos se pueden identificar..... 152 Espacio ....................................87, 297, 383 Espacio blanco....................................... 186 Espacios ................................................ 383 Especial ................................................. 396 Especiales.............................................. 196 Especialidad..................................... 87, 297 Especialidad del personal...................... 439
  • 513.
    Índice 507 Especialidades 45, 100,309, 315, 340, 439, 445 Especialist_expense_code.....................419 Especialist_honorarium..........................419 Especialista ........................... 266, 396, 419 Especialistas............................ 49, 326, 396 Especialistas involucrados .....................419 Especialmente................... 15, 83, 293, 379 Especie...................................................368 Especificaciones.........................................9 Especificar......................... 48, 49, 325, 326 Específico.......................................195, 371 Específicos .............................................339 Especimen..............................................358 Especímen............................. 348, 355, 360 Especímen Actualizado..........................358 Especímen pasado.................................360 Especímen sea inválido se envía...........360 Especímenes..........................................348 Especimenes quedan.............................348 Espepecialist_count ...............................419 Espera ..................... 87, 270, 297, 348, 363 Esperar.............................................12, 379 Esquema ............................... 100, 309, 372 Esquema terapéutico apropiado ......48, 325 Esquemas.............................. 100, 309, 315 Esquemas permiten colocar...................315 Esquina...................................................171 Esquina superior derecha se agregan ...225 Esquina superior derecha servirá...........171 Esta ................................................152, 399 Está ..................................................57, 117 Ésta ............................................................3 Esta Agenda particular...........................159 Está aislada............................................367 Esta al lado.......................................93, 303 Esta área transfiere cartuchos ...............204 Está bien.................................................429 Esta capa................................................351 Esta capa se usa....................................351 Esta circunstancia ..................................439 Está compuesto......................................371 Está creando ..........................................256 Esta diversidad encuentre......................439 Esta enunciación mostramos .................134 Esta etapa ..............................................396 Esta forma ..................... 170, 208, 348, 351 Esta funcionalidad..................................160 Esta funcionalidad fue desarrollada .......210 Esta funcionalidad se aplica.....................28 Está funcionando........................................4 Está haciendo.............................................9 Está incluído dentro................................367 Está incorporado al stock.......................228 Esta información contiene......................430 Está ingresando..........................................4 Está instalado...........................................45 Esta línea..............................................4, 62 Esta muy seguro ....................................380 Esta No Asignado...................................237 Esta ocasión ............................................ 11 Esta ocasión trabajará ................... 109, 324 Esta oficina ............................................ 247 Esta opción ............................................ 256 Esta opción está vinculada.................... 247 Esta página del manual ........................... 62 Está palabra........................................... 196 Esta pantalla Ud..................................... 260 Esta parte............................................... 149 Esta posibilidad se presenta.................. 122 Esta problemática .................................. 380 Esta razón.............................................. 423 Está separada................................ 237, 247 Esta tabla....................................... 419, 421 Esta tabla contiene ................................ 419 Esta tabla contiene todas ...................... 421 Esta tabla contiene todos ...................... 421 Esta tabla se utiliza................................ 421 Esta tecla esta ......................................... 15 Está tratando.......................................... 122 Esta última grilla..................................... 348 Esta única oportunidad .............................. 3 Está usando VISTA.................................... 4 Está vinculado................................ 263, 268 Estaba.................................................... 400 Establecer.....132, 186, 216, 419, 421, 439, 445 Establecer filtros horarios ................ 57, 117 Establecer planes ............................ 77, 288 Establecer Preferencias........................... 41 Establecer si ese miembro .................... 372 Establecimiento...................................... 430 Estableció ........................................ 77, 288 Estableció durante ........................... 77, 288 Estadística ............................................. 439 Estado.......4, 147, 186, 192, 230, 237, 248, 351, 358, 361, 363 Estado actualizado................................. 361 Estado define................................... 50, 327 Estado del pedido .................................. 230 Estado pendiente...................363, 364, 365 Estado siempre...................................... 394 Estados.................................................. 237 Estados Unidos...................................... 431 Estamos................................................. 394 Estamos configurando ...................342, 383 Estamos exponiendo ............................. 380 Estamos formulando.............................. 196 Estamos incorporando........................... 199 Estamos mostrando............................... 396 Estamos presentando............................ 400 Estamos presentando introducimos ...... 155 Estamos proponiendo............................ 372 Estamos seguros ..................................... 15 Están..............................193, 205, 270, 372 Están activos.......................................... 423 Están comprendidas .............................. 171 Están configurados ........................ 270, 345 Están definidos ...................................... 383 Están estudiando ............................. 49, 326
  • 514.
    Printed Documentation 508 Están impresos.................................57,117 Están linkeados ........................................12 Están revocados.....................................423 Están vinculados ........................................4 Estancias hospitalarias...........................431 Estándar .................................................196 Estándares .............................................196 Estándares propuestos ..........................416 Estandarización......................................196 Estandarización tal .................................196 Estando instalado.......................................4 Estar ...................................... 252, 383, 431 Estar asignado........................................149 Estar clasificado .....................................237 Estar completa........................................363 Estar compuesto ....................................274 Estar constituído.....................................367 Estar disponibles ......................................12 Estar integrado .......................................439 Estar internado ........................ 51, 111, 328 Estar sujeta.............................................416 Estar ubicado..............................................4 Estará implicando.....................................62 Estará resolviendo varios problemas .......47 Estaremos listos .......................................12 Estaría disponible.....................................12 Estas alternativas se multiplica ..............439 Estas áreas...............................................62 Estas coberturas ........................17, 23, 283 Estas deben realizarse...........................160 Estas evoluciones ..................................122 Estás herramientas ................................388 Estas instrucciones reemplazan...............12 Estas preguntas......................................380 Este ..................................... 4, 48, 325, 400 Esté ..................................................77, 288 Éste ............................................................4 Éste al.....................................................429 Este aporte desinteresado nos ha ahorrado muchas horas .....................................351 Este aspecto...........................................439 Este cambio se ha introducido 55, 115, 332 Este capítulo había.................................208 Este caso....... 4, 41, 87, 100, 297, 309, 383 Este caso Homero..................................375 Este caso limpieza .................................193 Este caso particular nos referimos.........210 Este caso se realiza .......................100, 309 Este caso seleccionamos.......................345 Este comité.............................................439 Este Comité se convertirá ......................439 Este concepto.........................................196 Este configurada ..............................77, 288 Este ejemplo...................................343, 401 Este ejemplo creamos..............................28 Este ejemplo estamos editando .............406 Este ejemplo Laboratorio .......................343 Este ejemplo muestra además otras curvas ............................................................104 Este ejemplo obtenermos Plasma Fresco ............................................................ 152 Este ejemplo tenemos casos................. 401 Este entorno........................................... 193 Este esquema presenta varios factores 438 Este evento............................................ 425 Este formato se utiliza.................... 100, 309 Este hospital ............................................ 47 Este instalado ............................................ 4 Éste le acepta agregandolo................... 365 Este manual................................... 106, 321 Este manual se ha expuesto ................. 204 Este momento................................ 109, 324 Este momento tienen............................. 193 Este objeto............................................. 401 Este paso ejecutará ................................... 3 Este porcentaje podría llegar al 20........ 413 Este procedimiento ................................ 230 Este proceso.................................. 152, 439 Este punto veremos............................... 388 Este reporte ........................................... 123 Este requisito ........................................... 47 Este rol................................................... 375 Este rol evolucionará ............................. 170 Este rol visualizará................................. 375 Este se agrega al pedido....................... 230 Este tema...............................210, 263, 268 Este tema esta intimamente relacionado 17, 23, 283 Este tema expone.................................. 230 Este termine ya iniciar esta línea............. 62 Este texto............................................... 396 Este texto esta esencialmente preparado15 Este tipo.........................122, 315, 368, 439 Este trabajando.............................. 106, 321 Este tutorial.................................... 247, 423 Este tutorial incluye...38, 41, 45, 77, 84, 85, 90, 93, 99, 132, 137, 139, 147, 186, 192, 237, 239, 247, 263, 288, 294, 295, 300, 303, 312, 423 Este último ............................................. 439 Este último paso ........................................ 3 Este uso incorrecto ................................ 431 Esté utilizando............................................ 4 Este video ..................................17, 22, 283 Esterilizacion.......................................... 456 Esterilización............................................ 36 Estética .................................................. 499 Estética del reporte................................ 388 Estibar todos.......................................... 204 Estimaciones.......................................... 395 Estimado................................................ 237 Estos ..............................................134, 339 Éstos ...................................................... 439 Estos bienes .......................................... 237 Estos casos especiales serán incluídos 196 Estos datos ............................................ 270 Estos datos pueden ......................... 77, 288 Estos datos serán utilizados.................. 134 Estos pasos ..................................... 83, 293
  • 515.
    Índice 509 Estos procedimientos.............................204 Estos procesospodemos establecer .....199 Estos reportes ........................................123 Estos sólo demandan.............................396 Estos últimos ..........................................351 Estrategia ................................ 62, 379, 383 Estrategia global.....................................439 Estrategia más eficaz.............................431 Estructura ...... 260, 365, 383, 396, 438, 439 Estructura jerarquica ..............................419 ESTRUCTURA ORGÁNICA...................444 Estructura tradicional..............................438 Estudiar ..........................................400, 439 Estudiará ................................................439 Estudio............................. 48, 325, 395, 439 Estudio del Asma ...................................499 Estudio del Hígado .................................499 Estudios..................................................439 Estudios clínicos relevantes...................439 Estudios realizados ..........................49, 326 Estudios universitarios ...........................431 Estuvo exenta.........................................394 Etapa Analítica .......................................339 Etapa Post Analítica...............................339 Etapa Pre Analítica.................................339 Etapas ................................... 263, 268, 339 ETAPAS DEL PROCESO DE PRESCRIPCIÓN RACIONAL.......48, 325 Etapas Laboratorio .................................339 Etc 106, 149, 152, 193, 204, 237, 247, 254, 269, 321, 343, 368, 379, 421, 430, 439 Ética........................................................431 Etiqueta ..........................................243, 413 Etiquetas.........................................243, 345 Etiquetas estas identifican......................347 Europa.2.................................................431 Evaluación ............................................449 Evaluación...... 87, 122, 124, 297, 372, 438, 439, 447, 499 Evaluación científica...............................439 Evaluación del resultado ........................372 Evaluación sistemática del proceso .......430 Evaluaciones económicas......................196 Evaluar .................................. 254, 396, 439 Evalúen estrategias nacionales..............431 Evento ............. 51, 111, 168, 220, 328, 425 Evento fue registrado .............................266 Evento registrado ...................................266 Eventos............................ 57, 117, 367, 375 Eventos acontecidos ..............................379 Eventos adversos...................................439 Evidencia................................................430 Evidencia científica.................................439 Evidentes................................................394 Evitar débitos..........................................421 Evitar discordancias ...............................439 EVOLUCION ..................................109, 324 Evolución........................................104, 122 Evolución del tratamiento.................48, 325 Evolución pre-armada ............................122 Evolucionar ...................................... 47, 196 Exasperante............................................. 47 Excel ........................................................ 47 Excelentes curando gente ..................... 380 Excepción .............................................. 438 Excepciones..357, 358, 359, 360, 361, 362, 363, 364, 365 Excluidas.......................................... 77, 288 Exclusión................................................ 439 Exclusión del medicamento................... 439 Exclusiva decisión del responsable....... 416 Excluyente significa ............................... 368 Excremento............................................ 400 Exe........................................................... 12 Exigencia del The Royal College or Radiologist.......................................... 122 Exista .................................4, 237, 247, 340 Exista duplicación .................................. 343 Exista otra secretaria más dando turnos 87, 297 Existan distintas categorìas................... 170 Existan varios......................................... 216 Existe .........................49, 62, 269, 326, 358 Existen ....51, 111, 165, 328, 345, 348, 379, 396 Existen diversas alternativas ................. 439 Existen hospitales.................................. 204 Existen múltiples medios ....................... 274 Existen planes equivalentes .................. 210 Existencia....................................... 237, 401 Existencia se considera obsoleta e inútil439 Existencias............................................. 431 Existir .........................4, 216, 340, 363, 368 Existirá ................................................... 416 Éxito .................................49, 326, 379, 430 Éxito depende........................................ 379 Expense_value ...................................... 419 Experiencia ................47, 49, 204, 326, 439 Expertos solamente ven ........................ 400 Explicar .................................................. 104 Explicaremos ......................................... 227 Expondremos................................. 315, 430 Exponemos............................................ 222 Exponemos algo .................................... 260 Exportar productos................................. 149 Expuesto.......................................... 62, 394 Expusieramos anteriormente................. 254 Extenderse............................................. 439 Extensión ................................................. 12 Externa................................................... 445 Extracción .............................................. 379 Extracciones obtendrá ........................... 345 F F 256 F100....................................................... 394 Fabricación .................................... 222, 223 Fabricar..................................222, 223, 225 Fácil ....................................................... 379 Fácil lectura............................................ 383 Fácil moverse......................................... 429
  • 516.
    Printed Documentation 510 Facilidad .........................................151,315 Facilita ............................................342, 439 Facilitan ..................................................431 Facilite ....................................................439 Factor .....................................................419 Factores..................................................431 Factura .................. 263, 266, 268, 394, 421 Factura del proveedor ....................237, 247 Factura propiamente dicha.............263, 268 Facturacion............................ 204, 264, 268 Facturación. 17, 23, 90, 171, 263, 264, 266, 268, 283, 300, 416, 419, 421 Facturación hospitalaria software..263, 264, 266, 268 Facturación representativa.....................419 Facturación se........................................269 Facturación se incluye....................263, 268 Facturación se presentan.......................264 Facturación utiliza estos nombres..........421 Facturadas..................................17, 23, 283 Facturar ..................................................269 Facturas..........................................237, 247 Facturista............................... 263, 266, 268 Facturista cuente....................................264 Facturista encontrará solamente............269 Facturista presiona.................................266 Facultad..................................................423 Falsificación....................................413, 423 Falta... 17, 23, 205, 237, 247, 283, 380, 431 Faltan medicamentos.....................237, 247 Fallo............................................................4 Familia................................... 186, 368, 445 Familia Simpson.....................................375 Familiar...........................................186, 445 Familiares...............................................368 Familiares pueden consultarse ..............186 Familias ..................................................368 FAQ ............................................................4 Farmaceútica....................................49, 326 Farmacéutico............. 36, 57, 117, 438, 439 Farmacéutico podrá establecer..............269 Farmacéutico pueda analizar.................438 Farmacéuticos......................... 47, 439, 499 Farmacia. 27, 36, 47, 51, 57, 111, 117, 193, 196, 222, 237, 247, 269, 328, 413, 416, 430, 434, 438, 439 Farmacia Comunitaria 27, 50, 51, 111, 327, 328 Farmacia da............................................222 Farmacia del Hospital.............. 57, 117, 439 Farmacia hasta.......................................230 Farmacia hospitalaria 27, 57, 117, 222, 421 Farmacia hospitalaria maneja . 51, 111, 328 Farmacia maneja....................................222 Farmacia solicita.............................237, 247 Farmacia valida recetario colectivo........438 Fármaco ...........................................49, 326 Fármaco Observancia............................413 Fármaco Observancia propuesto...........413 Farmacocinética .....................................439 Farmacoeconomía................................. 439 Farmacología......................................... 439 Fármacos...........48, 49, 325, 326, 396, 439 Fármacos necesarios ............................ 439 Farmacoterapéutica............................... 439 Farmacoterapia basados....................... 431 Farmacovigilancia.................................. 439 FARO..................................................... 413 Favoritos .................................................. 41 FAX ........................................................ 252 Federación Médica ................................ 499 Filtrar personal....................................... 192 Filtro ...................77, 99, 132, 266, 288, 312 Filtro deseada ........................................ 192 Filtro predeterminado..................... 106, 321 Filtro se verán ........................................ 208 Filtros ......99, 106, 109, 192, 208, 216, 230, 248, 312, 321, 324, 348 Filtros aplicados............................... 57, 117 Filtros pueden ........................106, 192, 321 Filtros se acceden..........................106, 321 Filtros temporales ..........................106, 321 Financiación suficiente .......................... 431 Financiador ...17, 23, 27, 90, 148, 170, 171, 263, 268, 269, 283, 300, 416, 421 Financiador acepte ................................ 421 Financiador se configuran ..................... 171 Financiadores ........................................ 170 Financiadores se vinculen al proyecto... 274 Financiamiento....................................... 439 Financiero .............................................. 439 Firma..............................................423, 425 Firma digital ...............38, 45, 416, 423, 425 Firma digital se compone....................... 423 Firma digital y electrónica...................... 423 Firma_Digital_evaluacion ...................... 457 Firmado.......................................... 425, 439 Firmado podrá archivar.......................... 425 Firmar.....................................204, 423, 425 Firmas del acta ...................................... 439 Fiscalizado............................................. 413 Flanders................................................. 368 Flecha ........................................................ 3 Flexibilidad....................................... 87, 297 Flexible................................................... 340 Flotante.................................................. 197 Flujo alternativo.....357, 358, 359, 360, 361, 362, 363, 364, 365 Flujo normal ..357, 358, 359, 360, 361, 362, 363, 364, 365 Fomentar................................431, 439, 445 Fomento................................................. 431 Fomento del uso racional ...................... 431 Fondos públicos..................................... 431 FORD produciría.................................... 394 Función ...49, 109, 132, 237, 239, 247, 324, 326, 345, 351, 380 Función del registro del producto .......... 439 Función del sexo.................................... 104 Función dentro del organigrama............ 380
  • 517.
    Índice 511 Funciona............ 12, 77,237, 247, 288, 413 Funciona dentro........................................27 Funciones...................................29, 38, 445 Funciones del ANGEL..............................38 Fundación Etica......................................499 FUNDALER Fundación ..........................499 Fundamentación científica ...............48, 325 G Gases .......................................................36 Gasto......................................................419 Gastos ....................................................419 Gastos del especialista ..........................419 Gastos varios..........................................419 Genera......................................................47 Genera actos..........................................210 Generación.............................................339 Generados..............................................147 General...................................................439 General incluyen ....................................439 Generales...................... 149, 270, 315, 447 Generalidades ................................368, 449 Generalmente tienen..............................237 Generar ........... 85, 147, 256, 295, 351, 380 Generar distintos reportes......................388 Generarle conflictos .................................38 Genérico.................................................371 Género....................................................368 Genialidad ..............................................400 Geniol .....................................................269 Gente..............................................178, 380 Geografica..............................................401 Geriatría..........................................439, 499 Gerontología...........................................499 Gestion ...................................................394 Gestión . 132, 237, 247, 248, 254, 260, 379, 393, 396 GESTION DE SALUD ............................367 Gestión diaria .........................................160 Gestión hospitalaria................................379 Gestión inteligente..................................379 Gestión se realizan mediante otra..........252 Gestión Social ........................................394 Gestión total ...........................................254 Gestionar......................... 27, 134, 367, 445 Gestionar requiere..................................134 GFT ................................................430, 439 GFT guía fármaco terapeútica .........50, 327 GFT mediante actividades educativas dirigidas al equipo...............................439 GHTF......................................................196 Gill M ......................................................431 Ginecología ............................................445 GIS .................................................399, 406 GIS Geographical Information System...399 GISGeographical Information System....399 GNU........................................................339 Gobierno.........................................379, 430 Gobiernos.............................. 367, 394, 399 Gobiernos reparten dinero .....................367 GPC........................................................439 GPL........................................................ 339 Grabarlos ............................................... 351 Grabe....................................................... 15 Grado .............................................396, 439 Grados ................................................... 368 Grafica ................................................... 247 Grafica si.................................................... 4 Graficación............................................. 104 Graficar .................................................. 104 Gráfico ...................................104, 383, 388 Gráficos......................................4, 379, 380 Gráficos presentará ............................... 388 Gran caja ............................................... 367 Gran impacto ........................................... 47 Gran impacto organizacional................... 47 Gran parte.............................................. 439 Grandes instituciones se ha observado.. 17, 23, 283 Gratuito .................................................. 413 Grilla....................................................... 348 Gripe ..............................................399, 401 Grupo 49, 87, 297, 326, 368, 371, 372, 393, 395 Grupo al cual pertenece ........................ 367 Grupo conviviente..................367, 371, 375 Grupo conviviente estar constituído ...... 367 Grupo debemos definir .......................... 368 Grupo específico.................................... 371 Grupo familiar ........................................ 367 Grupo multidisciplinario ......................... 439 Grupo NO............................................... 368 Grupo podría incluso estar constituído.. 367 GRUPOS 36, 367, 368, 380, 383, 393, 394, 439 Grupos aparecerá.................................. 375 Grupos específicos registrados ............. 393 Grupos están consituidos ...................... 368 Grupos están integrados ....................... 375 Grupos existentes.................................. 368 Grupos haremos .................................... 371 Grupos homogéneos ............................. 395 Grupos Relacionados ............................ 395 Grupos si................................................ 368 Guante ................................................... 196 Guarda................................................... 365 Guardada............................................... 152 Guardada podemos aplicarla................. 155 Guardados ..................................... 106, 321 Guardamos ............................................ 124 Guardando....................................... 93, 303 Guardapolvo .................................... 83, 293 Guardar....93, 122, 123, 199, 303, 348, 383 Guardar fórmulas................................... 149 Guardar resultados ................................ 348 GUARDAR toma.................................... 122 Guardia .................................................. 110 Guardia del Complejo Churruca-Visca .. 110 Guía ................................................... 3, 439 GUÍA DE LA BUENA PRESCRIPCIÓN.. 48, 325
  • 518.
    Printed Documentation 512 Guía durantetoda ..................................160 Guía fármaco terapéutica.......................430 Guía Farmacoterapeútica........ 55, 115, 332 Guía Farmacoterapéutica...............430, 439 GUÍA PARA LAS BUENAS PRÁCTICAS DE PRESCRIPCIÓN ....................48, 325 Guiado..............................................49, 326 Guiará.........................................................3 Guías......................................................439 Gusto..............................................388, 425 H H.C .........................................................348 H.C. 17, 23, 47, 77, 99, 106, 109, 126, 148, 149, 160, 168, 220, 263, 264, 266, 268, 283, 288, 312, 321, 324, 343, 348, 367, 438 Ha........................ 9, 99, 312, 394, 399, 401 Ha abierto.........................................87, 297 Ha armado............................... 55, 115, 332 Ha asignado .....................................87, 297 Ha cambiado ..........................................400 Ha clickeado...........................................425 Ha confeccionado.................... 55, 115, 332 Ha configurado .......................................343 Ha definido .............................................196 Ha enviudado .........................................367 Ha escrito ...............................................425 Ha estudiado ....................................49, 326 Ha instalado..............................................11 Ha leído ..................................................425 Ha pagado................................................15 Ha participado ................................237, 247 Ha pasado ..............................................274 Ha pedido explicitamente...........................4 Ha quedado clasificado..........................195 Ha realizado ...........................................252 Ha seleccionado.....................................383 Ha sido ...................................................413 Ha transferido.........................................208 Haber............................... 47, 134, 204, 270 Haber configurado............................84, 294 Haber entregado ....................................210 Haber existencias...................................168 Haber leído...............................................15 Haber órdenes........................................363 Haber tomado...................................15, 429 Habilidad.................................................396 Habilita............................................256, 274 Habilita nuevas Cajas.............................270 Habilitar ....................................................12 Habitación...............................................137 Habitación aún........................................137 Habitación esta vacía.............................139 Habitación podemos crear .....................137 Habitaciones...........................................137 Habitaciones del departamento..............137 Habitaciones indican si están plenamente ocupadas ............................................139 Hábitos ...................................................431 Habla ......................................................339 Habrá solamente...................................... 62 Hace.................................83, 254, 293, 375 Hace aprender más rápido .............. 17, 283 Hacemos........................................ 106, 321 Hacen.............................................263, 268 Hacerla................................................... 204 Hacerla SISTEMAS quien ..................... 204 Hacerle pasar verguenza......................... 15 Hacerlo...................................3, 12, 83, 293 Hacerlo directamente del diskette haciendo doble click............................................... 4 Haciendo click................139, 148, 178, 401 Haciendo doble click........................ 77, 288 Haga ................................................ 77, 288 Haga automáticamente.......................... 227 Haga clic .................................................... 3 Haga click .3, 38, 41, 45, 84, 85, 90, 93, 99, 132, 137, 139, 147, 186, 192, 237, 239, 294, 295, 300, 303, 312 Haga doble click.............4, 41, 77, 239, 288 Haga obligatorio..................................... 439 Hagamos................................................ 372 Hagan .................................................... 431 Han reconocido...................................... 416 Han sido aceptados ............................... 239 Han sido asignados ............................... 239 Han sido incorporados........................... 351 Han sido prescritos ................................ 431 Han sido recibidas ................................. 208 Hasta..12, 83, 159, 196, 233, 293, 400, 431 Hasta ahora ............................................. 47 Hasta cierto punto incierto....................... 12 Hasta disposición................................... 396 Hay.........................137, 263, 268, 429, 439 Hay camas disponibles.......................... 139 Hay comunicaciones........................ 83, 293 Hay datos guardados............................. 401 Hay diferencias ...................................... 196 Hay filtros temporales .................... 109, 324 Hay gente buena.................................... 416 Hay inconveniente ................................. 423 Hay necesidad .........................51, 111, 328 Hay papeles..................................... 83, 293 Hay personas................................... 17, 283 Haya...............................................379, 431 Haya completado todos ............................. 3 Haya configurado............................. 77, 288 Haya ingresado...................................... 186 Haya insertado........................................... 3 Haya instalado ........................................... 4 HC.......................................................... 348 HCPCS .................................................. 477 Hecha............................................... 83, 293 Hematócrito............................................ 343 Hematología................................... 340, 343 Hemoglobina.......................................... 343 Hemograma esta compuesto................. 343 Hemos.................................................... 368 Hemos arrastrado .................................. 383 Hemos compatibilizado.......................... 269
  • 519.
    Índice 513 Hemos concluído presionamos..............383 Hemoscreado ................................270, 383 Hemos creado varias formas .....................3 Hemos desarrollado .......................247, 416 Hemos dividido.......................................151 Hemos guardado....................................124 Hemos organizado .........................263, 268 Hemos pre-armado ................................124 Hemos preparado...................................260 Hemos registrado ...................................220 Hemos seguido...............................263, 268 Hemos separado ............................263, 268 Hemos titulado DESCARTABLES nos estamos refiriendo ..............................196 Hemos utilizado solamente ....................196 Hemoterapia..... 36, 62, 149, 152, 193, 204, 340 Hepática .................................................439 Hepatología del Hospital ........................499 Heridas ...................................................110 Hermanas...............................................367 Herramientas..................................388, 394 Herramientas necesarias .......................379 Híbridas ..................................................396 Hijo .........................................................400 Hilos configurables .................................351 HIPAA.....................................................470 Hipótesis.................................................400 Historia ...... 55, 99, 115, 312, 332, 348, 425 Historia clínica 4, 55, 93, 99, 106, 115, 122, 126, 132, 137, 139, 147, 165, 176, 237, 239, 263, 264, 266, 268, 303, 312, 315, 321, 332, 339, 343, 416, 423, 425 Historia Clínica accede............ 51, 111, 328 Historia clínica completa ..................99, 312 Historia clínica digital 38, 41, 44, 45, 77, 84, 85, 87, 90, 93, 99, 288, 294, 295, 297, 300, 303, 312 Historia Clínica e indicamos...................168 Historia clínica hasta ..............................348 Historia Clínica le llega............ 51, 111, 328 Historia Clínica sino................................160 Historia Clínica solicita determinaciones343 Historia_Clinica_evaluacion ...................450 Historia_Clinica_evaluacion_2 ...............452 Historias Clínicas.... 1, 38, 41, 57, 117, 416, 423, 425 Historias clínicas ni...................................41 HITECH ..................................................472 HL7........................................ 462, 463, 464 HL7 evolucionan.....................................196 Hoja ....................................... 147, 383, 388 Hoja habrá aparecido.............................383 Hoja se abre ...........................................388 Hoja si.....................................................383 Hoja Test versión 3.4.7 ..........................383 Hoja veremos .........................................383 Hojas configuradas tendremos...............383 Homero.......................... 367, 368, 371, 375 Homero están dentro del mismo grupo conviviente ......................................... 375 Honorario del anestesista...................... 419 Honorario del ayudante ......................... 419 Honorario del especialista ..................... 419 Honorarios al profesional....................... 266 Hora .....................................4, 87, 159, 297 Hora hasta ....................................... 77, 288 Hora se asignan turnos.................... 77, 288 Horario .77, 83, 84, 160, 288, 293, 294, 439 Horarios ........................................... 77, 288 Horas .....................................100, 309, 439 Hospital.....1, 27, 36, 47, 62, 132, 137, 139, 147, 186, 192, 204, 237, 247, 248, 252, 254, 256, 379, 430, 439, 499 Hospital Churruca pertenece................. 110 Hospital siempre se requiere................. 175 Hospital#JefedeEnfermeria ..................... 29 Hospitalaria...................................... 57, 117 Hospitalarios .......................................... 431 Hospitales38, 41, 44, 45, 77, 84, 85, 87, 90, 93, 99, 132, 137, 139, 147, 263, 264, 266, 268, 288, 294, 295, 297, 300, 303, 312 Hospitales está dictada............................ 47 Hospitales pequeños .................17, 23, 283 Hospitales públicos................................ 394 Hospitales tienen ..................................... 47 Host............................................................ 4 Hoy.........................................367, 380, 416 Hoy podemos desarrollar nuevos módulos .................................................... 100, 309 Hubiera .................................................. 256 Humanos................................................ 425 I Ícono ..........44, 77, 178, 270, 288, 368, 406 Ícono se modifica............................. 77, 288 Íconos .................................................. 4, 38 Íconovademecum..................................... 44 ID...357, 358, 359, 360, 361, 362, 363, 364, 365, 419, 421 Idea ................................................383, 388 Idea básica parte ................................... 222 Idea inexacta.......................................... 380 Ideal ....................................................... 343 Ideas neoliberales.................................. 394 Identidad ..............................17, 23, 27, 283 Identifica................................................. 419 Identifica al cliente conectado................ 365 Identificación...87, 155, 196, 297, 367, 380, 401, 413, 423 Identificación basado ............................... 38 Identificación del material extraído ........ 151 Identificación del medicamento ............. 439 Identificación del pedido ........................ 248 Identificación del Servidor...................... 416 Identificación del servidor será necesaria pues.................................................... 416 Identificación única ................................ 416 Identificado correctamente ....363, 364, 365
  • 520.
    Printed Documentation 514 Identificador....................................419, 421 Identificadorautoincremental .................419 Identificador del banco ...........................421 Identificador del nomenclador ................419 Identificador del pais ..............................421 Identificador del país ..............................421 Identificador único ..................................351 Identificamos ..........................................394 Identificar................................. 12, 132, 351 Identificará..............................................233 Identifique al paciente ................17, 23, 283 Ignoramos cual...............................263, 268 Ignoran todo ...........................................380 Ignoraron ................................................400 Igual..................................................47, 425 Igualmente se manejan..........................248 Imagen....................................................152 Imagen homogénea ...............................315 Imagen superior se.....................................3 Imagenes................................................260 Imágenes..................................................36 Imágenes anteriores...............................256 Imágenes contabilidad ...........................260 Imagenes costos ....................................396 Imagenes_costos ...................................396 Impactar....................................................62 Impacto.....................................................62 Impacto reducido....................................431 Impiden...................................................413 Implantación ...........................................379 Implementa.............................................439 Implementación ..............................429, 430 Implementación total del FARO podría..413 Implementar................................47, 83, 293 Implica ............... 47, 83, 196, 263, 268, 293 Implica definir .........................................171 Implican ..................................................170 Implican anualmente ..............................413 Implican definir Nomencladores.............170 Implican filtrar .................................106, 321 Importa ...................................................396 Importa utilice esta .................................399 Importancia.............................. 12, 210, 256 Importancia radica..................................367 Importante ............................... 90, 300, 439 Importar ..................................................165 Importar certificados individuales...........423 Importar productos .................................149 Importe ...................................................274 Impresión............................... 205, 256, 345 Impresión da...........................................256 Impreso...................................................439 Impresora .............................. 204, 345, 388 Imprima.............................................99, 312 Imprimir........ 57, 85, 99, 117, 295, 312, 345 Improductivos ...................................83, 293 Impulsa...................................................439 Impulsar..................................................445 Impulsó...................................................413 Inaceptable.............................................204 Inactivo................................................... 237 Inasequibles........................................... 431 Incentivos económicos .......................... 431 Incline..................................................... 254 Incluidas................................................. 439 Incluidos................................................. 439 Incluídos................................................. 345 Incluir ...............................84, 264, 294, 439 Inclusión......................................... 431, 439 Inclusión/exclusión................................. 439 Inclusiones....357, 358, 359, 360, 361, 362, 363, 364, 365 Incluso Ud.............................................. 340 Incluye.................................................... 204 Incluye toda actividad relacionada......... 439 Incluyendo educación e información objetiva e independiente .................... 439 Incluyendo médicos ............................... 439 Incluyéndolas......................................... 341 Incorporación ..45, 149, 214, 228, 372, 388, 439 Incorporación al stock............................ 222 Incorporaciones ..................................... 439 Incorporados.......................................... 260 Incorporados mediante.......................... 394 Incorporan soluciones............................ 379 Incorporar....................................... 368, 419 Incorporar Categorías............................ 199 Incorporar datos..................................... 419 Incorporar elementos al listado.............. 197 Incorporar FINANCIADORES................ 170 Incorporar individuos.............................. 368 Incorporar más prácticas ....................... 171 Incorporar nuevas vacunas ................... 165 Incorporará....................................... 50, 327 Incurre.................................................... 204 Indebido ................................................. 431 Independiente ................................ 351, 439 Independientemente ................62, 109, 324 Indexados .............................................. 351 Indica .......................................57, 117, 425 Indica Pedidos Realizados .................... 230 Indicación......................................... 87, 297 Indicación Verde .................................... 110 Indicaciones................................... 160, 439 Indicaciones terapéuticas ...................... 439 Indicadores ............................................ 379 Indicamos............................................... 216 Indicar .11, 48, 55, 115, 132, 139, 168, 325, 332, 383 Indicar más ............................................ 139 Indicaremos ........................................... 371 Indicarse este.............................17, 23, 283 Índice ..................................................... 383 Índice veremos solamente ese índice ocupando toda.................................... 383 Indices.................................................... 380 Índices............................132, 380, 383, 425 Índices asignados .................................. 383 Índices quiere ver................................... 383
  • 521.
    Índice 515 Índices sea conductiva...........................383 Indicesver ..............................................383 Indique. 55, 77, 85, 115, 239, 288, 295, 332 Indique hasta....................................77, 288 Indirecta............................................93, 303 Indirectas..........................................93, 303 Indirecto............................................93, 303 Individuo ........ 186, 210, 216, 367, 375, 445 Individuo incorporado.............................368 Individuos ...................... 367, 368, 375, 416 Inducción ................................................439 Indudablemente..............................109, 324 Indudablemente solamente puedo solicitar ............................................................176 INDUSTRIA FARMACEUTICA.........49, 326 Industria farmacéutica............................413 Industria farmacéutica del 0.01 ..............413 Industria farmacéutica le interesara .49, 326 INDUSTRIA FARMACEUTICA utiliza .....49, 326 Ineficiente ...............................................394 Ineficientes .............................................394 Inexistencia.............................................431 Infecciones .....................................401, 431 Infecciones respiratorias altas................431 Infectología Crítica .................................499 Influencia ........................................439, 445 Informacion.............................................401 Información..... 28, 44, 51, 62, 99, 106, 111, 147, 233, 260, 263, 264, 268, 269, 312, 321, 328, 343, 362, 367, 379, 380, 383, 394, 413, 430, 431, 438, 439 Información adecuada............................439 Información adicional .............................421 Información básica .........................430, 439 Información científica .............................439 Información correcta...............................379 Información disponible ...........................438 Información disponibles..........................439 Información empleado depende.............439 Informacion Geográfica..........................401 Información Geográfica se nutre............399 Información global............................48, 325 Información independiente.....................431 Información irá cambiando.....................379 Información necesaria............................439 Información pública independiente ........431 Información relevante.....................266, 379 Información requerida ............................439 Información se nos presente..................396 Informaciones.........................................439 Informar ..........................................148, 439 Informar al ..............................................148 Informarlos..............................................439 Informática del Complejo Asistencial .....351 Informatizacion .........................................47 Informatización ...................................47, 62 Informatización hospitalaria......................62 Informatizando..........................................47 Informatizar.......................................62, 379 Informe.....................................83, 293, 379 Informes ......................................... 148, 439 Informes relacionados ........................... 445 Ingeniero Bazalgette estudió ................. 400 Ingenieros dedicados al control............. 396 Inglés ...................................3, 15, 339, 400 Inglés se definen.................................... 196 Inglés se denominan.............................. 122 Ingredientes ............................................. 44 Ingresa................................................... 237 Ingresa al sistema...................................... 3 Ingresan................................................. 256 Ingresando............................................. 380 Ingresar..................................3, 38, 41, 368 Ingrese 15, 45, 84, 106, 132, 186, 239, 294, 321, 423, 425 Ingrese al sistema.................................... 41 Ingrese le aparecerá................................ 11 Ingreso.....................41, 110, 139, 146, 216 Inhabilitadas........................................... 152 IniCD.exe ................................................. 12 Inicia....................................................... 248 Iniciada................................................... 439 Inicialmente se carga............................. 419 Iniciando................................................. 248 Iniciar .........................62, 77, 139, 264, 288 INICIAR_BASE.bat .................................... 4 Iniciarla....................................................... 3 Iniciativa del propio CFT........................ 439 Inicie....................................................... 204 Inicie Ángel le aparecerá ........................... 3 Inicio...............3, 47, 77, 186, 264, 288, 416 Inicio del Proceso................................... 263 Inmediato ...................................62, 83, 293 Inobservancia......................................... 431 Inserción ................................................ 365 Insertar set..................................... 355, 363 Insignificantes .......................................... 47 Instalacion........................................ 3, 4, 12 Instalación........................3, 4, 9, 11, 12, 45 Instalación deberá...................................... 3 Instalación del ÁNGEL............................... 3 Instalación del MySQL............................... 3 Instalación del servidor .............................. 3 Instalación haga clic................................... 3 Instalación incorrecto................................. 4 Instalación incorrecto si ............................. 4 Instalación se............................................. 3 INSTALACION SIMPLIFICADA................. 4 Instalación típica ........................................ 3 Instalación/desinstalación del servidor ...... 4 Instalado .................................................... 4 Instalador ........................................... 9, 419 Instalados................................................. 43 Instalando .................................................. 9 Instalando módulos.................................... 9 Instalar ................................................. 3, 45 Instalar ANGEL.................................... 3, 11 INSTALAR ANGEL .................................... 3 Instalar completamente todo ................... 11
  • 522.
    Printed Documentation 516 Instalar einiciar ..........................................4 Instalar módulos .......................................45 Instale ANGEL..........................................12 Instale solamente .......................................9 Install the service........................................4 Instancia .................................................351 Institución ..... 27, 50, 55, 57, 115, 117, 134, 148, 168, 170, 171, 228, 243, 247, 274, 327, 332, 340, 342, 345, 416, 419, 423, 429, 430, 439 Institución crea conveniente...................416 Institución entrega ................... 55, 115, 332 Institución estará abierto ........................416 Institución se le presentarán solamente.380 Institucional.............................................439 Instituciones....................... 62, 87, 297, 396 Instituciones grandes .............. 83, 293, 340 Instituciones privadas.............................394 Instituciones públicas .............................394 Instituciones se describe..................83, 293 Institute of Medicine ...............................431 Instrucción ................. 51, 83, 111, 293, 328 Instrucciones ...... 12, 48, 51, 111, 210, 325, 328, 345, 419 Instrucciones actualizadas .......................12 Instrucciones paso ...................................12 Instrumento.............................................430 Insuficiente .............................................431 Insume....................................................380 Insumo........................... 193, 199, 204, 230 Insumos.. 62, 149, 193, 204, 210, 216, 439, 445 Insumos entregados al grupo.................375 Insumos se realizan transferencias........204 Insumos se requieren.............................227 Insumos simultaneamente .......................62 Insumos Ud ..............................................62 Insumos_Farmacia_Hospitalaria............458 Integración......................................367, 379 Integrados.................................................47 Integrante ...............................................372 Integrantes..............................................372 Integrantes del Comité ...........................439 Integrar ...................................................445 Integren ANGEL .....................................260 Integridad........................................351, 361 Inteligencia pues ÁNGEL está preparado..1 Intención.........................................254, 399 Intentan conectarse................................351 Intente.......................................................47 Interactúan........................................17, 283 Interactuar ..............................................439 Interés.............................................100, 309 Intereses.........................................237, 247 Intereses comerciales ......................49, 326 Interface..................................................315 Interface clara.........................................315 Interface gráfica......................................247 Interface propia...............................100, 309 Interfaces................................................351 Interfaz del tipo JDBC............................ 351 Interfaz del tipo TCP/IP.......................... 351 Interfaz Lisa-Angel................................. 351 Interfaz tremendamente sencilla............ 379 Interna.................................................... 146 Internacion ....................................... 93, 303 Internación 50, 51, 106, 111, 139, 160, 321, 327, 328 Internación del paciente dado................ 394 Internaciones ÁNGEL ............................ 266 INTERNADO se eligen ............55, 115, 332 Internamente.......................................... 351 Internet................................................... 401 Internet Explorer .................................... 380 Internet u otras fuentes.......................... 431 Interpretación................................... 83, 293 Intervalos ......................................... 77, 288 Intervienen ..................................... 222, 396 Introduciendo ......................................... 152 Introducimos .......................................... 152 Introducirse ............................................ 399 Inválida mediante................................... 358 Inventario ......................................... 49, 326 Investigación............49, 106, 321, 326, 396 Investigación Clínica.............................. 499 Investigación Clínica Latinoamericana .. 499 Involucra ................................................ 237 IP11 Iremos .................................................... 216 Is not .......................................................... 4 ISO 13485.............................................. 196 ISO 13845.............................................. 196 Item .93, 214, 220, 223, 227, 230, 252, 254, 256, 269, 303 Item último ............................................. 195 Items .....149, 214, 216, 220, 230, 233, 248, 254, 256, 263, 268 Items aparece ........................................ 205 Items existentes..................................... 256 Items facturables............................ 263, 268 Items ha quedado actualizada............... 214 Items transferidos .................................. 216 Izquierda .....3, 38, 124, 171, 186, 193, 256, 347, 348 Izquierda aparece ............................ 38, 368 Izquierda permite ocultar ................. 87, 297 Izquierda se ha completado................... 383 Izquierda sombreado se ve ................... 380 J JAVA ...................................................... 339 JAVA cuya funcionalidad principal......... 351 Jefatura.................................................. 237 Jefe .....28, 36, 83, 132, 134, 137, 139, 147, 176, 178, 186, 228, 237, 239, 248, 260, 274, 293, 340, 341, 380 Jefe De servicio ..................................... 351 Jefe del Departamento ya...................... 178 Jefe del Servicio.............................175, 439 Jefes ...................................................... 380 Jerarquía................................................ 132
  • 523.
    Índice 517 John Snow ubicaba................................400 Juan........................................................351 JuanF.....................................................351 Juicio favorable.......................................439 Jujuy .......................................................416 Junto...............................................419, 439 Justicia subjetiva ....................................367 Justificación............................................439 Justificando sólidamente dicha propuesta mediante información técnica.............439 Justificar .................................................439 K Kinesiologo...............................................36 L La/s primera/s letra/s del apellido.....93, 303 Labor del farmacéutico...........................439 LABORAL...............................................186 Laborales................................................186 Laboratorio ... 36, 44, 47, 62, 193, 204, 339, 340, 341, 342, 343, 345, 445 Laboratorio aparecerán solamente ........343 Laboratorio Clínico ...................................36 Laboratorio controla ...............................341 Laboratorio habilitado.............................413 Laboratorio realiza..................................343 Laboratorios están divididos...................340 Laboratory_Information_System ............454 Lack........................................................419 Lado LISA se conecta ............................339 Lamentablemente...................................399 Lámpara .................................................380 Láser.......................................................204 Laterales.................................................368 Látex hasta.............................................196 Latinoamérica.........................................210 Latitas unidas .........................................196 Latitud.............................................399, 401 Lavandería................................................36 Le ahorrará tiempo ...........................87, 297 Le aparece............................... 55, 115, 332 Le aparecen distintos tipos.....................248 Le aparezcan............................................12 Le asigna................................................351 Le asignará...............................................38 Le brindamos..........................................394 Le corresponde.......................................239 Le corresponden ....................................175 Le damos........................................383, 429 Le debemos..............................................15 Le entrega ..............................................413 Le entrega materiales.............................375 Le fue entregada junto al software...........45 Le funcionen.....................................17, 283 Le generaría ahorros entre.....................413 Le gustaba..............................................400 Le han dado............................................222 Le han solicitado ............................178, 345 Le indica .......................... 51, 111, 248, 328 Le pedirá ingresar ..................................243 Le permitan ver partes ...........................266 Le permite prescribir .............................. 430 Le permite realizar nuevos pedidos....... 248 Le permite ver si otro departamento...... 193 Le permiten.................................... 263, 268 Le permitirá abrir.............................. 77, 288 Le permitirá acceder ................................ 41 Le permitirá cargar................................. 170 Le permitirá distinguir....................... 49, 326 Le permitirá registrar.............................. 252 Le permitirá seleccionar agendas.... 87, 297 Le permitirán migrar............................... 399 Le pide ................................................... 204 Le pregunta si desea realizar ................ 205 Le preguntará si desea cambiar ................ 3 Le puedo pedir....................................... 176 Le quedarán........................................... 383 Le quita ............................................87, 297 Le resulta más conveniente....................... 3 Le solicitan Ud ....................................... 178 Le sugerimos visitar............................... 419 Le surgirá......................................... 87, 297 Lea ................................................... 12, 269 Lector ..................................................... 413 Lectora....................................................... 3 Lectura.............48, 193, 325, 357, 358, 362 Lectura previa ........................................ 439 Lee ................................................... 15, 126 Leer................................................ 260, 413 Leerlo ..................................................... 425 Legajo se deben cargar ......................... 186 Legalidad .......................................423, 425 Letras hasta encontrarlo........................ 345 Letras minúsculas.................................... 38 Ley ......................................................... 416 Libera al farmacéutico ..................... 57, 117 Librería............................................... 36, 62 Libreta.............................................. 83, 293 Lic........................................................... 351 Licencia.......................................... 186, 339 Licencias................................................ 186 Limitada ........................................... 99, 312 Limitados temporalmente ................ 85, 295 Limitantes............................................... 193 Limpiar filtros.................................... 99, 312 Limpieza...................................36, 193, 401 Línea ...................................................... 315 Línea Agregar ........................................ 124 Línea oficial............................................ 439 Línea solicitada...................................... 248 Lineamientos básicos ............................ 439 Líneas ....................................122, 315, 388 LINUX ...................................................... 12 Liquidacion..................................... 266, 268 Liquidación.....................263, 264, 266, 268 Liquidador ................................................ 36 Liquidar se presentará ........................... 266 LISA ...............................339, 351, 355, 367 LISA está abierto ................................... 339 LISA está desarrollado .......................... 339 LISA está formado ................................. 351
  • 524.
    Printed Documentation 518 LISA LaboratoryInformation System ANGEL................................................339 Listado...... 28, 36, 38, 41, 51, 85, 111, 171, 186, 210, 223, 225, 239, 295, 328, 345, 347, 348, 355, 359, 360, 363, 371, 439 Listado al cliente Angel ..................359, 360 Listado del vademecum .......... 55, 115, 332 Listado emitido ...............................359, 360 Listado está vacío procederemos ..........210 Listado interno........................................365 Listado se ordenará................................239 Listado según ...................................90, 300 Listados ..................................................186 Listas ............................... 12, 379, 423, 431 Listener...................................................351 Listo..................................................83, 293 Local.......................................................439 Locales ...................................................270 Localhost ..........................................3, 4, 11 Localhost'<10061 .......................................4 Lógica...................................... 17, 283, 429 Lógica pura.............................................196 Login...................................................38, 41 Logon..........................................................3 Lograr .............................................396, 416 Logró ......................................................400 Logros anecdóticos ................................429 LOINC.............................................351, 476 Londres...................................................400 Londres estaba inundada.......................400 Longitud..........................................399, 401 LOS FILTROS MENCIONADOS ESTAN PREDEFINIDOS.........................106, 321 LOS FILTROS MENCIONDOS ESTAN PREDEFINIDOS.........................106, 321 LOS MENUS ..........................................170 Lucro.......................................................431 Lucha sigue ............................................416 Luchado..................................................416 Luchar contra......................... 399, 401, 431 Lugar ..... 3, 11, 49, 326, 380, 416, 423, 431 Lugares...................................................431 Lupa ubicada..........................................383 Luz del semáforo........................................4 Ll Llama CLR..............................................423 Llave.exe ..........................................3, 4, 12 Llega.................................................83, 293 Llegar............................. 237, 247, 379, 431 Llegaremos nunca..................................429 Llegue.....................................................379 Lleva........................................ 49, 326, 429 Lleva perfectamente...............................394 Llevado...................................................204 Llevar..................... 1, 12, 47, 431, 438, 445 Llevar registro...........................................62 Llevará..............................................49, 326 Llevará Ángel dentro del ............................3 Llevarlo...................................................429 Llevaron..................................................400 Llevarse adelante..................................... 62 M M 419 M2 .......................................................... 401 MAC ......................................................... 12 Maggie ................................................... 367 Mail .................................................... 11, 15 Malos resultados sanitarios debidos al uso inadecuado......................................... 431 Maneja ...........................................222, 351 Manejar..................................170, 222, 379 Manejar estos insumos.......................... 210 Manejo .....................77, 110, 193, 269, 288 Manera.....87, 160, 254, 266, 297, 315, 416 Manera global ........................................ 394 Manera incorrecta/incompleta ................... 4 Manera objetiva ..................................... 439 Manera oportuna.................................... 445 Manera recuerde.................................... 343 Manera sencilla.................................. 3, 383 Manifestación práctica ........................... 439 Manifestar .............................................. 208 Manifiesta............................................... 256 Manifiesta haber recibido....................... 205 Mantener................................132, 423, 439 Mantener actualizado .............................. 44 Mantener actualizados........................... 351 Mantener compatibilidad.......................... 12 Mantenerse actualizado................... 48, 325 Mantenerse al tanto ....................... 263, 268 Mantenimiento .........36, 193, 222, 230, 396 Mantiene relación................................... 372 Mantiene X cantidad .............................. 351 Mantienen relaciones entre ................... 368 Mantienes .............................................. 351 Manual .15, 48, 50, 126, 151, 325, 327, 348 MANUAL DE BUENAS PRÁCTICAS ..... 48, 325 Manuales ................................................. 15 Mañana.................................................. 379 Mapa ...................................................... 429 MAPA.............399, 400, 401, 406, 429, 430 Mapear datos......................................... 351 Máquina .................4, 11, 57, 117, 401, 425 Máquina está conectada.......................... 15 Máquina está enchufada ......................... 15 Máquina le ha asignado......................... 425 MáquinaX............................................... 237 Marcar.................................................... 205 March .............................................367, 368 Marcha.............................................12, 439 Marcha del negocio................................ 379 Margen derecha..................................... 380 Márgen derecha..................................... 393 Margen derecha le aparecerá................ 401 Margen izquierda aparecen................... 388 Margen superior izquierdo permite elegir ............................................................ 383 Marketing ......................................... 49, 326 Márquela.................................................. 41
  • 525.
    Índice 519 Más.................. 90, 300,367, 380, 431, 439 Más abajo vemos ...................................406 Más absurdo...........................................394 Más ajustada ..........................................196 Más apropiado sería USUARIOS DEL SISTEMA DE SALUD.........................149 Más camas .............................................394 Más caros...............................................431 Más conveniente ....................................383 Más costosa ...........................................379 Más del 40..............................................431 Más dificiles..............................................47 Más frecuentes.......................................439 Más importante.........................................47 Más información ............ 252, 380, 413, 431 Más invasivo...........................................196 Más le falta .............................................429 Más ni.............................................237, 247 Más nos interesan ..................................348 Más productos farmacéuticos ................439 Más rentables.........................................394 Más riesgoso ..........................................196 Más sofisticados.......................................47 Más usadas ..............................................41 Más utiliza.................................................41 Masculino ...............................................139 Materia............................................431, 445 Material...................................................375 Material solicitado...................................247 Materiales...............................................152 Materiales consumiremos ......................152 Materiales transferidos...........................208 Matices .....................................................47 Máxima cantidad ....................................419 Maximizar .......................... 38, 48, 264, 325 Maximo.................................. 379, 380, 383 Máximo...........................................380, 388 MAXIMO CONTROL ..............................383 Máximo Control ..... 379, 380, 383, 392, 394 Máximo Control representa....................393 Máximo mediante ...................................380 Mayo.......................................................431 Mayor......................................................239 Mayor comodidad existen filtros.............348 Mayor dificultad ........................................47 Mayor espacio ..................................87, 297 Mayor exctitud ........................................342 Mayor experiencia desarrolla ...................12 Mayor jerarquía ......................................132 Mayor parte del tiempo...........................380 Mayoría...................................................431 Mayoría se constituyen ..........................439 MBE........................................................430 Mecanismos ...........................................379 Mediante............ 17, 23, 256, 283, 430, 439 Mediante acciones .................................445 Medicación .............................. 57, 117, 431 MEDICAL DEVICES...............................196 Medical insurance_company.country.....419 Medical_insurance_company.................421 Medical_insurance_company.id ............ 419 Medicamento ..48, 49, 55, 57, 62, 115, 117, 165, 210, 214, 220, 325, 326, 332 Medicamento adecuado ........................ 431 Medicamento específico .......................... 41 Medicamentos.....41, 44, 48, 49, 50, 51, 57, 62, 111, 117, 159, 171, 193, 196, 199, 204, 210, 222, 269, 325, 326, 327, 328, 380, 413, 419, 421, 430, 431, 438, 439 Medicamentos apropiados..................... 431 Medicamentos consumidos ................... 413 Medicamentos cuestan millones............ 431 Medicamentos del hospital .................... 430 Medicamentos directamente.................. 431 Medicamentos efectivos .................. 49, 326 Medicamentos entregados gratuitamente ..............................................55, 115, 332 Medicamentos entregará gratis ....... 50, 327 Medicamentos escasos contribuye........ 431 Medicamentos Esenciales.......48, 325, 431 Medicamentos esenciales autorizados.. 439 Medicamentos están definidos .............. 196 Medicamentos falsos ............................. 416 Medicamentos gratuitos......................... 210 Medicamentos inapropiada.................... 431 Medicamentos inasequibles .................. 431 Medicamentos incorporados....55, 115, 332 Medicamentos irregulares están............ 413 Medicamentos mediante estructuras..... 431 Medicamentos ocurre ............................ 431 Medicamentos originadas...................... 431 Medicamentos P ................49, 50, 326, 327 Medicamentos propuestos..................... 439 Medicamentos reconstituidos ................ 439 Medicamentos robados ......................... 413 Medicamentos robados al circuito comercial ............................................................ 413 Medicamentos se entiende.................... 431 Medicamentos se prescriben................. 431 Medicamentos se realizará.................... 439 Medicamentos seleccionados................ 439 Medicamentos solo se aplican............... 431 Medicamentos suelen............................ 254 Medicamentos ya están definidas ......... 199 Medicina47, 90, 93, 99, 300, 303, 312, 416, 423, 425 Medicina Antropológica ......................... 499 Medicina Basada ................................... 430 Medicina comercial ................................ 421 Medicina Familiar................................... 499 Medicina Historia clínica Electronic Medical Record.......................................... 1, 3, 11 Medicina Nuclear ................................... 499 Medicina Prepaga.................................... 27 Medicina Respiratoria ............................ 499 Medicinas comerciales .......................... 421 Mediciones categorizan al paciente ingresado............................................ 110 Mediciones objetivas.............................. 394 Mediciones objetivas definidas.............. 380
  • 526.
    Printed Documentation 520 Medico................................. 17,22, 41, 283 Médico.... 4, 17, 23, 27, 36, 38, 41, 83, 263, 266, 268, 283, 293 Médico configura..............................83, 293 Médico configure..............................83, 293 Médico ha realizado ...............................160 Médico le dice...................................83, 293 Médico le ha solicitado...........................345 Médico particular ....................................274 Médico pasante ......................................445 Médico prefiere.................................49, 326 Médico prescribe tomando...............50, 327 Médico realiza ..................................50, 327 Médico recuerda...............................49, 326 Médico responsable ...............................139 Médico valora al paciente.......................438 Médico verá............................................274 Médicos ............................... 17, 23, 47, 283 Médicos del servicio...............................380 Médicos pidiéndoles medicamentos innecesarios........................................431 Médicos recuerdan...........................49, 326 Médicos Residentes ...............................499 Médicos se creen .....................................47 MEDIDA. 106, 274, 315, 321, 348, 379, 380 Medida administrativa ............................439 Medidas..................................................431 Medio..............................................252, 274 Medio del uso racional del medicamento48, 325 Medir...............................................367, 379 Mejor.................................................49, 326 Mejor atención al paciente .............263, 268 Mejor calidad ..................................254, 438 Mejor cumplimiento ................................254 Mejor dicho todos .....................................47 Mejor garantía ........................................254 Mejor oferente ........................................256 Mejor política ..........................................394 Mejor precio............................................254 Mejor respuesta......................................394 Mejor terapéutica posible mediante .......439 Mejora continua......................................430 Mejoramiento..........................................431 Mejoran.............................................83, 293 Mejorar ...... 48, 57, 117, 325, 379, 388, 431 Mejores casos ..................................83, 293 Mejores condiciones.......................237, 247 Mejores decisiones.................................379 Mejores descuentos .......................237, 247 Mejores resultados .................................439 Memo......................................................186 Memos....................................................186 Mencionado..............................................62 Mencionado 80.................................49, 326 Mencionamos .........................................204 Mendoza.................................................499 Menos........................ 9, 225, 237, 247, 431 Menos amplias .......................................388 Menos comprometida termina................380 Menos estar registrada .......................... 168 Menos invasivo ...................................... 196 Menos justicia ........................................ 367 Menos opciones....................................... 41 Menos riesgoso...................................... 196 Menu ...................................................... 340 Menudo al agotamiento ......................... 431 Menudo al uso excesivo ........................ 431 Menús .................................................... 252 Meramente ilustrativo............................. 343 Mercado................................................. 439 Merece mención ........................17, 23, 283 Mes ..................................55, 115, 332, 380 Mesa ................................................36, 148 Meses .77, 84, 93, 288, 294, 303, 379, 388, 419 Meses válidos .................................. 77, 288 Meses voy consumiendo ....................... 237 Metodología ........................................... 439 METODOLOGÍA PARA LA PRESCRIPCIÓN RACIONAL DE MEDICAMENTOS........................ 48, 325 México.................................................... 430 Mi ..................................................... 77, 288 Mi agenda ..........................77, 84, 288, 294 Mi agenda personal ......................... 77, 288 Mi equipamiento..................................... 239 Mi Organización..................................... 429 Mi Stock ................................................. 216 Microbial threats to health...................... 431 MICROSOFT ........................................... 12 MICROSOFT les dijo ............................... 12 Miden ............................................... 49, 326 Miembro del grupo................................. 372 Miembros ...............................372, 375, 439 Miembros del comité.............................. 439 Mierda les llega al cuello ....................... 400 Mil millones al año ................................. 431 Millones.................................................. 431 Minimice esta pantalla e inicie ANGEL...... 4 Minimizar.......................................... 48, 325 Mínimo ................................................... 439 Mínimo#0.2_table23 .............................. 434 Mínimos recaudos.................................... 15 MINISTERIO DE SALUD DE CHILE48, 325 MINISTERIO DE SALUD DE PERÚ 48, 325 Minoristas prescriben............................. 431 Minutas .................................................. 439 Mirar...............................................109, 324 Mis datos personales............................... 41 Mis preferencias....................................... 41 Misión..................................................... 439 Misma ........4, 168, 225, 230, 400, 423, 439 Misma actividad ..................................... 193 Misma cobertura .............................. 90, 300 Misma consulta.............................. 100, 309 Misma ha comprado drogas básicas..... 222 Misma organización se ocupan ..... 237, 247 Misma pantalla encontrará .................... 248 Misma se registra................................... 274
  • 527.
    Índice 521 Misma situación clínica..........................439 Mismas se registran ...............................252 Mismo.............. 47, 237, 239, 247, 343, 423 Mismo cambios.........................................12 Mismo concepto .....................................222 Mismo motivo .........................................146 Mismo paciente ......................................210 Mismo pasos ..........................................239 Mismo problema.....................................375 Mismos ........................ 3, 90, 186, 222, 300 Mismos pasos.........................................186 Mitad.......................................................431 Mitad Blanco...........................................139 Mitad más...............................................439 Modalidad...............................................256 Modalidad usual .....................................171 Modalidades ...........................................439 Modalidades organizativas implica...87, 297 Modelo............................................351, 487 Modelos realizados ................................430 Modificada ..............................................348 Modificar.................................................239 Modificar características.........................368 Modificar ningún dato.............................148 Modificar Ud ...........................................270 Modificarlo ..............................................416 Modifique....................................................9 Modo.......................................................222 Modo guardado ......................................348 Modo sleep hasta ...................................351 Modulo......................................................45 Módulo... 4, 38, 45, 104, 165, 171, 263, 268 Módulo dentro.........................................343 Modulo depende.......................................45 Módulo le falta instalar .............................45 Módulo posee...........................................45 Módulo Protocol......................................351 Módulo se...............................................171 Módulos..... 4, 9, 43, 45, 263, 266, 268, 375 Módulos correspondientes al financiador del paciente.........................................266 Módulos existentes.....................................9 Módulos incorporados............................126 Módulos posee .........................................45 Módulos se componen ...............................4 Módulos tienen está funcionalidad...93, 303 Módulos tienen relación ...........................45 Momento........ 122, 132, 186, 351, 379, 423 Momento adecuado................................379 Momento decide.........................38, 93, 303 Momento preciso....................................379 Momento se dió................................87, 297 Momento se pueden eliminar.........106, 321 Momentos................................ 55, 115, 332 Monitor....................................................264 Monitorizar..............................................431 Moore .....................................................431 Moraleja..................................................400 Morbilidad...............................................439 Mortalidad...............................................439 Mosquitos............................................... 401 Mostramos ............................................. 396 Mostramos al inicio ................................ 208 Mostramos más ..................................... 345 Mostramos más abajo............................ 210 Mostrar................................................... 210 Mostraremos.......................................... 383 Motivar ............................................. 49, 326 Motivo .................................................... 146 MOTIVO DE CONSULTA .............. 109, 324 Motivos................................................... 439 Motor............................................ 4, 11, 413 Motor del cambio ..................................... 47 Mouse ............................................199, 256 Mover .............................................205, 214 Movilizarse............................................. 438 Movimiento............................................. 216 Movimientos.....................62, 149, 260, 264 Movimientos del depósito del Banco ..... 149 Mozilla.................................................... 380 Mucha .................................................... 264 Muchas empresas desarrollaron durante 2002 ..................................................... 12 Muchas otras especialidades ................ 104 Mucho más útil entender ................. 17, 283 Muchos .................................................. 416 Muchos hablan....................................... 196 Muchos intentos..................................... 429 Muchos laboratorios............................... 340 Muchos países....................................... 431 Muchos políticos debían ........................ 394 Muchos prescriptores apenas tienen tiempo ............................................................ 431 Muchos procedimientos quirúrgicos ...... 431 Muchos servidores LISA........................ 340 Muchos sistemas ..................................... 47 Muerte............................................413, 431 Muertes.................................................. 400 Muestra.................................................. 396 Muestran datos útiles............................. 392 Muestras ................................................ 339 Mujeres .................................................. 368 Multidisciplinario..................................... 439 Múltiples................................................. 372 Múltiples relaciones ............................... 372 Multiplicador arranca.............................. 155 Multiplicador introducimos 12 unidades. 155 MUMPS.................................................. 461 Mundo...................................................... 47 Muñeco marcado nos permite elegir ..... 371 Muy grandes e importantes .....55, 115, 332 MUY IMPORTANTE LEER toda.... 263, 268 Muy limitados......................................... 367 Muy parecidos........................................ 186 Muy probable ......................................... 254 Muy simple............................................. 126 My.ini.......................................................... 4 MySQL............................................. 3, 4, 12 MySQL instalado........................................ 4 MySQL sea detenido ................................. 4
  • 528.
    Printed Documentation 522 MySQL/bin............................................4, 12 MySQL/bin/INICIAR_BASE.bat................12 MySQL/bin/mysqld-start.bat.....................12 N N17, 23, 100, 152, 220, 222, 269, 283, 309, 315, 340, 401, 413, 419 N'/'M........................................................419 Nacimiento..................................17, 23, 283 Nacional..................................................419 Nacionales..............................................439 Nadie controla ..................................83, 293 NADIE LO SABE ....................................394 Nadie se detenga ...................................394 Name.... 357, 358, 359, 360, 361, 362, 363, 364, 365, 421 National Academics Press .....................431 Naturaleza ..............................................230 Naturaleza cambiante ............................196 Navegación.............................................383 NCCI.......................................................477 Necesaria .......................................248, 439 Necesario .. 11, 84, 210, 294, 394, 429, 439 Necesario costear ..................................394 Necesario graficar ..................................104 Necesario instalar.....................................11 Necesario pasar al .................................348 Necesario realizar estudios....................394 Necesidad..... 126, 263, 266, 268, 269, 372, 416, 419, 431, 439 Necesidad del inicio ...............................439 Necesidades.......................... 269, 367, 439 Necesidades detectadas........................445 Necesita............................. 45, 77, 288, 401 Necesita agregar nuevos roles.................28 Necesita crear roles .................................28 Necesita editando estas tablas ..............419 Necesita ejecutar........................................4 Necesitamos seguir................................383 Necesitan receta dirigida directamente al consumidor .........................................431 Necesitar ................................................351 Necesitará ..............................................419 Necesitará escribirnos..............................15 Necesite................................. 106, 321, 401 Negativa abra .............................................4 Negocia ..........................................237, 247 Negociación....................................237, 247 Negocio ..................................................379 Negocio implica ......................................379 Neonatología ..........................................139 Neumonía...............................................431 Neurocirugía...........................................175 Next ............................................................3 Ni237, 247, 260, 439 Ni del ......................................................416 Ni ejecutar ................................................11 Ni entregada...........................................423 Ni siquiera.................................................47 Nieto Pajares..........................................351 Nieto Pajares nos entregó......................351 Ningún departamento ............................ 237 Ningún miembro del Comité podrá delegar sus funciones ..................................... 439 Ningún sentido estudiar ......................... 260 Ninguna forma ....................................... 380 Ninguna otra ............................................ 11 Ninguna parte ................................ 237, 247 Niños...................................................... 431 Nivel ....................................................... 196 Nivel aplicativo....................................... 351 Nivel arquitectura................................... 351 Nivel decisorio del Hospital.................... 380 Nivel protocolo ....................................... 351 Niveles del sistema................................ 431 Niveles locales....................................... 439 NO.....47, 49, 100, 168, 196, 204, 216, 254, 256, 309, 326, 348, 368, 394, 423 NO ACEPTABLE ................................... 254 NO delegue...................................... 49, 326 NO DESCARGAR DE STOCK .............. 168 NO HAY RESPUESTAS........................ 394 NO PERFECCIONA EL CONTRATO DE COMPRAVENTA................................ 256 NO SABE cuanto le salió....................... 394 NO SIRVE COMO ORDEN DE COMPRA ............................................................ 256 NO SOBRE EL PRECIO........................ 254 NO tienen ningún sistema ....................... 47 NO tildar................................................. 256 Nocivo.................................................... 431 NOM_NAC............................................. 419 Nombre .3, 38, 77, 106, 123, 165, 199, 225, 288, 321, 342, 375, 383, 401, 421 Nombre al tipo........................................ 368 Nombre comercial.................................... 44 Nombre del banco.................................. 421 Nombre del doctor ........................... 93, 303 Nombre del grupo .................................. 371 Nombre del Laboratorio al cual le solicita prácticas............................................. 343 Nombre del laboratorio responda .......... 343 Nombre del médico.......................... 77, 288 Nombre del nuevo Cargo....................... 186 Nombre del nuevo tipo........................... 199 Nombre del paciente................93, 303, 345 Nombre del usuario................................ 380 Nombre diferente se .............................. 367 Nombre genérico ................................... 340 Nombre local.......................................... 165 Nombre propio ....................................... 195 Nombre significativo............................... 383 Nombres ..................51, 111, 124, 328, 421 Nombres comerciales ............269, 419, 421 Nombres utilizados ................................ 421 Nomenclador.................................. 270, 419 Nomenclador básico .............................. 171 Nomenclador nacional ........................... 419 Nomenclador se agregan ...................... 419 Nomencladores..............171, 263, 268, 419 Nomencladores existentes .................... 419
  • 529.
    Índice 523 Nomencladores podrá configurar...........171 Nomenclator...........................................419 Nomenclator.id .......................................419 Nomenclator_expenses_values .............419 Nomenclator_expenses_values.code ....419 Nomenclator_id ......................................419 Nomenclator_practice ............................419 Normar....................................................439 Normas...........................................430, 439 Normatividad ..........................................445 Nos colocamos.......................................372 Nos escriben.............................................15 Nos indique nuestro error.......................196 Nos llevó.........................................100, 309 Nos muestra ...........................................124 Nos permiten agregar.............................220 Nos permiten saber ................................152 Nos permitirá abrir..................................345 Nos pide .................................................210 Nos posicionamos ..................................199 Nos referimos .................... 62, 87, 149, 297 Nos referimos al médico.................106, 321 Nos referiremos al mismo ......................367 Nos simpatiza...........................................12 Nos solicitan ...................................100, 309 Nos ubicamos.........................................216 NOTA........................................................12 Notas .... 357, 358, 359, 360, 361, 362, 363, 364, 365 Note..................................................84, 294 Notificado................................................252 Notificar ..................................................439 Notificará ................................................439 Novedades .....................................263, 268 Núcleo básico.........................................445 Nudo.........................................................62 Nuestra área...........................................160 Nuestra ayuda detectar prioridades e identificar necesidades estratégicas...430 Nuestra experiencia .................................47 Nuestra mejor intención .........................429 Nuestra principal preocupación ha sido.399 Nuestra prioridad......................................12 Nuestra recomendación ...................83, 293 Nuestra simple........................................399 Nuestras necesidades............................416 Nuestras páginas ...................................260 Nuestras preocupaciones fue simplificarla ............................................................315 Nuestro desarrollo ..................................351 Nuestro ejemplo Homero Simpson ........371 Nuestro equipo .......................................399 Nuestro mejor saber...............................429 Nuestro objetivo......................................429 Nuestro reconocimiento .........................351 Nuestro stock disponible ........................216 Nuestros desarrollos ..............................399 Nuestros paises......................................210 Nuestros servidores ...............................401 Nueva ...................................... 99, 237, 312 Nueva cama................................... 137, 146 Nueva CARPETA................................... 383 NUEVA CARPETA hay.......................... 383 Nueva Categoría.................................... 199 Nueva consulta ................................ 93, 303 Nueva Entrada aparecerá...................... 197 Nueva fórmula se obtendrá ................... 225 Nueva hoja............................................. 383 Nueva información........................... 48, 325 Nueva opción......................................... 425 Nueva producción.................................. 223 Nueva propiedad.............................. 77, 288 Nueva rutina........................................... 342 Nueva Vacuna ha quedado incorporada165 Nueva versión se incluyen......................... 9 Nuevamente...........................237, 383, 394 Nuevamente tomaremos ....................... 342 Nuevas aplicaciones........................ 49, 326 Nuevísima solución................................ 400 Nuevo............................................... 38, 239 Nuevo cargo........................................... 186 Nuevo departamento ............................. 186 Nuevo dígito........................................... 155 Nuevo encuentro.............................. 93, 303 Nuevo encuentro directo........................ 168 Nuevo entorno ......................................... 12 Nuevo índice.......................................... 380 Nuevo individuo ..................................... 372 Nuevo integrante.................................... 372 Nuevo item............................................. 223 Nuevo medicamento sean válidas......... 439 Nuevo miembro...................................... 372 Nuevo personal...................................... 186 Nuevo programa ajustado ..................... 416 Nuevo rol............................................ 28, 38 Nuevo usuario.................................. 38, 147 Nuevos efectos adversos ................ 49, 326 Nuevos elementos ................................. 222 Nuevos medicamentos ............49, 326, 439 Nuevos registros............................100, 309 Nuevos tratamientos.............................. 196 Numeración pegadas............................. 243 Numero ............................................ 93, 303 Número .17, 23, 49, 93, 186, 214, 243, 283, 303, 326, 348, 431, 439 Número 9267 ......................................... 375 Número del puerto ..................................... 4 Número e indicará.................................. 233 Número único......................................... 248 Números ........................................ 413, 425 Nunca.48, 49, 237, 247, 325, 326, 394, 423 Nutrición................................................. 445 Nutricion_Hospitalaria............................ 453 Nutricionista ............................................. 36 O O.C......................................................... 256 Objetiva....................................48, 325, 439 Objetivo............................47, 379, 383, 439 Objetivo informar.................................... 159 Objetivo primario............................263, 268
  • 530.
    Printed Documentation 524 Objetivo principal....................................413 Objetivoterapeútico .........................49, 326 Objetivos.................................................445 OBJETIVOS DE UNA BUENA PRESCRIPCION ..........................48, 325 Objetivos se cumplan según ..................429 Objetivos terapéuticos......................48, 325 Objeto.................... 134, 266, 401, 406, 439 OBJETO Cacharro .................................406 Objeto se ................................................239 Objetos ...................................................401 Objetos al depósito.................................256 Objetos interactúan entre sí ...................379 Obligación...............................................423 Obligación legal........................................27 Obligatorio ......................................205, 383 Obligatorio colocar .........................109, 324 Obra Social1, 17, 23, 27, 90, 148, 170, 171, 263, 268, 269, 283, 300, 416 Obras Sociales ........................ 27, 419, 421 Observaciones................................100, 309 Observar........................ 155, 160, 429, 439 Observe............................................90, 300 Obstetricia ..............................................445 Obtención .......................................396, 439 Obtendrá sus productos.........................396 Obtendremos otra cantidad del producto ............................................................152 Obtenemos.............................................155 Obtenemos 10........................................155 Obtener... 85, 152, 237, 247, 254, 295, 348, 351, 380, 395, 401, 419 Obtener sub-productos...........................155 Obtenerla................................................423 Obtenerse...............................................439 Ocasión ................................... 93, 303, 429 Ocasionada ............................................400 Ocasiones se resiste................................12 Ocasiones se resisten..............................12 Ocurrir.....................................................168 Odontograma..........................................315 Odontología........................................36, 62 Odontólogos ...........................................274 Of............................................................425 Oferente..........................................254, 256 Oferta..................................... 252, 256, 431 Oferta del proveedor ..............................252 Oferta se registra....................................254 Ofertas............................................247, 256 Ofertas realizadas ..................................252 Oficina .. 132, 160, 237, 247, 248, 252, 254, 256 Ofrece.....................................................439 Ofrece nuestro hospital tienen siempre .429 Oftalmología .............................................62 Ojos al equipo.........................................175 OK ......................................................3, 186 Omita..........................................................3 OMS .............................. 104, 196, 431, 439 OMS asesora..........................................431 OMS calcula........................................... 431 Oncología Clínica................................... 499 Opción.......3, 4, 17, 23, 28, 38, 85, 93, 104, 106, 122, 132, 134, 137, 139, 148, 171, 186, 192, 230, 248, 256, 270, 283, 295, 303, 321, 371, 372, 425 Opción accesos directos........................ 264 Opción ACTIVACION AUTOMATICA........ 3 Opción Administrar ................................ 139 Opción Agregar...................................... 186 Opción Agregar Departamento.............. 132 Opción Agregar Habitación.................... 137 Opción Agregar propiedad............... 77, 288 Opción Archivo................................. 99, 312 Opción Asignado.................................... 239 Opción Asignar ...................................... 239 Opción Consentimiento Ausente ........... 239 Opción De mi agenda ...................... 85, 295 Opción del...................................... 106, 321 Opción Edicion......................................... 15 Opción eliminar...................................... 239 Opción Estado ....................................... 239 Opción Filtrar ......................................... 192 Opción Imprimir................................ 99, 312 Opción imprimir está disponible............. 147 Opción Licencias.................................... 186 Opción Listado completo ....................... 139 Opción Memos....................................... 186 Opción Mis Reportes ....................... 85, 295 Opción Nueva Entrada .................. 186, 239 Opción Nuevo ..........90, 186, 239, 300, 383 Opción Nuevo Paciente ................... 90, 300 Opción pacientes ................................... 264 Opción Presentar Consentimiento......... 239 Opción Propiedades ...................... 186, 239 Opción Revocar Consentimiento........... 239 Opción usuarios....................................... 38 Opción ver.............................................. 239 Opción Ver del ....................................... 264 Opcional......................................... 419, 421 Opciones...9, 17, 23, 43, 93, 104, 170, 223, 283, 303, 380, 393, 406, 425 Opciones del............................................ 44 Opciones funcionan igual ..............109, 324 Opciones podemos determinar.............. 388 OPCIONES posibles...................... 197, 406 Opciones representan ........................... 264 Opciones serán más.............................. 388 Operación ..38, 93, 175, 239, 303, 394, 445 Operación al momento .......................... 351 Operación mucho más compleja ........... 254 Operar.................................................... 445 Operar dándole facilidad........................ 351 Operario................................................. 204 Operatoria normal...................................... 4 Opinar .................................................... 254 Opinión...................................248, 254, 256 Opinión del solicitante............................ 254 Opinión del solicitante forma parte del procedimiento..................................... 248
  • 531.
    Índice 525 Opinión NO OBLIGAal responsable......254 Opinión será responsable ......................254 Opinion_del_solicitante ..........................254 Opiniones ........................ 48, 256, 325, 394 Oportunamente ALBA será separado manteniendo .......................................367 Oportunamente se podrán agregar........132 Oportunidad............................................248 Oportunidades........................................431 Oposicion................................................208 Oposición...... 208, 228, 237, 247, 248, 252, 254, 256 Oposición del Comité investigador.........400 Oposición garantiza........................237, 247 Oposición hace...............................237, 247 Oposición impide....................................237 Oprima................. 41, 77, 84, 147, 288, 294 Optimice ...........................................87, 297 Optimización.....................................87, 297 Optimizar ..........................................87, 297 Optimizar esa tarea ..........................87, 297 Orden.... 237, 243, 247, 252, 256, 274, 347, 358, 363, 396 Orden agregada al servidor....................358 Orden al Driver correspondiente ............358 Orden al worklist.....................................363 ORDEN DE COMPRA............................256 Orden encontrada ..................................363 Orden escrita..........................................345 Orden escrita pues se ha atendido ........345 Orden generada al servidor....................358 Orden médica.........................................438 Orden previa...........................................363 Orden secuencial ...................................225 Ordena............................. 12, 171, 343, 425 Ordenados..............................................383 Ordenamiento........................ 195, 199, 383 Ordenamiento Categorías......................195 Ordenamiento e impresión.....................148 Ordenamiento específico .......................392 Ordenamiento interno.............................243 Ordenamiento pues indudablemente siempre se trabaja ..............................342 Ordenamiento Tipos...............................195 Ordenar ..................................................239 Ordenes......................... 247, 256, 347, 351 Órdenes..........................................348, 363 Órdenes pendientes...............................363 Órdenes pendientes enviadas................363 Organigrama...........................................380 Organismos nacionales..........................431 Organización .... 47, 51, 111, 193, 199, 204, 216, 237, 247, 270, 328, 379, 380, 394, 429, 430, 439, 444 Organización Atención Primaria.............444 ORGANIZACION DEL LABORATORIO 340 Organización dispongan.........................379 Organización Mundial.............. 48, 325, 431 Organización pueden existir múltiples puntos .................................................216 Organización tenga control del proceso237, 247 Organizacion_evaluacion ...................... 450 Organizaciones................................ 27, 416 Organizada ...................................... 77, 288 Organizadas según.......................... 93, 303 Organizar ....................................... 233, 439 Órgano................................................... 439 Órgano consultivo del equipo clínico- quirúrgico............................................ 439 Órganos principales............................... 396 Orientan al personal............................... 439 Origen ....................................155, 372, 431 Origen hasta .......................................... 149 Origen vírico reciben antibióticos innecesarios ....................................... 431 Originan ................................................. 396 Ortopedia ......................................... 36, 196 OS.................................................. 419, 421 OS dentro del sistema ........................... 421 Osteoporosis.......................................... 499 Otorga........................................17, 23, 283 Otorgar acceso ...................................... 439 Otorgó ese documento ..............17, 23, 283 Otra .....38, 62, 87, 122, 152, 208, 274, 297, 383, 399 Otra cama .............................................. 146 Otra cama ÁNGEL permite seleccionar. 146 Otra estrategia ......................................... 62 Otra forma...................................... 343, 394 Otra modificación................................... 124 Otra opción ............................................ 193 Otra parte otro criterio............................ 396 Otra persona.................................. 222, 380 Otras ..................................17, 23, 171, 283 Otras actividades ................................... 438 Otras alternativas terapéuticas.............. 439 Otras áreas ............................................ 204 Otras áreas seguidos del personal........ 396 Otras Enfermedades Alérgicas.............. 499 Otras entidades...................................... 399 Otras instituciones aún más grandes .... 340 Otras máquinas........................................ 11 Otras opciones................................. 93, 303 Otras oportunidades ...................... 106, 321 Otras personas u otros grupos .............. 367 Otras terapéuticas semejantes.............. 439 Otro ..................................83, 274, 293, 380 Otro colega al mismo tiempo........... 83, 293 Otro dato..................................77, 288, 345 Otro ejemplo .......................................... 315 Otro esquema ........................................ 315 Otro evento ............................................ 168 Otro factor.............................................. 439 Otro filtro ................................................ 266 Otro financiador .........................17, 23, 283 Otro grupo del mismo tipo ..................... 368 Otro insumo sino.................................... 210 Otro lado acepta .................................... 351 Otro lado LISA se conecta..................... 339
  • 532.
    Printed Documentation 526 Otro lugar.................................83, 293, 345 Otro país.................................................439 Otro paso................................................227 Otro personal..........................................439 Otro sector......................................237, 247 Otro sistema hospitalario........................339 Otro tipo..................................................315 Otros.......... 4, 17, 23, 45, 49, 283, 326, 340 Otros casos utilizamos esquemas..........315 Otros datos.............................................401 Otros miembros......................................372 Otros profesionales ................................439 Otros programas ....................................339 Otros recursos materiales ......................396 Otros reportes predefinidos....................380 Otros servicios........................................439 Otros tantos fracasos .............................429 Otros textos ............................................124 Otros tipos ..............................................368 Otros_insumos_evaluacion....................458 Owner vacío ...........................................419 Owner_description .................................419 Owner_id1 ..............................................419 Owner_id2 ..............................................419 Owner_kind ............................................419 P P.A..........................................................165 Paciente.. 17, 23, 27, 47, 48, 51, 57, 83, 84, 90, 93, 111, 117, 139, 146, 148, 159, 160, 176, 178, 210, 220, 270, 274, 283, 293, 294, 300, 303, 325, 328, 345, 429, 431, 439 Paciente admitido se..............................139 Paciente ambulatorio..............................345 Paciente compra ..............................50, 327 Paciente cumple.....................................210 Paciente determinado ............................396 Paciente estaba internado......................266 Paciente fue atendido.............................345 Paciente haciendo click....................93, 303 Paciente internado .........................106, 321 Paciente internado al cual......................345 Paciente llega.........................................345 Paciente pasó...................................77, 288 Paciente trae ..........................................168 Pacientes 17, 23, 38, 48, 77, 85, 87, 90, 93, 110, 139, 149, 264, 270, 274, 283, 288, 295, 297, 300, 303, 325, 339, 340, 345, 395, 431, 438, 439 Pacientes ambulatorios............................27 Pacientes aquellos .................................416 Pacientes curados............................49, 326 Pacientes debemos poseer....................416 Pacientes determinados.........................396 Pacientes internados. 27, 57, 117, 148, 160 Pacientes pueden...................................431 Packaging conteniendo..........................413 PACS_evaluacion ..................................455 Padre......................................................368 Padrones ....................................17, 23, 283 Paga.................................................17, 283 Pagar .......................................27, 274, 419 Página........................................12, 45, 419 Página anterior se ve reflejada.............. 151 Páginas.................................................. 380 Pago.......................237, 247, 263, 268, 274 Pago al proveedor.................................. 256 PAGOS ..........................................237, 247 Paint......................................................... 15 Pais ............................17, 23, 165, 283, 419 País........................................1, 27, 90, 300 País del documento ............................... 186 Paises ..............4, 12, 17, 23, 210, 260, 283 Países.................................................... 431 Países está permitida ............................ 431 Paises se ................................................. 27 Palabra administrador.............................. 38 Palabra departamento ........................... 132 Palabras................................................... 27 Palabras utilizadas................................... 27 Paludismo reciben ................................. 431 Panel........................38, 132, 137, 372, 379 Panel contiguo ................................. 93, 303 Panel derecho..........................93, 132, 303 Panel derecho aparece.................... 93, 303 Panel izquierdo ............17, 23, 93, 283, 303 Panel ubicado .......................................... 38 Paneles..................................247, 379, 380 Pantalla...15, 38, 43, 85, 87, 132, 137, 151, 160, 165, 170, 171, 176, 178, 193, 208, 216, 230, 237, 243, 248, 256, 264, 266, 295, 297, 347, 368, 375, 380, 383, 388, 423 Pantalla hay ............................................. 38 Pantalla más simple está constituída .... 315 Pantalla negra............................................ 4 Pantalla se ............................................... 15 Pantalla se mostrará.............................. 371 Pantalla se verá así ............................... 171 Pantalla siguiente expone...................... 256 Pantalla tipo ........................................... 315 Pantalla verá índices.............................. 380 Pantallas ....................................9, 193, 315 Pantallas del desarrollo ......................... 396 Pantallas propias ................................... 339 Pantallas tipo ......................................... 315 Papel......................................243, 348, 413 Papelito arrancado........................... 83, 293 Paquete entrante ................................... 351 Paquetes................................................ 351 Paquetes entrantes................................ 351 Par..............................................12, 84, 294 Paralela.................................................... 62 Paralelizan ............................................. 351 Paralelo.................................................... 62 Parametrizar .......................................... 126 Parámetro ...................................... 359, 360 Parámetros ...................................... 93, 303 Parámetros internos............................... 351 Parciales pueden ................................... 274
  • 533.
    Índice 527 Parcialmente...........................................394 Parent_id ................................................419 Pariente ..........................................100,309 Parlamento .............................................400 Parte48, 109, 176, 205, 210, 222, 237, 247, 248, 260, 266, 274, 324, 325, 345, 348, 368, 383, 401, 431 Parte del .................................................239 Parte del Angel.......................................351 Parte del área...................................83, 293 Parte del costo aplicar............................396 Parte del Estado...............................50, 327 Parte del financiador del pago................170 Parte derecha.......................... 85, 237, 295 Parte derecha se abre............................132 Parte izquierda .......................................137 Parte izquierda se presenta así..............380 Parte mecánica del picking ..............57, 117 Parte media aparece..............................248 Parte media superior le muestra todos ..248 Parte necesaria ......................................252 Parte pública...........................................423 Parte pública NO sirve ...........................423 Parte quirúrgico requiere..........................45 Parte superior........................ 248, 266, 348 Parte superior derecha aparecen...........380 Parte superior izquierda aparecen .........380 Parte superior le indica...........................248 Parte superior se habilita........................205 Partes .............................................380, 423 Participa..................................................247 Participación............................ 47, 175, 439 Participación comunitaria .......................445 Participación del profesional farmacéutico ............................................................438 Participación humana.......................57, 117 Participan................................................247 Participantes...........................................499 Participar ....................... 237, 247, 438, 439 Participativa............................................445 Participativo............................................439 Particular ............................... 248, 430, 431 Particular este ligado..............................254 Particular se le........................................274 Particularidades......................................260 Partir 77, 106, 165, 263, 268, 288, 321, 423 Parto eutócico.........................................445 Paso .........................................3, 4, 12, 425 Paso anterior asignamos........................256 Paso atrás ..................................................3 Pasos............................... 4, 12, 15, 38, 186 Pasos anteriores ............. 77, 132, 137, 288 Pasos correctamente .................................3 Pasos fundamentales e imprescindibles....3 Pasos haga clic ..........................................3 Pasos mencionados.........................62, 425 PASOS PARA LA SELECCION DEL MEDICAMENTO P .......................49, 326 Password........................................3, 38, 41 Patología ................................................394 Patologías...................................... 100, 309 Patologías ha atendido .......................... 380 Patrimonio......................237, 239, 247, 380 Patrimonio asignado .............................. 239 Patrimonio asignados ............................ 239 Patrimonio del Hospital.......................... 247 Patrimonio representa ........................... 237 Patrimonio_Evaluacion .......................... 457 Patrones................................................. 439 PC ...................................................... 3, 413 Pediatria................................................. 104 Pediatría.........................104, 139, 439, 445 Pedido.....36, 175, 178, 230, 233, 237, 247, 248, 252, 254, 343 Pedido cuanto se pidió .......................... 230 Pedido le aparecerá............................... 248 Pedido pendiente................................... 256 Pedido sino ............................................ 254 Pedidos...57, 100, 117, 230, 233, 248, 309, 339, 342, 343, 345, 351 Pedidos ha quedado.............................. 248 Pedidos realizados pueden verse.......... 230 Pedir.........................15, 175, 176, 343, 438 Pedir ayuda.............................................. 15 Pedir confirmación al ingresar ............... 171 Pedir determinaciones ........................... 343 Pedir incluir ............................................ 254 Pedirle............................................ 343, 375 Pendiente....................................... 358, 363 Percentiles definidas.............................. 104 Pérdida................................................... 431 Perdidas......................................... 222, 227 Pérdidas consecuencia.......................... 222 Perdidas millonarias............................... 413 Perfeccionamiento ................................. 256 Perfectamente estructurada .................. 379 Perfil....................................................... 342 Perfiles........................................... 342, 343 Period..................................................... 419 Periodicidad ........................................... 439 Periodicidad mensual ............................ 439 Periodo................................................... 431 Período ..........................................383, 419 Período específico ......................... 106, 321 Permiso 8707................................... 83, 293 Permiso 9264......................................... 368 Permisos............................................ 36, 43 Permisos 9262....................................... 210 Permisos entre si .............................17, 283 Permisos existentes hasta....................... 36 Permita trabajar al ÁNGEL ...................... 11 Permitan................................................... 11 Permite.....................................87, 186, 297 Permite agregar otras prácticas............. 171 Permite borrarlo ..................................... 274 Permite controlar.................................... 222 Permite crear usuarios......................... 3, 38 Permite delimitar............................ 237, 247 Permite guardar datos ........................... 413 Permite indicar....................................... 421
  • 534.
    Printed Documentation 528 Permite realizar......................................222 Permite registrar.....................................227 Permite tomar decisiones.......................379 Permite tomar elementos del stock........222 Permite trabajar......................................399 Permiten acceder .....................................38 Permiten agregar............................100, 309 Permiten confeccionar............................266 Permitir ...................................................227 Permitirá reconocer................................165 Permitirnos ingresar ...............................383 Persiste...................................................196 Persistencia............................................351 Persistir...................................................351 Persona ................................... 87, 254, 297 Persona idónea ......................................419 Persona implicada..................................439 Persona responsable .............................345 Persona Responsable del paciente..90, 300 Persona se identifica................................38 Personal ... 3, 36, 47, 51, 62, 111, 160, 186, 192, 237, 328, 380, 393, 445 Personal asignado............................87, 297 Personal médico.............................348, 439 Personal presente ..................................439 Personal sanitario...................................431 Personales......................................123, 431 Personalizada.................................3, 8, 416 Personalizarse..................................77, 288 Personas ........................... 15, 62, 379, 413 Personas más permeables.......................47 Personas se resisten al cambio ...............47 Personas solamente pueden firmar algo425 Personas tal igualdad.............................425 Pertenecer..............................................368 Peso recae .............................................438 Pestilencia ..............................................400 Pestilencia inundó ..................................400 Peticiones.............................. 343, 351, 439 Pide ..................................................17, 283 Pide más.................................................343 Pie ....................................................77, 288 Pirámide .................................................445 Pisos.................................................83, 293 Plan ............. 17, 23, 90, 171, 283, 300, 419 Plan específico .......................................269 Plan Remediar........................................210 Plan único...................................17, 23, 283 Planeamiento financiero.........................430 Planes.................................... 171, 210, 269 Planes cubren.............................17, 23, 283 Planes establecidos ...............................429 Planes sociales generalmente se ingresan ............................................................214 Planificación ...........................................160 Planilla......................................................47 Planos.............................................132, 247 Planos correspondientes al departamento ............................................................132 Plantear este tema .................................394 Planteo................................................... 196 Planteó................................................... 400 Plantilla ............................................ 84, 294 Plasma................................................... 152 Plasma Fresco....................................... 155 Plazo........................................................ 47 Plazo considera ..................................... 429 Plazos determinados ............................. 274 Plazos muy breves......................... 100, 309 Población .......................413, 431, 439, 445 Poco....................................................... 429 Pocos profesionales................................. 47 Podemos................................................ 383 Podemos agregar .................................. 315 Podemos agregar CARACTERÍSTICAS al OBJETO............................................. 406 Podemos agregar más Características . 406 Podemos agregar nuevos...................... 199 Podemos completar............................... 124 Podemos configurar......................... 83, 293 Podemos crear todos............................. 396 Podemos definir..................................... 388 Podemos dejar espacios ....................... 123 Podemos guardar muchos textos.......... 123 Podemos lograr...................................... 429 Podemos opinar..................................... 394 Podemos registrar.................................. 214 Podemos utilizar .................................... 388 Podrá .................................17, 23, 225, 283 Podrá abonar ................................. 237, 247 Podrá acceder........................................ 380 Podrá cambiar todos.............................. 186 Podrá concretar ..................................... 175 Podrá emitir............................................ 254 Podrá firmar pues .................................. 425 Podrá generar........................................ 256 Podrá ingresar ....................................... 380 Podrá modificar...................................... 186 Podrá utilizar además otros nomencladores ............................................................ 266 Podrá volver........................................... 423 Podrán ................................................... 348 Podremos establecer............................. 388 Podremos seleccionarla ........................ 165 Podría .................................................... 383 Policía Federal Argentina ...................... 110 Policonsultorio sino................................ 274 Policonsultorios..........................17, 23, 283 Polifarmacia ........................................... 431 Política .....57, 117, 204, 263, 268, 430, 431 Política general ...................................... 394 Política global......................................... 254 Política posible dentro ..................... 57, 117 Política sanitaria.........................1, 196, 400 Políticas .........................380, 430, 431, 439 Políticas básicas recomendadas ........... 431 Políticas farmacéuticas.......................... 431 Políticas farmacéuticas nacionales coordinadas........................................ 431 Políticos decidieron contratar ................ 400
  • 535.
    Índice 529 Políticos solamente semueven..............400 Pone ...............................................430, 439 Poner al alcance del médico instrumentos ............................................................439 Ponerse ..................................................431 POR LO TANTO NUNCA SE HAN COMPARADO CON LOS COSTOS DE INSTITUCIONES PRIVADAS.............394 Poro generalemente se encuentra.............4 Port.............................................................4 Posea .....................................................423 Posee ............................ 186, 248, 340, 351 Poseen archivos.......................................45 Poseer ....................................................423 Poseer ese rol ........................................237 Posibilidad ....... 57, 117, 122, 186, 269, 388 Posibilidades ......................................4, 396 Posibilidades tienen ...............................383 Posible................... 4, 12, 83, 254, 293, 439 Posible agregarle ...................................137 Posible asignar.......................................186 Posible asignar turnos......................84, 294 Posible implementar todo.........................62 Posible limitar .........................................186 Posible pedir...........................................175 Posible reservar turnos hasta...........84, 294 Posibles..................................................431 Posibles pleitos.......................................431 Posición..........................................383, 401 Posiciones ..............................................239 Positiva...................................................439 Positiva vaya al directorio C.......................4 Posología................................. 55, 115, 332 Postcondiciones ... 357, 358, 359, 360, 361, 362, 363, 364, 365 Posterior consulta...................................351 Posteriori ................................................362 Posteriormente .......................................439 Posteriormente podrá transferir..............233 Postgrado ...............................................499 Postramiento ..........................................396 Potencia instalada..................................132 Practica...................................................419 Práctica. 171, 176, 178, 263, 266, 268, 274, 419 Práctica al nomenclador.........................419 Práctica Clínica.......................................439 Práctica padre ........................................419 Practicante..............................................178 Practicantes..............................................38 Practicantes tienen.................................148 Practicas.................................. 48, 325, 419 Prácticas... 4, 17, 23, 27, 45, 175, 176, 178, 266, 270, 274, 283, 343, 419 Prácticas agregadas pueden ahora .......171 Prácticas agrupadas según convenio ....266 Prácticas ajustado ..................................419 Prácticas autorizadas.............................170 Prácticas deben......................................270 Prácticas definidas .................................274 Prácticas del nomenclador nacional...... 419 Prácticas determinadas ......................... 170 Prácticas está ........................................ 175 Practicas están dentro ................... 263, 268 Prácticas incluyen.................................. 171 Prácticas Nomencladas ......................... 266 Prácticas realizadas................................. 27 Prácticas reconocidas............................ 419 Prácticas solicitadas se despliega......... 176 Practice.................................................. 419 Practice_id ............................................. 419 Prácticos ................................................ 431 Precauciones ......................................... 430 Precio.....................................252, 254, 256 Precio acorde......................................... 439 Precios........................................... 419, 421 Precios deben colocarse ....................... 269 Precios hasta niveles inasequibles........ 431 Precondiciones .....357, 358, 359, 360, 361, 362, 363, 364, 365 Predeterminada .........................17, 23, 283 Preferencia...............................49, 254, 326 Preferencias....................................... 41, 43 Preferencias facilitan................................ 41 Preguntamos.......................................... 394 Preguntar ............................................... 429 Preguntas frecuentes................................. 4 Preocupación................................. 196, 367 Preocuparse........................................... 429 Prepaga 17, 23, 27, 90, 148, 170, 171, 263, 268, 269, 283, 300, 416 Pre-pagas .............................................. 419 Prepara ............................................57, 117 Preparacion............................................ 233 Preparación......................57, 117, 274, 438 Preparación del pedido.......................... 233 Prepared by Rojas,Agustín.................... 355 Prescipcion ...................................... 48, 325 Prescipción ...................................... 48, 325 Prescribiendo...........................55, 115, 332 PRESCRIBIR................................... 48, 325 Prescripcion .............................51, 111, 328 Prescripción .......47, 50, 327, 431, 438, 439 Prescripcion Ambulatoria......................... 36 Prescripción durante.............................. 439 Prescripción incorrecta .......................... 431 Prescripción le preguntará si ...55, 115, 332 Prescripción médica...........27, 57, 117, 438 Prescripción racional.............................. 430 Prescripciones .........................57, 117, 431 Prescripciones existentes................ 57, 117 Prescriptores.......................................... 431 Prescriptores obtienen........................... 431 Presentación homogénea.............. 100, 309 Presentar ............................................... 315 Presentarlos oportunamente ................. 445 Presentarse............................................ 439 Preservar .................................48, 325, 445 Presidente.............................................. 439 Presiona................................................. 256
  • 536.
    Printed Documentation 530 Presionamos...................................199, 372 Presionando.......... 165, 168, 199, 225, 252 Presionar ......... 77, 171, 230, 264, 288, 431 Presione .....................................3, 9, 15, 38 Presiones comerciales .....................48, 325 Prestación.......................................351, 396 Prestación del servicio ...............17, 23, 283 Prestaciones...................... 17, 23, 171, 283 Prestaciones realizadas 17, 23, 27, 90, 148, 170, 171, 263, 268, 269, 283, 300, 416 Prestador................. 27, 171, 263, 266, 268 Prestador defina .....................................171 Presupuesto disponible..........................439 Presupuestos sanitarios nacionales se gasta ...................................................431 Prevención..............................................445 Previamente vea ....................................270 Previo .............................................222, 439 Price .......................................................421 Prima Donna.............................................47 Prima facie..............................................204 Primaria ..................................................444 Primer círculo permite seleccionar.........193 Primer círculo permite ver ......................193 Primer lugar se encuentran....................396 Primer nivel.............................................445 Primer paciente dentro del período........266 Primer paso ................. 3, 48, 175, 325, 416 Primer paso elegir ..................................406 Primer paso SIEMPRE.............................47 Primer término........................................439 Primer texto ............................................123 Primera.....................................................41 Primera clasificación ..............................383 Primera consulta ............................106, 321 Primera etapa.................................263, 268 Primera intención .............................49, 326 Primera línea recomendados .................431 Primera opción .......................................341 Primera opción del .................................227 Primera pantalla será .............................256 Primera parte del manual.......................268 Primera se obtiene .................................363 Primera vez ..............................3, 11, 12, 41 Primera vez se crea automáticamente.....38 Primero... 87, 134, 210, 263, 268, 270, 297, 342, 345, 371, 396 Primero debemos acusar recibo ............216 Primero debemos exponer.............263, 268 Primero debemos presionar...................264 Primero debo seleccionar.......................252 Primero dentro........................................134 Primero presionamos .............................171 Primero revise si existe ..............................4 Primero se definen .................................137 Primero se realiza ..................................160 Primero vamos .......................................383 Primero vemos .......................................368 Principal..........................................171, 223 Principal concepto ..................................383 Principal haciendo click ......................... 264 Principales ............................................. 438 Principales procesos.............................. 438 Principalmente al personal médico........ 439 Principio ......................................... 237, 247 Principio Activo ...................................... 165 Principio Activo ha sido recomendado... 196 Principio Activo nos preguntará si deseamos continuar........................... 165 Principio Activo permite comparar resultados científicos.......................... 196 Principio Ud.............................................. 28 Principios ................................................. 47 Principios Activos........................... 196, 199 Principios identificados .......................... 430 Print Screen ............................................. 15 Prioridad......................................... 351, 380 Prioridad validar..................................... 351 Privacidad .............................................. 413 Privada...........................................406, 423 Privada al usuario .................................. 425 Privada se crea...................................... 423 Privados................................................. 394 Privatizada ............................................. 394 Privatizar................................................ 394 Probable................................................. 256 Probablemente....................................... 254 Problema.15, 17, 23, 47, 48, 269, 283, 325, 401 Problemas..................4, 100, 309, 395, 401 Problemas concretos ............................. 431 Problemas del paciente ................... 48, 325 Problemas frecuentes se encuentran.... 431 Problemática.......................................... 445 Proceder ........................................ 264, 270 Procederemos........................................ 123 Procedimiento................................ 204, 345 Procedimientos .............................. 395, 445 Procedimientos del Hospital .................. 429 Procesada.............................................. 358 Procesador...............................83, 270, 293 Procesamiento....................................... 339 Procesando.................................... 358, 363 Procesasr............................................... 351 Procese.................................................. 351 Proceso...48, 152, 165, 227, 237, 247, 248, 254, 263, 264, 268, 325, 379, 396, 439 Proceso continuo ................................... 439 PROCESO DE TRANSFERENCIA DE ELEMENTOS ..................................... 205 Proceso lógico deductivo................. 48, 325 Procesos................................152, 155, 429 Procesos definidos................................. 155 Procesos mejores resultados se observan ............................................................ 379 Produccion............................................. 152 Producción.......36, 152, 222, 223, 227, 396 Producción está separado del departamento ..................................... 222 Producción local..................................... 439
  • 537.
    Índice 531 Producción puedo colocarlo...................227 Producciónse transfiere automáticamente al departamento..................................222 Producciones..................................223, 228 Produce efectos legales.........................256 Producidas..............................................228 Producido ...............................................228 Produciendo ...........................................227 Producir ..........................................225, 227 Producir items.........................................223 Producir otros .........................................222 Producto .... 49, 51, 111, 204, 248, 326, 328 Producto específico e indico ..................227 Producto identificado..............................155 Producto incluido....................................430 Producto ocasionada..............................149 Producto producido ................................394 Producto propuesto ................................439 Producto se habrá descargado ..............155 Producto se selecciona del listado.........225 Producto trazado ....................................155 Productor/Consumidor ...........................351 Productos 51, 111, 151, 152, 204, 214, 216, 237, 247, 248, 269, 328, 396, 421 Productos aceptados..............................269 Productos allí incluidos...........................439 Productos comerciales...........................269 Productos e incorporarlos al stock .........228 Productos quedará configurada .............210 Profesión ................................................431 Profesional............. 106, 122, 266, 321, 343 Profesional están presentes.............93, 303 Profesional independiente......................274 Profesional médico solamente ...............343 Profesional pueda indicar...............100, 309 Profesional se equivoca .........................343 Profesional selecciona ............ 51, 111, 328 Profesional solamente....................100, 309 Profesionales.. 87, 263, 266, 268, 297, 348, 416, 419, 439 Profesionales deben estar presentes.....159 Profesionales médicos ...........................396 Profesionales realice..............................342 Profesionales sanitarios .........................431 Profesionales sanitarios nacionales acerca del seguimiento del uso......................431 Profesionalidad.......................................396 Profesionas.............................................122 Profundizar .............................................394 Program Files/Connmed/Angel3 ............3, 4 Programa................... 1, 3, 15, 48, 260, 325 Programa anual......................................445 Programa directamente..............................3 Programa estándar.....................................4 Programa guía............................................3 Programa permite acreditar quien firmo.423 Programa/Connmed/Angel 3.4/bin...........12 Programador...........................................260 Programadores.......................................260 Programar.......................................380, 439 Programas ..................................... 445, 499 Promedios...................................... 395, 396 Promoción...................................... 431, 445 Promoción del Uso Racional ................. 439 Promoción se ajustan ............................ 431 Promover ....................................... 439, 445 Propensos al cambio están acostumbrados .............................................................. 47 Propia..................................................... 380 Propia AGENDA .............................. 83, 293 Propia vacuna........................................ 168 Propias............................................. 41, 396 Propiedad.................................77, 288, 423 Propiedad del paciente .......................... 416 Propiedad del terreno ............................ 406 Propiedad sirve................................ 77, 288 Propiedades 77, 84, 87, 186, 239, 288, 294, 297 Propiedades del servidor ...........3, 357, 362 Propiedades pueden........................ 77, 288 Propiedades se refiere al plazo ............. 266 Propiedades sirven .......................... 77, 288 Propio..................................................... 171 Propio país............................................. 439 Propio panel........................................... 380 Propio proceso....................................... 248 Propio sistema ....................................... 416 Propios parámetros................................ 351 Proponer ................................................ 439 Proporción.............................................. 431 Proporciona orientaciones..................... 431 Proporcionar .......................................... 439 Proporcionar servicios ........................... 445 Propósito................122, 148, 165, 266, 430 Propósito convertirlo ........................ 48, 325 Propósito ilustrar al usuario acerca . 48, 325 Propuesta............................................... 380 Propuestas............................................. 439 Prorrateos .............................................. 395 Prótesis.......................................... 196, 274 Protocolo........................................ 196, 351 Protocolo fijo especificado..................... 351 Protocolos...................................... 196, 439 Proveedor ......237, 247, 252, 254, 256, 413 Proveedores...................237, 247, 252, 256 Proviene................................................. 155 Provincia ........................................ 416, 499 Próxima reunión..................................... 439 Próximas versiones estas preferencias serán ampliadas................................... 43 Proyección ..................................... 367, 439 Proyecto................................................. 367 Proyecto ALBA....................................... 367 Proyecto ANGEL.................................... 355 Prueba ................................................... 400 Psicología .............................................. 445 Pública ........................................... 406, 423 Pública se coloca................................... 423 Publicación............................................. 439 Publicidad .............................................. 431
  • 538.
    Printed Documentation 532 Público....................................................423 Pudiendo dejaritems..............................256 Pudo saber .............................................400 Pueda .................................... 122, 339, 379 Pueda acceder .......................................380 Pueda ayudar .........................................379 Pueda contener ......................................254 Pueda crear............................................416 Pueda interpretar....................................266 Pueda intervenir ...............................83, 293 Pueda tenerla .........................................423 Pueda verse ...........................................151 Puedan ...................................................266 Pueden .................. 122, 152, 222, 315, 431 Pueden buscar alternativas....................431 Pueden convertirse ................................394 Pueden editarse .....................................196 Pueden existir excepciones......................47 Pueden instalarse manualmente................9 Pueden paliar .........................................439 Pueden reducir .......................................431 Puedo .............................. 99, 175, 312, 368 Puedo agregar valores...........................406 Puedo convivir........................................368 Puedo elegir ...........................................388 Puedo ver ...................................................4 Puerperio................................................126 Puerto.....................................................3, 4 Pues .............. 196, 263, 264, 268, 394, 416 Pues creemos.........................................196 Pues este les resuelve muchísimas cosas ..............................................................47 PUES NUNCA SE HAN REALIZADO ESTUDIOS DE ...................................394 Pues siendo............................................254 Puestos.............................................87, 297 Pulsando.................................................256 Punto ............................... 12, 237, 247, 343 Puntos ......................................................12 Q Queda.............................................228, 266 Quedar....................................................372 Quedará guardado .................................123 Quedará ingresada.................................233 Quedó organizada............................77, 288 Queremos...............................................383 Queremos incluir ....................................388 Queremos mostrar .................................379 Queremos transferir ...............................216 Queremos ver.........................................396 Quiebra.....................................................12 Quien......................................................178 Quien abona. 17, 23, 27, 90, 148, 170, 171, 263, 268, 269, 283, 300, 416 Quien decide ..................................237, 247 Quien formula.........................................248 Quien ingresa .............................17, 23, 283 Quien paga.......................... 17, 23, 27, 283 Quien quiere asignar........................84, 294 Quien realiza prácticas.............................27 Quien se aparta ..................................... 254 Quien viene............................................ 371 Quienes recibieron................................. 216 Quienes tendrán .................................... 416 Quiere administrar ................................. 139 Quiere dar alta ...........................17, 23, 283 Quiere realizar ................................. 77, 288 Quiere seguir manteniendo ese método. 83, 293 Quieren ver ............................................ 400 Química.................................................. 343 Quirofano ......................................... 36, 159 Quirófano ....................................... 159, 394 Quitar ..................................................... 341 Quitar comandos del servidor................ 351 Quitar conjuntos..................................... 315 Quórum.................................................. 439 R Radio Frecuencia................................... 413 Radiólogo................................................. 36 Rama .......................................93, 303, 383 Rama del árbol....................................... 383 Rama Folder .......................................... 383 Ramas.................................................... 383 Ramas desplegadas ................................ 38 Rango ......................................85, 295, 348 Rango temporal ............................... 99, 312 Rara vez................................................... 47 Rayos.........................................36, 62, 193 Razón solamente conocida ..................... 12 Reacciones adversas ............430, 431, 439 Reacciones adversas e indicaciones especiales .......................................... 439 Reacciones alérgicas pueden................ 431 Reactivos ............................................... 204 Reales...................................................... 38 Realice........................................... 263, 268 Realice cambios....................................... 38 Realidad.................196, 263, 268, 372, 419 Realiza...................................134, 233, 343 Realiza anotaciones............................... 438 Realiza COMPRAS........................ 237, 247 Realización ............................................ 345 Realizada esta aclaración explicaremos399 Realizada esta introducción veamos.... 263, 268 Realizadas ............................................. 139 Realizado............................................... 266 Realizado tendremos............................. 155 Realizamos talleres................................ 368 Realizan................................................. 431 Realizan cobros parciales hasta............ 274 Realizan constantemente .............. 263, 268 Realizando............................................. 341 Realizar...44, 155, 159, 160, 175, 216, 222, 225, 233, 248, 254, 383, 423, 429 Realizar acciones................................... 439 Realizar algún comentario ampliando ... 254 Realizar análisis basados...................... 196 Realizar comprobaciones ...................... 351
  • 539.
    Índice 533 Realizar consultas ..................................362 Realizarestos cambios ..........................419 Realizar estudios............................149, 394 Realizar igualmente................................216 Realizar indicaciones .............. 51, 111, 328 Realizar mejor ........................................429 Realizar Pedido ......................................230 Realizar pedidos.....................................230 Realizar todo ..........................................429 Realizará ........................................237, 247 Realizaremos..................................168, 416 Realizarla................................................343 Realizarlas..............................................345 Realizó................................... 247, 254, 266 Realmente se resuelven.........................341 Recepcion...............................................345 Recepción83, 148, 204, 208, 233, 293, 339, 340, 345 Recepción del laboratorio.......................345 Recepción del pedido.............................204 Recepcionista carga...............................345 Receptor rechaza ...................................193 Receta ............................. 48, 325, 425, 431 Recetario colectivo .................................438 Recibe ............... 17, 83, 110, 283, 293, 375 Recibe antibióticos innecesarios............431 Recibe energía .......................................413 Reciben ..................................................431 Recibidas................................................252 Recibimos.......................................100, 309 Recibir ............................................216, 431 Recibirá ..........................................237, 247 Recibirlo..................................................208 Recibo ............................................193, 205 Recoger..................................................270 Recomendable buscarlo.............................4 Recomendable reiniciar............................45 Recomendación......................................196 Recomendaciones................... 48, 325, 439 Recomendaciones generales...........49, 326 Recomendamos ................ 38, 48, 216, 325 Recomendamos completar ..............90, 300 Recomendamos ingresar ...........3, 263, 268 Recomendamos muy especialmente .....430 RECOMENDAMOS VISITAR LOS SIGUIENTES SITIOS VINCULADOS CON EL PROYECTO ÁNGEL................1 Recomenzar ...............................................4 Reconocidos...........................................421 Recopilación...........................................439 Recopilar ................................................439 Recuadro superior............................77, 288 Recuerdan........................................49, 326 Recuerde...... 15, 38, 45, 48, 62, 77, 87, 93, 160, 186, 270, 288, 297, 303, 325, 375, 396 Recuerde completar.........................90, 300 Recuerde utilizar ....................................126 Recurso humano ................................47, 62 Recursos 237, 247, 367, 372, 379, 396, 431 Recursos deben estar disponibles......... 159 Recursos dedicados .............................. 430 Recursos disponibles............................. 439 Recursos económicos ........................... 439 Recursos humanos................................ 396 Recursos requeridos.............................. 396 Recursos se..................................... 87, 297 Rechazar e Imprimir......................... 57, 117 Rechazo........................................... 57, 117 Red ...................................................... 4, 11 Red eléctrica............................................ 15 Redimensionarse................................... 388 Reducing and preventing adverse drug events to decrease hospital costs...... 431 Reducir.....................................87, 297, 315 Reembolsos........................................... 431 Referencia..................77, 87, 288, 297, 439 Referido ...........................62, 367, 380, 394 Referidos................................................ 396 Reforzando ............................................ 445 Regímenes posológicos ........................ 431 Registra..................................160, 247, 362 Registra aún........................................... 222 Registra drivers nuevos ......................... 351 Registración.....62, 152, 205, 223, 225, 375 Registración se hagan evidentes........... 367 Registraciones ............................... 100, 309 Registrada.............................................. 358 Registradas............................................ 363 Registramos........................................... 216 Registran cosas evidentes............. 263, 268 Registrando............................................ 168 Registrar100, 149, 220, 222, 252, 269, 309, 367 Registrar driver ..............................361, 362 Registrar este tipo.................................. 401 Registrar nuevos encuentros......... 106, 321 Registrar rutina .............................. 355, 362 Registrar todos....................................... 210 Registrará .............................................. 375 Registre todos................................ 263, 268 Registremos........................................... 165 Registro..................109, 149, 324, 339, 439 Registro del Profesional......................... 269 Registro será............................................ 38 Registros................................................ 192 Registros tienen..................................... 260 Regla general......................................... 396 Reglamentaciones ................................. 431 Reglamentar .......................................... 431 Reglamento............................................ 439 Reglas............................................196, 396 Reglas del contrato entre....................... 171 Reglas del firewall.................................... 11 Reglas generales................................... 396 Reglas particulares ................................ 396 Reglas sirven ......................................... 196 Regristrar driver ..................................... 355 Rehabilitación ........................................ 445 Rehidratación oral necesaria................. 431
  • 540.
    Printed Documentation 534 Reingresar........................................93, 303 Reingreso...............................................413 Reiteramos .............................................343 Relación................. 263, 264, 266, 268, 372 Relación jerárquica.................................132 Relación misma......................................372 Relacionada............................................445 Relaciones......................................368, 372 Relaciones costo/beneficio.....................439 Relaciones del grupo..............................371 Relaciones siempre................................368 Relevancia correspondiente al empadronamiento...................17, 23, 283 Relevante .... 17, 23, 90, 132, 283, 300, 379 Remito del proveedor.............................204 Remito u otro dato relevante..................214 Remove the service....................................4 Rendición................................................270 Rendimiento ...........................................379 Rentabilidad............................................413 Reparadora.............................................499 Repetimos ................................................15 Repetimos ahora ....................................268 Repetirles .................................................12 Repita .............................. 15, 132, 137, 186 Replicará ..................................................62 Reporte.................... 85, 123, 147, 295, 388 Reporte haga click............................85, 295 Reporte indica ..................................57, 117 Reporte se genera............................99, 312 Reportes.. 85, 122, 124, 147, 295, 380, 388 Reportes disponibles..............................147 Reportes enlatados ................................122 Reportes pre-armados ...........................124 Reportes pueden....................................147 Reporting analítico se.............................379 Reposición se selecciona.......................149 Representa.................... 388, 419, 421, 439 Representación ..................... 263, 268, 383 Representación gráfica tal......................393 Representar............................................132 Representarlo.........................................406 Representarse....................... 100, 309, 351 Representen...........................................383 República Argentina...............................499 Requerido...............................................379 Requerimiento ........................................247 Requerimiento podrá recibir...................247 Requerimientos ..... 100, 237, 247, 309, 315 Requerimientos del propietario ........77, 288 Requerimientos diferentes .....................159 Requisito.................................................431 Requisitos...............................................270 Requisitos administrativos......................438 Requisitos esenciales cuyos pasos básicos ............................................................439 Reservar...........................................84, 294 Reservar turnos................................84, 294 Reservo ............................................84, 294 Resguardada..........................................439 Resguardar ............................................ 413 Residentes............................................. 499 Resistance ............................................. 431 Resistencia ............................................ 431 Resistencia prolonga ............................. 431 Resolución ............................................. 439 Resolución del Comité al solicitante...... 439 Resolver....17, 23, 100, 283, 309, 362, 363, 399 Resolver todas estas cuestiones............... 1 Respetar .......................................... 48, 325 Responder .............................100, 309, 380 Responsabilidad38, 49, 204, 210, 222, 228, 254, 256, 326, 351, 445 Responsabilidad clara acerca....17, 23, 283 Responsabilidad queda diluída entre ..... 83, 293 Responsable4, 83, 134, 160, 193, 204, 205, 222, 270, 293, 340, 419, 439 Responsable del consumo .................... 204 Responsable del Depósito..................... 233 Responsable del Depósito verá............. 233 Responsable del mismo ........................ 222 Responsable del servicio....................... 233 Responsable técnico.............................. 134 Responsable verá todos ........................ 256 Responsables ........................237, 247, 379 Respuesta....................4, 48, 325, 394, 431 Restablecer............................................ 445 Restantes máquinas solamente instalar.. 11 Resto..............................................256, 342 Resto del ANGEL................................... 423 Restricciones ......................................... 431 Resueltos............................................... 315 Resuelve.......................................... 83, 293 Resulta necesario detectar.................... 396 Resultado..83, 99, 178, 222, 227, 228, 256, 293, 312, 343, 348, 363, 365, 383, 439 Resultado del pedido ............................. 178 Resultado queda registrado................... 176 Resultado será....................................... 225 Resultado será leído................51, 111, 328 Resultado ud.............................................. 4 Resultados....110, 339, 348, 351, 365, 367, 372, 379 Resultados da........................................ 394 Resultados obtuvieron ........................... 380 Resultados quedaran guardados........... 348 Resultados se vayan obteniendo........... 348 Resultante................................................ 15 Resumen legal....................................... 425 Resúmen legal....................................... 425 Resumen legal creado........................... 425 Retornar resultado ................................. 355 Retornar rutinas .....................355, 359, 360 Retornar worklist............................ 355, 363 Reumatología......................................... 499 Reunión.................................................. 439 Reunión anterior inmediata.................... 439 Reunión correspondiente....................... 439
  • 541.
    Índice 535 Reunión mensual ...................................439 Reuniones..............................................439 Reuniones definiendo lugar....................439 Reunirse .................................................439 Reutilizada..............................................122 Reutilizado..............................................122 Revisar .................................... 57, 117, 445 Revisar constantemente todas.........57, 117 Revisar todos..........................................429 Revise.................................................45, 62 Revise si.....................................................4 Revocada ...............................................423 Revocar ..................................................239 Revocarlo ...............................................423 Revocarlos..............................................239 Revolución conceptual ...........................367 RFID ...............................................243, 413 Riesgo ....................................................445 Riesgos.............................................48, 325 Rigor científico........................................343 RIS_evaluacion ......................................454 Rnos .......................................................421 Robo impidiendo ....................................413 Roja según .............................................110 Rojas .... 357, 358, 359, 360, 361, 362, 363, 364, 365 Rojo femenino ........................................139 Rol .. 4, 17, 23, 28, 38, 41, 83, 90, 132, 139, 148, 149, 210, 230, 237, 239, 260, 283, 293, 300, 368, 375 Roles ................. 17, 28, 29, 36, 38, 41, 283 Roles disponibles .....................................38 Roles les permite aprender más rápido ..17, 283 Roles se realiza........................................38 Root............................................................4 Ropería.....................................................36 Routea....................................................351 Rubro Bienes..........................................237 Ruido ................................................83, 293 Rutina ........................ 4, 348, 355, 361, 363 Rutinas . 342, 343, 355, 359, 360, 362, 363, 364, 365 Rutinas al Servidor .........................359, 360 Rutinas automáticas...............................351 Rutinas cuyos valores se irán completando ............................................................348 Rutinas del driver al listado ....................359 Rutinas del driver se encuentran registradas ..........................................362 Rutinas disponibles ................................359 Rutinas realizadas..................................360 S Sábados ...........................................87, 297 Sabe ...............................................394, 423 Saber......................................................429 Saber adquirir...................................48, 325 Saber cuanto le cuesta...........................394 Saber cuanto le ha costado....................394 Saberlo ...................................................394 Sacan elementos ..................................... 43 Salas ........................................................ 27 Saldos............................................247, 270 Saldrá..................................................... 388 Salida ..................................................... 379 Salir..........................................99, 312, 380 Salir disparado................................. 83, 293 Saltando................................................. 383 Saltee ninguno......................................... 12 Salud.....1, 3, 11, 17, 23, 27, 48, 49, 90, 93, 99, 106, 132, 137, 139, 147, 148, 170, 171, 210, 237, 247, 260, 263, 268, 269, 283, 300, 303, 312, 321, 325, 326, 379, 380, 394, 396, 416, 419, 423, 425, 430, 431, 439, 445 Salud atendidos ..................................... 395 Salud construyen ........................... 263, 268 Salud deben respetar............................. 416 Salud del área........................................ 445 Salud del hospital................................... 439 Salud del individuo......................... 416, 445 Salud destinados ................................... 439 Salud individual...................................... 445 Salud Local del área .............................. 445 Sangre .....................36, 149, 152, 155, 204 Sangre Entera........................................ 155 Sangre entera obtendré......................... 152 Sangre otenemos................................... 152 SATI ....................................................... 499 Satisfacer............................................... 252 Satisfechos ............................................ 247 SCORE .................................................. 431 Script...................................................... 419 Scripts ...................................................... 11 Se..12, 17, 23, 57, 117, 137, 139, 148, 155, 159, 160, 168, 171, 208, 237, 247, 254, 256, 264, 283, 339, 341, 394, 401, 413, 423, 439 Se abre ..............................4, 132, 186, 239 Se abrirá ....................................17, 23, 283 Se accede..........................17, 23, 283, 401 Se accede mediante .............................. 171 Se accede se ......................................... 380 Se acepta................................................. 28 Se acumula agua................................... 406 Se acuso................................................ 193 Se agregan .............................................. 43 Se agrupan .................................... 383, 395 Se almacenan........................................ 348 Se almacenará junto........................ 84, 294 Se aplican .............................................. 193 Se archiva........................51, 111, 168, 328 Se asigna............................................... 239 Se asigna esa responsabilidad.............. 134 Se asigna todos ............................... 17, 283 Se asignan turnos............................ 77, 288 Se asignó al suministrar ........................ 165 Se asigno ese patrimonio ...................... 237 Se basa.................................................. 395 Se basan........................................ 395, 431
  • 542.
    Printed Documentation 536 Se busque........................................87, 297 Se calcula...............................................431 Se cerrará...................................................3 Se cobra .................................................274 Se cobran ...............................................270 Se coloca................................................413 Se colocó................................................122 Se comenzarán ......................................256 Se completa....................... 28, 51, 111, 328 Se compran lechugas.............................222 Se concreta seleccionando ....................341 Se conecta..............................................339 Se configura .....................................77, 288 Se considera.............................................12 Se consumen..........................................237 Se contraen obligaciones.......................256 Se convertirá ..........................................371 Se convierta............................................379 Se convierten............................................47 Se crean estos estándares.....................416 Se da ......................................................196 Se deben ................................................394 Se deben detectar....................................47 Se deben realizar ...................................160 Se deberá instalar ......................................3 Se decida grabarlos definitivamente ......348 Se define ................... 17, 23, 152, 159, 283 Se denomina MÁXIMO CONTROL........252 Se desarrollan ........................................396 Se descargará del stock.........................168 Se descontará ........................................168 Se desea emitir directamente.................256 Se desea guardar...................................348 Se desee realizar ...................................256 Se desperdician miles ............................431 Se desplegará ........................................383 Se desplegará más abajo.......................383 Se despliega.......... 104, 106, 178, 216, 321 Se despliegan.................................199, 252 Se destaca..............................................439 Se diferencian.........................................186 Se diferencian claramente......................396 Se editan ................................................419 Se ejecutará ...............................................3 Se ejecute.......................................357, 362 Se elige...................................................401 Se eliminan tareas administrativas...........47 Se elimine personal................................186 Se emite ................................ 359, 360, 361 Se emplearán .........................................439 Se encarga .............................................351 Se encuentra ................................4, 83, 293 Se encuentra dentro.................................45 Se encuentra familiarizado...............49, 326 Se encuentran ................. 12, 225, 396, 419 Se encuentran sus pedidos....................248 Se encuentren ............................................4 Se entrega..............................................367 Se enuncian............................................423 Se enviará ..............................................439 Se está atendiendo................................ 269 Se está solicitando................................. 351 Se estanca............................................. 401 Se estima............................................... 413 Se evalua............................................... 254 Se explicó ...................................... 109, 324 Se expone................................................ 36 Se expone al paciente al usar ......... 48, 325 Se expuso.............................................. 256 Se facturan............................................. 171 Se formulan tienen........................... 48, 325 Se genera .............................................. 380 Se generará ...............................17, 23, 283 Se guardan ............................................ 223 Se ha...................................................... 225 Se ha aceptado...................................... 239 Se ha elegido......................................... 132 Se ha registrado le pedirá identificarse . 380 Se ha resaltado...................................... 380 Se ha respetado..................................... 139 Se habilita ...................................... 425, 438 Se han configurado previamente........... 342 Se haya activado e iniciado....................... 4 Se haya realizado más .............................. 4 Se hayan realizado ................................ 439 Se hicieron....................................... 93, 303 Se identifica ..................................... 38, 149 Se imprime al................................... 77, 288 Se incorpora........................................... 196 Se incorporan......................................... 216 Se indica ..57, 117, 137, 152, 159, 214, 230 Se indican .............................................. 419 Se informa al cliente Angel mediante .... 358 Se ingresan directamente...................... 348 Se ingresen............................................ 348 Se inicia ................................................. 223 Se integra............................................... 269 Se introducen cambios ............................ 12 Se le agrega........................................... 155 Se le asigna ........................................... 165 Se le avisa al servidor............................ 358 Se le confeccione gratuitamente ........... 416 Se le entrega al paciente ................. 77, 288 Se le entregó material............................ 375 Se le ha solicitado.................................. 178 Se le habilita .......................................... 205 Se le han formulado............................... 233 Se le otorga............................................ 165 Se le presentará..................................... 254 Se le queda corto................................... 429 Se libera..................................................... 9 Se liberen nuevos módulos ....................... 9 Se limita ...................................50, 327, 439 Se liquida ............................................... 266 Se listan ...................................57, 117, 132 Se mantiene........................................... 155 Se modifica Cuando se agregan practicas dentro ................................................. 419 Se monta................................................ 400 Se muestra.............................230, 256, 393
  • 543.
    Índice 537 Se muestra abajo.............. 77, 87, 288, 297 Se necesita.............................................413 Se necesita hoy......................................379 Se nos brinde .........................................416 Se nutre del ÁNGEL...............................252 Se observa .............................................230 Se obtiene ..............................................430 Se obtienen ............................................367 Se opta ...................................................380 Se ordenan.............................................383 Se podrá controlar si negocia bien.237, 247 Se podrá emitir tal ..................................256 Se podrá sustituir ...................................439 Se prepara........................................57, 117 Se prescriben .........................................431 Se presenta ..............................................15 Se presenta más abajo ............................43 Se presentan ..................... 27, 43, 256, 439 Se presentará.........................................264 Se presente ............................................439 Se presiona ............................................252 Se prioriza ......................................100, 309 Se procede .......................................57, 117 Se produce .....................................228, 416 Se producen ...........................................222 Se producen raciones ............................222 Se produzcan ...................................12, 439 Se pueda ................................................439 Se pueden ..............................................274 Se pueden adquirir mediante receta .......51, 111, 328 Se pueden agregar.................................351 Se pueden agregar planes.....................170 Se pueden aplicar filtros temporales......230 Se pueden combinar ......................106, 321 Se pueden crear Categorías ..................199 Se pueden filtrar .....................................260 Se pueden incluir..............................77, 288 Se pueden realizar filtros temporales.....260 Se pueden registrar................................243 Se pueden repetir...........................100, 309 Se pueden utilizar...................................396 Se pulsa..................................................214 Se realice................................................367 Se realiza................. 93, 152, 216, 256, 303 Se realiza presionando...........................393 Se realizan............................. 210, 263, 268 Se realizaron ....................................57, 117 Se reciben ..............................................204 Se recomienda .......................................368 Se refiere además ..................................227 Se reflejó ................................................383 Se registra ..............................................149 Se registran ............................................149 Se registran puedan...............................260 Se repite facilitando................................315 Se repite INTENCIONALMENTE ...........315 Se repiten .......................................100, 309 Se requerirá............................................439 Se requiere.............................................269 Se retirara .............................................. 400 Se reunirá .............................................. 439 Se sabe.................................................. 394 Se saca............................................ 83, 293 Se selecciona......................................... 393 Se seleccionan....................................... 149 Se seleccionen....................................... 439 Se simplifica................................... 139, 343 Se solicita............................................... 230 Se solicitaron ......................................... 345 Se tendrá ............................................... 359 Se termina..............................363, 364, 365 Se tilda ................................................... 214 Se trabaja simultaneamente.................. 264 Se transfieren................................... 57, 117 Se trata .......................................... 237, 247 Se trate .................................................... 43 Se ubica................................................. 401 Se utiliza ................................................ 421 Se utilizan arrastrando........................... 388 Se va repitiendo....................................... 47 Se ve...................................................... 176 Se ven.................................................... 343 Se ven al realizar ....................................... 9 Se verá reflejado.................................... 406 Se verán afectadas.................................. 62 Se visualiza............................................ 348 Sea......................................................... 351 Sea C ......................................................... 3 Sea exacta....................................... 83, 293 Sea excata....................................... 83, 293 Sea necesario..........................87, 297, 439 Sea posible ............................................ 358 Sea válido .............................................. 359 Sea veraz................................................. 38 Sean nuevamente completados ...... 93, 303 Secretaria.17, 23, 36, 83, 87, 283, 293, 297 Secretaria al asignar..........77, 87, 288, 297 Secretaría del Comité ............................ 439 Secretaria del servicio...................... 83, 293 Secretaria ha concluido ................... 87, 297 Secretaria informa............................ 83, 293 Secretaria podrá ver ........................ 87, 297 Secretaria realizó............................. 87, 297 Secretarias.................................17, 23, 283 Secretarias maneje.......................... 87, 297 Secretarias tienden....................17, 23, 283 Secretario del Comité ............................ 439 Secretario del Comité será .................... 439 Secretario redactará .............................. 439 Sector privado........................................ 431 Sector público ........................................ 431 Sector superior izquierdo................. 77, 288 Sectores......................................... 237, 247 Secuencia lógica..............................87, 297 Secundarias..................................... 49, 326 Secundario............................................. 395 Seguimiento...........................431, 439, 445 Seguimiento del uso .............................. 431 Seguimiento del uso mundial................. 431
  • 544.
    Printed Documentation 538 Seguir ....................3, 47, 48, 186, 325, 487 Seguir este procedimiento..........................9 Seguirse ...................................................62 Segunda fue emitida ..............................363 Segundo .................................. 47, 210, 270 Segundo círculo le permite ver elementos ............................................................193 Segundo círculo permite ver ..................193 Segundo paso ............................47, 48, 325 Segundo renglón ..............................77, 288 Segundo término ....................................439 Segundos .........................................83, 293 Seguridad ........................ 38, 425, 430, 439 Seguridad consultenos enviando .............11 Seguridad consúltenos enviando .............11 Seguro.. 17, 23, 27, 90, 148, 170, 171, 263, 268, 269, 283, 300, 416 Seguros ............................... 1, 27, 419, 431 Selección......... 49, 264, 326, 380, 430, 439 Selección apropiada...............................439 Selección del medicamento48, 49, 325, 326 Selección del oferente............................248 Selección racional basada .....................439 Selección utilizados................................439 Selecciona............................... 49, 247, 326 Selecciona mediante..............................266 Seleccionada..........................................230 Seleccionadas ........................................216 Seleccionado......................... 266, 343, 439 Seleccionamos .............. 134, 216, 220, 383 Seleccionamos Nuevo Encuentro ..........220 Seleccionando....................... 106, 239, 321 Seleccionándolo ...............................93, 303 Seleccionar... 48, 50, 90, 93, 186, 192, 210, 230, 239, 274, 300, 303, 325, 327 Seleccionar cargos.................................186 Seleccionar del listado completo............139 Seleccionar estas preferencias varía según ..............................................................43 Seleccionar MySQL....................................3 Seleccionarlo..........................................345 Seleccione.. 3, 38, 84, 85, 90, 99, 132, 137, 139, 186, 192, 239, 294, 295, 300, 312 Seleccione del ..........................................41 Seleccione historial ................................147 Seleccione imprimir ..........................85, 295 Seleccione Mi agenda personal .......77, 288 Seleccione reportes................................147 Seleccione reservar..........................84, 294 Selecciónela .............................................41 Selecciones ......................................38, 379 Selecciono del listado.............................176 Selecionando varios...............................139 Selector ..................................................351 Selector recibe todos..............................351 Semáforo....................................................4 Semáforo cuya luz esté presumiblemente.4 Semana ......................................47, 77, 288 Semanas se vuelcan al uso del sistema..47 Semejante magnitud implica duplicar ......12 Senadores.............................................. 416 Sencillo ......................................17, 47, 283 Seno del Comité representa.................. 439 Sensación .............................................. 429 Sensitive issue....................................... 431 Sentido................................................... 394 Sentido genérico refiriéndonos...... 106, 321 Sentido real............................................ 429 Señalar........................................... 401, 438 Sepa exactamente..................................... 9 Separación............................................. 339 Separación varian.................................. 368 Separadamente ..................................... 431 Separadas................................55, 115, 332 Separado ...............................171, 210, 248 Separar .................................................. 395 Será .........................................99, 260, 312 Será impreso.................................... 99, 312 Será realizado........................................ 247 Será representado ................................. 110 Será requerido ....................................... 358 Será transferido ..................................... 205 Serán .............................................134, 413 Serán impresos...................................... 388 Serán parte del pedido .......................... 248 Serán publicitados ................................. 260 Serán utilizados ..................................... 210 Seridor envía.......................................... 363 Serie.........................................93, 303, 379 Servicio1, 4, 57, 62, 87, 117, 132, 134, 139, 146, 149, 160, 175, 205, 230, 233, 237, 247, 270, 297, 340, 351, 380, 394, 439, 499 Servicio del solicitante ........................... 230 Servicio específico................................. 237 Servicio farmacéutico............................. 439 Servicio fue ............................................ 266 Servicio habilita...................................... 247 Servicio ignora cuanto ha consumido.... 380 Servicio intentando agregarle................ 396 Servicio se obtiene................................. 396 Servicio tercerizado ............................... 274 Servicios ...27, 87, 132, 297, 394, 396, 429, 439, 445 Servicios asignados......................... 87, 297 Servicios clínicos ................................... 439 Servicios correspondientes.............. 57, 117 Servicios existentes ............................... 134 Servicios GENERALES ......................... 396 Servicios MÉDICOS............................... 396 Servicios ya creados.............................. 139 Servicios/comandos solicitados............. 351 Servidor.......4, 11, 339, 351, 358, 361, 362, 401, 413 Servidor acepta...................................... 365 Servidor actualiza ..................358, 361, 363 Servidor adquiere................................... 351 Servidor agrega .............359, 360, 363, 365 Servidor brinda....................................... 351 Servidor busca.......................359, 360, 363
  • 545.
    Índice 539 Servidor busca alcliente através ...........364 Servidor busca al Driver correspondiente ....................................................358, 362 Servidor da .............................................364 Servidor desarrollado .............................351 Servidor elimina al cliente ......................364 Servidor emite ................................359, 360 Servidor envía ................................358, 363 Servidor está ............................................11 Servidor identifica...........................363, 364 Servidor identifica al driver.....................365 Servidor informa al cliente angel............358 Servidor inserta ......................................365 Servidor lee ....................................357, 362 Servidor LISA conectado........................340 Servidor LISA cuenta .............................351 Servidor Offline...............................357, 362 Servidor Online..... 358, 359, 360, 361, 362, 363, 364, 365 Servidor Online configurado...........357, 362 Servidor persiste.....................................358 Servidor recibe ...............................358, 361 Servidor recibirá .....................................413 Servidor registra .....................................363 Servidor se configura .....................357, 362 Servidor tenga colocados FIREWALL......11 Servidor valida................................359, 360 Servidor valida consistencia e integridad ............................................................358 Servidores ..............................................416 Servidores autorizados...........................416 Sesgada .................................................431 Sesión.....................................................380 Set ..........................................................363 Settings.......................................................4 Sevidor persiste......................................362 Sexo ...............................................139, 395 Sexo femenino........................................139 Sexo masculino ......................................139 Si3, 4, 12, 17, 23, 38, 45, 47, 49, 77, 83, 87, 93, 99, 122, 139, 186, 210, 243, 248, 254, 256, 270, 274, 283, 288, 293, 297, 303, 312, 326, 343, 348, 358, 363, 364, 365, 406, 429, 431, 439 Si aún existen turnos......... 84, 87, 294, 297 Si bien.............................................196, 439 Si bien continuará.....................................12 Si bien jerarquicamente depende...........222 Si coloca números............................93, 303 Si convivo ...............................................368 Si damos.................................................368 Si definimos............................................196 Si desea imprimir..............................99, 312 Si desea modificar esta medida ...............11 Si deseamos agregar Categorías debemos presionar.............................................199 Si esos tipos ...........................................199 Si esta.....................................................256 Si ha seguido..........................................425 Si ha sido validado ...........................57, 117 Si ha utilizado............................................. 4 Si hacemos click .................................... 383 Si hay ..................................................... 361 Si le falta .................................................. 45 Si mañana viniera Bart .......................... 375 Si mismo ................................................ 430 Si mismo sino................................... 87, 297 Si necesita eliminar opciones .................. 41 Si necesita realizar cambios............ 77, 288 Si quiere................................................. 147 Si recién comienza................................. 186 Si se han seguido todos ............................ 3 Si se justifica.......................................... 394 Si se solicitan rutinas ............................. 343 Si se tilda ............................................... 168 Si se trata.........................55, 115, 149, 332 Si se tratara............................................ 345 Si se utiliza esta opción ......................... 256 Si seguimos ........................................... 204 Si sólo ...................................................... 45 Sí suficiente ................................... 263, 268 Si trabajamos......................................... 368 Si Ud15, 17, 23, 87, 93, 175, 283, 297, 303, 380 Si utilizaramos........................................ 222 Si vamos ................................................ 368 Si ya está listo........................................ 230 Siempre..4, 38, 49, 109, 152, 186, 324, 326 Siempre cerca.......................................... 15 Siempre conceptos .......................... 49, 326 Siempre hay pérdidas tanto................... 152 Siempre se elige ........................17, 23, 283 Siempre se presentan casos ................. 315 Siempre se trata..................................... 367 Siendo.................................................... 196 Siendo responsable ....................... 237, 247 Siga......................................12, 38, 77, 288 Siga este procedimiento .......................... 15 Siga estrictamente estos pasos............... 15 Siga nuevamente............................. 77, 288 Sigamos........................................... 87, 297 Siginifica................................................. 155 Significa ..87, 237, 247, 263, 268, 274, 297, 341 Significado ............................................. 132 Signo........41, 124, 139, 171, 264, 274, 315 Signos......................................43, 160, 220 Signos más ............................................ 225 Sigue modelo......................................... 351 Siguiendo............................................... 239 Siguiente.....3, 47, 160, 225, 230, 256, 340, 343, 345, 371 Siguiente error ......................................... 45 Siguiente forma...15, 43, 83, 134, 208, 210, 252, 256, 293, 371, 372 Siguiente listado..................................... 110 Siguiente opción ....................106, 171, 321 Siguiente página del Manual ...51, 111, 328 Siguiente pantalla9, 11, 106, 152, 197, 214, 225, 227, 254, 266, 321
  • 546.
    Printed Documentation 540 Siguiente pantallale permitirá incorporar ............................................................170 Siguiente paso........................................239 Siguiente punto explicamos .....................47 Siguiente vista ........................................383 Siguientes...................................................9 Siguientes accesos directos...................375 Siguientes actividades............................396 Siguientes áreas.......................................62 Siguientes ejemplos ...............................193 Siguientes elementos.............................171 Siguientes formas...........................106, 321 Siguientes funciones ......................149, 270 Siguientes hojas le permiten ajustar Caja ............................................................419 Siguientes opciones ...............................264 Siguientes pasos ........................62, 77, 288 Siguientes versiones del ANGEL ...........170 Símbolos.........................................100, 309 Similar al del Ángel.....................................3 Simple.......................................................47 Simple agenda............................................1 Simple llamado telefónico ......................252 Simple tarea ...........................................380 Simplemente...................................175, 367 Simplemente limpie ..........................99, 312 Simplemente seleccionando ..................148 Simplificación..........................................260 Simplificando ................... 87, 109, 297, 324 Simplificar................................ 43, 193, 342 Simplifique................................................12 Simpson..........................................367, 368 Simpson e incorporar .............................368 Simpson se les agrega...........................367 Simultaneamente se actualiza ...............220 Simultáneo................................................47 Sincroniza.......................................351, 361 Sino ................. 77, 288, 343, 367, 413, 439 Sino servicios efectivamente prestados.396 Sino solamente aquellos ................263, 268 Síntesis...................................................379 Sirvan .....................................................160 Sirve .......................................................423 Sistema38, 44, 47, 227, 343, 394, 395, 399, 400, 401, 413, 419, 421, 429, 430, 439 Sistema armado .....................................430 Sistema calcula ......................................227 Sistema Contable ...................................260 Sistema creado.......................................134 SISTEMA DE INFORMACION GEOGRAFICA....................................400 Sistema está configurado.........................11 Sistema FARO........................................413 Sistema igual guarda registro.................216 Sistema le...............................................225 Sistema le indicará ...................................45 Sistema le pide...............................380, 425 Sistema necesita saber............................47 Sistema operativo.....................................12 Sistema SUGIERE .................................345 Sistema Único........................................ 445 Sistemas contables................................ 260 Sistemas impositivos ............................. 260 Sistemas operativos................................. 12 Sistemas partiendo .................................. 47 Situación ideal........................................ 152 Situación incierta...................................... 12 Situación más común....................... 83, 293 Situaciones ............................................ 345 SNOMED ............................................... 473 Snow estudió ......................................... 400 Snow había muerto hacía...................... 400 Snow usó hace 160 años ...................... 400 Sobra .............................................237, 247 Sobrecarga ............................................ 431 Sobreturno .........................84, 87, 294, 297 Sobreturno solamente se habilita ..... 84, 87, 294, 297 SOBRETURNOS ...............84, 87, 294, 297 Social .............................................394, 455 Sociedad................................................ 499 Sociedad Argentina................................ 499 Sociedad Latinoamericana .................... 499 Sociedades ............................................ 499 Sociedades científicas ................... 100, 309 Sociedades médicas.............................. 416 Sociedades participantes....................... 499 Soft..................................................... 11, 15 Software 1, 3, 11, 38, 41, 45, 48, 90, 93, 99, 132, 137, 139, 147, 186, 192, 247, 248, 252, 254, 256, 260, 300, 303, 312, 325, 447 Software ÁNGEL.................................... 413 Software más decepcionantes del 2007.. 12 Sola liquidación múltiples facturas correspondientes................................ 266 Solapa............................................171, 345 Solapa siguiente .................................... 230 Solapas....................................90, 300, 368 Solicita ...........233, 237, 247, 248, 254, 425 Solicita se le suministre algún ....... 237, 247 Solicitado ............................................... 233 Solicitan ................................................. 274 Solicitando ............................................. 343 Solicitando determinaciones.................. 343 Solicitante ......................247, 248, 254, 439 Solicitante opina solamente................... 254 Solicitante prefiere ................................. 254 Solicitar ..................................248, 343, 416 Solicitar ayuda ....................................... 371 Solicitud debidamente requisitado......... 439 Solicitudes...................................... 233, 439 Soluciones ............................................. 222 Sometida................................................ 152 Somos simpáticos.................................... 15 Sonda nasogástrica ............................... 204 Soplos.................................................... 315 Soportar ................................................. 430 Sosteniendo........................................... 400 Specialist_subtotal................................. 419
  • 547.
    Índice 541 Start the service..........................................4 Stock...36, 47, 57, 117, 168, 204, 214, 216, 220, 222, 223, 225, 228, 237, 247, 248, 269 Stock Ácido Acetilsalicílico.....................269 Stock central...........................................222 Stock está administrando.......................248 Stock Farmacia Dispensación..................36 Stock Farmacia Dispositivos ....................36 Stock hasta.............................................222 Stock maderas........................................222 Stock principal ........................................222 Stock propio se maneja..........................248 Stocks.....................................................204 Strategic Council on Resistance in Europe ............................................................431 Suba .......................................................155 Submenús graficados más.....................252 Sub-opción Pegar.....................................15 Subsidiar.................................................368 Subsistema.............................................351 Subsistemas...................................237, 247 Subtotal ..................................................419 Subtotales...............................................419 Suficiencia ..............................................445 Suficiente................................................256 Suficiente antelación ..............................439 Suficientes..............................................199 Suficientes datos ....................................254 Sufrimiento .............................................431 SUGERENCIAS .......................................47 Sujeta .....................................................416 Sujeto .............................................367, 371 Suma ..................................... 254, 396, 419 Sumas fijas iguales ................................274 Suministra al paciente............................438 Suministrados al paciente ......................222 Suministrar .............................................439 Suministrar debido .................................210 Suministrarse........................... 55, 115, 332 Suministro...............................................431 Suministro mediante.................................47 Suministros.............................................396 Suministros ÁNGEL ...............................266 Superficie................................................132 Superficie ocupada.................................406 Superintendencia ...................................416 Superior................................. 256, 341, 439 Supervisar ............................... 48, 325, 431 Supervisión.............................................431 Supervisión del personal sanitario .........431 Supongamos ..........................................425 Supuesto ........................................315, 380 Surge..............................................263, 268 Surge históricamente .............................395 Surgen del ÁNGEL.................................379 Surte medicamentos ..............................438 Surtía......................................................400 Surtimiento del recetario colectivo .........438 Surtirse ...................................................438 Sus acciones se vuelcan directamente al paciente................................................ 47 Sus actividades.............................. 379, 396 Sus autores............................................ 394 Sus características................................. 204 Sus costos ............................................. 396 Sus datos................................................... 4 Sus datos personales estén completos... 41 Sus departamentos................................ 148 Sus diversas especialidades acompañados ............................................................ 396 Sus efectos ............................................ 431 Sus familiares ........................................ 431 Sus familias............................................ 431 Sus grados............................................. 396 Sus hijos ................................................ 367 Sus insumos .......................................... 233 Sus integrantes...................................... 439 Sus medicamentos P....................... 49, 326 Sus medicamentos P le permitirán concentrar sus esfuerzos............. 49, 326 Sus miembros........................................ 439 Sus necesidades............................ 109, 324 Sus nombres.......................................... 269 Sus observaciones................................. 400 Sus pacientes .............................. 1, 48, 325 Sus permisos ......................................... 380 Sus preferencias...................................... 41 Sus propias opciones............................. 388 Sus recursos.................................... 49, 326 Sus repercusiones ................................. 431 Sus respectivas posiciones ................... 383 Sus resultados ....................................... 339 Sus saldos ............................................. 260 Sus siglas....................................... 339, 400 Sus sistemas.......................................... 351 Sus vínculos........................................... 393 Sustituido provisionalmente................... 439 Suya................................................. 49, 326 Suyo......................................................... 15 Systematic review of the prospective and retrospective studies .......................... 431 T Tabla ..4, 186, 192, 237, 239, 263, 268, 421 Tablas ....................................380, 392, 419 Tablero................................................... 379 Tabulación ..................................... 100, 309 Tal .................................................. 254, 394 Tal día .............................................. 83, 293 Tales ...................................................... 431 Tales días atiende pacientes del financiador OSDE......................... 87, 297 Taller ................................................ 36, 222 Talleres .................................................. 368 Tamaño.......................................... 388, 439 Tampoco................................................ 423 Tampoco están configuradas ................ 270 Tampoco se compra ...................... 237, 247 Tan grande............................................. 367 Tangencial ............................................. 399
  • 548.
    Printed Documentation 542 Tanto ...........................3, 93, 303, 431, 439 Tanto aplicable ...............................237, 247 Tanto paciente..................................93, 303 Tanto podrá utilizar.................................416 Tanto se espera .....................................363 Tanto Ud.................................................375 Tantos pesos..........................................254 Tarea ....................................... 87, 160, 297 Tarea administrativa dándole...........57, 117 Tarea comienza eligiendo ..............106, 321 Tarea recorriendo...................................233 Tareas ............... 4, 160, 178, 396, 423, 429 Tareas administrativas NECESARIAS...438 Tareas planificadas ................................160 Tarjeta ....................................................445 Tarjetas...........................................419, 421 TCP/IP existe..........................................351 Tecla...........................................................3 Tecla Impr.Pant ........................................15 Teclado.....................................................15 Teclados...................................................15 Teclados numéricos .................................15 Técnico.....................................................36 Tecnicos .................................................351 Tecnología cambia .................................196 Techo......................................................375 Teléfono..................................................431 Teléfonos..........................................77, 288 Televisión ...............................................270 Tema ..................... 196, 222, 383, 399, 430 Tema rechazó airadamente ...................400 Temas.....................................................439 Temas pendientes..................................439 Temor .....................................................431 Temporalidad..........................................196 Tendrá ................................................3, 264 Tendrá acceso........................................380 Tendrá esta nueva CARPETA ...............383 Tendrá toda ......................................99, 312 Tendremos grupos .................................368 Tendría sentido hablar ...........................388 Tenemos................................ 315, 367, 394 Tenga .....................................................237 Tenga creados........................................237 Tenga este ROL tendrá esta opción disponible............................................423 Tenga paciencia .......................................47 Tenga presente ................................47, 248 Tengamos...............................................196 Tengan ...........................................139, 416 Téngase presente ..................................264 Teniendo................................ 237, 247, 439 Teniendo presente .................................439 Teoría ...............................................87, 297 Terapéutica.....................................430, 439 Terapéutica dirigida al equipo ................439 Terapeútica razonada ......................48, 325 Terapia ...........................................394, 439 Terapia Intensiva....................................499 Tercer círculo permite ocultar...........87, 297 Tercer paso................................47, 48, 325 Tercero........................................... 274, 423 Terceros se utiliza.................................. 274 Termina.......................................... 205, 208 Terminal................................................. 438 Terminar..................................................... 3 TERMINATOR ......................................... 12 Terminología usual ................................ 132 Términos................................................ 256 Términos generales identificamos......... 204 Terner .................................................... 419 Terreno .................................................. 400 Tesorero........................................... 36, 270 Tesorero ha impuesto............................ 274 Texto ..48, 77, 122, 124, 186, 270, 288, 325 Texto básico........................................... 123 Texto creado.......................................... 123 Texto le permite realizar ........................ 160 Texto libre ........................................ 93, 303 Texto queda incorporado....................... 124 Textos específicos ................................. 430 Textos guardados .................................. 122 The European roadmap to combat antimicrobial resistance...................... 431 The Netherlands .................................... 431 Thread.................................................... 351 Thread Pool ........................................... 351 ThreadPool ............................................ 351 Tiempo....77, 106, 186, 237, 254, 288, 315, 321, 367, 379, 380, 388, 429 Tiempo disponible............................ 83, 293 Tiempo mínimo ................................ 83, 293 Tiempo real............................................ 379 Tiempo suficiente................................... 431 Tiempos ........................................... 87, 297 Tienen......................................47, 193, 315 Tienen administraciones separadas...... 248 Tienen saldo .......................................... 193 Tienen tiempo ........................................ 431 Tienen turno........................................... 270 Tildamos ................................................ 216 Tildar .......................................................... 3 Tilde .................................87, 216, 274, 297 Time_begin ............................................ 419 Tinta ....................................................... 204 Tinta pues .............................................. 204 Típica ......................................................... 3 Tipo ...38, 41, 149, 186, 193, 199, 210, 230, 260, 368, 371, 388, 393, 439 TIPO podemos seleccionarlo................. 210 Tipo se despliega................................... 210 Tipo se despliegan................................. 197 Tipo tienen definiciones muy claras....... 196 Tipo voy ................................................. 371 Tipos51, 111, 147, 195, 196, 197, 199, 270, 328, 368, 380, 419 Tipos básicos......................................... 379 Tipos contienen definiciones genéricas. 371 Tipos este vacío pulsaremos................. 210 Tipos posibles........................................ 199
  • 549.
    Índice 543 Titular..............................................423, 425 Titularidad dellote ..................................406 Tocando..................................................429 Toda ...................... 222, 264, 383, 438, 439 Toda actividad dirigida ...........................439 Toda decisión terapéutica ................48, 325 Todas...... 49, 315, 326, 341, 363, 383, 416, 438, 439 Todas estas áreas....................................62 Todas estas intervenciones tienen.........431 Todavía...................................................239 Todo 47, 186, 237, 339, 367, 394, 419, 429, 439 Todo azul está completa ........................139 Todo blanco............................................139 Todo caso...............................................439 Todo rojo está completa.........................139 Todo verde está completa......................139 Todos...... 12, 15, 47, 87, 93, 100, 147, 196, 210, 237, 256, 263, 264, 268, 297, 303, 309, 348, 379, 380, 393, 394, 400, 431, 439 Todos estos procesos ......................83, 293 Todos estos sectores ...............................62 Todos lados se hace exactamente...........47 TODOS LOS TECLADOS TIENE ESA TECLA ..................................................15 Todos nos resistimos ...............................47 Todos pasan...........................................380 Toma 49, 254, 326, 339, 379, 383, 394, 431 Tomado ..................................................196 Toman correctamente ............................431 Toman crean ............................................47 Toman decisiones ..................................379 Tomar ...................... 12, 339, 379, 406, 439 Tomar decisiones racionales..........380, 394 Tomarse .................................................394 Tomates..................................................222 Tomógrafo podemos aplicar otro criterio más complejo......................................396 Tóner ......................................................204 Top_for_period .......................................419 Tornado le arrancó .................................375 Torta .......................................................380 Total................. 49, 326, 380, 394, 396, 419 Total existente ........................................155 Total_payment........................................419 Totales....................................................274 Totalidad.......................... 99, 312, 413, 429 Traducción..............................................351 Traducción incluso .................................196 Traer última ficha..............................93, 303 Transcribe...............................................438 Transcribe medicamentos prescriptos ...438 Transcribir...............................................438 Transcripción..........................................438 Transferencia 100, 193, 205, 208, 216, 233, 309 Transferencia del stock ....................57, 117 Transferencias........................................270 Transferencias ha realizado .................. 205 Transferencias pendientes .................... 216 Transferencias se han realizado............ 208 Transferida............................................. 423 Transferido............................................. 146 Transferidos........................................... 193 Transferir................................................ 216 Transferir elementos.............................. 216 Transferir menos.................................... 233 Transferirá.............................................. 233 Transformación...................................... 379 Transfusión ............................................ 149 Transitorio.............................................. 196 Transporte.............................................. 339 Tras........................................................ 439 Traslada................................................. 438 Traslado................................................. 438 Trasmisión ............................................. 400 Tratados................................................. 431 Tratamiento Medicamentoso ..51, 111, 328, 438 Trauma................................................... 315 Trazabilidad ................................... 155, 416 Trazados................................................ 149 Triage..................................................... 110 Triángulo................................................ 239 Turno..................................77, 84, 288, 294 Turno así.......................................... 87, 297 Turno normal......................84, 87, 294, 297 Turno tenga........................77, 87, 288, 297 Turnos.....17, 23, 28, 47, 77, 83, 84, 85, 87, 274, 283, 288, 293, 294, 295, 297 Turnos acerca del cambio ............... 83, 293 Turnos reservados........................... 85, 295 Tutorial................................................... 147 Type ........................................................... 4 Type topic text here ............................... 339 Typical........................................................ 3 U U otro sentido vuelan............................. 394 Ubicación ............................................... 3, 4 Ubicada.................................................. 388 Ubicado.................................................. 348 Ubicar..................................................... 247 Ubicar fisicamente ................................. 132 Ultrasonido............................................. 445 UMLS..................................................... 475 URM....................................................... 439 US .......................................................... 431 User name ................................................. 3 Uso355, 357, 358, 359, 360, 361, 362, 363, 364, 365, 401 Usuario.................................17, 22, 38, 283 Utilizadas ................................................. 27 Utilizando ....................................... 124, 155 V Vacuna...................................165, 168, 216 Vacuna está asociada ........................... 165 Vacunación ............................................ 165
  • 550.
    Printed Documentation 544 VACUNACIÓN permitecrear distinto tipos ............................................................165 Vacunas..................................................165 Vacunas disponibles ..............................168 Vademecum .....................................44, 168 Vademécum .......................................41, 44 Vademecum comercial............ 51, 111, 328 Vademecum comercial contiene .....51, 111, 328 Vademécum haga click ............................44 Vademécum le permite acceder...............44 Vademecum vinculado...........................269 Valid integer value......................................4 Vehículos..................................................36 Ventanas ................................................392 Ventas ....................................................413 Ventilación..............................................380 Ver..........................................................393 Version ...................................................416 Versión ...........................................463, 464 Vez ...........................................................41 Vías ........................................................439 Víctimas..................................................400 Viene cargado ........................................171 Vigente ...................................................416 Vigilancia Epidemiológica e informar .....445 Vincula............................................254, 372 Vinculados................................................47 Vinculantes del oferente.........................256 Violencia familiar ....................................368 Virología .................................................499 Visión global ...........................................394 Visita...............................................106, 321 Visita familiar ..........................................445 Visitas.....................................................148 VISTA ...............................................12, 380 Vistas .............................................106, 321 Visualizar varios meses simultáneamente ...................................................... 87, 297 Voluntad política .................................... 439 W WHO Media centre ................................ 431 WIN .......................................................... 12 Win7..................................................... 4, 12 Windows .......................................... 3, 4, 12 Windows NT............................................... 4 Windows VISTA....................................... 12 Winmysqladmin.exe............................... 3, 4 Word ........................................................ 47 Worker deriva......................................... 351 Worker obtiene....................................... 351 Workers.................................................. 351 Worklist .................................................. 363 Worklist al driver .................................... 363 Worklist al servidor................................. 363 Worklist enviado al driver....................... 363 Worklist se envía vacío.......................... 363 Www.proyectoangel.net......................... 413 Www.proyectoangel.net/Internacionalizacio n_tablas.htm....................................... 270 WWW.PROYECTOLISA.NET ............... 339 X X días atrás hasta x días atrás .............. 388 XML........................................................ 260 XP ........................................................ 4, 12 XP al ........................................................ 12 Xxx ......................................................... 416 Y Yesos ............................................... 87, 297 Z Zona....................................................... 400 Zoom..............................................388, 401