ELABORADO POR:
Ignacio Márquez De Castro

MANUAL
BÁSICO
VIDEOSCRIBE
DE SPARKOL

2013
MANUAL BÁSICO

Ignacio Márquez de Castro

Página 1
Tabla de contenido

MANUAL BÁSICO

GENERALIDADES:........................................................................................................................... 3
UN NUEVO PROYECTO .................................................................................................................. 7
Inclusión de imágenes ............................................................................................................... 8
Propiedades del efecto: ...................................................................................................... 12
Efecto Morph: ..................................................................................................................... 12
Textos ...................................................................................................................................... 14
Música ..................................................................................................................................... 15
Locución .................................................................................................................................. 16
Herramientas u opciones ........................................................................................................ 17
Exportación a PDF ................................................................................................................... 18
Vista previa de resultado ........................................................................................................ 18
Exportación del vídeo .............................................................................................................. 19

Ignacio Márquez de Castro

Página 2
MANUAL BÁSICO

Con este manual pretendo compartir con vosotros los conocimientos básicos para el

manejo de esta herramienta, con la que podréis hacer un nuevo estilo de
presentaciones en video: VIDEOSCRIBE DE SPARKOL.

GENERALIDADES:
A diferencia de programas tales como POERPOINT O POWTOON, la idea en la que se
basa videoscribe, es la de un lienzo único a través del cual discurre el proceso de la
presentación. En inicio, es más parecido a la idea de trabajo que presenta el programa
PREZI, una superficie sobre la que colocamos las distintas vistas del proceso que
compone la presentación, eligiendo en todo momento la situación de la Cámara que
capturará el vídeo.

Para la obtención de una versión de prueba de siete días, bastará con entrar en la
página WEB http://www.sparkol.com/products/videoscribe . En ella se nos pedirá una
cuenta de correo electrónico y una contraseña con los que podemos descargarnos la
versión de prueba antes mencionada.

Ignacio Márquez de Castro

Página 3
MANUAL BÁSICO

Se trata de un programa de pago, cuyas cuotas varían en función de la modalidad
escogida:

Una vez instalado programa, y al ejecutarlo, se nos pide confirmación de la cuenta de
correo electrónico y la contraseña dadas al solicitar la versión de prueba.

Ignacio Márquez de Castro

Página 4
MANUAL BÁSICO
Una vez verificados los datos de ingreso, se nos abre directamente el tablero de
trabajo para la creación de un nuevo proyecto.

Aunque más adelante profundizaremos en su uso estas son las misiones básicas que
desarrollan los iconos que nos encontramos:

clickando
Inserción de
imágenes

IInicio

Ignacio Márquez de Castro

Inserción de
texto

Nombre del proyecto

Inserción de
música

Guardar

Narración

Guardar como

Herramientas

Página 5

Eliminar
MANUAL BÁSICO

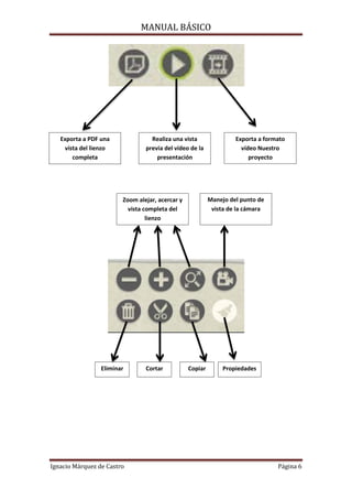
Exporta a PDF una
vista del lienzo
completa

Realiza una vista
previa del vídeo de la
presentación

Manejo del punto de
vista de la cámara

Zoom alejar, acercar y
vista completa del
lienzo

Eliminar

Ignacio Márquez de Castro

Cortar

Exporta a formato
vídeo Nuestro
proyecto

Copiar

Propiedades

Página 6
MANUAL BÁSICO

En la parte inferior del tablero se presenta el visualizador de objetos ordenando de izquierda a
derecha, por orden ascendente de aparición en la presentación. A la derecha de este espacio
se presenta la duración total de la presentación.

UN NUEVO PROYECTO
Como ya hemos visto, una vez confirmado el acceso mediante la aportación de la cuenta de
correo electrónico y la contraseña se nos abre el panel de trabajo. También podemos
comenzar un nuevo proyecto desde el inicio.

Ignacio Márquez de Castro

Página 7
Inclusión de imágenes

MANUAL BÁSICO

Para incluir una imagen en nuestra presentación, bastará con seleccionar el icono
correspondiente:

A continuación nos muestra una ventana desde la que podemos elegir la ubicación de las
imágenes que queremos insertar.

Aquí se nos muestran como opciones de búsqueda, favoritos, la librería de imágenes
rediseñadas que tiene programa, nuestro PC, Dropbox, o imágenes de Internet.
Ignacio Márquez de Castro

Página 8
MANUAL BÁSICO
En nuestro caso insertaremos imágenes de la propia librería del programa. Elegimos la imagen
pulsando sobre ella, y se nos muestra la vista previa en la ventana superior. Si es correcta,
cursamos “usar imagen”.

Con ello el programa incluye en el tablero de trabajo la imagen seleccionada, dotada de unas
propiedades preestablecidas en las herramientas del menú inicio.

Ignacio Márquez de Castro

Página 9
MANUAL BÁSICO
En la vista en miniatura del objeto podemos observar:

Tipo de figura (sólo
líneas, grises, etc)

Miniatura

Control de la duración del
efecto

Voltear imagen
Color

Establecimiento de pausa
adicional entre efectos

Botones de cambio de orden de aparición
en el proyecto

Ignacio Márquez de Castro

Página 10
MANUAL BÁSICO
Para modificar el tamaño, inclinación y ubicación de la imagen, nos ayudaremos del ratón,
manteniendo pulsado el botón principal y desplazándolo según preferencias.

Girar

Modificar
tamaño

Estirar

Desplazar

Una vez insertada la imagen, debemos elegir el punto de vista que tomará la cámara para la
realización del efecto. Para situar el objeto tal y como quedara en la presentación, nos
ayudaremos de los zoom de alejamiento y acercamiento, o bien del scroll (ruedecilla ) del
ratón. También podremos, manteniendo pulsado el botón principal del ratón y estando
situados en cualquier parte del lienzo, desplazar la vista que tenemos del mismo. Tal y como
veamos los objetos en pantalla, será la vista que se nos presentará en el video. Para ello, una
vez seleccionado el objeto y fijada la vista elegida, presionamos sobre el icono de Cámara. Se
nos mostrará:

Fijar punto de vista de la cámara
Ver punto de vista de la cámara actual
Limpiar punto de vista de la cámara actual

Ignacio Márquez de Castro

Página 11
MANUAL BÁSICO

Propiedades del efecto:
Pulsando dos veces sobre la miniatura de la imagen, se nos abre un panel adicional de efectos.
Veamos los principales.
Con esta opción cambiamos el efecto de ejecución. En vez de aparecer el objeto
como un proceso de dibujo, será una mano la que la inserte en el lienzo.

Ofrece una vista
previa del vídeo,
a partir de esta
imagen

Remplazar
imagen

Cambiar la
mano que
hace el
efecto

Opciones
avanzadas

Reubica la imagen
en el orden de
aparición en la
presentación

Efecto Morph:
Vamos a hacer una mención especial al efecto MORPH. Éste consiste en un la realización de
una transformación dinámica de un objeto en otro, pudiendo mantener o no el original en la
presentación a voluntad.
Para ello, como es lógico, necesitaremos dos imágenes. Pulsaremos en la miniatura de la
imagen final para que nos aparezcan las propiedades adicionales del objeto y buscaremos el
efecto morph.

Ignacio Márquez de Castro

Página 12
MANUAL BÁSICO

Se nos muestra una ventana en la que se nos da a elegir cuál será la imagen antecesora, y
desde donde también podemos decidir si la imagen original se mantendrá o no.

Ignacio Márquez de Castro

Página 13
MANUAL BÁSICO

Textos
Para incluir un texto en nuestra presentación, pulsamos el icono correspondiente, y se nos
muestra una ventana en la que podemos escribir el mensaje. Después pulsamos casilla de
verificación.

Con ello, el programa incluye el texto en el lienzo en un lugar predeterminado.

Para su manipulación en cuanto a tamaño, inclinación y
ubicación en el lienzo, se procede de igual forma que con las
imágenes.
Al igual que ocurre con las imágenes, pulsando en la miniatura del texto se nos ofrecen sus
propiedades.

Ignacio Márquez de Castro

Página 14
MANUAL BÁSICO

Tipo de fuente

Tipo de
justificado

Color de fuente

Música
Videoscribe nos ofrece la opción de incluir música a nuestro vídeo. Para ello, bastará con
pulsar el icono correspondiente:

Cargar desde internet

Ignacio Márquez de Castro

Cargar desde nuestro pc

Página 15
MANUAL BÁSICO

Se nos muestra una serie de músicas preinstaladas en el programa. Se nos ofrecen con un
orden específico, el cual podemos cambiar.
-

Según el ritmo
Según su duración
Según el nombre

También tenemos las opciones de cargar los sonidos MP3 desde internet o desde nuestro pc.

Locución
El programa nos ofrece la opción de grabar una locución a nuestro vídeo. Para ello, pulsamos:

Con ello se nos activa el grabador de sonidos. Esta opción presenta la dificultad de sincronizar
la narración de la voz con el proceso del vídeo, por lo que recomiendo grabar la narración con
otro programa, para, posteriormente, incluirlo como sonido; Esta opción también se nos
permite en esta ventana.

Ignacio Márquez de Castro

Página 16
Herramientas u opciones

MANUAL BÁSICO

Desde esta opción, podremos cambiar el color del lienzo, las manos y bolígrafos
predeterminados para la presentación, el degradado del color del lienzo, así como los tipos de
fuentes de texto.

Ignacio Márquez de Castro

Página 17
Exportación a PDF

MANUAL BÁSICO

Con esta opción, conseguiremos un archivo en formato pdf de la totalidad del lienzo.

Se nos abrirá una ventana en la que debemos especificar la ubicación de guardado para el
archivo.

Vista previa de resultado

Aquí se nos mostrará una vista previa de cómo quedará el vídeo final, una vez editado.

Ignacio Márquez de Castro

Página 18
Exportación del vídeo

MANUAL BÁSICO

Una vez revisado el estado en el que quedará nuestro vídeo, podemos proceder a su edición.

Pulsamos crear vídeo, comenzando así el proceso de exportación.

Una vez terminado el proceso, se nos ofrecen las opciones de:

Guardar nuestro proyecto en nuestro pc
Publicar en youtube
Publicar en nuestro muro de Facebook
Guardar en Dropbox

Ignacio Márquez de Castro

Página 19

Manual videoscribe

  • 1.
    ELABORADO POR: Ignacio MárquezDe Castro MANUAL BÁSICO VIDEOSCRIBE DE SPARKOL 2013
  • 2.
  • 3.
    Tabla de contenido MANUALBÁSICO GENERALIDADES:........................................................................................................................... 3 UN NUEVO PROYECTO .................................................................................................................. 7 Inclusión de imágenes ............................................................................................................... 8 Propiedades del efecto: ...................................................................................................... 12 Efecto Morph: ..................................................................................................................... 12 Textos ...................................................................................................................................... 14 Música ..................................................................................................................................... 15 Locución .................................................................................................................................. 16 Herramientas u opciones ........................................................................................................ 17 Exportación a PDF ................................................................................................................... 18 Vista previa de resultado ........................................................................................................ 18 Exportación del vídeo .............................................................................................................. 19 Ignacio Márquez de Castro Página 2
  • 4.
    MANUAL BÁSICO Con estemanual pretendo compartir con vosotros los conocimientos básicos para el manejo de esta herramienta, con la que podréis hacer un nuevo estilo de presentaciones en video: VIDEOSCRIBE DE SPARKOL. GENERALIDADES: A diferencia de programas tales como POERPOINT O POWTOON, la idea en la que se basa videoscribe, es la de un lienzo único a través del cual discurre el proceso de la presentación. En inicio, es más parecido a la idea de trabajo que presenta el programa PREZI, una superficie sobre la que colocamos las distintas vistas del proceso que compone la presentación, eligiendo en todo momento la situación de la Cámara que capturará el vídeo. Para la obtención de una versión de prueba de siete días, bastará con entrar en la página WEB http://www.sparkol.com/products/videoscribe . En ella se nos pedirá una cuenta de correo electrónico y una contraseña con los que podemos descargarnos la versión de prueba antes mencionada. Ignacio Márquez de Castro Página 3
  • 5.
    MANUAL BÁSICO Se tratade un programa de pago, cuyas cuotas varían en función de la modalidad escogida: Una vez instalado programa, y al ejecutarlo, se nos pide confirmación de la cuenta de correo electrónico y la contraseña dadas al solicitar la versión de prueba. Ignacio Márquez de Castro Página 4
  • 6.
    MANUAL BÁSICO Una vezverificados los datos de ingreso, se nos abre directamente el tablero de trabajo para la creación de un nuevo proyecto. Aunque más adelante profundizaremos en su uso estas son las misiones básicas que desarrollan los iconos que nos encontramos: clickando Inserción de imágenes IInicio Ignacio Márquez de Castro Inserción de texto Nombre del proyecto Inserción de música Guardar Narración Guardar como Herramientas Página 5 Eliminar
  • 7.
    MANUAL BÁSICO Exporta aPDF una vista del lienzo completa Realiza una vista previa del vídeo de la presentación Manejo del punto de vista de la cámara Zoom alejar, acercar y vista completa del lienzo Eliminar Ignacio Márquez de Castro Cortar Exporta a formato vídeo Nuestro proyecto Copiar Propiedades Página 6
  • 8.
    MANUAL BÁSICO En laparte inferior del tablero se presenta el visualizador de objetos ordenando de izquierda a derecha, por orden ascendente de aparición en la presentación. A la derecha de este espacio se presenta la duración total de la presentación. UN NUEVO PROYECTO Como ya hemos visto, una vez confirmado el acceso mediante la aportación de la cuenta de correo electrónico y la contraseña se nos abre el panel de trabajo. También podemos comenzar un nuevo proyecto desde el inicio. Ignacio Márquez de Castro Página 7
  • 9.
    Inclusión de imágenes MANUALBÁSICO Para incluir una imagen en nuestra presentación, bastará con seleccionar el icono correspondiente: A continuación nos muestra una ventana desde la que podemos elegir la ubicación de las imágenes que queremos insertar. Aquí se nos muestran como opciones de búsqueda, favoritos, la librería de imágenes rediseñadas que tiene programa, nuestro PC, Dropbox, o imágenes de Internet. Ignacio Márquez de Castro Página 8
  • 10.
    MANUAL BÁSICO En nuestrocaso insertaremos imágenes de la propia librería del programa. Elegimos la imagen pulsando sobre ella, y se nos muestra la vista previa en la ventana superior. Si es correcta, cursamos “usar imagen”. Con ello el programa incluye en el tablero de trabajo la imagen seleccionada, dotada de unas propiedades preestablecidas en las herramientas del menú inicio. Ignacio Márquez de Castro Página 9
  • 11.
    MANUAL BÁSICO En lavista en miniatura del objeto podemos observar: Tipo de figura (sólo líneas, grises, etc) Miniatura Control de la duración del efecto Voltear imagen Color Establecimiento de pausa adicional entre efectos Botones de cambio de orden de aparición en el proyecto Ignacio Márquez de Castro Página 10
  • 12.
    MANUAL BÁSICO Para modificarel tamaño, inclinación y ubicación de la imagen, nos ayudaremos del ratón, manteniendo pulsado el botón principal y desplazándolo según preferencias. Girar Modificar tamaño Estirar Desplazar Una vez insertada la imagen, debemos elegir el punto de vista que tomará la cámara para la realización del efecto. Para situar el objeto tal y como quedara en la presentación, nos ayudaremos de los zoom de alejamiento y acercamiento, o bien del scroll (ruedecilla ) del ratón. También podremos, manteniendo pulsado el botón principal del ratón y estando situados en cualquier parte del lienzo, desplazar la vista que tenemos del mismo. Tal y como veamos los objetos en pantalla, será la vista que se nos presentará en el video. Para ello, una vez seleccionado el objeto y fijada la vista elegida, presionamos sobre el icono de Cámara. Se nos mostrará: Fijar punto de vista de la cámara Ver punto de vista de la cámara actual Limpiar punto de vista de la cámara actual Ignacio Márquez de Castro Página 11
  • 13.
    MANUAL BÁSICO Propiedades delefecto: Pulsando dos veces sobre la miniatura de la imagen, se nos abre un panel adicional de efectos. Veamos los principales. Con esta opción cambiamos el efecto de ejecución. En vez de aparecer el objeto como un proceso de dibujo, será una mano la que la inserte en el lienzo. Ofrece una vista previa del vídeo, a partir de esta imagen Remplazar imagen Cambiar la mano que hace el efecto Opciones avanzadas Reubica la imagen en el orden de aparición en la presentación Efecto Morph: Vamos a hacer una mención especial al efecto MORPH. Éste consiste en un la realización de una transformación dinámica de un objeto en otro, pudiendo mantener o no el original en la presentación a voluntad. Para ello, como es lógico, necesitaremos dos imágenes. Pulsaremos en la miniatura de la imagen final para que nos aparezcan las propiedades adicionales del objeto y buscaremos el efecto morph. Ignacio Márquez de Castro Página 12
  • 14.
    MANUAL BÁSICO Se nosmuestra una ventana en la que se nos da a elegir cuál será la imagen antecesora, y desde donde también podemos decidir si la imagen original se mantendrá o no. Ignacio Márquez de Castro Página 13
  • 15.
    MANUAL BÁSICO Textos Para incluirun texto en nuestra presentación, pulsamos el icono correspondiente, y se nos muestra una ventana en la que podemos escribir el mensaje. Después pulsamos casilla de verificación. Con ello, el programa incluye el texto en el lienzo en un lugar predeterminado. Para su manipulación en cuanto a tamaño, inclinación y ubicación en el lienzo, se procede de igual forma que con las imágenes. Al igual que ocurre con las imágenes, pulsando en la miniatura del texto se nos ofrecen sus propiedades. Ignacio Márquez de Castro Página 14
  • 16.
    MANUAL BÁSICO Tipo defuente Tipo de justificado Color de fuente Música Videoscribe nos ofrece la opción de incluir música a nuestro vídeo. Para ello, bastará con pulsar el icono correspondiente: Cargar desde internet Ignacio Márquez de Castro Cargar desde nuestro pc Página 15
  • 17.
    MANUAL BÁSICO Se nosmuestra una serie de músicas preinstaladas en el programa. Se nos ofrecen con un orden específico, el cual podemos cambiar. - Según el ritmo Según su duración Según el nombre También tenemos las opciones de cargar los sonidos MP3 desde internet o desde nuestro pc. Locución El programa nos ofrece la opción de grabar una locución a nuestro vídeo. Para ello, pulsamos: Con ello se nos activa el grabador de sonidos. Esta opción presenta la dificultad de sincronizar la narración de la voz con el proceso del vídeo, por lo que recomiendo grabar la narración con otro programa, para, posteriormente, incluirlo como sonido; Esta opción también se nos permite en esta ventana. Ignacio Márquez de Castro Página 16
  • 18.
    Herramientas u opciones MANUALBÁSICO Desde esta opción, podremos cambiar el color del lienzo, las manos y bolígrafos predeterminados para la presentación, el degradado del color del lienzo, así como los tipos de fuentes de texto. Ignacio Márquez de Castro Página 17
  • 19.
    Exportación a PDF MANUALBÁSICO Con esta opción, conseguiremos un archivo en formato pdf de la totalidad del lienzo. Se nos abrirá una ventana en la que debemos especificar la ubicación de guardado para el archivo. Vista previa de resultado Aquí se nos mostrará una vista previa de cómo quedará el vídeo final, una vez editado. Ignacio Márquez de Castro Página 18
  • 20.
    Exportación del vídeo MANUALBÁSICO Una vez revisado el estado en el que quedará nuestro vídeo, podemos proceder a su edición. Pulsamos crear vídeo, comenzando así el proceso de exportación. Una vez terminado el proceso, se nos ofrecen las opciones de: Guardar nuestro proyecto en nuestro pc Publicar en youtube Publicar en nuestro muro de Facebook Guardar en Dropbox Ignacio Márquez de Castro Página 19