Incrustar presentación
Descargado 40 veces

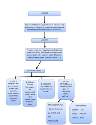
Internet es el resultado del proyecto ARPANET y consiste en una red descentralizada de redes interconectadas que comparten información de manera cooperativa. ARPANET fue creado por el Departamento de Defensa de EE.UU. para facilitar la comunicación entre instituciones académicas y estatales, conectando inicialmente a la UCLA. El desarrollo de Internet se basó en avances tecnológicos como el modem y la teoría de paquetes de datos en las décadas de 1950 y 1960, llevando a la creación de ARPANET en 1969 y
