MATRIZ DE  FORMULACION DE PREGUNTAS  CON BASE EN LOS  DOCUMENTOS  DE :  “CÓMO PLANTEAR PREGUNTAS” Y EL POWERPOINT SOBRE LOS DÉFICIT GLOBAL Y DE GRIETA Con esta actividad se pretende, que ustedes reconozcan la necesidad de centrar la atención en el planteamiento de “la Pregunta”, como el punto de partida y no el fin de un proceso de indagación o de búsqueda.
MATRIZ DE  FORMULACION DE PREGUNTAS  INTRODUCCION La necesidad de hacer caer en cuenta, de inspeccionar en su base de conocimiento sobre los déficit (Global o de Grieta) que se tienen de  un tema particular y que se presentan a la hora de aventurarse en la elaboración de un plan de búsqueda de información; entender, que si reconocemos nuestro propios déficit, a la hora de hacernos las preguntas, conseguiremos trascender sobre el mismo y por lo tanto no nos quedaremos en la esfera, de  manejar “mucha información y poco conocimiento”. Finalmente que nuestra preguntas están a la vista de  los ojos de los otros ; al hacer lectura de la pregunta, fácilmente  se identificará el grado de conocimiento y la profundidad que se tiene del tema, no obstante, no se hace necesario perfilar preguntas fatuas (presumidas), pero sí,  la necesidad de plantearlas con la claridad y profundidad  que amerita el tema. Por lo anterior revisen con atención los textos y considere cada una de las recomendaciones para llegar con éxito a plantear preguntas efectivas y de gran significación. COMENCEMOS....
MATRIZ DE  FORMULACION DE PREGUNTAS  TEMA DE EXPLORACION:  REGISTRE  EL TEMA ASIGNADO EN LOS LISTADOS EVIDENCIADOS EN EL MÓDULO ACTUAL TEMA:  FISICA  La Materia
MATRIZ DE  FORMULACION DE PREGUNTAS  2.   USO DE  NUEVOS TÉRMINOS Y NUEVA EXPLORACIÓN: En esta fase Ud. efectúa el “reconocimiento del terreno”; es su oportunidad para explorar  de una manera amplia  el tema de interés. La exploración se basa en el estudio sistemático de los textos escogidos para tal fin, pero no excluye otro tipo de fuentes: tablas estadísticas, medios masivos, bases de datos, estudios de caso, etc.”  Urosario. Disponible en :  ( http ://www.urosario.edu.co/FASE1/ciencias_humanas/images/stories/documentos/facultades/pdf/50a.pdf .): Consultado 16 feb. 2009. ACTIVIDAD:  Reúna las fuentes consultadas  de mayor relevancia  y haga un registro de ellas a la luz de la norma (recuerde los documentos de apoyo del modulo  citación y plagio ). CITAS BIBLIOGRAFICAS:  http://redalyc.uaemex.mx/src/inicio/ArtPdfRed.jsp?iCve=57066404   consultado 03 Oct. 2011 CITA BIBLIOGRÁFICA :revista  mexicana de física  AUTOR :sociedad mexicana de física TITULO  “Materia y Energía ” http://www.oei.org.co/fpciencia/art10.hthttp://www.oei.org.co/fpciencia/art10.htm   organizaciones de estados iberoamericanos para la educación  http://www.juntadeandalucia.es/averroes/recursos_informaticos/concurso1999/accesit3/index.htm ju J  Junta de Andalucía ,secretaria de educación y ciencia.
AHORA... REVISE LAS RECOMENDACIONES EN LA SIGUIENTE DIAPOSITIVA  MATRIZ DE  FORMULACION DE PREGUNTAS  3  .  LA PREGUNTA: Diseño de nuevas preguntas:  “Ya la fase exploratoria debe haberle suscitado inquietudes. Piense ahora en el asunto, eche mano de todo lo que sabe y pregúntese: ¿Qué vacíos hay en las explicaciones contenidas en los textos? ¿Qué argumentos no son convincentes y por qué? ¿Qué aspecto del tema no es profundizado en ningún texto? ¿Qué planteamientos importantes no han sido desarrollados por los autores? Estas y otras preguntas análogas pueden orientarlo. Tómese su tiempo; reflexione, examine el asunto desde distintos ángulos, tome apuntes y deje que sus ideas vayan madurando.” Urosario. Disponible en :  ( http://www.urosario.edu.co/FASE1/ciencias_humanas/images/stories/documentos/facultades/pdf/50a.pdf Consultado 16 feb. 2009.
MATRIZ DE  FORMULACION DE PREGUNTAS  4. DISEÑO DE LA PREGUNTA: RECOMENDACIONES PARA FORMULAR PREGUNTAS: “ La formulación de la pregunta. Ahora que tiene claro su problema de investigación, formule la pregunta de la manera más concisa posible.  Fíjese  que la pregunta sintetice el núcleo del problema y que sea comprensible para el lector. Verifique si la pregunta es viable, es decir, si puede ser investigada en un lapso razonable.  Formule  la pregunta de tal modo que la respuesta no sea un simple sí o no. No pregunte, por ejemplo: “¿Es posible establecer el impacto de la violencia en el sector agrícola desde 1980?”. Pregunte: “¿Cuál ha sido el impacto de la violencia en el sector agrícola desde 1980?” Evite formular preguntas en forma de dilemas del tipo “¿El neoliberalismo aumenta la pobreza o la disminuye?”  Decida  qué quiere preguntar. Tampoco pregunte por estados mentales de otras personas: “¿Por qué Tolomeo pensó que la tierra está en el centro del universo?” Por más que Ud. se esfuerce, nunca podrá averiguarlo.  Evite  plantear preguntas sobre estados futuros de cosas: “¿Puede la biotecnología eliminar los problemas de salud pública en el próximo siglo?” El futuro es, por definición, inaccesible a la investigación empírica.  Absténgase  de formular preguntas totalizantes: “¿Cuál es el sentido de la existencia?” “¿Cómo funciona el universo y sus alrededores?”; o preguntas disciplinares clásicas: “¿Qué es la filosofía?” “¿Cuál es el origen de la sociedad?” Recuerde que su capacidad de trabajo tiene un límite y que preguntas como éstas son muy difíciles de resolver de manera plausible en una investigación.”
MATRIZ DE  FORMULACION DE PREGUNTAS  LAS PREGUNTAS  Con base en este texto y los documentos de apoyo acerca de los déficit Global y de Grieta realice lo siguiente:  ACTIVIDAD:  En la próxima diapositiva registre posibles preguntas sobre su tema,  atendiendo a las recomendaciones y a la lectura  del PowerPoint sobre los déficit. (Verifique su estructura, amplitud y los términos apropiados) RECUERDE...ES FUNDAMENTAL HACER LECTURA DE TODOS LOS DOCUMENTOS DE APOYO PARA PODER REALIZAR UNA ACTIVIDAD SATISFACTORIA
MATRIZ DE  FORMULACION DE PREGUNTAS  REGISTRE LAS PREGUNTAS De acuerdo con todos los fenómenos que observamos continuamente ¿ como se divide la física según su estudio natural y  Las leyes que la gobiernan ? Una de las formas de transferencia de calor es la termodinámica ¿ como se puede aplicar la energía en un estado de equilibrio definidos como entropía  ? ¿Como se clasifican las partículas  según el modelo estándar y como Interactúan entre si ? ¿Cual es el origen de las fases condensadas  en relación a la materia? ¿Que factor afecta la extensión  de la solubilidad solida en relación a la energía libre de gibbs?
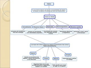
5. Síntesis del Tema Mediante  un mapa conceptual  realice una síntesis del tema. Para realizar el mapa conceptual, puede usar algunos de los programas sugeridos que utilizó en el módulo 1, en la  la Actividad de Autoaprendizaje (cuadernia). Guarde el archivo a manera de Imagen  JPG  y lo pega en la diapositiva correspondiente a este archivo.
 
6. Estrategias para evitar el Plagio Cite algunas de las estrategias para  evitar el Plagio , que se proponen en el documento de  EDUTEKA , del módulo I.  Además  realice un ejemplo con cada una de ellas , que evidencie su aplicación.
. Estrategia 1:  reconocer el parafraseo aceptable del que no lo es? Ejemplo:  este es el texto original de la pagina once del libro de Tania Rodríguez Salazar libro : las razones del matrimonio. La modernización económica implica procesos recientes de secularización y pluralidad Social. La secularización , en el contexto nacional y local tiene manifestaciones cada vez mas palpables en los ámbitos de la sociedad, cultura  y la conciencia individual  Estrategia 2 :  ¿Qué se debe citar? Todos los datos, cifras, estadísticas que no sean de conocimiento común. Ejemplo:  Un fenómeno que expresa cierta“ modernización” de la actividad científica en los países estudiados es el incremento de la colectivización del trabajo, pues se observó una disminución relativa del número de artículos publicados por investigadores aislados.( Alberto Pellegrini Filho ) Estrategia 3:  Teorías o ideas específicas que han sido propuestas por otras personas. Ejemplo : La idiotez es una enfermedad extraordinaria, no es el enfermo el que sufre  por ella, sino los demás. François Marie Arouet Voltaire 1694-1778 Estrategia 4:  Algunos términos que usted necesita saber ;(o ¿Qué es Conocimiento Público?) Se entiende por Conocimiento Público: hechos que pueden encontrarse en muchos sitios y que son conocidos por mucha gente. Ejemplo:  De acuerdo con la constitución política de Colombia .“ Colombia es un estado social de derecho organizado en forma de republica unitaria, con autonomía de sus entidades territoriales
MATRIZ DE  FORMULACION DE PREGUNTAS  Antes, Pensaba que la formulación de preguntas era espontanea y  No existían pautas claras de cómo realizar de manera adecuada una Pregunta . Con este  caso integrador he aprendido a realizar  ade- Cuadamente el planteamiento de lo hablado anteriormente. Aprendí la importancia de escribir en un determinado trabajo donde  Se citen algunas paginas en internet  y autor ya que si no lo aplicamos Podría ser considerado plagio  Soy capaz de formular bien las preguntas  Consignar en cada trabajo  la fuente ,autor ,titulo URL. Manejar bien el programa de cmap Tools para realizar mapas mentales  O conceptuales. 7. REALICE LA AUTOEVALUACIÓN AUTOEVALUACION:   Consigne que  APRENDIO Y QUE ES CAPAZ DE HACER ,  después de haber realizado esta actividad.

Marix

  • 1.
    MATRIZ DE FORMULACION DE PREGUNTAS CON BASE EN LOS DOCUMENTOS DE : “CÓMO PLANTEAR PREGUNTAS” Y EL POWERPOINT SOBRE LOS DÉFICIT GLOBAL Y DE GRIETA Con esta actividad se pretende, que ustedes reconozcan la necesidad de centrar la atención en el planteamiento de “la Pregunta”, como el punto de partida y no el fin de un proceso de indagación o de búsqueda.
  • 2.
    MATRIZ DE FORMULACION DE PREGUNTAS INTRODUCCION La necesidad de hacer caer en cuenta, de inspeccionar en su base de conocimiento sobre los déficit (Global o de Grieta) que se tienen de un tema particular y que se presentan a la hora de aventurarse en la elaboración de un plan de búsqueda de información; entender, que si reconocemos nuestro propios déficit, a la hora de hacernos las preguntas, conseguiremos trascender sobre el mismo y por lo tanto no nos quedaremos en la esfera, de manejar “mucha información y poco conocimiento”. Finalmente que nuestra preguntas están a la vista de los ojos de los otros ; al hacer lectura de la pregunta, fácilmente se identificará el grado de conocimiento y la profundidad que se tiene del tema, no obstante, no se hace necesario perfilar preguntas fatuas (presumidas), pero sí, la necesidad de plantearlas con la claridad y profundidad que amerita el tema. Por lo anterior revisen con atención los textos y considere cada una de las recomendaciones para llegar con éxito a plantear preguntas efectivas y de gran significación. COMENCEMOS....
  • 3.
    MATRIZ DE FORMULACION DE PREGUNTAS TEMA DE EXPLORACION: REGISTRE EL TEMA ASIGNADO EN LOS LISTADOS EVIDENCIADOS EN EL MÓDULO ACTUAL TEMA: FISICA La Materia
  • 4.
    MATRIZ DE FORMULACION DE PREGUNTAS 2. USO DE NUEVOS TÉRMINOS Y NUEVA EXPLORACIÓN: En esta fase Ud. efectúa el “reconocimiento del terreno”; es su oportunidad para explorar de una manera amplia el tema de interés. La exploración se basa en el estudio sistemático de los textos escogidos para tal fin, pero no excluye otro tipo de fuentes: tablas estadísticas, medios masivos, bases de datos, estudios de caso, etc.” Urosario. Disponible en : ( http ://www.urosario.edu.co/FASE1/ciencias_humanas/images/stories/documentos/facultades/pdf/50a.pdf .): Consultado 16 feb. 2009. ACTIVIDAD: Reúna las fuentes consultadas de mayor relevancia y haga un registro de ellas a la luz de la norma (recuerde los documentos de apoyo del modulo citación y plagio ). CITAS BIBLIOGRAFICAS: http://redalyc.uaemex.mx/src/inicio/ArtPdfRed.jsp?iCve=57066404 consultado 03 Oct. 2011 CITA BIBLIOGRÁFICA :revista mexicana de física AUTOR :sociedad mexicana de física TITULO “Materia y Energía ” http://www.oei.org.co/fpciencia/art10.hthttp://www.oei.org.co/fpciencia/art10.htm organizaciones de estados iberoamericanos para la educación http://www.juntadeandalucia.es/averroes/recursos_informaticos/concurso1999/accesit3/index.htm ju J Junta de Andalucía ,secretaria de educación y ciencia.
  • 5.
    AHORA... REVISE LASRECOMENDACIONES EN LA SIGUIENTE DIAPOSITIVA MATRIZ DE FORMULACION DE PREGUNTAS 3 . LA PREGUNTA: Diseño de nuevas preguntas: “Ya la fase exploratoria debe haberle suscitado inquietudes. Piense ahora en el asunto, eche mano de todo lo que sabe y pregúntese: ¿Qué vacíos hay en las explicaciones contenidas en los textos? ¿Qué argumentos no son convincentes y por qué? ¿Qué aspecto del tema no es profundizado en ningún texto? ¿Qué planteamientos importantes no han sido desarrollados por los autores? Estas y otras preguntas análogas pueden orientarlo. Tómese su tiempo; reflexione, examine el asunto desde distintos ángulos, tome apuntes y deje que sus ideas vayan madurando.” Urosario. Disponible en : ( http://www.urosario.edu.co/FASE1/ciencias_humanas/images/stories/documentos/facultades/pdf/50a.pdf Consultado 16 feb. 2009.
  • 6.
    MATRIZ DE FORMULACION DE PREGUNTAS 4. DISEÑO DE LA PREGUNTA: RECOMENDACIONES PARA FORMULAR PREGUNTAS: “ La formulación de la pregunta. Ahora que tiene claro su problema de investigación, formule la pregunta de la manera más concisa posible. Fíjese que la pregunta sintetice el núcleo del problema y que sea comprensible para el lector. Verifique si la pregunta es viable, es decir, si puede ser investigada en un lapso razonable. Formule la pregunta de tal modo que la respuesta no sea un simple sí o no. No pregunte, por ejemplo: “¿Es posible establecer el impacto de la violencia en el sector agrícola desde 1980?”. Pregunte: “¿Cuál ha sido el impacto de la violencia en el sector agrícola desde 1980?” Evite formular preguntas en forma de dilemas del tipo “¿El neoliberalismo aumenta la pobreza o la disminuye?” Decida qué quiere preguntar. Tampoco pregunte por estados mentales de otras personas: “¿Por qué Tolomeo pensó que la tierra está en el centro del universo?” Por más que Ud. se esfuerce, nunca podrá averiguarlo. Evite plantear preguntas sobre estados futuros de cosas: “¿Puede la biotecnología eliminar los problemas de salud pública en el próximo siglo?” El futuro es, por definición, inaccesible a la investigación empírica. Absténgase de formular preguntas totalizantes: “¿Cuál es el sentido de la existencia?” “¿Cómo funciona el universo y sus alrededores?”; o preguntas disciplinares clásicas: “¿Qué es la filosofía?” “¿Cuál es el origen de la sociedad?” Recuerde que su capacidad de trabajo tiene un límite y que preguntas como éstas son muy difíciles de resolver de manera plausible en una investigación.”
  • 7.
    MATRIZ DE FORMULACION DE PREGUNTAS LAS PREGUNTAS Con base en este texto y los documentos de apoyo acerca de los déficit Global y de Grieta realice lo siguiente: ACTIVIDAD: En la próxima diapositiva registre posibles preguntas sobre su tema, atendiendo a las recomendaciones y a la lectura del PowerPoint sobre los déficit. (Verifique su estructura, amplitud y los términos apropiados) RECUERDE...ES FUNDAMENTAL HACER LECTURA DE TODOS LOS DOCUMENTOS DE APOYO PARA PODER REALIZAR UNA ACTIVIDAD SATISFACTORIA
  • 8.
    MATRIZ DE FORMULACION DE PREGUNTAS REGISTRE LAS PREGUNTAS De acuerdo con todos los fenómenos que observamos continuamente ¿ como se divide la física según su estudio natural y Las leyes que la gobiernan ? Una de las formas de transferencia de calor es la termodinámica ¿ como se puede aplicar la energía en un estado de equilibrio definidos como entropía ? ¿Como se clasifican las partículas según el modelo estándar y como Interactúan entre si ? ¿Cual es el origen de las fases condensadas en relación a la materia? ¿Que factor afecta la extensión de la solubilidad solida en relación a la energía libre de gibbs?
  • 9.
    5. Síntesis delTema Mediante un mapa conceptual realice una síntesis del tema. Para realizar el mapa conceptual, puede usar algunos de los programas sugeridos que utilizó en el módulo 1, en la la Actividad de Autoaprendizaje (cuadernia). Guarde el archivo a manera de Imagen JPG y lo pega en la diapositiva correspondiente a este archivo.
  • 10.
  • 11.
    6. Estrategias paraevitar el Plagio Cite algunas de las estrategias para evitar el Plagio , que se proponen en el documento de EDUTEKA , del módulo I. Además realice un ejemplo con cada una de ellas , que evidencie su aplicación.
  • 12.
    . Estrategia 1: reconocer el parafraseo aceptable del que no lo es? Ejemplo: este es el texto original de la pagina once del libro de Tania Rodríguez Salazar libro : las razones del matrimonio. La modernización económica implica procesos recientes de secularización y pluralidad Social. La secularización , en el contexto nacional y local tiene manifestaciones cada vez mas palpables en los ámbitos de la sociedad, cultura y la conciencia individual Estrategia 2 : ¿Qué se debe citar? Todos los datos, cifras, estadísticas que no sean de conocimiento común. Ejemplo: Un fenómeno que expresa cierta“ modernización” de la actividad científica en los países estudiados es el incremento de la colectivización del trabajo, pues se observó una disminución relativa del número de artículos publicados por investigadores aislados.( Alberto Pellegrini Filho ) Estrategia 3: Teorías o ideas específicas que han sido propuestas por otras personas. Ejemplo : La idiotez es una enfermedad extraordinaria, no es el enfermo el que sufre por ella, sino los demás. François Marie Arouet Voltaire 1694-1778 Estrategia 4: Algunos términos que usted necesita saber ;(o ¿Qué es Conocimiento Público?) Se entiende por Conocimiento Público: hechos que pueden encontrarse en muchos sitios y que son conocidos por mucha gente. Ejemplo: De acuerdo con la constitución política de Colombia .“ Colombia es un estado social de derecho organizado en forma de republica unitaria, con autonomía de sus entidades territoriales
  • 13.
    MATRIZ DE FORMULACION DE PREGUNTAS Antes, Pensaba que la formulación de preguntas era espontanea y No existían pautas claras de cómo realizar de manera adecuada una Pregunta . Con este caso integrador he aprendido a realizar ade- Cuadamente el planteamiento de lo hablado anteriormente. Aprendí la importancia de escribir en un determinado trabajo donde Se citen algunas paginas en internet y autor ya que si no lo aplicamos Podría ser considerado plagio Soy capaz de formular bien las preguntas Consignar en cada trabajo la fuente ,autor ,titulo URL. Manejar bien el programa de cmap Tools para realizar mapas mentales O conceptuales. 7. REALICE LA AUTOEVALUACIÓN AUTOEVALUACION: Consigne que APRENDIO Y QUE ES CAPAZ DE HACER , después de haber realizado esta actividad.