Industrias MS
                                                                  Mayorización


Mayorización

                      Ventas
                        Ventas                        Ventas         IngresoIngresos por Alquileter
                                                                             por Alquiler

      ₡35,040,660.00     ₡35,040,660.00                         ₡320,000.00                   ₡320,000.00




Gastos por bienes vendidos                Gastos pro servicios públicos
                                                     Ventas

      ₡23,600,500.00     ₡23,600,500.00                         ₡142,300.00                   ₡142,300.00




Gastos por publicidad                     Gastos por Almacenamiento
                                                     Ventas

         ₡112,300.00        ₡112,300.00                         ₡119,300.00                   ₡119,300.00




Gastos por Vacaciones                     Gastos por suministros
                                                     Ventas

          ₡12,500.00         ₡12,500.00                         ₡136,500.00                   ₡136,500.00




Gastos por Salarios                       Gastos por interese
                                                      Ventas



                                             Page 1
Industrias MS
                                                               Mayorización

      ₡2,548,000.00      ₡2,548,000.00                     ₡119,850.00           ₡119,850.00




Gastos por Combustible                   Perdidas y Ganacias
                                                    Ventas

      ₡1,652,000.00      ₡1,652,000.00                    ₡142,300.00          ₡35,040,660.00
                                                          ₡154,800.00            ₡320,000.00
                                                          ₡112,300.00              ₡45,800.00
                                                          ₡119,300.00
                                                          ₡116,500.00
                                                            ₡12,500.00
                                                          ₡136,500.00
                                                         ₡2,548,000.00
                                                          ₡119,850.00
                                                          ₡284,600.00
                                                         ₡1,652,000.00
                                                            ₡20,300.00
                                                        ₡23,600,500.00

                                                        ₡29,019,450.00         ₡35,406,460.00

                                         Total                                 ₡6,387,010.00




                                            Page 2
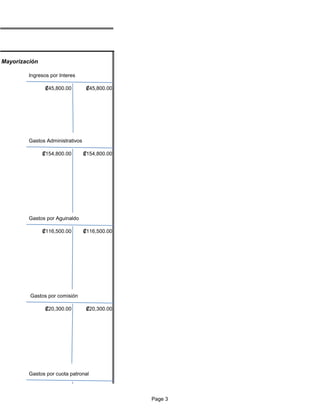
Mayorización

         IngresosVentas Ingreso por Alquiler
                 por Interes

                ₡45,800.00       ₡45,800.00




         Gastos Administrativos por Alquiler
                 Ventas Ingreso

               ₡154,800.00      ₡154,800.00




         Gastos por Aguinaldo
                 Ventas Ingreso por Alquiler

               ₡116,500.00      ₡116,500.00




         Gastos por comisión
                Ventas Ingreso por Alquiler

                ₡20,300.00       ₡20,300.00




         Gastos por cuota Ingreso por Alquiler
                 Ventas patronal



                                                 Page 3
₡284,600.00     ₡284,600.00




  Ventas Ingreso por Alquiler




                                Page 4

Mayorizacion

  • 1.
    Industrias MS Mayorización Mayorización Ventas Ventas Ventas IngresoIngresos por Alquileter por Alquiler ₡35,040,660.00 ₡35,040,660.00 ₡320,000.00 ₡320,000.00 Gastos por bienes vendidos Gastos pro servicios públicos Ventas ₡23,600,500.00 ₡23,600,500.00 ₡142,300.00 ₡142,300.00 Gastos por publicidad Gastos por Almacenamiento Ventas ₡112,300.00 ₡112,300.00 ₡119,300.00 ₡119,300.00 Gastos por Vacaciones Gastos por suministros Ventas ₡12,500.00 ₡12,500.00 ₡136,500.00 ₡136,500.00 Gastos por Salarios Gastos por interese Ventas Page 1
  • 2.
    Industrias MS Mayorización ₡2,548,000.00 ₡2,548,000.00 ₡119,850.00 ₡119,850.00 Gastos por Combustible Perdidas y Ganacias Ventas ₡1,652,000.00 ₡1,652,000.00 ₡142,300.00 ₡35,040,660.00 ₡154,800.00 ₡320,000.00 ₡112,300.00 ₡45,800.00 ₡119,300.00 ₡116,500.00 ₡12,500.00 ₡136,500.00 ₡2,548,000.00 ₡119,850.00 ₡284,600.00 ₡1,652,000.00 ₡20,300.00 ₡23,600,500.00 ₡29,019,450.00 ₡35,406,460.00 Total ₡6,387,010.00 Page 2
  • 3.
    Mayorización IngresosVentas Ingreso por Alquiler por Interes ₡45,800.00 ₡45,800.00 Gastos Administrativos por Alquiler Ventas Ingreso ₡154,800.00 ₡154,800.00 Gastos por Aguinaldo Ventas Ingreso por Alquiler ₡116,500.00 ₡116,500.00 Gastos por comisión Ventas Ingreso por Alquiler ₡20,300.00 ₡20,300.00 Gastos por cuota Ingreso por Alquiler Ventas patronal Page 3
  • 4.
    ₡284,600.00 ₡284,600.00 Ventas Ingreso por Alquiler Page 4