“MI GRAN FAMILIA”
ZARET NATALI VARÓN JIMENEZ
CODIGO: 56356
UNIVERSIDAD ECCI
DESARROLLO AMBIENTAL
BOGOTA D.C
2016
 GLORIA INÉS ROMERO RODRÍGUEZ
INTRODUCCIÓN
Este trabajo tiene el fin de dar a conocer la calidad humana en La Universidad ECCI;
desarrollando su lema “humanismo y tecnología” formando y reforzando valores que se
pueden adquirir gracias a ser perteneciente de la comunidad ECCI y que por ende, son
necesarios de aplicar, para así evolucionar como un ser dentro de esta comunidad y poder
llevar una buena relación con la misma, además de adquirir la capacidad de fomentar un
buena aptitud y comportamiento gracias a las cualidades brindadas por la comunidad ECCI.
CONTENIDO
1. Formación con calidad humana.
2. Diagrama #1: “Mi gran familia”.
3. Conclusión.
1. FORMACIÓN CON CALIDAD HUMANA
Se establecen valores tratando de educar para humanizar con el fin de desarrollar totalmente
todas sus habilidades; promoviendo así individualidad y pertinencia socio-cultural, favoreciendo
la construcción personal y colectiva de conocimientos, actitudes y habilidades; de esta manera se
capacita para mejorar la vida propia y la de la comunidad.
Instruirse con los diferentes valores brindados por la Universidad ECCI para ser identificado
como un ejemplo para con la sociedad, además de utilizar los mismos para crear una identidad
propia que puede seguir alimentándose a medida de la evolución como persona y miembro de la
comunidad gracias a los rasgos adquiridos por las relaciones del entorno.
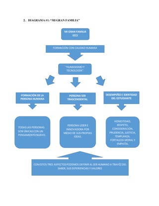
2. DIAGRAMA #1: “MI GRAN FAMILIA”
MI GRAN FAMILIA
ECCI
FORMACIÓN DE LA
PERSONA HUMANA
PERSONA SER
TRASCENDENTAL
DESEMPEÑO E IDENTIDAD
DEL ESTUDIANTE
CON ESTOS TRES ASPECTOSPODEMOS DEFINIR AL SER HUMANO A TRAVÉZ DEL
SABER, SUS EXPERIENCIAS Y VALORES
TODASLAS PERSONAS
SON ÚNICASCON UN
PENSAMIENTONUEVO.
PERSONA LIDER E
INNOVADORA POR
MEDIO DE SUS PROPIAS
IDEAS.
HONESTIDAD,
RESPETO,
CONSIDERACIÓN,
PRUDENCIA, JUSTICIA,
TEMPLANZA,
FORTALEZA MORAL Y
EMPATÍA.
FORMACIÓN CON CALIDAD HUMANA
“HUMANISMO Y
TECNOLOGÍA”
3. CONCLUSIÓN
Se puede inferir que la universidad se quiere fundamentar no solamente en los estudios sino también en
el aprendizaje ético y moral para que nuestro ambiente profesional, social y personal se vaya acoplando a
un entorno donde la calidad humana sea la base de las relaciones interpersonales y el saber propio.
BIBLIOGRAFIA
https://aulas.ecci.edu.co/pluginfile.php/150/mod_resource/content/1/catedra_primercorte/descargabl
e.pdf

Mi gran familia- ECCI

  • 1.
    “MI GRAN FAMILIA” ZARETNATALI VARÓN JIMENEZ CODIGO: 56356 UNIVERSIDAD ECCI DESARROLLO AMBIENTAL BOGOTA D.C 2016  GLORIA INÉS ROMERO RODRÍGUEZ
  • 2.
    INTRODUCCIÓN Este trabajo tieneel fin de dar a conocer la calidad humana en La Universidad ECCI; desarrollando su lema “humanismo y tecnología” formando y reforzando valores que se pueden adquirir gracias a ser perteneciente de la comunidad ECCI y que por ende, son necesarios de aplicar, para así evolucionar como un ser dentro de esta comunidad y poder llevar una buena relación con la misma, además de adquirir la capacidad de fomentar un buena aptitud y comportamiento gracias a las cualidades brindadas por la comunidad ECCI.
  • 3.
    CONTENIDO 1. Formación concalidad humana. 2. Diagrama #1: “Mi gran familia”. 3. Conclusión.
  • 4.
    1. FORMACIÓN CONCALIDAD HUMANA Se establecen valores tratando de educar para humanizar con el fin de desarrollar totalmente todas sus habilidades; promoviendo así individualidad y pertinencia socio-cultural, favoreciendo la construcción personal y colectiva de conocimientos, actitudes y habilidades; de esta manera se capacita para mejorar la vida propia y la de la comunidad. Instruirse con los diferentes valores brindados por la Universidad ECCI para ser identificado como un ejemplo para con la sociedad, además de utilizar los mismos para crear una identidad propia que puede seguir alimentándose a medida de la evolución como persona y miembro de la comunidad gracias a los rasgos adquiridos por las relaciones del entorno.
  • 5.
    2. DIAGRAMA #1:“MI GRAN FAMILIA” MI GRAN FAMILIA ECCI FORMACIÓN DE LA PERSONA HUMANA PERSONA SER TRASCENDENTAL DESEMPEÑO E IDENTIDAD DEL ESTUDIANTE CON ESTOS TRES ASPECTOSPODEMOS DEFINIR AL SER HUMANO A TRAVÉZ DEL SABER, SUS EXPERIENCIAS Y VALORES TODASLAS PERSONAS SON ÚNICASCON UN PENSAMIENTONUEVO. PERSONA LIDER E INNOVADORA POR MEDIO DE SUS PROPIAS IDEAS. HONESTIDAD, RESPETO, CONSIDERACIÓN, PRUDENCIA, JUSTICIA, TEMPLANZA, FORTALEZA MORAL Y EMPATÍA. FORMACIÓN CON CALIDAD HUMANA “HUMANISMO Y TECNOLOGÍA”
  • 6.
    3. CONCLUSIÓN Se puedeinferir que la universidad se quiere fundamentar no solamente en los estudios sino también en el aprendizaje ético y moral para que nuestro ambiente profesional, social y personal se vaya acoplando a un entorno donde la calidad humana sea la base de las relaciones interpersonales y el saber propio.
  • 7.