- 1 -
Modelación de una columna de burbujeo aplicada a la carbonatación
de bebidas no alcohólicas
1 INTRODUCION
En el 2010 en Bolivia se consume 46,6 litros de gaseosa, por persona al año, estudio realizado por la
consultora de investigación de mercado Euromonitor International.
Figura 1: Consumo per cápita de bebidas gaseosas en Bolivia.
Fuente: Euromonitor Int. [1]1.
Tabla 1: Proyección tendencia de consumo de gaseosas (Bolivia).
1
[ ] Este símbolo indica la fuente o referencia, la cual se detalla más específicamente en la bibliografía del presente
proyecto.
0
10
20
30
40
50
26.47
32.42
43.75
38.7
46.7
Litrospercapita
año
Tendencia de consumo de gaseosas
1991 1995 2000 2005 2010
- 2 -
GRAFICA OBSERVACIONES
De la figura 1 se determinar
una proyección para años
posteriores, cuyo modelo se
ajusta a una tendencia
exponencial:
𝑌 = 26,58𝑋0,340
Siendo la fiabilidad y exactitud
de la tendencia:
𝑅2
= 0,876
Fuente: Elaboración propia
Indicando que una de las industrias prosperas en el país son las embotelladoras de refrescos, debido a la
demanda del producto. Estas industrias deben prestar gran cuidado a la fabricación de este tipo de
bebidas, ya que un signo negativo de calidad nunca permitirá tener la preferencia del consumidor.
El proceso de producción de bebidas no alcohólicas gasificadas involucra etapas que requieren un
extensivo cuidado en su desarrollo. El siguiente diagrama de bloques muestra las etapas generales del
proceso de elaboración de bebidas gaseosas.
Figura 2: Proceso de elaboración de bebidas gaseosas
Fuente: Banco Wiese Sudameris [2]
Una de las etapas criticas que más afecta al sabor, apariencia y calidad final del producto (gaseosa) es
el grado de carbonatación. La carbonatación se define como la disolución de dióxido de carbono
25
30
35
40
45
50
1991 1995 2000 2005 2010
Consumoper
capita
Año
- 3 -
gaseoso en agua, la cual se lo realiza mediante un equipo absolvedor conocido como carbonatador,
siendo este el corazón del proceso de elaboración de bebidas carbonatadas (gaseosas).
2. ANTECEDENTES
El carbonatador o equipo de mezcla es el aparato, por medio del cual se logra la adición del gas
carbónico a una bebida. Siendo una operación unitaria de absorción de gases.
Existen principalmente dos tipos o variedades de carbonatadores, diferenciados por la forma en que
realizan la mezcla del agua con el jarabe terminado:
 Carbonatador por bacheo
 Carbonatador por inyección
Figura 3: Funcionamiento de diferentes tipos de Carbonatadores
Funcionamiento del carbonatador por
bacheo
Funcionamiento del carbonatador por
inyección
Fuente: Cuevas, R [3]
Los factores manejados en el proceso de carbonatación son la presión y temperatura, el mecanismo y
proceso es poco conocido siendo limitada la bibliografía respecto al diseño de este equipo.
Trabajos de investigación realizados en nuestro medio (Facultad de Tecnología, Carrera de Ingeniería
Química) por:
Jaime Gutiérrez (2008); PROYECTO DE GRADO; “MODELAMIENTO Y DISEÑO DE UN
SISTEMA DE REFRIGERACION POR COMPRESION MECANICA EN LAS INDUSTRIAS
DE BEBIDAS GASEOSAS”
Diseño de Plantas, PRQ297; (2002); OBTENCIÓN DE AGUA CARBONATADA
Indican los parámetros de operación en el proceso de carbonatación y no así el equipo especifico que
pueda realizar el contacto (gas-liquido).
- 4 -
Existiendo gran diversidad de equipos básicos que puedan realizar esta operación como las torres
rellenas, las torres vacías o las torres de platos, la elección de un tipo u otro equipo dependerá de
diversos factores como capacidad, químicos, térmicos, tecnológicos y económicos, siendo este ultimo
el factor más importante que subordina a los demás.
En tal razón, la operación de absorción en general aun es considerada como un arte, porque no existe
un análisis exacto del fenómeno debido a la complejidad del proceso. Sin embargo, en la literatura
consultada se encuentran propuestas para describir el comportamiento de este sistema mediante un
mecanismo que permita poner en contacto ambas fases, gaseosa y liquida. Mediante una columna de
burbuja como se muestra en la figura 4.
Figura 4. Columna de burbujeo usado en contacto gas-liquido
Las columnas de burbujas son dispositivos que se emplean frecuentemente en la industria química
como absorbedores. Pueden ser de una o varias etapas, continuas o discontinuas y operar en paralelo o
contracorriente.
Las principales ventajas de las columnas de burbuja frente a otros contactares gas-liquido son:
1. Bajo mantenimiento, debido a la ausencia de partes móviles.
2. Valores de áreas interfaciales y coeficientes de transferencia de materia elevados.
3. Mayores velocidades de transmisión de calor por unidad de volumen de reactor.
4. Menor costo, altos tiempos de residencia.
El presente estudio es un análisis conceptual de una columna de burbujeo, con la finalidad de
generar un modelo matemático que describa el proceso de carbonatación.
- 5 -
3 IDENTIFICACIÓN DEL PROBLEMA
Las columnas de burbujas son dispositivos que se emplean frecuentemente en la industria química
como absorbedores, el no contar con algunos parámetros fundamentales para el diseño de este equipo,
como ser:
 Régimen de flujo.
 Diámetro de burbujas.
 Retención de gas.
 Áreas interfaciales.
 Coeficientes de transferencia de materia, volumétricos e individuales
en las fases liquida y gas.
Son un problema para poder realizar la:
“Modelación (matemática) de una columna de burbujeo”
4 HIPOTESIS
Realizar la síntesis, análisis y evaluación del modelo propuesto mediante el diseño de la columna de
burbujeo para el proceso de carbonatación, mediante la generación de una herramienta adecuada
(programa) de alta confiabilidad.
5 JUSTIFICACION
El presente proyecto proveerá, a los entes de capacitación e investigación, de una herramienta de
estudio de los procesos involucrados como son el modelado matemático en columnas de burbujas para
la carbonatación con reacción química de bebidas no alcohólicas como los conceptos físico químicos
empleados.
La investigación se lo realiza debido a que las ventajas de las columnas de burbujas frente a otros
contactores gas-liquido son: bajo mantenimiento, debido a la ausencia de partes móviles, valores de
aéreas interfaciales y coeficientes de transferencia de materia elevados, menor costo, altos tiempos de
residencia. etc.
La realización del proyecto, presentara una solución técnica, porque el software (programa) ayudara a
definir todo el proceso de carbonatación en una columna de burbujas, de tal forma que el manejo de la
información sea automática, permitiendo obtener conclusiones estimadas y afirmaciones aproximadas a
hechos reales con respecto al proceso en condiciones diversas de operabilidad, con el propósito
principal de simplificar la tarea del ingeniero, reduciendo el margen de error en el cálculo.
- 6 -
6 OBJETIVOS
6.1 Objetivo General
Estructurar un análisis simple y metódico de modelación matemática para simular una columna de
burbujeo, que derivara en el estudio de un caso específico, que permita describir la:
“Modelación de una columna de burbujeo para la absorción aplicada a la carbonatación de
bebidas no alcohólicas”
6.2 Objetivos Específicos
 Determinar los parámetros de diseño en columnas de burbujas.
 Desarrollar un modelo (teórico) matemático para la carbonatación de bebidas no
alcohólicas, basado en los fenómenos de trasporte y en el cumplimiento simultaneo de las
ecuaciones de balance de materia, energía y cantidad de movimiento.
 Elaborar un programa en base al modelo teórico propuesto.
 Mostrar las ventajas y limitaciones del modelo propuesto para la carbonatación de
bebidas no alcohólicas.
7 INGENIERIA DEL PROYECTO
7.1 Métodos
Para modelar y diseñar la columna de burbujeo se seguirá los siguientes pasos que se muestran en la
figura 5.
- 7 -
Figura 5. Pasos que integran la metodología del diseño
Definición del problema. Para que un equipo funcione en un proceso específico, es necesario que
provea ciertas condiciones en el medio, como son un buen mezclado y una adecuada transferencia de
masa. Para lograr éstas exigencias se han planteado un gran número de diseños de absorbedores, sin
embargo, no existe algo especifico que determine el proceso de carbonatación. Por tal motivo, se
propone modelar y diseñar una columna de burbujeo que describa el proceso de carbonatación.
- 8 -
Investigación de antecedentes. Para el diseño de la columna de burbujeo propuesto se hizo una
revisión bibliográfica que se resume en la tabla 2.
Tabla 2: Características principales de las columnas de burbujeo
7.2 Propuesta del programa de simulacion
Es lógico que el grado de complejidad haga necesario resolver los balances de materia y energía con la
ayuda de un programa de computadora, que al mismo tiempo este programa pueda determinar el
tamaño del equipo.
La complejidad del sistema nos lleva a utilizar el concepto de modularidad en que se basan los
programas para diseño y análisis. Con esto queremos decir que tales subrutinas se pueden ensamblar
como elementos de un grupo grande de subrutinas y representar fielmente un tipo de sistema en
cualquier proceso.
La simulación basada en módulos ofrece varias ventajas para los diseñadores. La arquitectura del
diagrama de flujo se entiende fácilmente porque sigue de cerca el diagrama de flujo del proceso, es
posible añadir módulos al diagrama de flujo o eliminarlos sin dificultades y sin afectar otros módulos.
El programa de simulación es una aplicación que se ejecuta sobre entorno Windows. Tanto sus
componentes gráficas y de interacción con el usuario como sus módulos matemáticos e
implementación de las ecuaciones de estado han sido desarrollados en Excel bajo el entorno de Macros
de Visual Basic.
9
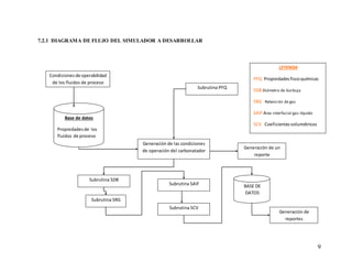
7.2.1 DIAGRAMA DE FLUJO DEL SIMULADOR A DESARROLLAR
Condicionesde operabilidad
de los fluidos de proceso
Base de datos
Propiedadesde los
fluidos de proceso
Subrutina PFQ
Generación de las condiciones
de operación del carbonatador
Generación de un
reporte
Subrutina SDB
Subrutina SRG
Subrutina SAIF
Subrutina SCV
BASE DE
DATOS
Generación de
reportes
LEYENDA
PFQ Propiedadesfiscoquímicas
SDB Diámetro de burbuja
SRG Retención de gas
SAIFÁrea interfacial gas-liquido
SCV Coeficientes volumétricos
10
8 BIBLIOGRAFIA
[1] A. María Copa Vásquez (2011) “Tendencia. Los consumidores prefieren las gaseosas”
Dinero y Finanzas; eldeber.com.bo; Enero-4.
[2] Banco Wiese Sudameris (2002). Gaseosas. Lima- Peru.
[3] Cuevas, R. Fundamentos de CO2. Venezuela: Liquid Carbonic Venezolana, S.A., s.a.

Modelacións

  • 1.
    - 1 - Modelaciónde una columna de burbujeo aplicada a la carbonatación de bebidas no alcohólicas 1 INTRODUCION En el 2010 en Bolivia se consume 46,6 litros de gaseosa, por persona al año, estudio realizado por la consultora de investigación de mercado Euromonitor International. Figura 1: Consumo per cápita de bebidas gaseosas en Bolivia. Fuente: Euromonitor Int. [1]1. Tabla 1: Proyección tendencia de consumo de gaseosas (Bolivia). 1 [ ] Este símbolo indica la fuente o referencia, la cual se detalla más específicamente en la bibliografía del presente proyecto. 0 10 20 30 40 50 26.47 32.42 43.75 38.7 46.7 Litrospercapita año Tendencia de consumo de gaseosas 1991 1995 2000 2005 2010
  • 2.
    - 2 - GRAFICAOBSERVACIONES De la figura 1 se determinar una proyección para años posteriores, cuyo modelo se ajusta a una tendencia exponencial: 𝑌 = 26,58𝑋0,340 Siendo la fiabilidad y exactitud de la tendencia: 𝑅2 = 0,876 Fuente: Elaboración propia Indicando que una de las industrias prosperas en el país son las embotelladoras de refrescos, debido a la demanda del producto. Estas industrias deben prestar gran cuidado a la fabricación de este tipo de bebidas, ya que un signo negativo de calidad nunca permitirá tener la preferencia del consumidor. El proceso de producción de bebidas no alcohólicas gasificadas involucra etapas que requieren un extensivo cuidado en su desarrollo. El siguiente diagrama de bloques muestra las etapas generales del proceso de elaboración de bebidas gaseosas. Figura 2: Proceso de elaboración de bebidas gaseosas Fuente: Banco Wiese Sudameris [2] Una de las etapas criticas que más afecta al sabor, apariencia y calidad final del producto (gaseosa) es el grado de carbonatación. La carbonatación se define como la disolución de dióxido de carbono 25 30 35 40 45 50 1991 1995 2000 2005 2010 Consumoper capita Año
  • 3.
    - 3 - gaseosoen agua, la cual se lo realiza mediante un equipo absolvedor conocido como carbonatador, siendo este el corazón del proceso de elaboración de bebidas carbonatadas (gaseosas). 2. ANTECEDENTES El carbonatador o equipo de mezcla es el aparato, por medio del cual se logra la adición del gas carbónico a una bebida. Siendo una operación unitaria de absorción de gases. Existen principalmente dos tipos o variedades de carbonatadores, diferenciados por la forma en que realizan la mezcla del agua con el jarabe terminado:  Carbonatador por bacheo  Carbonatador por inyección Figura 3: Funcionamiento de diferentes tipos de Carbonatadores Funcionamiento del carbonatador por bacheo Funcionamiento del carbonatador por inyección Fuente: Cuevas, R [3] Los factores manejados en el proceso de carbonatación son la presión y temperatura, el mecanismo y proceso es poco conocido siendo limitada la bibliografía respecto al diseño de este equipo. Trabajos de investigación realizados en nuestro medio (Facultad de Tecnología, Carrera de Ingeniería Química) por: Jaime Gutiérrez (2008); PROYECTO DE GRADO; “MODELAMIENTO Y DISEÑO DE UN SISTEMA DE REFRIGERACION POR COMPRESION MECANICA EN LAS INDUSTRIAS DE BEBIDAS GASEOSAS” Diseño de Plantas, PRQ297; (2002); OBTENCIÓN DE AGUA CARBONATADA Indican los parámetros de operación en el proceso de carbonatación y no así el equipo especifico que pueda realizar el contacto (gas-liquido).
  • 4.
    - 4 - Existiendogran diversidad de equipos básicos que puedan realizar esta operación como las torres rellenas, las torres vacías o las torres de platos, la elección de un tipo u otro equipo dependerá de diversos factores como capacidad, químicos, térmicos, tecnológicos y económicos, siendo este ultimo el factor más importante que subordina a los demás. En tal razón, la operación de absorción en general aun es considerada como un arte, porque no existe un análisis exacto del fenómeno debido a la complejidad del proceso. Sin embargo, en la literatura consultada se encuentran propuestas para describir el comportamiento de este sistema mediante un mecanismo que permita poner en contacto ambas fases, gaseosa y liquida. Mediante una columna de burbuja como se muestra en la figura 4. Figura 4. Columna de burbujeo usado en contacto gas-liquido Las columnas de burbujas son dispositivos que se emplean frecuentemente en la industria química como absorbedores. Pueden ser de una o varias etapas, continuas o discontinuas y operar en paralelo o contracorriente. Las principales ventajas de las columnas de burbuja frente a otros contactares gas-liquido son: 1. Bajo mantenimiento, debido a la ausencia de partes móviles. 2. Valores de áreas interfaciales y coeficientes de transferencia de materia elevados. 3. Mayores velocidades de transmisión de calor por unidad de volumen de reactor. 4. Menor costo, altos tiempos de residencia. El presente estudio es un análisis conceptual de una columna de burbujeo, con la finalidad de generar un modelo matemático que describa el proceso de carbonatación.
  • 5.
    - 5 - 3IDENTIFICACIÓN DEL PROBLEMA Las columnas de burbujas son dispositivos que se emplean frecuentemente en la industria química como absorbedores, el no contar con algunos parámetros fundamentales para el diseño de este equipo, como ser:  Régimen de flujo.  Diámetro de burbujas.  Retención de gas.  Áreas interfaciales.  Coeficientes de transferencia de materia, volumétricos e individuales en las fases liquida y gas. Son un problema para poder realizar la: “Modelación (matemática) de una columna de burbujeo” 4 HIPOTESIS Realizar la síntesis, análisis y evaluación del modelo propuesto mediante el diseño de la columna de burbujeo para el proceso de carbonatación, mediante la generación de una herramienta adecuada (programa) de alta confiabilidad. 5 JUSTIFICACION El presente proyecto proveerá, a los entes de capacitación e investigación, de una herramienta de estudio de los procesos involucrados como son el modelado matemático en columnas de burbujas para la carbonatación con reacción química de bebidas no alcohólicas como los conceptos físico químicos empleados. La investigación se lo realiza debido a que las ventajas de las columnas de burbujas frente a otros contactores gas-liquido son: bajo mantenimiento, debido a la ausencia de partes móviles, valores de aéreas interfaciales y coeficientes de transferencia de materia elevados, menor costo, altos tiempos de residencia. etc. La realización del proyecto, presentara una solución técnica, porque el software (programa) ayudara a definir todo el proceso de carbonatación en una columna de burbujas, de tal forma que el manejo de la información sea automática, permitiendo obtener conclusiones estimadas y afirmaciones aproximadas a hechos reales con respecto al proceso en condiciones diversas de operabilidad, con el propósito principal de simplificar la tarea del ingeniero, reduciendo el margen de error en el cálculo.
  • 6.
    - 6 - 6OBJETIVOS 6.1 Objetivo General Estructurar un análisis simple y metódico de modelación matemática para simular una columna de burbujeo, que derivara en el estudio de un caso específico, que permita describir la: “Modelación de una columna de burbujeo para la absorción aplicada a la carbonatación de bebidas no alcohólicas” 6.2 Objetivos Específicos  Determinar los parámetros de diseño en columnas de burbujas.  Desarrollar un modelo (teórico) matemático para la carbonatación de bebidas no alcohólicas, basado en los fenómenos de trasporte y en el cumplimiento simultaneo de las ecuaciones de balance de materia, energía y cantidad de movimiento.  Elaborar un programa en base al modelo teórico propuesto.  Mostrar las ventajas y limitaciones del modelo propuesto para la carbonatación de bebidas no alcohólicas. 7 INGENIERIA DEL PROYECTO 7.1 Métodos Para modelar y diseñar la columna de burbujeo se seguirá los siguientes pasos que se muestran en la figura 5.
  • 7.
    - 7 - Figura5. Pasos que integran la metodología del diseño Definición del problema. Para que un equipo funcione en un proceso específico, es necesario que provea ciertas condiciones en el medio, como son un buen mezclado y una adecuada transferencia de masa. Para lograr éstas exigencias se han planteado un gran número de diseños de absorbedores, sin embargo, no existe algo especifico que determine el proceso de carbonatación. Por tal motivo, se propone modelar y diseñar una columna de burbujeo que describa el proceso de carbonatación.
  • 8.
    - 8 - Investigaciónde antecedentes. Para el diseño de la columna de burbujeo propuesto se hizo una revisión bibliográfica que se resume en la tabla 2. Tabla 2: Características principales de las columnas de burbujeo 7.2 Propuesta del programa de simulacion Es lógico que el grado de complejidad haga necesario resolver los balances de materia y energía con la ayuda de un programa de computadora, que al mismo tiempo este programa pueda determinar el tamaño del equipo. La complejidad del sistema nos lleva a utilizar el concepto de modularidad en que se basan los programas para diseño y análisis. Con esto queremos decir que tales subrutinas se pueden ensamblar como elementos de un grupo grande de subrutinas y representar fielmente un tipo de sistema en cualquier proceso. La simulación basada en módulos ofrece varias ventajas para los diseñadores. La arquitectura del diagrama de flujo se entiende fácilmente porque sigue de cerca el diagrama de flujo del proceso, es posible añadir módulos al diagrama de flujo o eliminarlos sin dificultades y sin afectar otros módulos. El programa de simulación es una aplicación que se ejecuta sobre entorno Windows. Tanto sus componentes gráficas y de interacción con el usuario como sus módulos matemáticos e implementación de las ecuaciones de estado han sido desarrollados en Excel bajo el entorno de Macros de Visual Basic.
  • 9.
    9 7.2.1 DIAGRAMA DEFLUJO DEL SIMULADOR A DESARROLLAR Condicionesde operabilidad de los fluidos de proceso Base de datos Propiedadesde los fluidos de proceso Subrutina PFQ Generación de las condiciones de operación del carbonatador Generación de un reporte Subrutina SDB Subrutina SRG Subrutina SAIF Subrutina SCV BASE DE DATOS Generación de reportes LEYENDA PFQ Propiedadesfiscoquímicas SDB Diámetro de burbuja SRG Retención de gas SAIFÁrea interfacial gas-liquido SCV Coeficientes volumétricos
  • 10.
    10 8 BIBLIOGRAFIA [1] A.María Copa Vásquez (2011) “Tendencia. Los consumidores prefieren las gaseosas” Dinero y Finanzas; eldeber.com.bo; Enero-4. [2] Banco Wiese Sudameris (2002). Gaseosas. Lima- Peru. [3] Cuevas, R. Fundamentos de CO2. Venezuela: Liquid Carbonic Venezolana, S.A., s.a.