Consejo de Evaluación, Acreditación y Aseguramiento de la Calidad de la Educación
Superior
Comisión de Evaluación y Acreditación de Carreras
VERSIÓN PRELIMINAR DEL
MODELO DE EVALUACIÓN DEL
ENTORNO DE APRENDIZAJE DE
LA CARRERA DE EDUCACIÓN
(VERSIÓN ESTRUCTURA DEL ÁRBOL)
Quito, Abril de 2015
ESTRUCTURA DE ÁRBOL DE LA VERSIÓN PRELIMINAR DEL MODELO DE
EVALUACIÓN DEL ENTORNO DE APRENDIZAJE DE LA CARRERA DE EDUCACIÓN
Entorno de Aprendizaje de la
Carrera
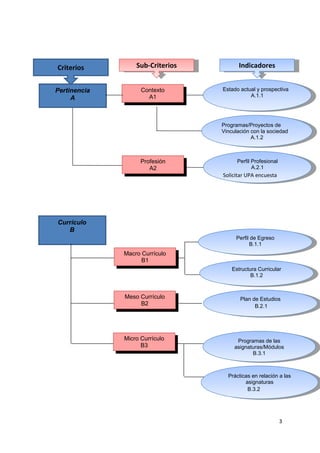
Pertinencia
A
Currículo
B
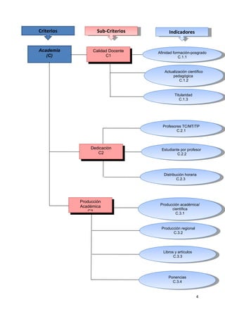
Academia
C
Ambiente institucional
D
Estudiantes
E
Criterios
2
3
Estado actual y prospectiva
A.1.1
Estado actual y prospectiva
A.1.1
Perfil Profesional
A.2.1
Solicitar UPA encuesta
Perfil Profesional
A.2.1
Solicitar UPA encuesta
Programas/Proyectos de
Vinculación con la sociedad
A.1.2
Programas/Proyectos de
Vinculación con la sociedad
A.1.2
Currículo
B
Estructura Curricular
B.1.2
Estructura Curricular
B.1.2
Plan de Estudios
B.2.1
Plan de Estudios
B.2.1
Prácticas en relación a las
asignaturas
B.3.2
Prácticas en relación a las
asignaturas
B.3.2
Programas de las
asignaturas/Módulos
B.3.1
Programas de las
asignaturas/Módulos
B.3.1
Pertinencia
A
Contexto
A1
Profesión
A2
Macro Currículo
B1
Meso Currículo
B2
Micro Currículo
B3
Criterios Sub-CriteriosSub-Criterios IndicadoresIndicadores
Perfil de Egreso
B.1.1
Perfil de Egreso
B.1.1
4
Academia
(C)
Calidad Docente
C1
Profesores TC/MT/TP
C.2.1
Profesores TC/MT/TP
C.2.1
Dedicación
C2
Producción académica/
científica
C.3.1
Producción académica/
científica
C.3.1
Producción regional
C.3.2
Producción regional
C.3.2
Libros y artículos
C.3.3
Libros y artículos
C.3.3
Producción
Académica
C3
Ponencias
C.3.4
Ponencias
C.3.4
Titularidad
C.1.3
Titularidad
C.1.3
Afinidad formación-posgrado
C.1.1
Afinidad formación-posgrado
C.1.1
Actualización científico
pedagógica
C.1.2
Actualización científico
pedagógica
C.1.2
Estudiante por profesor
C.2.2
Estudiante por profesor
C.2.2
Distribución horaria
C.2.3
Distribución horaria
C.2.3
Criterios Sub-CriteriosSub-Criterios IndicadoresIndicadores
5
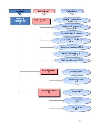
Ambiente
institucional
(D)
Seguimiento del sílabo (D1.3)Seguimiento del sílabo (D1.3)
Calidad de la información (D1.7)Calidad de la información (D1.7)
Dirección/ Coordinación de
Carrera (D1.1)
Dirección/ Coordinación de
Carrera (D1.1)
Bibliografía básica
D2.1
Bibliografía básica
D2.1
Gestión Académica
D1
Seguimiento a graduados (D1.5)Seguimiento a graduados (D1.5)
Laboratorios y talleres
D3
Fondo Bibliográfico
D2
Calidad bibliográfica
D2.2
Calidad bibliográfica
D2.2
Funcionalidad
D3.1
Funcionalidad
D3.1
Disponibilidad
D3.3
Disponibilidad
D3.3
Equipamiento
D3.2
Equipamiento
D3.2
Criterios Sub-CriteriosSub-Criterios IndicadoresIndicadores
Evaluación del desempeño
Docente (D1.2)
Evaluación del desempeño
Docente (D1.2)
Seguimiento Prácticas Pre-
Profesionales (D1.6)
Seguimiento Prácticas Pre-
Profesionales (D1.6)
Seguimiento al Proceso de Titulación
(D1.4)
Seguimiento al Proceso de Titulación
(D1.4)
6
Tasa de Titulación
E.2.2
Tasa de Titulación
E.2.2
Estudiantes
(E)
Actividades vinculadas con la
colectividad
E.1.3
Actividades vinculadas con la
colectividad
E.1.3
Bienestar Estudiantil
E.1.4
Bienestar Estudiantil
E.1.4
Tutorías
E.1.1
Tutorías
E.1.1
Actividades complementarias
E.1.2
Actividades complementarias
E.1.2
Participación
Estudiantil
E1
Eficiencia
E2
Participación en Procesos de
Acreditación
E.1.5
Participación en Procesos de
Acreditación
E.1.5
Tasa de Retención
E.2.1
Tasa de Retención
E.2.1
Criterios Sub-CriteriosSub-Criterios IndicadoresIndicadores
Consejo de Evaluación, Acreditación y Aseguramiento de la Calidad de
la Educación Superior
Comisión de Evaluación y Acreditación de Carreras
VERSIÓN PRELIMINAR DEL
MODELO DE EVALUACIÓN DEL
ENTORNO DE APRENDIZAJE DE
LA CARRERA DE EDUCACIÓN
(VERSIÓN MATRICIAL)
Quito, Abril 17 de 2015
7
Criterio /
Subcriterio
Base Legal
Indicador Descripción base
conceptual
Estándar
Escala del Indicador /
Forma de cálculo Evidencias
8
En la etapa de visitas in situ el Comité de Evaluación Externa mantendrá reuniones con las autoridades, docentes, investigadores, funcionarios y estudiantes de la
carrera, Facultad, Departamento o IES, según lo planificado en el cronograma, de manera que el análisis y la valoración de ciertas variables, tomará en cuenta la
información recabada durante estas actividades.

Modelo de-educacion-2015-1 ok

  • 1.
    Consejo de Evaluación,Acreditación y Aseguramiento de la Calidad de la Educación Superior Comisión de Evaluación y Acreditación de Carreras VERSIÓN PRELIMINAR DEL MODELO DE EVALUACIÓN DEL ENTORNO DE APRENDIZAJE DE LA CARRERA DE EDUCACIÓN (VERSIÓN ESTRUCTURA DEL ÁRBOL) Quito, Abril de 2015 ESTRUCTURA DE ÁRBOL DE LA VERSIÓN PRELIMINAR DEL MODELO DE EVALUACIÓN DEL ENTORNO DE APRENDIZAJE DE LA CARRERA DE EDUCACIÓN Entorno de Aprendizaje de la Carrera Pertinencia A Currículo B Academia C Ambiente institucional D Estudiantes E Criterios
  • 2.
  • 3.
    3 Estado actual yprospectiva A.1.1 Estado actual y prospectiva A.1.1 Perfil Profesional A.2.1 Solicitar UPA encuesta Perfil Profesional A.2.1 Solicitar UPA encuesta Programas/Proyectos de Vinculación con la sociedad A.1.2 Programas/Proyectos de Vinculación con la sociedad A.1.2 Currículo B Estructura Curricular B.1.2 Estructura Curricular B.1.2 Plan de Estudios B.2.1 Plan de Estudios B.2.1 Prácticas en relación a las asignaturas B.3.2 Prácticas en relación a las asignaturas B.3.2 Programas de las asignaturas/Módulos B.3.1 Programas de las asignaturas/Módulos B.3.1 Pertinencia A Contexto A1 Profesión A2 Macro Currículo B1 Meso Currículo B2 Micro Currículo B3 Criterios Sub-CriteriosSub-Criterios IndicadoresIndicadores Perfil de Egreso B.1.1 Perfil de Egreso B.1.1
  • 4.
    4 Academia (C) Calidad Docente C1 Profesores TC/MT/TP C.2.1 ProfesoresTC/MT/TP C.2.1 Dedicación C2 Producción académica/ científica C.3.1 Producción académica/ científica C.3.1 Producción regional C.3.2 Producción regional C.3.2 Libros y artículos C.3.3 Libros y artículos C.3.3 Producción Académica C3 Ponencias C.3.4 Ponencias C.3.4 Titularidad C.1.3 Titularidad C.1.3 Afinidad formación-posgrado C.1.1 Afinidad formación-posgrado C.1.1 Actualización científico pedagógica C.1.2 Actualización científico pedagógica C.1.2 Estudiante por profesor C.2.2 Estudiante por profesor C.2.2 Distribución horaria C.2.3 Distribución horaria C.2.3 Criterios Sub-CriteriosSub-Criterios IndicadoresIndicadores
  • 5.
    5 Ambiente institucional (D) Seguimiento del sílabo(D1.3)Seguimiento del sílabo (D1.3) Calidad de la información (D1.7)Calidad de la información (D1.7) Dirección/ Coordinación de Carrera (D1.1) Dirección/ Coordinación de Carrera (D1.1) Bibliografía básica D2.1 Bibliografía básica D2.1 Gestión Académica D1 Seguimiento a graduados (D1.5)Seguimiento a graduados (D1.5) Laboratorios y talleres D3 Fondo Bibliográfico D2 Calidad bibliográfica D2.2 Calidad bibliográfica D2.2 Funcionalidad D3.1 Funcionalidad D3.1 Disponibilidad D3.3 Disponibilidad D3.3 Equipamiento D3.2 Equipamiento D3.2 Criterios Sub-CriteriosSub-Criterios IndicadoresIndicadores Evaluación del desempeño Docente (D1.2) Evaluación del desempeño Docente (D1.2) Seguimiento Prácticas Pre- Profesionales (D1.6) Seguimiento Prácticas Pre- Profesionales (D1.6) Seguimiento al Proceso de Titulación (D1.4) Seguimiento al Proceso de Titulación (D1.4)
  • 6.
    6 Tasa de Titulación E.2.2 Tasade Titulación E.2.2 Estudiantes (E) Actividades vinculadas con la colectividad E.1.3 Actividades vinculadas con la colectividad E.1.3 Bienestar Estudiantil E.1.4 Bienestar Estudiantil E.1.4 Tutorías E.1.1 Tutorías E.1.1 Actividades complementarias E.1.2 Actividades complementarias E.1.2 Participación Estudiantil E1 Eficiencia E2 Participación en Procesos de Acreditación E.1.5 Participación en Procesos de Acreditación E.1.5 Tasa de Retención E.2.1 Tasa de Retención E.2.1 Criterios Sub-CriteriosSub-Criterios IndicadoresIndicadores
  • 7.
    Consejo de Evaluación,Acreditación y Aseguramiento de la Calidad de la Educación Superior Comisión de Evaluación y Acreditación de Carreras VERSIÓN PRELIMINAR DEL MODELO DE EVALUACIÓN DEL ENTORNO DE APRENDIZAJE DE LA CARRERA DE EDUCACIÓN (VERSIÓN MATRICIAL) Quito, Abril 17 de 2015 7
  • 8.
    Criterio / Subcriterio Base Legal IndicadorDescripción base conceptual Estándar Escala del Indicador / Forma de cálculo Evidencias 8 En la etapa de visitas in situ el Comité de Evaluación Externa mantendrá reuniones con las autoridades, docentes, investigadores, funcionarios y estudiantes de la carrera, Facultad, Departamento o IES, según lo planificado en el cronograma, de manera que el análisis y la valoración de ciertas variables, tomará en cuenta la información recabada durante estas actividades.