Tipo de Documento: Tutorial
 Soportado por NI: Sí
 Fecha de Publicación: dic 17, 2012


Fundamentos del Análisis de Red
Contenido

   1.   Una Clase Única de Instrumentos
   2.   Evolución del Analizador de Red
   3.   Principios de Análisis de Red
   4.   Medidas del Analizador de Red
   5.   Arquitecturas del Analizador de Red
   6.   Error e Incertidumbre
   7.   Calibración
   8.   Requisitos del Proceso
   9.   Varias Aplicaciones, Un Instrumento
  10.   Recursos Adicionales:

Una Clase Única de Instrumentos

Los analizadores de red son instrumentos potentes que, cuando se usan apropiadamente, proporcionan precisión incomparable. Indispensables en una amplia variedad de aplicaciones e
industrias, los analizadores de red son particularmente útiles al medir características lineales de componentes de radio frecuencia (RF) y dispositivos. Usted también puede usar los modernos
analizadores de red en aplicaciones más específicas, como integridad de señales y medidas de materiales. Con la introducción del NI PXIe-5632, usted puede incluir análisis de red en la
validación del diseño y las líneas de producción sin el alto costo o el tamaño grande de los analizadores de red tradicionales.


Evolución del Analizador de Red

Puede usar un analizador de red vectorial, como el NI PXIe-5632 que se muestra en la Figura 1, para medir la magnitud, fase e impedancia del dispositivo. Ya que un analizador de red es un
sistema cerrado de estímulo-respuesta, usted puede medir características de RF con precisión excepcional. Comprender los principios básicos del analizador en red es clave para aprovechar al
máximo sus beneficios.




                                                                        Figura 1. El Analizador de Red Vectorial NI PXIe-5632

En la última década, los analizadores de red vectorial han incrementado su popularidad en comparación con los analizadores de red escalar, gracias a sus bajos costos y técnicas eficientes de
fabricación. Aunque la teoría del análisis de red ha existido por décadas, el moderno analizador de laboratorio autónomo tiene sus orígenes a principios de 1980. Antes de eso, los analizadores de
red eran colecciones grandes y complejas de instrumentos y componentes externos con habilidades limitadas. La introducción del NI PXIe-5632 marca otro acontecimiento en la evolución,
brindando análisis de red vectorial a la flexible plataforma PXI de instrumentos modulares definida por software.

La habilidad para medir con precisión parámetros de magnitud y fase resuelve la necesidad de prácticas excepcionales de medida para asegurar que errores significativos no entren en la medida.
Mientras un pequeño error puede ser insignificante en comparación con la incertidumbre de las medidas de algunos instrumentos de RF, puede volverse considerable con un instrumento preciso
como un analizador en red.


Principios de Análisis de Red

La red es un término generalmente usado que tiene varias definiciones modernas. Con respecto al análisis en red, una red es un grupo de componentes eléctricos interconectados. Una función
que realiza un analizador de red es cuantificar la adaptación de impedancias entre dos componentes de RF para maximizar el ahorro de potencia y la integridad de la señal. Cada vez que una
señal de RF deja un componente y entra a otro, las porciones de la señal son reflejadas y transmitidas. Considere la analogía que se muestra en la Figura 2.

La luz de una fuente dirige una señal incidente a un dispositivo óptico, como un lente. El lente es análogo a una red eléctrica. En cuanto la luz llega al lente, dependiendo de las propiedades del
lente, una parte de la luz es reflejada de regreso a la fuente y la otra parte es transmitida. La conservación de energía requiere que la suma de la señal reflejada y transmitida sea igual a la fuente
o señal incidente. Este ejemplo ignora cualquier pérdida para calentar, lo cual a menudo es despreciable.




                                                                                                  1/10                                                                                    www.ni.com
Figura 2. Una analogía que utiliza una luz demuestra un principio básico de análisis de red.

Podemos definir un coeficiente de reflexión (Γ), una cantidad de vector con magnitud y fase, conforme el radio de la luz reflejada al total de la luz (incidente). De modo semejante, el coeficiente de
transmisión (T) es el radio de vector de la luz transmitida a la luz incidente. Estas dos cantidades se muestran en la Figura 3.




                                                                        Figura 3. Coeficientes de Transmisión (T) y Reflexión (Γ)

Al usar el radio de la luz reflejada o transmitida a la luz incidente, puede obtener más rendimiento del dispositivo bajo prueba (DUT). Pensando en la analogía de la luz, si el DUT fuera un espejo,
desearía alta reflectividad. Si el DUT fuera un lente de cámara, desearía que fuera altamente transmisible. Los lentes de sol pueden tener ambas cualidades, de reflexión y de transmisión.

Se pueden realizar medidas prácticas similares en redes eléctricas. Un analizador de red genera una señal de onda sinusoidal, generalmente a través de un rango de frecuencias. El DUT
responde con la señal incidente que ha sido transmitida a través del DUT y reflejada desde él. La cantidad de señal transmitida y reflejada generalmente cambia con frecuencia.

La respuesta del DUT a la señal incidente es el resultado de las propiedades del DUT, así como cualquier discontinuidad en la impedancia característica del sistema. Por ejemplo, un filtro
pasobanda es altamente reflectivo fuera de banda, pero altamente transmisible en banda. Si el DUT es ligeramente fuera de la impedancia característica dando como resultado un desfase de
impedancia, el DUT puede generar respuestas adicionales no deseadas. La meta es desarrollar una metodología de instrumentación que mida con precisión la respuesta del DUT y disminuir o
eliminar incertidumbres.


Medidas del Analizador de Red

El coeficiente de reflexión (Γ) y el coeficiente de transmisión (T) son el radio de señal reflejado dividido por la señal incidente o la señal transmitida dividida por la señal incidente, respectivamente.
Estas dos cantidades se muestran en la Figura 3. El moderno análisis de red amplía esta idea con parámetros de dispersión o parámetros-S.

Los parámetros-S son cantidades vectoriales complejas que representan el radio de dos señales de RF. Los parámetros-S tienen una magnitud y fase o en forma Cartesiana, términos reales e
imaginarios. Los parámetros-S se expresan como S xy donde X representa el puerto de salida DUT medido y Y denota el puerto de entrada DUT estimulado por la señal de RF incidente. La Figura
4 muestra un dispositivo simple de dos puertos, como un filtro de RF, atenuador o amplificador.




                                                                                                    2/10                                                                                      www.ni.com
Figura 4. Un Dispositivo Simple de Dos Puertos Denominado con Parámetros-S

S11 es definido como el radio de la energía reflejada en el puerto uno a la señal incidente colocada en el puerto uno. S 21 es definido como el radio de la energía transmitida a través del DUT
presente en el puerto dos a la señal incidente colocada en el puerto uno. Estas dos cantidades, S 11 and S21, son referidas como parámetros-S ya que la señal incidente se origina desde la fuente
de RF en el puerto uno. Con la fuente incidente en el puerto dos, S 22 se vuelve el radio de energía reflejado por el puerto dos, dividido por la energía de la fuente incidente en el puerto dos y S 12
es el radio de la energía transmitida a través del DUT presente en el puerto uno a la señal incidente colocada en el puerto dos. Existen parámetros-S opuestos.

Puede ampliar este concepto con parámetros-S de múltiples puertos o puertos N. Por ejemplo, distribuidores de RF, separadores de energía y conectores son todos dispositivos de tres puertos.
Puede medir y calcular parámetros-S como S 13, S32, and S33 en una forma similar a los dispositivos de dos puertos. S 13, S32, and S33 parámetros-S con números iguales describe señales
reflejadas, mientras S12, S32, S21, and S13, parámetros-S con números desiguales, describen señales de transmisión. Además, el número total de los parámetros-S requeridos para describir
completamente las características de RF de un dispositivo es proporcionado por el número de puertos de dispositivo cuadrados.

Los parámetros-S que describe la transmisión, como S 21, son análogos a otros términos familiares incluyendo ganancia, pérdida de inserción o atenuación. Los parámetros-S que describen la
reflexión, como S11, corresponden a la razón de onda de voltaje permanente (VSWR), pérdida de retorno o coeficiente de reflexión. Los parámetros-S también tienen otras ventajas. Son
ampliamente usados en medidas modernas de RF. Son traducidos fácilmente en parámetros H, Z u otros parámetros. Puede escalonar los parámetros-S para múltiples dispositivos para producir
un resultado complejo. Más importante, los parámetros-S son radios. Como resultado, no necesita establecer de forma precisa la fuente de alimentación incidente a un valor absoluto. Cualquier
desfase en la entrada es reflejado en la respuesta DUT y cancelado cuando el radio de las señales incidentes transmitidas o reflejadas es calculado.


Arquitecturas del Analizador de Red

Los analizadores de red están disponibles como instrumentos escalares (únicamente magnitud) y vectoriales (magnitud y fase). Los instrumentos escalares fueron alguna vez usados por su
simplicidad y bajo costo. Los instrumentos vectoriales ofrecen una mejor corrección de error y una habilidad más compleja de medidas. Con los avances en la tecnología, integración, potencia de
cómputo y reducción de costos, los analizadores de red vectorial son cada vez más comunes.

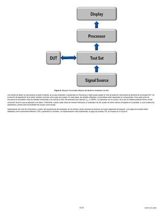
Los analizadores de red tienen cuatro bloques funcionales básicos, como se muestra en la Figura 5.




                                                                                                  3/10                                                                                    www.ni.com
Figura 5. Bloques Funcionales Básicos del Moderno Analizador de Red

Una fuente de señal, la cual produce la señal incidente, es ya sea arrastrado o escalonado en frecuencia y usted puede ajustar el nivel de potencia. Esta fuente se alimenta de la entrada DUT vía
la sección de separación de la señal, también conocido como juego de pruebas. En esta etapa, las señales reflejadas y transmitidas están separadas en componentes. Para cada punto de
frecuencia el procesador mide las señales individuales y los calcula el valor del parámetro (por ejemplo S 21 o VSWR). La calibración por el usuario, de la que se hablará posteriormente, brinda
corrección de error que es aplicada a los datos. Finalmente, cuando usted utiliza de manera interactiva un analizador de red, puede ver estos valores corregidos en la pantalla, la cual muestra los
parámetros y ofrece otra funcionalidad del usuario como escala.

Dependiendo del nivel de rendimiento y costos, las arquitecturas del analizador de red ofrecen varias maneras de alcanzar los cuatro diagramas de bloques. Los juegos de pruebas están
diseñados como transmisión/reflexión (T/R) o parámetro-S completo. La implementación más fundamental, el juego de pruebas T/R, se muestra en la Figura 6.




                                                                                                4/10                                                                                   www.ni.com
Figura 6. Arquitectura de Juego de Pruebas T/R del Analizador de Red

La arquitectura T/R incluye una fuente estable que alimenta una señal de onda sinusoidal a una frecuencia o potencia dada. Un receptor de referencia, R, conectado con un separador de energía
o conector direccional, mide la magnitud y fase de la señal incidente. La señal incidente saca al analizador de red por el puerto uno y entra por la entrada DUT. El conector direccional del receptor
A mide (en magnitud y fase) cualquier señal reflejada al puerto uno. Con sus funciones similares, puede usar ya sea conectores direccionales o puentes resistentes para separar señales, de
acuerdo al rendimiento, rango de frecuencia y requerimientos de costo. La señal transmitida a través del DUT entra al puerto dos del analizador de red, donde el receptor B mide magnitud y fase
de la señal.

Los receptores tienen diferentes arquitecturas, dependiendo de las características deseadas. Se pueden interpretar como receptores de banda estrecha con un bajo convertidor, filtro de banda
ancha IF y detector vectorial, similar a un analizador de señal vectorial. Producen componentes de señal imaginarios y reales desde el cual la magnitud y la fase pueden ser derivadas. Además,
todos los receptores comparten la misma referencia de fase con la fuente, permitiéndole medir su fase con respecto a la señal de fuente incidente.

Las arquitecturas T/R son efectivas, simples y ofrecen buen rendimiento. Miden únicamente en una dirección, por ejemplo S 11 and S21. Para medir los parámetros inversos, necesita desconectar
y revertir el DUT o confiar en la conmutación externa. Ya que no puede conectar la fuente (señal incidente) al puerto dos, la conexión de error en el puerto dos es limitada. Si los requerimientos de
su proyecto son compatibles con el rendimiento de una arquitectura T/R, son una elección adecuada y rentable.

En la arquitectura de parámetro-S, mostrada en la Figura 7, hay un conmutador embebido en la trayectoria de la señal después del conector del receptor de referencia.




                                                                                                5/10                                                                                    www.ni.com
Figura 7. Un Analizador de Red Completo de Parámetro-S

Con el interruptor en la posición del puerto uno, el analizador mide parámetros progresivos y en la posición del parámetro dos, mide los parámetros regresivos sin la necesidad de desconectar o
invertir el DUT. El receptor B en el conector direccional del puerto dos mide los parámetros de transmisión progresiva y los parámetros de reflexión regresiva. El receptor A mide los parámetros de
reflexión progresiva y los parámetros de transmisión regresiva.

El conmutador está adentro de la trayectoria de medida del analizador de red para que la calibración del usuario cuente la incertidumbre del conmutador. Sin embargo, puede haber pequeñas
diferencias en las dos posiciones del conmutador. Además, los contactos del conmutador se pueden gastar con el tiempo, requiriendo calibración del usuario con mayor frecuencia. Para resolver
esto, puede mover el conmutador a la salida de fuente y usar los receptores de referencia, R 1 and R2, para las trayectorias progresivas y regresivas respectivamente, como se muestra en la
Figura 8.




                                                                                               6/10                                                                                   www.ni.com
Figura 8. Un Analizador de Red Completo de Parámetro-S con Receptores de Doble Referencia

Las arquitecturas fundamentales del analizador de red son generalmente implementadas en el juego de pruebas cuando ocurre separación de señal. Una vez que el analizador mide la magnitud y
la fase para señal incidente (receptor de referencia R) y las señales medidas y reflejadas (receptores A y B), calcula los cuatro valores del parámetro-S, como se muestra en la Figura 9.




                                                                 Figura 9. Cuatro Parámetros en una Red Completa de Dos Puertos

Al seleccionar la arquitectura adecuada del analizador de red, debe considerar la aplicación, el rendimiento, la precisión requerida y los costos junto con otros factores.


Error e Incertidumbre

Comprender las fuentes de incertidumbre en un analizador de red vectorial le ayuda a desarrollar un enfoque de calibración del usuario de sonido. Al ver la arquitectura de un analizador de red
completo de dos puertos, como se muestra en la Figura 10, comienza con la dirección progresiva.


                                                                                                 7/10                                                                                www.ni.com
Figura 10. Fuentes de Incertidumbre del Analizador de Red Completo de Dos Puertos

La primera incertidumbre es la pérdida señal transmitida y reflejada a través de frecuencia o registro progresivo o regresivo, respectivamente. Después es la diferencia entre la impedancia de
entrada DUT y el analizador de red o impedancia del sistema. El mismo concepto aplica para la impedancia de salida DUT. Estos son la similitud de fuente y la similitud de carga, respectivamente.

La eficiencia de los conectores direccionales usados para la separación de señal también debe considerarse. Un conector direccional ideal produce una señal de salida en el brazo acoplado que
es proporcional a la señal medida que viaja en una dirección del brazo principal, y no se produce salida para una señal que viaja en la dirección opuesta. La diferencia entre la señal salida del
conector (brazo acoplado) y la señal de salida medida (brazo de paso) es el factor de acoplamiento. Los valores de 10 a 30 dB son comunes, lo cual significa que la potencia de RF de salida del
conector es de 10 a 30 dB menor que la señal de entrada que pasa a través del brazo de paso en la dirección adecuada.

Un conector direccional no debe producir salida para una señal que viaja en la dirección opuesta. Sin embargo, este es un caso raro. Aunque es pequeña, una señal que viaja en la dirección
opuesta a través de un conector del mundo real produce una respuesta no deseada a la salida del conector. Esta señal no deseada es definida como fuga del conector. La diferencia entre el
factor de acoplamiento y la fuga del conector es conocida como direccionalidad del conector.

El término final es aislamiento. Una cantidad pequeña de señal incidente es radiada o conducida desde el puerto uno y es detectada en el receptor del puerto dos. En los analizadores de red
modernos, esta fuga no deseada generalmente es pequeña. Generalmente hablando, no impacta a la medida a menos que el DUT tenga altas pérdidas. Contabilizar el aislamiento durante la
calibración es opcional, aunque es recomendado en varios analizadores de red vectorial.

Las fuentes de incertidumbre en la dirección progresiva de un analizador de red completo de dos puertos incluyen rastreo de transmisión y reflexión; similitud de carga y fuente; direccionalidad y
aislamiento. Estos términos progresivos, combinados con los seis términos parecidos en la dirección regresiva, hacen un total de 12 términos de error. La calibración del usuario necesita contar
de manera adecuada estos 12 términos para que los factores de corrección adecuados puedan ser aplicados a los datos medidos. Esta corrección es un principal contribuyente a la notable
precisión de los analizadores de red vectorial.


Calibración

La calibración de instrumentos de RF generalmente involucra regresar periódicamente un instrumento a un laboratorio de calibración certificado para asegurarse que está operando conforme a las
especificaciones del fabricante. El laboratorio también documenta el rendimiento del instrumento en una agencia de normalización como el National Institute of Standards and Technology (NIST).

Los analizadores de red no son la excepción. También requieren una calibración periódica en un laboratorio certificado. Además, para lograr alta precisión, se realiza una calibración de usuario
con mayor frecuencia. Esto se logra con un juego de estándares de calibración desde un juego de calibración de analizador de red o estándares definidos o fabricados por el usuario. Al comparar
los valores conocidos, almacenados en el analizador de red, contra los valores medidos de los estándares de calibración, se crea un juego de factores de corrección. Estos son aplicados a los
datos durante las medidas de calibración posterior para compensar las fuentes de error de las que se habló en la sección anterior.

Varios factores determinan qué tan seguido se realiza una calibración del usuario. Factores que debe considerar incluyen la precisión de medida requerida, condiciones ambientales y la
repetitividad de la conexión DUT. Generalmente, los analizadores de red necesitan calibración del usuario cada varias horas cada varios días. Debe usar los estándares de verificación,
identificación de las fuentes de incertidumbre de medidas y su experiencia personal para determinar con qué frecuencia se debe calibrar. El resto de este documento utiliza el término calibración

                                                                                                8/10                                                                                   www.ni.com
para describir la calibración del usuario, no se confunda con la calibración de fábrica certificada que se recomienda cada año.

Tres familias de calibración son usadas comúnmente en la calibración del analizador de red:

1.   Short, open, load, through (SOLT)

2.   Through, reflect, line (TRL)

3.   Calibración automática usando un módulo externo de calibración automática

Cada familia de calibración tiene una variedad de implementaciones. ¿Qué método utilizar dependiendo del DUT, sistema de pruebas y requerimientos de medida?. Ya que SOLT es usado
ampliamente, lo usamos para ilustrar las variaciones en una familia de calibración.

SOLT requiere estándares de calibración corta, abierta y de carga en la impedancia de calibración característica (y DUT). Las valores estándares exactos, determinados por sus dimensiones
mecánicas, son cargados en el analizador de red antes de la calibración. En cualquier lugar que sujete los estándares de calibración (el puerto del analizador de red, la punta de un cable o dentro
de un equipo de pruebas) es donde la medida comienza y termina. Este es el plano de referencia o plano de medida.

Además, usted solamente realiza una conexión de paso con una conexión insertable. Por ejemplo, una conexión de cable macho a hembra, u otra conexión que no requiere adaptadores externos
o dispositivos, para completar la conexión de paso durante la calibración SOLT. Al insertar cualquier componente durante la calibración y no usarlo en la medida de la calibración posterior da
como resultado un error de medida.

Si no puede realizar una conexión de paso, se dice que no es insertable. Hay varios métodos para manejar dispositivos no insertables. El más simple, es usar un juego de adaptadores de fase
igual (incluido en la mayoría de los juegos de calibración) junto con cortos, abiertos y cargas de cada sexo. Use un adaptador para completar la conexión de paso durante la calibración y cámbielo
por un adaptador adecuado para la conexión DUT durante las medidas de calibración posterior.

Otra calibración en la familia SOLT incluye la calibración de respuesta. Es rápida, pero no más precisa que eliminar la pérdida de trayectoria a través de frecuencia. Solamente es responsable de
los términos de registro progresivo o regresivo en el modelo de error de 12 términos. Puede realizar una calibración del puerto uno al colocar un corto, abierto y carga en el puerto uno durante la
calibración. Esto ahorra algo de tiempo si requiere solamente de una medida del puerto uno como la pérdida de retorno de una antena. Una calibración mejorada del puerto uno realiza una
calibración completa del puerto uno y utiliza la conexión de paso para medir el puerto dos. Esto es común en la arquitectita T/R, donde ninguna fuente está presente en el puerto dos. Finalmente,
existe la calibración SOLT completa del puerto dos, donde usted coloca cortos, abiertos y cargas en ambos puertos, como lo determina la rutina de calibración. La calibración completa del puerto
dos concluye con la conexión de paso. La Figura 11 resume estas calibraciones comunes de la familia SOLT.




                                                                              Figura 11. Calibraciones SOLT Comunes

Las calibraciones SOLT y TRL tienen variaciones. Generalmente usted usará la calibración TRL donde los conectores no son prácticos, como pruebas o si el DUT está dentro del equipo. Ya que
TRL no requiere una carga, es implementada más fácilmente en estas situaciones.

Las unidades de calibración automática son un enfoque prácticamente nuevo que ha ganado popularidad por su velocidad, repetitividad y facilidad de uso. Además, eliminan la mayoría de la
interacción humana, reduciendo enormemente la posibilidad de errores durante la calibración. Estas unidades por lo general contienen un componente electrónico, como diodo, terminación u otro
estándar con una descripción eléctrica detallada correspondiente y codificada en un EEPROM. Cuando es conectada al analizador de red, la unidad calibración automática se establece a
diferentes estados. Los estados medidos durante la calibración son comparados con los estados correspondientes dentro del EEPROM para derivar los valores de corrección.

Sin importar el tipo de método de calibración que escoja, debe evitar fuentes aleatorias de error. Reducir el ancho de banda IF y usar promedios reduce el ruido y proporciona mejores resultados.
Componentes de calidad, prácticas adecuadas de medidas y un amplio conocimiento del proceso de calibración y los instrumentos son igualmente importantes al calibrar analizadores de red.


Requisitos del Proceso

Al realizar medidas precisas con analizadores de red, necesita comprender e implementar correctamente cada paso en el proceso para mejores resultados. Use componentes de calidad y
prácticas de medida de sonido. Considere las conexiones de RF entre un analizador de red bien calibrado con corrección aplicada y un DUT de alto rendimiento que requiere medidas precisas:

 ¿Los cables, adaptadores y otros componentes son de alta calidad?
 ¿Los ha limpiado adecuadamente?
 ¿Ha usado torsión apropiada?

El mejor analizador de red no es efectivo si la calidad de la conexión de RF al DUT no está a la par con la precisión del sistema requerida.

Es útil desarrollar un proceso cuando se usa analizadores de red. Un proceso refuerza las buenas prácticas y ayuda a mejorar los resultados. A continuación está una estructura ejemplo para usar


                                                                                                9/10                                                                                   www.ni.com
un analizador de red.

Prepare

 Caliente el analizador de red y DUT
 Limpie, inspeccione y calibre todos los conectores
 Seleccione un enfoque para manejar una conexión no insertable si usa calibración SOLT
 Conecte cables y adaptadores al analizador

Práctica

 Programe el analizador de red
 Determine parámetros de fuente, incluyendo frecuencias, potencia, factor de velocidad y ancho de banda IF
 Conecte el DUT para verificar la instalación. cables, adaptadores y operación
 Seleccione el parámetro(s)-S a medir y escoja el formato de visualización
 Determine medidas especiales, como extensiones de plano de referencia, si aplican
 Observe la respuesta
 Elimine el DUT

Calibre

 Escoja el juego de calibración adecuado o las definiciones de estándares de calibración de entrada
 Establezca el ancho de banda IF y realice promedios para disminuir el ruido durante la calibración
 Calibre manualmente o utilice calibración automática
 Verifique la calidad de calibración usando un estándar de verificación conocido
 Guarde el estado del instrumento y calibración

Realice

 Conecte el DUT
 Aplique corrección adecuada desde el paso calibrar
 Mida y guarde los parámetros DUT

Varias Aplicaciones, Un Instrumento

Cuando son usados adecuadamente, los analizadores de red son algunos de los instrumentos de RF más precisos, capaces de precisiones típicas de ± 0.1 dB y ± 0.1 grados. Realizan medidas
de RF precisas y repetitivas. Los analizadores modernos ofrecen configuraciones y habilidades de medida tan extensas como el rango de aplicaciones que cubren. Seleccionar el instrumento
apropiado, calibración y características, al igual que usar prácticas de medida de RF de sonido, optimiza sus resultados de analizador de red.


Recursos Adicionales:

Vea la serie de seminarios Web sobre análisis de red vectorial

Vea especificaciones y precios del NI PXIe-5632

Aprenda sobre prácticas recomendadas para aprovechar al máximo sus instrumentos de RF




Legal
Este tutorial (este "tutorial") fue desarrollado por National Instruments (“NI”). Aunque el soporte técnico para este tutorial sea proporcionado por National instruments, el contenido de este tutorial
puede no estar completamente verificado y probado y NI no garantiza su calidad, ni que NI continuará proporcionando soporte a este contenido en cada nueva revisión de productos y
controladores relacionados. ESTE TUTORIAL ES PROPORCIONADO "COMO ES" SIN GARANTÍA DE NINGUN TIPO Y SUJETO A CIERTAS RESTRICCIONES QUE SE EXPONEN EN LOS
TÉRMINOS DE USO EN NI.COM (http://ni.com/legal/termsofuse/unitedstates/us/).




                                                                                                  10/10                                                                                     www.ni.com

Ni tutorial-11640-es analizador de redes

  • 1.
    Tipo de Documento:Tutorial Soportado por NI: Sí Fecha de Publicación: dic 17, 2012 Fundamentos del Análisis de Red Contenido 1. Una Clase Única de Instrumentos 2. Evolución del Analizador de Red 3. Principios de Análisis de Red 4. Medidas del Analizador de Red 5. Arquitecturas del Analizador de Red 6. Error e Incertidumbre 7. Calibración 8. Requisitos del Proceso 9. Varias Aplicaciones, Un Instrumento 10. Recursos Adicionales: Una Clase Única de Instrumentos Los analizadores de red son instrumentos potentes que, cuando se usan apropiadamente, proporcionan precisión incomparable. Indispensables en una amplia variedad de aplicaciones e industrias, los analizadores de red son particularmente útiles al medir características lineales de componentes de radio frecuencia (RF) y dispositivos. Usted también puede usar los modernos analizadores de red en aplicaciones más específicas, como integridad de señales y medidas de materiales. Con la introducción del NI PXIe-5632, usted puede incluir análisis de red en la validación del diseño y las líneas de producción sin el alto costo o el tamaño grande de los analizadores de red tradicionales. Evolución del Analizador de Red Puede usar un analizador de red vectorial, como el NI PXIe-5632 que se muestra en la Figura 1, para medir la magnitud, fase e impedancia del dispositivo. Ya que un analizador de red es un sistema cerrado de estímulo-respuesta, usted puede medir características de RF con precisión excepcional. Comprender los principios básicos del analizador en red es clave para aprovechar al máximo sus beneficios. Figura 1. El Analizador de Red Vectorial NI PXIe-5632 En la última década, los analizadores de red vectorial han incrementado su popularidad en comparación con los analizadores de red escalar, gracias a sus bajos costos y técnicas eficientes de fabricación. Aunque la teoría del análisis de red ha existido por décadas, el moderno analizador de laboratorio autónomo tiene sus orígenes a principios de 1980. Antes de eso, los analizadores de red eran colecciones grandes y complejas de instrumentos y componentes externos con habilidades limitadas. La introducción del NI PXIe-5632 marca otro acontecimiento en la evolución, brindando análisis de red vectorial a la flexible plataforma PXI de instrumentos modulares definida por software. La habilidad para medir con precisión parámetros de magnitud y fase resuelve la necesidad de prácticas excepcionales de medida para asegurar que errores significativos no entren en la medida. Mientras un pequeño error puede ser insignificante en comparación con la incertidumbre de las medidas de algunos instrumentos de RF, puede volverse considerable con un instrumento preciso como un analizador en red. Principios de Análisis de Red La red es un término generalmente usado que tiene varias definiciones modernas. Con respecto al análisis en red, una red es un grupo de componentes eléctricos interconectados. Una función que realiza un analizador de red es cuantificar la adaptación de impedancias entre dos componentes de RF para maximizar el ahorro de potencia y la integridad de la señal. Cada vez que una señal de RF deja un componente y entra a otro, las porciones de la señal son reflejadas y transmitidas. Considere la analogía que se muestra en la Figura 2. La luz de una fuente dirige una señal incidente a un dispositivo óptico, como un lente. El lente es análogo a una red eléctrica. En cuanto la luz llega al lente, dependiendo de las propiedades del lente, una parte de la luz es reflejada de regreso a la fuente y la otra parte es transmitida. La conservación de energía requiere que la suma de la señal reflejada y transmitida sea igual a la fuente o señal incidente. Este ejemplo ignora cualquier pérdida para calentar, lo cual a menudo es despreciable. 1/10 www.ni.com
  • 2.
    Figura 2. Unaanalogía que utiliza una luz demuestra un principio básico de análisis de red. Podemos definir un coeficiente de reflexión (Γ), una cantidad de vector con magnitud y fase, conforme el radio de la luz reflejada al total de la luz (incidente). De modo semejante, el coeficiente de transmisión (T) es el radio de vector de la luz transmitida a la luz incidente. Estas dos cantidades se muestran en la Figura 3. Figura 3. Coeficientes de Transmisión (T) y Reflexión (Γ) Al usar el radio de la luz reflejada o transmitida a la luz incidente, puede obtener más rendimiento del dispositivo bajo prueba (DUT). Pensando en la analogía de la luz, si el DUT fuera un espejo, desearía alta reflectividad. Si el DUT fuera un lente de cámara, desearía que fuera altamente transmisible. Los lentes de sol pueden tener ambas cualidades, de reflexión y de transmisión. Se pueden realizar medidas prácticas similares en redes eléctricas. Un analizador de red genera una señal de onda sinusoidal, generalmente a través de un rango de frecuencias. El DUT responde con la señal incidente que ha sido transmitida a través del DUT y reflejada desde él. La cantidad de señal transmitida y reflejada generalmente cambia con frecuencia. La respuesta del DUT a la señal incidente es el resultado de las propiedades del DUT, así como cualquier discontinuidad en la impedancia característica del sistema. Por ejemplo, un filtro pasobanda es altamente reflectivo fuera de banda, pero altamente transmisible en banda. Si el DUT es ligeramente fuera de la impedancia característica dando como resultado un desfase de impedancia, el DUT puede generar respuestas adicionales no deseadas. La meta es desarrollar una metodología de instrumentación que mida con precisión la respuesta del DUT y disminuir o eliminar incertidumbres. Medidas del Analizador de Red El coeficiente de reflexión (Γ) y el coeficiente de transmisión (T) son el radio de señal reflejado dividido por la señal incidente o la señal transmitida dividida por la señal incidente, respectivamente. Estas dos cantidades se muestran en la Figura 3. El moderno análisis de red amplía esta idea con parámetros de dispersión o parámetros-S. Los parámetros-S son cantidades vectoriales complejas que representan el radio de dos señales de RF. Los parámetros-S tienen una magnitud y fase o en forma Cartesiana, términos reales e imaginarios. Los parámetros-S se expresan como S xy donde X representa el puerto de salida DUT medido y Y denota el puerto de entrada DUT estimulado por la señal de RF incidente. La Figura 4 muestra un dispositivo simple de dos puertos, como un filtro de RF, atenuador o amplificador. 2/10 www.ni.com
  • 3.
    Figura 4. UnDispositivo Simple de Dos Puertos Denominado con Parámetros-S S11 es definido como el radio de la energía reflejada en el puerto uno a la señal incidente colocada en el puerto uno. S 21 es definido como el radio de la energía transmitida a través del DUT presente en el puerto dos a la señal incidente colocada en el puerto uno. Estas dos cantidades, S 11 and S21, son referidas como parámetros-S ya que la señal incidente se origina desde la fuente de RF en el puerto uno. Con la fuente incidente en el puerto dos, S 22 se vuelve el radio de energía reflejado por el puerto dos, dividido por la energía de la fuente incidente en el puerto dos y S 12 es el radio de la energía transmitida a través del DUT presente en el puerto uno a la señal incidente colocada en el puerto dos. Existen parámetros-S opuestos. Puede ampliar este concepto con parámetros-S de múltiples puertos o puertos N. Por ejemplo, distribuidores de RF, separadores de energía y conectores son todos dispositivos de tres puertos. Puede medir y calcular parámetros-S como S 13, S32, and S33 en una forma similar a los dispositivos de dos puertos. S 13, S32, and S33 parámetros-S con números iguales describe señales reflejadas, mientras S12, S32, S21, and S13, parámetros-S con números desiguales, describen señales de transmisión. Además, el número total de los parámetros-S requeridos para describir completamente las características de RF de un dispositivo es proporcionado por el número de puertos de dispositivo cuadrados. Los parámetros-S que describe la transmisión, como S 21, son análogos a otros términos familiares incluyendo ganancia, pérdida de inserción o atenuación. Los parámetros-S que describen la reflexión, como S11, corresponden a la razón de onda de voltaje permanente (VSWR), pérdida de retorno o coeficiente de reflexión. Los parámetros-S también tienen otras ventajas. Son ampliamente usados en medidas modernas de RF. Son traducidos fácilmente en parámetros H, Z u otros parámetros. Puede escalonar los parámetros-S para múltiples dispositivos para producir un resultado complejo. Más importante, los parámetros-S son radios. Como resultado, no necesita establecer de forma precisa la fuente de alimentación incidente a un valor absoluto. Cualquier desfase en la entrada es reflejado en la respuesta DUT y cancelado cuando el radio de las señales incidentes transmitidas o reflejadas es calculado. Arquitecturas del Analizador de Red Los analizadores de red están disponibles como instrumentos escalares (únicamente magnitud) y vectoriales (magnitud y fase). Los instrumentos escalares fueron alguna vez usados por su simplicidad y bajo costo. Los instrumentos vectoriales ofrecen una mejor corrección de error y una habilidad más compleja de medidas. Con los avances en la tecnología, integración, potencia de cómputo y reducción de costos, los analizadores de red vectorial son cada vez más comunes. Los analizadores de red tienen cuatro bloques funcionales básicos, como se muestra en la Figura 5. 3/10 www.ni.com
  • 4.
    Figura 5. BloquesFuncionales Básicos del Moderno Analizador de Red Una fuente de señal, la cual produce la señal incidente, es ya sea arrastrado o escalonado en frecuencia y usted puede ajustar el nivel de potencia. Esta fuente se alimenta de la entrada DUT vía la sección de separación de la señal, también conocido como juego de pruebas. En esta etapa, las señales reflejadas y transmitidas están separadas en componentes. Para cada punto de frecuencia el procesador mide las señales individuales y los calcula el valor del parámetro (por ejemplo S 21 o VSWR). La calibración por el usuario, de la que se hablará posteriormente, brinda corrección de error que es aplicada a los datos. Finalmente, cuando usted utiliza de manera interactiva un analizador de red, puede ver estos valores corregidos en la pantalla, la cual muestra los parámetros y ofrece otra funcionalidad del usuario como escala. Dependiendo del nivel de rendimiento y costos, las arquitecturas del analizador de red ofrecen varias maneras de alcanzar los cuatro diagramas de bloques. Los juegos de pruebas están diseñados como transmisión/reflexión (T/R) o parámetro-S completo. La implementación más fundamental, el juego de pruebas T/R, se muestra en la Figura 6. 4/10 www.ni.com
  • 5.
    Figura 6. Arquitecturade Juego de Pruebas T/R del Analizador de Red La arquitectura T/R incluye una fuente estable que alimenta una señal de onda sinusoidal a una frecuencia o potencia dada. Un receptor de referencia, R, conectado con un separador de energía o conector direccional, mide la magnitud y fase de la señal incidente. La señal incidente saca al analizador de red por el puerto uno y entra por la entrada DUT. El conector direccional del receptor A mide (en magnitud y fase) cualquier señal reflejada al puerto uno. Con sus funciones similares, puede usar ya sea conectores direccionales o puentes resistentes para separar señales, de acuerdo al rendimiento, rango de frecuencia y requerimientos de costo. La señal transmitida a través del DUT entra al puerto dos del analizador de red, donde el receptor B mide magnitud y fase de la señal. Los receptores tienen diferentes arquitecturas, dependiendo de las características deseadas. Se pueden interpretar como receptores de banda estrecha con un bajo convertidor, filtro de banda ancha IF y detector vectorial, similar a un analizador de señal vectorial. Producen componentes de señal imaginarios y reales desde el cual la magnitud y la fase pueden ser derivadas. Además, todos los receptores comparten la misma referencia de fase con la fuente, permitiéndole medir su fase con respecto a la señal de fuente incidente. Las arquitecturas T/R son efectivas, simples y ofrecen buen rendimiento. Miden únicamente en una dirección, por ejemplo S 11 and S21. Para medir los parámetros inversos, necesita desconectar y revertir el DUT o confiar en la conmutación externa. Ya que no puede conectar la fuente (señal incidente) al puerto dos, la conexión de error en el puerto dos es limitada. Si los requerimientos de su proyecto son compatibles con el rendimiento de una arquitectura T/R, son una elección adecuada y rentable. En la arquitectura de parámetro-S, mostrada en la Figura 7, hay un conmutador embebido en la trayectoria de la señal después del conector del receptor de referencia. 5/10 www.ni.com
  • 6.
    Figura 7. UnAnalizador de Red Completo de Parámetro-S Con el interruptor en la posición del puerto uno, el analizador mide parámetros progresivos y en la posición del parámetro dos, mide los parámetros regresivos sin la necesidad de desconectar o invertir el DUT. El receptor B en el conector direccional del puerto dos mide los parámetros de transmisión progresiva y los parámetros de reflexión regresiva. El receptor A mide los parámetros de reflexión progresiva y los parámetros de transmisión regresiva. El conmutador está adentro de la trayectoria de medida del analizador de red para que la calibración del usuario cuente la incertidumbre del conmutador. Sin embargo, puede haber pequeñas diferencias en las dos posiciones del conmutador. Además, los contactos del conmutador se pueden gastar con el tiempo, requiriendo calibración del usuario con mayor frecuencia. Para resolver esto, puede mover el conmutador a la salida de fuente y usar los receptores de referencia, R 1 and R2, para las trayectorias progresivas y regresivas respectivamente, como se muestra en la Figura 8. 6/10 www.ni.com
  • 7.
    Figura 8. UnAnalizador de Red Completo de Parámetro-S con Receptores de Doble Referencia Las arquitecturas fundamentales del analizador de red son generalmente implementadas en el juego de pruebas cuando ocurre separación de señal. Una vez que el analizador mide la magnitud y la fase para señal incidente (receptor de referencia R) y las señales medidas y reflejadas (receptores A y B), calcula los cuatro valores del parámetro-S, como se muestra en la Figura 9. Figura 9. Cuatro Parámetros en una Red Completa de Dos Puertos Al seleccionar la arquitectura adecuada del analizador de red, debe considerar la aplicación, el rendimiento, la precisión requerida y los costos junto con otros factores. Error e Incertidumbre Comprender las fuentes de incertidumbre en un analizador de red vectorial le ayuda a desarrollar un enfoque de calibración del usuario de sonido. Al ver la arquitectura de un analizador de red completo de dos puertos, como se muestra en la Figura 10, comienza con la dirección progresiva. 7/10 www.ni.com
  • 8.
    Figura 10. Fuentesde Incertidumbre del Analizador de Red Completo de Dos Puertos La primera incertidumbre es la pérdida señal transmitida y reflejada a través de frecuencia o registro progresivo o regresivo, respectivamente. Después es la diferencia entre la impedancia de entrada DUT y el analizador de red o impedancia del sistema. El mismo concepto aplica para la impedancia de salida DUT. Estos son la similitud de fuente y la similitud de carga, respectivamente. La eficiencia de los conectores direccionales usados para la separación de señal también debe considerarse. Un conector direccional ideal produce una señal de salida en el brazo acoplado que es proporcional a la señal medida que viaja en una dirección del brazo principal, y no se produce salida para una señal que viaja en la dirección opuesta. La diferencia entre la señal salida del conector (brazo acoplado) y la señal de salida medida (brazo de paso) es el factor de acoplamiento. Los valores de 10 a 30 dB son comunes, lo cual significa que la potencia de RF de salida del conector es de 10 a 30 dB menor que la señal de entrada que pasa a través del brazo de paso en la dirección adecuada. Un conector direccional no debe producir salida para una señal que viaja en la dirección opuesta. Sin embargo, este es un caso raro. Aunque es pequeña, una señal que viaja en la dirección opuesta a través de un conector del mundo real produce una respuesta no deseada a la salida del conector. Esta señal no deseada es definida como fuga del conector. La diferencia entre el factor de acoplamiento y la fuga del conector es conocida como direccionalidad del conector. El término final es aislamiento. Una cantidad pequeña de señal incidente es radiada o conducida desde el puerto uno y es detectada en el receptor del puerto dos. En los analizadores de red modernos, esta fuga no deseada generalmente es pequeña. Generalmente hablando, no impacta a la medida a menos que el DUT tenga altas pérdidas. Contabilizar el aislamiento durante la calibración es opcional, aunque es recomendado en varios analizadores de red vectorial. Las fuentes de incertidumbre en la dirección progresiva de un analizador de red completo de dos puertos incluyen rastreo de transmisión y reflexión; similitud de carga y fuente; direccionalidad y aislamiento. Estos términos progresivos, combinados con los seis términos parecidos en la dirección regresiva, hacen un total de 12 términos de error. La calibración del usuario necesita contar de manera adecuada estos 12 términos para que los factores de corrección adecuados puedan ser aplicados a los datos medidos. Esta corrección es un principal contribuyente a la notable precisión de los analizadores de red vectorial. Calibración La calibración de instrumentos de RF generalmente involucra regresar periódicamente un instrumento a un laboratorio de calibración certificado para asegurarse que está operando conforme a las especificaciones del fabricante. El laboratorio también documenta el rendimiento del instrumento en una agencia de normalización como el National Institute of Standards and Technology (NIST). Los analizadores de red no son la excepción. También requieren una calibración periódica en un laboratorio certificado. Además, para lograr alta precisión, se realiza una calibración de usuario con mayor frecuencia. Esto se logra con un juego de estándares de calibración desde un juego de calibración de analizador de red o estándares definidos o fabricados por el usuario. Al comparar los valores conocidos, almacenados en el analizador de red, contra los valores medidos de los estándares de calibración, se crea un juego de factores de corrección. Estos son aplicados a los datos durante las medidas de calibración posterior para compensar las fuentes de error de las que se habló en la sección anterior. Varios factores determinan qué tan seguido se realiza una calibración del usuario. Factores que debe considerar incluyen la precisión de medida requerida, condiciones ambientales y la repetitividad de la conexión DUT. Generalmente, los analizadores de red necesitan calibración del usuario cada varias horas cada varios días. Debe usar los estándares de verificación, identificación de las fuentes de incertidumbre de medidas y su experiencia personal para determinar con qué frecuencia se debe calibrar. El resto de este documento utiliza el término calibración 8/10 www.ni.com
  • 9.
    para describir lacalibración del usuario, no se confunda con la calibración de fábrica certificada que se recomienda cada año. Tres familias de calibración son usadas comúnmente en la calibración del analizador de red: 1. Short, open, load, through (SOLT) 2. Through, reflect, line (TRL) 3. Calibración automática usando un módulo externo de calibración automática Cada familia de calibración tiene una variedad de implementaciones. ¿Qué método utilizar dependiendo del DUT, sistema de pruebas y requerimientos de medida?. Ya que SOLT es usado ampliamente, lo usamos para ilustrar las variaciones en una familia de calibración. SOLT requiere estándares de calibración corta, abierta y de carga en la impedancia de calibración característica (y DUT). Las valores estándares exactos, determinados por sus dimensiones mecánicas, son cargados en el analizador de red antes de la calibración. En cualquier lugar que sujete los estándares de calibración (el puerto del analizador de red, la punta de un cable o dentro de un equipo de pruebas) es donde la medida comienza y termina. Este es el plano de referencia o plano de medida. Además, usted solamente realiza una conexión de paso con una conexión insertable. Por ejemplo, una conexión de cable macho a hembra, u otra conexión que no requiere adaptadores externos o dispositivos, para completar la conexión de paso durante la calibración SOLT. Al insertar cualquier componente durante la calibración y no usarlo en la medida de la calibración posterior da como resultado un error de medida. Si no puede realizar una conexión de paso, se dice que no es insertable. Hay varios métodos para manejar dispositivos no insertables. El más simple, es usar un juego de adaptadores de fase igual (incluido en la mayoría de los juegos de calibración) junto con cortos, abiertos y cargas de cada sexo. Use un adaptador para completar la conexión de paso durante la calibración y cámbielo por un adaptador adecuado para la conexión DUT durante las medidas de calibración posterior. Otra calibración en la familia SOLT incluye la calibración de respuesta. Es rápida, pero no más precisa que eliminar la pérdida de trayectoria a través de frecuencia. Solamente es responsable de los términos de registro progresivo o regresivo en el modelo de error de 12 términos. Puede realizar una calibración del puerto uno al colocar un corto, abierto y carga en el puerto uno durante la calibración. Esto ahorra algo de tiempo si requiere solamente de una medida del puerto uno como la pérdida de retorno de una antena. Una calibración mejorada del puerto uno realiza una calibración completa del puerto uno y utiliza la conexión de paso para medir el puerto dos. Esto es común en la arquitectita T/R, donde ninguna fuente está presente en el puerto dos. Finalmente, existe la calibración SOLT completa del puerto dos, donde usted coloca cortos, abiertos y cargas en ambos puertos, como lo determina la rutina de calibración. La calibración completa del puerto dos concluye con la conexión de paso. La Figura 11 resume estas calibraciones comunes de la familia SOLT. Figura 11. Calibraciones SOLT Comunes Las calibraciones SOLT y TRL tienen variaciones. Generalmente usted usará la calibración TRL donde los conectores no son prácticos, como pruebas o si el DUT está dentro del equipo. Ya que TRL no requiere una carga, es implementada más fácilmente en estas situaciones. Las unidades de calibración automática son un enfoque prácticamente nuevo que ha ganado popularidad por su velocidad, repetitividad y facilidad de uso. Además, eliminan la mayoría de la interacción humana, reduciendo enormemente la posibilidad de errores durante la calibración. Estas unidades por lo general contienen un componente electrónico, como diodo, terminación u otro estándar con una descripción eléctrica detallada correspondiente y codificada en un EEPROM. Cuando es conectada al analizador de red, la unidad calibración automática se establece a diferentes estados. Los estados medidos durante la calibración son comparados con los estados correspondientes dentro del EEPROM para derivar los valores de corrección. Sin importar el tipo de método de calibración que escoja, debe evitar fuentes aleatorias de error. Reducir el ancho de banda IF y usar promedios reduce el ruido y proporciona mejores resultados. Componentes de calidad, prácticas adecuadas de medidas y un amplio conocimiento del proceso de calibración y los instrumentos son igualmente importantes al calibrar analizadores de red. Requisitos del Proceso Al realizar medidas precisas con analizadores de red, necesita comprender e implementar correctamente cada paso en el proceso para mejores resultados. Use componentes de calidad y prácticas de medida de sonido. Considere las conexiones de RF entre un analizador de red bien calibrado con corrección aplicada y un DUT de alto rendimiento que requiere medidas precisas: ¿Los cables, adaptadores y otros componentes son de alta calidad? ¿Los ha limpiado adecuadamente? ¿Ha usado torsión apropiada? El mejor analizador de red no es efectivo si la calidad de la conexión de RF al DUT no está a la par con la precisión del sistema requerida. Es útil desarrollar un proceso cuando se usa analizadores de red. Un proceso refuerza las buenas prácticas y ayuda a mejorar los resultados. A continuación está una estructura ejemplo para usar 9/10 www.ni.com
  • 10.
    un analizador dered. Prepare Caliente el analizador de red y DUT Limpie, inspeccione y calibre todos los conectores Seleccione un enfoque para manejar una conexión no insertable si usa calibración SOLT Conecte cables y adaptadores al analizador Práctica Programe el analizador de red Determine parámetros de fuente, incluyendo frecuencias, potencia, factor de velocidad y ancho de banda IF Conecte el DUT para verificar la instalación. cables, adaptadores y operación Seleccione el parámetro(s)-S a medir y escoja el formato de visualización Determine medidas especiales, como extensiones de plano de referencia, si aplican Observe la respuesta Elimine el DUT Calibre Escoja el juego de calibración adecuado o las definiciones de estándares de calibración de entrada Establezca el ancho de banda IF y realice promedios para disminuir el ruido durante la calibración Calibre manualmente o utilice calibración automática Verifique la calidad de calibración usando un estándar de verificación conocido Guarde el estado del instrumento y calibración Realice Conecte el DUT Aplique corrección adecuada desde el paso calibrar Mida y guarde los parámetros DUT Varias Aplicaciones, Un Instrumento Cuando son usados adecuadamente, los analizadores de red son algunos de los instrumentos de RF más precisos, capaces de precisiones típicas de ± 0.1 dB y ± 0.1 grados. Realizan medidas de RF precisas y repetitivas. Los analizadores modernos ofrecen configuraciones y habilidades de medida tan extensas como el rango de aplicaciones que cubren. Seleccionar el instrumento apropiado, calibración y características, al igual que usar prácticas de medida de RF de sonido, optimiza sus resultados de analizador de red. Recursos Adicionales: Vea la serie de seminarios Web sobre análisis de red vectorial Vea especificaciones y precios del NI PXIe-5632 Aprenda sobre prácticas recomendadas para aprovechar al máximo sus instrumentos de RF Legal Este tutorial (este "tutorial") fue desarrollado por National Instruments (“NI”). Aunque el soporte técnico para este tutorial sea proporcionado por National instruments, el contenido de este tutorial puede no estar completamente verificado y probado y NI no garantiza su calidad, ni que NI continuará proporcionando soporte a este contenido en cada nueva revisión de productos y controladores relacionados. ESTE TUTORIAL ES PROPORCIONADO "COMO ES" SIN GARANTÍA DE NINGUN TIPO Y SUJETO A CIERTAS RESTRICCIONES QUE SE EXPONEN EN LOS TÉRMINOS DE USO EN NI.COM (http://ni.com/legal/termsofuse/unitedstates/us/). 10/10 www.ni.com