ORGANIZACIÓN Y SISTEMAS
Caracas, agosto 2006
Organización y Sistemas
República Bolivariana de Venezuela
Ministerio de Educación Superior
Fundación Misión Sucre
Ministro del Poder Popular para la Educación Superior
Luis Acuña
Viceministra de Políticas Académicas
Tibisay Hung
Asesor de Contenido
Prof. Tania Salazar, IUT Dr. Federico Rivero Palacio
Diseñadora Instruccional
Prof. Rosaura Torres Utrera, IUT Dr. Federico Rivero Palacio
Organización y Sistemas
UNIDADES CURRICULARES ESPECIALIZADAS
ESPECIFICACIÓN CURRICULAR
ORGANIZACIÓN Y SISTEMAS
horas
Trabajo Acompañado 3
Trabajo Independiente 3
Horas por semana 6
Total horas por trimestre 42
Organización y Sistemas
Organización y Sistemas
Competencias a desarrollar
Organización y Sistemas
Organización y Sistemas
INDICE.
Pág.
• Programa instruccional
• Introducción
Unidad I ORGANIZACIÓN Y SISTEMAS
• Origen de Organización y Sistemas
• Definición
• Naturaleza de las funciones de la unidad de Organización y Sistemas.
• Características de los análisis de Organización y Sistemas
• Perfil del analista de Organización y Sistemas
Unidad II DIAGRAMACIÓN
• Definición
• Objetivos
• Técnicas para formular diagramas
• Clasificación de los diagramas
• Características de los diagramas..
Unidad III LOS ORGANIGRAMAS
• Definición
• Objetivos
• Tipos de organigramas
• Símbolos y referencias convencionales de mayor uso en los
organigramas.
• Criterios para la elaboración de organigrama.
Unidad IV NORMAS Y PROCEDIMIENTOS
• Norma.
• Procedimiento
• Características de los procedimientos
• Clasificación de los Procedimientos
• Descripción de los procedimientos.
• Redacción.
• Diagramación de los procedimientos
Organización y Sistemas
Unidad V FLUJOGRAMAS
• Definición
• Características de los flujogramas
• Tipos de flujogramas
• Simbología de los flujogramas
• Diseño y elaboración de flujogramas
• Recomendaciones para el uso y aplicación
Unidad VI FORMULARIOS
• Definición
• Objetivo
• Diseño del formulario
• Consideraciones para la elaboración del formulario
• Sistema de control de formularios
Unidad VII MANUALES ADMINISTRATIVOS
• Ventajas
• Desventajas
• Clasificación de los manuales administrativos
• tipos de manuales
• Procedimiento general para elaborar manuales admnistrativos
Unidad VIII. Metodología de simplificación del trabajo
• Planteamiento del problema
• Recolección de los datos
• Análisis de los datos
• Formulación de recomendaciones
• Implantación
• Seguimiento, evaluación y control
Referencias
Organización y Sistemas
PROGRAMA INSTRUCCIONAL
OBJETIVO GENERAL
Al finalizar la unidad curricular el estudiante estará en capacidad de abordar el
diseño, control y mejoramiento de los procesos de un organización aplicando los principios
generales de organización y sistemas, de una manera sistemática, racional y ordenada
SINOPSIS DE CONTENIDO
UNIDAD I
ORGANIZACIÓN Y SISTEMA.
1) Origen, antecedentes
2) Definición.
3) Naturaleza de las funciones de la unidad de Organización y Sistemas.
4) Características de los análisis de Organización y Sistemas.
5) Perfil del analista de Organización y Sistemas
Unidad II DIAGRAMACION
1) Definición
2) Objetivos
3) Técnicas para formular diagramas
4) Clasificación de los diagramas
5) Características
UNIDAD III LOS ORGANIGRAMAS.
1) Definición
2) Objetivos
3) Utilidad
Organización y Sistemas
4) Tipos de organigramas
5) Símbolos y referencias convencionales de mayor uso en un Organigrama
6) Criterios para la elaboración de organigrama
UNIDAD IV. NORMAS Y PROCEDIMIENTOS
1) Norma.
2) Procedimiento
3) Características de los procedimientos
4) Clasificación de los Procedimientos
5) Descripción de los procedimientos.
6) Redacción.
7) Diagramación de los procedimientos
UNIDAD V FLUJOGRAMAS
1) Definición
2) Características de los flujogramas
3) Tipos de flujogramas
4) Simbología de los flujogramas
5) Diseño y elaboración de flujogramas
6) Recomendaciones para el uso y aplicación de los flujogramas
UNIDAD VI FORMULARIOS
1) Definición
2) Objetivo
3) Diseño del formulario
4) Consideraciones para la elaboración del formulario
5) Control de formularios
UNIDAD VII MANUALES ADMINISTRATIVOS
1) Ventajas
2) Desventajas
3) Clasificación de los manuales administrativos
4) Tipos de manuales
5) Procedimiento general para elaborar manuales administrativos
Unidad VIII. Metodología de simplificación del trabajo
1) Planteamiento del problema
2) Recolección de los datos
3) Análisis de los datos
Organización y Sistemas
4) Formulación de recomendaciones
5) Implantación
6) Seguimiento, evaluación y control
Estrategias Metodológicas
Exposición del profesor-asesor
Dinámica grupal sincrona.
Estrategia de evaluación
La evaluación de las competencias adquiridas por el participante se hará a nivel
teórico-reflexivo como parte de las actividades de esta unidad curricular y, a nivel
de aplicación, en el eje longitudinal Proyecto II.
La calificación definitiva de esta unidad curricular estará distribuida de la siguiente
manera:
Actividad evaluativa Porcentaje
Ejercicio de comprobación de lectura por unidad 20%
Presentación escrita de estudio de casos 35%
Participación en discusiones y debates 30%
Presentación de trabajos en grupo (exposiciones,
dinámicas etc.)
15%
Organización y Sistemas
INTRODUCCIÓN
El individuo como tal no puede vivir aislado, sino en continua interacción con
sus semejantes, por tanto es un ente sociable. Los individuos tienen que cooperar
unos con otros, por sus restricciones personales, y deben constituir
organizaciones que les permitan lograr algunos objetivos que el trabajo individual
no alcanzaría realizar.
Entonces, una organización se define como: un sistema de actividades
conscientemente coordinadas formado por dos o más personas. La cooperación
entre ellas es esencial para la existencia de la organización, y ésta existe cuando:
Hay personas capaces de comunicarse y dispuestas a actuar conjuntamente.
Este modulo instruccional ha sido concebido para servir de apoyo a los
participantes, ya que su contenido esta orientado a brindar los elementos
necesarios para comprender y utilizar técnicas que permitan lograr mejores
resultados en el área de organización y sistemas.
El trabajo que se verá a continuación se hace con la finalidad de establecer y
distinguir los diferentes conceptos de un sistema de Organización y sistemas, para
comparar las funciones que realiza de acuerdo con la dependencia en la cual
trabaja y las características que debe contener los analistas del mismo.
Para comprender esas definiciones se hablará un poco de la creación y de los
antecedentes de este sistema de mejoramiento en el campo laboral administrativo.
Se profundizará en las funciones que cumple la unidad de O y S, para poder
destacar la mejor ubicación del mismo en una empresa u organismo, basándose y
teniendo en cuenta la coordinación y las normativas de dicho órgano.
El contenido, ha sido seleccionado cuidadosamente con el objeto de proveer al
lector información útil, sencilla y relevante que le permita comprender con facilidad
los tópicos principales del área. Consta de ocho unidades, en la primera se aborda
el estudio de organización y sistemas, concepto, Origen, antecedentes, Naturaleza
de la carrera, funciones Características de los analista de Organización y
Sistemas, Perfil y Definición de términos propios del área.
En la segunda unidad se incorporan elementos vinculados con diagramación
entre ellos: Definición, Características, Utilidad, Criterios fundamentales para su
elaboración y Tipos de diagramas.
Organización y Sistemas
La tercera unidad desarrolla la plataforma técnica para definir y plasmar la
estructura de la organización de forma tal que traduzca su objeto y razón de ser en
función de su contexto, con este fin se revisan su Definición, Objetivos, Utilidad,
Tipos de organigramas, Criterios para la elaboración y Características.
La cuarta unidad señala los aspectos correspondientes a normas y
procedimientos: definición, características y Tipos de procedimientos así como la
forma adecuada de Redactarlo.
La quinta unidad ilustra en forma grafica el proceso o sucesión de operaciones
necesarios para realizar una actividad, allí encontramos la definición, Símbolos
usados en lo diagramas de flujo, Técnica para realizar los flujogramas,
Recomendaciones para usar y aplicar símbolos.
La sexta unidad aborda la Definición, Objetivo, Diseñó del formulario y algunas
consideraciones para su elaboración y control.
La séptima unidad reseña los aspectos que deben orientar el planteamiento,
elaboración, implantación y seguimiento de manual administrativos se incluyen.
Nociones generales, Características de los manuales, Clasificación, Tipos de
manuales y procedimiento general para elaborarlos.
La octava unidad refiere la Metodología de simplificación del trabajo con el
objeto de encontrar el mejor modo de proporcionar un buen servicio, aquí se
describe la forma adecuada de hacer el Planteamiento del problema (oportunidad
de Mejora), Recolectar los datos, Análisis de los datos, Formulación de
recomendación, implementación, Seguimiento, evaluación, control y Redacción del
informe técnico
Cada unidad contiene los objetivos que se persiguen alcanzar mediante su
estudio y actividades que permitan emplear de manera específica la técnica
trabajada.
Al final se incluye bibliografía que pueden ser consultada para profundizar en
cada uno de los tópicos desarrollados.
Organización y Sistemas
UNIDAD I ORGANIZACIÓN Y SISTEMAS
1) Origen, antecedentes
2) Definición.
3) Naturaleza de las funciones de la unidad de organización y sistemas.
4) Características de los análisis de Organización y Sistemas
5) Perfil del analista de Organización y Sistemas
Organización y Sistemas
OBJETIVOS ESPECÍFICOS
1) Definir Organización y Sistemas.
2) Identificar las características básicas de Organización y sistemas.
3) Diferenciar la naturaleza de las funciones que puede desempeñar
Organización y Sistemas en una Organización.
4) Determinar la necesidad de una oficina de organización y sistemas en
una organización dada.
Organización y Sistemas
ORGANIZACIÓN Y SISTEMAS
La Oficina de Organización y Sistemas es una unidad asesora a la Gerencia
General, que tiene como objetivo fundamental el adecuar la estructura
organizativa funcional y procedimental, a fin de cumplir con la misión institucional.
Igualmente, tiene a su cargo, evaluar la operatividad y/o vigencia de los Manuales
de Organización y Sistemas, Normas y Procedimientos así como Formularios e
Instructivos implantados con miras a la simplificación, agilización y/o actualización
de los procesos administrativos y operativos que así lo requieran.
Esta oficina, tiene como función principal planificar, supervisar, coordinar y
controlar las actividades relativas a los sistemas administrativos, así mismo, tiene
la responsabilidad de la selección de paquetes preprogramados o de su desarrollo
(junto a la Red de Computación), prueba e instalación, contemplando el desarrollo
de los manuales de los sistemas y el entrenamiento a los usuarios.
Finalmente se puede afirmar que una oficina de Organización y sistemas es
vital para cualquier empresa ya que en la ubicación donde se presente o
departamento en el que se localice, ayudará de manera directa en el mejoramiento
y en la innovación de los procesos que se planifiquen y se lleven a cabo, tomando
como asesor las funciones en las cuales se basa la organización.
Esta unidad ha venido evolucionando para modernizar la estructura organizativa
de las empresas donde se encuentre y las ideas de los proyectos para trabajar de
una manera más rápida, eficaz y consolidada; trabajando directamente pero sin
influir en las decisiones tomadas por los directivos o el máximo nivel jerárquico de
la empresa.
ORIGEN DE ORGANIZACIÓN Y SISTEMAS
La creación de las unidades de Organización y Sistemas se vincula, por una
parte, a los esfuerzos de reorganización administrativa tendientes a racionalizar y
hacer más eficiente, circunstancias que remontan a 1821, fecha de la aparición del
Estado Mexicano y de la era moderna y por otra parte, al establecimiento del
proceso de modernización administrativa que se inicia en 1965.
La evolución que ha seguido, se puede dividir en dos fases importantes: una
refiere a su origen y formación y otra concerniente a su consolidación.
Esta primera fase abarca el período de 1917 a 1964, fecha en la cual se da
inicio a la creación de los departamentos administrativos y termina con la
instalación de las unidades de Organización y sistemas en toda la administración.
Este período se caracteriza por la confusión manifiesta ya que se confundió la
función de Organización y sistemas con las funciones de contabilidad, auditoria y
con funciones de mejoramiento administrativo, ya que éstas se encargan de
racionalizar el aprovechamiento de los recursos.
La segunda fase es, a partir de 1965, en donde se dedican a modernizar la
administración e introducen las técnicas administrativas experimentadas en el
Organización y Sistemas
sector privado y consolidan su acción de revisión permanente tanto de la
estructura como del funcionamiento.
Las unidades de organización y sistemas se legalizan en 1971 a través de
varios acuerdos
Paralelamente a la evolución de la Administración, como ciencia, hemos podido
observar una serie de denominaciones para referirse al área de organización y
sistemas, por ejemplo organización y métodos o sistemas y procedimientos entre
otras, el comienzo de esta situación, según señala Luís Salazar Larrain, fue
originado en países como Alemania, Estados Unidos, Inglaterra, Bélgica en otros,
donde inicialmente se realizaron investigaciones asociadas a normas, métodos y
organización del trabajo.
En realidad, todas las denominaciones asociadas a organización y sistemas,
persiguen el mismo objetivo, lograr obtener mayor productividad y para lograrlo,
emplean métodos reglamentados y fundamentados en las enseñanzas cartesianas
de (Descartes) cuyo principio fundamental estuvo basado en no considerar nada
como verdadero (“la duda sistemática”) a menos que no sea reconocido como tal
en toda evidencia.
DEFINICIÓN
El desarrollo incesante de la complejidad en la Administración y todos los
evidentes defectos que ella acusa, ha generado una serie de inquietudes entre los
miembros de las empresas los cuales han buscado los medios necesarios para
sistematizar, controlar y dar mayor eficiencia a su administración.
Es así, como en la mayoría de las organizaciones han sido creadas Centrales
de Organización y Sistemas para dar eficiencia y simplicidad al mecanismo
administrativo; Organización y Sistemas es uno de los términos que integran la
labor general de la racionalización.
Sobre la Teoría de Organización y Sistemas observamos definiciones como
"Una forma de consulta ideada para proveer asesoramiento sobre como dividir las
actividades, como agrupar las tareas, como disponer procedimientos y llevar
trabajos administrativos mecánicos con la mayor economía de esfuerzo y con el
máximo de eficacia en los resultados". Y por extensión, se llama unidad, equipo o
servicio de Organización y Sistemas al conjunto de funcionarios especializados en
la aplicación de la técnica del mencionado servicio.
Organización y Sistemas estudia los problemas de estructura y funcionamiento
de la Administración, cumpliendo como función el aconsejar a los funcionarios
interesados en mejorar la organización y métodos empleados por los servicios que
dirigen. La finalidad de una unidad de Organización y Sistemas es asegurar el
máximo de eficiencia en el financiamiento de la aparato administrativo, y mediante
la aplicación adecuada de métodos científicos de organización; conseguir
economías en el costo de la producción y en la utilización de mano de obra, pero
Organización y Sistemas
como regla general a Organización y Sistemas no se le concede autoridad sobre
otras unidades en administración.
Se suele preguntar ¿Por qué es necesario emplear un servicio especializado, si
el deber de los administradores es asegurar que las actividades sean bien
organizadas y se apliquen los métodos adecuados? Y la respuesta a esta
interesante interrogante es que utilizando este servicio, los administradores
adquieren los conocimientos necesarios de Organización y Sistemas, y sea capaz
de dirigir un departamento sin ayuda, haciéndose totalmente responsable de sus
actividades. Cada administrador tiene una clara responsabilidad de asegurar que
su sector en los negocios sea conducido eficientemente y cuando tiene un papel
directivo, debe trazar la forma de la organización y crear los instrumentos
apropiados o métodos para llevar a cabo la función.
La ventaja principal que Organización y Sistemas tiene sobre un administrador
es, que su responsabilidad es estudiar los problemas administrativos y que puede
tomarse el tiempo para pensar e indagar sin tener que preocuparse de abandonar
otras responsabilidades, haciendo estas considerando el hecho de reunir datos y
obtener la mayoría de su información a través de personas encargadas de la
actividad que se analiza.
Otra de las ventajas, es el desarrollo de las Facultades Críticas, es decir,
pensar en términos de propósitos en vez de medios, a interrogar sobre lo que se
hace y el por qué de ello.
NATURALEZA DE LAS FUNCIONES
DE LA UNIDAD DE ORGANIZACIÓN Y SISTEMAS.
Dentro de una organización las funciones de las diferentes unidades se
encuentran agrupadas, considerando su naturaleza asesora o de línea, en
consecuencia la oficina de organización y sistemas también puede ser clasificada
atendiendo los mismos aspectos.
Considerando la opinión de varios autores la unidad de organización y sistemas
debe tener una función de carácter asesor, sin embargo se presentan situaciones
especiales dentro de una organización en las cuales pareciera determinante la
necesidad de que ésta ejerciera dentro de la institución un carácter ejecutivo.
Características de la Función Asesora:
 Elaborar estudio diagnóstico.
 Analizar el estudio.
 Ofrecer recomendaciones al personal ejecutivo y subalterno.
Es importante destacar que la unidad de organización y sistemas una vez
elaborado y analizado el trabajo, necesita convencer a los miembros de la
organización de las ventajas que se lograrían alcanzar si las recomendaciones se
Organización y Sistemas
pusieran en practica, en consecuencia considerar o no la propuesta depende de la
unidad ejecutiva.
Características de la función ejecutiva o de línea
 Dirigir el estudio.
 Ejecutar acciones orientadas a poner en práctica las recomendaciones.
Como podemos observar la unidad de organización y sistema, en este caso
solo exige a la unidad ejecutiva que lleve a cabo las recomendaciones, en este
caso solo necesita la aprobación es la del autoridad máxima de la institución.
Finalmente, es importante destacar que la unidad de organización y sistemas
debe tener un carácter asesor, salvo en algunas situaciones especiales en las
cuales se hace necesario la toma de decisiones de manera ejecutiva.
CARACTERÍSTICAS DE LOS ANÁLISIS DE ORGANIZACIÓN Y SISTEMAS
La información sobre la actividad administrativa de la dependencia o unidad
orgánica de la que se trate, se recopila, analiza y prepara como informe en el cual
se deben formular propuestas, ventajas y desventajas de las medidas de
mejoramiento administrativo más viables de acuerdo con la estimación de costos y
presupuestos de los recursos humanos, financieros y materiales. Para poder
realizar dichos análisis se deben seguir diversos pasos:
 Conocer el hecho o la situación que se analiza.
 Describir tal hecho o situación.
 Descomponerlo con el fin de conocer los detalles y aspectos.
 Examinarlo críticamente y comprender cada elemento o componente del
hecho específico en estudio.
 Ordenar cada elemento de acuerdo con el criterio de clasificación elegido,
haciendo comparaciones y buscando analogías.
 Definir las relaciones que operan entre cada elemento, tomando en
cuenta los fenómenos administrativos y el departamento donde se trabaja.
 Clasificar la información por áreas: objetivos, estructura, normas y
políticas administrativas, funciones y operaciones, equipo y ambiente laboral.
Es importante saber las características que distinguen los análisis de la unidad
de Organización y Sistemas, las cuales se denotan así:
 Eliminación: Es la supresión de un sistema de trabajo, la eliminación de
procedimientos o de pasos dentro de un proceso.
Organización y Sistemas
 Adición: Introducir nuevos sistemas o programas.
 Combinación: Combinar el orden de las operaciones de un procedimiento que
considere los factores.
 Modificación: Cambios en los procedimientos o las operaciones, modificadores
en las formas, registros e informes.
 Simplificación: Introducción de mejoras en los métodos de trabajo mediante el
análisis de las operaciones de un procedimiento.
 Series de Tiempo: Interpretación de las variaciones en los volúmenes de
hechos, costos, producción, etc., en períodos iguales y subdivididos en
unidades homogéneas de tiempo.
 Correlación: Determinar el grado de influencia entre dos o más variables. Una
variable puede ser estimada si el valor de otra variable es conocido.
 Muestreo: A través del uso de varios diseños, el muestreo hace posible las
inferencias acerca de las características del personal.
 PERT (Técnica para la Revisión y Evaluación de Programas): La planeación
y control de un conjunto complejo de actividades, funciones y relaciones.
Incluyen: la cadena de eventos y actividades, asignación de recursos, etc.
 Programación lineal: Para asignar los recursos incluyendo una función
objetiva, a través de la elección entre varias alternativas y sistemas cuyos
elementos tienen valores para adquisición, durabilidad, utilización en diversas
etapas.
 Simulación: Usada para imitar una operación antes de su ejecución real, para
así proporcionar datos aproximados que permiten tomar decisiones, haciendo
grupos complejos de variables.
 Teorías: Existen, en los análisis de Organización y Sistemas, diversas teorías
que caracterizan a su dependencia o a las etapas por las que está
desarrollándose, éstas se dividen así:
 Línea de espera: Es para determinar el número óptimo de estaciones de
servicio, y la mayoría de los modelos suponen una distribución específica de las
llegadas y el tiempo.
 Decisiones: Seleccionar el mejor curso de acción cuando la información se da
en forma probable para el desarrollo sistemático del análisis.
 Juegos: Es para determinar la estrategia óptima en una situación de
competencia, y aplicar en problemas de productividad haciéndose responsables
pero conociendo las reglas.
Organización y Sistemas
5.-Perfil del analista de Organización y Sistemas
El personal que labora en la unidad de Organización y Sistemas se conoce
como analistas. Éste se encarga de recopilar y analizar información con el fin de
presentar soluciones alternativas a problemas, así como asesorar en la
implantación de las modificaciones que proponga. El analista puede ser un técnico
o profesional que requiere conocimientos, los cuales se agrupan en dos tipos:
 Conocimientos Teóricos: Como conocimientos de teoría de la administración y
de la organización, de sistemas y metodología de la investigación.
 Conocimientos Técnicos: Principalmente que le permitan realizar diagnósticos
administrativos y el diseño organizacional, análisis y elaboración de
organigramas, diagramas de flujo y distribución de espacio.
El analista debe tener la capacidad de análisis, expresarse con claridad, saber
redactar y presentar informes, ser observadores y poder trabajar en equipo.
Organización y Sistemas
ACTIVIDADES PARA EL PARTICIPANTE
Organizados en equipos de tres participantes, realice las siguientes actividades.
1) Elabore un cuestionario que incluya:
a) Nombre de una empresa
b) ubicación.
c) Numero de empleados.
d) Unidades administrativas. (Identifíquelas).
e) Unidad de organización y sistemas.
f) Estructura interna.
g) Objetivos.
h) Funciones.
i) Forma adoptada para realizar sus labores atendiendo su naturaleza.
j) ventajas y desventajas de esta unidad.
2) Visite una organización que posea una unidad de organización y sistemas,
entreviste a un miembro de la gerencia y aplique el cuestionario elaborado.
3) En relación a las respuestas obtenidas y a la información recabada en la
entrevista, realice el análisis de la misma y produzca los comentarios sobre la
unidad de organización y sistemas.
4) Determinar la necesidad de una oficina de organización y Sistemas en la
organización seleccionada.
Organización y Sistemas
Unidad II DIAGRAMACIÓN
1) Definición
2) Objetivos
3) Técnicas para formular diagramas
4) Clasificación de los diagramas
5) Características
Organización y Sistemas
OBJETIVOS ESPECÍFICOS.
1) Comprender la importancia de justificar el quehacer de la organización con
diagramas y mapas de proceso.
2) Conocer diferentes diagramas y mapas de proceso que pueden emplearse
en una organización.
3) Entender los beneficios que los diagramas ofrecen a una organización
4) Aplicar la diagramación para resumir en forma ordenada operaciones,
formatos y métodos de trabajo.
Organización y Sistemas
DIAGRAMACIÓN
La representación a través de gráficos es para la profesión de sistemas lo que
un sistema numérico es en el campo de las matemáticas; es decir, un lenguaje
abreviado que permite entender los fenómenos complejos en lapsos de tiempo
relativamente cortos.
Definición
“Diagramar consiste en representar gráficamente, hechos, situaciones, movimientos,
relaciones o fenómenos de todo tipo por medio de símbolos que clarifican las
interrelaciones de diferentes factores y/o unidades administrativas, así como la relación
causa-efecto que prevalece entre ellos.”
(Benjamín. 2004).
Esta herramienta constituye un elemento de decisión invaluable para individuos
y organizaciones porque así pueden percibir en forma analítica y detallada la
secuencia de una acción, lo que contribuye a conformar una sólida estructura de
pensamiento que fortalece su capacidad de decisión. En las organizaciones este
método les permite dar seguimiento a sus operaciones mediante los diagrama de
flujo, elemento fundamental para descomponer en partes procesos complejos,
esto facilita la comprensión de su dinámica organizacional y la simplificación del
trabajo. (Benjamín 2004).
OBJETIVOS
1. Comprender la importancia de representar el quehacer de la organización con
diagramas y mapas de procesos.
2. Conocer las diferentes versiones de diagramas y mapas de proceso que puede
emplear una organización para desempeñarse eficazmente.
Se hace necesario en las organizaciones la demanda de recursos técnicos que
le permitan por medio de procesos elaborados a través de diagramas y mapa de
procesos reunir los elementos necesarios para realizar sus funciones en forma
lógica y consistente.
El uso de diagramas abarca tres campos de gran importancia en el trabajo de
los sistemas estos son: estudio, diseño y presentación.
Estudio de los diagramas.
Esta fase del estudio de sistemas es la investigación inicial de los
procedimientos, tal como se llevan en el presente dentro de la organización. En
esta etapa la exploración se refiere básicamente a la forma en que se está
ejecutando el trabajo. Los datos que el analista necesita obtener deber ser
Organización y Sistemas
correctos y completos. Una vez recopilada toda la información, hace uso del
diagrama del movimiento, un recurso sencillo que transformará la enorme
mezcla de detalles sin conexión en un sencillo mapa-ruta que señala en su
totalidad los procedimientos.
El diagrama es un producto final deseado, a través del cual el analista refleja el
procedimiento. Al analizar el diagrama detectamos amplios campos de
perfeccionamiento y lo que ha sido una simple investigación, ahora empieza a
marcar el rumbo; principal y contribuye señalando las áreas con necesidades de
perfeccionamiento.
Estas dos fases, comprensión de los procedimientos actuales e indicación del
mejor camino para la acción futura, constituyen el valor fundamental en el usa de
diagramas.
Diseño de diagramas de procedimiento.
Esta fase en el trabajo de sistemas es, quizá, la más importante y con seguridad el
punto crucial de una asignación de sistemas. Aquí se desarrollarán los métodos
nuevos, el equipo, las nuevas formas, los diagramas de flujo que fueron trazados
en la fase del inicial, entran de nuevo en esta etapa. Ahora deben seguirse los
caminos de perfeccionamiento que antes fueron señalados. Las áreas en las que
se duplican el esfuerzo, o se hacen inversiones innecesarias se investigarán
minuciosamente, los diagramas proyectados en esta fase del estudio para el
sistema propuesto se convertirán en las bases para los proyectos finales alrededor
de los cuales se centrará la representación administrativa.
Presentación de los diagramas.
La fase de presentación del trabajo, se apoya con firmeza en el empleo de
diagramas o gráficas escogidos y ejecutados con el propósito de explicar a la
gerencia o administración cómo trabaja el antiguo sistema y por qué y de qué
manera debe mejorarse. En este punto los efectos del análisis de los sistemas son
presentados en su totalidad. La gerencia posterior a la revisión del análisis
presentado, determinara la aceptación o el rechazo del plan que se propone. La
decisión puede basarse en detalles pequeños, por ejemplo,. Si el especialista en
sistemas al momento de hacer el estudio ignora el propósito de la organización o
su proyección en el futuro, dará indicios de falta de conocimiento, y esto podrá ser
tomado por la administración como señal de que el estudio ha sido conducido de
manera poco seria. Esta conclusión debilitará la confianza en la presentación total.
TÉCNICAS PARA FORMULAR DIAGRAMAS
Planeación y evaluación.
Todos los análisis de sistemas bien ejecutados son el producto de una fase inicial
de planificación cuidadosa y de una valoración continua del proceso. En lo que
respecta a los diagramas, la planeación es la etapa en la que se decide cuáles se
adaptarán mejor a la asignación y realización de los fines que se desean alcanzar
Organización y Sistemas
y qué información deberán contener dichos diagramas. Debe determinarse cuál es
el enfoque más expedito y menos costoso, que armonice con la ejecución de un
trabajo comprensible.
La evaluación es el proceso de adaptación y esto debe aplicarse continua y
conscientemente, conforme va adelantando el trabajo y se va conociendo mejor la
operación que se analiza. El estudio de sistemas, casi sin excepción, depende en
cierto grado de métodos de tanteo. El analista continuamente debe valorar sus
técnicas y sus resultados, comparándolos con los propósitos finales de la
organización. Este será afinado poco a poco conforme progresa el trabajo.
Durante la fase de investigación, el analista debe interesarse primordialmente
en los diagramas de flujo o de proceso. Cuando se enfoca un procedimiento
desconocido por completo, a menudo es posible que el analista especifique el
tamaño y el número de hojas en las que se acomodarán los diagramas, pero es
necesario además considerar la información verbal recabada en su momento.
Sin embargo, cuando es factible hacer un diagrama de un borrador, este
recurso constituye un valor inapreciable por tres razones: primera, ahorra el
tiempo de escritura y permite que la entrevista progrese más rápidamente, ya que
las operaciones pueden describirse en menor tiempo usando símbolos y no
palabras; segunda, permite al analista proseguir la entrevista con orden y lógica;
finalmente el diagrama borrador sirve para indicar los puntos en que se han
omitido los detalles informativos. A este respecto, el analista quizá encuentre útil
asociar cada símbolo de las gráficas con una lista de comparaciones y de
preguntas acerca de la clase de informes que él necesita. Por ejemplo, el símbolo
del archivo podrá llevar preguntas como éstas: ¿Archivado por quién? ¿Retenido
por cuánto tiempo? ¿En qué orden? ¿Cuántos al mes? ¿Qué clase de archivero
está usando?
En la práctica muchos analistas combinan secciones de diagramas borradores y
notas escritas para registrar los informes que obtienen en las entrevistas, El arte
de entrevistar mejora con la práctica y el conocimiento y, con frecuencia, el
analista experto usa, o deja de usar la técnica de diagrama-borrador,
acomodándose a las circunstancias del momento.
Simbología básica
Un diagrama de flujo elaborado con un lenguaje gráfico inconsistente o no
convencional trasmitirá un mensaje deformado o será ineficaz para la comprensión
del proceso que se pretende estudiar. De ahí la necesidad de concebir y admitir
determinados símbolos a los que se les confiera convencionalmente un significado
preciso y convenir también en determinadas reglas en cuanto a su aplicación.
La American Society of Mechanical Engineers (ASME) ha desarrollado los
signos convencionales, a pesar de la amplia aceptación que ha tenido esta
simbología, en el trabajo de diagramación administrativa es limitada, porque no ha
surgido algún símbolo convencional que satisfaga mejor todas las necesidades.
Organización y Sistemas
La American National Standard Institute (ANSI) ha desarrollado una simbología
para que sea empleado en los diagramas orientados al procesamiento electrónico
de datos (EDP) con el propósito de representar los flujos de información, se han
adoptado ampliamente algunos símbolos para la elaboración de los diagramas de
flujo dentro del trabajo de diagramación administrativa.
Organización y Sistemas
Organización y Sistemas
DOCUMENTO: REPRESENTA CUALQUIER DOCUEMNTO QUE
ENTRE, SE UTILICE, SE GENERE O SALGA DEL PROCEDIMIENTO
DECISIÓN O ALTERNATIVA: INDICA UN PUNTO DENTRO DEL
FLUJO EN DONDE SE DEBE TOMAR UNA DECISIÓN ENTRE DOS
O MÁS OPCIONES.
ARCHIVO: INDICA QUE SE GUARDE UN DOCUMENTO EN FORMA
TEMPORAL O PERMANENTE.
CONECTOR DE PÁGINA: REPRESENTA UNA CONEXIÓN O
ENLACE CON OTRA FORMA DIFERENTE, EN LA QUE CONTINÚA
EL DIAGRAMA DE FLUJO.
INICIO TÉRMINO: INDICA EL PRINCIPIO O EL FIN DEL FLUJO:
PUEDE SER ACCIÓN, ADEMÁS SE USA PARA INDICAR UNA
UNIDAD ADMINISTRATIVA O PERSONA QUE RECIBE O
PROPORCIONA INFORMACIÓN.
ACTIVIDAD: DESCRIBE LAS FUNCIONES QUE DESEMPEÑAN LAS
PERSONAS INVOLUCRADAS EN EL PROCEDIMIENTO.
CONECTOR: REPRESENTA UNA CONEXIÓN DE UNA PARTE EL
DIAGRAMA DE FLUJO CON OTRA PARTE DEL MISMO.
SÍMBOLO REPRESENTA
Organización y Sistemas
OPERACIONES: FASES DEL PROCESO, MÉTODO O
PROCERDIMIENTO.
INSPECCIÓN Y MEDICIÓN: REPRESENTA EL HECHO DE
VERIFICAR LA NATURALEZA, CALIDAD Y CANTIDAD DE
LOS INSUMOS Y PRODUCTOS.
INSPECCIÓN Y MEDICIÓN: REPRESENTA EL HECHO DE
VERIFICAR LA NATURALEZA, CALIDAD Y CANTIDAD DE
LOS INSUMOS Y PRODUCTOS.
OPERACIÓN INSPECCIÓN: INDICA LA VERIOFICACIÓN O
SUPERVISIÓN DURANTE LAS FASES DEL PROCESO,
MÉTODO O PROCEDIMIENTO DE SUS COMPONENTES.
TRANSPORTACIÓN: INDICA EL MOVIMIENTO DE
PERSONAS, MATERIAL O EQUIPO.
DEMORA: INDICA RETRASO EN EL DESARROLLO DEL
PROCESO, MÉTODO, PROCEDIMIENTO.
DECISIÓN: REPRESENTA EL HECHO DE EFECTUAR UNA
SELECCIÓN O DECIDIR UNA ALTERNATIVA ESPECÍFICA
DE ACCIÓN.
ENTRADA DE BIENES: PRODUCTOS O MATERIAL QUE
INGRESA AL PROCESO.
SÍMBOLOS DE LA NORMA ISO- 9000 PARA E LABORAR
DIAGRAMAS DE FLUJO
SÍMBOLO REPRESENTA
CLASIFICACIÓN DE LOS DIAGRAMAS
La bibliografía existente ofrece varios tipos de diagramas. Sin embargo, a
continuación señalaremos aquellos más conocidos.
a. Diagramas de operaciones, para representar el flujo de las operaciones.
b. Diagramas arquitectónicos, para representar un bosquejo de terrenos físicos.
c. Diagramas de las relaciones del personal para indicar las jerarquías de
autoridad, responsabilidad y función.
d. Diagramas estadísticos, para resumir las relaciones numéricas y cronológicas.
Aunque tiene gran valor el conocimiento de la razón fundamental de los tipos
mencionados y sus objetivos, se facilita la presentación de las diversas clases
de diagramas de sistemas, si se verifica en función del campo que describe
cada tipo. Las descripciones que siguen pertenecen a tres categorías.
e. Diagrama de flujo. Se refieren, básicamente, al flujo de operaciones e incluyen
gráficas que se relacionan con el manejo de formas, así como diagramas
lógicos relativos a programas de computadoras.
f. Gráficas de organización. Se refieren a las relaciones del personal.
g. Gráficas diversas. Las que no quedan comprendidas en los campos antes
mencionados.
h. Diagramación mental: se basa en la posibilidad de reproducir gráficamente
el proceso de construcción de la percepción de nuestra mente. Cada
uno de nosotros a través de la experiencia, los valores, la educación y la
formación construimos un esquema de la realidad o mapa particular del
mundo, el cual es único, irrepetible pero sobre todo válido para cada quien.
Estos esquemas mentales o mapas mentales, si bien son dinámicos y
cambian en función del tiempo, pueden representarse gráficamente con un
lenguaje muy semejante al de la construcción cotidiana del contexto que
nos rodea, en el cual usamos los colores, las imágenes, las cifras, la
dimensión, las palabras, el razonamiento, la visión global y la imaginación.
Estas funciones están distribuidas a lo largo de nuestra corteza cerebral.
En el siguiente ejemplo, se refleja cómo aborda una organización la misión, visión
y objetivos estratégicos. (proceso de Planificación Estratégica)
Organización y Sistemas
El siguiente es un mapa genérico que aplica a cualquier caso, como ejemplo
tenemos como una persona analiza y entiende las eras geológicas.
Organización y Sistemas
Convención para trazar los diagramas
a. La información para identificar cada diagrama debe ser la siguiente:
1. Nombre del proceso, indicando los puntos iniciales y finales.
2. Nombre del departamento o los departamentos involucrados.
3. Nombre de la persona que preparó el diagrama.
4. Número de personas o puestos involucrados.
5. Número de pasos.
b. Identificar cada columna con el nombre de la persona o puestos que realiza uno
de los pasos.
c. Representar las formas o documentos, mediante rectángulos proporcionales a
las formas o documentos representados. Sin embargo, como lo principal es la
claridad, esta convención puede eliminarse empleando solamente el buen
juicio.
d. Cada forma debe representarse siempre por un rectángulo de las mismas
dimensiones.
e. Cada vez que se crea una forma, se le pone en el original y copias un triángulo
negro en la esquina inferior derecha.
f. Cuando las dimensiones del rectángulo lo permitan, es conveniente el nombre
de la forma en cada paso que aparezca.
g. El original y las copias siempre deben ponerse en el mismo orden. Se coloca un
número en la esquina superior derecha. Para el original siempre se usará el
número uno; las siguientes copias tendrán numeración ascendente.
h. En cada paso deben presentarse todos los documentos que intervienen.
i. Cuando se transportan dos o más papeles, que van unidos, ya sea con grapa o
broche o en sobre, se reúnen los rectángulos identificando cada uno de ellos, El
movimiento se representa por una sola línea.
j. Cuando se muevan Juntos, pero no unidos, el transporte se representa por
medio de una línea para cada forma o grupo de formas.
k. La secuencia se muestra haciendo que las líneas de transportes tengan una
ligera tendencia hacia abajo.
l. El orden cronológico de los pasos se representa por el orden en que aparecen
los rectángulos, de arriba hacia abajo.
m.Debe identificarse cada paso con un número y hacer una pequeña descripción
del mismo, mediante la escritura del verbo que identifica la acción.
Organización y Sistemas
n. Si es posible, hacer que lo firme el jefe del departamento o el empleado que ha
proporcionado la información.
Presentación de las Formas en el Diagrama
a. Las figuras deben hacerse en forma de cuadros o rectángulos, imitando hasta
donde sea posible la forma y tamaño de las originales reducidas a escala.
Indicando en la parle inferior y al centro el nombre con una sola palabra, y en la
esquina superior y al centro el nombre con una sola palabra, en la esquina
superior derecha, el número de la copia en cuestión. Cuando en el dibujo
aparecen dos formas del mismo tamaño, forma o nombre, o ambos, es
conveniente usar un número para identificarlas
b. Las formas con copias deben representarse como sigue.
En caso de tener muchas copias, deben presentarse así.
c. Si una forma se destruye se representa de este modo.
Si se tiene una alternativa, se traza una línea horizontal y se anota con un lápiz
usando para toda la gráfica el camino normal a partir de uno de los extremos de la
línea.
En el extremo de la línea se desarrolla la alternativa, pero usando un lápiz de
color distinto que permita diferenciar los dos caminos; si sólo se tuviera un color,
entonces úsese línea de puntos o más clara.
En general, cuando se tienen alternativas es preferible dejar en el diagrama
aquella que ocurre más frecuentemente y la(s) otra (s) en un diagrama por
separado para evitar confusiones y obtener mayor claridad.
Para representar dos o más alternativas que se originen en un proceso se usará
el símbolo.
d. Si las líneas tuvieran que encontrarse entre sí, se usará la siguiente convención
e. Cuando se tenga que hacer una distribución de formas, se recomienda empezar
con la más alejada para evitar que se crucen.
f. Toda forma debe mostrar cual fue su origen.
g. La nueva forma se marca con un triángulo en la orilla inferior izquierda y con
ello se identifica el hecho de que la forma aparece por primera vez en el
proceso.
h. Cuando se termine el espacio disponible en el papel y sea necesario pasar otra
hoja o a otra parte de la misma hoja, la liga del proceso se muestra mediante
"conectores" que consisten en dos círculos con la letra W, uno en el plinto en
que se cortó el proceso y otro igual en el lugar en que se reinicia.
i.
Organización y Sistemas
CARACTERÍSTICAS DE LOS DIAGRAMAS
Es necesario que todo diagrama reúna las siguientes características:
Sintética. La representación que se haga de un sistema o un proceso deberá
quedar resumida en pocas hojas, de preferencia en una sola.
Los diagramas extensivos dificultan su comprensión y asimilación, por tanto,
dejan de ser prácticos.
Simbolizada. La aplicación de la simbología adecuada a los diagramas de
sistemas y procedimientos evita anotaciones excesivas, repetitivas y confusas en
su interpretación. La razón primordial para el empleo de símbolos es que éstos
estandarizan las actividades, "encasillándolas" en grupos compactos de
actividades similares.
Los diagramas nos permiten observar todos los pasos de un sistema o proceso
sin necesidad de leer notas extensas. Un diagrama es comparable, en cierta
forma, con una fotografía aérea que contiene los rasgos principales de una región,
y que a su vez permite observar estos rasgos o detalles principales.
A continuación se anexa un ejemplo aplicado a nuestro medio en el que están
presentes los símbolos que con más frecuencia se utilizan, así como su aplicación.
La redacción empleada trata de clasificar al máximo el entendimiento del flujo
del proceso; sin embargo, en la práctica se procurará que las anotaciones sean lo
menos extensas posibles, sin sacrificar, desde luego, la claridad y la fluidez del
diagrama.
Cuando se tiene una estructura mental adecuada , resulta sencillo el desarrollo
de un diagramado; así pues, se recomienda que se forme esa estructura mental
tan necesaria en el empleo de esta técnica, llevando a la práctica el diagramado
de algún proceso que se conozca; una vez realizado, debe analizarse
detenidamente con el fin de afinar detalles.
Formatos para captura de información.
La recopilación de la información para el diseño o mejoramiento de los
procedimientos se realiza generalmente a través de: la investigación documental,
la encuesta, la observación. Los cuestionarios que se utilizan en la encuesta, y
que sirven para obtener la información deseada, están constituidos por series de
preguntas escritas, predefinidas, secuenciadas y separadas por capítulos. Este
medio de captación de información permite ahorrar recursos económicos y tiempo;
sin embargo, la calidad de la información que se obtenga dependerá del diseño y
la presentación que se dé a los cuestionarios.
Las técnicas de entrevista, observación directa, muestreo una vez que se ha
recabado la información de las áreas involucradas en el estudio se procede a
ordenar y sistematizar los datos agrupados, a efecto de poder concatenar las
Organización y Sistemas
operaciones implicadas en el procedimiento que se investiga, las áreas que
intervienen y los formatos que se utilizaran.
En este tipo de diagramas se incluyen los siguientes aspectos.
a. La secuencia en que se realizan los pasos del proceso.
b. El tipo de operación mediante un símbolo.
1. Operación.
2. Transporte.
3. Inspección
4. Demora
5. Almacenamiento.
c. El tiempo neto en que se realiza la operación.
d. El tiempo total empleado para realizar las operaciones.
e. Las demoras incurridas (por diferencia entre los dos tiempos anteriores).
f. Iniciación en: definir el momento preciso en que comience el proceso.
g. Terminación en: definir el momento preciso en que finaliza el proceso.
Organización y Sistemas
ACTIVIDADES PARA EL PARTICIPANTE
Organizados en equipos de tres participantes, realice y presente en forma
escrita las siguientes actividades.
1. ¿En que forma inciden en el desempeño de una organización los diagramas
de flujo?
2. ¿Como afecta el proceso de toma de decisiones de una Organización el
disponer de información analítica y secuenciadas de sus acciones?
3. ¿Favorece las relaciones de una Organización con su entorno el empleo de
diagramas de flujo?
4. ¿De que manera influye en la calidad de los productos y servicios de una
organización la posibilidad de descomponer en partes procesos complejos?
Organización y Sistemas
UNIDAD III LOS ORGANIGRAMAS.
1) Definición
2) Objetivos
3) Tipos de organigramas
4) Símbolos y referencias convencionales de mayor uso en un Organigrama
5) Criterios para la elaboración de organigrama
Organización y Sistemas
OBJETIVOS ESPECÍFICOS
1. Definir el concepto de organigrama
2. Conocer las normas y recomendaciones técnicas fundamentales para
diseñar, elaborar y actualizar organigramas.
3. Distinguir claramente los diferentes formatos de organigramas de Acuerdo
con su naturaleza.
Organización y Sistemas
ORGANIGRAMAS
Dentro de una Organización, los organigramas constituyen la representación
grafica de la estructura, en ella, se pone de manifiesto la relación formal existente
entre las diversas unidades que la integran, sus principales funciones, los canales
de supervisión y la autoridad relativa de cada cargo, en consecuencia todas las
organizaciones, independientemente de su naturaleza o campo de trabajo,
requieren un marco de actuación para funcionar. Este marco está constituido por
la estructura orgánica, que es la división ordenada y sistemática de sus unidades
de trabajo de acuerdo con el objeto de su creación.
Los organigramas son considerados instrumentos auxiliares del administrador,
a través de los cuales se fija la posición, la acción y la responsabilidad de cada
servicio, puede entenderse como el método más sencillo para expresar la
estructura, jerarquía e interrelación de los órganos internos de una organización
en términos concretos y accesibles.
Todas las organizaciones cuentan al menos con un organigrama general, sin
embargo, es frecuente observar, diferencias en los criterios y enfoques
considerados al momento de su preparación. Por ello es importante tener una
base de información homogénea, que permita dar cohesión a este tipo de
recursos.
DEFINICIÓN DE ORGANIGRAMA.
“Un organigrama es una manera grafica de mostrar la estructura formal de las
relaciones, responsabilidades y autoridad a través de las que una empresa apunta al logro
de sus objetivos”
(Anderson 1981).
“El organigrama es la representación* grafica de la estructura orgánica de una
institución o de una de sus áreas, en la que se muestran las relaciones que guardan entre
sí los órganos que la componen
(Benjamín. 2004).
“Es un documento que representa gráficamente la estructura formal de una entidad”
(Carrasco. Cit. P. Rinosa)
Como hemos podido apreciar los conceptos de organigramas expresados
anteriormente, poseen elementos comunes. Para efectos de nuestro trabajo,
daremos un concepto operacional de organigrama definiéndolo como:
“La representación grafica de la estructura orgánica de una institución que
permite visualizar las funciones y relaciones de las unidades, la línea de autoridad
y responsabilidades y los niveles jerárquicos, entre otros aspectos”
Organización y Sistemas
OBJETIVO DE LOS ORGANIGRAMAS.
Los organigramas constituyen un instrumento que permite representar y
transmitir en forma grafica y objetiva la composición de una organización. En
consecuencia, a continuación se expresa la finalidad de un organigrama:
1 Constituyen un medio para reflejar las unidades existentes.
2 Refleja los diversos tipos de trabajo, especializados o no, que se realizan en la
organización debidamente asignados por áreas de responsabilidad o función.
3 Establece un medio para comunicar al personal la estructura de la organización
y donde encaja cada uno dentro de ella.
4 Constituye un fundamento para determinar las necesidades de personal
directivo.
5 Indica relaciones de trabajo.
6 Representa las líneas formales de autoridad.
7 Reflejar los cambios organizativos
Utilidad
 Proporcionan una imagen formal de la organización
 Constituyen una fuente de consulta oficial
 Facilitan el conocimiento de la organización
 Representan un elemento valioso para el análisis Organizacional.
TIPOS DE ORGANIGRAMAS.
Los organigramas se diferencian entre si por las características de la
organización que representan. En este sentido a continuación se mencionaran
varios tipos, considerando una serie de criterios y factores planteados por
Benjamín (2004)
Por su naturaleza:
 Microadministrativos. Se relacionan a una sola organización, refiriendo
información general o de alguna de las áreas que la integran
 Macroadministrativos. Incluyen a más de una organización.
 Mesoadministrativos. Consideran una o más organizaciones de un mismo
sector o ramo especifico.
Organización y Sistemas
Por su ámbito:
 Generales: Contienen información representativa de una organización hasta
determinado nivel jerárquico, según su magnitud y características.
 Particulares: Solo muestran una área particular de la estructura en la
organización.
Por su contenido:
 Integrales. Es la representación grafica de todas las unidades administrativas
de una organización.
 Funcionales. Involucra las principales funciones que tienen asignadas, ademas
de las unidades y sus interrelaciones.
 De puestos, plazas y unidades. Reflejan las necesidades en cuanto a puestos
de trabajo y la disponibilidad existente para cada unidad.
Por su presentación:
 Verticales. Presentan las unidades ramificadas de arriba abajo a partir del
titular, en la parte superior, y desagregan los diferentes niveles jerárquicos en
forma escalonada.
 Horizontales Extienden las unidades de izquierda a derecha y colocan al titular
en el extremo izquierdo.
 Mixtos. Emplean combinaciones verticales y horizontales para ampliar las
posibilidades de graficación.
 De bloque. Constituyen una variante de los verticales y tienen la particularidad
de integrar un mayor número de unidades en espacios mas reducidos.
DISEÑO
Es importante considerar aspectos formales, vinculados con la presentación de
un organigrama, entre ellos se consideran.
 Figuras: Se utilizan en los organigramas para plasmar las unidades que la
conforman pueden ser de nivel directivo, medio u operativo.
 Forma. Debe usarse un solo tipo de figura para simbolizar cada elemento del
organigrama.
 Dimensión. Los rectángulos que forman parte de un organigrama deben tener
dimensiones semejantes.
Organización y Sistemas
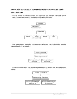
SÍMBOLOS Y REFERENCIAS CONVENCIONALES DE MAYOR USO EN UN
ORGANIGRAMA.
1. Líneas llenas sin interrupciones: son aquellas que indican autoridad formal,
relación de línea o mando, comunicación y la vía jerárquica.
Las líneas llenas verticales indican autoridad sobre. Las horizontales señalan
especialización y correlación.
Cuando la línea llena cae sobre la parte media y encima del recuadro indica
mando.
Organización y Sistemas
Cuando la línea llena se coloca a los lados de la figura geométrica indica
relación de apoyo.
2. Líneas de puntos o discontinuas: son aquellas que indican relación de
coordinación y relaciones funcionales.
Figura Geométrica con un recuadro indica condición especial o autónoma.
Se puede destacar una unidad para llamar la atención. Para ello se utiliza
medio recuadro, bastante coloreado, para cada unidad que se vaya a resaltar.
Organización y Sistemas
Las líneas con zigzagueos al final y una flecha indican continuación de la
estructura.
Los círculos colocados en espacios especiales del organigrama y que poseen
un número en su interior, indica un comité en el que participan todas las unidades
señaladas con el mismo número.
CRITERIOS PARA LA ELABORACIÓN DE ORGANIGRAMAS
 Precisión. Definir con exactitud todas las unidades administrativas y sus
interrelaciones.
 Sencillez. De fácil comprensión, se recomienda evitar trazos innecesarios o
una nomenclatura compleja
Organización y Sistemas
 Uniformidad. Homogenizar las líneas y figuras que se utilicen en su diseño
 Presentación. En su presentación deben considerarse criterios técnicos y de
servicio, en función de su objetivo.
 Vigencia. El organigrama debe mantenerse actualizado, se sugiere colocar al
margen inferior derecho el nombre de la unidad responsable de prepararlo y la
fecha de su autorización y actualización, en este sentido el procedimiento para
actualizar organigramas debe seguir los pasos que a continuación se señalan:
 Autorización
- Integración del equipo de trabajo
- Preparación del plan de trabajo
- Captación de la información
- Clasificación y registro de la Información
- Análisis de la información
- Diseño del organigrama
Organización y Sistemas
ACTIVIDADES PARA EL PARTICIPANTE
Ubique en su comunidad una organización pública o privada e investigue:
1. La Organización posee un organigrama ubicado en lugar visible?
2. Si la organización no posee organigrama, considere las pautas
recomendadas en esta unidad y sugiera un organigrama estructural?
3. Enumere por lo menos, tres aspectos de la organización que se puedan
visualizar en el organigrama?
4. Enumere por lo menos tres aspectos que no se pueden visualizar en un
organigrama?
5. Señale los tipos de organigramas según la forma o disposición
geométrica?.
Organización y Sistemas
UNIDAD IV. NORMAS Y PROCEDIMIENTOS
1) Norma.
2) Procedimiento
3) Características de los procedimientos
4) Clasificación de los Procedimientos
5) Descripción de los procedimientos.
6) Redacción.
7) Diagramación de los procedimientos
Organización y Sistemas
OBJETIVOS ESPECÍFICOS.
1) Definir norma y procedimiento
2) Señalar las principales características que deben considerarse al momento
de elaborar un procedimiento.
3) Distinguir los distintos tipos de procedimientos según los criterios
establecidos para su clasificación.
4) Describir correctamente un procedimiento administrativo
Organización y Sistemas
NORMAS Y PROCEDIMIENTOS
En esta unidad se desarrollan aspectos vinculados con la necesidad de
reconocer la importancia que tiene en la organización mantener al día una serie
de documentos que enmarcan las actividades de rutina, en sus procesos
productivos. Estos documentos se refieren a normas internas y procedimientos
cuya utilidad debe ser conocida por todos los empleados, ya que permiten que la
empresa pueda evolucionar independientemente de que sus dueños o accionistas
principales estén presentes permanentemente.
Con la implementación de unas reglas de juego claras y conocidas por todos los
empleados, se requiere un control de gestión básico para hacer el seguimiento y
aplicar correctivos de manera oportuna para que los procesos normales de
producción no se detengan y toda la empresa se mantenga en sintonía.
Es necesario estar consciente de la necesidad de mantener a la empresa en el
mercado. Esto último es una ardua tarea que requiere el mayor de todos los
esfuerzos. Para lograr que una empresa permanezca en el mercado esta debe
adaptarse a continuos cambios generados por la dinámica.
La importancia de la implementación de normas y procedimientos se ve
reflejado en la reducción del tiempo ocioso, optimización de los procesos
administrativos, mejorar la interacción entre los diferentes equipos de trabajo de la
empresa, obteniendo finalmente una reducción de costos, mejoramiento en la
capacidad de reacción de la empresa ante el mercado, una estructura
organizacional mas ágil, entre otros tantos beneficios.
A continuación se explica en que consiste la norma para una organización.
NORMA
Es un dispositivo que condiciona el desarrollo de un procedimiento durante su
ejecución, o antes, son orientaciones o guías que fijan los límites previamente
definidos por la dirección general en las políticas, para la acción y la búsqueda de
los objetivos organizacionales.
Es necesario destacar que el termino norma se deriva del establecimiento de
las políticas organizacionales, vista como una idea visionaria sobre la totalidad de
los objetivos o como una concepción general destinada a dirigir las acciones que
se van a realizar.
La norma dentro de una organización, es considerada como un punto de
conexión que permite el desarrollo de un procedimiento durante su ejecución o
previamente, en ella se registran entre otros, los datos vinculados con la empresa,
la fecha en la cual se elabora, así como las acciones y responsables.
El objetivo principal de una norma consiste en asegurar paso a paso el
cumplimiento de ciertas pautas específicas, necesarias para el buen desempeño
Organización y Sistemas
de las operaciones de un procedimiento maximizando la utilización de los recursos
disponibles.
Las normas tienen un amplio ámbito de aplicación entre los cuales
mencionaremos los siguientes:
• En la ejecución de actividades, operaciones y procesos de naturaleza
administrativa.
• En la producción, elección o utilización de los elementos o instrumentos
de trabajo.
Uso de conceptos, símbolos, representaciones de tipo general
Es importante destacar que la norma condiciona el desarrollo de un
procedimiento.
A continuación se plantea un ejemplo.
a. Procedimiento
Solicitud y entrega de materiales de oficina.
Normas: Los empleados o sucursales de las empresas solicitan materiales y
útiles de oficina a través de un formulario identificado como “pedido de útiles de
oficina”. Para procesar la solicitud de útiles y materiales de oficina, ante el
departamento de proveeduría ésta, debe estar firmada por el jefe del
departamento, en el caso de Oficina Central por el Gerente de Zona respectivo, si
se trata de una sucursal.
b. Procedimiento.
Selección de personal.
Normas:
1) Todo criterio de selección debe estar basado en un valoración racional de
las aptitudes y/o los meritos del candidato en relación al perfil específico del
cargo que aspira desempeñar.
2) Los aspirantes que aprueben las evaluaciones pasaran a formar parte del
registro de Elegibles internos o externos según sea el caso.
PROCEDIMIENTO
Es un conjunto de operaciones ordenadas en secuencia cronológica que
precisan la forma sistemática de hacer determinado trabajo de rutina.
Es entendido también como la secuencia de actividades, operaciones, pasos o
etapas interrelacionadas que se desarrollan con el propósito de lograr un objetivo
especifico.
Organización y Sistemas
Los procedimientos responden a cada situación particular, ya que no son de
aplicación general: han de tener estabilidad y al mismo tiempo flexibilidad para
poder adaptarse a nuevas situaciones. Son de gran utilidad para ser aplicados en
trabajos que se repitan, así la gerencia se evita tomar decisiones una y otra vez
dentro de la ejecución de las actividades. Es por ello que un procedimiento es un
tipo de toma de decisión estructurada porque nos dice como debemos hacer un
proceso dentro de una determinada área.
CARACTERÍSTICAS DE UN PROCEDIMIENTO
Los procedimientos se pueden identificar a través de ciertas características
comunes que los diferencian de otras acciones dentro de una organización, entre
ellas tenemos:
- El procedimiento es un instrumento o dispositivo administrativo que indica como
se procede.
- El resultado de un paso compromete o da origen al siguiente, es decir, los
pasos son secuenciales.
- Cubre un ciclo de acción.
- Los pasos están descritos en secuencia lógica de tiempo.
- No son de aplicación general sino que responden a una situación en particular.
- Son de gran aplicación en los trabajos que se repiten, facilitando así su
aplicación continua y sistemática.
- Los procedimientos deben tener cierta estabilidad, flexibilidad y elasticidad de
forma que se adopten a las exigencias de nuevas situaciones y circunstancias.
- Los pasos de un procedimiento son rutinarios y repetitivos.
- Un procedimiento se realiza dentro de un marco organizacional definido.
CLASIFICACIÓN DE LOS PROCEDIMIENTOS
Los procedimientos pueden clasificarse en primer lugar, por su relación con los
objetivos de la organización y en segundo por el recorrido dentro de ésta, se
recomienda clasificar los procedimientos de acuerdo a la estructura orgánica de la
empresa.
a. Por su relación con los objetivos Organizacionales
Organización y Sistemas
Procedimientos sustantivos o de línea. Son aquellos procedimientos que
contribuyen directamente con el objetivo de la organización, están relacionados
con las funciones principales que atienden los órganos dentro de la empresa
Como ejemplo pudiéramos señalar:
Una empresa cuyo objetivo es la fabricación y venta de productos alimenticios,
tendrá como procedimientos sustantivos los siguientes:
Procedimiento: Preparación de los alimentos.
Procedimiento: Enlatado de los alimentos.
Procedimiento: Etiquetado.
Procedimiento: Venta a crédito.
Procedimiento: Exportación de enlatados.
Procedimiento adjetivo, auxiliar o interno. Son aquellos procedimientos que
sirven de base, contribuyen o auxilian para que los procedimientos sustantivos se
cumplan, se relacionan con las funciones complementarias o de staff
(asesoramiento o apoyo) que desarrolla la organización.
Siguiendo con el ejemplo anterior, podemos distinguir procedimientos que
subyacen al procedimiento sustantivo:
Procedimiento: Selección de personal.
Procedimiento: Orden de compra.
Procedimiento: Pago de sueldos y salarios.
Por su recorrido.
1) Procedimientos Institucionales. Son aquellos procedimientos cuyas
acciones se desarrollan dentro de la organización.
Ejemplo:
Procedimiento: Solicitud de suministro.
Procedimiento: Enlatado de alimentos.
Procedimiento: Elaboración de nóminas.
Procedimientos sectoriales. Son aquellos procedimientos cuyas acciones se
desplazan por instituciones que se encuentran interrelacionadas dentro de una
misma problemática.
Ejemplo:
Organización y Sistemas
Contratación de profesores del I.U.T (Instituto Universitario de Tecnología) en
este caso el contrato es elaborado por la institución antes señalada, pero luego
debe remitirse al Ministerio de Educación Superior para su aprobación y firma y
luego éste lo remite nuevamente a la institución.
Procedimientos intersectoriales. Son aquellos procedimientos cuyas acciones
se desarrollan en distintas dependencias.
Ejemplo:
Elaboración del presupuesto del I.U.T. (Instituto Universitario de Tecnología) la
Dirección del Instituto elabora el anteproyecto del presupuesto general y lo envía a
la Dirección General de Educación Superior del Ministerio de Educación, éste lo
remite a la oficina Sectorial de Planificación y Presupuesto del Ministerio de
Educación, para luego enviarlo al Ministerio de Hacienda para su reajuste,
posteriormente pasa a la Asamblea Nacional que analiza y sanciona la Ley de
Presupuesto Del Ejercicio Fiscal del Año correspondiente y se da a conocer a
todas las dependencias antes señaladas.
DESCRIPCIÓN DEL PROCEDIMIENTO.
Describir un procedimiento consiste en presentar en forma ordenada los datos
identificativos del éste y la secuencia lógica de las acciones, para lo cual es
necesario tener claro, que cada procedimiento varia dependiendo de las
características del mismo así como de las necesidades de información de la
Institución y el estilo de los analistas.
A continuación se presenta la relación de datos, que deben incluirse en la
descripción de un Procedimiento Administrativo.
Nombre del procedimiento: Se indica en forma clara y precisa el nombre del
Procedimiento.
Nombre de la Dependencia: Indicar la dependencia responsable del
Procedimiento.
Código: Es el número asignado al Procedimiento, tomando como base el código
de la Dependencia. (opcional).
Concepto: Definir qué es y quien hace el Procedimiento.
Objetivo: Definir lo que se persigue con el Procedimiento.
Base legal: Mencionar los dispositivos legales y normas que sustentan el
Procedimiento. (opcional).
Normas: Indicar las pautas que regulan el Procedimiento (opcional).
Requisitos: Indicar los requisitos y formalidades que deben dar inicio al
Procedimiento (opcional).
Organización y Sistemas
Descripción: Considerar el nombre de las Unidades responsables de la acción,
así como la descripción secuencial de las acciones que se realizan en cada etapa,
mencionando previamente los cargos de quienes la efectúen.
REDACTAR UN PROCEDIMIENTO.
Al momento de redactar un procedimiento debemos tener presente que la
intención es brindar información clara y precisa, de tal manera que permita al
lector extraer rápidamente y sin falsas interpretaciones la información contenida en
el manual.
Por lo tanto, al momento de redactar un procedimiento es pertinente considerar
las siguientes recomendaciones.
1) Emplear frases claras y cortas.
2) Utilizar únicamente terminología técnica imprescindible.
3) Tono formal.
4) Evitar ambigüedades.
5) Uniformidad en el estilo.
Redactar, implica asumir con propiedad un estilo que conduzca de manera
exitosa la elaboración del manual. En consecuencia se recomienda como
referencia consultar: como se elabora un libro de cocina o un guión teatral, ya que
en éstos se expresan de manera clara ordenada y precisa todas las instrucciones
en cuanto a tareas y acciones que deben seguirse para alcanzar con éxito los
objetivos propuestos, en el caso que nos ocupa, considerar si se esta describiendo
un procedimiento interno de un departamento, o por una sección o departamento,
si el proceso tiene lugar entre varios.
A continuación se describe un fragmento de un manual de procedimiento en la
parte relativa a Reposición de bienes de cambio.
Ejemplo de un procedimiento de elaboración de documentos
Organización y Sistemas
Organización y Sistemas
NOMBRE DEL PROCEDIMIENTO: ELABORACION DE DOCUMENTOS
CÓDIGO: MGC_PYD_0275
VERSIÓN: 01
UNIDAD: ORGANIAZCIÓN Y SISTEMAS
OBJETIVO:
Elaborar toda la documentación de la empresa INVERSIONES DECORA SUEÑOS, C.A. de
manera estandarizada a fin de garantizar la eficacia de los procesos administrativos de la misma.
RESPONSABILIDADES:
L a Unidad de Organización y Sistemas es la responsable de la elaboración, actualización,
distribución y control de toda la documentación de la empresa Inversiones Decora Sueños, C.A.
NORMAS:
1.- El analista de organización y sistemas debe recolectar la información sobre el proceso a
elaborar en conjunto con el dueño del proceso o experto en el área.
2.- El analista de Organización y sistemas debe elaborar en borrador el procedimiento solicitado y
entregar al dueño del proceso para su aprobación, antes de su emisión.
3.- Todo documento elaborado debe estar ajustado de acuerdo a los establecido en el
procedimiento “Criterios para la elaboración de documentos”, Cod, MGC_PyD_ 00356.
LOGO DE LA
EMPRESA
INVERSIONES DECORA SUEÑOS, C.A.
Elaborado Por
Revisado por Autorizado por:
PROCEDIMIENTO: ELABORACION DE DOCUMENTOS
RESPONSABLES. ACCIONES.
Unidad solicitante 1.- Llena formato “Solicitud de Elaboración, Emisión,
Actualización de Documentos, Cod. MGC_......
2.- Entrega formato a la Unidad de Organización y
sistemas, copia y original.
Unidad de Organización y Sistemas 3.- Recibe formato MGC… , firma en señal de recibido y
entrega copia a la unidad solicitante.
4.- Procede a levantar la información, de acuerdo al área
señalada en la solicitud, en conjunto con el experto en el
área.
5.- Elabora borrador de procedimiento y lo lleva a la unidad
solicitante para su revisión, corrección y /o aprobación
Unidad Solicitante 6.- Recibe borrador de documento y.
• realiza las correcciones, si las hay
• Si no hay correcciones, aprueba documento
elaborado
7.- Entrega documento al analista de organización y
sistemas para su normalización, autorización, copia y
distribución
Unidad de Organización Y sistemas 8.- Recibe procedimiento aprobado por el experto:
• Realiza correcciones, si las hay
• Si no hay correcciones, asigna código y registra en
el Control “Lista Maestra de Documento”, Cod.
MGC_Py D 00034
9.- Saca original y entrega al jefe de la unidad para su
autorización.
Jefatura de la Unidad 10.- Recibe documento elaborado, revisa y firma.
11.- Entrega al analista de organización y sistemas para
su respectiva copia y distribución.
Unidad de Organización y Sistemas 12.- Recibe documento autorizado, saca las copias
necesarias, coloca sello de copia controlada.
13.- Distribuye copias a las unidades solicitantes
14.- Archiva original en el manual “Documentos de la
Empresa Inversiones Decora Sueños, C. A”
Fin
Organización y Sistemas
DIAGRAMACIÓN DE LOS PROCEDIMIENTOS
Los diagramas de flujo permiten representar gráficamente, con claridad y
precisión las operaciones que integran la dinámica de circuitos o flujos
administrativos. Existen distintos tipos de diagramación administrativa. Todos ellos
tienen como denominador común el análisis de los siguientes elementos:
 Las operaciones que se efectúan en los trabajos administrativos.
 Las unidades o puestos de trabajo que intervienen en su realización.
 Los documentos utilizados o producidos.
 Los recorridos que se efectúan en el curso de la documentación.
 Los tiempos de trabajo empleados en cada operación, expresados en días,
horas o minutos.
Mediante la utilización de símbolos, en su mayoría sencillos de entender, es
relativamente fácil conseguir una visión de conjunto del procedimiento
representado, verificar en la práctica el cumplimiento de las operaciones descritas
y detectar las anomalías que se produzcan. Los símbolos que se utilizan
generalmente en los diagramas de circuitos o flujos administrativos suelen ser de
dos tipos:
 Símbolos abstractos
 Símbolos figurativos.
Organización y Sistemas
ACTIVIDADES PARA EL PARTICIPANTE
1. ¿Cual es la diferencia entre Norma y Procedimiento?
2. ¿Cuales son las características que deben tener los Procedimientos?
3. ¿Cómo se clasifican los procedimientos según su relación con los
objetivos?
4. ¿Visite una organización pública o privada y solicite a un trabajador o
directivo que le describa verbalmente algún procedimiento o servicio que se
ejecute en la institución?
5. ¿Tome nota de la descripción efectuada por el trabajador de la institución?
6. ¿En base a la información recolectada, efectué la descripción del
procedimiento administrativo?
Organización y Sistemas
UNIDAD V FLUJOGRAMAS
1) Definición
2) Características De Los Flujogramas
3) Tipos De Flujogramas
4) Simbología De Los Flujogramas
5) Diseño Y Elaboración De Flujogramas
6) Recomendaciones para el uso y aplicación de los flujogramas
Organización y Sistemas
OBJETIVOS ESPECÍFICOS.
1) Definir que es un flujograma.
2) Características de los flujogramas.
3) Tipos de flujogramas.
4) Conocer la simbología mas utilizada en la elaboración de un flujograma.
5) Aplicar correctamente las pautas técnicas recomendadas para la
elaboración de un flujograma.
Organización y Sistemas
FLUJOGRAMAS
Las organizaciones precisan recursos técnicos que les permitan ubicar
mediante un diagrama y mapas de proceso, los elementos necesarios para llevar
a cabo sus funciones en forma lógica y consistente.
En consecuencia un Flujograma es la representación gráfica de hechos,
situaciones, movimientos o relaciones, por medio de símbolos, también se
conocen como diagrama de flujo y muy rara vez fluxogramas, estos gráficos
ilustran la sucesión de operaciones que implican movimiento, desplazamiento o
curso de todo tipo, que bien puede ser una actividad, un formulario, un informe,
materiales, personas o recursos, son de gran importancia para toda empresa y
persona ya que brinda elementos de juicio idóneos para la representación de
procedimientos y procesos, así como las pautas para su manejo en sus diferentes
versiones.
DEFINICION
El Flujograma o Fluxograma, es un diagrama que expresa gráficamente las distintas
operaciones que componen un procedimiento o parte de este, estableciendo su
secuencia cronológica. Según su formato o propósito, puede contener información
adicional sobre el método de ejecución de las operaciones, el itinerario de las
personas, las formas, la distancia recorrida e tiempo empleado etc”.
(Gómez C.1997).
Según Chiavenato Idalberto. (1.993); El Flujograma o Diagrama de Flujo, es
una gráfica que representa el flujo o la secuencia de rutinas simples. Tiene la
ventaja de indicar la secuencia del proceso en cuestión, las unidades involucradas
y los responsables de su ejecución.
Según Gómez Rondón Francisco. (1.995); El Flujograma o Diagrama de Flujo,
es la representación simbólica o pictórica de un procedimiento administrativo.
En la actualidad los flujogramas son considerados en las mayorías de las
empresas o departamentos de sistemas como uno de los principales instrumentos
en la realización de cualquier método, constituye además un elemento
fundamental para descomponer en partes procesos complejos y esto a su vez
facilita la comprensión de la dinamita organizacional y la simplificación del trabajo
Según Chiavenato, Idalberto. Año 1.993; los flujogramas constituyen un
instrumento de suma importancia en toda organización y departamento, ya que
este permite la visualización de las actividades innecesarias y verifica si la
distribución del trabajo está equilibrada.
Organización y Sistemas
CARACTERÍSTICAS DE LOS FLUJOGRAMAS
Según Gómez Cejas, Guillermo. Año 1.997:
1. Sintética: La representación que se haga de un sistema o un proceso deberá
quedar resumido en pocas hojas, de preferencia en una sola. Los diagramas
extensivos dificultan su comprensión y asimilación, por tanto dejan de ser
prácticos.
2. Simbolizada: La aplicación de la simbología adecuada a los diagramas de
sistemas y procedimientos evita a los analistas anotaciones excesivas,
repetitivas y confusas en su interpretación.
3. De forma visible a un sistema o un proceso: Los diagramas nos permiten
observar todos los pasos de un sistema o proceso sin necesidad de leer notas
extensas. Un diagrama es comparable, en cierta forma, con una fotografía
aérea que contiene los rasgos principales de una región, y que a su vez permite
observar estos rasgos o detalles principales.
Según Chiavenato, Idalberto. Año 1.993:
1. Permitir al analista asegurarse que ha desarrollado todos los aspectos del
procedimiento.
2. Dar las bases para escribir un informe claro y lógico.
3. Es un medio para establecer un enlace con el personal que eventualmente
operará el nuevo procedimiento.
Según Gómez Rondón, Francisco. Año 1.995:
4. De uso, permite facilitar su empleo.
5. De destino, permite la correcta identificación de actividades.
6. De comprensión e interpretación, permite simplificar su comprensión.
7. De interacción, permite el acercamiento y coordinación.
8. De simbología, disminuye la complejidad y accesibilidad.
9. De diagramación, se elabora con rapidez y no requiere de recursos
sofisticados.
TIPOS DE FLUJOGRAMAS
Según Gómez Cejas, Guillermo. Año 1.997:
Según su forma:
Organización y Sistemas
a. Formato Vertical: En él el flujo o la secuencia de las operaciones, va de arriba
hacia abajo. Es una lista ordenada de las operaciones de un proceso con toda
la información que se considere necesaria, según su propósito.
b. Formato Horizontal: En él el flujo o la secuencia de las operaciones, va de
izquierda a derecha.
c. Formato Panorámico: El proceso entero está representado en una sola carta y
puede apreciarse de una sola mirada mucho más rápidamente que leyendo el
texto, lo que facilita su comprensión, aun para personas no familiarizadas.
Registra no solo en línea vertical, sino también horizontal, distintas acciones
simultáneas y la participación de más de un puesto o departamento que el
formato vertical no registra.
d. Formato Arquitectónico: Describe el itinerario de ruta de una forma o persona
sobre el plano arquitectónico del área de trabajo. El primero de los flujogramas
es eminentemente descriptivo, mientras que los últimos son fundamentalmente
representativos.
Por su propósito:
a. De Forma: Se ocupa fundamentalmente de una forma con muy pocas o ninguna
descripción de las operaciones. Presenta la secuencia de cada una de las
operaciones o pasos por los que atraviesa una forma en sus diferentes copias,
a través de los diversos puestos y departamentos, desde que se origina hasta
que se archiva. Retrata la distribución de múltiples copias de formas a un
número de individuos diferentes o a unidades de la organización.
Las formas pueden representarse por símbolos, por dibujos o fotografías
reducidas o por palabras descriptivas. Se usa el formato horizontal. Se retrata o se
designa la forma en el lado izquierdo de la gráfica, se sigue su curso al proceso de
progresión horizontal, cruzando las diferentes columnas asignadas a las unidades
de la organización o a los individuos.
b. De Labores (¿qué se hace?): Estos diagramas abreviados sólo representan las
operaciones que se efectúan en cada una de las actividades o labores en que
se descompone un procedimiento y el puesto o departamento que las ejecutan.
El término labor incluyendo toda clase de esfuerzo físico o mental. Se usa el
formato vertical.
c. De Método (¿cómo se hace?): Son útiles para fines de adiestramiento y
presentan además la manera de realizar cada operación de procedimiento, por
la persona que debe realizarla y dentro de la secuencia establecida. Se usa el
formato vertical.
d. Analítico (¿para qué se hace?): Presenta no solo cada una de las operaciones
del procedimiento dentro de la secuencia establecida y la persona que las
realiza, sino que analiza para qué sirve cada una de las operaciones dentro del
procedimiento. Cuando el dato es importante consigna el tiempo empleado, la
Organización y Sistemas
distancia recorrida o alguna observación complementaria. Se usa formato
vertical.
e. De Espacio (¿dónde se hace?): Presenta el itinerario y la distancia que recorre
una forma o una persona durante las distintas operaciones del procedimiento o
parte de él, señalando el espacio por el que se desplaza. Cuando el dato es
importante, expresa el tiempo empleado en el recorrido. Se usa el formato
arquitectónico.
f. Combinados: Presenta una combinación de dos o más flujogramas de las
clases anteriores. Se usa el flujograma de formato vertical para combinar
labores, métodos y análisis (qué se hace, cómo se hace, para qué se hace).
Se usa el formato panorámico para combinar varias formas y labores de varios
puestos o departamentos. Según Chiavenato, Idalberto. Año 1.993: Existen tres
tipos de Flujogramas o Diagramas de Flujo
a. Diagrama de flujo vertical: También denominado gráfico de análisis del proceso.
Es un gráfico en donde existen columnas verticales y líneas horizontales. En la
columnas verticales están los símbolos o convencionales ( de operación,
transporte, control, espera y archivo), los funcionarios involucrados en la rutina,
el espacio recorrido para la ejecución y le tiempo invertido.
El diagrama de flujo vertical destaca la secuencia de la rutina y es
extremadamente útil para armar una rutina o procedimiento para ayudar en la
capacitación del personal y para racionalizar el trabajo.
b. Diagrama de flujo horizontal: Es diferente al anterior, al revés de la secuencia
que se traslada verticalmente, esta lo hace de manera horizontal; este utiliza los
mismos símbolos y convenciones que el vertical.
El Diagrama de flujo horizontal destaca a las personas u organismos que
participan en una determinada rutina o procedimiento. Es muy usado cuando
una rutina involucra varios organismos o personas, ya que permite visualizar la
parte que corresponde a cada uno y comparar la distribución de las tareas para
una posible racionalización o redistribución del trabajo.
c. Diagrama de flujo de bloques: Es un diagrama de flujo que representa la rutina
a través de una secuencia de bloques, cada cual con su significado y
encadenados entre sí. Utiliza una simbología mucho más rica y variada que los
diagramas anteriores, y no se restringe a líneas y columnas preestablecidas en
el gráfico.
Los analistas de sistemas utilizan mucho este diagrama para representar los
sistemas, es decir, para indicar entradas, operaciones, conexiones, decisiones,
archivado, etc., que constituyen el flujo o la secuencia de las actividades de los
sistemas.
Organización y Sistemas
Según Gómez Rondón, Francisco. (1.995) existe una clasificación que
considera los Flujogramas o Diagramas de Flujo
Por su presentación:
a. De bloque: Se representan en términos generales con el objeto de destacar
determinados aspectos.
b. De detalle: Plasman las actividades en su más detallada expresión.
Por su formato:
a. De formato vertical: En el que el flujo de las operaciones va de arriba hacia
abajo y de derecha a izquierda
b. De formato horizontal: En el que la secuencia de las operaciones va de
izquierda a derecha en forma descendente
c. De formato tabular: También conocido como de formato columnas o
panorámico, en el que se presenta en una sola carta el flujo total de las
operaciones, correspondiendo a cada puesto o unidad una columna
d. De formato arquitectónico: Muestra el movimiento o flujo de personas, formas,
materiales, o bien la secuencia de las operaciones a través del espacio donde
se realizan
Por su propósito:
a. De forma: El cual se ocupa fundamentalmente de documentos con poca o
ninguna descripción de operaciones con poca o ninguna descripción de
operaciones.
b. De labores: Indica el flujo o secuencia de las operaciones, así como quién o en
donde se realiza y en qué consiste ésta.
c. De método: Muestra la secuencia de operaciones, la persona que las realiza y
la manera de hacerlas.
d. Analítico: Describe no sólo el procedimiento quién lo hace, y cómo hacer cada
operación, sino para qué sirven.
e. De espacio: Indica el espacio por el que se desplaza una forma o una persona.
f. Combinados: Emplean dos o más diagramas en forma integrada.
g. De ilustraciones y texto: Ilustra el manejo de la información con textos y dibujos.
h. Asistido por computadora: El flujo de información se hace con recursos de
software.
Organización y Sistemas
SIMBOLOGÍA DE LOS FLUJOGRAMAS
Según Gómez Cejas, Guillermo. Año 1.997:
1. Principio y/o terminación del diagrama: Este símbolo representa tanto la
disponibilidad de la información para su procesamiento (entrada), como la
mención de que la información ya ha sido procesada.
2. Actividad u operación: Se utiliza siempre que una actividad o grupo de ellas
tengan como objetivo un cambio, ya sea en el valor, forma o disposición de la
información.
3. Anotación, aclaración, o ambos casos: Siempre que se quiera algún comentario
al margen, notas explicatorios, aclaraciones, etc.; se trazará indistintamente una
línea punteada que vaya de la nota aclaratoria al símbolo en que se requiere
esa nota.
4. Conector: Este símbolo se utiliza siempre que las condiciones físicas de nuestro
diagrama obligue a interrumpir el graficado de la información que se tiene y
deba seguirse el diagrama en otro lugar, o bien cuando interese unir
informaciones aisladas.
5. Documento: El símbolo se utilizará cuando se desee representar un documento
cualquiera. Puede ser una forma, un control, una ficha, un listado, etc.
(excluidas la tarjeta perforadora y la cinta magnética). Siempre que un
documento tenga varias copias, estas deberán presentarse dentro del diagrama
y numerarse con cero el original: uno para la copia y así sucesivamente.
6. Destrucción: Este símbolo indica la destrucción de cualquier documento o
información. Es conveniente aclarar siempre que documentos se están
destruyendo.
7. Transferencia: Este símbolo se utiliza cuando en el flujo del proceso o sistema
interviene otra sección o departamento que no sea el estudiado, siempre o
cuando nos interesen los pasos o trámites que se realizan en ese lugar.
8. Alternativa: Este símbolo representa el momento en que una actividad u
operación cualquiera implica tomar uno o varios caminos diferentes.
9. Actividad fuera del ámbito de investigación: Este símbolo se utiliza cuando se
considera necesario conocer en el diagrama el detalle de las actividades que
realizan en otro lugar, o bien para indicar que las actividades que se realizan en
otro lugar, o bien para indicar que las actividades que se realizan en el proceso
o sistema se encuentran diagramadas en otro lugar (tal es el caso del proceso o
sistemas muy parecidos o similares, que nada más varían en su inicio o su final.
Dirección de flujo: ( ): Indica la secuencia de la información y se utiliza para unir
símbolos, según sea su flujo, o para indicar los principios de alternativas.
Organización y Sistemas
1. Canalización: Este símbolo se utiliza en tres formas diferentes, cuando se
recibe información de varias fuentes o condensa en una sola:
2. Cuando se recibe información de una sola fuente y se canaliza por diferentes
fuentes:
3. bien, cuando se recibe información de varias fuentes y se canaliza a otras
fuentes:
Según Chiavenato, Idalberto 1.993:
1. El circulo; significa una operación (una etapa o una subdivisión del proceso).
Una operación se realiza cuando se crea, se altera, se aumenta o se sustrae
algo. Ejemplo: emisión de un documento.
2. La flecha o pequeño círculo corresponde a un transporte o tarea de llevar algo
de un lugar a otro. Ocurre cuando un objeto, mensaje o documento es
trasladado de un lugar a otro.
3. El cuadrado significa una inspección o control, ya sea de cantidad o de realidad.
Es el acto de verificar o fiscalizar sin que se realicen operaciones. Ejemplo:
verificación de una firma.
4. La letra D, representa una demora o retraso, ya sea por congestionamiento,
distancia o por espera de alguna provisión por parte de otra persona. Significa
una espera o un desplazamiento por agenda o la llegada de alguna cosa de
quien se dependa para proseguir el proceso.
5. El triángulo con el vértice hacia abajo o hacia arriba representa una interrupción
casi definitiva o muy prolongada. Puede ser un almacenamiento (cuando se
trata de materiales) o que algo se archiva (cuando se trata de documentos).
Según Gómez Rondón, Francisco. Año 1.995:
1. Operación: Indica las principales fases del proceso, método o procedimiento.
2. Inspección: Indica que se verifica la calidad y/o cantidad de algo.
3. Desplazamiento o transporte: Indica el movimiento de los empleados, material y
equipo de un lugar a otro.
4. Depósito provisional o espera: Indica demora en el desarrollo de los hechos.
5. Almacenamiento permanente: Indica el depósito de un documento o
información dentro de un archivo, o de un objeto cualquiera en un almacén.
Organización y Sistemas
SÍMBOLOS DE LA NORMA ANSI PARA ELABORAR DIAGRAMAS DE FLUJO
(Diagramación administrativa)
DISEÑO Y ELABORACIÓN DE FLUJOGRAMAS.
Según Gómez Cejas, Guillermo. Año 1.997:
Convención para trazar los diagramas:
a. La información para identificar cada diagrama debe ser la siguiente:
1. Nombre del proceso, indicando los puntos iniciales y finales.
2. Nombre del departamento o los departamentos involucrados.
3. Nombre de la persona que preparó el diagrama.
4. Número de personas o puestos involucrados.
5. Número de pasos.
Organización y Sistemas
Conector. Representa una conexión o enlace de una parte del
diagrama de flujo con otra parte lejana del mismo.
Conector de página. Representa una conexión o enlace con otra
hoja diferente, en la que continúa el diagrama de flujo.
Archivo. Indica que se guarda un documento en forma temporal o
permanente.
Decisión o alternativa. Indica un punto dentro del flujo en donde se
debe tomar una decisión entre dos o más alternativas.
Documento. Representa un documento en general que entre, se
utilice, se genere o salga del procedimiento.
Actividad. Describe las funciones que desempeñan las personas
involucradas en el procedimiento.
Inicio o término. Indica el principio o el fin del flujo, puede ser
acción o lugar, además se usa para indicar una unidad
administrativa o persona que recibe o proporciona información.
REPRESENTASIMBOLO
b. Identificar cada columna con el nombre de la persona o puestos que realiza
cada uno de los pasos.
c. Representar las formas o documentos, mediante rectángulos proporcionales a
las formas o documentos representados. Sin embargo como lo principal es la
claridad, esta convención puede eliminarse empleando solamente el buen
juicio.
d. Cada forma debe representarse siempre por un rectángulo de las mismas
dimensiones.
e. Cada vez que se crea una forma, se le pone en el original y copias un triángulo
negro en la esquina inferior derecha.
f. Cuando las dimensiones del rectángulo lo permitan, es conveniente poner el
nombre de la forma en cada paso que aparezca.
g. El original y las copias siempre deben ponerse en el mismo orden. Se coloca un
número en la esquina superior derecha. Para el original siempre se colocará el
número uno; y las siguientes copias tendrán numeraciones ascendentes.
h. En cada paso deben presentarse todos los documentos que intervienen.
i. Cuando se transportan dos o más papeles, que van unidos, ya sea con grapa o
broche o en sobre, se reúnen los rectángulos identificando cada uno de ellos. El
movimiento se presenta por una sola línea.
j. Cuando se muevan juntos, pero no unidos, el transporte se representa por
medio de líneas para cada forma o grupo de formas.
k. La secuencia demuestra haciendo que las líneas de transportes tengan una
ligera tendencia hacia abajo.
l. El orden cronológico de los pasos se representa por el orden en que aparecen
los rectángulos, de arriba hacia abajo.
m.Debe identificarse cada paso con un número y hacer una pequeña descripción
del mismo, mediante la escritura del verbo que identifica la acción.
n. Si es posible hacer que lo firme el jefe del departamento o el empleado que ha
proporcionado la información.
Presentación de las formas en el diagrama:
1. Las figuras deben hacerse en forma de cuadros o rectángulos, imitando hasta
donde sea posible la forma y tamaño de las originales reducidas a escala,
indicando en la parte superior y al centro el nombre con una sola palabra.
2. Las formas con copias deben representarse como sigue.
Organización y Sistemas
3. Cuando se tenga que hacer una distribución de formas, se recomienda empezar
con la más alejada para evitar que se crucen.
4. Toda forma debe demostrar cual fue su origen.
5. La nueva forma se marca con un triángulo en la orilla inferior izquierda y con
ello se identifica el hecho de que la forma aparece por primera vez en el
proceso.
6. Cuando se termine el espacio disponible en el papel y sea necesario pasar otra
hoja o a otra parte de la misma hoja, la liga de procesos se muestra mediante
"conectores" que consisten en dos círculos con la letra W, uno en el punto en
que se cortó el proceso y otro igual en el lugar en que se reinicia.
Según Chiavenato, Idalberto. Año 1.993:
Se rige por una serie de símbolos, normas y pautas convencionales entre las
cuales tenemos:
a. El formato o esqueleto del flujograma debe dividirse en partes que representan
a los departamentos, secciones o dependencias involucradas en el
procedimiento. Cada departamento o sección debe mostrarse una sola vez en
el flujograma y en el mismo orden o secuencia cronológica de su aparición en el
procedimiento que se describe de izquierda a derecha.
b. Mostrar una misma dependencia más de una vez en el flujograma aun cuando
las acciones del procedimiento regresen a la misma.
c. Las líneas indicadoras del flujograma deben ser mas delgadas que las líneas
divisorias del formato, rectas y angulares, dotadas de flechas en sus extremos
terminales.
d. Cada paso o acción del procedimiento debe enumerarse con claridad y
describirse brevemente con muy pocas palabras.
e. Cuando algún documento queda retenido en alguna dependencia del
flujograma se indica según sea archivado: definitivamente, temporalmente o
retenido por algunos días ("D"), horas ("O") o minutos (´).
f. Cuando hay que destruir algún documento luego de ser utilizado en el
procedimiento se indica con una (X) grande.
g. Cuando en el procedimiento algún documento da origen a otro se indicará en el
flujograma mediante una flecha interrumpida.
h. Al igual que los organigramas, los flujogramas en ocasiones presentan varias
líneas que se cruzan sin tener relación, en este caso se indica mediante una
inflexión en cualquiera de ellas.
Organización y Sistemas
i. Siempre resultará mejor que el flujograma se muestre en una sola hoja, pero
cuando en su extensión se tenga que continuar en otra página, se señala
mediante un símbolo cualquiera dentro de un círculo, en la página donde se
interrumpe y el mismo que suele llamarse conector se colocará en otra página
como sigue.
Según Gómez Rondón, Francisco. Año 1.995:
El analista experto adoptará su propio método al momento de elaborar un
flujogramas o diagrama de flujo, es importante considerar entre otras las siguientes
pautas:
a. Especificar el objetivo del flujograma o diagrama de flujo.
b. Pasar de lo conocido a lo desconocido. Es decir, identificar los subsistemas que,
según se sabe, debe aparecer y desarrollar los que se relacionan con ellos.
c. Utilizar símbolos autorizados y de una plantilla, o sea un dispositivo de plástico con
los símbolos recortados.
d. Empezar a construir el flujograma o diagrama de flujo en la parte superior de cada
página; deben ir de arriba hacia abajo o de izquierda a derecha.
e. Cada página debe tener un encabezado que identifique claramente el proyecto, la
gráfica, la flecha (de revisión, si la hay), el autor y el número de páginas.
f. Cuando las líneas de flujo son numerosas en diagramas complejos, utilizar
conectores para reducir su número.
g. Establecer el nivel en que van a construirse los flujogramas o diagramas de flujo.
h. Reunir los flujos de entrada, de modo que las líneas de flujo que aparecen entrando
en un símbolo sean las menos posibles, lo mismo se harán con las líneas que salen.
i. Escribir en los símbolos, usando el menor número posible de palabras.
RECOMENDACIONES PARA EL USO
Y APLICACIÓN DE LOS FLUJOGRAMAS
1. La redacción del contenido del símbolo de operación debe ser realizada con frases
breves y sencillas
2. Evitar usar siglas, procure utilizar anotando el nombre completo de las unidades
administrativas.
3. El símbolo de documento debe contener el nombre original de la forma que se
utilice.
Organización y Sistemas
4. El símbolo de conector puede ser alfabético o numérico, pero debe coincidir en los
conectores de entrada y salida, cuando existen una gran cantidad de conectores, es
conveniente adicionar un color al símbolo.
5. Debe realizarse de forma limpia y ordenada.
6. realizarlas al principio en forma de borrador, sin emplear plantillas.
Organización y Sistemas
ACTIVIDADES DEL PARTICIPANTE.
1. ¿Qué es un flujograma?
2. Cuáles son los requisitos que debe reunir un flujograma?
3. Todo flujograma expone información básica sobre tres aspectos ¿Cuáles son
estos tres aspectos?
4. Considerando las pautas señaladas en esta unidad seleccione un
procedimiento y diseñe el flujograma correspondiente?
Organización y Sistemas
UNIDAD VI FORMULARIOS
1) Definición
2) Objetivo
3) Diseño Del Formulario
4) Consideraciones Para La Elaboración Del Formulario
5) Control De Formularios
6) Sistema De Control De Formularios
Organización y Sistemas
OBJETIVOS ESPECIFICOS.
1) Valorar la importancia del empleo de formas en una organización.
2) Conocer los aspectos metodológicos para manejar efectivamente las
formas.
3) Conocer los criterios técnicos para analizar diseñar y controlar formas.
4) Analizar los aspectos prioritarios con el fin de convertir el manejo de las
formas en una ventaja competitiva para una organización.
Organización y Sistemas
FORMULARIOS
Actualmente, en la mayoría de las tareas realizadas por el hombre, se emplean
formularios, éstos son papeles o documentos que se utilizan para recopilar y
transmitir información que es de suma importancia en la realización efectiva de
los actos de cada unos de los miembros de la organización, dentro y fuera del
área de trabajo.
Los formularios son instrumentos de trabajo, por lo tanto si éstos no son
funcionales y no están diseñados para adaptarse adecuadamente al uso que se
les da, pueden entorpecer e impedir la operación del procedimiento o sistema en
el cual está involucrado, ocasionando confusiones, demoras y errores aun en los
procedimientos y sistemas diseñados con un alto grado de perfección. Por otra
parte, la ventaja de los formularios es que al rediseñarlos o simplificarlos, se
puede llegar a producir un mejoramiento notable; por ello, el análisis, diseño y
control de formularios es indispensable en toda organización para garantizar una
adecuada sistematización del flujo de documentos en las diferentes dependencias
que la conforman, tomando en cuenta tanto la creación, impresión y
almacenamiento de los formularios, así como su procesamiento y circulación.
DEFINICIÓN.
Es una pieza de papel que contiene datos y espacios en blanco para registrar
información variable, el cuál tendrá diferente utilización según el área funcional a
la cual pertenezca. Puede considerarse también como un instrumento de trabajo
cuyo objetivo es trasportar información para simplificar y facilitar el desarrollo de
los procedimientos administrativos. En ellos se imprime información constante y
que tiene una serie de espacios para asentar información variable. Es todo papel
que contenga información, texto, epígrafes, impresos o en blanco para rellenarlos
posteriormente.
Cuando una forma se completa pasa a ser un documento y, según el tipo de
información y el grado de dificultad para su llenado, puede acompañarse de un
instructivo.-
OBJETIVO:
 Llenar las necesidades que las oficinas demandan, son aquellos medios para
alcanzar un fin.
 Representan un vehiculo de transmisión de datos e información organizacional
sencillo, claro y funcional, ya que permite ordenar sistematizar y orientar el
manejo de cualquier otro recurso en términos escritos.
Objetivos específicos
Facilitar el flujo de información y el procesamiento de datos, imprimir
uniformidad en los procedimientos, sintetizar y relacionar información y por ultimo,
dar valor legal a determinadas transacciones.
Organización y Sistemas
DISEÑO DEL FORMULARIO
El proceso de elaboración del formulario comienza con el diseño del mismo,
siguiendo las pautas para el desarrollo exitoso del proceso y para ello se deben
cumplir la fase del pre-diseño, diseño y post-diseño.
Fases para el diseño.
Debemos considerar ciertos aspectos para elaborar un formulario exitosamente,
el primer aspecto a considerar es realizar una revisión y determinar la necesidad
del formulario y si existen formularios que compartan en mismo objetivo.
Posteriormente elegir el tamaño estándar de papel y letra adecuada para el diseño
e impresión, y de ahí elaborar una lista con toda la formación que contendrá el
formulario
El proceso de elaboración del formulario comienza con el diseño del mismo,
siguiendo las pautas para el desarrollo exitoso del proceso y para ello se deben
cumplir la fase del pre-diseño, diseño y post-diseño.
Fase prediseño:
En esta fase se debe realizar una lista de comprobación y determinar con
detalles las necesidades que se han de satisfacer. Para cumplir con los
requerimientos de esta fase, se realiza una serie de preguntas para comprobar la
efectividad del pre-diseño y proceder a realizar la fase del diseño.
 ¿Se determinó la necesidad de la existencia del impreso?
 ¿Son necesarios todos los elementos recogidos por el mismo?
 ¿Son necesarias todas las copias previstas?
 ¿Es lógica la secuencia de los datos?
 ¿La cantidad de escritura requerida para registrar los datos esta reducida al
mínimo?
 ¿Esta autorizado el diseño del formulario?
 ¿Cuál es el departamento origen?
 ¿Cuál es la finalidad del formulario?
 ¿Tienen relación el nombre del formulario con la finalidad?
 ¿Es necesario un subtitulo?
 ¿Está la cantidad a imprimir, relacionada con el uso que se va a hacer del
formulario?
 ¿Cuál es el tiempo de entrega solicitado al impresor?
Organización y Sistemas
 ¿Con qué frecuencia se va a usar el formulario?
 ¿Debe tener el formulario un número de serie?
 ¿Este formulario elimina la necesidad de algún otro?
 ¿Puede afectar de alguna forma previsible, la aparición de este formulario a los
ya existentes?
Fase del diseño:
Preparación de una forma según su objeto, tipo de información que contendrá,
origen, método de llenado, procedimiento en el que se utilizara, numero de copias,
usuarios y resultados esperados.
Es necesario hacer consideraciones en cuanto al llenado:
Manual: requiere espacios adecuados para que la información quede
suficientemente clara y se eviten errores de interpretación.
A maquina: el espaciado debe adecuarse a la escritura de una maquina de
escribir, aunque no exista una estandarización.
En impresora de equipo de cómputo: las formas son creadas en la computadora
previamente lo que evita problemas de este tipo de equipos.
Una vez realizado el diseño, se debe hacer o preparar las instrucciones de
impresión. Si es necesario, dar especificaciones adicionales para el impresor.
Lista de comprobación del diseño:
El formulario debe responder afirmativamente a las siguientes preguntas, para
poder pasar a la próxima fase:
 ¿Indica el titulo claramente la naturaleza y función del formulario?
 ¿Se encuentra en una posición adecuada?
 ¿Los datos fijos se comprenden fácilmente?
 ¿El lenguaje es claro?
 ¿Están las instrucciones específicas próximas al lugar de los datos a que se
refieren?
 ¿Están las instrucciones generales ubicadas adecuadamente?
 ¿Las líneas son las adecuadas?
 ¿Se han aplicado las líneas adecuadamente?
Organización y Sistemas
 ¿Se han aprovechado por completo todas las posibilidades de las casillas?
 ¿Los datos fijos se encuentran el ángulo superior izquierdo?
 ¿Se identifican todas las copias del formulario?
 ¿Esta el formulario identificado mediante un código numérico?
Posterior a esto, se debe realizar una lista de comprobación del cumplimiento
del formulario, donde se deben responder afirmativamente las siguientes
preguntas:
 ¿Se ha reducido al mínimo la cantidad de escritura necesaria?
 ¿Se encuentran los datos fijos en el orden más lógico?
 ¿Se dispone de espacio suficiente para cada dato variable?
 ¿Son correctos los espaciados horizontales y verticales?
 ¿Se han especificado correctamente los márgenes?
 ¿Los títulos, números y colores facilitan el seguimiento, despacho y manejo del
formulario?
 ¿Viene el formulario identificado con un número impreso?
 ¿Están identificadas las copias del impreso para hacer posible su
autoseguimiento?
 ¿Se usan casillas "A" y "Desde"?
Se debe prestar mucha atención al formulario y comprobar que no aparezca el
nombre de la empresa en un formulario usado por personas ajenas externas a la
misma, al igual que el nombre del departamento de origen no debe aparecer en un
impreso externo.
Fase del Post-diseño:
Para completar esta fase se debe tener en cuenta tipo, peso y color del papel,
color de la tinta, papel carbón total o parcial, perforaciones, para el archivo, tipos
de impresión por una o ambas caras; de ser el caso, dirección de datos,
márgenes, numeración, numero de ejemplares, fecha de entrega e impresión
continua.
Partes de un instructivo
Todo formulario debe ir acompañado de su respectivo instructivo, el cual agiliza
la implementación de forma eficaz. Debe estar elaborado en un lenguaje claro y
preciso.
Organización y Sistemas
El instructivo esta divido en:
 - Titulo del formulario
 - Objetivos (razón de la situación)
 - Generalidades
 - Modo de llenado (maquina o a mano)
 - Medio de obtención
 - Tiempo estimado
 Características de impresión:
 - Numero de copias
 - Papel (color, marca y base del original y copias)
 - Tinta, color de tinta.
 - Márgenes (lado y ancho para archivar)
 - Indicar si lleva perforaciones.
 - Encuadernación (hojas sueltas o cosidas)
 - Juego (desglosables o sueltos)
 - Encolados
 - Indicar lado
 - Lomo abierto o cubierto
 - Tapas de papel o cartulina, sujetas con tornillo u otro
 - Instrucciones de cómo llenar los espacios en blanco.
CONSIDERACIONES PARA LA ELABORACIÓN DEL FORMULARIO.
A continuación se presentan diversas alternativas para la elaboración de
formularios.
 Offset. Mediante este proceso se prepara un negativo fotográfico de los
originales que después se pasa a una placa metálica, la cual imprime por medio
de una prensa. Cada lámina soporta hasta 300 mil impresiones.
 Mimeógrafo: Se emplean esténciles o plantillas hechas a maquina, impresora o
a mano, permite reproducir de 100 a 500 ejemplares.
Organización y Sistemas
 Linotipo: Consiste en la formación de líneas con letras de tipos y tamaños
distintos hasta completar textos para su impresión.
 Fotograbado: Se utiliza la fotografía, a partir del original se hace un negativo,
que es revelado por la acción de la luz y tintas especiales y después queda
grabado en una placa metálica plana.
 Rotograbado: Es análoga al fotograbado, pero para el grabado se emplean
rodillos de cobre, resulta adecuada cuando la impresión supera el millón de
ejemplares.
 A maquina: Es un trabajo de mecanografiado preparada con maquina de
escribir eléctrica o mecánica.
 Computadora: Implica el desarrollo de programas específicos o el uso de
software especializado, puede usarse como modelo de cualquier alternativa de
presentación, ya sea por medio de impresión en papel o en discos ópticos,
disketes o cintas.
Ejemplo de un flujograma para la elaboración de los documentos.
Organización y Sistemas
FLUJOGRAMA DEL PROCESO DE ELABORACIÓN DE DOCUMENTOS
UNIDAD SOLICITANTE ORGANIZACIÓN Y SISTEMAS JEFATURA DE OY S
Organización y Sistemas
Llena formato
“Solicitud de Emisión
de Documentos”
Recibe solicitud para
la elaboración de un
documento
Solicitud de
Emisión de
documentos
Entrega documento
al analista para su
copia y distribución
1/2
inicio
Solicitud de
Emisión de
documentos
Entrega solicitud al
analista de
organización y
sistemas
Levanta información
con la ayuda del
experto
Elabora borrador del
documento
Lo envía al experto
para su revisión
Revisa
procedimiento
Hay
correcciones
Firma y entrega al
analista para su
normalización
1
Recibe
procedimiento y
lo normaliza
Entrega al jefe de
unidad de O y S
para su autorización
Revisa y firma
procedimiento
Recibe documento,
saca copias necesarias
y distribuye
UNIDAD SOLICITANTE UNIDAD DE ORGANIZACIÓN
Y SISTEMAS
JEFE DE UNIDAD DE OYS
Organización y Sistemas
Recibe documento
autorizado
2/2
Documento
autorizado
Saca Nº copias
necesarias
original
copias
Distribuye copias,
archiva original
Recibe
documento
Copias
Documento
Fin
Archivo
SISTEMAS DE CONTROL DE FORMULARIOS.
Es un plan o método usado por la gerencia para guiar y regular las operaciones
de oficina, mediante la normalización del flujo de papeles, donde se detecta la
necesidad de realizar ajustes o para utilizar los formularios en forma más eficiente
y mantener el seguimiento a cada formulario implantado.
Consideraciones generales de los sistemas de control.
Eliminar formularios innecesarios y evitar su creación, consolidar formularios
que se complementen, rediseñar formularios para aumentar la eficiencia y
disminuir lo errores. Mantener cantidades adecuadas de formularios en existencia.
Establecer un procedimiento adecuado para suministrar formularios a los usuarios.
Trabajar en coordinación con el departamento de compras para evitar la
adquisición de formularios no autorizados. Revisar muestras de los formularios
antes de su impresión final a fin de lograr del impresor lo que se quiere.
Nivel de organización.
El control de formularios se debe centrar en un lugar suficientemente alto dentro
de la organización como para dar una visión amplia, necesaria para la revisión,
coordinación y mejora de la instalación de los formularios. Se debe tomar en
cuenta la opinión del analista y de los usuarios, ya que el analista es quien decide
cómo deben ir distribuidos los datos y el usuario decide cuáles son los datos
necesarios.
Control de formularios.
En la etapa del control de formularios se incluye el establecimiento de un
programa de control como política de la empresa y la comprensión de los factores
que componen el problema. Debe existir relación entre el control y, los sistemas y
procedimientos. Los componentes básicos de este programa deben ser la función
que efectúa la forma, el tema principal de la forma y el tema secundario.
El Índice Funcional
Es la principal herramienta en la unidad de control, contiene los formularios
agrupados de acuerdo con el propósito a que sirven. El índice funcional es para
uso exclusivo de quienes son responsables del control de formularios. Los
formularios destinados a propósitos similares pueden ser analizados para
determinar cuál puede ser eliminado y cuál puede ser más ampliamente usado.
Organización y Sistemas
Para las necesidades de nuestras empresas, es suficiente con los propósitos de
acordar autorizar, facturar, instruir, notificar, registrar, reportar y requerir.
Pasos para elaborar el índice funcional
Tomar muestra de todos los formularios, posteriormente agrupar los formularios
por los que se hayan escogido, así como las subdivisiones de esos temas, y
codificar por temas, agrupar por función, codificar por función, preparar carpetas
para archivar las muestras, preparar una lista tabulada con la información del
número y nombre del formulario, y el número de índice funcional que le
corresponde.
Ejemplo de formulario:
REQUISITO DOCUMENTO CÓDIGO
FECHA DE
IMPLANTACIÓN
ÁREA DE
INCUMBENCIA OBSERVACIONES
Versión: Cod. F-GC-0001
ELABORADO POR: REVISADO POR AUTORIZADO POR:
Organización y Sistemas
1 2345 6
Analista responsable:___________________________________________________
Departamento: ________________________________________________________
Organización y Sistemas
ACTIVIDADES PARA EL PARTICIPANTE
1. ¿Que importancia tiene para una organización el uso adecuado de los
formularios?
2. ¿En que medida los formularios contribuyen a racionalizar el trabajo de una
organización?
3. ¿Qué aspectos deben considerarse al momento de elaborar un formulario?
4. ¿Ubique en su comunidad una organización pública o privada y aplique
todas las interrogante previstas en el diseño de formularios?
Organización y Sistemas
UNIDAD VII MANUALES ADMINISTRATIVOS
1) Definición
2) Ventajas Y Desventajas
3) Clasificación De Los Manuales Administrativos
4) - Tipos De Manuales
5) Procedimiento General Para Elaborar Manuales.
Organización y Sistemas
OBJETIVOS ESPECÍFICOS
1) Definir que es un Manual Administrativo.
2) Establecer diferencias entre los Manuales Administrativos más conocidos.
3) Entender en que medida los manuales administrativos fortalecen la
comunicación y la coordinación en una organización.
4) Valorar la importancia que tienen los manuales de organización, de
procedimientos y de calidad para una organización.
5) Emplear adecuadamente las normas generales para la elaboración de
Manuales Administrativos.
6) Elaborar un Manual Administrativo.
Organización y Sistemas
MANUALES ADMINISTRATIVOS
Los Manuales constituyen una de las herramientas mas utilizadas por Ias
organizaciones para facilitar el desarrollo de sus funciones administrativas y
operativas, son indispensables debido a la complejidad de sus estructuras, el
volumen de sus operaciones, los recursos que se les asignan, la demanda de
productos, servicios o ambos y la adopción de tecnologías avanzada para atender
adecuadamente la dinámica organizacional.
En este trabajo no se pretende abarcar todas las posibilidades existentes para
su formulación, sino aportar elementos de juicio útiles a toda persona o instancia
encargada de realizar y aplicar un manual administrativo ya que estos, tienen por
objeto señalar a las autoridades de cada unidad de manera escrita aspectos
vinculados con lo que se espera de él, en materia de funciones, tareas,
responsabilidades, autoridad, comunicaciones, e interrelaciones dentro y fuera de
Ia empresa.
Deben distribuirse completos a todos los jefes, ya que el conocimiento que
todos tengan de este, contribuye con una buena comunicación entre todos los
miembros de la organización, en consecuencia, son fundamentalmente un
instrumento de comunicación. Si bien existen distintos tipos de manuales podemos
Definirlos como un cuerpo sistemático, que contiene:
 La descripción de las actividades que deben se desarrolladas por los miembros
de la organización
 Los procedimientos a través de los cuales esas Actividades son cumplidas.
Según Franklin F (2004)
“Los manuales administrativos son documentos que sirven como medios
de comunicación y coordinación para registrar y trasmitir ordenada y
sistemáticamente tanto la información de una organización (antecedentes,
legislación, estructura, objetivos, políticas, sistemas, procedimientos,
elementos de calidad etc.) como las instrucciones y lineamientos para que
desempeñe mejor su tarea.”
Ventajas
Ventajas de la disposición y Uso de Manuales
1. Son un compendio de la totalidad de funciones y procedimientos que se
desarrolla en una organización, elementos éstos que por otro lado sería difícil
reunir.
2. La gestión administrativa y la toma de decisiones no quedan supeditadas a
improvisaciones o criterios personales del funcionario actuante en cada
momento sino que son regidas por normas que mantienen continuidad en el
trámite a través del tiempo.
Organización y Sistemas
3. Clarifican la acción a seguir o la responsabilidad a asumir en aquellas
situaciones en las que pueden surgir dudas respecto a qué áreas debe actuar o
a que nivel alcanza la decisión o ejecución.
4. Mantienen la homogeneidad en cuanto a la ejecución de la gestión
administrativa y evitan La formulación de la excusa del desconocimiento de las
normas vigentes.
5. Sirven para ayudar a que la organización se aproxime al cumplimiento de las
condiciones que configuran un sistema.
6. Son un elemento cuyo contenido se ha ido enriqueciendo con el transcurso del
tiempo.
7. Facilitan el control por parte de los supervisores de las tareas delegadas al
existir un instrumento que define con precisión cuáles son los actos delegados.
8. Son elementos informativos para entrenar o capacitar al personal que se inicia
en funciones a las que hasta ese momento no había accedido
9. Economizan tiempo, al brindar soluciones a situaciones que de otra manera
deberían ser analizadas, evaluadas y resueltas cada vez que se presentan.
10. Ubican la participación de cada Componente de la organización en el lugar que
le corresponde, a los efectos del cumplimiento de los objetivos empresariales.
11. Constituyen un elemento que posibilita la evaluación objetiva de la actuación de
cada empleado a través del cotejo entre su asignación de responsabilidades
según el manual, y la forma en que las mismas se desarrollan.
12. Permiten la determinación de los estándares más efectivos, ya que estos se
basan en procedimientos homogéneos y metódicos.
Desventajas.
1. Existe un costo en su redacción y confección que, indudablemente, debe
afrontarse.
2. Exigen una permanente actualización, dado que la pérdida de vigencia de su
contenido acarrea su total inutilidad.
3. No incorporan los elementos propios de la organización informal, la que
evidentemente existe pero no es reconocida en lo manuales.
4. Resulta difícil definir el nivel óptimo de síntesis o de detalle a efectos de que
sean útiles y suficientemente flexibles.
5. Su utilidad se ve limitada o es nula cuando la organización se compone de un
número reducido de personas y, por lo tanto, la comunicación es muy fluida y el
volumen de tareas reducido.
Organización y Sistemas
CLASIFICACIÓN DE LOS MANUALES ADMINISTRATIVOS.
Comúnmente en las organizaciones empresariales se elaboran seis tipos de
manuales de aplicación, entre ellos tenemos
A.- Manual de Organización.
B.- Manual de Políticas.
C.- Manual de procedimientos y normas.
D.- Manual del especialista.
E.- Manual del empleado.
F.- Manual de Propósito múltiple.
Estos manuales satisfacen distintos tipos de necesidades, en tanto constituyen
un cuerpo sistemático que contiene la descripción de las actividades que deben
ser desarrolladas por los miembros de la organización y los procedimientos a
través de los cuales esas actividades son cumplidas
En las organizaciones en que no se utilizan manuales, las comunicaciones o
instrucciones se transmiten a través de comunicados internos. Si bien el propósito
de transmitir información se cumple por medio de estos últimos instrumentos, no
se logra el objetivo de que constituyan un cuerpo orgánico, por lo que resultará
difícil en un momento dado conocer cuál es el total de esas disposiciones
registradas a través de comunicados aislados. A continuación se agrega otra
clasificación:
Por su Contenido
Se refiere al contenido del manual, abarca una variedad de
materias, dentro de este tipo tenemos los siguientes:
• Manual de Historia: Su propósito es proporcionar
información histórica sobre la organización: sus
comienzos, crecimiento, logros, administración y
posición actual. Esto le da al empleado un panorama
introspectivo de la tradición y filosofía del organismo.
Bien elaborado y aplicado contribuye a una mejor
comprensión y motiva al personal a sentir que
pertenece y forma parte de la organización.
• Manual de organización: Su propósito es exponer en forma
detallada la estructura organizacional formal a través
Organización y Sistemas
de la descripción de los objetivos, funciones, autoridad
y responsabilidad de los distintos puestos, y las
relaciones.
• Manual de políticas: Consiste en una descripción detallada
de los lineamientos a ser seguidos en la toma de
decisiones para el logro de los objetivos. El conocer a
la organización proporciona el marco principal sobre el
cual se basan todas las acciones. Una adecuada
definición de políticas y su establecimiento por escrito,
permite:
a) Agilizar el proceso de toma de decisiones
b) Facilitar la descentralización, al suministrar lineamientos a
niveles intermedios.
c) Servir de base para una constante y efectiva revisión.
Puede elaborarse manuales de políticas para funciones operacionales tales
como: producción, ventas, finanzas, personal, compras, etc.
• Manual de procedimientos: Es la expresión analítica de los
procedimientos administrativos a través de los cuales
se canaliza la actividad operativa del organismo. Este
manual es una guía (como hacer las cosas) de trabajo
al personal y es muy valiosa para orientar al personal
de nuevo ingreso. La implementación de este manual
sirve para aumentar la certeza de que el personal
utiliza los sistemas y procedimientos administrativos
prescritos al realizar su trabajo.
• Manual de contenido múltiple: Cuando el volumen de
actividades, de personal o simplicidad de la estructura
organizacional, no justifique la elaboración y utilización
de
Distintos manuales: puede ser conveniente la confección de
este tipo de manuales. Un ejemplo de este manual es el de
Organización y Sistemas
"políticas y procedimientos", el de "historia y organización", en
si consiste en combinar dos o mas categorías que se
interrelacionan en la practica administrativa. En organismos
pequeños, un manual de este tipo puede combinar dos o más
conceptos, debiéndose separar en secciones
Por su función específica.
Esta clasificación se refiere a una función operacional
específica a tratar. Dentro de este apartado puede haber los
siguientes manuales:
• Manual de producción: Consiste en abarcar la necesidad de
interpretar las instrucciones en base a los problemas
cotidianos tendientes a lograr su mejor y pronta
solución. La necesidad de coordinar el proceso de
fabricación (fabricación, inspección, ingeniería
industrial, control de producción), es tan reconocida,
que en las operaciones de fabricación, los manuales
se aceptan y usan ampliamente.
• Manual de compras: El proceso de comprar debe estar por
escrito; consiste en definir el alcance de compras,
definir la función de comprar, los métodos a utilizar
que afectan sus actividades.
• Manual de ventas: Consiste en señalar los aspectos
esenciales del trabajo y las rutinas de información
comprendidas en el trabajo de ventas (políticas de
ventas, procedimientos, controles, etc.). Al personal de
ventas es necesario darle un marco de referencia para
tomar decisiones cotidianas.
• Manual de Finanzas: Consiste en asentar por escrito las
responsabilidades financieras en todos los niveles de
la administración, contiene numerosas instrucciones
especificas a quienes en la organización están
Organización y Sistemas
involucrados con el manejo de dinero, protección de
bienes y suministro de información financiera.
• Manual de contabilidad: Trata acerca de los principios y
técnicas de la contabilidad. Se elabora como fuente de
referencia para todo el personal interesado en esta
actividad. Este manual puede contener aspectos tales
como: estructura orgánica del departamento,
descripción del sistema contable, operaciones internas
del personal, manejo de registros, control de la
elaboración de información financiera.
• Manual de crédito y cobranzas: Se refiere a la determinación
por escrito de procedimientos y normas de esta
actividad. Entre los aspectos más importantes que
puede contener este tipo de manual están los
siguientes: operaciones de crédito y cobranzas, control
y cobro de las operaciones, entre otros.
• Manual de personal: Abarca una serie de consideraciones
para ayudar a comunicar las actividades y políticas de
la dirección superior en lo que se refiere a personal.
Los manuales de personal podrán contener aspectos
como: reclutamiento y selección, administración de
personal, lineamientos para el manejo de conflictos
personales, políticas de personal, uso de servicios,
prestaciones, capacitación, entre otros.
• Manual técnico: Trata acerca de los principios y técnicas
de una función operacional determinada. Se elabora
como fuente básica de referencia para la unidad
administrativa responsable de la actividad y como
información general para el personal interesado en esa
función. Ejemplos de este tipo de "Manual técnico de
auditoria administrativa", y el "Manual técnico de
sistemas y procedimientos". Estos sirven como fuente
Organización y Sistemas
de referencia y ayudan a computar a los nuevos
miembros del personal de asesoría.
• Manual de adiestramiento o instructivo: Estos manuales explican, las
labores, los procesos y las rutinas de un puesto en particular, son
comúnmente mas detallados que un manual de procedimientos.
• El supuesto en el que se basa este tipo de manual es que el usuario
tiene muy poco conocimiento previo de los temas cubiertos. por ejemplo,
un manual de adiestramiento "explica como debe ejecutarse el
encendido de la Terminal de la computadora y emitir su
señal", mientras que un manual de procedimientos
omitir esta instrucción y
• Comenzaría con el primer paso activo del proceso. El
manual de adiestramiento también utiliza técnicas
programadas de aprendizaje o cuestionarios de auto
evaluación para comprobar el nivel de comprensión
del contenido por el usuario. Otra clasificación
aceptada de los manuales administrativos se refiere a
las necesidades que tienen las oficinas y de acuerdo a
su ámbito de aplicación; pueden elaborarse manuales
con una cobertura mayor o menor.
General:
Se refiere a todo el organismo en su conjunto, dentro de
este tenemos a los siguientes manuales:
• Manuales generales de organización: Este es producto de la planeación
organizacional y abarca todo el organismo, indicando la organización
formal y definiendo su estructura funcional.
• Manual general de procedimientos: Este es también resultado de la
planeación, contiene los procedimientos de todas las unidades orgánicas
que conforman en un organismo social, a fin de uniformar la forma de
operar.
• Manual general de políticas: Se refiere a presentar por escrito los deseos
y actitud de la dirección superior; para toda la empresa,
estas políticas generales establecen líneas de guía, un
Organización y Sistemas
marco dentro del cual todo el personal puede actuar
de acuerdo a condiciones generales.
Especifico:
• Manual específico de reclutamiento y selección: Se
refiere a una parte de una área específica (personal). Y contiene
la definición uniforme respecto al reclutamiento y
selección personal en una organización.
• Manual especifico de auditoria interna: Consiste en agrupar lineamientos,
instrucciones de aplicación especifica a determinados tipos de actividad,
aquí se refiere a la auditoria interna en forma particular.
• Manual específico de políticas de personal: Este se
enfoca a definir "políticas", pero de un área especifica de la
organización, señalando las guías u orientación
respecto a cuestiones de personal, tales como:
contratación, permisos, promociones, prestaciones,
etc.
• Manual específico de procedimientos de tesorería:
Consiste en elaborar los procedimientos en el orden de importancia de
un área específica, a fin de capitalizar las oportunidades
naturales de secuencia de pasos en el trabajo, por
ejemplo: ingresos a caja, pago a proveedores, etc.
TIPOS DE MANUALES
Aunque todos los manuales son útiles para la organización, los más
representativos por su uso y bondades son los de organización, porque sientan las
bases estructurales de funcionamiento; los de procedimientos porque traducen en
forma operativa las funciones; y los de calidad porque consignan el sistema que
una organización debe adoptar para mejorar sus productos y/o servicios, en
consecuencia a continuación se explicaran detalladamente cada uno de ellos.
Manual De Organización
Los Manuales de Organización y Funciones son documentos operativos que
detallan la estructura, funciones, relaciones de coordinación y tareas de las
diferentes unidades orgánicas de una institución, en estrecha relación con el
Organización y Sistemas
Reglamento de Organización y Funciones; Así mismo establece los cargos y
requisitos para ocuparlos por las personas dentro de la estructura orgánica.
Objetivos del manual de organización
a. Indicar las funciones básicas de cada unidad orgánica, delimitando la
naturaleza y amplitud del trabajo.
b. Determinar la ubicación y las tareas específicas que cumplirán los cargos,
dentro de la institución.
c. Precisa las interrelaciones jerárquicas y funcionales internas y externas de la
dependencia.
d. Proporciona información a los funcionarios y trabajadores sobre sus funciones,
ubicación dentro de la estructura general de la empresa, de las interrelaciones
formales y funcionales (de autoridad, responsabilidad y de coordinación).
e. Sirve como instrumento básico para la racionalización de los procedimientos
administrativos, en concordancia con la Ley de Simplificación Administrativa.
Describe la Organización Formal de la Empresa asignando:
• Misiones: enunciación sintética del objetivo que persigue el área de la
Organización.
• Funciones Básicas
• Autoridad: Quienes dependen de el y él que quien depende
• Responsabilidad
• Características, y
• Especificaciones de la Posición.
Esquema Para La Elaboración Del Manual De Organización
TITULO I:
GENERALIDADES
Finalidad del manual
Especificar lo que se pretende lograr a través de la aplicación de las normas
que contiene el Manual.
Base legal
Organización y Sistemas
Señalar las normas legales que aprueban los documentos de organización y
gestión.
Alcance
Determinar el ámbito sobre el cual tiene jurisdicción orgánica el Manual.
Aprobación
Especificar el nivel y clase de dispositivo legal que aprueba y pone en vigencia
el Manual.
TITULO II:
DEL DISEÑO ORGÁNICO
Funciones generales del órgano
Describir las funciones generales que le compete desarrollar al órgano, como
parte integrante de la organización institucional.
Estructura orgánica del órgano
Señalar la distribución de las unidades orgánicas que comprende la
institución, en orden decreciente, desde el más alto nivel de decisión hasta el
último escalón organizativo:
• De Alta Dirección
• De Dirección
• De consulta
• De Línea
• De Apoyo
• De Asesoría,
• De Control
• De descentralización
Relación jerárquica de unidades orgánicas
Precisar niveles de Autoridad, Grados de Responsabilidad y de Líneas de
Coordinación.
Organigrama de la institución
Establecer el diseño gráfico de la estructura orgánica de la empresa.
Cuadro de distribución de cargos por órganos
Organización y Sistemas
Consignar la relación de cargos, precisando su nomenclatura, estructural y
clasificada.
TITULO III
DEL MANUAL
Funciones generales del órgano
Describir las funciones generales del órgano
Funciones específica de los cargos
Determinar las funciones específicas de los cargos, observando el siguiente
esquema:
• Denominación del cargo
• Naturaleza del cargo (función resumen)
• Funciones específicas del cargo
• Línea de dependencia de los cargo
• Grado de responsabilidad
• Canales de coordinación
• Requisitos mínimos de los cargos
• Conocimiento y/o Instrucción
• Experiencia laboral
Manual de procedimientos.
Para Silvia R. “El manual de procedimientos administrativo es un conjunto de
instrucciones y normas reunidas en un cuerpo orgánico, que explican el desarrollo
de los procedimientos administrativos.
Es una fuente de información permanentemente actualizada que facilita al
personal de una organización la correcta ejecución de las tareas normalizadas.
Además, regula la participación de los distintos sectores de una organización, así
como también de entes externos (usuarios, organismos de control, proveedores,
etc.)”
Describe en detalle las operaciones que integran los procedimientos
administrativos en orden secuencial de su ejecución y las normas a cumplir por los
miembros de la organización compatibles con dichos procedimientos.
Organización y Sistemas
La estructura de un Manual de Procedimientos debe contemplar:
• Carátula de Presentación: indicando Tema, Nº de
Procedimiento, Vigencia, Áreas afectadas y Analista
Actuante.
• Objetivos y Alcance
• Instrucciones acerca de codificaciones utilizadas o de la
forma de actualización.
• Cursogramas o diagramas de Procedimiento, Circuito o
Flujograma: representación gráfica que describe en forma
clara y lógica los sistemas administrativos. Se utilizan
columnas para representar las áreas involucradas (IRAM:
34503) Grupos de Símbolos para la representación gráfica
(IRAM 34501).
• Descripción de los Procedimientos.
• Formularios: Modelos e instructivos sobre su contenido.
• Glosario
• Índice Temático.
• Fecha de Emisión, Vigencia, Reemplazo y Revisión.
Manual de calidad
Especifica la política de calidad de la empresa y la organización necesaria para
lograr los objetivos de aseguramiento de la calidad de una forma similar en toda la
empresa. En él se describen la política de calidad de la empresa, la estructura
organizacional, la misión de todo elemento involucrado en el logro de la Calidad
Este manual debe incluir en primer término los datos siguientes:
• Identificación
1. Logotipo de la organización.
2. Nombre de la organización.
3. Nombre del manual.
4. Numero de procedimientos.
5. Nivel de revisión y/o aplicación.
6. Titulo del procedimiento.
Organización y Sistemas
7. Fecha de revisión.
8. Área responsable de manejar el procedimiento.
9. Lugar y fecha de elaboración.
10. Unidades responsables de su elaboración, revisión y autorización.
11. Numero de páginas.
12. Las siglas tanto de la organización como de la unidad administrativa
responsable de elaborar la forma.
• Índice O Contenido.
En esta parte del manual de calidad debe ubicarse la relación de capítulos que
constituye el cuerpo del documento.
• Alcance.
Cobertura de los requerimientos de calidad especificados por el cliente y las
normas internacionales aplicables.
• Introducción.
Se expone la situación, filosofía y perspectivas de crecimiento de la
organización.
• Objetivos generales
Planteamiento de los propósitos de la organización en términos de.
1. La mejora de los procesos.
2. adecuada atención a los clientes.
3. rentabilidad.
4. El liderazgo en el mercado.
5. El desarrollo del capital humano
• Estructura organizacional.
Muestra la composición de las unidades administrativas que la integran y sus
relaciones.
• Responsabilidades.
Se establece la responsabilidad general que asumen en relación con el sistema
de calidad.
Organización y Sistemas
• Documentos y referencias aplicables.
Listado de normas que sustentan el sistema de calidad de una organización.
• Elementos del sistema de calidad
Compendio de aspectos que debe cubrir el sistema de calidad de una
organización, pueden variar de una organización a otra, según la norma de
aplicación, su naturaleza, giro, tamaño etc.
• Definiciones.
Conceptos de carácter técnico, relacionado con los procedimientos del manual
de calidad.
• Lista de distribución
Registro que controla el número de copias y áreas a las que se le entrega el
manual.
• Apéndice para la codificación de procedimientos
Clasificación de los procedimientos de una organización según el apartado de la
norma de calidad, área de aplicación y número consecutivo.
PROCEDIMIENTO GENERAL PARA ELABORAR MANUALES ADMINISTRATIVOS.
Existen diferentes recomendaciones a tener en cuenta al momento de redactar
un manual de procedimientos administrativos. No obstante, resulta sumamente
conveniente, tanto por su calidad técnica como por el efecto de generalidad que se
logra con su uso, tomar como parámetro base lo establecido en la Norma IRAM
34.551, que se ocupa del contenido y presentación de los manuales de
procedimientos administrativos. La norma comprende los siguientes aspectos:
Marco Introductorio
a. Identificación: En este apartado se incluyen los siguientes datos:
 nombre oficial de la dependencia;
 nombre completo del o de los procedimientos a que se
refiere el manual;
 número de identificación del o de los procedimientos
señalados;
 lugar y fecha de elaboración;
 responsables de su elaboración; y
Organización y Sistemas
 Cantidad de ejemplares impresos.
b. Índice. Se deben presentar de manera sintética y ordenada los elementos
constitutivos del documento y de los principales temas que comprende el
manual.
c. Introducción. Este apartado cumple las funciones de prólogo y puede describir
la circunstancia operativa o estratégica que genera u obliga la elaboración del
manual de procedimientos administrativo. También sintetiza cómo se utilizará el
manual, a quién va dirigido y cuándo se utilizará. Suele incluir un mensaje del
titular del organismo.
d. Objetivos del procedimiento. En este punto deben explicarse, en forma clara y
precisa, los propósitos y objetivos del procedimiento que se describirá en el
manual.
e. Alcance del procedimiento. Este apartado debe contener la explicación de las
áreas, secciones o personas sobre las cuales se aplicarán los procedimientos,
en qué circunstancias se harán y cuáles serán los límites de esa aplicabilidad.
La presentación de dichas unidades debe llevarse a cabo según el orden en
que intervienen dentro del procedimiento.
f. Políticas y normas de operación. Las políticas o normas de operación deben
prevenir situaciones alternativas que pueden presentarse al operar los
procedimientos, es decir definir expresamente qué hacer o qué lineamientos
deben tomarse como referencia en casos que no se presentan habitualmente o
no están previstos en la diagramación del procedimiento.
g. Instrucciones para el uso del manual. En esta sección, se debe explicar cómo
usar el manual y en qué forma se actualizarán los contenidos del mismo,
teniendo en cuenta la necesidad de revisar y reemplazar lo que pierde vigencia
o para cubrir los nuevos requerimientos. La sección debe incluir los siguientes
puntos:
• Estructura: indica la disposición de las partes en que está
ordenado el manual;
• Codificación: se debe explicitar el sistema y criterios de
codificación usados; y
 Actualización: se deberá indicar la forma de identificar las
revisiones, modificaciones, actualizaciones, quiénes pueden efectuarlas, por
qué medios y cómo introducir el nuevo material o destruir el material eliminado.
Cuerpo Principal
Normas de trámite.
Organización y Sistemas
En este punto, se debe describir la secuencia de los pasos en los
procedimientos administrativos. Conceptualmente la descripción tiene dos
aspectos:
Tareas y decisiones involucradas que debe incluir:
• momento y oportunidad en que debe ser ejecutado cada paso;
• responsable (sector o persona) de la ejecución de cada paso;
• información requerida;
• medios a utilizar: archivos, formularios, equipos de comunicaciones y/o
procesamiento;
• decisiones a tomar previendo todos los eventuales cursos de acción de
posible aplicación; y
• controles a efectuar y cursos de acción a tomar según el resultado del
control.
• Archivos utilizados; debe incluir:
• información a contener;
• método de clasificación de la información contenida;
• método de búsqueda de la información contenida;
• período de archivo de la información y tratamiento posterior al mismo; y
• responsable de la custodia y mantenimiento actualizado.
Cursogramas.
Constituyen instrumentos importantes para la visualización global y
esquemática del juego de tareas administrativas. Son recomendables para
registrar una secuencia de tareas y sus relaciones funcionales con las unidades
involucradas en los circuitos administrativos analizados.
Formularios
Deben contener las instrucciones y referencias para la utilización de todos los
documentos y comprobantes que circulan, sus diseños y especificaciones; el
manual debe incluir modelos de llenado. Además, se sugiere incluir y describir a
los responsables de la emisión de cada formulario, el momento en que deben ser
emitidos, la cantidad de copias, el tratamiento y la distribución prevista para cada
copia, ejemplares de los formularios, listados, planillas, pantallas activas y todo
tipo de impresos a utilizar.
Organización y Sistemas
Anexos varios.
Este apartado podrá contener tablas, cuadros, gráficos, ejemplos de aplicación
de los procedimientos descriptos en el manual, etc. Otro contenido optativo del
manual de procedimiento es el “glosario” que se usa para listar las definiciones de
los términos técnicos utilizados con el objetivo de unificar y facilitar la
interpretación.
Organización y Sistemas
ACTIVIDADES PARA EL PARTICIPANTE.
Organizados en grupos, los participantes con ayuda del material investigaran y
discutirán aspectos vinculados con las preguntas siguientes para luego entregar
en forma escrita un trabajo que contenga las siguientes actividades.
1. ¿Explique que utilidad tiene el Manual para una Organización?
2. ¿Cuales son los fines que persiguen los manuales?
3. ¿Enumere en forma secuencial las fases que comprende la elaboración de
un Manual Administrativo?
4. Seleccione en su comunidad una organización pública o privada, con la cual
este familiarizado y proceda a recolectar información relacionada con:
a) Objetivos
b) Naturaleza de la función que ejecuta.
c) Estructura.
d) Funciones asignadas.
e) Normas.
f) Procedimientos, formularios.
g) Instructivos.
5. Ordene y clasifique la información recabada.
6. Elabore un proyecto de Manual Administrativo integral que considere:
Estructura, Funciones, Normas y Procedimientos.
Organización y Sistemas
Unidad VIII.
Metodología de simplificación del trabajo
1) Planteamiento Del Problema
2) Recolección De Los Datos
3) Análisis De Los Datos
4) Formulación De Recomendaciones
5) Implantación
6) Seguimiento, Evaluación Y Control
Organización y Sistemas
OBJETIVOS
1) Analizar la secuencia lógica y sistemática de los pasos a seguir en la
elaboración de trabajos de organización y sistemas.
2) Aplicar correctamente los pasos de la metodología para la simplificación del
trabajo en una situación dada
Organización y Sistemas
METODOLOGÍA DE SIMPLIFICACIÓN DEL TRABAJO.
El concepto de simplificación del trabajo no es más que aplicar el sentido
común, en cuanto a la necesidad de observar permanentemente las operaciones
de cualquier empresa con el objeto de encontrar el mejor modo de proporcionar
un buen servicio, para hacerlo debemos seleccionar cuidadosamente los
proyectos a estudiar, y analizarlos a través de graficas, estimando, al final nuestra
capacidad para conseguir un resultado efectivo.
Se necesita entonces poseer un conocimiento de las técnicas y este
conocimiento debe estar al alcance de todos los supervisores y empleados
afectados por la medidas de simplificación y mejoramiento, los factores básicos
con los cuales debemos trabajar tienen que ver con interrogantes vinculadas al por
que?, dónde, cuándo, quién y cómo, y las conductas inmediatas a seguir están
vinculadas con eliminar, combinar, cambiar secuencias, cambiar lugares, cambiar
personas, todo con el objeto de hacer mejoras, adicionalmente se hace necesario
conocer el número de unidades, el elemento tiempo, la distribución etc.
Es de suponer que los especialistas que tienen una larga experiencia en
trabajos técnicos de nacionalización de estructura y procedimientos, hayan
establecido y aplicado con sus propias líneas de actuación y por consiguiente
ellos, con muy buen criterio, sabrán determinar que cosas deben omitirse y a
cuales debe dársele especial importancia, dentro del ámbito de la metodología que
se desarrolla.
Esta metodología no es más que el uso organizado del sentido común para
encontrar formas más fáciles y mejores de realizar una tarea. La simplificación del
trabajo posibilita la racionalización de las tareas, lo que permite la disminución de
costos, menor inversión de capital y el mejoramiento de la rentabilidad de nuestros
recursos y de los interesados en la empresa, presupone el mejor método de
trabajo" el más fácil; proporciona también un enfoque organizado que no sólo hace
que la superación personal sea más fácil, sino que además se ajusta como una
modalidad conveniente y continua.
Toda organización requiere establecer niveles de productividad vinculados con
la necesidad de prestar un mejor servicio al menor costo y en plazo conveniente,
por los cual es necesario simplificar o racionalizar las instancias y formalidades
costosas e innecesarias del trámite o procedimiento, sea cual fuere su naturaleza.
Para lo cual se debería desarrollar las siguientes fases:
PLANTEAMIENTO DEL PROBLEMA.
En esta etapa es necesario precisar la naturaleza del problema, visualizar el
alcance, los resultados que se espera, las acciones a desarrollar, el potencial
humano requerido y otros recursos, en tal sentido, se hacen necesarios:
Organización y Sistemas
Identificar el problema.
Identificar el problema, teniendo cuidado de no confundirlo con las causas que lo
generan.
Definir el problema
Precisar en que consiste el problema, su naturaleza y como se manifiesta dentro
de la organización, si están incidiendo factores internos como (recursos humanos,
materiales, financieros, tecnológicos, etc.) o externos como (medio ambiente,
situación económica, política, social del país etc.).
Objetivo del estudio.
Precisar los beneficios que se pretenden alcanzar en la organización mediante la
investigación del problema.
Alcance.
Señalar que unidades estarán involucradas en el estudio, o por el contrario si es
toda la organización.
Profundidad.
Indicar a que nivel llegara el estudio, especificando (estructura, procedimientos,
servicios etc.)
Actividades.
Aquí deben indicarse las acciones a seguir durante el estudio.
Recursos.
Se deben especificar que recursos serna necesarios para llevar a cabo la
investigación desde el punto de vista humano, material y de tiempo.
En relación a los datos obtenidos hasta el momento se establecen prioridades
para atender los aspectos potencialmente racionalízables, teniendo en cuenta las
limitaciones en cuanto a recurso humano y los recursos pertinentes en cada
dependencia.
RECOLECCIÓN DE DATOS.
En relación a la situación actual de la organización se recomienda se obtengan
datos relacionados a:
a. Objetivos y funciones de cada unidad y sus relaciones con las demás unidades.
b. Organización y responsabilidad de la unidad objeto de estudio.
c. Estadísticas sobre volumen de trabajo, tiempo consumido en la ejecución de
operaciones, frecuencia, costos y patrones de rendimiento adaptados.
Organización y Sistemas
d. Aspectos cualitativos y cuantitativos del equipo de oficina existente.
e. Ambientación material.
f. Relación o contactos con otras unidades.
g. Actitudes de los usuarios y trabajadores relacionados con las actividades de la
unidad.
Los datos recopilados deben ser completos, correctos y pertinentes, estos
serán obtenidos a través de instrumentos como el cuestionario, la entrevista, la
observación directa y la investigación documental, dependiendo de las variables o
elementos que se hayan decidido estudiar y del tipo particular de datos que se
desea obtener, posteriormente conviene ordenarlos y sistematizarlos de forma
escrita para su análisis, haciendo uso de herramientas como el organigrama,
gráficos de distribución de espacios, planes y programas de trabajo, cuadros de
distribución del trabajo, diagramas de recorrido, diagramas de flujo entre otros.
ANÁLISIS DE LOS DATOS.
Para analizar los datos obtenidos es necesario efectuar un examen crítico de la
situación actual del mismo, a fin de determinar las causas o posibles fallas que
impiden su óptima ejecución y verificar como puede ser mejorado.
En esta etapa se debe asumir una actitud interrogativa a fin de comprobar si lo
que se esta haciendo es correcto y necesario; y si los esfuerzos son convenientes
y tienen una secuencia lógica, para esto se recomienda:
 Relacionar los objetivos de la institución y de los procedimientos.
 Relacionar factores, tales como el personal que participa en la tarea, el volumen
de demanda y la duración de las etapas del trabajo.
 Necesidad y uso de los requisitos exigidos.
 Disposiciones legales y administrativas que sustentan el procedimiento.
 Sistema de trámite documentario que se utiliza.
 Gastos que ocasiona el procedimiento tanto a los usuarios como a la institución.
 Composición de la estructura organiza, especialmente niveles de decisión.
En este proceso de análisis se sugiere algunas interrogantes básicas que
pudieran emplearse, para determinar si existe la necesidad de cambiar, simplificar
o eliminar pasos y requisitos innecesarios.
Organización y Sistemas
INTERROGANTES PARA EL ANÁLISIS CRÍTICO
Propósito Lugar Sucesión Persona Medios Cantidad
¿Qué se hace? ¿Dónde se hace? ¿Cuándo se
hace?
¿Quién lo hace? ¿Cómo se hace? ¿Qué cantidad de
trabajo realiza?
¿Para qué se
hace?
¿Por qué se hace
allí?
¿Por qué se hace
entonces?
¿Por qué lo hace
esa persona?
¿Por qué se hace
de ese modo?
¿Qué constante
es el trabajo?
¿Qué otra cosa
podría hacerse?
¿En que otro
lugar podría
hacerse?
¿Cuándo podría
hacerse?
¿Qué otra
persona podría
hacerlo?
¿De que otro
modo podría
hacerse?
¿Cuáles son las
tareas que
absorben mayor
tiempo
¿Qué deberá
hacerse?
¿Dónde debería
hacerse?
¿Cuándo debería
hacerse o
realizarse?
¿Quién debería
hacerlo?
¿Cómo debería
hacerse?
¿Cuánto cuesta?
¿Qué tiempo
tomará
realizarlo?
¿Qué es lo que
hace?
¿Cómo se esta
realizando?
¿Cuánto se
necesita?
¿Cuáles son los
pasos?
¿Están
comprendidos
todos?
¿Por qué es
necesario este
paso?
¿Dónde debería
realizarse este
Organización y Sistemas
paso?
1) FORMULACIÓN DE RECOMENDACIONES.
Luego de culminar la etapa de análisis de datos, se deben formular alternativos
de solución al problema en estudio. Para el efecto se debe tener presente lo
siguiente:
a. Poner en practica el conocimiento, iniciativas y experiencias obtenidas con la
participación de los trabajadores y usuarios que intervienen.
b. Tomar como base las experiencias similares de otras dependencias a fin de
confrontarlas y determinar las ventajas y/o desventajas de la posible solución.
c. Tratar al problema en forma integral, a fin de considerar las acciones positivas y
negativas del mismo.
d. Coordinar con los organismos de otros sectores que tengan que ver con el
procedimiento.
e. No perder de vista el objetivo del estudio.
f. Priorizar las recomendaciones practicas y objetivas que se ajustan a la realidad.
g. Revisar los dispositivos legales vigentes, especialmente aquellos que presentan
dificultad para la modificación e implantación de los sistemas o procedimientos
racionalizados.
h. Evitar soluciones que requieran de complejos esquemas de implantación.
i. Aprovechar toda ayuda disponible que permita la solución del problema.
Las recomendaciones que resulten de un estudio deben orientarse a los siguientes
aspectos:
a. Eliminación de pasos, fases o etapas del sistema o procedimiento: reemplazo
de formularios, registros o informes; eliminación de tareas y movimientos
inútiles, disminución de la carga de trabajo de cada puesto, eliminación de
equipos obsoletos. Etc.
b. Incorporación de nuevos procesos, siempre y cuando se justifique a través de la
estructura orgánica, en la normativa o producto del aumento en la planta.
c. Combinación del orden de los procesos, operaciones y pasos del sistema o
procedimiento.
d. Codificación de los procesos, y operaciones que puedan motivar la modificación
de la estructura de los dispositivos legales y administrativos o de la forma de
trabajo.
Organización y Sistemas
e. Simplificación de los métodos de trabajo, de las funciones, de la estructura
orgánica, de los sistemas de comunicaciones, de coordinación, así como el de
toma de decisiones.
Es importante destacar que una vez formuladas las recomendaciones, estas
deben ser recogidas en un informe que contenga, la argumentación necesaria que
fundamente los cambios propuestos y exponga las razones que lo justifican, de tal
manera que la alta gerencia pueda tomar con rapidez decisiones correctas y
oportunas, es conveniente que la estructura del informe contenga: introducción, un
cuerpo principal que especifique hechos, argumentos y justificaciones,
conclusiones y recomendaciones y finalmente los anexos o apéndices.
IMPLANTACIÓN
Esta fase constituye el momento de aplicar las medidas propuestas en la etapa
anterior para solucionar el problema que origino el estudio. Se deben definir las
actividades que deben desarrollarse y establecer la secuencia de su realización,
asimismo, fijar el tiempo y la fecha en que habrán de iniciarse y terminar cada una
de las actividades, considerando la necesidad de recurso humano y material,
planos de las instalaciones, mobiliario y equipos, formularios, manuales y
documentos utilizados por trabajadores y usuarios.
Es importante dejar claramente definido quien o quienes son los responsables
de la ejecución del programa en su totalidad, conviene sea la oficina de
organización y sistemas a través de sus técnicos, las responsables de
implementar los cambios, contando con la participación de las unidades
involucradas, Será necesario fijar el método de implementación entre los cuales
tenemos: método instantáneo recomendado cuando el sistema o procedimiento
diseñado es relativamente sencillo y no involucra un gran numero de procesos,
operaciones o un numero excesivo de unidades administrativas. Otro método es el
de proyecto piloto, se indica cuando puede realizarse un ensayo en solo una parte
de la organización introduciendo cambios a escala reducida para lo cual se
requiere que exista un ambiente uniforme dentro de la organización para luego
hacer la transferencia de la experiencia a otros escenarios en este caso una de las
desventajas es que no siempre es posible asegurar que lo que es valido para una
parte de la institución lo sea para otra.Tenemos también el método de
implementación en paralelo para aquellos casos sumamente complejos y de gran
envergadura, consiste en la operación simultanea por un periodo determinado,
esto permite ir introduciendo modificaciones y ajustes sin crear grandes
problemas al mismo tiempo que permite que el nuevo sistema o procedimiento
vaya asentándose hasta lograr que funcione normalmente antes de que se
suspendan las operaciones del sistema anterior. Finalmente tenemos también el
método de aproximaciones sucesivas consiste en seleccionar parte del sistema o
procedimiento o pequeñas fases del mismo, e implementarlas procurando no
generar graves alteraciones y avanzar a la siguiente etapa o fase solo hasta que
se haya consolidado suficientemente la anterior.
Organización y Sistemas
Para la puesta en marcha del nuevo sistema es necesario reunir el potencial
humano para su capacitación en función de que realice de manera correcta y
adquiera un conocimiento de la parte que le corresponde desarrollar del sistema o
procedimiento, también se hará necesario evaluar los recursos materiales que
previamente se estimaron necesarios.
Cuando se inicie la implementación será necesario enviar comunicaciones con
el objeto de hacerla conocer a los usuarios y trabajadores.
SEGUIMIENTO, EVALUACIÓN Y CONTROL.
En la fase de seguimiento se observa el desarrollo de la aplicación de las
medidas de mejoramiento acordadas, y el objeto es garantizar y asegurarse de
que se están aplicando de acuerdo a los estudios realizados.
Posteriormente se hace preciso, en la fase de evaluación comprobar la eficacia
de las mejoras introducidas y de ser necesario sugerir medidas correctivas
convenientemente. La experiencia recomienda hacer una revisión periódica de los
sistemas y procedimientos, que permitan detectar y evitar la obsolescencia de los
mismos, cuestión que pudiera afectar de manera directa la eficacia de la
organización en su conjunto.
Para implementar la fase de control se hace necesario recurrir a una serie de
normas y procedimientos diseñados por los órganos centrales de control, para
realizar la comprobación de la forma como vienen siendo ejecutados los sistemas
o procedimientos administrativos.
ACTIVIDADES PARA EL PARTICIPANTE.
1. ¿Qué entiende ud. Por problema administrativo, comente con sus
compañeros?
2. ¿En que consiste el planteamiento del problema? ¿Que aspectos es
necesario considerar en la fase de recopilación de datos cuando se inicia
un estudio?
3. ¿Cuál será el producto del análisis de los datos recopilados?
4. ¿En que consiste la formulación de recomendaciones?
5. ¿Cuáles son los métodos de implementación mas usados?
6. ¿En que consiste el seguimiento?
Organización y Sistemas
BIBLIOGRAFÍA RECOMENDADA
ENRIQUE B. Organización de empresas. Editorial Mc. Graw Gil .año 2004
GÓMEZ ECHARREN, Lardent,y: Técnicas de organización, sistemas y métodos.
Editorial Club de Estudio, 1990.
GOMEZ C., Guillermo. Sistemas Administrativos, Análisis y Diseños. Editorial Mc
Graw Gil. Año 1.997.
INAP: Metodología para la Elaboración de manuales de procedimientos: Guía II
Colección Modernización del Estado, 1996
MELINKOFF Ramón: Los Procesos Administrativos, Editorial Panapo, Caracas,
Venezuela. 1990
MELINKOFF, Ramón: La Estructura de la Organización. Universidad Central de
Venezuela, Caracas, 1969.
REINOSA Eduardo; Organización y Sistemas: Sus principales técnicas, Directorio
de FUNDACA 1992-1994, (Fondo Editorial de la Fundación Universitaria
“Cecilio Acosta” , Los Teques, 1993.
TERRY, George: Principios de Administración. México, 1961.
VV AA: orientación para analistas de organización y sistemas. Dirección de
Planificación y Presupuesto del Estado Miranda.
Organización y Sistemas

CLASES

  • 1.
    ORGANIZACIÓN Y SISTEMAS Caracas,agosto 2006 Organización y Sistemas
  • 2.
    República Bolivariana deVenezuela Ministerio de Educación Superior Fundación Misión Sucre Ministro del Poder Popular para la Educación Superior Luis Acuña Viceministra de Políticas Académicas Tibisay Hung Asesor de Contenido Prof. Tania Salazar, IUT Dr. Federico Rivero Palacio Diseñadora Instruccional Prof. Rosaura Torres Utrera, IUT Dr. Federico Rivero Palacio Organización y Sistemas
  • 3.
    UNIDADES CURRICULARES ESPECIALIZADAS ESPECIFICACIÓNCURRICULAR ORGANIZACIÓN Y SISTEMAS horas Trabajo Acompañado 3 Trabajo Independiente 3 Horas por semana 6 Total horas por trimestre 42 Organización y Sistemas
  • 4.
  • 5.
  • 6.
  • 7.
    INDICE. Pág. • Programa instruccional •Introducción Unidad I ORGANIZACIÓN Y SISTEMAS • Origen de Organización y Sistemas • Definición • Naturaleza de las funciones de la unidad de Organización y Sistemas. • Características de los análisis de Organización y Sistemas • Perfil del analista de Organización y Sistemas Unidad II DIAGRAMACIÓN • Definición • Objetivos • Técnicas para formular diagramas • Clasificación de los diagramas • Características de los diagramas.. Unidad III LOS ORGANIGRAMAS • Definición • Objetivos • Tipos de organigramas • Símbolos y referencias convencionales de mayor uso en los organigramas. • Criterios para la elaboración de organigrama. Unidad IV NORMAS Y PROCEDIMIENTOS • Norma. • Procedimiento • Características de los procedimientos • Clasificación de los Procedimientos • Descripción de los procedimientos. • Redacción. • Diagramación de los procedimientos Organización y Sistemas
  • 8.
    Unidad V FLUJOGRAMAS •Definición • Características de los flujogramas • Tipos de flujogramas • Simbología de los flujogramas • Diseño y elaboración de flujogramas • Recomendaciones para el uso y aplicación Unidad VI FORMULARIOS • Definición • Objetivo • Diseño del formulario • Consideraciones para la elaboración del formulario • Sistema de control de formularios Unidad VII MANUALES ADMINISTRATIVOS • Ventajas • Desventajas • Clasificación de los manuales administrativos • tipos de manuales • Procedimiento general para elaborar manuales admnistrativos Unidad VIII. Metodología de simplificación del trabajo • Planteamiento del problema • Recolección de los datos • Análisis de los datos • Formulación de recomendaciones • Implantación • Seguimiento, evaluación y control Referencias Organización y Sistemas
  • 9.
    PROGRAMA INSTRUCCIONAL OBJETIVO GENERAL Alfinalizar la unidad curricular el estudiante estará en capacidad de abordar el diseño, control y mejoramiento de los procesos de un organización aplicando los principios generales de organización y sistemas, de una manera sistemática, racional y ordenada SINOPSIS DE CONTENIDO UNIDAD I ORGANIZACIÓN Y SISTEMA. 1) Origen, antecedentes 2) Definición. 3) Naturaleza de las funciones de la unidad de Organización y Sistemas. 4) Características de los análisis de Organización y Sistemas. 5) Perfil del analista de Organización y Sistemas Unidad II DIAGRAMACION 1) Definición 2) Objetivos 3) Técnicas para formular diagramas 4) Clasificación de los diagramas 5) Características UNIDAD III LOS ORGANIGRAMAS. 1) Definición 2) Objetivos 3) Utilidad Organización y Sistemas
  • 10.
    4) Tipos deorganigramas 5) Símbolos y referencias convencionales de mayor uso en un Organigrama 6) Criterios para la elaboración de organigrama UNIDAD IV. NORMAS Y PROCEDIMIENTOS 1) Norma. 2) Procedimiento 3) Características de los procedimientos 4) Clasificación de los Procedimientos 5) Descripción de los procedimientos. 6) Redacción. 7) Diagramación de los procedimientos UNIDAD V FLUJOGRAMAS 1) Definición 2) Características de los flujogramas 3) Tipos de flujogramas 4) Simbología de los flujogramas 5) Diseño y elaboración de flujogramas 6) Recomendaciones para el uso y aplicación de los flujogramas UNIDAD VI FORMULARIOS 1) Definición 2) Objetivo 3) Diseño del formulario 4) Consideraciones para la elaboración del formulario 5) Control de formularios UNIDAD VII MANUALES ADMINISTRATIVOS 1) Ventajas 2) Desventajas 3) Clasificación de los manuales administrativos 4) Tipos de manuales 5) Procedimiento general para elaborar manuales administrativos Unidad VIII. Metodología de simplificación del trabajo 1) Planteamiento del problema 2) Recolección de los datos 3) Análisis de los datos Organización y Sistemas
  • 11.
    4) Formulación derecomendaciones 5) Implantación 6) Seguimiento, evaluación y control Estrategias Metodológicas Exposición del profesor-asesor Dinámica grupal sincrona. Estrategia de evaluación La evaluación de las competencias adquiridas por el participante se hará a nivel teórico-reflexivo como parte de las actividades de esta unidad curricular y, a nivel de aplicación, en el eje longitudinal Proyecto II. La calificación definitiva de esta unidad curricular estará distribuida de la siguiente manera: Actividad evaluativa Porcentaje Ejercicio de comprobación de lectura por unidad 20% Presentación escrita de estudio de casos 35% Participación en discusiones y debates 30% Presentación de trabajos en grupo (exposiciones, dinámicas etc.) 15% Organización y Sistemas
  • 12.
    INTRODUCCIÓN El individuo comotal no puede vivir aislado, sino en continua interacción con sus semejantes, por tanto es un ente sociable. Los individuos tienen que cooperar unos con otros, por sus restricciones personales, y deben constituir organizaciones que les permitan lograr algunos objetivos que el trabajo individual no alcanzaría realizar. Entonces, una organización se define como: un sistema de actividades conscientemente coordinadas formado por dos o más personas. La cooperación entre ellas es esencial para la existencia de la organización, y ésta existe cuando: Hay personas capaces de comunicarse y dispuestas a actuar conjuntamente. Este modulo instruccional ha sido concebido para servir de apoyo a los participantes, ya que su contenido esta orientado a brindar los elementos necesarios para comprender y utilizar técnicas que permitan lograr mejores resultados en el área de organización y sistemas. El trabajo que se verá a continuación se hace con la finalidad de establecer y distinguir los diferentes conceptos de un sistema de Organización y sistemas, para comparar las funciones que realiza de acuerdo con la dependencia en la cual trabaja y las características que debe contener los analistas del mismo. Para comprender esas definiciones se hablará un poco de la creación y de los antecedentes de este sistema de mejoramiento en el campo laboral administrativo. Se profundizará en las funciones que cumple la unidad de O y S, para poder destacar la mejor ubicación del mismo en una empresa u organismo, basándose y teniendo en cuenta la coordinación y las normativas de dicho órgano. El contenido, ha sido seleccionado cuidadosamente con el objeto de proveer al lector información útil, sencilla y relevante que le permita comprender con facilidad los tópicos principales del área. Consta de ocho unidades, en la primera se aborda el estudio de organización y sistemas, concepto, Origen, antecedentes, Naturaleza de la carrera, funciones Características de los analista de Organización y Sistemas, Perfil y Definición de términos propios del área. En la segunda unidad se incorporan elementos vinculados con diagramación entre ellos: Definición, Características, Utilidad, Criterios fundamentales para su elaboración y Tipos de diagramas. Organización y Sistemas
  • 13.
    La tercera unidaddesarrolla la plataforma técnica para definir y plasmar la estructura de la organización de forma tal que traduzca su objeto y razón de ser en función de su contexto, con este fin se revisan su Definición, Objetivos, Utilidad, Tipos de organigramas, Criterios para la elaboración y Características. La cuarta unidad señala los aspectos correspondientes a normas y procedimientos: definición, características y Tipos de procedimientos así como la forma adecuada de Redactarlo. La quinta unidad ilustra en forma grafica el proceso o sucesión de operaciones necesarios para realizar una actividad, allí encontramos la definición, Símbolos usados en lo diagramas de flujo, Técnica para realizar los flujogramas, Recomendaciones para usar y aplicar símbolos. La sexta unidad aborda la Definición, Objetivo, Diseñó del formulario y algunas consideraciones para su elaboración y control. La séptima unidad reseña los aspectos que deben orientar el planteamiento, elaboración, implantación y seguimiento de manual administrativos se incluyen. Nociones generales, Características de los manuales, Clasificación, Tipos de manuales y procedimiento general para elaborarlos. La octava unidad refiere la Metodología de simplificación del trabajo con el objeto de encontrar el mejor modo de proporcionar un buen servicio, aquí se describe la forma adecuada de hacer el Planteamiento del problema (oportunidad de Mejora), Recolectar los datos, Análisis de los datos, Formulación de recomendación, implementación, Seguimiento, evaluación, control y Redacción del informe técnico Cada unidad contiene los objetivos que se persiguen alcanzar mediante su estudio y actividades que permitan emplear de manera específica la técnica trabajada. Al final se incluye bibliografía que pueden ser consultada para profundizar en cada uno de los tópicos desarrollados. Organización y Sistemas
  • 14.
    UNIDAD I ORGANIZACIÓNY SISTEMAS 1) Origen, antecedentes 2) Definición. 3) Naturaleza de las funciones de la unidad de organización y sistemas. 4) Características de los análisis de Organización y Sistemas 5) Perfil del analista de Organización y Sistemas Organización y Sistemas
  • 15.
    OBJETIVOS ESPECÍFICOS 1) DefinirOrganización y Sistemas. 2) Identificar las características básicas de Organización y sistemas. 3) Diferenciar la naturaleza de las funciones que puede desempeñar Organización y Sistemas en una Organización. 4) Determinar la necesidad de una oficina de organización y sistemas en una organización dada. Organización y Sistemas
  • 16.
    ORGANIZACIÓN Y SISTEMAS LaOficina de Organización y Sistemas es una unidad asesora a la Gerencia General, que tiene como objetivo fundamental el adecuar la estructura organizativa funcional y procedimental, a fin de cumplir con la misión institucional. Igualmente, tiene a su cargo, evaluar la operatividad y/o vigencia de los Manuales de Organización y Sistemas, Normas y Procedimientos así como Formularios e Instructivos implantados con miras a la simplificación, agilización y/o actualización de los procesos administrativos y operativos que así lo requieran. Esta oficina, tiene como función principal planificar, supervisar, coordinar y controlar las actividades relativas a los sistemas administrativos, así mismo, tiene la responsabilidad de la selección de paquetes preprogramados o de su desarrollo (junto a la Red de Computación), prueba e instalación, contemplando el desarrollo de los manuales de los sistemas y el entrenamiento a los usuarios. Finalmente se puede afirmar que una oficina de Organización y sistemas es vital para cualquier empresa ya que en la ubicación donde se presente o departamento en el que se localice, ayudará de manera directa en el mejoramiento y en la innovación de los procesos que se planifiquen y se lleven a cabo, tomando como asesor las funciones en las cuales se basa la organización. Esta unidad ha venido evolucionando para modernizar la estructura organizativa de las empresas donde se encuentre y las ideas de los proyectos para trabajar de una manera más rápida, eficaz y consolidada; trabajando directamente pero sin influir en las decisiones tomadas por los directivos o el máximo nivel jerárquico de la empresa. ORIGEN DE ORGANIZACIÓN Y SISTEMAS La creación de las unidades de Organización y Sistemas se vincula, por una parte, a los esfuerzos de reorganización administrativa tendientes a racionalizar y hacer más eficiente, circunstancias que remontan a 1821, fecha de la aparición del Estado Mexicano y de la era moderna y por otra parte, al establecimiento del proceso de modernización administrativa que se inicia en 1965. La evolución que ha seguido, se puede dividir en dos fases importantes: una refiere a su origen y formación y otra concerniente a su consolidación. Esta primera fase abarca el período de 1917 a 1964, fecha en la cual se da inicio a la creación de los departamentos administrativos y termina con la instalación de las unidades de Organización y sistemas en toda la administración. Este período se caracteriza por la confusión manifiesta ya que se confundió la función de Organización y sistemas con las funciones de contabilidad, auditoria y con funciones de mejoramiento administrativo, ya que éstas se encargan de racionalizar el aprovechamiento de los recursos. La segunda fase es, a partir de 1965, en donde se dedican a modernizar la administración e introducen las técnicas administrativas experimentadas en el Organización y Sistemas
  • 17.
    sector privado yconsolidan su acción de revisión permanente tanto de la estructura como del funcionamiento. Las unidades de organización y sistemas se legalizan en 1971 a través de varios acuerdos Paralelamente a la evolución de la Administración, como ciencia, hemos podido observar una serie de denominaciones para referirse al área de organización y sistemas, por ejemplo organización y métodos o sistemas y procedimientos entre otras, el comienzo de esta situación, según señala Luís Salazar Larrain, fue originado en países como Alemania, Estados Unidos, Inglaterra, Bélgica en otros, donde inicialmente se realizaron investigaciones asociadas a normas, métodos y organización del trabajo. En realidad, todas las denominaciones asociadas a organización y sistemas, persiguen el mismo objetivo, lograr obtener mayor productividad y para lograrlo, emplean métodos reglamentados y fundamentados en las enseñanzas cartesianas de (Descartes) cuyo principio fundamental estuvo basado en no considerar nada como verdadero (“la duda sistemática”) a menos que no sea reconocido como tal en toda evidencia. DEFINICIÓN El desarrollo incesante de la complejidad en la Administración y todos los evidentes defectos que ella acusa, ha generado una serie de inquietudes entre los miembros de las empresas los cuales han buscado los medios necesarios para sistematizar, controlar y dar mayor eficiencia a su administración. Es así, como en la mayoría de las organizaciones han sido creadas Centrales de Organización y Sistemas para dar eficiencia y simplicidad al mecanismo administrativo; Organización y Sistemas es uno de los términos que integran la labor general de la racionalización. Sobre la Teoría de Organización y Sistemas observamos definiciones como "Una forma de consulta ideada para proveer asesoramiento sobre como dividir las actividades, como agrupar las tareas, como disponer procedimientos y llevar trabajos administrativos mecánicos con la mayor economía de esfuerzo y con el máximo de eficacia en los resultados". Y por extensión, se llama unidad, equipo o servicio de Organización y Sistemas al conjunto de funcionarios especializados en la aplicación de la técnica del mencionado servicio. Organización y Sistemas estudia los problemas de estructura y funcionamiento de la Administración, cumpliendo como función el aconsejar a los funcionarios interesados en mejorar la organización y métodos empleados por los servicios que dirigen. La finalidad de una unidad de Organización y Sistemas es asegurar el máximo de eficiencia en el financiamiento de la aparato administrativo, y mediante la aplicación adecuada de métodos científicos de organización; conseguir economías en el costo de la producción y en la utilización de mano de obra, pero Organización y Sistemas
  • 18.
    como regla generala Organización y Sistemas no se le concede autoridad sobre otras unidades en administración. Se suele preguntar ¿Por qué es necesario emplear un servicio especializado, si el deber de los administradores es asegurar que las actividades sean bien organizadas y se apliquen los métodos adecuados? Y la respuesta a esta interesante interrogante es que utilizando este servicio, los administradores adquieren los conocimientos necesarios de Organización y Sistemas, y sea capaz de dirigir un departamento sin ayuda, haciéndose totalmente responsable de sus actividades. Cada administrador tiene una clara responsabilidad de asegurar que su sector en los negocios sea conducido eficientemente y cuando tiene un papel directivo, debe trazar la forma de la organización y crear los instrumentos apropiados o métodos para llevar a cabo la función. La ventaja principal que Organización y Sistemas tiene sobre un administrador es, que su responsabilidad es estudiar los problemas administrativos y que puede tomarse el tiempo para pensar e indagar sin tener que preocuparse de abandonar otras responsabilidades, haciendo estas considerando el hecho de reunir datos y obtener la mayoría de su información a través de personas encargadas de la actividad que se analiza. Otra de las ventajas, es el desarrollo de las Facultades Críticas, es decir, pensar en términos de propósitos en vez de medios, a interrogar sobre lo que se hace y el por qué de ello. NATURALEZA DE LAS FUNCIONES DE LA UNIDAD DE ORGANIZACIÓN Y SISTEMAS. Dentro de una organización las funciones de las diferentes unidades se encuentran agrupadas, considerando su naturaleza asesora o de línea, en consecuencia la oficina de organización y sistemas también puede ser clasificada atendiendo los mismos aspectos. Considerando la opinión de varios autores la unidad de organización y sistemas debe tener una función de carácter asesor, sin embargo se presentan situaciones especiales dentro de una organización en las cuales pareciera determinante la necesidad de que ésta ejerciera dentro de la institución un carácter ejecutivo. Características de la Función Asesora:  Elaborar estudio diagnóstico.  Analizar el estudio.  Ofrecer recomendaciones al personal ejecutivo y subalterno. Es importante destacar que la unidad de organización y sistemas una vez elaborado y analizado el trabajo, necesita convencer a los miembros de la organización de las ventajas que se lograrían alcanzar si las recomendaciones se Organización y Sistemas
  • 19.
    pusieran en practica,en consecuencia considerar o no la propuesta depende de la unidad ejecutiva. Características de la función ejecutiva o de línea  Dirigir el estudio.  Ejecutar acciones orientadas a poner en práctica las recomendaciones. Como podemos observar la unidad de organización y sistema, en este caso solo exige a la unidad ejecutiva que lleve a cabo las recomendaciones, en este caso solo necesita la aprobación es la del autoridad máxima de la institución. Finalmente, es importante destacar que la unidad de organización y sistemas debe tener un carácter asesor, salvo en algunas situaciones especiales en las cuales se hace necesario la toma de decisiones de manera ejecutiva. CARACTERÍSTICAS DE LOS ANÁLISIS DE ORGANIZACIÓN Y SISTEMAS La información sobre la actividad administrativa de la dependencia o unidad orgánica de la que se trate, se recopila, analiza y prepara como informe en el cual se deben formular propuestas, ventajas y desventajas de las medidas de mejoramiento administrativo más viables de acuerdo con la estimación de costos y presupuestos de los recursos humanos, financieros y materiales. Para poder realizar dichos análisis se deben seguir diversos pasos:  Conocer el hecho o la situación que se analiza.  Describir tal hecho o situación.  Descomponerlo con el fin de conocer los detalles y aspectos.  Examinarlo críticamente y comprender cada elemento o componente del hecho específico en estudio.  Ordenar cada elemento de acuerdo con el criterio de clasificación elegido, haciendo comparaciones y buscando analogías.  Definir las relaciones que operan entre cada elemento, tomando en cuenta los fenómenos administrativos y el departamento donde se trabaja.  Clasificar la información por áreas: objetivos, estructura, normas y políticas administrativas, funciones y operaciones, equipo y ambiente laboral. Es importante saber las características que distinguen los análisis de la unidad de Organización y Sistemas, las cuales se denotan así:  Eliminación: Es la supresión de un sistema de trabajo, la eliminación de procedimientos o de pasos dentro de un proceso. Organización y Sistemas
  • 20.
     Adición: Introducirnuevos sistemas o programas.  Combinación: Combinar el orden de las operaciones de un procedimiento que considere los factores.  Modificación: Cambios en los procedimientos o las operaciones, modificadores en las formas, registros e informes.  Simplificación: Introducción de mejoras en los métodos de trabajo mediante el análisis de las operaciones de un procedimiento.  Series de Tiempo: Interpretación de las variaciones en los volúmenes de hechos, costos, producción, etc., en períodos iguales y subdivididos en unidades homogéneas de tiempo.  Correlación: Determinar el grado de influencia entre dos o más variables. Una variable puede ser estimada si el valor de otra variable es conocido.  Muestreo: A través del uso de varios diseños, el muestreo hace posible las inferencias acerca de las características del personal.  PERT (Técnica para la Revisión y Evaluación de Programas): La planeación y control de un conjunto complejo de actividades, funciones y relaciones. Incluyen: la cadena de eventos y actividades, asignación de recursos, etc.  Programación lineal: Para asignar los recursos incluyendo una función objetiva, a través de la elección entre varias alternativas y sistemas cuyos elementos tienen valores para adquisición, durabilidad, utilización en diversas etapas.  Simulación: Usada para imitar una operación antes de su ejecución real, para así proporcionar datos aproximados que permiten tomar decisiones, haciendo grupos complejos de variables.  Teorías: Existen, en los análisis de Organización y Sistemas, diversas teorías que caracterizan a su dependencia o a las etapas por las que está desarrollándose, éstas se dividen así:  Línea de espera: Es para determinar el número óptimo de estaciones de servicio, y la mayoría de los modelos suponen una distribución específica de las llegadas y el tiempo.  Decisiones: Seleccionar el mejor curso de acción cuando la información se da en forma probable para el desarrollo sistemático del análisis.  Juegos: Es para determinar la estrategia óptima en una situación de competencia, y aplicar en problemas de productividad haciéndose responsables pero conociendo las reglas. Organización y Sistemas
  • 21.
    5.-Perfil del analistade Organización y Sistemas El personal que labora en la unidad de Organización y Sistemas se conoce como analistas. Éste se encarga de recopilar y analizar información con el fin de presentar soluciones alternativas a problemas, así como asesorar en la implantación de las modificaciones que proponga. El analista puede ser un técnico o profesional que requiere conocimientos, los cuales se agrupan en dos tipos:  Conocimientos Teóricos: Como conocimientos de teoría de la administración y de la organización, de sistemas y metodología de la investigación.  Conocimientos Técnicos: Principalmente que le permitan realizar diagnósticos administrativos y el diseño organizacional, análisis y elaboración de organigramas, diagramas de flujo y distribución de espacio. El analista debe tener la capacidad de análisis, expresarse con claridad, saber redactar y presentar informes, ser observadores y poder trabajar en equipo. Organización y Sistemas
  • 22.
    ACTIVIDADES PARA ELPARTICIPANTE Organizados en equipos de tres participantes, realice las siguientes actividades. 1) Elabore un cuestionario que incluya: a) Nombre de una empresa b) ubicación. c) Numero de empleados. d) Unidades administrativas. (Identifíquelas). e) Unidad de organización y sistemas. f) Estructura interna. g) Objetivos. h) Funciones. i) Forma adoptada para realizar sus labores atendiendo su naturaleza. j) ventajas y desventajas de esta unidad. 2) Visite una organización que posea una unidad de organización y sistemas, entreviste a un miembro de la gerencia y aplique el cuestionario elaborado. 3) En relación a las respuestas obtenidas y a la información recabada en la entrevista, realice el análisis de la misma y produzca los comentarios sobre la unidad de organización y sistemas. 4) Determinar la necesidad de una oficina de organización y Sistemas en la organización seleccionada. Organización y Sistemas
  • 23.
    Unidad II DIAGRAMACIÓN 1)Definición 2) Objetivos 3) Técnicas para formular diagramas 4) Clasificación de los diagramas 5) Características Organización y Sistemas
  • 24.
    OBJETIVOS ESPECÍFICOS. 1) Comprenderla importancia de justificar el quehacer de la organización con diagramas y mapas de proceso. 2) Conocer diferentes diagramas y mapas de proceso que pueden emplearse en una organización. 3) Entender los beneficios que los diagramas ofrecen a una organización 4) Aplicar la diagramación para resumir en forma ordenada operaciones, formatos y métodos de trabajo. Organización y Sistemas
  • 25.
    DIAGRAMACIÓN La representación através de gráficos es para la profesión de sistemas lo que un sistema numérico es en el campo de las matemáticas; es decir, un lenguaje abreviado que permite entender los fenómenos complejos en lapsos de tiempo relativamente cortos. Definición “Diagramar consiste en representar gráficamente, hechos, situaciones, movimientos, relaciones o fenómenos de todo tipo por medio de símbolos que clarifican las interrelaciones de diferentes factores y/o unidades administrativas, así como la relación causa-efecto que prevalece entre ellos.” (Benjamín. 2004). Esta herramienta constituye un elemento de decisión invaluable para individuos y organizaciones porque así pueden percibir en forma analítica y detallada la secuencia de una acción, lo que contribuye a conformar una sólida estructura de pensamiento que fortalece su capacidad de decisión. En las organizaciones este método les permite dar seguimiento a sus operaciones mediante los diagrama de flujo, elemento fundamental para descomponer en partes procesos complejos, esto facilita la comprensión de su dinámica organizacional y la simplificación del trabajo. (Benjamín 2004). OBJETIVOS 1. Comprender la importancia de representar el quehacer de la organización con diagramas y mapas de procesos. 2. Conocer las diferentes versiones de diagramas y mapas de proceso que puede emplear una organización para desempeñarse eficazmente. Se hace necesario en las organizaciones la demanda de recursos técnicos que le permitan por medio de procesos elaborados a través de diagramas y mapa de procesos reunir los elementos necesarios para realizar sus funciones en forma lógica y consistente. El uso de diagramas abarca tres campos de gran importancia en el trabajo de los sistemas estos son: estudio, diseño y presentación. Estudio de los diagramas. Esta fase del estudio de sistemas es la investigación inicial de los procedimientos, tal como se llevan en el presente dentro de la organización. En esta etapa la exploración se refiere básicamente a la forma en que se está ejecutando el trabajo. Los datos que el analista necesita obtener deber ser Organización y Sistemas
  • 26.
    correctos y completos.Una vez recopilada toda la información, hace uso del diagrama del movimiento, un recurso sencillo que transformará la enorme mezcla de detalles sin conexión en un sencillo mapa-ruta que señala en su totalidad los procedimientos. El diagrama es un producto final deseado, a través del cual el analista refleja el procedimiento. Al analizar el diagrama detectamos amplios campos de perfeccionamiento y lo que ha sido una simple investigación, ahora empieza a marcar el rumbo; principal y contribuye señalando las áreas con necesidades de perfeccionamiento. Estas dos fases, comprensión de los procedimientos actuales e indicación del mejor camino para la acción futura, constituyen el valor fundamental en el usa de diagramas. Diseño de diagramas de procedimiento. Esta fase en el trabajo de sistemas es, quizá, la más importante y con seguridad el punto crucial de una asignación de sistemas. Aquí se desarrollarán los métodos nuevos, el equipo, las nuevas formas, los diagramas de flujo que fueron trazados en la fase del inicial, entran de nuevo en esta etapa. Ahora deben seguirse los caminos de perfeccionamiento que antes fueron señalados. Las áreas en las que se duplican el esfuerzo, o se hacen inversiones innecesarias se investigarán minuciosamente, los diagramas proyectados en esta fase del estudio para el sistema propuesto se convertirán en las bases para los proyectos finales alrededor de los cuales se centrará la representación administrativa. Presentación de los diagramas. La fase de presentación del trabajo, se apoya con firmeza en el empleo de diagramas o gráficas escogidos y ejecutados con el propósito de explicar a la gerencia o administración cómo trabaja el antiguo sistema y por qué y de qué manera debe mejorarse. En este punto los efectos del análisis de los sistemas son presentados en su totalidad. La gerencia posterior a la revisión del análisis presentado, determinara la aceptación o el rechazo del plan que se propone. La decisión puede basarse en detalles pequeños, por ejemplo,. Si el especialista en sistemas al momento de hacer el estudio ignora el propósito de la organización o su proyección en el futuro, dará indicios de falta de conocimiento, y esto podrá ser tomado por la administración como señal de que el estudio ha sido conducido de manera poco seria. Esta conclusión debilitará la confianza en la presentación total. TÉCNICAS PARA FORMULAR DIAGRAMAS Planeación y evaluación. Todos los análisis de sistemas bien ejecutados son el producto de una fase inicial de planificación cuidadosa y de una valoración continua del proceso. En lo que respecta a los diagramas, la planeación es la etapa en la que se decide cuáles se adaptarán mejor a la asignación y realización de los fines que se desean alcanzar Organización y Sistemas
  • 27.
    y qué informacióndeberán contener dichos diagramas. Debe determinarse cuál es el enfoque más expedito y menos costoso, que armonice con la ejecución de un trabajo comprensible. La evaluación es el proceso de adaptación y esto debe aplicarse continua y conscientemente, conforme va adelantando el trabajo y se va conociendo mejor la operación que se analiza. El estudio de sistemas, casi sin excepción, depende en cierto grado de métodos de tanteo. El analista continuamente debe valorar sus técnicas y sus resultados, comparándolos con los propósitos finales de la organización. Este será afinado poco a poco conforme progresa el trabajo. Durante la fase de investigación, el analista debe interesarse primordialmente en los diagramas de flujo o de proceso. Cuando se enfoca un procedimiento desconocido por completo, a menudo es posible que el analista especifique el tamaño y el número de hojas en las que se acomodarán los diagramas, pero es necesario además considerar la información verbal recabada en su momento. Sin embargo, cuando es factible hacer un diagrama de un borrador, este recurso constituye un valor inapreciable por tres razones: primera, ahorra el tiempo de escritura y permite que la entrevista progrese más rápidamente, ya que las operaciones pueden describirse en menor tiempo usando símbolos y no palabras; segunda, permite al analista proseguir la entrevista con orden y lógica; finalmente el diagrama borrador sirve para indicar los puntos en que se han omitido los detalles informativos. A este respecto, el analista quizá encuentre útil asociar cada símbolo de las gráficas con una lista de comparaciones y de preguntas acerca de la clase de informes que él necesita. Por ejemplo, el símbolo del archivo podrá llevar preguntas como éstas: ¿Archivado por quién? ¿Retenido por cuánto tiempo? ¿En qué orden? ¿Cuántos al mes? ¿Qué clase de archivero está usando? En la práctica muchos analistas combinan secciones de diagramas borradores y notas escritas para registrar los informes que obtienen en las entrevistas, El arte de entrevistar mejora con la práctica y el conocimiento y, con frecuencia, el analista experto usa, o deja de usar la técnica de diagrama-borrador, acomodándose a las circunstancias del momento. Simbología básica Un diagrama de flujo elaborado con un lenguaje gráfico inconsistente o no convencional trasmitirá un mensaje deformado o será ineficaz para la comprensión del proceso que se pretende estudiar. De ahí la necesidad de concebir y admitir determinados símbolos a los que se les confiera convencionalmente un significado preciso y convenir también en determinadas reglas en cuanto a su aplicación. La American Society of Mechanical Engineers (ASME) ha desarrollado los signos convencionales, a pesar de la amplia aceptación que ha tenido esta simbología, en el trabajo de diagramación administrativa es limitada, porque no ha surgido algún símbolo convencional que satisfaga mejor todas las necesidades. Organización y Sistemas
  • 28.
    La American NationalStandard Institute (ANSI) ha desarrollado una simbología para que sea empleado en los diagramas orientados al procesamiento electrónico de datos (EDP) con el propósito de representar los flujos de información, se han adoptado ampliamente algunos símbolos para la elaboración de los diagramas de flujo dentro del trabajo de diagramación administrativa. Organización y Sistemas
  • 29.
    Organización y Sistemas DOCUMENTO:REPRESENTA CUALQUIER DOCUEMNTO QUE ENTRE, SE UTILICE, SE GENERE O SALGA DEL PROCEDIMIENTO DECISIÓN O ALTERNATIVA: INDICA UN PUNTO DENTRO DEL FLUJO EN DONDE SE DEBE TOMAR UNA DECISIÓN ENTRE DOS O MÁS OPCIONES. ARCHIVO: INDICA QUE SE GUARDE UN DOCUMENTO EN FORMA TEMPORAL O PERMANENTE. CONECTOR DE PÁGINA: REPRESENTA UNA CONEXIÓN O ENLACE CON OTRA FORMA DIFERENTE, EN LA QUE CONTINÚA EL DIAGRAMA DE FLUJO. INICIO TÉRMINO: INDICA EL PRINCIPIO O EL FIN DEL FLUJO: PUEDE SER ACCIÓN, ADEMÁS SE USA PARA INDICAR UNA UNIDAD ADMINISTRATIVA O PERSONA QUE RECIBE O PROPORCIONA INFORMACIÓN. ACTIVIDAD: DESCRIBE LAS FUNCIONES QUE DESEMPEÑAN LAS PERSONAS INVOLUCRADAS EN EL PROCEDIMIENTO. CONECTOR: REPRESENTA UNA CONEXIÓN DE UNA PARTE EL DIAGRAMA DE FLUJO CON OTRA PARTE DEL MISMO. SÍMBOLO REPRESENTA
  • 30.
    Organización y Sistemas OPERACIONES:FASES DEL PROCESO, MÉTODO O PROCERDIMIENTO. INSPECCIÓN Y MEDICIÓN: REPRESENTA EL HECHO DE VERIFICAR LA NATURALEZA, CALIDAD Y CANTIDAD DE LOS INSUMOS Y PRODUCTOS. INSPECCIÓN Y MEDICIÓN: REPRESENTA EL HECHO DE VERIFICAR LA NATURALEZA, CALIDAD Y CANTIDAD DE LOS INSUMOS Y PRODUCTOS. OPERACIÓN INSPECCIÓN: INDICA LA VERIOFICACIÓN O SUPERVISIÓN DURANTE LAS FASES DEL PROCESO, MÉTODO O PROCEDIMIENTO DE SUS COMPONENTES. TRANSPORTACIÓN: INDICA EL MOVIMIENTO DE PERSONAS, MATERIAL O EQUIPO. DEMORA: INDICA RETRASO EN EL DESARROLLO DEL PROCESO, MÉTODO, PROCEDIMIENTO. DECISIÓN: REPRESENTA EL HECHO DE EFECTUAR UNA SELECCIÓN O DECIDIR UNA ALTERNATIVA ESPECÍFICA DE ACCIÓN. ENTRADA DE BIENES: PRODUCTOS O MATERIAL QUE INGRESA AL PROCESO. SÍMBOLOS DE LA NORMA ISO- 9000 PARA E LABORAR DIAGRAMAS DE FLUJO SÍMBOLO REPRESENTA
  • 31.
    CLASIFICACIÓN DE LOSDIAGRAMAS La bibliografía existente ofrece varios tipos de diagramas. Sin embargo, a continuación señalaremos aquellos más conocidos. a. Diagramas de operaciones, para representar el flujo de las operaciones. b. Diagramas arquitectónicos, para representar un bosquejo de terrenos físicos. c. Diagramas de las relaciones del personal para indicar las jerarquías de autoridad, responsabilidad y función. d. Diagramas estadísticos, para resumir las relaciones numéricas y cronológicas. Aunque tiene gran valor el conocimiento de la razón fundamental de los tipos mencionados y sus objetivos, se facilita la presentación de las diversas clases de diagramas de sistemas, si se verifica en función del campo que describe cada tipo. Las descripciones que siguen pertenecen a tres categorías. e. Diagrama de flujo. Se refieren, básicamente, al flujo de operaciones e incluyen gráficas que se relacionan con el manejo de formas, así como diagramas lógicos relativos a programas de computadoras. f. Gráficas de organización. Se refieren a las relaciones del personal. g. Gráficas diversas. Las que no quedan comprendidas en los campos antes mencionados. h. Diagramación mental: se basa en la posibilidad de reproducir gráficamente el proceso de construcción de la percepción de nuestra mente. Cada uno de nosotros a través de la experiencia, los valores, la educación y la formación construimos un esquema de la realidad o mapa particular del mundo, el cual es único, irrepetible pero sobre todo válido para cada quien. Estos esquemas mentales o mapas mentales, si bien son dinámicos y cambian en función del tiempo, pueden representarse gráficamente con un lenguaje muy semejante al de la construcción cotidiana del contexto que nos rodea, en el cual usamos los colores, las imágenes, las cifras, la dimensión, las palabras, el razonamiento, la visión global y la imaginación. Estas funciones están distribuidas a lo largo de nuestra corteza cerebral. En el siguiente ejemplo, se refleja cómo aborda una organización la misión, visión y objetivos estratégicos. (proceso de Planificación Estratégica) Organización y Sistemas
  • 32.
    El siguiente esun mapa genérico que aplica a cualquier caso, como ejemplo tenemos como una persona analiza y entiende las eras geológicas. Organización y Sistemas
  • 33.
    Convención para trazarlos diagramas a. La información para identificar cada diagrama debe ser la siguiente: 1. Nombre del proceso, indicando los puntos iniciales y finales. 2. Nombre del departamento o los departamentos involucrados. 3. Nombre de la persona que preparó el diagrama. 4. Número de personas o puestos involucrados. 5. Número de pasos. b. Identificar cada columna con el nombre de la persona o puestos que realiza uno de los pasos. c. Representar las formas o documentos, mediante rectángulos proporcionales a las formas o documentos representados. Sin embargo, como lo principal es la claridad, esta convención puede eliminarse empleando solamente el buen juicio. d. Cada forma debe representarse siempre por un rectángulo de las mismas dimensiones. e. Cada vez que se crea una forma, se le pone en el original y copias un triángulo negro en la esquina inferior derecha. f. Cuando las dimensiones del rectángulo lo permitan, es conveniente el nombre de la forma en cada paso que aparezca. g. El original y las copias siempre deben ponerse en el mismo orden. Se coloca un número en la esquina superior derecha. Para el original siempre se usará el número uno; las siguientes copias tendrán numeración ascendente. h. En cada paso deben presentarse todos los documentos que intervienen. i. Cuando se transportan dos o más papeles, que van unidos, ya sea con grapa o broche o en sobre, se reúnen los rectángulos identificando cada uno de ellos, El movimiento se representa por una sola línea. j. Cuando se muevan Juntos, pero no unidos, el transporte se representa por medio de una línea para cada forma o grupo de formas. k. La secuencia se muestra haciendo que las líneas de transportes tengan una ligera tendencia hacia abajo. l. El orden cronológico de los pasos se representa por el orden en que aparecen los rectángulos, de arriba hacia abajo. m.Debe identificarse cada paso con un número y hacer una pequeña descripción del mismo, mediante la escritura del verbo que identifica la acción. Organización y Sistemas
  • 34.
    n. Si esposible, hacer que lo firme el jefe del departamento o el empleado que ha proporcionado la información. Presentación de las Formas en el Diagrama a. Las figuras deben hacerse en forma de cuadros o rectángulos, imitando hasta donde sea posible la forma y tamaño de las originales reducidas a escala. Indicando en la parle inferior y al centro el nombre con una sola palabra, y en la esquina superior y al centro el nombre con una sola palabra, en la esquina superior derecha, el número de la copia en cuestión. Cuando en el dibujo aparecen dos formas del mismo tamaño, forma o nombre, o ambos, es conveniente usar un número para identificarlas b. Las formas con copias deben representarse como sigue. En caso de tener muchas copias, deben presentarse así. c. Si una forma se destruye se representa de este modo. Si se tiene una alternativa, se traza una línea horizontal y se anota con un lápiz usando para toda la gráfica el camino normal a partir de uno de los extremos de la línea. En el extremo de la línea se desarrolla la alternativa, pero usando un lápiz de color distinto que permita diferenciar los dos caminos; si sólo se tuviera un color, entonces úsese línea de puntos o más clara. En general, cuando se tienen alternativas es preferible dejar en el diagrama aquella que ocurre más frecuentemente y la(s) otra (s) en un diagrama por separado para evitar confusiones y obtener mayor claridad. Para representar dos o más alternativas que se originen en un proceso se usará el símbolo. d. Si las líneas tuvieran que encontrarse entre sí, se usará la siguiente convención e. Cuando se tenga que hacer una distribución de formas, se recomienda empezar con la más alejada para evitar que se crucen. f. Toda forma debe mostrar cual fue su origen. g. La nueva forma se marca con un triángulo en la orilla inferior izquierda y con ello se identifica el hecho de que la forma aparece por primera vez en el proceso. h. Cuando se termine el espacio disponible en el papel y sea necesario pasar otra hoja o a otra parte de la misma hoja, la liga del proceso se muestra mediante "conectores" que consisten en dos círculos con la letra W, uno en el plinto en que se cortó el proceso y otro igual en el lugar en que se reinicia. i. Organización y Sistemas
  • 35.
    CARACTERÍSTICAS DE LOSDIAGRAMAS Es necesario que todo diagrama reúna las siguientes características: Sintética. La representación que se haga de un sistema o un proceso deberá quedar resumida en pocas hojas, de preferencia en una sola. Los diagramas extensivos dificultan su comprensión y asimilación, por tanto, dejan de ser prácticos. Simbolizada. La aplicación de la simbología adecuada a los diagramas de sistemas y procedimientos evita anotaciones excesivas, repetitivas y confusas en su interpretación. La razón primordial para el empleo de símbolos es que éstos estandarizan las actividades, "encasillándolas" en grupos compactos de actividades similares. Los diagramas nos permiten observar todos los pasos de un sistema o proceso sin necesidad de leer notas extensas. Un diagrama es comparable, en cierta forma, con una fotografía aérea que contiene los rasgos principales de una región, y que a su vez permite observar estos rasgos o detalles principales. A continuación se anexa un ejemplo aplicado a nuestro medio en el que están presentes los símbolos que con más frecuencia se utilizan, así como su aplicación. La redacción empleada trata de clasificar al máximo el entendimiento del flujo del proceso; sin embargo, en la práctica se procurará que las anotaciones sean lo menos extensas posibles, sin sacrificar, desde luego, la claridad y la fluidez del diagrama. Cuando se tiene una estructura mental adecuada , resulta sencillo el desarrollo de un diagramado; así pues, se recomienda que se forme esa estructura mental tan necesaria en el empleo de esta técnica, llevando a la práctica el diagramado de algún proceso que se conozca; una vez realizado, debe analizarse detenidamente con el fin de afinar detalles. Formatos para captura de información. La recopilación de la información para el diseño o mejoramiento de los procedimientos se realiza generalmente a través de: la investigación documental, la encuesta, la observación. Los cuestionarios que se utilizan en la encuesta, y que sirven para obtener la información deseada, están constituidos por series de preguntas escritas, predefinidas, secuenciadas y separadas por capítulos. Este medio de captación de información permite ahorrar recursos económicos y tiempo; sin embargo, la calidad de la información que se obtenga dependerá del diseño y la presentación que se dé a los cuestionarios. Las técnicas de entrevista, observación directa, muestreo una vez que se ha recabado la información de las áreas involucradas en el estudio se procede a ordenar y sistematizar los datos agrupados, a efecto de poder concatenar las Organización y Sistemas
  • 36.
    operaciones implicadas enel procedimiento que se investiga, las áreas que intervienen y los formatos que se utilizaran. En este tipo de diagramas se incluyen los siguientes aspectos. a. La secuencia en que se realizan los pasos del proceso. b. El tipo de operación mediante un símbolo. 1. Operación. 2. Transporte. 3. Inspección 4. Demora 5. Almacenamiento. c. El tiempo neto en que se realiza la operación. d. El tiempo total empleado para realizar las operaciones. e. Las demoras incurridas (por diferencia entre los dos tiempos anteriores). f. Iniciación en: definir el momento preciso en que comience el proceso. g. Terminación en: definir el momento preciso en que finaliza el proceso. Organización y Sistemas
  • 37.
    ACTIVIDADES PARA ELPARTICIPANTE Organizados en equipos de tres participantes, realice y presente en forma escrita las siguientes actividades. 1. ¿En que forma inciden en el desempeño de una organización los diagramas de flujo? 2. ¿Como afecta el proceso de toma de decisiones de una Organización el disponer de información analítica y secuenciadas de sus acciones? 3. ¿Favorece las relaciones de una Organización con su entorno el empleo de diagramas de flujo? 4. ¿De que manera influye en la calidad de los productos y servicios de una organización la posibilidad de descomponer en partes procesos complejos? Organización y Sistemas
  • 38.
    UNIDAD III LOSORGANIGRAMAS. 1) Definición 2) Objetivos 3) Tipos de organigramas 4) Símbolos y referencias convencionales de mayor uso en un Organigrama 5) Criterios para la elaboración de organigrama Organización y Sistemas
  • 39.
    OBJETIVOS ESPECÍFICOS 1. Definirel concepto de organigrama 2. Conocer las normas y recomendaciones técnicas fundamentales para diseñar, elaborar y actualizar organigramas. 3. Distinguir claramente los diferentes formatos de organigramas de Acuerdo con su naturaleza. Organización y Sistemas
  • 40.
    ORGANIGRAMAS Dentro de unaOrganización, los organigramas constituyen la representación grafica de la estructura, en ella, se pone de manifiesto la relación formal existente entre las diversas unidades que la integran, sus principales funciones, los canales de supervisión y la autoridad relativa de cada cargo, en consecuencia todas las organizaciones, independientemente de su naturaleza o campo de trabajo, requieren un marco de actuación para funcionar. Este marco está constituido por la estructura orgánica, que es la división ordenada y sistemática de sus unidades de trabajo de acuerdo con el objeto de su creación. Los organigramas son considerados instrumentos auxiliares del administrador, a través de los cuales se fija la posición, la acción y la responsabilidad de cada servicio, puede entenderse como el método más sencillo para expresar la estructura, jerarquía e interrelación de los órganos internos de una organización en términos concretos y accesibles. Todas las organizaciones cuentan al menos con un organigrama general, sin embargo, es frecuente observar, diferencias en los criterios y enfoques considerados al momento de su preparación. Por ello es importante tener una base de información homogénea, que permita dar cohesión a este tipo de recursos. DEFINICIÓN DE ORGANIGRAMA. “Un organigrama es una manera grafica de mostrar la estructura formal de las relaciones, responsabilidades y autoridad a través de las que una empresa apunta al logro de sus objetivos” (Anderson 1981). “El organigrama es la representación* grafica de la estructura orgánica de una institución o de una de sus áreas, en la que se muestran las relaciones que guardan entre sí los órganos que la componen (Benjamín. 2004). “Es un documento que representa gráficamente la estructura formal de una entidad” (Carrasco. Cit. P. Rinosa) Como hemos podido apreciar los conceptos de organigramas expresados anteriormente, poseen elementos comunes. Para efectos de nuestro trabajo, daremos un concepto operacional de organigrama definiéndolo como: “La representación grafica de la estructura orgánica de una institución que permite visualizar las funciones y relaciones de las unidades, la línea de autoridad y responsabilidades y los niveles jerárquicos, entre otros aspectos” Organización y Sistemas
  • 41.
    OBJETIVO DE LOSORGANIGRAMAS. Los organigramas constituyen un instrumento que permite representar y transmitir en forma grafica y objetiva la composición de una organización. En consecuencia, a continuación se expresa la finalidad de un organigrama: 1 Constituyen un medio para reflejar las unidades existentes. 2 Refleja los diversos tipos de trabajo, especializados o no, que se realizan en la organización debidamente asignados por áreas de responsabilidad o función. 3 Establece un medio para comunicar al personal la estructura de la organización y donde encaja cada uno dentro de ella. 4 Constituye un fundamento para determinar las necesidades de personal directivo. 5 Indica relaciones de trabajo. 6 Representa las líneas formales de autoridad. 7 Reflejar los cambios organizativos Utilidad  Proporcionan una imagen formal de la organización  Constituyen una fuente de consulta oficial  Facilitan el conocimiento de la organización  Representan un elemento valioso para el análisis Organizacional. TIPOS DE ORGANIGRAMAS. Los organigramas se diferencian entre si por las características de la organización que representan. En este sentido a continuación se mencionaran varios tipos, considerando una serie de criterios y factores planteados por Benjamín (2004) Por su naturaleza:  Microadministrativos. Se relacionan a una sola organización, refiriendo información general o de alguna de las áreas que la integran  Macroadministrativos. Incluyen a más de una organización.  Mesoadministrativos. Consideran una o más organizaciones de un mismo sector o ramo especifico. Organización y Sistemas
  • 42.
    Por su ámbito: Generales: Contienen información representativa de una organización hasta determinado nivel jerárquico, según su magnitud y características.  Particulares: Solo muestran una área particular de la estructura en la organización. Por su contenido:  Integrales. Es la representación grafica de todas las unidades administrativas de una organización.  Funcionales. Involucra las principales funciones que tienen asignadas, ademas de las unidades y sus interrelaciones.  De puestos, plazas y unidades. Reflejan las necesidades en cuanto a puestos de trabajo y la disponibilidad existente para cada unidad. Por su presentación:  Verticales. Presentan las unidades ramificadas de arriba abajo a partir del titular, en la parte superior, y desagregan los diferentes niveles jerárquicos en forma escalonada.  Horizontales Extienden las unidades de izquierda a derecha y colocan al titular en el extremo izquierdo.  Mixtos. Emplean combinaciones verticales y horizontales para ampliar las posibilidades de graficación.  De bloque. Constituyen una variante de los verticales y tienen la particularidad de integrar un mayor número de unidades en espacios mas reducidos. DISEÑO Es importante considerar aspectos formales, vinculados con la presentación de un organigrama, entre ellos se consideran.  Figuras: Se utilizan en los organigramas para plasmar las unidades que la conforman pueden ser de nivel directivo, medio u operativo.  Forma. Debe usarse un solo tipo de figura para simbolizar cada elemento del organigrama.  Dimensión. Los rectángulos que forman parte de un organigrama deben tener dimensiones semejantes. Organización y Sistemas
  • 43.
    SÍMBOLOS Y REFERENCIASCONVENCIONALES DE MAYOR USO EN UN ORGANIGRAMA. 1. Líneas llenas sin interrupciones: son aquellas que indican autoridad formal, relación de línea o mando, comunicación y la vía jerárquica. Las líneas llenas verticales indican autoridad sobre. Las horizontales señalan especialización y correlación. Cuando la línea llena cae sobre la parte media y encima del recuadro indica mando. Organización y Sistemas
  • 44.
    Cuando la líneallena se coloca a los lados de la figura geométrica indica relación de apoyo. 2. Líneas de puntos o discontinuas: son aquellas que indican relación de coordinación y relaciones funcionales. Figura Geométrica con un recuadro indica condición especial o autónoma. Se puede destacar una unidad para llamar la atención. Para ello se utiliza medio recuadro, bastante coloreado, para cada unidad que se vaya a resaltar. Organización y Sistemas
  • 45.
    Las líneas conzigzagueos al final y una flecha indican continuación de la estructura. Los círculos colocados en espacios especiales del organigrama y que poseen un número en su interior, indica un comité en el que participan todas las unidades señaladas con el mismo número. CRITERIOS PARA LA ELABORACIÓN DE ORGANIGRAMAS  Precisión. Definir con exactitud todas las unidades administrativas y sus interrelaciones.  Sencillez. De fácil comprensión, se recomienda evitar trazos innecesarios o una nomenclatura compleja Organización y Sistemas
  • 46.
     Uniformidad. Homogenizarlas líneas y figuras que se utilicen en su diseño  Presentación. En su presentación deben considerarse criterios técnicos y de servicio, en función de su objetivo.  Vigencia. El organigrama debe mantenerse actualizado, se sugiere colocar al margen inferior derecho el nombre de la unidad responsable de prepararlo y la fecha de su autorización y actualización, en este sentido el procedimiento para actualizar organigramas debe seguir los pasos que a continuación se señalan:  Autorización - Integración del equipo de trabajo - Preparación del plan de trabajo - Captación de la información - Clasificación y registro de la Información - Análisis de la información - Diseño del organigrama Organización y Sistemas
  • 47.
    ACTIVIDADES PARA ELPARTICIPANTE Ubique en su comunidad una organización pública o privada e investigue: 1. La Organización posee un organigrama ubicado en lugar visible? 2. Si la organización no posee organigrama, considere las pautas recomendadas en esta unidad y sugiera un organigrama estructural? 3. Enumere por lo menos, tres aspectos de la organización que se puedan visualizar en el organigrama? 4. Enumere por lo menos tres aspectos que no se pueden visualizar en un organigrama? 5. Señale los tipos de organigramas según la forma o disposición geométrica?. Organización y Sistemas
  • 48.
    UNIDAD IV. NORMASY PROCEDIMIENTOS 1) Norma. 2) Procedimiento 3) Características de los procedimientos 4) Clasificación de los Procedimientos 5) Descripción de los procedimientos. 6) Redacción. 7) Diagramación de los procedimientos Organización y Sistemas
  • 49.
    OBJETIVOS ESPECÍFICOS. 1) Definirnorma y procedimiento 2) Señalar las principales características que deben considerarse al momento de elaborar un procedimiento. 3) Distinguir los distintos tipos de procedimientos según los criterios establecidos para su clasificación. 4) Describir correctamente un procedimiento administrativo Organización y Sistemas
  • 50.
    NORMAS Y PROCEDIMIENTOS Enesta unidad se desarrollan aspectos vinculados con la necesidad de reconocer la importancia que tiene en la organización mantener al día una serie de documentos que enmarcan las actividades de rutina, en sus procesos productivos. Estos documentos se refieren a normas internas y procedimientos cuya utilidad debe ser conocida por todos los empleados, ya que permiten que la empresa pueda evolucionar independientemente de que sus dueños o accionistas principales estén presentes permanentemente. Con la implementación de unas reglas de juego claras y conocidas por todos los empleados, se requiere un control de gestión básico para hacer el seguimiento y aplicar correctivos de manera oportuna para que los procesos normales de producción no se detengan y toda la empresa se mantenga en sintonía. Es necesario estar consciente de la necesidad de mantener a la empresa en el mercado. Esto último es una ardua tarea que requiere el mayor de todos los esfuerzos. Para lograr que una empresa permanezca en el mercado esta debe adaptarse a continuos cambios generados por la dinámica. La importancia de la implementación de normas y procedimientos se ve reflejado en la reducción del tiempo ocioso, optimización de los procesos administrativos, mejorar la interacción entre los diferentes equipos de trabajo de la empresa, obteniendo finalmente una reducción de costos, mejoramiento en la capacidad de reacción de la empresa ante el mercado, una estructura organizacional mas ágil, entre otros tantos beneficios. A continuación se explica en que consiste la norma para una organización. NORMA Es un dispositivo que condiciona el desarrollo de un procedimiento durante su ejecución, o antes, son orientaciones o guías que fijan los límites previamente definidos por la dirección general en las políticas, para la acción y la búsqueda de los objetivos organizacionales. Es necesario destacar que el termino norma se deriva del establecimiento de las políticas organizacionales, vista como una idea visionaria sobre la totalidad de los objetivos o como una concepción general destinada a dirigir las acciones que se van a realizar. La norma dentro de una organización, es considerada como un punto de conexión que permite el desarrollo de un procedimiento durante su ejecución o previamente, en ella se registran entre otros, los datos vinculados con la empresa, la fecha en la cual se elabora, así como las acciones y responsables. El objetivo principal de una norma consiste en asegurar paso a paso el cumplimiento de ciertas pautas específicas, necesarias para el buen desempeño Organización y Sistemas
  • 51.
    de las operacionesde un procedimiento maximizando la utilización de los recursos disponibles. Las normas tienen un amplio ámbito de aplicación entre los cuales mencionaremos los siguientes: • En la ejecución de actividades, operaciones y procesos de naturaleza administrativa. • En la producción, elección o utilización de los elementos o instrumentos de trabajo. Uso de conceptos, símbolos, representaciones de tipo general Es importante destacar que la norma condiciona el desarrollo de un procedimiento. A continuación se plantea un ejemplo. a. Procedimiento Solicitud y entrega de materiales de oficina. Normas: Los empleados o sucursales de las empresas solicitan materiales y útiles de oficina a través de un formulario identificado como “pedido de útiles de oficina”. Para procesar la solicitud de útiles y materiales de oficina, ante el departamento de proveeduría ésta, debe estar firmada por el jefe del departamento, en el caso de Oficina Central por el Gerente de Zona respectivo, si se trata de una sucursal. b. Procedimiento. Selección de personal. Normas: 1) Todo criterio de selección debe estar basado en un valoración racional de las aptitudes y/o los meritos del candidato en relación al perfil específico del cargo que aspira desempeñar. 2) Los aspirantes que aprueben las evaluaciones pasaran a formar parte del registro de Elegibles internos o externos según sea el caso. PROCEDIMIENTO Es un conjunto de operaciones ordenadas en secuencia cronológica que precisan la forma sistemática de hacer determinado trabajo de rutina. Es entendido también como la secuencia de actividades, operaciones, pasos o etapas interrelacionadas que se desarrollan con el propósito de lograr un objetivo especifico. Organización y Sistemas
  • 52.
    Los procedimientos respondena cada situación particular, ya que no son de aplicación general: han de tener estabilidad y al mismo tiempo flexibilidad para poder adaptarse a nuevas situaciones. Son de gran utilidad para ser aplicados en trabajos que se repitan, así la gerencia se evita tomar decisiones una y otra vez dentro de la ejecución de las actividades. Es por ello que un procedimiento es un tipo de toma de decisión estructurada porque nos dice como debemos hacer un proceso dentro de una determinada área. CARACTERÍSTICAS DE UN PROCEDIMIENTO Los procedimientos se pueden identificar a través de ciertas características comunes que los diferencian de otras acciones dentro de una organización, entre ellas tenemos: - El procedimiento es un instrumento o dispositivo administrativo que indica como se procede. - El resultado de un paso compromete o da origen al siguiente, es decir, los pasos son secuenciales. - Cubre un ciclo de acción. - Los pasos están descritos en secuencia lógica de tiempo. - No son de aplicación general sino que responden a una situación en particular. - Son de gran aplicación en los trabajos que se repiten, facilitando así su aplicación continua y sistemática. - Los procedimientos deben tener cierta estabilidad, flexibilidad y elasticidad de forma que se adopten a las exigencias de nuevas situaciones y circunstancias. - Los pasos de un procedimiento son rutinarios y repetitivos. - Un procedimiento se realiza dentro de un marco organizacional definido. CLASIFICACIÓN DE LOS PROCEDIMIENTOS Los procedimientos pueden clasificarse en primer lugar, por su relación con los objetivos de la organización y en segundo por el recorrido dentro de ésta, se recomienda clasificar los procedimientos de acuerdo a la estructura orgánica de la empresa. a. Por su relación con los objetivos Organizacionales Organización y Sistemas
  • 53.
    Procedimientos sustantivos ode línea. Son aquellos procedimientos que contribuyen directamente con el objetivo de la organización, están relacionados con las funciones principales que atienden los órganos dentro de la empresa Como ejemplo pudiéramos señalar: Una empresa cuyo objetivo es la fabricación y venta de productos alimenticios, tendrá como procedimientos sustantivos los siguientes: Procedimiento: Preparación de los alimentos. Procedimiento: Enlatado de los alimentos. Procedimiento: Etiquetado. Procedimiento: Venta a crédito. Procedimiento: Exportación de enlatados. Procedimiento adjetivo, auxiliar o interno. Son aquellos procedimientos que sirven de base, contribuyen o auxilian para que los procedimientos sustantivos se cumplan, se relacionan con las funciones complementarias o de staff (asesoramiento o apoyo) que desarrolla la organización. Siguiendo con el ejemplo anterior, podemos distinguir procedimientos que subyacen al procedimiento sustantivo: Procedimiento: Selección de personal. Procedimiento: Orden de compra. Procedimiento: Pago de sueldos y salarios. Por su recorrido. 1) Procedimientos Institucionales. Son aquellos procedimientos cuyas acciones se desarrollan dentro de la organización. Ejemplo: Procedimiento: Solicitud de suministro. Procedimiento: Enlatado de alimentos. Procedimiento: Elaboración de nóminas. Procedimientos sectoriales. Son aquellos procedimientos cuyas acciones se desplazan por instituciones que se encuentran interrelacionadas dentro de una misma problemática. Ejemplo: Organización y Sistemas
  • 54.
    Contratación de profesoresdel I.U.T (Instituto Universitario de Tecnología) en este caso el contrato es elaborado por la institución antes señalada, pero luego debe remitirse al Ministerio de Educación Superior para su aprobación y firma y luego éste lo remite nuevamente a la institución. Procedimientos intersectoriales. Son aquellos procedimientos cuyas acciones se desarrollan en distintas dependencias. Ejemplo: Elaboración del presupuesto del I.U.T. (Instituto Universitario de Tecnología) la Dirección del Instituto elabora el anteproyecto del presupuesto general y lo envía a la Dirección General de Educación Superior del Ministerio de Educación, éste lo remite a la oficina Sectorial de Planificación y Presupuesto del Ministerio de Educación, para luego enviarlo al Ministerio de Hacienda para su reajuste, posteriormente pasa a la Asamblea Nacional que analiza y sanciona la Ley de Presupuesto Del Ejercicio Fiscal del Año correspondiente y se da a conocer a todas las dependencias antes señaladas. DESCRIPCIÓN DEL PROCEDIMIENTO. Describir un procedimiento consiste en presentar en forma ordenada los datos identificativos del éste y la secuencia lógica de las acciones, para lo cual es necesario tener claro, que cada procedimiento varia dependiendo de las características del mismo así como de las necesidades de información de la Institución y el estilo de los analistas. A continuación se presenta la relación de datos, que deben incluirse en la descripción de un Procedimiento Administrativo. Nombre del procedimiento: Se indica en forma clara y precisa el nombre del Procedimiento. Nombre de la Dependencia: Indicar la dependencia responsable del Procedimiento. Código: Es el número asignado al Procedimiento, tomando como base el código de la Dependencia. (opcional). Concepto: Definir qué es y quien hace el Procedimiento. Objetivo: Definir lo que se persigue con el Procedimiento. Base legal: Mencionar los dispositivos legales y normas que sustentan el Procedimiento. (opcional). Normas: Indicar las pautas que regulan el Procedimiento (opcional). Requisitos: Indicar los requisitos y formalidades que deben dar inicio al Procedimiento (opcional). Organización y Sistemas
  • 55.
    Descripción: Considerar elnombre de las Unidades responsables de la acción, así como la descripción secuencial de las acciones que se realizan en cada etapa, mencionando previamente los cargos de quienes la efectúen. REDACTAR UN PROCEDIMIENTO. Al momento de redactar un procedimiento debemos tener presente que la intención es brindar información clara y precisa, de tal manera que permita al lector extraer rápidamente y sin falsas interpretaciones la información contenida en el manual. Por lo tanto, al momento de redactar un procedimiento es pertinente considerar las siguientes recomendaciones. 1) Emplear frases claras y cortas. 2) Utilizar únicamente terminología técnica imprescindible. 3) Tono formal. 4) Evitar ambigüedades. 5) Uniformidad en el estilo. Redactar, implica asumir con propiedad un estilo que conduzca de manera exitosa la elaboración del manual. En consecuencia se recomienda como referencia consultar: como se elabora un libro de cocina o un guión teatral, ya que en éstos se expresan de manera clara ordenada y precisa todas las instrucciones en cuanto a tareas y acciones que deben seguirse para alcanzar con éxito los objetivos propuestos, en el caso que nos ocupa, considerar si se esta describiendo un procedimiento interno de un departamento, o por una sección o departamento, si el proceso tiene lugar entre varios. A continuación se describe un fragmento de un manual de procedimiento en la parte relativa a Reposición de bienes de cambio. Ejemplo de un procedimiento de elaboración de documentos Organización y Sistemas
  • 56.
    Organización y Sistemas NOMBREDEL PROCEDIMIENTO: ELABORACION DE DOCUMENTOS CÓDIGO: MGC_PYD_0275 VERSIÓN: 01 UNIDAD: ORGANIAZCIÓN Y SISTEMAS OBJETIVO: Elaborar toda la documentación de la empresa INVERSIONES DECORA SUEÑOS, C.A. de manera estandarizada a fin de garantizar la eficacia de los procesos administrativos de la misma. RESPONSABILIDADES: L a Unidad de Organización y Sistemas es la responsable de la elaboración, actualización, distribución y control de toda la documentación de la empresa Inversiones Decora Sueños, C.A. NORMAS: 1.- El analista de organización y sistemas debe recolectar la información sobre el proceso a elaborar en conjunto con el dueño del proceso o experto en el área. 2.- El analista de Organización y sistemas debe elaborar en borrador el procedimiento solicitado y entregar al dueño del proceso para su aprobación, antes de su emisión. 3.- Todo documento elaborado debe estar ajustado de acuerdo a los establecido en el procedimiento “Criterios para la elaboración de documentos”, Cod, MGC_PyD_ 00356. LOGO DE LA EMPRESA INVERSIONES DECORA SUEÑOS, C.A. Elaborado Por Revisado por Autorizado por:
  • 57.
    PROCEDIMIENTO: ELABORACION DEDOCUMENTOS RESPONSABLES. ACCIONES. Unidad solicitante 1.- Llena formato “Solicitud de Elaboración, Emisión, Actualización de Documentos, Cod. MGC_...... 2.- Entrega formato a la Unidad de Organización y sistemas, copia y original. Unidad de Organización y Sistemas 3.- Recibe formato MGC… , firma en señal de recibido y entrega copia a la unidad solicitante. 4.- Procede a levantar la información, de acuerdo al área señalada en la solicitud, en conjunto con el experto en el área. 5.- Elabora borrador de procedimiento y lo lleva a la unidad solicitante para su revisión, corrección y /o aprobación Unidad Solicitante 6.- Recibe borrador de documento y. • realiza las correcciones, si las hay • Si no hay correcciones, aprueba documento elaborado 7.- Entrega documento al analista de organización y sistemas para su normalización, autorización, copia y distribución Unidad de Organización Y sistemas 8.- Recibe procedimiento aprobado por el experto: • Realiza correcciones, si las hay • Si no hay correcciones, asigna código y registra en el Control “Lista Maestra de Documento”, Cod. MGC_Py D 00034 9.- Saca original y entrega al jefe de la unidad para su autorización. Jefatura de la Unidad 10.- Recibe documento elaborado, revisa y firma. 11.- Entrega al analista de organización y sistemas para su respectiva copia y distribución. Unidad de Organización y Sistemas 12.- Recibe documento autorizado, saca las copias necesarias, coloca sello de copia controlada. 13.- Distribuye copias a las unidades solicitantes 14.- Archiva original en el manual “Documentos de la Empresa Inversiones Decora Sueños, C. A” Fin Organización y Sistemas
  • 58.
    DIAGRAMACIÓN DE LOSPROCEDIMIENTOS Los diagramas de flujo permiten representar gráficamente, con claridad y precisión las operaciones que integran la dinámica de circuitos o flujos administrativos. Existen distintos tipos de diagramación administrativa. Todos ellos tienen como denominador común el análisis de los siguientes elementos:  Las operaciones que se efectúan en los trabajos administrativos.  Las unidades o puestos de trabajo que intervienen en su realización.  Los documentos utilizados o producidos.  Los recorridos que se efectúan en el curso de la documentación.  Los tiempos de trabajo empleados en cada operación, expresados en días, horas o minutos. Mediante la utilización de símbolos, en su mayoría sencillos de entender, es relativamente fácil conseguir una visión de conjunto del procedimiento representado, verificar en la práctica el cumplimiento de las operaciones descritas y detectar las anomalías que se produzcan. Los símbolos que se utilizan generalmente en los diagramas de circuitos o flujos administrativos suelen ser de dos tipos:  Símbolos abstractos  Símbolos figurativos. Organización y Sistemas
  • 59.
    ACTIVIDADES PARA ELPARTICIPANTE 1. ¿Cual es la diferencia entre Norma y Procedimiento? 2. ¿Cuales son las características que deben tener los Procedimientos? 3. ¿Cómo se clasifican los procedimientos según su relación con los objetivos? 4. ¿Visite una organización pública o privada y solicite a un trabajador o directivo que le describa verbalmente algún procedimiento o servicio que se ejecute en la institución? 5. ¿Tome nota de la descripción efectuada por el trabajador de la institución? 6. ¿En base a la información recolectada, efectué la descripción del procedimiento administrativo? Organización y Sistemas
  • 60.
    UNIDAD V FLUJOGRAMAS 1)Definición 2) Características De Los Flujogramas 3) Tipos De Flujogramas 4) Simbología De Los Flujogramas 5) Diseño Y Elaboración De Flujogramas 6) Recomendaciones para el uso y aplicación de los flujogramas Organización y Sistemas
  • 61.
    OBJETIVOS ESPECÍFICOS. 1) Definirque es un flujograma. 2) Características de los flujogramas. 3) Tipos de flujogramas. 4) Conocer la simbología mas utilizada en la elaboración de un flujograma. 5) Aplicar correctamente las pautas técnicas recomendadas para la elaboración de un flujograma. Organización y Sistemas
  • 62.
    FLUJOGRAMAS Las organizaciones precisanrecursos técnicos que les permitan ubicar mediante un diagrama y mapas de proceso, los elementos necesarios para llevar a cabo sus funciones en forma lógica y consistente. En consecuencia un Flujograma es la representación gráfica de hechos, situaciones, movimientos o relaciones, por medio de símbolos, también se conocen como diagrama de flujo y muy rara vez fluxogramas, estos gráficos ilustran la sucesión de operaciones que implican movimiento, desplazamiento o curso de todo tipo, que bien puede ser una actividad, un formulario, un informe, materiales, personas o recursos, son de gran importancia para toda empresa y persona ya que brinda elementos de juicio idóneos para la representación de procedimientos y procesos, así como las pautas para su manejo en sus diferentes versiones. DEFINICION El Flujograma o Fluxograma, es un diagrama que expresa gráficamente las distintas operaciones que componen un procedimiento o parte de este, estableciendo su secuencia cronológica. Según su formato o propósito, puede contener información adicional sobre el método de ejecución de las operaciones, el itinerario de las personas, las formas, la distancia recorrida e tiempo empleado etc”. (Gómez C.1997). Según Chiavenato Idalberto. (1.993); El Flujograma o Diagrama de Flujo, es una gráfica que representa el flujo o la secuencia de rutinas simples. Tiene la ventaja de indicar la secuencia del proceso en cuestión, las unidades involucradas y los responsables de su ejecución. Según Gómez Rondón Francisco. (1.995); El Flujograma o Diagrama de Flujo, es la representación simbólica o pictórica de un procedimiento administrativo. En la actualidad los flujogramas son considerados en las mayorías de las empresas o departamentos de sistemas como uno de los principales instrumentos en la realización de cualquier método, constituye además un elemento fundamental para descomponer en partes procesos complejos y esto a su vez facilita la comprensión de la dinamita organizacional y la simplificación del trabajo Según Chiavenato, Idalberto. Año 1.993; los flujogramas constituyen un instrumento de suma importancia en toda organización y departamento, ya que este permite la visualización de las actividades innecesarias y verifica si la distribución del trabajo está equilibrada. Organización y Sistemas
  • 63.
    CARACTERÍSTICAS DE LOSFLUJOGRAMAS Según Gómez Cejas, Guillermo. Año 1.997: 1. Sintética: La representación que se haga de un sistema o un proceso deberá quedar resumido en pocas hojas, de preferencia en una sola. Los diagramas extensivos dificultan su comprensión y asimilación, por tanto dejan de ser prácticos. 2. Simbolizada: La aplicación de la simbología adecuada a los diagramas de sistemas y procedimientos evita a los analistas anotaciones excesivas, repetitivas y confusas en su interpretación. 3. De forma visible a un sistema o un proceso: Los diagramas nos permiten observar todos los pasos de un sistema o proceso sin necesidad de leer notas extensas. Un diagrama es comparable, en cierta forma, con una fotografía aérea que contiene los rasgos principales de una región, y que a su vez permite observar estos rasgos o detalles principales. Según Chiavenato, Idalberto. Año 1.993: 1. Permitir al analista asegurarse que ha desarrollado todos los aspectos del procedimiento. 2. Dar las bases para escribir un informe claro y lógico. 3. Es un medio para establecer un enlace con el personal que eventualmente operará el nuevo procedimiento. Según Gómez Rondón, Francisco. Año 1.995: 4. De uso, permite facilitar su empleo. 5. De destino, permite la correcta identificación de actividades. 6. De comprensión e interpretación, permite simplificar su comprensión. 7. De interacción, permite el acercamiento y coordinación. 8. De simbología, disminuye la complejidad y accesibilidad. 9. De diagramación, se elabora con rapidez y no requiere de recursos sofisticados. TIPOS DE FLUJOGRAMAS Según Gómez Cejas, Guillermo. Año 1.997: Según su forma: Organización y Sistemas
  • 64.
    a. Formato Vertical:En él el flujo o la secuencia de las operaciones, va de arriba hacia abajo. Es una lista ordenada de las operaciones de un proceso con toda la información que se considere necesaria, según su propósito. b. Formato Horizontal: En él el flujo o la secuencia de las operaciones, va de izquierda a derecha. c. Formato Panorámico: El proceso entero está representado en una sola carta y puede apreciarse de una sola mirada mucho más rápidamente que leyendo el texto, lo que facilita su comprensión, aun para personas no familiarizadas. Registra no solo en línea vertical, sino también horizontal, distintas acciones simultáneas y la participación de más de un puesto o departamento que el formato vertical no registra. d. Formato Arquitectónico: Describe el itinerario de ruta de una forma o persona sobre el plano arquitectónico del área de trabajo. El primero de los flujogramas es eminentemente descriptivo, mientras que los últimos son fundamentalmente representativos. Por su propósito: a. De Forma: Se ocupa fundamentalmente de una forma con muy pocas o ninguna descripción de las operaciones. Presenta la secuencia de cada una de las operaciones o pasos por los que atraviesa una forma en sus diferentes copias, a través de los diversos puestos y departamentos, desde que se origina hasta que se archiva. Retrata la distribución de múltiples copias de formas a un número de individuos diferentes o a unidades de la organización. Las formas pueden representarse por símbolos, por dibujos o fotografías reducidas o por palabras descriptivas. Se usa el formato horizontal. Se retrata o se designa la forma en el lado izquierdo de la gráfica, se sigue su curso al proceso de progresión horizontal, cruzando las diferentes columnas asignadas a las unidades de la organización o a los individuos. b. De Labores (¿qué se hace?): Estos diagramas abreviados sólo representan las operaciones que se efectúan en cada una de las actividades o labores en que se descompone un procedimiento y el puesto o departamento que las ejecutan. El término labor incluyendo toda clase de esfuerzo físico o mental. Se usa el formato vertical. c. De Método (¿cómo se hace?): Son útiles para fines de adiestramiento y presentan además la manera de realizar cada operación de procedimiento, por la persona que debe realizarla y dentro de la secuencia establecida. Se usa el formato vertical. d. Analítico (¿para qué se hace?): Presenta no solo cada una de las operaciones del procedimiento dentro de la secuencia establecida y la persona que las realiza, sino que analiza para qué sirve cada una de las operaciones dentro del procedimiento. Cuando el dato es importante consigna el tiempo empleado, la Organización y Sistemas
  • 65.
    distancia recorrida oalguna observación complementaria. Se usa formato vertical. e. De Espacio (¿dónde se hace?): Presenta el itinerario y la distancia que recorre una forma o una persona durante las distintas operaciones del procedimiento o parte de él, señalando el espacio por el que se desplaza. Cuando el dato es importante, expresa el tiempo empleado en el recorrido. Se usa el formato arquitectónico. f. Combinados: Presenta una combinación de dos o más flujogramas de las clases anteriores. Se usa el flujograma de formato vertical para combinar labores, métodos y análisis (qué se hace, cómo se hace, para qué se hace). Se usa el formato panorámico para combinar varias formas y labores de varios puestos o departamentos. Según Chiavenato, Idalberto. Año 1.993: Existen tres tipos de Flujogramas o Diagramas de Flujo a. Diagrama de flujo vertical: También denominado gráfico de análisis del proceso. Es un gráfico en donde existen columnas verticales y líneas horizontales. En la columnas verticales están los símbolos o convencionales ( de operación, transporte, control, espera y archivo), los funcionarios involucrados en la rutina, el espacio recorrido para la ejecución y le tiempo invertido. El diagrama de flujo vertical destaca la secuencia de la rutina y es extremadamente útil para armar una rutina o procedimiento para ayudar en la capacitación del personal y para racionalizar el trabajo. b. Diagrama de flujo horizontal: Es diferente al anterior, al revés de la secuencia que se traslada verticalmente, esta lo hace de manera horizontal; este utiliza los mismos símbolos y convenciones que el vertical. El Diagrama de flujo horizontal destaca a las personas u organismos que participan en una determinada rutina o procedimiento. Es muy usado cuando una rutina involucra varios organismos o personas, ya que permite visualizar la parte que corresponde a cada uno y comparar la distribución de las tareas para una posible racionalización o redistribución del trabajo. c. Diagrama de flujo de bloques: Es un diagrama de flujo que representa la rutina a través de una secuencia de bloques, cada cual con su significado y encadenados entre sí. Utiliza una simbología mucho más rica y variada que los diagramas anteriores, y no se restringe a líneas y columnas preestablecidas en el gráfico. Los analistas de sistemas utilizan mucho este diagrama para representar los sistemas, es decir, para indicar entradas, operaciones, conexiones, decisiones, archivado, etc., que constituyen el flujo o la secuencia de las actividades de los sistemas. Organización y Sistemas
  • 66.
    Según Gómez Rondón,Francisco. (1.995) existe una clasificación que considera los Flujogramas o Diagramas de Flujo Por su presentación: a. De bloque: Se representan en términos generales con el objeto de destacar determinados aspectos. b. De detalle: Plasman las actividades en su más detallada expresión. Por su formato: a. De formato vertical: En el que el flujo de las operaciones va de arriba hacia abajo y de derecha a izquierda b. De formato horizontal: En el que la secuencia de las operaciones va de izquierda a derecha en forma descendente c. De formato tabular: También conocido como de formato columnas o panorámico, en el que se presenta en una sola carta el flujo total de las operaciones, correspondiendo a cada puesto o unidad una columna d. De formato arquitectónico: Muestra el movimiento o flujo de personas, formas, materiales, o bien la secuencia de las operaciones a través del espacio donde se realizan Por su propósito: a. De forma: El cual se ocupa fundamentalmente de documentos con poca o ninguna descripción de operaciones con poca o ninguna descripción de operaciones. b. De labores: Indica el flujo o secuencia de las operaciones, así como quién o en donde se realiza y en qué consiste ésta. c. De método: Muestra la secuencia de operaciones, la persona que las realiza y la manera de hacerlas. d. Analítico: Describe no sólo el procedimiento quién lo hace, y cómo hacer cada operación, sino para qué sirven. e. De espacio: Indica el espacio por el que se desplaza una forma o una persona. f. Combinados: Emplean dos o más diagramas en forma integrada. g. De ilustraciones y texto: Ilustra el manejo de la información con textos y dibujos. h. Asistido por computadora: El flujo de información se hace con recursos de software. Organización y Sistemas
  • 67.
    SIMBOLOGÍA DE LOSFLUJOGRAMAS Según Gómez Cejas, Guillermo. Año 1.997: 1. Principio y/o terminación del diagrama: Este símbolo representa tanto la disponibilidad de la información para su procesamiento (entrada), como la mención de que la información ya ha sido procesada. 2. Actividad u operación: Se utiliza siempre que una actividad o grupo de ellas tengan como objetivo un cambio, ya sea en el valor, forma o disposición de la información. 3. Anotación, aclaración, o ambos casos: Siempre que se quiera algún comentario al margen, notas explicatorios, aclaraciones, etc.; se trazará indistintamente una línea punteada que vaya de la nota aclaratoria al símbolo en que se requiere esa nota. 4. Conector: Este símbolo se utiliza siempre que las condiciones físicas de nuestro diagrama obligue a interrumpir el graficado de la información que se tiene y deba seguirse el diagrama en otro lugar, o bien cuando interese unir informaciones aisladas. 5. Documento: El símbolo se utilizará cuando se desee representar un documento cualquiera. Puede ser una forma, un control, una ficha, un listado, etc. (excluidas la tarjeta perforadora y la cinta magnética). Siempre que un documento tenga varias copias, estas deberán presentarse dentro del diagrama y numerarse con cero el original: uno para la copia y así sucesivamente. 6. Destrucción: Este símbolo indica la destrucción de cualquier documento o información. Es conveniente aclarar siempre que documentos se están destruyendo. 7. Transferencia: Este símbolo se utiliza cuando en el flujo del proceso o sistema interviene otra sección o departamento que no sea el estudiado, siempre o cuando nos interesen los pasos o trámites que se realizan en ese lugar. 8. Alternativa: Este símbolo representa el momento en que una actividad u operación cualquiera implica tomar uno o varios caminos diferentes. 9. Actividad fuera del ámbito de investigación: Este símbolo se utiliza cuando se considera necesario conocer en el diagrama el detalle de las actividades que realizan en otro lugar, o bien para indicar que las actividades que se realizan en otro lugar, o bien para indicar que las actividades que se realizan en el proceso o sistema se encuentran diagramadas en otro lugar (tal es el caso del proceso o sistemas muy parecidos o similares, que nada más varían en su inicio o su final. Dirección de flujo: ( ): Indica la secuencia de la información y se utiliza para unir símbolos, según sea su flujo, o para indicar los principios de alternativas. Organización y Sistemas
  • 68.
    1. Canalización: Estesímbolo se utiliza en tres formas diferentes, cuando se recibe información de varias fuentes o condensa en una sola: 2. Cuando se recibe información de una sola fuente y se canaliza por diferentes fuentes: 3. bien, cuando se recibe información de varias fuentes y se canaliza a otras fuentes: Según Chiavenato, Idalberto 1.993: 1. El circulo; significa una operación (una etapa o una subdivisión del proceso). Una operación se realiza cuando se crea, se altera, se aumenta o se sustrae algo. Ejemplo: emisión de un documento. 2. La flecha o pequeño círculo corresponde a un transporte o tarea de llevar algo de un lugar a otro. Ocurre cuando un objeto, mensaje o documento es trasladado de un lugar a otro. 3. El cuadrado significa una inspección o control, ya sea de cantidad o de realidad. Es el acto de verificar o fiscalizar sin que se realicen operaciones. Ejemplo: verificación de una firma. 4. La letra D, representa una demora o retraso, ya sea por congestionamiento, distancia o por espera de alguna provisión por parte de otra persona. Significa una espera o un desplazamiento por agenda o la llegada de alguna cosa de quien se dependa para proseguir el proceso. 5. El triángulo con el vértice hacia abajo o hacia arriba representa una interrupción casi definitiva o muy prolongada. Puede ser un almacenamiento (cuando se trata de materiales) o que algo se archiva (cuando se trata de documentos). Según Gómez Rondón, Francisco. Año 1.995: 1. Operación: Indica las principales fases del proceso, método o procedimiento. 2. Inspección: Indica que se verifica la calidad y/o cantidad de algo. 3. Desplazamiento o transporte: Indica el movimiento de los empleados, material y equipo de un lugar a otro. 4. Depósito provisional o espera: Indica demora en el desarrollo de los hechos. 5. Almacenamiento permanente: Indica el depósito de un documento o información dentro de un archivo, o de un objeto cualquiera en un almacén. Organización y Sistemas
  • 69.
    SÍMBOLOS DE LANORMA ANSI PARA ELABORAR DIAGRAMAS DE FLUJO (Diagramación administrativa) DISEÑO Y ELABORACIÓN DE FLUJOGRAMAS. Según Gómez Cejas, Guillermo. Año 1.997: Convención para trazar los diagramas: a. La información para identificar cada diagrama debe ser la siguiente: 1. Nombre del proceso, indicando los puntos iniciales y finales. 2. Nombre del departamento o los departamentos involucrados. 3. Nombre de la persona que preparó el diagrama. 4. Número de personas o puestos involucrados. 5. Número de pasos. Organización y Sistemas Conector. Representa una conexión o enlace de una parte del diagrama de flujo con otra parte lejana del mismo. Conector de página. Representa una conexión o enlace con otra hoja diferente, en la que continúa el diagrama de flujo. Archivo. Indica que se guarda un documento en forma temporal o permanente. Decisión o alternativa. Indica un punto dentro del flujo en donde se debe tomar una decisión entre dos o más alternativas. Documento. Representa un documento en general que entre, se utilice, se genere o salga del procedimiento. Actividad. Describe las funciones que desempeñan las personas involucradas en el procedimiento. Inicio o término. Indica el principio o el fin del flujo, puede ser acción o lugar, además se usa para indicar una unidad administrativa o persona que recibe o proporciona información. REPRESENTASIMBOLO
  • 70.
    b. Identificar cadacolumna con el nombre de la persona o puestos que realiza cada uno de los pasos. c. Representar las formas o documentos, mediante rectángulos proporcionales a las formas o documentos representados. Sin embargo como lo principal es la claridad, esta convención puede eliminarse empleando solamente el buen juicio. d. Cada forma debe representarse siempre por un rectángulo de las mismas dimensiones. e. Cada vez que se crea una forma, se le pone en el original y copias un triángulo negro en la esquina inferior derecha. f. Cuando las dimensiones del rectángulo lo permitan, es conveniente poner el nombre de la forma en cada paso que aparezca. g. El original y las copias siempre deben ponerse en el mismo orden. Se coloca un número en la esquina superior derecha. Para el original siempre se colocará el número uno; y las siguientes copias tendrán numeraciones ascendentes. h. En cada paso deben presentarse todos los documentos que intervienen. i. Cuando se transportan dos o más papeles, que van unidos, ya sea con grapa o broche o en sobre, se reúnen los rectángulos identificando cada uno de ellos. El movimiento se presenta por una sola línea. j. Cuando se muevan juntos, pero no unidos, el transporte se representa por medio de líneas para cada forma o grupo de formas. k. La secuencia demuestra haciendo que las líneas de transportes tengan una ligera tendencia hacia abajo. l. El orden cronológico de los pasos se representa por el orden en que aparecen los rectángulos, de arriba hacia abajo. m.Debe identificarse cada paso con un número y hacer una pequeña descripción del mismo, mediante la escritura del verbo que identifica la acción. n. Si es posible hacer que lo firme el jefe del departamento o el empleado que ha proporcionado la información. Presentación de las formas en el diagrama: 1. Las figuras deben hacerse en forma de cuadros o rectángulos, imitando hasta donde sea posible la forma y tamaño de las originales reducidas a escala, indicando en la parte superior y al centro el nombre con una sola palabra. 2. Las formas con copias deben representarse como sigue. Organización y Sistemas
  • 71.
    3. Cuando setenga que hacer una distribución de formas, se recomienda empezar con la más alejada para evitar que se crucen. 4. Toda forma debe demostrar cual fue su origen. 5. La nueva forma se marca con un triángulo en la orilla inferior izquierda y con ello se identifica el hecho de que la forma aparece por primera vez en el proceso. 6. Cuando se termine el espacio disponible en el papel y sea necesario pasar otra hoja o a otra parte de la misma hoja, la liga de procesos se muestra mediante "conectores" que consisten en dos círculos con la letra W, uno en el punto en que se cortó el proceso y otro igual en el lugar en que se reinicia. Según Chiavenato, Idalberto. Año 1.993: Se rige por una serie de símbolos, normas y pautas convencionales entre las cuales tenemos: a. El formato o esqueleto del flujograma debe dividirse en partes que representan a los departamentos, secciones o dependencias involucradas en el procedimiento. Cada departamento o sección debe mostrarse una sola vez en el flujograma y en el mismo orden o secuencia cronológica de su aparición en el procedimiento que se describe de izquierda a derecha. b. Mostrar una misma dependencia más de una vez en el flujograma aun cuando las acciones del procedimiento regresen a la misma. c. Las líneas indicadoras del flujograma deben ser mas delgadas que las líneas divisorias del formato, rectas y angulares, dotadas de flechas en sus extremos terminales. d. Cada paso o acción del procedimiento debe enumerarse con claridad y describirse brevemente con muy pocas palabras. e. Cuando algún documento queda retenido en alguna dependencia del flujograma se indica según sea archivado: definitivamente, temporalmente o retenido por algunos días ("D"), horas ("O") o minutos (´). f. Cuando hay que destruir algún documento luego de ser utilizado en el procedimiento se indica con una (X) grande. g. Cuando en el procedimiento algún documento da origen a otro se indicará en el flujograma mediante una flecha interrumpida. h. Al igual que los organigramas, los flujogramas en ocasiones presentan varias líneas que se cruzan sin tener relación, en este caso se indica mediante una inflexión en cualquiera de ellas. Organización y Sistemas
  • 72.
    i. Siempre resultarámejor que el flujograma se muestre en una sola hoja, pero cuando en su extensión se tenga que continuar en otra página, se señala mediante un símbolo cualquiera dentro de un círculo, en la página donde se interrumpe y el mismo que suele llamarse conector se colocará en otra página como sigue. Según Gómez Rondón, Francisco. Año 1.995: El analista experto adoptará su propio método al momento de elaborar un flujogramas o diagrama de flujo, es importante considerar entre otras las siguientes pautas: a. Especificar el objetivo del flujograma o diagrama de flujo. b. Pasar de lo conocido a lo desconocido. Es decir, identificar los subsistemas que, según se sabe, debe aparecer y desarrollar los que se relacionan con ellos. c. Utilizar símbolos autorizados y de una plantilla, o sea un dispositivo de plástico con los símbolos recortados. d. Empezar a construir el flujograma o diagrama de flujo en la parte superior de cada página; deben ir de arriba hacia abajo o de izquierda a derecha. e. Cada página debe tener un encabezado que identifique claramente el proyecto, la gráfica, la flecha (de revisión, si la hay), el autor y el número de páginas. f. Cuando las líneas de flujo son numerosas en diagramas complejos, utilizar conectores para reducir su número. g. Establecer el nivel en que van a construirse los flujogramas o diagramas de flujo. h. Reunir los flujos de entrada, de modo que las líneas de flujo que aparecen entrando en un símbolo sean las menos posibles, lo mismo se harán con las líneas que salen. i. Escribir en los símbolos, usando el menor número posible de palabras. RECOMENDACIONES PARA EL USO Y APLICACIÓN DE LOS FLUJOGRAMAS 1. La redacción del contenido del símbolo de operación debe ser realizada con frases breves y sencillas 2. Evitar usar siglas, procure utilizar anotando el nombre completo de las unidades administrativas. 3. El símbolo de documento debe contener el nombre original de la forma que se utilice. Organización y Sistemas
  • 73.
    4. El símbolode conector puede ser alfabético o numérico, pero debe coincidir en los conectores de entrada y salida, cuando existen una gran cantidad de conectores, es conveniente adicionar un color al símbolo. 5. Debe realizarse de forma limpia y ordenada. 6. realizarlas al principio en forma de borrador, sin emplear plantillas. Organización y Sistemas
  • 74.
    ACTIVIDADES DEL PARTICIPANTE. 1.¿Qué es un flujograma? 2. Cuáles son los requisitos que debe reunir un flujograma? 3. Todo flujograma expone información básica sobre tres aspectos ¿Cuáles son estos tres aspectos? 4. Considerando las pautas señaladas en esta unidad seleccione un procedimiento y diseñe el flujograma correspondiente? Organización y Sistemas
  • 75.
    UNIDAD VI FORMULARIOS 1)Definición 2) Objetivo 3) Diseño Del Formulario 4) Consideraciones Para La Elaboración Del Formulario 5) Control De Formularios 6) Sistema De Control De Formularios Organización y Sistemas
  • 76.
    OBJETIVOS ESPECIFICOS. 1) Valorarla importancia del empleo de formas en una organización. 2) Conocer los aspectos metodológicos para manejar efectivamente las formas. 3) Conocer los criterios técnicos para analizar diseñar y controlar formas. 4) Analizar los aspectos prioritarios con el fin de convertir el manejo de las formas en una ventaja competitiva para una organización. Organización y Sistemas
  • 77.
    FORMULARIOS Actualmente, en lamayoría de las tareas realizadas por el hombre, se emplean formularios, éstos son papeles o documentos que se utilizan para recopilar y transmitir información que es de suma importancia en la realización efectiva de los actos de cada unos de los miembros de la organización, dentro y fuera del área de trabajo. Los formularios son instrumentos de trabajo, por lo tanto si éstos no son funcionales y no están diseñados para adaptarse adecuadamente al uso que se les da, pueden entorpecer e impedir la operación del procedimiento o sistema en el cual está involucrado, ocasionando confusiones, demoras y errores aun en los procedimientos y sistemas diseñados con un alto grado de perfección. Por otra parte, la ventaja de los formularios es que al rediseñarlos o simplificarlos, se puede llegar a producir un mejoramiento notable; por ello, el análisis, diseño y control de formularios es indispensable en toda organización para garantizar una adecuada sistematización del flujo de documentos en las diferentes dependencias que la conforman, tomando en cuenta tanto la creación, impresión y almacenamiento de los formularios, así como su procesamiento y circulación. DEFINICIÓN. Es una pieza de papel que contiene datos y espacios en blanco para registrar información variable, el cuál tendrá diferente utilización según el área funcional a la cual pertenezca. Puede considerarse también como un instrumento de trabajo cuyo objetivo es trasportar información para simplificar y facilitar el desarrollo de los procedimientos administrativos. En ellos se imprime información constante y que tiene una serie de espacios para asentar información variable. Es todo papel que contenga información, texto, epígrafes, impresos o en blanco para rellenarlos posteriormente. Cuando una forma se completa pasa a ser un documento y, según el tipo de información y el grado de dificultad para su llenado, puede acompañarse de un instructivo.- OBJETIVO:  Llenar las necesidades que las oficinas demandan, son aquellos medios para alcanzar un fin.  Representan un vehiculo de transmisión de datos e información organizacional sencillo, claro y funcional, ya que permite ordenar sistematizar y orientar el manejo de cualquier otro recurso en términos escritos. Objetivos específicos Facilitar el flujo de información y el procesamiento de datos, imprimir uniformidad en los procedimientos, sintetizar y relacionar información y por ultimo, dar valor legal a determinadas transacciones. Organización y Sistemas
  • 78.
    DISEÑO DEL FORMULARIO Elproceso de elaboración del formulario comienza con el diseño del mismo, siguiendo las pautas para el desarrollo exitoso del proceso y para ello se deben cumplir la fase del pre-diseño, diseño y post-diseño. Fases para el diseño. Debemos considerar ciertos aspectos para elaborar un formulario exitosamente, el primer aspecto a considerar es realizar una revisión y determinar la necesidad del formulario y si existen formularios que compartan en mismo objetivo. Posteriormente elegir el tamaño estándar de papel y letra adecuada para el diseño e impresión, y de ahí elaborar una lista con toda la formación que contendrá el formulario El proceso de elaboración del formulario comienza con el diseño del mismo, siguiendo las pautas para el desarrollo exitoso del proceso y para ello se deben cumplir la fase del pre-diseño, diseño y post-diseño. Fase prediseño: En esta fase se debe realizar una lista de comprobación y determinar con detalles las necesidades que se han de satisfacer. Para cumplir con los requerimientos de esta fase, se realiza una serie de preguntas para comprobar la efectividad del pre-diseño y proceder a realizar la fase del diseño.  ¿Se determinó la necesidad de la existencia del impreso?  ¿Son necesarios todos los elementos recogidos por el mismo?  ¿Son necesarias todas las copias previstas?  ¿Es lógica la secuencia de los datos?  ¿La cantidad de escritura requerida para registrar los datos esta reducida al mínimo?  ¿Esta autorizado el diseño del formulario?  ¿Cuál es el departamento origen?  ¿Cuál es la finalidad del formulario?  ¿Tienen relación el nombre del formulario con la finalidad?  ¿Es necesario un subtitulo?  ¿Está la cantidad a imprimir, relacionada con el uso que se va a hacer del formulario?  ¿Cuál es el tiempo de entrega solicitado al impresor? Organización y Sistemas
  • 79.
     ¿Con quéfrecuencia se va a usar el formulario?  ¿Debe tener el formulario un número de serie?  ¿Este formulario elimina la necesidad de algún otro?  ¿Puede afectar de alguna forma previsible, la aparición de este formulario a los ya existentes? Fase del diseño: Preparación de una forma según su objeto, tipo de información que contendrá, origen, método de llenado, procedimiento en el que se utilizara, numero de copias, usuarios y resultados esperados. Es necesario hacer consideraciones en cuanto al llenado: Manual: requiere espacios adecuados para que la información quede suficientemente clara y se eviten errores de interpretación. A maquina: el espaciado debe adecuarse a la escritura de una maquina de escribir, aunque no exista una estandarización. En impresora de equipo de cómputo: las formas son creadas en la computadora previamente lo que evita problemas de este tipo de equipos. Una vez realizado el diseño, se debe hacer o preparar las instrucciones de impresión. Si es necesario, dar especificaciones adicionales para el impresor. Lista de comprobación del diseño: El formulario debe responder afirmativamente a las siguientes preguntas, para poder pasar a la próxima fase:  ¿Indica el titulo claramente la naturaleza y función del formulario?  ¿Se encuentra en una posición adecuada?  ¿Los datos fijos se comprenden fácilmente?  ¿El lenguaje es claro?  ¿Están las instrucciones específicas próximas al lugar de los datos a que se refieren?  ¿Están las instrucciones generales ubicadas adecuadamente?  ¿Las líneas son las adecuadas?  ¿Se han aplicado las líneas adecuadamente? Organización y Sistemas
  • 80.
     ¿Se hanaprovechado por completo todas las posibilidades de las casillas?  ¿Los datos fijos se encuentran el ángulo superior izquierdo?  ¿Se identifican todas las copias del formulario?  ¿Esta el formulario identificado mediante un código numérico? Posterior a esto, se debe realizar una lista de comprobación del cumplimiento del formulario, donde se deben responder afirmativamente las siguientes preguntas:  ¿Se ha reducido al mínimo la cantidad de escritura necesaria?  ¿Se encuentran los datos fijos en el orden más lógico?  ¿Se dispone de espacio suficiente para cada dato variable?  ¿Son correctos los espaciados horizontales y verticales?  ¿Se han especificado correctamente los márgenes?  ¿Los títulos, números y colores facilitan el seguimiento, despacho y manejo del formulario?  ¿Viene el formulario identificado con un número impreso?  ¿Están identificadas las copias del impreso para hacer posible su autoseguimiento?  ¿Se usan casillas "A" y "Desde"? Se debe prestar mucha atención al formulario y comprobar que no aparezca el nombre de la empresa en un formulario usado por personas ajenas externas a la misma, al igual que el nombre del departamento de origen no debe aparecer en un impreso externo. Fase del Post-diseño: Para completar esta fase se debe tener en cuenta tipo, peso y color del papel, color de la tinta, papel carbón total o parcial, perforaciones, para el archivo, tipos de impresión por una o ambas caras; de ser el caso, dirección de datos, márgenes, numeración, numero de ejemplares, fecha de entrega e impresión continua. Partes de un instructivo Todo formulario debe ir acompañado de su respectivo instructivo, el cual agiliza la implementación de forma eficaz. Debe estar elaborado en un lenguaje claro y preciso. Organización y Sistemas
  • 81.
    El instructivo estadivido en:  - Titulo del formulario  - Objetivos (razón de la situación)  - Generalidades  - Modo de llenado (maquina o a mano)  - Medio de obtención  - Tiempo estimado  Características de impresión:  - Numero de copias  - Papel (color, marca y base del original y copias)  - Tinta, color de tinta.  - Márgenes (lado y ancho para archivar)  - Indicar si lleva perforaciones.  - Encuadernación (hojas sueltas o cosidas)  - Juego (desglosables o sueltos)  - Encolados  - Indicar lado  - Lomo abierto o cubierto  - Tapas de papel o cartulina, sujetas con tornillo u otro  - Instrucciones de cómo llenar los espacios en blanco. CONSIDERACIONES PARA LA ELABORACIÓN DEL FORMULARIO. A continuación se presentan diversas alternativas para la elaboración de formularios.  Offset. Mediante este proceso se prepara un negativo fotográfico de los originales que después se pasa a una placa metálica, la cual imprime por medio de una prensa. Cada lámina soporta hasta 300 mil impresiones.  Mimeógrafo: Se emplean esténciles o plantillas hechas a maquina, impresora o a mano, permite reproducir de 100 a 500 ejemplares. Organización y Sistemas
  • 82.
     Linotipo: Consisteen la formación de líneas con letras de tipos y tamaños distintos hasta completar textos para su impresión.  Fotograbado: Se utiliza la fotografía, a partir del original se hace un negativo, que es revelado por la acción de la luz y tintas especiales y después queda grabado en una placa metálica plana.  Rotograbado: Es análoga al fotograbado, pero para el grabado se emplean rodillos de cobre, resulta adecuada cuando la impresión supera el millón de ejemplares.  A maquina: Es un trabajo de mecanografiado preparada con maquina de escribir eléctrica o mecánica.  Computadora: Implica el desarrollo de programas específicos o el uso de software especializado, puede usarse como modelo de cualquier alternativa de presentación, ya sea por medio de impresión en papel o en discos ópticos, disketes o cintas. Ejemplo de un flujograma para la elaboración de los documentos. Organización y Sistemas
  • 83.
    FLUJOGRAMA DEL PROCESODE ELABORACIÓN DE DOCUMENTOS UNIDAD SOLICITANTE ORGANIZACIÓN Y SISTEMAS JEFATURA DE OY S Organización y Sistemas Llena formato “Solicitud de Emisión de Documentos” Recibe solicitud para la elaboración de un documento Solicitud de Emisión de documentos Entrega documento al analista para su copia y distribución 1/2 inicio Solicitud de Emisión de documentos Entrega solicitud al analista de organización y sistemas Levanta información con la ayuda del experto Elabora borrador del documento Lo envía al experto para su revisión Revisa procedimiento Hay correcciones Firma y entrega al analista para su normalización 1 Recibe procedimiento y lo normaliza Entrega al jefe de unidad de O y S para su autorización Revisa y firma procedimiento Recibe documento, saca copias necesarias y distribuye
  • 84.
    UNIDAD SOLICITANTE UNIDADDE ORGANIZACIÓN Y SISTEMAS JEFE DE UNIDAD DE OYS Organización y Sistemas Recibe documento autorizado 2/2 Documento autorizado Saca Nº copias necesarias original copias Distribuye copias, archiva original Recibe documento Copias Documento Fin Archivo
  • 85.
    SISTEMAS DE CONTROLDE FORMULARIOS. Es un plan o método usado por la gerencia para guiar y regular las operaciones de oficina, mediante la normalización del flujo de papeles, donde se detecta la necesidad de realizar ajustes o para utilizar los formularios en forma más eficiente y mantener el seguimiento a cada formulario implantado. Consideraciones generales de los sistemas de control. Eliminar formularios innecesarios y evitar su creación, consolidar formularios que se complementen, rediseñar formularios para aumentar la eficiencia y disminuir lo errores. Mantener cantidades adecuadas de formularios en existencia. Establecer un procedimiento adecuado para suministrar formularios a los usuarios. Trabajar en coordinación con el departamento de compras para evitar la adquisición de formularios no autorizados. Revisar muestras de los formularios antes de su impresión final a fin de lograr del impresor lo que se quiere. Nivel de organización. El control de formularios se debe centrar en un lugar suficientemente alto dentro de la organización como para dar una visión amplia, necesaria para la revisión, coordinación y mejora de la instalación de los formularios. Se debe tomar en cuenta la opinión del analista y de los usuarios, ya que el analista es quien decide cómo deben ir distribuidos los datos y el usuario decide cuáles son los datos necesarios. Control de formularios. En la etapa del control de formularios se incluye el establecimiento de un programa de control como política de la empresa y la comprensión de los factores que componen el problema. Debe existir relación entre el control y, los sistemas y procedimientos. Los componentes básicos de este programa deben ser la función que efectúa la forma, el tema principal de la forma y el tema secundario. El Índice Funcional Es la principal herramienta en la unidad de control, contiene los formularios agrupados de acuerdo con el propósito a que sirven. El índice funcional es para uso exclusivo de quienes son responsables del control de formularios. Los formularios destinados a propósitos similares pueden ser analizados para determinar cuál puede ser eliminado y cuál puede ser más ampliamente usado. Organización y Sistemas
  • 86.
    Para las necesidadesde nuestras empresas, es suficiente con los propósitos de acordar autorizar, facturar, instruir, notificar, registrar, reportar y requerir. Pasos para elaborar el índice funcional Tomar muestra de todos los formularios, posteriormente agrupar los formularios por los que se hayan escogido, así como las subdivisiones de esos temas, y codificar por temas, agrupar por función, codificar por función, preparar carpetas para archivar las muestras, preparar una lista tabulada con la información del número y nombre del formulario, y el número de índice funcional que le corresponde. Ejemplo de formulario: REQUISITO DOCUMENTO CÓDIGO FECHA DE IMPLANTACIÓN ÁREA DE INCUMBENCIA OBSERVACIONES Versión: Cod. F-GC-0001 ELABORADO POR: REVISADO POR AUTORIZADO POR: Organización y Sistemas 1 2345 6
  • 87.
  • 88.
    ACTIVIDADES PARA ELPARTICIPANTE 1. ¿Que importancia tiene para una organización el uso adecuado de los formularios? 2. ¿En que medida los formularios contribuyen a racionalizar el trabajo de una organización? 3. ¿Qué aspectos deben considerarse al momento de elaborar un formulario? 4. ¿Ubique en su comunidad una organización pública o privada y aplique todas las interrogante previstas en el diseño de formularios? Organización y Sistemas
  • 89.
    UNIDAD VII MANUALESADMINISTRATIVOS 1) Definición 2) Ventajas Y Desventajas 3) Clasificación De Los Manuales Administrativos 4) - Tipos De Manuales 5) Procedimiento General Para Elaborar Manuales. Organización y Sistemas
  • 90.
    OBJETIVOS ESPECÍFICOS 1) Definirque es un Manual Administrativo. 2) Establecer diferencias entre los Manuales Administrativos más conocidos. 3) Entender en que medida los manuales administrativos fortalecen la comunicación y la coordinación en una organización. 4) Valorar la importancia que tienen los manuales de organización, de procedimientos y de calidad para una organización. 5) Emplear adecuadamente las normas generales para la elaboración de Manuales Administrativos. 6) Elaborar un Manual Administrativo. Organización y Sistemas
  • 91.
    MANUALES ADMINISTRATIVOS Los Manualesconstituyen una de las herramientas mas utilizadas por Ias organizaciones para facilitar el desarrollo de sus funciones administrativas y operativas, son indispensables debido a la complejidad de sus estructuras, el volumen de sus operaciones, los recursos que se les asignan, la demanda de productos, servicios o ambos y la adopción de tecnologías avanzada para atender adecuadamente la dinámica organizacional. En este trabajo no se pretende abarcar todas las posibilidades existentes para su formulación, sino aportar elementos de juicio útiles a toda persona o instancia encargada de realizar y aplicar un manual administrativo ya que estos, tienen por objeto señalar a las autoridades de cada unidad de manera escrita aspectos vinculados con lo que se espera de él, en materia de funciones, tareas, responsabilidades, autoridad, comunicaciones, e interrelaciones dentro y fuera de Ia empresa. Deben distribuirse completos a todos los jefes, ya que el conocimiento que todos tengan de este, contribuye con una buena comunicación entre todos los miembros de la organización, en consecuencia, son fundamentalmente un instrumento de comunicación. Si bien existen distintos tipos de manuales podemos Definirlos como un cuerpo sistemático, que contiene:  La descripción de las actividades que deben se desarrolladas por los miembros de la organización  Los procedimientos a través de los cuales esas Actividades son cumplidas. Según Franklin F (2004) “Los manuales administrativos son documentos que sirven como medios de comunicación y coordinación para registrar y trasmitir ordenada y sistemáticamente tanto la información de una organización (antecedentes, legislación, estructura, objetivos, políticas, sistemas, procedimientos, elementos de calidad etc.) como las instrucciones y lineamientos para que desempeñe mejor su tarea.” Ventajas Ventajas de la disposición y Uso de Manuales 1. Son un compendio de la totalidad de funciones y procedimientos que se desarrolla en una organización, elementos éstos que por otro lado sería difícil reunir. 2. La gestión administrativa y la toma de decisiones no quedan supeditadas a improvisaciones o criterios personales del funcionario actuante en cada momento sino que son regidas por normas que mantienen continuidad en el trámite a través del tiempo. Organización y Sistemas
  • 92.
    3. Clarifican laacción a seguir o la responsabilidad a asumir en aquellas situaciones en las que pueden surgir dudas respecto a qué áreas debe actuar o a que nivel alcanza la decisión o ejecución. 4. Mantienen la homogeneidad en cuanto a la ejecución de la gestión administrativa y evitan La formulación de la excusa del desconocimiento de las normas vigentes. 5. Sirven para ayudar a que la organización se aproxime al cumplimiento de las condiciones que configuran un sistema. 6. Son un elemento cuyo contenido se ha ido enriqueciendo con el transcurso del tiempo. 7. Facilitan el control por parte de los supervisores de las tareas delegadas al existir un instrumento que define con precisión cuáles son los actos delegados. 8. Son elementos informativos para entrenar o capacitar al personal que se inicia en funciones a las que hasta ese momento no había accedido 9. Economizan tiempo, al brindar soluciones a situaciones que de otra manera deberían ser analizadas, evaluadas y resueltas cada vez que se presentan. 10. Ubican la participación de cada Componente de la organización en el lugar que le corresponde, a los efectos del cumplimiento de los objetivos empresariales. 11. Constituyen un elemento que posibilita la evaluación objetiva de la actuación de cada empleado a través del cotejo entre su asignación de responsabilidades según el manual, y la forma en que las mismas se desarrollan. 12. Permiten la determinación de los estándares más efectivos, ya que estos se basan en procedimientos homogéneos y metódicos. Desventajas. 1. Existe un costo en su redacción y confección que, indudablemente, debe afrontarse. 2. Exigen una permanente actualización, dado que la pérdida de vigencia de su contenido acarrea su total inutilidad. 3. No incorporan los elementos propios de la organización informal, la que evidentemente existe pero no es reconocida en lo manuales. 4. Resulta difícil definir el nivel óptimo de síntesis o de detalle a efectos de que sean útiles y suficientemente flexibles. 5. Su utilidad se ve limitada o es nula cuando la organización se compone de un número reducido de personas y, por lo tanto, la comunicación es muy fluida y el volumen de tareas reducido. Organización y Sistemas
  • 93.
    CLASIFICACIÓN DE LOSMANUALES ADMINISTRATIVOS. Comúnmente en las organizaciones empresariales se elaboran seis tipos de manuales de aplicación, entre ellos tenemos A.- Manual de Organización. B.- Manual de Políticas. C.- Manual de procedimientos y normas. D.- Manual del especialista. E.- Manual del empleado. F.- Manual de Propósito múltiple. Estos manuales satisfacen distintos tipos de necesidades, en tanto constituyen un cuerpo sistemático que contiene la descripción de las actividades que deben ser desarrolladas por los miembros de la organización y los procedimientos a través de los cuales esas actividades son cumplidas En las organizaciones en que no se utilizan manuales, las comunicaciones o instrucciones se transmiten a través de comunicados internos. Si bien el propósito de transmitir información se cumple por medio de estos últimos instrumentos, no se logra el objetivo de que constituyan un cuerpo orgánico, por lo que resultará difícil en un momento dado conocer cuál es el total de esas disposiciones registradas a través de comunicados aislados. A continuación se agrega otra clasificación: Por su Contenido Se refiere al contenido del manual, abarca una variedad de materias, dentro de este tipo tenemos los siguientes: • Manual de Historia: Su propósito es proporcionar información histórica sobre la organización: sus comienzos, crecimiento, logros, administración y posición actual. Esto le da al empleado un panorama introspectivo de la tradición y filosofía del organismo. Bien elaborado y aplicado contribuye a una mejor comprensión y motiva al personal a sentir que pertenece y forma parte de la organización. • Manual de organización: Su propósito es exponer en forma detallada la estructura organizacional formal a través Organización y Sistemas
  • 94.
    de la descripciónde los objetivos, funciones, autoridad y responsabilidad de los distintos puestos, y las relaciones. • Manual de políticas: Consiste en una descripción detallada de los lineamientos a ser seguidos en la toma de decisiones para el logro de los objetivos. El conocer a la organización proporciona el marco principal sobre el cual se basan todas las acciones. Una adecuada definición de políticas y su establecimiento por escrito, permite: a) Agilizar el proceso de toma de decisiones b) Facilitar la descentralización, al suministrar lineamientos a niveles intermedios. c) Servir de base para una constante y efectiva revisión. Puede elaborarse manuales de políticas para funciones operacionales tales como: producción, ventas, finanzas, personal, compras, etc. • Manual de procedimientos: Es la expresión analítica de los procedimientos administrativos a través de los cuales se canaliza la actividad operativa del organismo. Este manual es una guía (como hacer las cosas) de trabajo al personal y es muy valiosa para orientar al personal de nuevo ingreso. La implementación de este manual sirve para aumentar la certeza de que el personal utiliza los sistemas y procedimientos administrativos prescritos al realizar su trabajo. • Manual de contenido múltiple: Cuando el volumen de actividades, de personal o simplicidad de la estructura organizacional, no justifique la elaboración y utilización de Distintos manuales: puede ser conveniente la confección de este tipo de manuales. Un ejemplo de este manual es el de Organización y Sistemas
  • 95.
    "políticas y procedimientos",el de "historia y organización", en si consiste en combinar dos o mas categorías que se interrelacionan en la practica administrativa. En organismos pequeños, un manual de este tipo puede combinar dos o más conceptos, debiéndose separar en secciones Por su función específica. Esta clasificación se refiere a una función operacional específica a tratar. Dentro de este apartado puede haber los siguientes manuales: • Manual de producción: Consiste en abarcar la necesidad de interpretar las instrucciones en base a los problemas cotidianos tendientes a lograr su mejor y pronta solución. La necesidad de coordinar el proceso de fabricación (fabricación, inspección, ingeniería industrial, control de producción), es tan reconocida, que en las operaciones de fabricación, los manuales se aceptan y usan ampliamente. • Manual de compras: El proceso de comprar debe estar por escrito; consiste en definir el alcance de compras, definir la función de comprar, los métodos a utilizar que afectan sus actividades. • Manual de ventas: Consiste en señalar los aspectos esenciales del trabajo y las rutinas de información comprendidas en el trabajo de ventas (políticas de ventas, procedimientos, controles, etc.). Al personal de ventas es necesario darle un marco de referencia para tomar decisiones cotidianas. • Manual de Finanzas: Consiste en asentar por escrito las responsabilidades financieras en todos los niveles de la administración, contiene numerosas instrucciones especificas a quienes en la organización están Organización y Sistemas
  • 96.
    involucrados con elmanejo de dinero, protección de bienes y suministro de información financiera. • Manual de contabilidad: Trata acerca de los principios y técnicas de la contabilidad. Se elabora como fuente de referencia para todo el personal interesado en esta actividad. Este manual puede contener aspectos tales como: estructura orgánica del departamento, descripción del sistema contable, operaciones internas del personal, manejo de registros, control de la elaboración de información financiera. • Manual de crédito y cobranzas: Se refiere a la determinación por escrito de procedimientos y normas de esta actividad. Entre los aspectos más importantes que puede contener este tipo de manual están los siguientes: operaciones de crédito y cobranzas, control y cobro de las operaciones, entre otros. • Manual de personal: Abarca una serie de consideraciones para ayudar a comunicar las actividades y políticas de la dirección superior en lo que se refiere a personal. Los manuales de personal podrán contener aspectos como: reclutamiento y selección, administración de personal, lineamientos para el manejo de conflictos personales, políticas de personal, uso de servicios, prestaciones, capacitación, entre otros. • Manual técnico: Trata acerca de los principios y técnicas de una función operacional determinada. Se elabora como fuente básica de referencia para la unidad administrativa responsable de la actividad y como información general para el personal interesado en esa función. Ejemplos de este tipo de "Manual técnico de auditoria administrativa", y el "Manual técnico de sistemas y procedimientos". Estos sirven como fuente Organización y Sistemas
  • 97.
    de referencia yayudan a computar a los nuevos miembros del personal de asesoría. • Manual de adiestramiento o instructivo: Estos manuales explican, las labores, los procesos y las rutinas de un puesto en particular, son comúnmente mas detallados que un manual de procedimientos. • El supuesto en el que se basa este tipo de manual es que el usuario tiene muy poco conocimiento previo de los temas cubiertos. por ejemplo, un manual de adiestramiento "explica como debe ejecutarse el encendido de la Terminal de la computadora y emitir su señal", mientras que un manual de procedimientos omitir esta instrucción y • Comenzaría con el primer paso activo del proceso. El manual de adiestramiento también utiliza técnicas programadas de aprendizaje o cuestionarios de auto evaluación para comprobar el nivel de comprensión del contenido por el usuario. Otra clasificación aceptada de los manuales administrativos se refiere a las necesidades que tienen las oficinas y de acuerdo a su ámbito de aplicación; pueden elaborarse manuales con una cobertura mayor o menor. General: Se refiere a todo el organismo en su conjunto, dentro de este tenemos a los siguientes manuales: • Manuales generales de organización: Este es producto de la planeación organizacional y abarca todo el organismo, indicando la organización formal y definiendo su estructura funcional. • Manual general de procedimientos: Este es también resultado de la planeación, contiene los procedimientos de todas las unidades orgánicas que conforman en un organismo social, a fin de uniformar la forma de operar. • Manual general de políticas: Se refiere a presentar por escrito los deseos y actitud de la dirección superior; para toda la empresa, estas políticas generales establecen líneas de guía, un Organización y Sistemas
  • 98.
    marco dentro delcual todo el personal puede actuar de acuerdo a condiciones generales. Especifico: • Manual específico de reclutamiento y selección: Se refiere a una parte de una área específica (personal). Y contiene la definición uniforme respecto al reclutamiento y selección personal en una organización. • Manual especifico de auditoria interna: Consiste en agrupar lineamientos, instrucciones de aplicación especifica a determinados tipos de actividad, aquí se refiere a la auditoria interna en forma particular. • Manual específico de políticas de personal: Este se enfoca a definir "políticas", pero de un área especifica de la organización, señalando las guías u orientación respecto a cuestiones de personal, tales como: contratación, permisos, promociones, prestaciones, etc. • Manual específico de procedimientos de tesorería: Consiste en elaborar los procedimientos en el orden de importancia de un área específica, a fin de capitalizar las oportunidades naturales de secuencia de pasos en el trabajo, por ejemplo: ingresos a caja, pago a proveedores, etc. TIPOS DE MANUALES Aunque todos los manuales son útiles para la organización, los más representativos por su uso y bondades son los de organización, porque sientan las bases estructurales de funcionamiento; los de procedimientos porque traducen en forma operativa las funciones; y los de calidad porque consignan el sistema que una organización debe adoptar para mejorar sus productos y/o servicios, en consecuencia a continuación se explicaran detalladamente cada uno de ellos. Manual De Organización Los Manuales de Organización y Funciones son documentos operativos que detallan la estructura, funciones, relaciones de coordinación y tareas de las diferentes unidades orgánicas de una institución, en estrecha relación con el Organización y Sistemas
  • 99.
    Reglamento de Organizacióny Funciones; Así mismo establece los cargos y requisitos para ocuparlos por las personas dentro de la estructura orgánica. Objetivos del manual de organización a. Indicar las funciones básicas de cada unidad orgánica, delimitando la naturaleza y amplitud del trabajo. b. Determinar la ubicación y las tareas específicas que cumplirán los cargos, dentro de la institución. c. Precisa las interrelaciones jerárquicas y funcionales internas y externas de la dependencia. d. Proporciona información a los funcionarios y trabajadores sobre sus funciones, ubicación dentro de la estructura general de la empresa, de las interrelaciones formales y funcionales (de autoridad, responsabilidad y de coordinación). e. Sirve como instrumento básico para la racionalización de los procedimientos administrativos, en concordancia con la Ley de Simplificación Administrativa. Describe la Organización Formal de la Empresa asignando: • Misiones: enunciación sintética del objetivo que persigue el área de la Organización. • Funciones Básicas • Autoridad: Quienes dependen de el y él que quien depende • Responsabilidad • Características, y • Especificaciones de la Posición. Esquema Para La Elaboración Del Manual De Organización TITULO I: GENERALIDADES Finalidad del manual Especificar lo que se pretende lograr a través de la aplicación de las normas que contiene el Manual. Base legal Organización y Sistemas
  • 100.
    Señalar las normaslegales que aprueban los documentos de organización y gestión. Alcance Determinar el ámbito sobre el cual tiene jurisdicción orgánica el Manual. Aprobación Especificar el nivel y clase de dispositivo legal que aprueba y pone en vigencia el Manual. TITULO II: DEL DISEÑO ORGÁNICO Funciones generales del órgano Describir las funciones generales que le compete desarrollar al órgano, como parte integrante de la organización institucional. Estructura orgánica del órgano Señalar la distribución de las unidades orgánicas que comprende la institución, en orden decreciente, desde el más alto nivel de decisión hasta el último escalón organizativo: • De Alta Dirección • De Dirección • De consulta • De Línea • De Apoyo • De Asesoría, • De Control • De descentralización Relación jerárquica de unidades orgánicas Precisar niveles de Autoridad, Grados de Responsabilidad y de Líneas de Coordinación. Organigrama de la institución Establecer el diseño gráfico de la estructura orgánica de la empresa. Cuadro de distribución de cargos por órganos Organización y Sistemas
  • 101.
    Consignar la relaciónde cargos, precisando su nomenclatura, estructural y clasificada. TITULO III DEL MANUAL Funciones generales del órgano Describir las funciones generales del órgano Funciones específica de los cargos Determinar las funciones específicas de los cargos, observando el siguiente esquema: • Denominación del cargo • Naturaleza del cargo (función resumen) • Funciones específicas del cargo • Línea de dependencia de los cargo • Grado de responsabilidad • Canales de coordinación • Requisitos mínimos de los cargos • Conocimiento y/o Instrucción • Experiencia laboral Manual de procedimientos. Para Silvia R. “El manual de procedimientos administrativo es un conjunto de instrucciones y normas reunidas en un cuerpo orgánico, que explican el desarrollo de los procedimientos administrativos. Es una fuente de información permanentemente actualizada que facilita al personal de una organización la correcta ejecución de las tareas normalizadas. Además, regula la participación de los distintos sectores de una organización, así como también de entes externos (usuarios, organismos de control, proveedores, etc.)” Describe en detalle las operaciones que integran los procedimientos administrativos en orden secuencial de su ejecución y las normas a cumplir por los miembros de la organización compatibles con dichos procedimientos. Organización y Sistemas
  • 102.
    La estructura deun Manual de Procedimientos debe contemplar: • Carátula de Presentación: indicando Tema, Nº de Procedimiento, Vigencia, Áreas afectadas y Analista Actuante. • Objetivos y Alcance • Instrucciones acerca de codificaciones utilizadas o de la forma de actualización. • Cursogramas o diagramas de Procedimiento, Circuito o Flujograma: representación gráfica que describe en forma clara y lógica los sistemas administrativos. Se utilizan columnas para representar las áreas involucradas (IRAM: 34503) Grupos de Símbolos para la representación gráfica (IRAM 34501). • Descripción de los Procedimientos. • Formularios: Modelos e instructivos sobre su contenido. • Glosario • Índice Temático. • Fecha de Emisión, Vigencia, Reemplazo y Revisión. Manual de calidad Especifica la política de calidad de la empresa y la organización necesaria para lograr los objetivos de aseguramiento de la calidad de una forma similar en toda la empresa. En él se describen la política de calidad de la empresa, la estructura organizacional, la misión de todo elemento involucrado en el logro de la Calidad Este manual debe incluir en primer término los datos siguientes: • Identificación 1. Logotipo de la organización. 2. Nombre de la organización. 3. Nombre del manual. 4. Numero de procedimientos. 5. Nivel de revisión y/o aplicación. 6. Titulo del procedimiento. Organización y Sistemas
  • 103.
    7. Fecha derevisión. 8. Área responsable de manejar el procedimiento. 9. Lugar y fecha de elaboración. 10. Unidades responsables de su elaboración, revisión y autorización. 11. Numero de páginas. 12. Las siglas tanto de la organización como de la unidad administrativa responsable de elaborar la forma. • Índice O Contenido. En esta parte del manual de calidad debe ubicarse la relación de capítulos que constituye el cuerpo del documento. • Alcance. Cobertura de los requerimientos de calidad especificados por el cliente y las normas internacionales aplicables. • Introducción. Se expone la situación, filosofía y perspectivas de crecimiento de la organización. • Objetivos generales Planteamiento de los propósitos de la organización en términos de. 1. La mejora de los procesos. 2. adecuada atención a los clientes. 3. rentabilidad. 4. El liderazgo en el mercado. 5. El desarrollo del capital humano • Estructura organizacional. Muestra la composición de las unidades administrativas que la integran y sus relaciones. • Responsabilidades. Se establece la responsabilidad general que asumen en relación con el sistema de calidad. Organización y Sistemas
  • 104.
    • Documentos yreferencias aplicables. Listado de normas que sustentan el sistema de calidad de una organización. • Elementos del sistema de calidad Compendio de aspectos que debe cubrir el sistema de calidad de una organización, pueden variar de una organización a otra, según la norma de aplicación, su naturaleza, giro, tamaño etc. • Definiciones. Conceptos de carácter técnico, relacionado con los procedimientos del manual de calidad. • Lista de distribución Registro que controla el número de copias y áreas a las que se le entrega el manual. • Apéndice para la codificación de procedimientos Clasificación de los procedimientos de una organización según el apartado de la norma de calidad, área de aplicación y número consecutivo. PROCEDIMIENTO GENERAL PARA ELABORAR MANUALES ADMINISTRATIVOS. Existen diferentes recomendaciones a tener en cuenta al momento de redactar un manual de procedimientos administrativos. No obstante, resulta sumamente conveniente, tanto por su calidad técnica como por el efecto de generalidad que se logra con su uso, tomar como parámetro base lo establecido en la Norma IRAM 34.551, que se ocupa del contenido y presentación de los manuales de procedimientos administrativos. La norma comprende los siguientes aspectos: Marco Introductorio a. Identificación: En este apartado se incluyen los siguientes datos:  nombre oficial de la dependencia;  nombre completo del o de los procedimientos a que se refiere el manual;  número de identificación del o de los procedimientos señalados;  lugar y fecha de elaboración;  responsables de su elaboración; y Organización y Sistemas
  • 105.
     Cantidad deejemplares impresos. b. Índice. Se deben presentar de manera sintética y ordenada los elementos constitutivos del documento y de los principales temas que comprende el manual. c. Introducción. Este apartado cumple las funciones de prólogo y puede describir la circunstancia operativa o estratégica que genera u obliga la elaboración del manual de procedimientos administrativo. También sintetiza cómo se utilizará el manual, a quién va dirigido y cuándo se utilizará. Suele incluir un mensaje del titular del organismo. d. Objetivos del procedimiento. En este punto deben explicarse, en forma clara y precisa, los propósitos y objetivos del procedimiento que se describirá en el manual. e. Alcance del procedimiento. Este apartado debe contener la explicación de las áreas, secciones o personas sobre las cuales se aplicarán los procedimientos, en qué circunstancias se harán y cuáles serán los límites de esa aplicabilidad. La presentación de dichas unidades debe llevarse a cabo según el orden en que intervienen dentro del procedimiento. f. Políticas y normas de operación. Las políticas o normas de operación deben prevenir situaciones alternativas que pueden presentarse al operar los procedimientos, es decir definir expresamente qué hacer o qué lineamientos deben tomarse como referencia en casos que no se presentan habitualmente o no están previstos en la diagramación del procedimiento. g. Instrucciones para el uso del manual. En esta sección, se debe explicar cómo usar el manual y en qué forma se actualizarán los contenidos del mismo, teniendo en cuenta la necesidad de revisar y reemplazar lo que pierde vigencia o para cubrir los nuevos requerimientos. La sección debe incluir los siguientes puntos: • Estructura: indica la disposición de las partes en que está ordenado el manual; • Codificación: se debe explicitar el sistema y criterios de codificación usados; y  Actualización: se deberá indicar la forma de identificar las revisiones, modificaciones, actualizaciones, quiénes pueden efectuarlas, por qué medios y cómo introducir el nuevo material o destruir el material eliminado. Cuerpo Principal Normas de trámite. Organización y Sistemas
  • 106.
    En este punto,se debe describir la secuencia de los pasos en los procedimientos administrativos. Conceptualmente la descripción tiene dos aspectos: Tareas y decisiones involucradas que debe incluir: • momento y oportunidad en que debe ser ejecutado cada paso; • responsable (sector o persona) de la ejecución de cada paso; • información requerida; • medios a utilizar: archivos, formularios, equipos de comunicaciones y/o procesamiento; • decisiones a tomar previendo todos los eventuales cursos de acción de posible aplicación; y • controles a efectuar y cursos de acción a tomar según el resultado del control. • Archivos utilizados; debe incluir: • información a contener; • método de clasificación de la información contenida; • método de búsqueda de la información contenida; • período de archivo de la información y tratamiento posterior al mismo; y • responsable de la custodia y mantenimiento actualizado. Cursogramas. Constituyen instrumentos importantes para la visualización global y esquemática del juego de tareas administrativas. Son recomendables para registrar una secuencia de tareas y sus relaciones funcionales con las unidades involucradas en los circuitos administrativos analizados. Formularios Deben contener las instrucciones y referencias para la utilización de todos los documentos y comprobantes que circulan, sus diseños y especificaciones; el manual debe incluir modelos de llenado. Además, se sugiere incluir y describir a los responsables de la emisión de cada formulario, el momento en que deben ser emitidos, la cantidad de copias, el tratamiento y la distribución prevista para cada copia, ejemplares de los formularios, listados, planillas, pantallas activas y todo tipo de impresos a utilizar. Organización y Sistemas
  • 107.
    Anexos varios. Este apartadopodrá contener tablas, cuadros, gráficos, ejemplos de aplicación de los procedimientos descriptos en el manual, etc. Otro contenido optativo del manual de procedimiento es el “glosario” que se usa para listar las definiciones de los términos técnicos utilizados con el objetivo de unificar y facilitar la interpretación. Organización y Sistemas
  • 108.
    ACTIVIDADES PARA ELPARTICIPANTE. Organizados en grupos, los participantes con ayuda del material investigaran y discutirán aspectos vinculados con las preguntas siguientes para luego entregar en forma escrita un trabajo que contenga las siguientes actividades. 1. ¿Explique que utilidad tiene el Manual para una Organización? 2. ¿Cuales son los fines que persiguen los manuales? 3. ¿Enumere en forma secuencial las fases que comprende la elaboración de un Manual Administrativo? 4. Seleccione en su comunidad una organización pública o privada, con la cual este familiarizado y proceda a recolectar información relacionada con: a) Objetivos b) Naturaleza de la función que ejecuta. c) Estructura. d) Funciones asignadas. e) Normas. f) Procedimientos, formularios. g) Instructivos. 5. Ordene y clasifique la información recabada. 6. Elabore un proyecto de Manual Administrativo integral que considere: Estructura, Funciones, Normas y Procedimientos. Organización y Sistemas
  • 109.
    Unidad VIII. Metodología desimplificación del trabajo 1) Planteamiento Del Problema 2) Recolección De Los Datos 3) Análisis De Los Datos 4) Formulación De Recomendaciones 5) Implantación 6) Seguimiento, Evaluación Y Control Organización y Sistemas
  • 110.
    OBJETIVOS 1) Analizar lasecuencia lógica y sistemática de los pasos a seguir en la elaboración de trabajos de organización y sistemas. 2) Aplicar correctamente los pasos de la metodología para la simplificación del trabajo en una situación dada Organización y Sistemas
  • 111.
    METODOLOGÍA DE SIMPLIFICACIÓNDEL TRABAJO. El concepto de simplificación del trabajo no es más que aplicar el sentido común, en cuanto a la necesidad de observar permanentemente las operaciones de cualquier empresa con el objeto de encontrar el mejor modo de proporcionar un buen servicio, para hacerlo debemos seleccionar cuidadosamente los proyectos a estudiar, y analizarlos a través de graficas, estimando, al final nuestra capacidad para conseguir un resultado efectivo. Se necesita entonces poseer un conocimiento de las técnicas y este conocimiento debe estar al alcance de todos los supervisores y empleados afectados por la medidas de simplificación y mejoramiento, los factores básicos con los cuales debemos trabajar tienen que ver con interrogantes vinculadas al por que?, dónde, cuándo, quién y cómo, y las conductas inmediatas a seguir están vinculadas con eliminar, combinar, cambiar secuencias, cambiar lugares, cambiar personas, todo con el objeto de hacer mejoras, adicionalmente se hace necesario conocer el número de unidades, el elemento tiempo, la distribución etc. Es de suponer que los especialistas que tienen una larga experiencia en trabajos técnicos de nacionalización de estructura y procedimientos, hayan establecido y aplicado con sus propias líneas de actuación y por consiguiente ellos, con muy buen criterio, sabrán determinar que cosas deben omitirse y a cuales debe dársele especial importancia, dentro del ámbito de la metodología que se desarrolla. Esta metodología no es más que el uso organizado del sentido común para encontrar formas más fáciles y mejores de realizar una tarea. La simplificación del trabajo posibilita la racionalización de las tareas, lo que permite la disminución de costos, menor inversión de capital y el mejoramiento de la rentabilidad de nuestros recursos y de los interesados en la empresa, presupone el mejor método de trabajo" el más fácil; proporciona también un enfoque organizado que no sólo hace que la superación personal sea más fácil, sino que además se ajusta como una modalidad conveniente y continua. Toda organización requiere establecer niveles de productividad vinculados con la necesidad de prestar un mejor servicio al menor costo y en plazo conveniente, por los cual es necesario simplificar o racionalizar las instancias y formalidades costosas e innecesarias del trámite o procedimiento, sea cual fuere su naturaleza. Para lo cual se debería desarrollar las siguientes fases: PLANTEAMIENTO DEL PROBLEMA. En esta etapa es necesario precisar la naturaleza del problema, visualizar el alcance, los resultados que se espera, las acciones a desarrollar, el potencial humano requerido y otros recursos, en tal sentido, se hacen necesarios: Organización y Sistemas
  • 112.
    Identificar el problema. Identificarel problema, teniendo cuidado de no confundirlo con las causas que lo generan. Definir el problema Precisar en que consiste el problema, su naturaleza y como se manifiesta dentro de la organización, si están incidiendo factores internos como (recursos humanos, materiales, financieros, tecnológicos, etc.) o externos como (medio ambiente, situación económica, política, social del país etc.). Objetivo del estudio. Precisar los beneficios que se pretenden alcanzar en la organización mediante la investigación del problema. Alcance. Señalar que unidades estarán involucradas en el estudio, o por el contrario si es toda la organización. Profundidad. Indicar a que nivel llegara el estudio, especificando (estructura, procedimientos, servicios etc.) Actividades. Aquí deben indicarse las acciones a seguir durante el estudio. Recursos. Se deben especificar que recursos serna necesarios para llevar a cabo la investigación desde el punto de vista humano, material y de tiempo. En relación a los datos obtenidos hasta el momento se establecen prioridades para atender los aspectos potencialmente racionalízables, teniendo en cuenta las limitaciones en cuanto a recurso humano y los recursos pertinentes en cada dependencia. RECOLECCIÓN DE DATOS. En relación a la situación actual de la organización se recomienda se obtengan datos relacionados a: a. Objetivos y funciones de cada unidad y sus relaciones con las demás unidades. b. Organización y responsabilidad de la unidad objeto de estudio. c. Estadísticas sobre volumen de trabajo, tiempo consumido en la ejecución de operaciones, frecuencia, costos y patrones de rendimiento adaptados. Organización y Sistemas
  • 113.
    d. Aspectos cualitativosy cuantitativos del equipo de oficina existente. e. Ambientación material. f. Relación o contactos con otras unidades. g. Actitudes de los usuarios y trabajadores relacionados con las actividades de la unidad. Los datos recopilados deben ser completos, correctos y pertinentes, estos serán obtenidos a través de instrumentos como el cuestionario, la entrevista, la observación directa y la investigación documental, dependiendo de las variables o elementos que se hayan decidido estudiar y del tipo particular de datos que se desea obtener, posteriormente conviene ordenarlos y sistematizarlos de forma escrita para su análisis, haciendo uso de herramientas como el organigrama, gráficos de distribución de espacios, planes y programas de trabajo, cuadros de distribución del trabajo, diagramas de recorrido, diagramas de flujo entre otros. ANÁLISIS DE LOS DATOS. Para analizar los datos obtenidos es necesario efectuar un examen crítico de la situación actual del mismo, a fin de determinar las causas o posibles fallas que impiden su óptima ejecución y verificar como puede ser mejorado. En esta etapa se debe asumir una actitud interrogativa a fin de comprobar si lo que se esta haciendo es correcto y necesario; y si los esfuerzos son convenientes y tienen una secuencia lógica, para esto se recomienda:  Relacionar los objetivos de la institución y de los procedimientos.  Relacionar factores, tales como el personal que participa en la tarea, el volumen de demanda y la duración de las etapas del trabajo.  Necesidad y uso de los requisitos exigidos.  Disposiciones legales y administrativas que sustentan el procedimiento.  Sistema de trámite documentario que se utiliza.  Gastos que ocasiona el procedimiento tanto a los usuarios como a la institución.  Composición de la estructura organiza, especialmente niveles de decisión. En este proceso de análisis se sugiere algunas interrogantes básicas que pudieran emplearse, para determinar si existe la necesidad de cambiar, simplificar o eliminar pasos y requisitos innecesarios. Organización y Sistemas
  • 114.
    INTERROGANTES PARA ELANÁLISIS CRÍTICO Propósito Lugar Sucesión Persona Medios Cantidad ¿Qué se hace? ¿Dónde se hace? ¿Cuándo se hace? ¿Quién lo hace? ¿Cómo se hace? ¿Qué cantidad de trabajo realiza? ¿Para qué se hace? ¿Por qué se hace allí? ¿Por qué se hace entonces? ¿Por qué lo hace esa persona? ¿Por qué se hace de ese modo? ¿Qué constante es el trabajo? ¿Qué otra cosa podría hacerse? ¿En que otro lugar podría hacerse? ¿Cuándo podría hacerse? ¿Qué otra persona podría hacerlo? ¿De que otro modo podría hacerse? ¿Cuáles son las tareas que absorben mayor tiempo ¿Qué deberá hacerse? ¿Dónde debería hacerse? ¿Cuándo debería hacerse o realizarse? ¿Quién debería hacerlo? ¿Cómo debería hacerse? ¿Cuánto cuesta? ¿Qué tiempo tomará realizarlo? ¿Qué es lo que hace? ¿Cómo se esta realizando? ¿Cuánto se necesita? ¿Cuáles son los pasos? ¿Están comprendidos todos? ¿Por qué es necesario este paso? ¿Dónde debería realizarse este Organización y Sistemas
  • 115.
    paso? 1) FORMULACIÓN DERECOMENDACIONES. Luego de culminar la etapa de análisis de datos, se deben formular alternativos de solución al problema en estudio. Para el efecto se debe tener presente lo siguiente: a. Poner en practica el conocimiento, iniciativas y experiencias obtenidas con la participación de los trabajadores y usuarios que intervienen. b. Tomar como base las experiencias similares de otras dependencias a fin de confrontarlas y determinar las ventajas y/o desventajas de la posible solución. c. Tratar al problema en forma integral, a fin de considerar las acciones positivas y negativas del mismo. d. Coordinar con los organismos de otros sectores que tengan que ver con el procedimiento. e. No perder de vista el objetivo del estudio. f. Priorizar las recomendaciones practicas y objetivas que se ajustan a la realidad. g. Revisar los dispositivos legales vigentes, especialmente aquellos que presentan dificultad para la modificación e implantación de los sistemas o procedimientos racionalizados. h. Evitar soluciones que requieran de complejos esquemas de implantación. i. Aprovechar toda ayuda disponible que permita la solución del problema. Las recomendaciones que resulten de un estudio deben orientarse a los siguientes aspectos: a. Eliminación de pasos, fases o etapas del sistema o procedimiento: reemplazo de formularios, registros o informes; eliminación de tareas y movimientos inútiles, disminución de la carga de trabajo de cada puesto, eliminación de equipos obsoletos. Etc. b. Incorporación de nuevos procesos, siempre y cuando se justifique a través de la estructura orgánica, en la normativa o producto del aumento en la planta. c. Combinación del orden de los procesos, operaciones y pasos del sistema o procedimiento. d. Codificación de los procesos, y operaciones que puedan motivar la modificación de la estructura de los dispositivos legales y administrativos o de la forma de trabajo. Organización y Sistemas
  • 116.
    e. Simplificación delos métodos de trabajo, de las funciones, de la estructura orgánica, de los sistemas de comunicaciones, de coordinación, así como el de toma de decisiones. Es importante destacar que una vez formuladas las recomendaciones, estas deben ser recogidas en un informe que contenga, la argumentación necesaria que fundamente los cambios propuestos y exponga las razones que lo justifican, de tal manera que la alta gerencia pueda tomar con rapidez decisiones correctas y oportunas, es conveniente que la estructura del informe contenga: introducción, un cuerpo principal que especifique hechos, argumentos y justificaciones, conclusiones y recomendaciones y finalmente los anexos o apéndices. IMPLANTACIÓN Esta fase constituye el momento de aplicar las medidas propuestas en la etapa anterior para solucionar el problema que origino el estudio. Se deben definir las actividades que deben desarrollarse y establecer la secuencia de su realización, asimismo, fijar el tiempo y la fecha en que habrán de iniciarse y terminar cada una de las actividades, considerando la necesidad de recurso humano y material, planos de las instalaciones, mobiliario y equipos, formularios, manuales y documentos utilizados por trabajadores y usuarios. Es importante dejar claramente definido quien o quienes son los responsables de la ejecución del programa en su totalidad, conviene sea la oficina de organización y sistemas a través de sus técnicos, las responsables de implementar los cambios, contando con la participación de las unidades involucradas, Será necesario fijar el método de implementación entre los cuales tenemos: método instantáneo recomendado cuando el sistema o procedimiento diseñado es relativamente sencillo y no involucra un gran numero de procesos, operaciones o un numero excesivo de unidades administrativas. Otro método es el de proyecto piloto, se indica cuando puede realizarse un ensayo en solo una parte de la organización introduciendo cambios a escala reducida para lo cual se requiere que exista un ambiente uniforme dentro de la organización para luego hacer la transferencia de la experiencia a otros escenarios en este caso una de las desventajas es que no siempre es posible asegurar que lo que es valido para una parte de la institución lo sea para otra.Tenemos también el método de implementación en paralelo para aquellos casos sumamente complejos y de gran envergadura, consiste en la operación simultanea por un periodo determinado, esto permite ir introduciendo modificaciones y ajustes sin crear grandes problemas al mismo tiempo que permite que el nuevo sistema o procedimiento vaya asentándose hasta lograr que funcione normalmente antes de que se suspendan las operaciones del sistema anterior. Finalmente tenemos también el método de aproximaciones sucesivas consiste en seleccionar parte del sistema o procedimiento o pequeñas fases del mismo, e implementarlas procurando no generar graves alteraciones y avanzar a la siguiente etapa o fase solo hasta que se haya consolidado suficientemente la anterior. Organización y Sistemas
  • 117.
    Para la puestaen marcha del nuevo sistema es necesario reunir el potencial humano para su capacitación en función de que realice de manera correcta y adquiera un conocimiento de la parte que le corresponde desarrollar del sistema o procedimiento, también se hará necesario evaluar los recursos materiales que previamente se estimaron necesarios. Cuando se inicie la implementación será necesario enviar comunicaciones con el objeto de hacerla conocer a los usuarios y trabajadores. SEGUIMIENTO, EVALUACIÓN Y CONTROL. En la fase de seguimiento se observa el desarrollo de la aplicación de las medidas de mejoramiento acordadas, y el objeto es garantizar y asegurarse de que se están aplicando de acuerdo a los estudios realizados. Posteriormente se hace preciso, en la fase de evaluación comprobar la eficacia de las mejoras introducidas y de ser necesario sugerir medidas correctivas convenientemente. La experiencia recomienda hacer una revisión periódica de los sistemas y procedimientos, que permitan detectar y evitar la obsolescencia de los mismos, cuestión que pudiera afectar de manera directa la eficacia de la organización en su conjunto. Para implementar la fase de control se hace necesario recurrir a una serie de normas y procedimientos diseñados por los órganos centrales de control, para realizar la comprobación de la forma como vienen siendo ejecutados los sistemas o procedimientos administrativos. ACTIVIDADES PARA EL PARTICIPANTE. 1. ¿Qué entiende ud. Por problema administrativo, comente con sus compañeros? 2. ¿En que consiste el planteamiento del problema? ¿Que aspectos es necesario considerar en la fase de recopilación de datos cuando se inicia un estudio? 3. ¿Cuál será el producto del análisis de los datos recopilados? 4. ¿En que consiste la formulación de recomendaciones? 5. ¿Cuáles son los métodos de implementación mas usados? 6. ¿En que consiste el seguimiento? Organización y Sistemas
  • 118.
    BIBLIOGRAFÍA RECOMENDADA ENRIQUE B.Organización de empresas. Editorial Mc. Graw Gil .año 2004 GÓMEZ ECHARREN, Lardent,y: Técnicas de organización, sistemas y métodos. Editorial Club de Estudio, 1990. GOMEZ C., Guillermo. Sistemas Administrativos, Análisis y Diseños. Editorial Mc Graw Gil. Año 1.997. INAP: Metodología para la Elaboración de manuales de procedimientos: Guía II Colección Modernización del Estado, 1996 MELINKOFF Ramón: Los Procesos Administrativos, Editorial Panapo, Caracas, Venezuela. 1990 MELINKOFF, Ramón: La Estructura de la Organización. Universidad Central de Venezuela, Caracas, 1969. REINOSA Eduardo; Organización y Sistemas: Sus principales técnicas, Directorio de FUNDACA 1992-1994, (Fondo Editorial de la Fundación Universitaria “Cecilio Acosta” , Los Teques, 1993. TERRY, George: Principios de Administración. México, 1961. VV AA: orientación para analistas de organización y sistemas. Dirección de Planificación y Presupuesto del Estado Miranda. Organización y Sistemas