Bloque N1
RELACION DE LA FISICA CON OTRAS CIENCIAS
-Definicion de fisica
-Relacion de la física con otras ciencias
-Tipos de fenómenos físicos : origen fenómenos
-Sistema internacional de unidades
-Uso de prefijos : conservación de unidades
-Notacion científica
-Soporte matemático teoría de herrores
-Soporte matemático concepto trigonométrico
-Soporte matemático :escalones y vectores
-los graficos de física
INVESTIGADORE
-DESCUBREN
COSAS NUEVAS

-CURIOSOS

-CREAN CIENCIA

-BAGOS
-MALCRIADOS

CIENTIFICOS

INRESPETUOSO

CURIOSIDAD

-INVESTIGAN
LOSFENOMENOS
-VEN MAS ALLA

CONSTANTE

HUMILDAD

ARQUIMIDE

ALESSANDRO VOLTA

ALBERD NOBEL

ESCRIBIO IMPORTANTES
OBRAS GEOMETRICAS

CONOCIDO POR SUS
TRABAJOS SOBRE LA
ELECTRICIDAD

QUIMICI
INVESTIGADOR
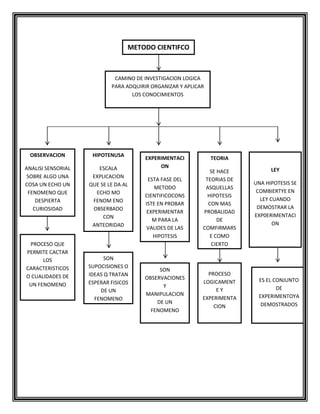
METODO CIENTIFCO

CAMINO DE INVESTIGACION LOGICA
PARA ADQUIRIR ORGANIZAR Y APLICAR
LOS CONOCIMIENTOS

OBSERVACION

HIPOTENUSA

ANALISI SENSORIAL
SOBRE ALGO UNA
COSA UN ECHO UN
FENOMENO QUE
DESPIERTA
CURIOSIDAD

ESCALA
EXPLICACION
QUE SE LE DA AL
ECHO MO
FENOM ENO
OBSERBADO
CON
ANTEORIDAD

PROCESO QUE
PERMITE CACTAR
LOS
CARACTERISTICOS
O CUALIDADES DE
UN FENOMENO

SON
SUPOCISIONES O
IDEAS Q TRATAN
ESPERAR FISICOS
DE UN
FENOMENO

EXPERIMENTACI
ON

TEORIA

ESTA FASE DEL
METODO
CIENTIFICOCONS
ISTE EN PROBAR
EXPERIMENTAR
M PARA LA
VALIDES DE LAS
HIPOTESIS

SE HACE
TEORIAS DE
ASQUELLAS
HIPOTESIS
CON MAS
PROBALIDAD
DE
COMFIRMARS
E COMO
CIERTO

SON
OBSERVACIONES
Y
MANIPULACION
DE UN
FENOMENO

PROCESO
LOGICAMENT
EY
EXPERIMENTA
CION

LEY
UNA HIPOTESIS SE
COMBIERTYE EN
LEY CUANDO
DEMOSTRAR LA
EXP0ERIMENTACI
ON

ES EL CONJUNTO
DE
EXPERIMENTOYA
DEMOSTRADOS
N

OBSERVACION

Q CUANDO INTRODUCE
LA LECHE HACE MUCHO
GAS Y MUCHA ESPUMA Y
LA LECHE COMIENZA A
DESLIZAR DE POCO A
POCO

EXPERIMENTO

HIPOTESIS

EXPERIMENTACION

LO Q VA A PASAR ES Q
AL MOMENTO Q
INTRODUCE LA LECHE SE
HISOMUCHO GAS Y SE
HISO BASTANTE GAS
SALIO POR LA AVERTURA

Q LA LECHE SE DESLIZABA
DE POCO EN POCO HASTA
Q SE MEZCLA Y SE HISO
CAFÉ LECHE

TEORIA

LEY

QUE SE PODIA CORTAR
LA LECHE Y QUE SE
PODIA DEMORARSE

QUE SE QUEDO COMO
CAFÉ POR LA MEZCLA DE
LECHE Y COLA
CUESTIONARIO
1) EXPLIQUE CON TUS PROPIAS PALABRAS QUE ES EL METODO
CIENTIFICO
Es un camino a la investigación lógica para adquirir conocimientos
2) INVESTIGACION ACERCA DE UNA DESCUBRIMIENTO QUE NO SE
FUNDAMENTA EN LA PENISILINA METODO CIENTIFICO
La penicilina son antibióticos del grupo bectaloctomicos empleados
profesionalmente en le tratamiento de infeccións provocadas por bacterias
sensibles mo se conoce por completo el proceso de la penicilina ya que no se usa
el método científico
3)anota 5 aparatos que sean útiles para el proceso de observacion
1: telescopio
2: materiales
3: experimentación
4: microscopio
5: anotes
4)ANOTA LA SEMENJANSAS Y DIFERENCIAS ENTRE LA OBSERVACION Y
LA EXPERIMENTACION
SEMENJASAS

DIFERENCIAS

Se usan para método científico

No es el mismo proceso

En los dos tienes q poner atención
Los dos son unidos

se tiene definiciónes diferentes
son procesos igualables

5) CUAL ES LA INPORTANCIA DE ORGANIZAR UN EXPERIMENTO
La experimentación es una parte fundamental ya que sirver para poder provocar el
experimento haber si funciona o no funcionaria
6) QUE CARACTERISTICAS DEBE TENER LAS TEORIAS PARA QUE SE
CONSIDEREN CIENTIFICOS
Deben ser aprovados a ciertos deben tener una muy buena explicación lógica
deben cumplir con una sola regla recta

Física
physike :naturaleza
Definición

Importancia

Física es la ciencia que estudia las
propiedades
de
la
materia.
la energía el tiempo el espacio y
sosteniéndose en la base de las
sus interacciones en la naturaleza
matemáticas
utilizando a la observación y la
experimentación de las
De las herramientas fundamentales.

La física es la forma que encontró el
hombre para estudiar la naturaleza,
sosteniéndose en la base de las
matemáticas. La importancia reside
en intentar comprender (hasta donde
se nos permite) como funciona la
naturaleza.

División de la física
Física clásica: estudia todos los fenómenos naturales cuya velocidad de
ejecución es menor a la velocidad de la luz.
Tema
Mecánica

Tecno dinámica

Definición

Ejemplos

Estudia los movimientos de los movimiento rectilíneo
cuerpos y sus causas.
movimiento horizontal
movimiento curuiniño
movimiento Escolino
movimiento parodio
Estudia las trasferencias de calor o
variación de la temperatura y sus
consecuencias

Electromagnetismo Estudia los fenómenos electrónicos
Y magnetismo.

El
imán
energía
abiótica, la energía
eléctrica, energía solar
y
campo
de
magnetismo.
Electrónica

estudia las propiedades electrónicas La
electricidad,
la
de los materiales de los niveles
combustión,
una
Atómicos.
bobina, un motor.

Óptica

Estudia los fenómenos visibles
Relacionados con la luz.

Arcoíris, la televisión y
la refracción.

Acústica

Estudia las propiedades del sonido,
Los fenómenos audibles y sonoros.

Eco, cuerdas vocales y
el micrófono
Física Moderna

Física Moderna
Estudia los Fenómenos Naturales que ejecutan a la velocidad de la luz.
Atómica

Física

Estudia la causas y
efectos que tiene el
átomo en el desarrollo del
cuerpo humano

Estructura del átomo,
estructura de las plantas
o relatividad de la
especialidad.

Estudia
el Efectos de la Bomba
comportamiento de los Atómica, la Radio es una
electrones, protones y actividad atómica,
neutrones al interior de radiactivos.
átomo.
Relación de la Física Con otros Ciencias.

Físico y matemático
Son útiles cuando
se expresan en un
lenguaje
matemático.

Física química
La Interacción entre la
física
y la química
permite comprender la
teoría
atómica
por
medio de experimentos
químicos.

Son los números de
altura.

Física y medicina

Muchos proceso s
biológicos sus
procesos químicos.

Latido de corazón

Color de Leche.

Física y astronomía

Física y Biología

La
astronomía
constituye en una
aplicación de la física,
la astronomía es más
antigua que la física y
estudia el movimiento
de los astros.

Al
examinar
al
paciente
curiosamente
la
primera que hace el
medio de aplicar un
examen físico.

Física y deporte
La física y el deporte
quedan
relacionados con el
deporte y el
gimnasio desde los
movimientos
El deporte.

Los astros
Tipos de Fenómenos
Es todo cambio o modificación que ocurre en la naturaleza.
Ejemplo: El arcoíris, el aire y el sol.

Químico
Es aquel que si sufre
transformaciones
irrevertibles
en
la
estructura del cuerpo
con la combustión y la
purificación.

Físico
Son aquellos que no
cambian la naturaleza de
las sustancias que inter
valen en los mismos.

Para que ocurra movimiento debe desplazarse de un lugar a otro.

El Calor
Se origina en la agitación de la
molécula de un cuerpo las que se
llaman fenómenos de calibración.
Eje: El sol.

El sonido
La vibración de un cuerpo clasifica
producen en el sonido a este
efecto se lo denomina fenómeno
acústico
Eje: El ruido, el piano

La luz
Los fenómenos luminosos se
producen por la intensidad de la
luz sobre los objetos.
Eje: Espejo, la televisión,
El arcoíris, la lupa

La electricidad
Es el paso de los electrones por un
conducto de electrónica

El magnetismo
Es la propiedad que tiene ciertos
materiales atraer materiales con el
hierro a este se denomina
sinónimo magnético.

Electromagnetismo
Su origen está en el que al pasar
la corriente eléctrica por un
alambre conducto reste adquiere
propiedades magnéticas
Tipos de fenómenos
Magnitud

Estudia el tomado de los cuerpos, su tarea fundamental es medir
.magnitudes.
Magnitud

Por su origen

Fundamentales
Derivados

Es todo aquello que
puede ser medido.

Por su naturaleza

Escalares
vectoriales

Sistema de unidades
Es el conjunto adoptando
por conversión.

Sistema internacional de
unidades: es un sistema
concrete que una porcada
magnitud
MAGNITUD

UNIDADES COMPLEMENTARIAS
UNIDAD
SÍMBOLO

Angulo Plano

MAGNITUD
Superficie
Volumen
Velocidad
Aceleración
Frecuencia
Densidad
Fuerza
energía
Potencia

Radian

DIMENSIÓN

Rad

L°

UNIDADES DERIVADAS DEL SI
UNIDAD
SÍMBOLO
Metro cuadrado
Metro cubico
Metro segundo
Metro segundo cuadrado
1/Metro
Kilogramo/ metro

DIMENSIÓN

2

L2
L3
LT-1
LN -2
LT -3
LN -4

m
m3
m/s
m/s2
m4
Kg/m3

Unidades derivadas del Sistema Internacional
MAGNITUD

NOMBRE

SÍMBOLO

Frecuencia
Fuerza
Presión

Hercio
Newton
Pascal

Hz
N
Pa

EXPRESADA EN
UNIDADES
DERIVADAS

N·m-2

EXPRESADA
EN
UNIDADES
BÁSICAS
s-1
m·kg·s-2
m-1·kg·s-2
Energía, trabajo, calor
Potencia
Carga eléctrica
Potencial
eléctrico, voltaje
inducido
Resistencia eléctrica
Conductividad eléctrica
Capacitancia eléctrica
Densidad de flujo
magnético, inducción
magnética, polarizació
n magnética
Flujo magnético
Inductancia
Ángulo plano
Ángulo sólido
Flujo luminoso

Jul
Vatio
Culombio
Voltio

J
W
C
V

N·m
J·s-1
J·C-1

m2·kg·s-2
m2·kg·s-3
A·s
m2·kg·s-3·A-1

Ohmio
Siemens
Faradio
Tesla

Ω
S
F
T

V·A-1
A·V-1
C·V-1
V·s·m-2

m2·kg·s-3·A-2
m-2·kg-1·s3·A2
m-2·kg-1·s4·A2
kg·s-2·A-1

Weber
Henrio
Radián
Estereorradián
Lumen

Wb
H
rad
sr
lm

V·s
V·A-1·s

m2·kg·s-2·A-1
m2·kg·s-2·A-2
m·m-1
m2·m-2

cd·sr

PREFIJOS SI
FACTOR

PREFIJOS

SIMBOLO

FACTOR

PREFIJOS SIMBOLO

10.13

tera

t

10-1

deci

d

10.9

Giga

g

10-2

centi

c

10.6

mega

m

10-3

mili

mi

103

kilo

k

10-6

micro

u

10.2

hecto

h

10-9

nano

h

10.1

deca

da

10-12

pico

p
CORRECIÓN
1.- RELATIVODE COMPLETACIÓN
a) Ciencia proviene del latín
b) Con que otro nombre se le conoce a la física moderna
c) Indica que estudia las siguientes ramas de la física moderna

d
t
e
r
m
o
d
i
n
a
m
i
c
o
s

u
e
l
e
c
t
r
o
n
e
s
y
w
r
d

o
u
y
t
e
r
d
a
a
g
g
r
q
e
a

w
f
s
v
f
a
a
x
n
u
s
s
x
u
o

s
g
e
c
d
s
c
b
t
f
f
f
L
I
t

o
e
j
v
i
x
s
j
a
a
t
g
s
r
n

n
t
f
b
x
e
t
f
a
s
a
h
s
o
e

i
g
t
b
x
t
n
p
k
x
a
r
x
k
i

d
p
r
f
j
v
h
t
r
r
a
d
f
s
m

o
o
h
g
v
v
d
a
i
s
s
a
i
s
i

q
d
r
j
f
s
s
i
h
a
h
h
j
k
v

p
o
u
a
e
s
d
f
a
g
a
t
g
l
o

s
f
v
r
w
y
y
r
e
h
t
y
h
j
m

n
i
s
a
c
i
s
i
f
j
p
f
f
i
k

2.- REACTIVO DE DOBLE ALTERNATIVO
a) Conteste verdadero o falso según corresponda:
El Vocablo Griego PHYSIKE significa naturaleza
La Física es una ciencia que se dedica al estudio del
Calor.
El método científico es un método
El fenómeno es una modificación de las propiedades

3.- RELATIVO DE OPCIÓN MÚLTIPLE
a) Magnitudes fundamentales:

(V)
(F)
(F)
(V)
Masa, tiempo
Volumen, masa
Tiempo, superficie
Fuerza

b) Unidades de masa del SI
Gramo
Kilogramo
Libras
Unidades anteriores
c) La mecánica estudia:
Gramo
Kilogramo
Libras
Unidades
Unidades anteriores
d) La relación física matemática corresponde
Experimentos Químicos
El movimiento de los cuerpos
Las moléculas de ADN
Hace que la física sea de caracteres cuantitativos

4. Resolver los siguientes problemas
a) Encuentra las siguientes unidades





Kg.m-3
m.a4/s3
m2.kg4
l.m-3.t2.i-1

b) conversión de unidades
3siglos Gramo
100 años

365dias

24horas

3600segundos 3x100x365x24x3600=

1siglo

10 años

1 dia

1hora

94668000000

480km
1000m
1km

1hora
3600

=1,728000000
5) Expresar en notación decimal o científica las siguientes cantidades.
a)
b)
c)
d)

-3897 000 000 000 = -3.89* 1012
0.000 000 000 000 000 345= 345* 10-15
-4.56*10-7= 0.000 000 456
6.89*1010 = 6.89 000 000 00
Corrección del Taller
La física

Científica

Física
Definición de la física

Método Científico

-

Tipos de
Fenómenos
Metrología
Unidades del SI

Relación de la física

1) Con un ejemplo enuncie los pasos del método científico.
Observación: Según paso a paso y observar lo que pasa
Hipótesis: Alguna teoría o algún fenómeno
Experimentación: Dan Conocer todos los pasos y reglas.
Teoría: U orden se cumple en el experimento.
Ley: que se cumple, que sucede.
2) Con una sola palabra enuncie lo siguiente:
Ciencia: Conocimiento.
Mecánica: Movimiento.
Óptica: Luz.
Acústica: Sonido.
Utiliza el entorno
Iluminada: Se mueve de un lugar a otro.
Gravedad: Cuando un objeto Tiene paso y va muy fácilmente.
Tornado: Fuerza de aire.
3) Con un ejemplo escriba la relación de la física.
a. física y química: La intervención permite comprender la teoría.
b. física y Biología:
c. física y medicina: Al examinar al paciente.
d. física y deporte: La ley física queda relacionad con los deportes.
4)Resuelve los siguientes Problemas

Kg. M

mlt .i °

3siglos Gramo
100 años

365dias

24horas

3600segundos 3x100x365x24x3600=

1siglo

10 años

1 dia

1hora

94668000000

790 000 000 , 11cm= 70cmx109cm
-0,000 000 543 16= -54,45x 10

Resumen de la materia
Definición de la física

Es la ciencia natural y
experimental que analiza las
propiedades de la materia la
energía el tiempo y el espacio

Importancia de la Física
Es importante porque gracias
al día estúdianoslos
fenómenos la propiedades de
la materia

Relación de la física con
otras ciencias.
Física y química
Física y matemática
Física y Botánica
Física y astronomía
Física y medicina
Física y deporte

Tipos de Fenómenos
Fenómeno Físico
Fenómeno Químico

Sistema internacional
de unidades
Unidades fundamentales del
sí funciona de unidad
fundamental por medio del
nombre unidad del sí nombres
propios
ACADEmiA AEronáutiCA “mAyor pEDro trAvErsAri”

David Pérez

1ro mECániCA “B”

Física

2do quimestre

2013 - 2014
Operaciones con notación científica

Suma y Resta

Potencia Igual

Potencia Diferente

Se suma o se
resta la parte
numérica y se
mantiene
la
potencia.

Se mueve la coma
hasta
obtener
potencias iguales.

División

Se divide la parte
numérica y se
resta
los
exponentes.

Ejercicio en clase
A=8,93x10
B=-7,892x10
C=6,931x10
D=3,26x10

Multiplicación

Se multiplica la
parte numérica y
se suman los
exponentes.

Potenciación

El exponente final
afecta a cada uno
de las potencias.
E=4,58x20
Relaciona las siguientes operaciones
1) a+b
8.93x10 + (-7,892x10
8,93x10 – 7,892x10 =893x10
2) c-d
6,931 – (-3,26x10
6,931x10+3,26x10=6.931x10

Cuando se realiza una medición siempre se cometa errores
_limitaciones del sentido son la lectura
_imperfecciones los instrumentos de medida
_incorrecta utilizado de los aparatos de medida

*torpeza
Aleatorio

*descuido

Clases de errores

*distracción
*imperfección de
Instrumentos de medición
Sistemáticos

calor
*influencia de factores
externos

viento
humedad
1) valor medio probable (x): es la suma de todos
Las mediciones divididas por el número de ellos
2) error absoluto o error aparente (ea): es la
Diferencia entre cada valor medido y al promedio
De todos los factores medidos
Teoría de
errores

3) error medio probable (ep) se obtiene el valor de
Este error se suma los valores absolutos de errores
aparentes
4) error porcentual o error relativo (e%) se obtiene el
Porcentaje en el trabajo en la relación entre el
Método probable

nota: en estar esta nos pueden dos valores positivos y negativos de
revisión de nombres de desviación absoluta

1) el error absoluto y el error medio
Probable; si tiene unidades
Características

2) el error porcentual no tiene unidades
3) cual quiere resultado de la motivación se
Experiencia los siguientes manera x=(x+-e)
Corrección
1) cuando se realiza una medición esta es exacta

(f)

2) los errores sistemáticos son causados por el descuido del ser
humano

(f)

3) los errores aleatorios son tomados en cuenta para el análisis

(f)

4) el error porcentual tiene unidades de medida

(f)

Explique en notación científica decimal -4,578x10
a)-o,ooooooooo ooo4578
b)4578ooooooooo
c)-4578ooooooooo
d)4578ooo ooooooooo
Cuando se tiene diferentes potencias diferentes en notación científica
se realiza
a) se suman con normalidad en la calculadora
b) se iguala a una potencia y se obtiene potencias iguales
c) se iguala a la luz potencias y se obtiene potencias iguales
d) ninguna de las anteriores
En la multiplicación lo exponentes son
a) se resta
b) se conserva
c) se suma
d) depende del signo
En la división los exponentes son
a) se restan
b) se conserva
c) se suma
d) depende del signo
Lean los siguientes números transformados en notación
a)-3.78x10
b) 4.50x10
c) 9.99x10
d)-1,11x10
Realizar las siguientes operaciones
1).abs
-3, 78x10.4, 50x10
=1,70x10
2) (Cxd)
(9,99x10 x-1,11x10)
=2, 28616,586.6

3) sb/10d
S (4,50x10)/-1,11x10)
=-2, 027x10
Estudia la relación que existe los lados triángulos y
Rectángulos

Función de la física
Con la
trigonometría

*funciones trigonométricas
Seno _ sen x= cateto opuesto
Coseno _ cos x=cateto reasente
tangente_tanx = cateto opuesto

*teorema de Pitágoras
Hipotenusa=cateto opuesto
+ Cateto a dg
A2=b2+c2
A2=42+32
A2==16+a
A2=25
A=
Determinar las siguientes funciones trigonométricas
Triangulo rectángulo
a)en función A

b)en función B

sen A=a/c

sen B=a/c

cos a=b/c

tan B=b/a

tan A=a/b
resolver los siguientes triángulos rectángulos
datos
b=5cm
c=1m
incógnitas
a)a=?
b)=?
3)ecuación
A2=b2+c2
Sen a=a/B

4)soluciona)a2=b2+c2
A2=(5m)2+(7m)2
A2=74m2
A=74 2

Datos
P=70°
R=6m
Incógnitas
q=?
p=?
ecuación
cosp=x/Q
tanp=p/r
Movimiento de los cuerpos en una dimensión

Cinemática

Particular

Sistema de Preferencia

Es
el
estudio
del
movimiento
de
los
cuerpos sin explicar las
g
causas que lo producen.

Un cuerpo es considerado
como particular si sus
dimensiones
son
despreciables
a
lo
particular se asocia con la
idea del punto sistema de
preferencia.

Es un sistema que junto a
un sistema se referencia
permite determinar la
ubicación de otro cuerpo
e instalado al sistema de
referencia, se lo
considera fijo.
.

Reposo

Trayectoria

Movimiento

Un cuerpo está en reposo
cuando su posición es
energía constante en un
cierto intervalo de tiempo.

Es la línea que se forma
de
unir
todos
las
posiciones que el móvil va
ocupando en un cierto
intervalo de tiempo

Un cuerpo o móvil en
movimiento de acuerdo a
un sistema de referencia
del sistema de cuando se
traslade de un lugar a
otro.
Clasificación de los movimientos

Por su Rapidez

Por su trayectoria

Movimiento
Rectilíneo

Su trayectoria
es una línea
recta.

Movimiento
Curvilíneo

MRU

MRUV

Su movimiento
es
constante
recorre
posiciones
iguales
en
tiempos iguales

Su trayectoria
es una línea
curva.

Su trayectoria
es una línea
recta

Su movimiento
no se mantiene
constante con el
transcurso
del
tiempo.

Por su orientación

Movimiento
de rotación

Gira
en
propio eje.

su

Movimiento
de traslación

Se traslada de
un lugar a otro.

Rotación y
translación

Los
dos
movimientos de
una
forma
simultánea.
Corrección
1) Lee cuidadosamente las siguientes afirmaciones y luego escriba V si es
verdadero o F si es Falso.
a)
b)
c)
d)

La velocidad es una magnitud escalar
La rapidez es una magnitud vectorial.
La unidad de medida de la velocidad de acuerdo al sí es el m/s
La aceleración es una magnitud vectorial

2) Complete la siguiente simbología.
a)
b)
c)
d)
e)
f)
g)
h)
i)

Desplazamiento
Velocidad
Rapidez
Tiempo
Aceleración
Variación de la velocidad
Posición
Posición inicial
Variación del tiempo

3) Enuncie las siguientes ecuaciones.
a) Velocidad
b) Rapidez
c) Aceleración
d) Desplazamiento

Ax
v
v
t
a
Au
x
xo
At

(F)
(F)
(V)
(V)
ACADEmiA AEronáutiCA “mAyor pEDro trAvErsAri”

David Pérez

1ro mECániCA “B”

Física

3cerquimestre

2013-2014
Velocidad rapidez de un cuerpo
Velocidad: la relación entre el desplazamiento y el intervalo de tiempo en el que
se efectúa el movimiento la velocidades una magnitud vectorial

Formula v

velocidad = ax

Atvariacion de tiempo

desplazamiento

Perez

  • 1.
    Bloque N1 RELACION DELA FISICA CON OTRAS CIENCIAS -Definicion de fisica -Relacion de la física con otras ciencias -Tipos de fenómenos físicos : origen fenómenos -Sistema internacional de unidades -Uso de prefijos : conservación de unidades -Notacion científica -Soporte matemático teoría de herrores -Soporte matemático concepto trigonométrico -Soporte matemático :escalones y vectores -los graficos de física
  • 2.
    INVESTIGADORE -DESCUBREN COSAS NUEVAS -CURIOSOS -CREAN CIENCIA -BAGOS -MALCRIADOS CIENTIFICOS INRESPETUOSO CURIOSIDAD -INVESTIGAN LOSFENOMENOS -VENMAS ALLA CONSTANTE HUMILDAD ARQUIMIDE ALESSANDRO VOLTA ALBERD NOBEL ESCRIBIO IMPORTANTES OBRAS GEOMETRICAS CONOCIDO POR SUS TRABAJOS SOBRE LA ELECTRICIDAD QUIMICI INVESTIGADOR
  • 3.
    METODO CIENTIFCO CAMINO DEINVESTIGACION LOGICA PARA ADQUIRIR ORGANIZAR Y APLICAR LOS CONOCIMIENTOS OBSERVACION HIPOTENUSA ANALISI SENSORIAL SOBRE ALGO UNA COSA UN ECHO UN FENOMENO QUE DESPIERTA CURIOSIDAD ESCALA EXPLICACION QUE SE LE DA AL ECHO MO FENOM ENO OBSERBADO CON ANTEORIDAD PROCESO QUE PERMITE CACTAR LOS CARACTERISTICOS O CUALIDADES DE UN FENOMENO SON SUPOCISIONES O IDEAS Q TRATAN ESPERAR FISICOS DE UN FENOMENO EXPERIMENTACI ON TEORIA ESTA FASE DEL METODO CIENTIFICOCONS ISTE EN PROBAR EXPERIMENTAR M PARA LA VALIDES DE LAS HIPOTESIS SE HACE TEORIAS DE ASQUELLAS HIPOTESIS CON MAS PROBALIDAD DE COMFIRMARS E COMO CIERTO SON OBSERVACIONES Y MANIPULACION DE UN FENOMENO PROCESO LOGICAMENT EY EXPERIMENTA CION LEY UNA HIPOTESIS SE COMBIERTYE EN LEY CUANDO DEMOSTRAR LA EXP0ERIMENTACI ON ES EL CONJUNTO DE EXPERIMENTOYA DEMOSTRADOS
  • 4.
    N OBSERVACION Q CUANDO INTRODUCE LALECHE HACE MUCHO GAS Y MUCHA ESPUMA Y LA LECHE COMIENZA A DESLIZAR DE POCO A POCO EXPERIMENTO HIPOTESIS EXPERIMENTACION LO Q VA A PASAR ES Q AL MOMENTO Q INTRODUCE LA LECHE SE HISOMUCHO GAS Y SE HISO BASTANTE GAS SALIO POR LA AVERTURA Q LA LECHE SE DESLIZABA DE POCO EN POCO HASTA Q SE MEZCLA Y SE HISO CAFÉ LECHE TEORIA LEY QUE SE PODIA CORTAR LA LECHE Y QUE SE PODIA DEMORARSE QUE SE QUEDO COMO CAFÉ POR LA MEZCLA DE LECHE Y COLA
  • 5.
    CUESTIONARIO 1) EXPLIQUE CONTUS PROPIAS PALABRAS QUE ES EL METODO CIENTIFICO Es un camino a la investigación lógica para adquirir conocimientos 2) INVESTIGACION ACERCA DE UNA DESCUBRIMIENTO QUE NO SE FUNDAMENTA EN LA PENISILINA METODO CIENTIFICO La penicilina son antibióticos del grupo bectaloctomicos empleados profesionalmente en le tratamiento de infeccións provocadas por bacterias sensibles mo se conoce por completo el proceso de la penicilina ya que no se usa el método científico 3)anota 5 aparatos que sean útiles para el proceso de observacion 1: telescopio 2: materiales 3: experimentación 4: microscopio 5: anotes 4)ANOTA LA SEMENJANSAS Y DIFERENCIAS ENTRE LA OBSERVACION Y LA EXPERIMENTACION SEMENJASAS DIFERENCIAS Se usan para método científico No es el mismo proceso En los dos tienes q poner atención Los dos son unidos se tiene definiciónes diferentes son procesos igualables 5) CUAL ES LA INPORTANCIA DE ORGANIZAR UN EXPERIMENTO La experimentación es una parte fundamental ya que sirver para poder provocar el experimento haber si funciona o no funcionaria 6) QUE CARACTERISTICAS DEBE TENER LAS TEORIAS PARA QUE SE CONSIDEREN CIENTIFICOS
  • 6.
    Deben ser aprovadosa ciertos deben tener una muy buena explicación lógica deben cumplir con una sola regla recta Física physike :naturaleza Definición Importancia Física es la ciencia que estudia las propiedades de la materia. la energía el tiempo el espacio y sosteniéndose en la base de las sus interacciones en la naturaleza matemáticas utilizando a la observación y la experimentación de las De las herramientas fundamentales. La física es la forma que encontró el hombre para estudiar la naturaleza, sosteniéndose en la base de las matemáticas. La importancia reside en intentar comprender (hasta donde se nos permite) como funciona la naturaleza. División de la física Física clásica: estudia todos los fenómenos naturales cuya velocidad de ejecución es menor a la velocidad de la luz. Tema Mecánica Tecno dinámica Definición Ejemplos Estudia los movimientos de los movimiento rectilíneo cuerpos y sus causas. movimiento horizontal movimiento curuiniño movimiento Escolino movimiento parodio Estudia las trasferencias de calor o variación de la temperatura y sus consecuencias Electromagnetismo Estudia los fenómenos electrónicos Y magnetismo. El imán energía abiótica, la energía eléctrica, energía solar y campo de magnetismo.
  • 7.
    Electrónica estudia las propiedadeselectrónicas La electricidad, la de los materiales de los niveles combustión, una Atómicos. bobina, un motor. Óptica Estudia los fenómenos visibles Relacionados con la luz. Arcoíris, la televisión y la refracción. Acústica Estudia las propiedades del sonido, Los fenómenos audibles y sonoros. Eco, cuerdas vocales y el micrófono Física Moderna Física Moderna Estudia los Fenómenos Naturales que ejecutan a la velocidad de la luz. Atómica Física Estudia la causas y efectos que tiene el átomo en el desarrollo del cuerpo humano Estructura del átomo, estructura de las plantas o relatividad de la especialidad. Estudia el Efectos de la Bomba comportamiento de los Atómica, la Radio es una electrones, protones y actividad atómica, neutrones al interior de radiactivos. átomo.
  • 8.
    Relación de laFísica Con otros Ciencias. Físico y matemático Son útiles cuando se expresan en un lenguaje matemático. Física química La Interacción entre la física y la química permite comprender la teoría atómica por medio de experimentos químicos. Son los números de altura. Física y medicina Muchos proceso s biológicos sus procesos químicos. Latido de corazón Color de Leche. Física y astronomía Física y Biología La astronomía constituye en una aplicación de la física, la astronomía es más antigua que la física y estudia el movimiento de los astros. Al examinar al paciente curiosamente la primera que hace el medio de aplicar un examen físico. Física y deporte La física y el deporte quedan relacionados con el deporte y el gimnasio desde los movimientos El deporte. Los astros
  • 9.
    Tipos de Fenómenos Estodo cambio o modificación que ocurre en la naturaleza. Ejemplo: El arcoíris, el aire y el sol. Químico Es aquel que si sufre transformaciones irrevertibles en la estructura del cuerpo con la combustión y la purificación. Físico Son aquellos que no cambian la naturaleza de las sustancias que inter valen en los mismos. Para que ocurra movimiento debe desplazarse de un lugar a otro. El Calor Se origina en la agitación de la molécula de un cuerpo las que se llaman fenómenos de calibración. Eje: El sol. El sonido La vibración de un cuerpo clasifica producen en el sonido a este efecto se lo denomina fenómeno acústico Eje: El ruido, el piano La luz Los fenómenos luminosos se producen por la intensidad de la luz sobre los objetos. Eje: Espejo, la televisión, El arcoíris, la lupa La electricidad Es el paso de los electrones por un conducto de electrónica El magnetismo Es la propiedad que tiene ciertos materiales atraer materiales con el hierro a este se denomina sinónimo magnético. Electromagnetismo Su origen está en el que al pasar la corriente eléctrica por un alambre conducto reste adquiere propiedades magnéticas
  • 10.
  • 11.
    Magnitud Estudia el tomadode los cuerpos, su tarea fundamental es medir .magnitudes. Magnitud Por su origen Fundamentales Derivados Es todo aquello que puede ser medido. Por su naturaleza Escalares vectoriales Sistema de unidades Es el conjunto adoptando por conversión. Sistema internacional de unidades: es un sistema concrete que una porcada magnitud
  • 12.
    MAGNITUD UNIDADES COMPLEMENTARIAS UNIDAD SÍMBOLO Angulo Plano MAGNITUD Superficie Volumen Velocidad Aceleración Frecuencia Densidad Fuerza energía Potencia Radian DIMENSIÓN Rad L° UNIDADESDERIVADAS DEL SI UNIDAD SÍMBOLO Metro cuadrado Metro cubico Metro segundo Metro segundo cuadrado 1/Metro Kilogramo/ metro DIMENSIÓN 2 L2 L3 LT-1 LN -2 LT -3 LN -4 m m3 m/s m/s2 m4 Kg/m3 Unidades derivadas del Sistema Internacional MAGNITUD NOMBRE SÍMBOLO Frecuencia Fuerza Presión Hercio Newton Pascal Hz N Pa EXPRESADA EN UNIDADES DERIVADAS N·m-2 EXPRESADA EN UNIDADES BÁSICAS s-1 m·kg·s-2 m-1·kg·s-2
  • 13.
    Energía, trabajo, calor Potencia Cargaeléctrica Potencial eléctrico, voltaje inducido Resistencia eléctrica Conductividad eléctrica Capacitancia eléctrica Densidad de flujo magnético, inducción magnética, polarizació n magnética Flujo magnético Inductancia Ángulo plano Ángulo sólido Flujo luminoso Jul Vatio Culombio Voltio J W C V N·m J·s-1 J·C-1 m2·kg·s-2 m2·kg·s-3 A·s m2·kg·s-3·A-1 Ohmio Siemens Faradio Tesla Ω S F T V·A-1 A·V-1 C·V-1 V·s·m-2 m2·kg·s-3·A-2 m-2·kg-1·s3·A2 m-2·kg-1·s4·A2 kg·s-2·A-1 Weber Henrio Radián Estereorradián Lumen Wb H rad sr lm V·s V·A-1·s m2·kg·s-2·A-1 m2·kg·s-2·A-2 m·m-1 m2·m-2 cd·sr PREFIJOS SI FACTOR PREFIJOS SIMBOLO FACTOR PREFIJOS SIMBOLO 10.13 tera t 10-1 deci d 10.9 Giga g 10-2 centi c 10.6 mega m 10-3 mili mi 103 kilo k 10-6 micro u 10.2 hecto h 10-9 nano h 10.1 deca da 10-12 pico p
  • 14.
    CORRECIÓN 1.- RELATIVODE COMPLETACIÓN a)Ciencia proviene del latín b) Con que otro nombre se le conoce a la física moderna c) Indica que estudia las siguientes ramas de la física moderna d t e r m o d i n a m i c o s u e l e c t r o n e s y w r d o u y t e r d a a g g r q e a w f s v f a a x n u s s x u o s g e c d s c b t f f f L I t o e j v i x s j a a t g s r n n t f b x e t f a s a h s o e i g t b x t n p k x a r x k i d p r f j v h t r r a d f s m o o h g v v d a i s s a i s i q d r j f s s i h a h h j k v p o u a e s d f a g a t g l o s f v r w y y r e h t y h j m n i s a c i s i f j p f f i k 2.- REACTIVO DE DOBLE ALTERNATIVO a) Conteste verdadero o falso según corresponda: El Vocablo Griego PHYSIKE significa naturaleza La Física es una ciencia que se dedica al estudio del Calor. El método científico es un método El fenómeno es una modificación de las propiedades 3.- RELATIVO DE OPCIÓN MÚLTIPLE a) Magnitudes fundamentales: (V) (F) (F) (V)
  • 15.
    Masa, tiempo Volumen, masa Tiempo,superficie Fuerza b) Unidades de masa del SI Gramo Kilogramo Libras Unidades anteriores c) La mecánica estudia: Gramo Kilogramo Libras Unidades Unidades anteriores d) La relación física matemática corresponde Experimentos Químicos El movimiento de los cuerpos Las moléculas de ADN Hace que la física sea de caracteres cuantitativos 4. Resolver los siguientes problemas a) Encuentra las siguientes unidades     Kg.m-3 m.a4/s3 m2.kg4 l.m-3.t2.i-1 b) conversión de unidades 3siglos Gramo
  • 16.
    100 años 365dias 24horas 3600segundos 3x100x365x24x3600= 1siglo 10años 1 dia 1hora 94668000000 480km 1000m 1km 1hora 3600 =1,728000000 5) Expresar en notación decimal o científica las siguientes cantidades. a) b) c) d) -3897 000 000 000 = -3.89* 1012 0.000 000 000 000 000 345= 345* 10-15 -4.56*10-7= 0.000 000 456 6.89*1010 = 6.89 000 000 00
  • 17.
    Corrección del Taller Lafísica Científica Física Definición de la física Método Científico - Tipos de Fenómenos Metrología Unidades del SI Relación de la física 1) Con un ejemplo enuncie los pasos del método científico. Observación: Según paso a paso y observar lo que pasa Hipótesis: Alguna teoría o algún fenómeno Experimentación: Dan Conocer todos los pasos y reglas. Teoría: U orden se cumple en el experimento. Ley: que se cumple, que sucede. 2) Con una sola palabra enuncie lo siguiente: Ciencia: Conocimiento. Mecánica: Movimiento. Óptica: Luz. Acústica: Sonido. Utiliza el entorno Iluminada: Se mueve de un lugar a otro. Gravedad: Cuando un objeto Tiene paso y va muy fácilmente. Tornado: Fuerza de aire. 3) Con un ejemplo escriba la relación de la física. a. física y química: La intervención permite comprender la teoría. b. física y Biología: c. física y medicina: Al examinar al paciente. d. física y deporte: La ley física queda relacionad con los deportes.
  • 18.
    4)Resuelve los siguientesProblemas Kg. M mlt .i ° 3siglos Gramo 100 años 365dias 24horas 3600segundos 3x100x365x24x3600= 1siglo 10 años 1 dia 1hora 94668000000 790 000 000 , 11cm= 70cmx109cm -0,000 000 543 16= -54,45x 10 Resumen de la materia Definición de la física Es la ciencia natural y experimental que analiza las propiedades de la materia la energía el tiempo y el espacio Importancia de la Física Es importante porque gracias al día estúdianoslos fenómenos la propiedades de la materia Relación de la física con otras ciencias. Física y química Física y matemática Física y Botánica Física y astronomía Física y medicina Física y deporte Tipos de Fenómenos Fenómeno Físico Fenómeno Químico Sistema internacional de unidades Unidades fundamentales del sí funciona de unidad fundamental por medio del nombre unidad del sí nombres propios
  • 19.
    ACADEmiA AEronáutiCA “mAyorpEDro trAvErsAri” David Pérez 1ro mECániCA “B” Física 2do quimestre 2013 - 2014
  • 20.
    Operaciones con notacióncientífica Suma y Resta Potencia Igual Potencia Diferente Se suma o se resta la parte numérica y se mantiene la potencia. Se mueve la coma hasta obtener potencias iguales. División Se divide la parte numérica y se resta los exponentes. Ejercicio en clase A=8,93x10 B=-7,892x10 C=6,931x10 D=3,26x10 Multiplicación Se multiplica la parte numérica y se suman los exponentes. Potenciación El exponente final afecta a cada uno de las potencias.
  • 21.
    E=4,58x20 Relaciona las siguientesoperaciones 1) a+b 8.93x10 + (-7,892x10 8,93x10 – 7,892x10 =893x10 2) c-d 6,931 – (-3,26x10 6,931x10+3,26x10=6.931x10 Cuando se realiza una medición siempre se cometa errores _limitaciones del sentido son la lectura _imperfecciones los instrumentos de medida _incorrecta utilizado de los aparatos de medida *torpeza Aleatorio *descuido Clases de errores *distracción *imperfección de Instrumentos de medición Sistemáticos calor *influencia de factores externos viento humedad
  • 22.
    1) valor medioprobable (x): es la suma de todos Las mediciones divididas por el número de ellos 2) error absoluto o error aparente (ea): es la Diferencia entre cada valor medido y al promedio De todos los factores medidos Teoría de errores 3) error medio probable (ep) se obtiene el valor de Este error se suma los valores absolutos de errores aparentes 4) error porcentual o error relativo (e%) se obtiene el Porcentaje en el trabajo en la relación entre el Método probable nota: en estar esta nos pueden dos valores positivos y negativos de revisión de nombres de desviación absoluta 1) el error absoluto y el error medio Probable; si tiene unidades Características 2) el error porcentual no tiene unidades 3) cual quiere resultado de la motivación se Experiencia los siguientes manera x=(x+-e)
  • 23.
    Corrección 1) cuando serealiza una medición esta es exacta (f) 2) los errores sistemáticos son causados por el descuido del ser humano (f) 3) los errores aleatorios son tomados en cuenta para el análisis (f) 4) el error porcentual tiene unidades de medida (f) Explique en notación científica decimal -4,578x10 a)-o,ooooooooo ooo4578 b)4578ooooooooo c)-4578ooooooooo d)4578ooo ooooooooo Cuando se tiene diferentes potencias diferentes en notación científica se realiza a) se suman con normalidad en la calculadora b) se iguala a una potencia y se obtiene potencias iguales c) se iguala a la luz potencias y se obtiene potencias iguales d) ninguna de las anteriores En la multiplicación lo exponentes son a) se resta b) se conserva c) se suma d) depende del signo
  • 24.
    En la divisiónlos exponentes son a) se restan b) se conserva c) se suma d) depende del signo Lean los siguientes números transformados en notación a)-3.78x10 b) 4.50x10 c) 9.99x10 d)-1,11x10 Realizar las siguientes operaciones 1).abs -3, 78x10.4, 50x10 =1,70x10 2) (Cxd) (9,99x10 x-1,11x10) =2, 28616,586.6 3) sb/10d S (4,50x10)/-1,11x10) =-2, 027x10
  • 25.
    Estudia la relaciónque existe los lados triángulos y Rectángulos Función de la física Con la trigonometría *funciones trigonométricas Seno _ sen x= cateto opuesto Coseno _ cos x=cateto reasente tangente_tanx = cateto opuesto *teorema de Pitágoras Hipotenusa=cateto opuesto + Cateto a dg A2=b2+c2 A2=42+32 A2==16+a A2=25 A=
  • 26.
    Determinar las siguientesfunciones trigonométricas Triangulo rectángulo a)en función A b)en función B sen A=a/c sen B=a/c cos a=b/c tan B=b/a tan A=a/b resolver los siguientes triángulos rectángulos datos b=5cm c=1m incógnitas a)a=? b)=? 3)ecuación A2=b2+c2 Sen a=a/B 4)soluciona)a2=b2+c2
  • 27.
  • 28.
    Movimiento de loscuerpos en una dimensión Cinemática Particular Sistema de Preferencia Es el estudio del movimiento de los cuerpos sin explicar las g causas que lo producen. Un cuerpo es considerado como particular si sus dimensiones son despreciables a lo particular se asocia con la idea del punto sistema de preferencia. Es un sistema que junto a un sistema se referencia permite determinar la ubicación de otro cuerpo e instalado al sistema de referencia, se lo considera fijo. . Reposo Trayectoria Movimiento Un cuerpo está en reposo cuando su posición es energía constante en un cierto intervalo de tiempo. Es la línea que se forma de unir todos las posiciones que el móvil va ocupando en un cierto intervalo de tiempo Un cuerpo o móvil en movimiento de acuerdo a un sistema de referencia del sistema de cuando se traslade de un lugar a otro.
  • 29.
    Clasificación de losmovimientos Por su Rapidez Por su trayectoria Movimiento Rectilíneo Su trayectoria es una línea recta. Movimiento Curvilíneo MRU MRUV Su movimiento es constante recorre posiciones iguales en tiempos iguales Su trayectoria es una línea curva. Su trayectoria es una línea recta Su movimiento no se mantiene constante con el transcurso del tiempo. Por su orientación Movimiento de rotación Gira en propio eje. su Movimiento de traslación Se traslada de un lugar a otro. Rotación y translación Los dos movimientos de una forma simultánea.
  • 30.
    Corrección 1) Lee cuidadosamentelas siguientes afirmaciones y luego escriba V si es verdadero o F si es Falso. a) b) c) d) La velocidad es una magnitud escalar La rapidez es una magnitud vectorial. La unidad de medida de la velocidad de acuerdo al sí es el m/s La aceleración es una magnitud vectorial 2) Complete la siguiente simbología. a) b) c) d) e) f) g) h) i) Desplazamiento Velocidad Rapidez Tiempo Aceleración Variación de la velocidad Posición Posición inicial Variación del tiempo 3) Enuncie las siguientes ecuaciones. a) Velocidad b) Rapidez c) Aceleración d) Desplazamiento Ax v v t a Au x xo At (F) (F) (V) (V)
  • 31.
    ACADEmiA AEronáutiCA “mAyorpEDro trAvErsAri” David Pérez 1ro mECániCA “B” Física 3cerquimestre 2013-2014
  • 32.
    Velocidad rapidez deun cuerpo Velocidad: la relación entre el desplazamiento y el intervalo de tiempo en el que se efectúa el movimiento la velocidades una magnitud vectorial Formula v velocidad = ax Atvariacion de tiempo desplazamiento