Más contenido relacionado
PPTX
PPTX
Mapa conceptual de historia de la filosofia medieval PPT
DOCX
COSMOLOGIA MAPAS CONCEPTUALES PPTX
Diferencias entre heraclito y parmenides PPTX
Filosofía - Etapas en la Historia PPTX
Aportes Griegos y Mitologia Griega PPTX
La actualidad más candente
DOCX
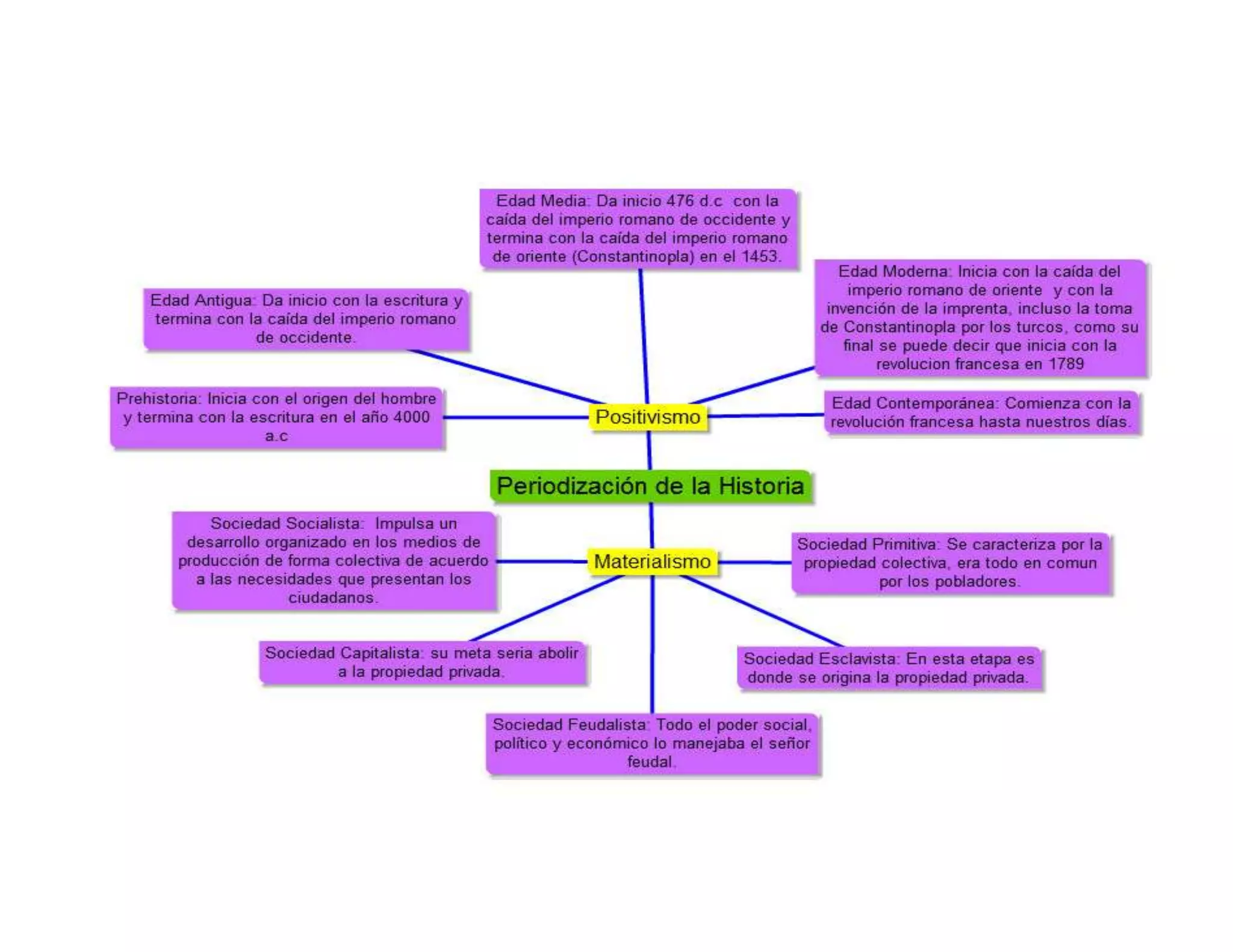
Mapa mental Periodización de la Historia DOCX
La importancia de la filosofía DOCX
Mapa conceptual (filosofia presocrática) DOCX
PPTX
DOCX
PPTX
Cuadro comparativo civilizaciones antiguas PPT
PDF
Cuadro comparativo de las Escuelas de interpretacion de la historia. DOCX
PPT
PPTX
Historia - Historiografía PPT
Períodos de la antigua griega DOCX
Linea de tiempo fabula y epopeya PPTX
PPTX
FILOSOFÍA DEL RENACIMIENTO PPTX
Las escuelas de la filosofia antigua PPTX
China antigua: Organización social y aportes PPT
Cuadro diferencias y similitudes entre Heráclito y Parménides PPT
Materialismo dialéctico y materialismo histórico Más de GMC11
PPTX
DOCX
Mapa de lenguas nativas de honduras DOCX
Mapa de la expansión léxica DOCX
Mapa de periodización de américa DOCX
Mapa mental de historia de centroamérica 2 DOCX
Mapa mental de historia de centroamérica 2 DOCX
Mapa de seminario segun la independencia DOCX
Angelina estructural del relato DOCX
El estructuralismo checo imagen DOCX
La mejor limosna materialismo historico DOCX
DOCX
Analisis de juan ramon molina DOC
DOC
DOC
DOCX
Edgar allan poe el cuervo DOCX
DOCX
DOCX
DOCX
Análisis estructural del relato Periodización de la historia mapa