Miriam Toresano Marañón
1. RESUMEN EJECUTIVO (RESUMEN DEL PLAN)
2. LOS PROMOTORES DE LA IDEA.
3. LA IDEA EMPRENDEDORA.
a. Valoración y evaluación de la idea.
b. Nombre y logotipo.
c. Ubicación
4. PLAN JURÍDICO-LEGAL.
a. Elección y justificación de la forma jurídica.
b. Trámites generales.
c. Trámites específicos a la forma jurídica elegida.
5. PLAN DE RR.HH.
a. Dimensionamiento de la plantilla.
b. Organigrama.
c. Gestión de las RRLL
d. Plan de salud y seguridad en el trabajo.
6. PLAN DE APROVISIONAMIENTO Y PRODUCCIÓN.
a. Selección de proveedores.
b. Gestión administrativa de compra-venta.
7. PLAN DE COMERCIALIZACIÓN.
a. Estrategia de promoción de ventas.
b. Estrategia de Publicidad.
8. PLAN ECONÓMICO-FINANCIERO.
a. Previsión de ventas.
b. Estimación de compras.
c. Estadios financieros previsionales.
d. Análisis económico-financiero: Punto muerto, Fondo rotación, TIR…
9. ANÁLISIS DE VIABILIDAD.
a. Técnica.
b. Comercial.
c. Económica.
10. ANEXOS.
FASE I: RESUMEN EJECUTIVO
FASE II: PROMOTORES DE LA IDEA
Miriam Toresano Marañón: Empresaria única.
FASE III: LA IDEA EMPRENDEDORA
a. Descripción de la idea.
Tarea 1. Se pide:
o investiga 5 ideas de negocio que funcionan en otros países y que podrían implementarse en
España. [Explica el qué y el por qué de tus ideas].
Tarea 2. Se pide:
o investiga 5 ideas de negocio de productos existentes hoy en día que podrían sufrir una cierta
modificación y satisfacer necesidades nuevas del consumidor. [Explica el qué y el por qué de tus
ideas].
Tarea 3. Se pide:
o piensa en tus hobbies y busca 5 oportunidades de negocio. [Explica el qué y el por qué de tus
ideas].
TAREA I:
1. PLANCHA COMO SECADOR DE PELO:
En lugar de secarnos el pelo y luego plancharlo (como hacen la mayoría de las chicas
adolescentes) estaría genial inventar una plancha que a la vez que te plancha el pelo, por
unos orificios seca el pelo inmediatamente. Las ventajas de esto serían absolutas, ya que no
tendríamos que aplicar tanto calor al pelo (primero con el secador y luego con las planchas) y
además ahorraríamos muchísimo tiempo.
2. MUEBLES VIRTUALES EN TU CASA:
Es una aplicación para que en las páginas Web de muchas empresas como Ikea etc...
Pudieses, mediante Internet, subir a la página una foto de la habitación que quieres amueblar,
que la página cambie posteriormente a formato 3D y que se pudiese ver como quedan cada
tipo de muebles en tu casa, antes de comprarlos. Además ésta aplicación podría darte ideas
según el color de las paredes, la iluminación etc...
3. PASTA DE DIENTES SIN ACLARADO:
Muchas veces estamos en un sitio y nos apetece lavarnos los dientes pero ni siquiera tenemos
agua para aclararnos. La idea se trata de una pasta de dientes sin necesidad de aclarado,
que no supiese a nada y que se evaporase al cavo de unos minutos.
4. DE INTERNET A TU MESA:
¿Quieres hacer una comida especial y no sabes qué? ¿No te apetece salir a comprar o leer y
releer un libro de recetas? La idea se trata de una página Web en la que escribas los
ingredientes de los que dispones en ese momento, y la propia página te dará una receta con
los mismos. Puedes también especificar lo que quieras por categorías, de más dulce a más
salado, caliente o frío e incluso si los quieres con pocas calorías.
5. AUDÍFONOS CON GPS PARA NO VIDENTES:
El método de los perros lazarillo es eficaz, pero si las personas no videntes tendrían una especie
de sonotone en la oreja, mientras que este, a tiempo real les va indicando tanto si hay un
edificio como si pasa un coche, todo a tiempo real. Además podrían programar una ruta
mediante la voz, pulsando un botón del audífono. El audífono también podría tener una
agenda con los lugares más frecuentes, como “Mi casa” o “Casa de Juan” o “Panadería”.
TAREA II:
6. HOSPITAL PARA JUGUETES
Un “hospital” donde se recogiesen juguetes viejos y se reparasen, con la función de donarlos
posteriormente a países subdesarrollados donde los niños casi no pueden disponer de ellos. Se
proporcionarían a distintos países gratuitamente.
7. CÓCTELES A DOMICILIO:
Hoy en día se pueden encargar pizzas, comida china, hamburguesas, todo a domicilio, pero,
¿y si se pudiesen encargar a demás de todo eso, Cócteles? Das una fiesta o tienes invitados
especiales una noche y que te lleven un cóctel tropical a casa o unos mojitos estaría genial.
8. TECHOS DESCAPOTABLES:
Al igual que en los coches descapotables, apretando un solo botón podemos quitar o poner
un techo sin necesidad de esfuerzo, estaría genial, paredes o techos en casas que pudiesen
realizar la misma función.
TAREA III:
9. Botas de esquí con calefactor:
Mucha gente tiene como hobbie esquiar, y en las mañanas frías, en muchas montañas se
alcanzan fácilmente hasta mas de 10 grados bajo cero y lo primero que se suele notar frió son
los pies. Si estas en la parte alta de la montaña y los pies están prácticamente congelados es
muy difícil descender la montaña por la rigidez de tus pies, aumentando así el riesgo de
accidente. La idea son unas botas de esquí con calefactor que se pudiese activar con un
simple botón en la bota, sin que estorbe al pie, obviamente.
10. PUNTAS ABIERTAS EXPRÉS
Las chicas con el pelo largo solemos tener muchas puntas abiertas o bien por la pereza de
cortarlo o por dejadez. La idea es una máquina que se podría tener en casa, que realiza un
análisis del pelo desde raíces a puntas, y puede detectar exclusivamente aquellos cabellos
con puntas abiertas, cortando así la distancia necesaria para tener el pelo sano, sin excesos en
el corte que luego no nos gustan.
TAREA IV:
 Idea 1: MUEBLES VIRTUALES EN CASA
 Idea 2: AUDÍFONOS CON GPS PARA NO VIDENTES
 Idea 3: CÓCTELES A DOMICILIO
 Idea 4: BOTAS DE ESQUÍ CON CALEFACTOR
 Idea 5: PUNTAS ABIERTAS EXPRÉS
SECCIÓN : "IDEAS QUE FUNCIONAN BIEN FUERA Y PODRÍAN IMPLANTARSE EN ESPAÑA"
Valoraciones: de 1 (peor)… … a 5 (mejor)
IDEA 1 IDEA 2 IDEA 3 IDEA 4 IDEA 5
1. El producto o servicio tiene posibles clientes
a un precio razonable ...... 5 5
2. Podemos fabricar el producto o servicio
con un coste aceptable..... 5 1 5 2 2
3. El producto o servicio tiene algo realmente diferencial 4 4 4 4 5
TAREA V: EL SECTOR DE ACTIVIDAD.
La empresa pertenecerá al sector terciario o de servicios, ya que se ofrece un servicio directamente al
consumidor mediante Internet, por el ordenador o incluso en móviles o tablets.
RIVALIDAD PERFIL DEL
CONSUMIDOR
¿POR QUÉ
ES DIFERENTE?
PROVEEDORES RSC
Hemos investigado
y prácticamente no
hay competencia.
Sería un oligopolio.
Es un servicio
destinado a todos los
sexos, cualquier edad.
Es un programa
gratuito y el coste de
crearlo es muy
barato. Además al
tratarse de Internet
está disponible a nivel
internacional.
Al tratarse de un programa
que no es individual, sino
que se une a otras páginas,
es algo novedoso porque
cada uno puede amoldar la
aplicación a gustos y
necesidades del
consumidor. Además se
añade la vista 3D de la
imagen deseada con
muebles de diferentes
empresas, algo que no se
había visto hasta ahora.
Tiene inclusive un servicio
de asistencia las 24 horas.
Serán necesarios
proveedores para el
material de oficina
(escritorios, material
informático…) Además
se necesitarán
suministros básicos:
conexiones a Internet,
luz, agua y teléfono
para la asistencia 24
horas.
La empresa ha elaborado además,
un código de buenas conductas
entre las que destacan:
conciliación de la vida laboral, ya
que cada trabajador podrá
administrar sus propios turnos de
trabajo si se pone de acuerdo con
los demás para cubrirlos. Se
protege al consumidor ya que hay
asistencia 24 horas y si la
aplicación no funciona
automáticamente habrá alguien
revisando. Además patrocinamos
a la cruz roja de Miranda de Ebro
(Burgos) y se hacen donaciones
anuales para el desarrollo de las
nuevas tecnologías en Angola.
4. Existe una clara necesidad en el mercado 1 3 1 2 3
5. Se cuenta con los recursos, propios o ajenos suficientes 3 3 5 3 3
6. Se tiene algo de experiencia en el negocio y en el sector 3 2 3 3 2
7. Tenemos ya definidos nuestros clientes potenciales 2 4 2 3 3
8. Tenemos realmente ilusión de entrar en este negocio 4 4 3 3 4
9. Estamos dispuestos a trabajar muy duro y mucho tiempo 4 4 3 3 4
10.Nuestra familia comparte nuestra ilusión y nos apoya. 4 3 2 3 3
TOTAL 30 28 28 26 29
TAREA VI: ANÁLISIS DAFO
DEBILIDADES: Al tratarse de una aplicación o software,
se puede dar la posibilidad de plagio. Además de un par
de años hacia ahora, el desarrollo de software y
aplicaciones se ha ido incrementando mucho, por lo
que puede haber ideas muy similares o incluso plagio.
FORTALEZAS: No tiene un coste elevado a la hora de
producir ya que es una aplicación y además es apta
para todas edades. Además el software no tiene por
qué darse a conocer por sí solo, ya que al ser aplicable a
muchas páginas Web, se conocerá en diferentes
sectores y lugares.
AMENAZAS: Podrían resumirse en las debilidades, ya
que la única amenaza posible es el riesgo de plagio o
aplicaciones similares.
OPORTUNIDADES: El desarrollo de las nuevas
tecnologías nos permite llegar a todos los públicos a
nivel internacional y no solo limitarnos al país de origen.
TAREA VII:
LOGO:
http://fotoflexer.com/app/index.php?integration=upload
Mapa de ubicación:
Plano de la oficina:
FASE IV: PLAN JURÍDICO-LEGAL
a) Elegimos la forma jurídica:
Tarea I:
FORMA JURÍDICA POSIBLE MOTIVOS DE SU ELECCIÓN
-Sociedad limitada nueva empresa Sería unipersonal, responsabilidad limitada, es
barata y rápida.
-Empresario individual Un socio, y sin capital mínimo.
-Sociedad limitada Unipersonal, responsabilidad limitada y un
capital mínimo de 3000 euros.
La sociedad elegida finalmente es la sociedad limitada nueva empresa, ya que es la más rápida, barata y
la responsabilidad es limitada al capital aportado y además tiene la opción de ser unipersonal.
Razón social: Furninvent S.L.N.E
Trámites Legales.doc (ANEXO)
FASE V - PLAN DE RECURSOS HUMANOS:
TAREA 1. Desarrollar las fases del proceso productivo:
a) Recepción: Encargada de atender a posibles patrocinadores o conjuntos interesados en el proyecto,
así como algunos clientes o usuarios con reclamaciones, que no puedan realizarlas a través de los
servicios online.
b) Atención online al cliente las 24 horas: Para la mayoría de los clientes, este es un servicio muy
cómodo a la hora de informarse sobre nuestro proyecto, querer contactar con nosotros para alguna
duda o reclamación, o simplemente aportar a sugerencias a las que estamos abiertos.
c) Software: En este apartado se encuentran los ingenieros e informáticos que están trabajando en el
software con los recursos necesarios.
d) Gestión de cobros y pagos: personal de administración y gestión que se encarga de esta tarea.
e) Atención online al cliente las 24 horas: al igual que tiene que existir cierta atención online antes de la
creación del producto, también tiene que existir después, ya que las reclamaciones por si algo no va
bien, tienen que ser posibles en cualquier momento para la correcta protección al cliente.
f) Darse a conocer: esta parte es muy necesaria, ya que después de haber elaborado el producto, nos
tenemos que dar a conocer, con patrocinadores y demás, para aumentar la imagen y el prestigio de la
empresa.
RECEPCIÓN:
-Clientes y
patrocinadores.
ATENCIÓN ONLINE:
-Reclamaciones, dudas,
sugerencias.
CREAR SOFTWARE:
-Ingenieros e informáticos.
COBROS Y PAGOS:
-Personal encargado de
esta tarea.
ATENCIÓN ONLINE:
-Reclamaciones, dudas,
sugerencias.
DARSE A CONOCER:
-Patrocinadores
interesados.
TAREA II. DESCRIPCIÓN DE LOS DISTINTOS PUESTOS DE TRABAJO:
Nº
TRABAJADORES
ÁREA FUNCIONES TAREAS
BÁSICAS
CONOCIMIENTOS IMPORTANCIA
2 RECEPCIÓN Recepcionista
Atención
personal al
cliente e
información
Básicos de
administración,
idiomas y
conocimientos
informáticos.
Alta
2 ATENCIÓN
ONLINE
Master-Web
Atender
reclamaciones,
dudas o
sugerencias vía
online
Conocimientos
superiores en
informática y en
administración.
También idiomas.
Máxima
3
CREAR
SOFTWARE Ingenieros e
informáticos
Crear el
software y
encargarse de
tareas
informáticas
Grado en ingeniería
informática y
conocimientos
avanzados de
informática
Máxima
1
COBROS Y
PAGOS
Contables y
gestores.
Encargarse de
las tareas de
pagos y cobros
Grado en
administración,
gestión y
contabilidad.
Máxima
1
MARKETING Y
PUBLICIDAD
Personal de
marketing
Dar a conocer el
producto y
pactar con
patrocinadores
interesados
Grado en marketing
o publicidad y
relaciones públicas Máxima
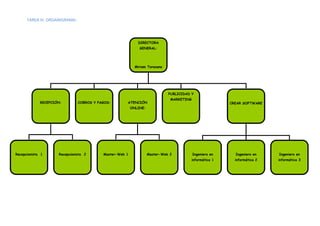
TAREA III. ORGANIGRAMA:
DIRECTORA
GENERAL:
Miriam Toresano
RECEPCIÓN: COBROS Y PAGOS: ATENCIÓN
ONLINE:
PUBLICIDAD Y
MARKETING
CREAR SOFTWARE
Recepcionista 1 Recepcionista 2 Master-Web 1 Master-Web 2 Ingeniero en
informática 1
Ingeniero en
informática 2
Ingeniero en
informática 3
TAREA IV. GESTIÓN DE RELACIONES LABORALES.
CONCRETA Y JUSTIFICA EL TIPO DE CONTRATO PARA CADA TRABAJADOR:
1. Recepción: Se establecerán inicialmente prácticas con becarios procedentes de ciclos formativos superiores de
hostelería y posteriormente se firmará un contrato en prácticas.
2. Cobros y pagos: Los contables y gestores tendrán un contrato indefinido. Para esta tarea es necesario personal
con un grado en administración, gestión o contabilidad, o tener conocimientos aceptables en la mayoría de las
tres ramas.
3. Atención online: Los master-Web contarán con un periodo de prácticas que posteriormente pasará a ser un
contrato en prácticas. Serán requeridos un grado o conocimientos superiores en informática y administración y un
nivel avanzado de idiomas.
4. Publicidad y marketing: Se establecerán contratos por obra o servicio ya que el servicio que tienen que prestar
tiene importancia y autonomía propia en la empresa. Cada vez que se tenga un nuevo proyecto en mente se
realizará un contrato por obra o servicio.
5. Fabricar el software: Contarán con un contrato indefinido, sin fecha limite ya que es de máxima importancia en
la empresa y los trabajadores en esta rama tienen que contar con un grado en ingeniería informática e idiomas.
CONTRATOS LABORALES
(ANEXO)
NÓMINA DEL CONTRATO INDEFINIDO
(ANEXO)
FASE VI: “PLAN DE APROVISIONAMIENTO”.
TAREA I. PREVISIÓN DE NECESIDADES.
DEPARTAMENTOS Servicios
necesarios
Equipos Materiales Mobiliario Ubicación
RECEPCIÓN
Internet y
Teléfono.
Ordenador,
Impresora y
Fotocopiadora.
Folios, material
de oficina…
Mesa de
recepción,
sillones de
espera, sillas…
Sala de espera
COBROS Y
PAGOS
Ordenador
Material básico
de oficina
Mesa para el
ordenador y
silla de oficina.
Oficina
ATENCIÓN
ONLINE
Ordenadores
PUBLICIDAD Y
MARKETING
2 ordenadores,
impresora,
fotocopiadora, fax.
CREAR
SOFTWARE
Ordenadores Apple e
impresoras
Mesas de
ordenadores,
sillas, mesa
para trabajo
manual…
TAREA II: PROVEEDORES/SUMINISTRADORES
Proveedores de equipos
Ficha de proveedores: Ficha de proveedores:
Nombre: Amazon
Domicilio:
http://www.amazon.es
Localidad:
CP: Tlfn: 905 500 633
E-mail:
Nombre: Media Markt
Domicilio: Calle Zaramaga,
13
Localidad: Vitoria/Gasteiz
CP: 01013 Tlfn: 945 12 96
02
E-mail:
mediamarkt@mediamarkt.es
Productos que suministra: Productos que suministra:
Equipos de informática y
electrónica.
Equipos de informática y
electrónica.
Proveedores de mobiliario
Ficha de proveedores: Ficha de proveedores:
Nombre: Ikea
Domicilio: Parque Comercial
Megapark, Autovía A-8
Localidad: Barakaldo,
Vizcaya
CP: 48902 Tlfn: 902 40 09
22
E-mail:
Nombre: Merkamueble
Domicilio: Poligono de
Cantabria, 1
Localidad: Logroño, La Rioja
CP: 26004 Tlfn: 941 23 36
44
E-mail:
Productos que suministra: Productos que suministra:
Mobiliario de la oficina. Mobiliario de la oficina.
Fichas de proveedores de telefonía:
Comparativa Oferta Equipos informáticos:
Artículo
CARACTERÍSTICAS Equipos informáticos con AMAZON Equipos informáticos con Media Markt
Precio
3 ordenadores sobremesa Apple 6.297€
4 ordenadores sobremesa HP 2.656,20€
2 impresoras(+ fax y fotocopiadora)
352,30€ (con rebaja)
TOTAL = 9.305,50€
3 ordenadores sobremesa Apple 6.566€
4 ordenadores sobremesa HP 2.796€
2 impresoras (+ fax y fotocopiadora) EPSON
758€
TOTAL= 10.870 €
Calidad
Buena De normal a buena.
Proximidad
Envío online. Cerca (Vitoria/Gasteiz)
Ficha de proveedores: Ficha de proveedores: Ficha de proveedores:
Nombre: Ono
Domicilio: Calle Monte
Gorbea, 17
Localidad: Miranda de
Ebro
CP: 09200 Tlfn: 947049049
E-mail: ono@ono.es
Nombre: Orange
Domicilio: Calle Estación, 14
Localidad: Miranda de Ebro
CP: 09200 Tlfn: 947 04 02
67
E-mail:
atencweb.es@orange-
ftgroup.com
Nombre: Movistar
Domicilio: RAMON Y CAJAL,
CL — 67
Localidad: Miranda de Ebro
CP: 09200 Tlfn: 639885100
E-mail:
Productos que suministra: Productos que suministra: Productos que suministra:
Servicio de telefonía e
Internet.
Servicio de telefonía e Internet. Servicio de telefonía e Internet.
Posibles ofertas
Oferta en las 2 impresoras EPSON, que pasan
de costar 273,28€ a 176.15€
Ninguna
Conclusión final: A pesar de que Media Marka está más cerca y que el poder tocar, ver e incluso probar los equipos
informáticos da más seguridad a la hora de la compra, en Amazon la compra sale a un precio más asequible.
Comparativa Oferta Proveedores Muebles
Artículo
CARACTERÍSTICAS MOBILIARIO IKEA MOBILIARIO MERKAMUEBLE
Precio
MESAS TOTAL: 191, 19€
2 SILLONES: 139,98€
4 SILLONES OFICINA: 199,96€
SILLA GIRATORIA: 149€
SILLA RUTGER (RECEPCIÓN): 70,99
LAVAVO: 139€
ARMARIO STOLMEN: 503€
ARMARIO PUERTAS CORREDERAS: 499€
TOTAL: 1.892,12€
MESAS TOTAL: 1326,54€
2 SILLONES: 156,34€
4 SILLONES OFICINA: 278,98€
SILLA GIRATORIA: 122€
SILLA PARA RECEPCIÓN: 67,99€
LAVABO: NO HAY
ARMARIO PARA DOCUMENTOS: 321,54€
ARMARIO GRANDE: 576,80
TOTAL: 2.850,19€
Calidad
BUENA BUENA
Proximidad
BILBAO (BARAKALDO)
VITORIA/GASTEIZ
Posibles ofertas
NINGUNA NINGUNA
Además de que Ikea sale más asequible, este precio incluye el lavabo, cosa que no he podido encontrar en
Merkamueble. Lo único malo es que Ikea está más lejos y cobraran bastante por traerlo a Miranda.
Artículo
CARACTERÍSTICAS ADSL Y TELEFONÍA MÓVIL ONO ADSL Y TELEFONÍA MÓVIL CON ORANGE
Precio
15,90 /mes (hasta 2014) 13,95/mes (hasta 2014, luego 15,95)
Calidad
Buena, buen servicio técnico en caso de avería. Buen servicio técnico en caso de avería.
Proximidad
En la misma ciudad.
En la misma ciudad.
Posibles ofertas
La oferta es hasta 2014, luego se valoraría
seguir o no.
La oferta es hasta 2014, luego son
permanentemente 15,95
Conclusión final: contratar ADSL + Telefonía móvil con ORANGE, ya que la oferta es más barata y al acabar el
2013, el precio es permanentemente 15,95, que es el precio de la oferta en ONO.
FASE VII: PLAN COMERCIAL
TAREA I – PROMOCIÓN DE VENTAS
TAREA II – BRIEFING DEL SPOT PUBLICITARIO
¿Quienes somos?
Furninvent es una nueva empresa de software informático cuyo objetivo es facilitar al cliente la decoración de las
diferentes habitaciones de su casa o simplemente de un mueble mediante un programa que permite ver los
muebles del catálogo en tu propia habitación.
Nuestros objetivos
Se pretende que este software informático este presente en las páginas de las empresas mobiliarias y de
decoración más importante, como Merkamueble, Ikea etc, y que desde la mísma página puedan acceder a este
programa que consiste en que suban una foto de la habitación o espacio a decorar, y poder situar todos los
muebles en el lugar deseado vía online antes de comprar nada. Además cuenta con un apartado de consejos de
decoración.
Estrategia de medios
La idea de este proyecto es empezar en redes sociales mediante el marketing viral, con el objetivo de que la idea
pase de boca en boca por internet.
Además se pretende hacer un anuncio televisivo empezando en una televisión local o regional y avanzando hasta
una nacional si se ve que la idea puede tener un buen futuro.
También con el reparto de los flyers se intenta dar a conocer el producto a nivel local.
Identificación y logo
Nombre de la empresa: Furninvent
Color más importante a tener en cuenta: Verde claro
Logo:
Slogan publicitario:
“Aprende a decorar desde tu sofá”
TAREA III – COPY STRATEGY
La idea principal de nuestro slogan “Aprende a decorar desde tu sofá” es intentar concienciar al cliente de que
nosotros somos diferentes: hasta ahora estamos acostumbrados a tener que ir al gran establecimiento de
muebles para elegir cómo queremos que quede decorada nuestra habitación o casa, pero con Furninvent podrás
hacerlo sin moverte de casa y con todas las facilidades que conlleva desplazarte hasta la tienda o gran superficie,
gozando de una previsión exacta de cómo quedarían los muebles en tu casa y además disfrutando de un amplio
servicio de consejos por si no tienes claro qué elegir.
TAREA IV – GUIÓN DEL SPOT
Secuencia I:
Pareja recién casada.
Su casa nueva, día.
La pareja empieza a mirar a su alrededor. Visualiza su casa, vacía(aparece una barrilla) porque es nueva y aún no
han comprado muebles, y hablan sobre todos los papeleos que tienen que hacer aún y de que les va a ser muy
dificil encontrar una tarde para desplazarse hasta una gran superficie a mirar muebles porque además tienen que
compaginarlo con sus trabajos. La pareja se empieza a agobiar y suspira.
Secuencia II:
Pareja andando por la calle.
Día.
En la calle hay flechas por todos lados que les indican a estos a seguir una dirección, pero la pareja no hace caso y
continúa su ruta. A medida que se van alejando de las flechas la gente les empieza a mirar muy seriamente como
si supiesen que no quieren seguir el rumbo de las flechas. El chico grita en alto: ¡Está bien! Y siguen las flechas.
Estas les llevan a la oficina de Furninvent donde les informan de una forma breve de sus servicios.
Secuencia III:
La pareja va corriendo a casa y acceden a la pagina web: se ve como realizan el proceso de sacar fotos a su casa y
subirlas a la web de Furninvent y aparecen contentos haciendo previsiones de los muebles de su casa nueva.
Cierre:
Salida del logotipo de Furninvent en pantalla mientras una voz en off lee el slogan corporativo.
ANUNCIO FURNINVENT en YouTube
FASE VIII: PLAN ECONÓMICO- FINANCIERO
TAREA I: BÚSQUEDA DE LAS FUENTES DE FINANCIACIÓN
Organismo/
Entidad
Tipo de entidad
Pub. O priv.
Cantidad
a solicitar Coste
Interesestotales
a pagar
Plazo de
devolucion
CERSA Pública 10.000 1,42% 511,14 7 años
EVO BANK Privada 10.000 7,72% 3.434,99 8 años
Usaremos Cersa como fuente de financiación ya que es más barata.
TAREA II: PREVISIÓN DEL PATRIMONIO DE LA EMPRESA
AACTIVO 17.875,69 NETO 5000
A ANC
inmov intangible
- ap.infor software 200 Cáp. inicial 4500
reserva
legal 500
inmov material mobiliario 2.850,19
PASIVO 12.875,69
equipos informáticos 9.305,50 PNC f.f.publicas 10000
AAC existencias 120 PC
derechos cobro 400 proveedores 2.875,69
efectivo banco 5000
caja
TOTAL ACTIVO = TOTAL
PASIVO + NETO
17.875,69 = 5000 +
12,875,69
TAREA III. DOCUMENTACIÓN DE COMPRA-VENTA:
(ANEXO)
TAREA IV. PREVISIÓN DE VENTAS SEGÚN EL ESTUDIO ANALÍTICO DEL MERCADO.
POBLACIÓN TOTAL POBLACIÓN SEGMENTADA POBLACIÓN SEGMENTADA
CORREGIDA
46.116.779 34.508.006 29.331.805
Furninvent es una empresa de Software centrado en la decoración de interiores, por lo tanto el criterio de
segmentación que hemos usado es de 20 a 80 años, principalmente por el manejo de las nuevas tecnologías, ya
que es un producto que sólo se puede disfrutar vía on-line y también nos hemos basado en el interés por la
decoración de interiores, por lo que hemos partido de la edad de 20 años.
TAREA V. ESPECIFICAR COSTES FIJOS Y COSTES VARIABLES
COSTES FIJOS COSTES VARIABLES
Seguros 123 (REALE SEGUROS) Personal 12.098,97
Amortización 2677,394 Materia
prima
250
Publicidad 200 Otros
gastos
variables
0
Transporte 0
Alquileres 625
Suministros 315,90
Intereses de
préstamos
511,14
Comunicaciones 15,90
TOTAL CF = 4.468,33 TOTAL CV = 12.348,97
TAREA VI. PREVISIÓN DE INGRESOS POR VENTAS POTENCIALES
AÑO
VENTAS SECTOR Nº EMPRESAS VENTAS
MEDIAS
SECTOR
TASA
CRECIMIENTO
DEL MERCADO
UD. APROX. A
VENDER
2008 1.686.638.000 2.705 623526,063
_____
80
2009 1.645.930.000 2.611 630382,995 Disminución
del
3%
160
2010 1.557.278.000 2.482 627428,687 Disminución
del
4%
240
MIS INGRESOS POR VENTAS MEDIAS ESTIMADAS SERÁN:
2008 62352,6063
2009 63038,2995
2010 62742,8687
TAREA VII. FIJACIÓN DEL PRECIO:
Calculamos el precio mediante la fórmula
P= CTu + margen
CTu = (CF + CV) / Q + MARGEN
Q 2008 = 80
Q 2009 = 160
Q 2010 = 240
PRECIO 2008 = 222,82
En el año 2008 hemos decidido poner este precio ya que los costes son muy altos y las ventas previstas serán
escasas (en relación a los costes) porque nos estaríamos dando a conocer. Para poder compensar y no tener
pérdidas tenemos que establecer un precio de 222,82€, manteniendo un margen del 6%
PRECIO 2009 = 111,414613
En el año siguiente el precio ha disminuido considerablemente hasta la mitad, ya que las ventas previsiblemente se
doblarían y podríamos compensar los costes. Además ya seríamos más conocidos y hemos supuesto que las
ventas subirían a 160. El margen continuaría siendo del 6%
PRECIO 2010 = 74,9771292
En el año 2010 las ventas estimadas serían de 240 ud. por lo que los precios bajarían considerablemente hasta
74,97€. Ya nos habríamos dado más a conocer y podríamos permitirnos una subida del margen al 7% para poder
obtener más beneficio y reinvertir y ampliar el negocio.
CF= 4.468,33
CV = 12.348,97
Margen = 0,06
ANEXOS:
I) TRÁMITES LEGALES
(VISIÓN GENERAL)
LICENCIA DE APERTURA
SOLICITUD NEGATIVA DE NOMBRE
DECLARACIÓN CENSAL:
Ejemplar Administración:
Libro de compras y gastos y libro de ventas e ingresos.
Furninvent S.L.N.E
21031917G, C/Vitoria 34 3-D Miranda de Ebro (Burgos)
-Libro de registro de compras y gastos-
Nº Factura Fecha NIF Proveedor Concepto Base % IVA IVA TOTAL
Furninvent S.L.N.E
21031917G, C/Vitoria 34 3-D Miranda de Ebro (Burgos)
-Libro de registro de ventas e ingresos-
Nº Factura Fecha NIF Proveedor Concepto Base % IVA IVA TOTAL
ALTA DE LA SEGURIDAD
II. DOCUMENTACIÓN LABORAL:
CONTRATO EN PRÁCTICAS:
CONTRATO INDEFINIDO:
CONTRATO POR OBRA O SERVICIO:
III. DOCUMENTACIÓN DE COMPRA-VENTA:
CARTA COMERCIAL
De: Miriam Toresano, directora de Furninvent S.L.N.E
Para: Eva Lapera Ruiz
Asunto: Presentación de un nuevo negocio
Miranda de Ebro, 9 de abril de 2013
Estimada señora secretaria de producción industrial doña Eva Lapera Ruiz;
Nos dirigimos a usted para presentarle una nueva idea empresarial.
El proyecto empresarial, en concreto, se trata de Furninvent, una empresa de software
informático centrado en la simulación de mobiliario para cualquier tipo de espacio a través de
una página web y una simple foto.
Nos gustaría comenzar a operar a partir del mes que viene, la primera semana. Por otro lado
querríamos establecer convenios colaborativos con ustedes y de ser posible la difusión de
nuestra empresa a través de sus servicios.
Se despide atentamente,
Miriam Toresano Marañón
Furninvent S.L.N.E
PEDIDO:
De: Miriam Toresano, directora de Furninvent S.L.N.E
Para: Departamento de compras Media Amazon España
Asunto: Compra de equipos informáticos
Miranda de Ebro, a 10 de abril de 2 013
Estimado director del departamento de compra de Amazon España;
Me dirijo a usted para realizar una compra de equipos informáticos que consta de:
 3 ordenadores sobremesa Apple
 4 ordenadores sobremesa HP
 2 impresoras (con fax y fotocopiadora) HP
Me gustaría, por otra parte, informarme en cuanto al plazo de entrega
Con el que trabajan, la calidad de los equipos y el precio de estos ( para lo cual me gustaría
que se tuviese en cuenta, si fuese posible, el volumen del pedido antes de establecer un precio
final).
Se despide atentamente,
Miriam Toresano Marañón
Furninvent S.L.N.E
ALBARÁN
Amazon España
Nº albarán 372/2013
Nº pedido 598
Miriam Toresano Marañón
Furninvent S.L.N.E
6 de Abril de 2013
Unidades Descripción Precio
3 Ordenadores sobremesa Apple 6.297€
4 Ordenadores sobremesa HP 2.656,20€
2 Impresoras (+fax y fotocopiadora) HP 352,30€
Total albarán: 9.305,50€
21% IVA: 1.954,15€
Total con IVA: 11.259,65€
FACTURA
Nº Factura 45/2013
Nº Albarán 372/2013
Fecha: 12/04/2013
Furninvent S.L.N.E
C/ Vitoria 34 3ºD
Miranda de Ebro (Burgos)
NIF: 58204756494 G
Unidades Descripción Precio
3 Ordenadores sobremesa Apple 6.297€
4 Ordenadores sobremesa HP 2.656,20€
2 Impresoras (+fax y fotocopiadora) HP 352,30€
Total albarán: 9.305,50€
21% IVA: 1.954,15€
Total con IVA: 11.259,65€
CHEQUE
CCC 4572 4647 1 3 5725856375
Eur #1.259,65€#
Páguese por este cheque a… Amazon España
Euros… Once mil doscientos cincuenta y nueve euros con sesenta y cinco
céntimos.
Fecha: 16/04/2013
LETRA DE CAMBIO
Lugar de emisión: Burgos Moneda: € Importe: #1.258,65#
Por esta LETRA DE CAMBIO Fecha de libramiento: Vencimiento
pagará usted al vencimiento 24-04-2013 24-8-2013
expresado a Amazon
Mil doscientos cincuenta y nueve euros con sesenta y cinco céntimos-------------------------
Persona o entidad: Banco Santander en el domicilio de pago siguiente:
Dirección u oficina: C/ a Estación 19 código cuenta cliente (CCC)
Población: 09200 Miranda de Ebro (Burgos) 4572 4647 1 3 5725856375
ACEPTO CLÁUSULAS
Fecha: 24/04/2013 Librado Librador:
Nombre: Furninvent S.L.N.E
Furninvent S.L.N.E Domicilio: C/ Vitoria 34 3ºD
Población: 09200 Miranda de Ebro (Burgos)

Plan de empresa miriam (acabado)

  • 1.
  • 2.
    1. RESUMEN EJECUTIVO(RESUMEN DEL PLAN) 2. LOS PROMOTORES DE LA IDEA. 3. LA IDEA EMPRENDEDORA. a. Valoración y evaluación de la idea. b. Nombre y logotipo. c. Ubicación 4. PLAN JURÍDICO-LEGAL. a. Elección y justificación de la forma jurídica. b. Trámites generales. c. Trámites específicos a la forma jurídica elegida. 5. PLAN DE RR.HH. a. Dimensionamiento de la plantilla. b. Organigrama. c. Gestión de las RRLL d. Plan de salud y seguridad en el trabajo. 6. PLAN DE APROVISIONAMIENTO Y PRODUCCIÓN. a. Selección de proveedores. b. Gestión administrativa de compra-venta. 7. PLAN DE COMERCIALIZACIÓN. a. Estrategia de promoción de ventas. b. Estrategia de Publicidad. 8. PLAN ECONÓMICO-FINANCIERO. a. Previsión de ventas. b. Estimación de compras. c. Estadios financieros previsionales. d. Análisis económico-financiero: Punto muerto, Fondo rotación, TIR…
  • 3.
    9. ANÁLISIS DEVIABILIDAD. a. Técnica. b. Comercial. c. Económica. 10. ANEXOS.
  • 4.
    FASE I: RESUMENEJECUTIVO FASE II: PROMOTORES DE LA IDEA Miriam Toresano Marañón: Empresaria única. FASE III: LA IDEA EMPRENDEDORA a. Descripción de la idea. Tarea 1. Se pide: o investiga 5 ideas de negocio que funcionan en otros países y que podrían implementarse en España. [Explica el qué y el por qué de tus ideas]. Tarea 2. Se pide: o investiga 5 ideas de negocio de productos existentes hoy en día que podrían sufrir una cierta modificación y satisfacer necesidades nuevas del consumidor. [Explica el qué y el por qué de tus ideas]. Tarea 3. Se pide: o piensa en tus hobbies y busca 5 oportunidades de negocio. [Explica el qué y el por qué de tus ideas]. TAREA I: 1. PLANCHA COMO SECADOR DE PELO: En lugar de secarnos el pelo y luego plancharlo (como hacen la mayoría de las chicas adolescentes) estaría genial inventar una plancha que a la vez que te plancha el pelo, por unos orificios seca el pelo inmediatamente. Las ventajas de esto serían absolutas, ya que no tendríamos que aplicar tanto calor al pelo (primero con el secador y luego con las planchas) y además ahorraríamos muchísimo tiempo. 2. MUEBLES VIRTUALES EN TU CASA: Es una aplicación para que en las páginas Web de muchas empresas como Ikea etc... Pudieses, mediante Internet, subir a la página una foto de la habitación que quieres amueblar, que la página cambie posteriormente a formato 3D y que se pudiese ver como quedan cada tipo de muebles en tu casa, antes de comprarlos. Además ésta aplicación podría darte ideas según el color de las paredes, la iluminación etc...
  • 5.
    3. PASTA DEDIENTES SIN ACLARADO: Muchas veces estamos en un sitio y nos apetece lavarnos los dientes pero ni siquiera tenemos agua para aclararnos. La idea se trata de una pasta de dientes sin necesidad de aclarado, que no supiese a nada y que se evaporase al cavo de unos minutos. 4. DE INTERNET A TU MESA: ¿Quieres hacer una comida especial y no sabes qué? ¿No te apetece salir a comprar o leer y releer un libro de recetas? La idea se trata de una página Web en la que escribas los ingredientes de los que dispones en ese momento, y la propia página te dará una receta con los mismos. Puedes también especificar lo que quieras por categorías, de más dulce a más salado, caliente o frío e incluso si los quieres con pocas calorías. 5. AUDÍFONOS CON GPS PARA NO VIDENTES: El método de los perros lazarillo es eficaz, pero si las personas no videntes tendrían una especie de sonotone en la oreja, mientras que este, a tiempo real les va indicando tanto si hay un edificio como si pasa un coche, todo a tiempo real. Además podrían programar una ruta mediante la voz, pulsando un botón del audífono. El audífono también podría tener una agenda con los lugares más frecuentes, como “Mi casa” o “Casa de Juan” o “Panadería”. TAREA II: 6. HOSPITAL PARA JUGUETES Un “hospital” donde se recogiesen juguetes viejos y se reparasen, con la función de donarlos posteriormente a países subdesarrollados donde los niños casi no pueden disponer de ellos. Se proporcionarían a distintos países gratuitamente. 7. CÓCTELES A DOMICILIO: Hoy en día se pueden encargar pizzas, comida china, hamburguesas, todo a domicilio, pero, ¿y si se pudiesen encargar a demás de todo eso, Cócteles? Das una fiesta o tienes invitados especiales una noche y que te lleven un cóctel tropical a casa o unos mojitos estaría genial. 8. TECHOS DESCAPOTABLES: Al igual que en los coches descapotables, apretando un solo botón podemos quitar o poner un techo sin necesidad de esfuerzo, estaría genial, paredes o techos en casas que pudiesen realizar la misma función.
  • 6.
    TAREA III: 9. Botasde esquí con calefactor: Mucha gente tiene como hobbie esquiar, y en las mañanas frías, en muchas montañas se alcanzan fácilmente hasta mas de 10 grados bajo cero y lo primero que se suele notar frió son los pies. Si estas en la parte alta de la montaña y los pies están prácticamente congelados es muy difícil descender la montaña por la rigidez de tus pies, aumentando así el riesgo de accidente. La idea son unas botas de esquí con calefactor que se pudiese activar con un simple botón en la bota, sin que estorbe al pie, obviamente. 10. PUNTAS ABIERTAS EXPRÉS Las chicas con el pelo largo solemos tener muchas puntas abiertas o bien por la pereza de cortarlo o por dejadez. La idea es una máquina que se podría tener en casa, que realiza un análisis del pelo desde raíces a puntas, y puede detectar exclusivamente aquellos cabellos con puntas abiertas, cortando así la distancia necesaria para tener el pelo sano, sin excesos en el corte que luego no nos gustan. TAREA IV:  Idea 1: MUEBLES VIRTUALES EN CASA  Idea 2: AUDÍFONOS CON GPS PARA NO VIDENTES  Idea 3: CÓCTELES A DOMICILIO  Idea 4: BOTAS DE ESQUÍ CON CALEFACTOR  Idea 5: PUNTAS ABIERTAS EXPRÉS SECCIÓN : "IDEAS QUE FUNCIONAN BIEN FUERA Y PODRÍAN IMPLANTARSE EN ESPAÑA" Valoraciones: de 1 (peor)… … a 5 (mejor) IDEA 1 IDEA 2 IDEA 3 IDEA 4 IDEA 5 1. El producto o servicio tiene posibles clientes a un precio razonable ...... 5 5 2. Podemos fabricar el producto o servicio con un coste aceptable..... 5 1 5 2 2 3. El producto o servicio tiene algo realmente diferencial 4 4 4 4 5
  • 7.
    TAREA V: ELSECTOR DE ACTIVIDAD. La empresa pertenecerá al sector terciario o de servicios, ya que se ofrece un servicio directamente al consumidor mediante Internet, por el ordenador o incluso en móviles o tablets. RIVALIDAD PERFIL DEL CONSUMIDOR ¿POR QUÉ ES DIFERENTE? PROVEEDORES RSC Hemos investigado y prácticamente no hay competencia. Sería un oligopolio. Es un servicio destinado a todos los sexos, cualquier edad. Es un programa gratuito y el coste de crearlo es muy barato. Además al tratarse de Internet está disponible a nivel internacional. Al tratarse de un programa que no es individual, sino que se une a otras páginas, es algo novedoso porque cada uno puede amoldar la aplicación a gustos y necesidades del consumidor. Además se añade la vista 3D de la imagen deseada con muebles de diferentes empresas, algo que no se había visto hasta ahora. Tiene inclusive un servicio de asistencia las 24 horas. Serán necesarios proveedores para el material de oficina (escritorios, material informático…) Además se necesitarán suministros básicos: conexiones a Internet, luz, agua y teléfono para la asistencia 24 horas. La empresa ha elaborado además, un código de buenas conductas entre las que destacan: conciliación de la vida laboral, ya que cada trabajador podrá administrar sus propios turnos de trabajo si se pone de acuerdo con los demás para cubrirlos. Se protege al consumidor ya que hay asistencia 24 horas y si la aplicación no funciona automáticamente habrá alguien revisando. Además patrocinamos a la cruz roja de Miranda de Ebro (Burgos) y se hacen donaciones anuales para el desarrollo de las nuevas tecnologías en Angola. 4. Existe una clara necesidad en el mercado 1 3 1 2 3 5. Se cuenta con los recursos, propios o ajenos suficientes 3 3 5 3 3 6. Se tiene algo de experiencia en el negocio y en el sector 3 2 3 3 2 7. Tenemos ya definidos nuestros clientes potenciales 2 4 2 3 3 8. Tenemos realmente ilusión de entrar en este negocio 4 4 3 3 4 9. Estamos dispuestos a trabajar muy duro y mucho tiempo 4 4 3 3 4 10.Nuestra familia comparte nuestra ilusión y nos apoya. 4 3 2 3 3 TOTAL 30 28 28 26 29
  • 8.
    TAREA VI: ANÁLISISDAFO DEBILIDADES: Al tratarse de una aplicación o software, se puede dar la posibilidad de plagio. Además de un par de años hacia ahora, el desarrollo de software y aplicaciones se ha ido incrementando mucho, por lo que puede haber ideas muy similares o incluso plagio. FORTALEZAS: No tiene un coste elevado a la hora de producir ya que es una aplicación y además es apta para todas edades. Además el software no tiene por qué darse a conocer por sí solo, ya que al ser aplicable a muchas páginas Web, se conocerá en diferentes sectores y lugares. AMENAZAS: Podrían resumirse en las debilidades, ya que la única amenaza posible es el riesgo de plagio o aplicaciones similares. OPORTUNIDADES: El desarrollo de las nuevas tecnologías nos permite llegar a todos los públicos a nivel internacional y no solo limitarnos al país de origen. TAREA VII: LOGO: http://fotoflexer.com/app/index.php?integration=upload
  • 9.
  • 10.
    FASE IV: PLANJURÍDICO-LEGAL a) Elegimos la forma jurídica: Tarea I: FORMA JURÍDICA POSIBLE MOTIVOS DE SU ELECCIÓN -Sociedad limitada nueva empresa Sería unipersonal, responsabilidad limitada, es barata y rápida. -Empresario individual Un socio, y sin capital mínimo. -Sociedad limitada Unipersonal, responsabilidad limitada y un capital mínimo de 3000 euros. La sociedad elegida finalmente es la sociedad limitada nueva empresa, ya que es la más rápida, barata y la responsabilidad es limitada al capital aportado y además tiene la opción de ser unipersonal. Razón social: Furninvent S.L.N.E Trámites Legales.doc (ANEXO) FASE V - PLAN DE RECURSOS HUMANOS: TAREA 1. Desarrollar las fases del proceso productivo: a) Recepción: Encargada de atender a posibles patrocinadores o conjuntos interesados en el proyecto, así como algunos clientes o usuarios con reclamaciones, que no puedan realizarlas a través de los servicios online. b) Atención online al cliente las 24 horas: Para la mayoría de los clientes, este es un servicio muy cómodo a la hora de informarse sobre nuestro proyecto, querer contactar con nosotros para alguna duda o reclamación, o simplemente aportar a sugerencias a las que estamos abiertos. c) Software: En este apartado se encuentran los ingenieros e informáticos que están trabajando en el software con los recursos necesarios. d) Gestión de cobros y pagos: personal de administración y gestión que se encarga de esta tarea. e) Atención online al cliente las 24 horas: al igual que tiene que existir cierta atención online antes de la creación del producto, también tiene que existir después, ya que las reclamaciones por si algo no va bien, tienen que ser posibles en cualquier momento para la correcta protección al cliente.
  • 11.
    f) Darse aconocer: esta parte es muy necesaria, ya que después de haber elaborado el producto, nos tenemos que dar a conocer, con patrocinadores y demás, para aumentar la imagen y el prestigio de la empresa. RECEPCIÓN: -Clientes y patrocinadores. ATENCIÓN ONLINE: -Reclamaciones, dudas, sugerencias. CREAR SOFTWARE: -Ingenieros e informáticos. COBROS Y PAGOS: -Personal encargado de esta tarea. ATENCIÓN ONLINE: -Reclamaciones, dudas, sugerencias. DARSE A CONOCER: -Patrocinadores interesados.
  • 12.
    TAREA II. DESCRIPCIÓNDE LOS DISTINTOS PUESTOS DE TRABAJO: Nº TRABAJADORES ÁREA FUNCIONES TAREAS BÁSICAS CONOCIMIENTOS IMPORTANCIA 2 RECEPCIÓN Recepcionista Atención personal al cliente e información Básicos de administración, idiomas y conocimientos informáticos. Alta 2 ATENCIÓN ONLINE Master-Web Atender reclamaciones, dudas o sugerencias vía online Conocimientos superiores en informática y en administración. También idiomas. Máxima 3 CREAR SOFTWARE Ingenieros e informáticos Crear el software y encargarse de tareas informáticas Grado en ingeniería informática y conocimientos avanzados de informática Máxima 1 COBROS Y PAGOS Contables y gestores. Encargarse de las tareas de pagos y cobros Grado en administración, gestión y contabilidad. Máxima 1 MARKETING Y PUBLICIDAD Personal de marketing Dar a conocer el producto y pactar con patrocinadores interesados Grado en marketing o publicidad y relaciones públicas Máxima
  • 13.
    TAREA III. ORGANIGRAMA: DIRECTORA GENERAL: MiriamToresano RECEPCIÓN: COBROS Y PAGOS: ATENCIÓN ONLINE: PUBLICIDAD Y MARKETING CREAR SOFTWARE Recepcionista 1 Recepcionista 2 Master-Web 1 Master-Web 2 Ingeniero en informática 1 Ingeniero en informática 2 Ingeniero en informática 3
  • 14.
    TAREA IV. GESTIÓNDE RELACIONES LABORALES. CONCRETA Y JUSTIFICA EL TIPO DE CONTRATO PARA CADA TRABAJADOR: 1. Recepción: Se establecerán inicialmente prácticas con becarios procedentes de ciclos formativos superiores de hostelería y posteriormente se firmará un contrato en prácticas. 2. Cobros y pagos: Los contables y gestores tendrán un contrato indefinido. Para esta tarea es necesario personal con un grado en administración, gestión o contabilidad, o tener conocimientos aceptables en la mayoría de las tres ramas. 3. Atención online: Los master-Web contarán con un periodo de prácticas que posteriormente pasará a ser un contrato en prácticas. Serán requeridos un grado o conocimientos superiores en informática y administración y un nivel avanzado de idiomas. 4. Publicidad y marketing: Se establecerán contratos por obra o servicio ya que el servicio que tienen que prestar tiene importancia y autonomía propia en la empresa. Cada vez que se tenga un nuevo proyecto en mente se realizará un contrato por obra o servicio. 5. Fabricar el software: Contarán con un contrato indefinido, sin fecha limite ya que es de máxima importancia en la empresa y los trabajadores en esta rama tienen que contar con un grado en ingeniería informática e idiomas. CONTRATOS LABORALES (ANEXO) NÓMINA DEL CONTRATO INDEFINIDO (ANEXO)
  • 15.
    FASE VI: “PLANDE APROVISIONAMIENTO”. TAREA I. PREVISIÓN DE NECESIDADES. DEPARTAMENTOS Servicios necesarios Equipos Materiales Mobiliario Ubicación RECEPCIÓN Internet y Teléfono. Ordenador, Impresora y Fotocopiadora. Folios, material de oficina… Mesa de recepción, sillones de espera, sillas… Sala de espera COBROS Y PAGOS Ordenador Material básico de oficina Mesa para el ordenador y silla de oficina. Oficina ATENCIÓN ONLINE Ordenadores PUBLICIDAD Y MARKETING 2 ordenadores, impresora, fotocopiadora, fax. CREAR SOFTWARE Ordenadores Apple e impresoras Mesas de ordenadores, sillas, mesa para trabajo manual…
  • 16.
    TAREA II: PROVEEDORES/SUMINISTRADORES Proveedoresde equipos Ficha de proveedores: Ficha de proveedores: Nombre: Amazon Domicilio: http://www.amazon.es Localidad: CP: Tlfn: 905 500 633 E-mail: Nombre: Media Markt Domicilio: Calle Zaramaga, 13 Localidad: Vitoria/Gasteiz CP: 01013 Tlfn: 945 12 96 02 E-mail: mediamarkt@mediamarkt.es Productos que suministra: Productos que suministra: Equipos de informática y electrónica. Equipos de informática y electrónica. Proveedores de mobiliario Ficha de proveedores: Ficha de proveedores: Nombre: Ikea Domicilio: Parque Comercial Megapark, Autovía A-8 Localidad: Barakaldo, Vizcaya CP: 48902 Tlfn: 902 40 09 22 E-mail: Nombre: Merkamueble Domicilio: Poligono de Cantabria, 1 Localidad: Logroño, La Rioja CP: 26004 Tlfn: 941 23 36 44 E-mail: Productos que suministra: Productos que suministra: Mobiliario de la oficina. Mobiliario de la oficina.
  • 17.
    Fichas de proveedoresde telefonía: Comparativa Oferta Equipos informáticos: Artículo CARACTERÍSTICAS Equipos informáticos con AMAZON Equipos informáticos con Media Markt Precio 3 ordenadores sobremesa Apple 6.297€ 4 ordenadores sobremesa HP 2.656,20€ 2 impresoras(+ fax y fotocopiadora) 352,30€ (con rebaja) TOTAL = 9.305,50€ 3 ordenadores sobremesa Apple 6.566€ 4 ordenadores sobremesa HP 2.796€ 2 impresoras (+ fax y fotocopiadora) EPSON 758€ TOTAL= 10.870 € Calidad Buena De normal a buena. Proximidad Envío online. Cerca (Vitoria/Gasteiz) Ficha de proveedores: Ficha de proveedores: Ficha de proveedores: Nombre: Ono Domicilio: Calle Monte Gorbea, 17 Localidad: Miranda de Ebro CP: 09200 Tlfn: 947049049 E-mail: ono@ono.es Nombre: Orange Domicilio: Calle Estación, 14 Localidad: Miranda de Ebro CP: 09200 Tlfn: 947 04 02 67 E-mail: atencweb.es@orange- ftgroup.com Nombre: Movistar Domicilio: RAMON Y CAJAL, CL — 67 Localidad: Miranda de Ebro CP: 09200 Tlfn: 639885100 E-mail: Productos que suministra: Productos que suministra: Productos que suministra: Servicio de telefonía e Internet. Servicio de telefonía e Internet. Servicio de telefonía e Internet.
  • 18.
    Posibles ofertas Oferta enlas 2 impresoras EPSON, que pasan de costar 273,28€ a 176.15€ Ninguna Conclusión final: A pesar de que Media Marka está más cerca y que el poder tocar, ver e incluso probar los equipos informáticos da más seguridad a la hora de la compra, en Amazon la compra sale a un precio más asequible. Comparativa Oferta Proveedores Muebles Artículo CARACTERÍSTICAS MOBILIARIO IKEA MOBILIARIO MERKAMUEBLE Precio MESAS TOTAL: 191, 19€ 2 SILLONES: 139,98€ 4 SILLONES OFICINA: 199,96€ SILLA GIRATORIA: 149€ SILLA RUTGER (RECEPCIÓN): 70,99 LAVAVO: 139€ ARMARIO STOLMEN: 503€ ARMARIO PUERTAS CORREDERAS: 499€ TOTAL: 1.892,12€ MESAS TOTAL: 1326,54€ 2 SILLONES: 156,34€ 4 SILLONES OFICINA: 278,98€ SILLA GIRATORIA: 122€ SILLA PARA RECEPCIÓN: 67,99€ LAVABO: NO HAY ARMARIO PARA DOCUMENTOS: 321,54€ ARMARIO GRANDE: 576,80 TOTAL: 2.850,19€ Calidad BUENA BUENA Proximidad BILBAO (BARAKALDO) VITORIA/GASTEIZ Posibles ofertas NINGUNA NINGUNA Además de que Ikea sale más asequible, este precio incluye el lavabo, cosa que no he podido encontrar en Merkamueble. Lo único malo es que Ikea está más lejos y cobraran bastante por traerlo a Miranda.
  • 19.
    Artículo CARACTERÍSTICAS ADSL YTELEFONÍA MÓVIL ONO ADSL Y TELEFONÍA MÓVIL CON ORANGE Precio 15,90 /mes (hasta 2014) 13,95/mes (hasta 2014, luego 15,95) Calidad Buena, buen servicio técnico en caso de avería. Buen servicio técnico en caso de avería. Proximidad En la misma ciudad. En la misma ciudad. Posibles ofertas La oferta es hasta 2014, luego se valoraría seguir o no. La oferta es hasta 2014, luego son permanentemente 15,95 Conclusión final: contratar ADSL + Telefonía móvil con ORANGE, ya que la oferta es más barata y al acabar el 2013, el precio es permanentemente 15,95, que es el precio de la oferta en ONO.
  • 20.
    FASE VII: PLANCOMERCIAL TAREA I – PROMOCIÓN DE VENTAS
  • 21.
    TAREA II –BRIEFING DEL SPOT PUBLICITARIO ¿Quienes somos? Furninvent es una nueva empresa de software informático cuyo objetivo es facilitar al cliente la decoración de las diferentes habitaciones de su casa o simplemente de un mueble mediante un programa que permite ver los muebles del catálogo en tu propia habitación. Nuestros objetivos Se pretende que este software informático este presente en las páginas de las empresas mobiliarias y de decoración más importante, como Merkamueble, Ikea etc, y que desde la mísma página puedan acceder a este programa que consiste en que suban una foto de la habitación o espacio a decorar, y poder situar todos los muebles en el lugar deseado vía online antes de comprar nada. Además cuenta con un apartado de consejos de decoración.
  • 22.
    Estrategia de medios Laidea de este proyecto es empezar en redes sociales mediante el marketing viral, con el objetivo de que la idea pase de boca en boca por internet. Además se pretende hacer un anuncio televisivo empezando en una televisión local o regional y avanzando hasta una nacional si se ve que la idea puede tener un buen futuro. También con el reparto de los flyers se intenta dar a conocer el producto a nivel local. Identificación y logo Nombre de la empresa: Furninvent Color más importante a tener en cuenta: Verde claro Logo: Slogan publicitario: “Aprende a decorar desde tu sofá” TAREA III – COPY STRATEGY La idea principal de nuestro slogan “Aprende a decorar desde tu sofá” es intentar concienciar al cliente de que nosotros somos diferentes: hasta ahora estamos acostumbrados a tener que ir al gran establecimiento de muebles para elegir cómo queremos que quede decorada nuestra habitación o casa, pero con Furninvent podrás hacerlo sin moverte de casa y con todas las facilidades que conlleva desplazarte hasta la tienda o gran superficie, gozando de una previsión exacta de cómo quedarían los muebles en tu casa y además disfrutando de un amplio servicio de consejos por si no tienes claro qué elegir.
  • 23.
    TAREA IV –GUIÓN DEL SPOT Secuencia I: Pareja recién casada. Su casa nueva, día. La pareja empieza a mirar a su alrededor. Visualiza su casa, vacía(aparece una barrilla) porque es nueva y aún no han comprado muebles, y hablan sobre todos los papeleos que tienen que hacer aún y de que les va a ser muy dificil encontrar una tarde para desplazarse hasta una gran superficie a mirar muebles porque además tienen que compaginarlo con sus trabajos. La pareja se empieza a agobiar y suspira. Secuencia II: Pareja andando por la calle. Día. En la calle hay flechas por todos lados que les indican a estos a seguir una dirección, pero la pareja no hace caso y continúa su ruta. A medida que se van alejando de las flechas la gente les empieza a mirar muy seriamente como si supiesen que no quieren seguir el rumbo de las flechas. El chico grita en alto: ¡Está bien! Y siguen las flechas. Estas les llevan a la oficina de Furninvent donde les informan de una forma breve de sus servicios. Secuencia III: La pareja va corriendo a casa y acceden a la pagina web: se ve como realizan el proceso de sacar fotos a su casa y subirlas a la web de Furninvent y aparecen contentos haciendo previsiones de los muebles de su casa nueva. Cierre: Salida del logotipo de Furninvent en pantalla mientras una voz en off lee el slogan corporativo.
  • 24.
    ANUNCIO FURNINVENT enYouTube FASE VIII: PLAN ECONÓMICO- FINANCIERO TAREA I: BÚSQUEDA DE LAS FUENTES DE FINANCIACIÓN Organismo/ Entidad Tipo de entidad Pub. O priv. Cantidad a solicitar Coste Interesestotales a pagar Plazo de devolucion CERSA Pública 10.000 1,42% 511,14 7 años EVO BANK Privada 10.000 7,72% 3.434,99 8 años Usaremos Cersa como fuente de financiación ya que es más barata.
  • 25.
    TAREA II: PREVISIÓNDEL PATRIMONIO DE LA EMPRESA AACTIVO 17.875,69 NETO 5000 A ANC inmov intangible - ap.infor software 200 Cáp. inicial 4500 reserva legal 500 inmov material mobiliario 2.850,19 PASIVO 12.875,69 equipos informáticos 9.305,50 PNC f.f.publicas 10000 AAC existencias 120 PC derechos cobro 400 proveedores 2.875,69 efectivo banco 5000 caja TOTAL ACTIVO = TOTAL PASIVO + NETO 17.875,69 = 5000 + 12,875,69 TAREA III. DOCUMENTACIÓN DE COMPRA-VENTA: (ANEXO) TAREA IV. PREVISIÓN DE VENTAS SEGÚN EL ESTUDIO ANALÍTICO DEL MERCADO. POBLACIÓN TOTAL POBLACIÓN SEGMENTADA POBLACIÓN SEGMENTADA CORREGIDA 46.116.779 34.508.006 29.331.805 Furninvent es una empresa de Software centrado en la decoración de interiores, por lo tanto el criterio de segmentación que hemos usado es de 20 a 80 años, principalmente por el manejo de las nuevas tecnologías, ya que es un producto que sólo se puede disfrutar vía on-line y también nos hemos basado en el interés por la decoración de interiores, por lo que hemos partido de la edad de 20 años.
  • 26.
    TAREA V. ESPECIFICARCOSTES FIJOS Y COSTES VARIABLES COSTES FIJOS COSTES VARIABLES Seguros 123 (REALE SEGUROS) Personal 12.098,97 Amortización 2677,394 Materia prima 250 Publicidad 200 Otros gastos variables 0 Transporte 0 Alquileres 625 Suministros 315,90 Intereses de préstamos 511,14 Comunicaciones 15,90 TOTAL CF = 4.468,33 TOTAL CV = 12.348,97
  • 27.
    TAREA VI. PREVISIÓNDE INGRESOS POR VENTAS POTENCIALES AÑO VENTAS SECTOR Nº EMPRESAS VENTAS MEDIAS SECTOR TASA CRECIMIENTO DEL MERCADO UD. APROX. A VENDER 2008 1.686.638.000 2.705 623526,063 _____ 80 2009 1.645.930.000 2.611 630382,995 Disminución del 3% 160 2010 1.557.278.000 2.482 627428,687 Disminución del 4% 240 MIS INGRESOS POR VENTAS MEDIAS ESTIMADAS SERÁN: 2008 62352,6063 2009 63038,2995 2010 62742,8687
  • 28.
    TAREA VII. FIJACIÓNDEL PRECIO: Calculamos el precio mediante la fórmula P= CTu + margen CTu = (CF + CV) / Q + MARGEN Q 2008 = 80 Q 2009 = 160 Q 2010 = 240 PRECIO 2008 = 222,82 En el año 2008 hemos decidido poner este precio ya que los costes son muy altos y las ventas previstas serán escasas (en relación a los costes) porque nos estaríamos dando a conocer. Para poder compensar y no tener pérdidas tenemos que establecer un precio de 222,82€, manteniendo un margen del 6% PRECIO 2009 = 111,414613 En el año siguiente el precio ha disminuido considerablemente hasta la mitad, ya que las ventas previsiblemente se doblarían y podríamos compensar los costes. Además ya seríamos más conocidos y hemos supuesto que las ventas subirían a 160. El margen continuaría siendo del 6% PRECIO 2010 = 74,9771292 En el año 2010 las ventas estimadas serían de 240 ud. por lo que los precios bajarían considerablemente hasta 74,97€. Ya nos habríamos dado más a conocer y podríamos permitirnos una subida del margen al 7% para poder obtener más beneficio y reinvertir y ampliar el negocio. CF= 4.468,33 CV = 12.348,97 Margen = 0,06
  • 29.
  • 30.
  • 31.
  • 32.
  • 33.
    Libro de comprasy gastos y libro de ventas e ingresos. Furninvent S.L.N.E 21031917G, C/Vitoria 34 3-D Miranda de Ebro (Burgos) -Libro de registro de compras y gastos- Nº Factura Fecha NIF Proveedor Concepto Base % IVA IVA TOTAL Furninvent S.L.N.E 21031917G, C/Vitoria 34 3-D Miranda de Ebro (Burgos) -Libro de registro de ventas e ingresos- Nº Factura Fecha NIF Proveedor Concepto Base % IVA IVA TOTAL
  • 34.
    ALTA DE LASEGURIDAD
  • 35.
  • 38.
  • 40.
    CONTRATO POR OBRAO SERVICIO:
  • 42.
    III. DOCUMENTACIÓN DECOMPRA-VENTA: CARTA COMERCIAL De: Miriam Toresano, directora de Furninvent S.L.N.E Para: Eva Lapera Ruiz Asunto: Presentación de un nuevo negocio Miranda de Ebro, 9 de abril de 2013 Estimada señora secretaria de producción industrial doña Eva Lapera Ruiz; Nos dirigimos a usted para presentarle una nueva idea empresarial. El proyecto empresarial, en concreto, se trata de Furninvent, una empresa de software informático centrado en la simulación de mobiliario para cualquier tipo de espacio a través de una página web y una simple foto. Nos gustaría comenzar a operar a partir del mes que viene, la primera semana. Por otro lado querríamos establecer convenios colaborativos con ustedes y de ser posible la difusión de nuestra empresa a través de sus servicios. Se despide atentamente, Miriam Toresano Marañón Furninvent S.L.N.E
  • 43.
    PEDIDO: De: Miriam Toresano,directora de Furninvent S.L.N.E Para: Departamento de compras Media Amazon España Asunto: Compra de equipos informáticos Miranda de Ebro, a 10 de abril de 2 013 Estimado director del departamento de compra de Amazon España; Me dirijo a usted para realizar una compra de equipos informáticos que consta de:  3 ordenadores sobremesa Apple  4 ordenadores sobremesa HP  2 impresoras (con fax y fotocopiadora) HP Me gustaría, por otra parte, informarme en cuanto al plazo de entrega Con el que trabajan, la calidad de los equipos y el precio de estos ( para lo cual me gustaría que se tuviese en cuenta, si fuese posible, el volumen del pedido antes de establecer un precio final). Se despide atentamente, Miriam Toresano Marañón Furninvent S.L.N.E
  • 44.
    ALBARÁN Amazon España Nº albarán372/2013 Nº pedido 598 Miriam Toresano Marañón Furninvent S.L.N.E 6 de Abril de 2013 Unidades Descripción Precio 3 Ordenadores sobremesa Apple 6.297€ 4 Ordenadores sobremesa HP 2.656,20€ 2 Impresoras (+fax y fotocopiadora) HP 352,30€ Total albarán: 9.305,50€ 21% IVA: 1.954,15€ Total con IVA: 11.259,65€
  • 45.
    FACTURA Nº Factura 45/2013 NºAlbarán 372/2013 Fecha: 12/04/2013 Furninvent S.L.N.E C/ Vitoria 34 3ºD Miranda de Ebro (Burgos) NIF: 58204756494 G Unidades Descripción Precio 3 Ordenadores sobremesa Apple 6.297€ 4 Ordenadores sobremesa HP 2.656,20€ 2 Impresoras (+fax y fotocopiadora) HP 352,30€ Total albarán: 9.305,50€ 21% IVA: 1.954,15€ Total con IVA: 11.259,65€
  • 46.
    CHEQUE CCC 4572 46471 3 5725856375 Eur #1.259,65€# Páguese por este cheque a… Amazon España Euros… Once mil doscientos cincuenta y nueve euros con sesenta y cinco céntimos. Fecha: 16/04/2013
  • 47.
    LETRA DE CAMBIO Lugarde emisión: Burgos Moneda: € Importe: #1.258,65# Por esta LETRA DE CAMBIO Fecha de libramiento: Vencimiento pagará usted al vencimiento 24-04-2013 24-8-2013 expresado a Amazon Mil doscientos cincuenta y nueve euros con sesenta y cinco céntimos------------------------- Persona o entidad: Banco Santander en el domicilio de pago siguiente: Dirección u oficina: C/ a Estación 19 código cuenta cliente (CCC) Población: 09200 Miranda de Ebro (Burgos) 4572 4647 1 3 5725856375 ACEPTO CLÁUSULAS Fecha: 24/04/2013 Librado Librador: Nombre: Furninvent S.L.N.E Furninvent S.L.N.E Domicilio: C/ Vitoria 34 3ºD Población: 09200 Miranda de Ebro (Burgos)