1
1. INTRODUCCIÓN
Las situaciones de emergencia por desastres naturales, tales como terremotos
e inundaciones, o de otra índole, como en conflictos bélicos y actos de
terrorismo, pueden ocurrir en cualquier época del año o en temporadas
anuales, como huracanes y tormentas. Por consiguiente, es necesario
mantenerse preparado para este tipo de eventualidad.
El modo más efectivo de reducir al mínimo el peligro de posibles daños a la
propiedad y a las personas es concienciando a la comunidad escolar por
adelantado, de los Planes de Contingencia.
2. OBJETIVOS
Los objetivos del Plan de Contingencias están basados en el cumplimiento de
lo siguiente:
 Evaluar, analizar y prevenir los riesgos en el edificio C.
 Evitar o mitigar las lesiones que las emergencias puedan ocasionar a
nuestro personal y a terceros.
 Evitar o minimizar el impacto de los siniestros sobre la salud y el medio
ambiente.
 Reducir o minimizar las pérdidas económicas y daños que se pueda
ocasionar en el edificio C.
 Capacitar permanentemente a todo nuestro personal en prevención de
riesgos y entrenamientos en acciones de respuestas ante situaciones de
emergencia.
 Contar con los procedimientos a seguirse durante las operaciones de
respuesta a la contingencia.
3. ALCANCE:
El plan de contingencia elaborado es aplicable para el edificio C de la
universidad tecnológica de Campeche y dirigido a todo el alumnado del
laboratorio físico- químico.
2
De igual manera este plan puede aplicarse en toda universidad siempre que
presentes las mismas condiciones de riesgo.
3
5. DATOS GENERALES
El establecimiento del laboratorio físico – químico se encuentra dentro del
edificio C de universidad autónoma Campeche ubicada en la comunidad de
san Antonio cárdenas del municipio de Carmen, Campeche, el cual el
representante legal es el rector de la universidad el ING. Manuel cordero
a) Actividad y operaciones principales:
La operación principal del laboratorio es la enseñanza por medio de las
practicas a todos los alumno de la universidad que tengan esas ganas de
superación y cada que su plan de estudio así lo requiera.
b) Organización del Plan:
Se establecerá un comité de seguridad designado por el director de la carrera y
el rector de la universidad cuyos componentes serán: el de Servicios
Generales, coordinador de brigada, el Supervisor de mantenimiento y el
Supervisor de Seguridad.
Ese comité tendrá la responsabilidad de establecer el plan de emergencia,
asignar personal para integrar los equipos de trabajo, distribuir y orientar sobre
el plan entre todo el personal y que toda la comunidad esté familiarizado con el
contenido del mismo.
4
6. PLAN CONTRAINCENDIO
6.1ANTES DEL INCENDIO:
Simulacros:
Se efectuará al menos una vez al año. Los objetivos principales de los
simulacros son:
 Detectar errores u omisión tanto en el contenido del Plan como en las
actuaciones a realizar para su puesta en práctica.
 Habituar a los ocupantes a evacuar la edificación.
 Prueba de idoneidad y suficiencia de equipos y medios de
comunicación, alarma, señalización, luces de emergencia,
 Estimación de tiempos de evacuación, de intervención de equipos
propios y de intervención de ayudas externas.
 Los simulacros deberán realizarse con el conocimiento y con la
colaboración del cuerpo general de bomberos y ayudas externas que
tengan que intervenir en caso de emergencia.
 La preparación de los simulacros debe ser exhaustiva, dejando el menor
resquicio posible a la improvisación, previniendo todo, entre otros, los
problemas que la interrupción de la actividad aunque sea por un espacio
corto de tiempo, pueda ocasionar. Se debe disponer de personal para
cronometraje.
1. No se puede fumar en los predios de la institución.
2. En todo momento, las puertas, pasillos y escaleras se mantendrán libre de
obstáculos.
3. Todas las salidas se mantendrán identificadas.
4. La Oficina del Director de Facilidades se encargará de coordinar la
reparación de deficiencias eléctricas por el personal autorizado o la
contratación de Perito Electricista.
5. Los extintores de incendio se mantendrán inspeccionados y en áreas visibles
y accesibles. Las mangueras de incendio se mantendrán en áreas visibles y
accesibles. Sistemas de alarmas contra incendio se mantendrán
inspeccionados.
5
6. Se orientará al personal y estudiantes sobre el manejo de extintores.
7. El plan de emergencia será distribuido a todos los empleados. Este será
revisado y será enmendado según sea necesario.
8. En caso necesario llamar a los números de emergencia que aparecen en el
apartado de anexos.
9. Los rótulos indicando salidas para casos de emergencia, deberán de estar
visibles en los pasillos.
10. No se almacenará en las áreas del laboratorio grandes cantidades de
materiales flamables. Los mismos serán almacenados en los gabinetes para
material flamables. Los líquidos flamables deben estar en envases apropiados.
11. Como práctica de prevención de incendio, se celebrarán simulacros por lo
menos 1 vez al año, planeado y ejecutado bajo la supervisión del los jefes de
brigada.
DIAGRAMA DE RESPONSABILIDADES:
Jefe de brigada
Manuel del Jesus Cordero Rivera
Rector de la UTCAM
Subjefe de brigada
Ing. Roberto Maldonado Garcia
Director de carrera
Brigada contra incendio
Ing. Martin
encargado del almacen
de EEI
Brigada de primeros
auxilios
Doc. Mauro
Doc. de la UTCAM
Brigada de evacuacion
Ing. Raul Olan
Encargado del laboratorio
fisico-quimica
Brigada contra
inundaciones
Ing. Manuel Reyes
Encargado del
laboratorio de soldadura
6
FUNCIONES DE LAS BRIGADAS
a) JEFE DE BRIGADA:
1. Comunicar de manera inmediata a la alta dirección de la ocurrencia de una
emergencia.
2. Verificar si los integrantes de las brigadas están suficientemente capacitados
y entrenados para afrontar las emergencias.
3. Estar al mando de las operaciones para enfrentar la emergencia cumpliendo
con las directivas encomendadas por el Comité.
b) SUB JEFE DE BRIGADA:
1. Reemplazar al jefe de Brigada en caso de ausencia y asumir las mismas
funciones establecidas.
c) BRIGADA CONTRA INCENDIO:
1. Comunicar de manera inmediata al Jefe de Brigada de la ocurrencia de un
incendio.
2. Actuar de inmediato haciendo uso de los equipos contra incendio (extintores
portátiles).
3. Estar lo suficientemente capacitados y entrenados para actuar en caso de
incendio.
4. Activar e instruir la activación de las alarmas contra incendio colocadas en
lugares estratégicos de las instalaciones.
5. Recibida la alarma, el personal de la citada brigada se constituirá con
urgencia en el nivel siniestrado.
6. Arribando al nivel del fuego se evaluará la situación, la cual si es crítica
informará a la Consola de Comando para que se tomen los recaudos de
evacuación de los pisos superiores.
7. Adoptará las medidas de ataque que considere conveniente para combatir el
incendio.
7
8. Se tomarán los recaudos sobre la utilización de los equipos de protección
personal para los integrantes que realicen las tareas de extinción.
9. Al arribo de la Compañía de Bomberos informará las medidas adoptadas y
las tareas que se están realizando, entregando el mando a los mismos y
ofreciendo la colaboración de ser necesario.
d) BRIGADA DE PRIMEROS AUXILIOS:
1. Conocer la ubicación de los botiquines en la instalación y estar pendiente del
buen abastecimiento con medicamento de los mismos.
2. Brindar los primeros auxilios a los heridos leves en las zonas seguras.
3. Evacuar a los heridos de gravedad a los establecimientos de salud más
cercanos a las instalaciones.
4. Estar suficientemente capacitados y entrenados para afrontar las
emergencias.
e) BRIGADA DE EVACUACION:
1. Comunicar de manera inmediata al jefe de brigada del inicio del proceso de
evacuación.
2. Reconocer las zonas seguras, zonas de riesgo y las rutas de evacuación de
las instalaciones a la perfección.
3. Abrir las puertas de evacuación del local de inmediatamente si ésta se
encuentra cerrada.
4. Dirigir al personal y visitantes en la evacuación de las instalaciones.
5. Verificar que todo el personal y visitantes hayan evacuado las instalaciones.
6. Conocer la ubicación de los tableros eléctricos, llaves de suministro de agua
y tanques de combustibles.
7. Estar suficientemente capacitados y entrenados para afrontar las
emergencias.
8
PAUTAS PARA LAS BRIGADAS
- En caso de siniestro, informará de inmediato Comité de Seguridad por medio
de telefonía de emergencia o alarmas de incendio. Si la situación lo permite,
intentará dominar el incendio con los elementos disponibles en el área
(extintores) con el apoyo de la Brigada de Emergencias, sin poner en peligro la
vida de las personas.
- Si el siniestro no puede ser controlado deberá evacuar al personal conforme
lo establecido, disponiendo que todo el personal forme frente al punto de
reunión del piso.
- Mantendrá informado en todo momento al Director de la emergencia de lo que
acontece en el piso.
- Revisarán los compartimentos de baños y lugares cerrados, a fin de
establecer la desocupación del lugar.
- Se cerrarán puertas y ventanas.
- Mantendrá el orden de evacuación evitando actos que puedan generar
pánico, expresándose en forma enérgica, pero prescindiendo de gritar a fin de
mantener la calma.
- La evacuación será siempre hacia las rutas de escape, siempre que sea
posible.
- El responsable del establecimiento informará al Director de la emergencia
cuando todo el personal haya evacuado.
- Los responsables de las áreas no afectadas, al ser informados de una
situación de emergencia (ALERTA), deberán disponer que todo el personal
forme frente al punto de reunión.
Posteriormente aguardarán las indicaciones del Director de la emergencia a
efecto de poder evacuar a los visitantes y empleados del lugar.
PAUTAS PARA EL PERSONAL QUE SE ENCUENTRA EN LA ZONA DE LA
EMERGENCIA
- Todo el personal estable del establecimiento debe conocer las directivas
generales del plan de evacuación.
9
- El personal que observe una situación anómala en donde desarrolla sus
tareas, deberá dar aviso en forma urgente de la siguiente manera:
1) Avisar al jefe inmediato.
2) Accionar el pulsador de alarma.
3) Utilizar el teléfono de emergencia.
- Se aconseja al personal que guarde los valores y documentos, así como
también desconectar los artefactos eléctricos a su cargo, cerrando puertas y
ventanas a su paso.
- Seguidamente, siguiendo indicaciones del Encargado del establecimiento,
procederá a abandonar el lugar respetando las normas establecidas para el
descenso.
- Seguir las instrucciones del Responsable del establecimiento.
- No perder tiempo recogiendo otros objetos personales.
- Caminar hacia la salida asignada.
- Bajar las escaleras caminando, sin hablar, sin gritar ni correr, respirando por
la nariz.
- Una vez efectuado el descenso a la parte baja, se retirará en orden a la vía
pública donde se dirigirá hacia el punto de reunión preestablecido.
MATERIALES QUE REQUIEREN LAS BRIGADAS PARA COMBATIR LA
EMERGENCIA.
La escuela bebe de contar con los siguientes equipos e implementos de
seguridad para combatir emergencias:
 04 extintores portátiles de 12 Kg. de PQS, con cartucho externo, tipo
ABC, con carga vigente.
 Cilindros con arena.
 Botiquín de primeros auxilios.
Adicionalmente se requiere contar con5:
 Alarma.
 Sirena.
 Silbatos.
 Luces de emergencia.
 Uniformes aluminizados, anti ignífugos.
 Máscaras.
10
 Palas de material antichispa.
 Señalización de rutas de evacuación.
 Sogas.
 Linternas antiexplosivas.
 Barreras Absorbentes.
 Paños oleofílicos.
 Camillas ó equipos de rescate de lesionados.
LISTADO DE ELEMENTOS BÁSICOS DE DOTACIÓN PARA EL BOTIQUÍN
DE PRIMEROS AUXILIOS.
A continuación se listan, a modo referencial, los elementos básicos de dotación
para el botiquín de primeros auxilios, teniendo en consideración que en ellos
existen medicamentos, pues éstos solo se deben suministrar con la
autorización del médico:
Aplicadores, depósitos de diferentes tamaños, bajalenguas, bolsas de plástico,
esparadrapo de papel, esparadrapo de tela, férulas para el cuello, gasa en
paquetes independientes, juegos de inmovilizadores para extremidades, pinza
para cortar anillos, solución salina o suero fisiológico en bolsa (únicamente
para curaciones), tijeras de material, vendas adhesivas, vendas de rollos de
diferentes tamaños, vendas triangulares, linterna de uso médico, elementos de
protección personal del auxiliador, guantes quirúrgicos, monogafas, tapabocas,
etc.
6.2DURANTE EL INCENDIO O PRESENCIA DE HUMO, ¿QUÉ HACER?:
1. La persona que se percata de la presencia de humo o de fuego deberá
alertar inmediatamente sin provocar pánico. Se le debe comunicar de inmediato
al director y a seguridad, quienes se encargarán de avisar a la comunidad del
edificio C y al encarado del laboratorio.
2. Tan pronto se haya notificado del incendio o de la presencia de humo,
estudiantes, personal y visitantes deberán alejarse del peligro inmediato.
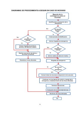
3. seguir el procedimiento establecido en el plan de contingencia, de acuerdo al
diagrama de flujo que se muestra a continuación:
11
DIAGRAMAS DE PROCEDIMIENTO A SEGUIR EN CASO DE INCENDIO
12
a) Brigada para controlar incendios
1. La brigada contra fuegos consistirá del Supervisor de Mantenimiento y
servicios generales del personal, además de los guardias de seguridad y los
conserjes.
b) Alarmas contra incendio
1. Si alguna de las alarmas de fuego se activara después de horas laborables,
el encarado del laboratorio de turno asumirá los deberes del Supervisor de
Mantenimiento y de llamar al Departamento de Bomberos.
c) Desalojo
1. Si se trabaja coordinadamente, se anticipa que la Institución estará
desalojada en dos minutos.
2. Estos edificios están construidos con el fin de que al ocurrir un fuego se
pueda aislar totalmente de los otros edificios.
6.3 DESPUÉS DEL INCENDIO
1. Se notificaran la contabilidad de los daños materiales que ocasiono la
contingencia, en caso de existir.
2. Se realizara la gestión de los materiales que hayan sido dañados en su
totalidad a las autoridades correspondientes.
3. Mantener la calma y cerciorarse que se haya sofocado todo tipo de
llamas asegurándose que no existan focos de reinicio de llamas o fuego.
4. Realizar labores de rescate de personas si las hubiese brindándoles los
primeros auxilios de ser el caso o transportándolas al centro médico más
cercano.
5. Acordonar o restringir el acceso de personas no autorizadas al
establecimiento.
6. Realizar los trabajos de remoción ó retiro de escombros y limpieza.
7. Evaluar los daños ocasionados al entorno, vecindad y medio ambiente
así como evaluar las pérdidas sufridas a nivel humano, de
infraestructuras y patrimonial.
13
8. La disposición final de materiales contaminados o impregnados de
combustibles deberá ser realizada a través de empresas autorizadas
para dicho fin, para lo cual serán contratadas por el propietario ú
operador del establecimiento.
9. Elaborar un informe preliminar del incendio y remitirlo al dentro de las 24
horas de producido de acuerdo a los procedimientos y a los formatos
establecidos.
10.Informar a otras autoridades locales o centrales según corresponda.
7. PLAN DE CONTINGENCIA EN UNA INUNDACIÓN
La Temporada de lluvias huracanes en el área del Caribe comienza el 1 de
junio y termina el 30 de noviembre. La mayoría de ellos ocurren durante los
meses de agosto, septiembre y octubre.
Durante esta época se toman medidas especiales de seguridad a cargo del
Supervisor y el personal de Mantenimiento de Planta Física y Areas Verdes.
El encargado de seguridad establecerá un Centro de Mando (en el Centro de
Acceso a la Información) donde se mantiene el equipo audiovisual y telefónico
necesario para dar seguimiento a los avisos del Servicio Nacional de
Meteorología y la Defensa Civil. El cuadro telefónico, que está ubicado en el
segundo piso del Edificio de Administración, provee unos teléfonos base para
cuando ocurra un fallo eléctrico. El Servicio Nacional de Meteorología es la
fuente oficial de información para casos de huracán y otros fenómenos
atmosféricos que puedan afectar la Isla. Los avisos sobre huracanes están
enumerados e incluyen: el nombre del huracán, su posición en ese momento,
hacia dónde se mueve y su intensidad. Los boletines se dan cada seis horas.
El Servicio Nacional de Meteorología clasifica sus comunicaciones de esta
forma:
14
o Boletín de Advertencia - en éste se informa sobre tormentas o
huracanes que se han desarrollado en el mar y no ofrecen peligro
inmediato a las áreas costaneras.
o Boletín de Vigilancia - estos boletines se expiden cuando los vientos
pueden amenazar áreas costaneras dentro de las 24 a 48 horas
subsiguientes.
o Boletín de Aviso - se expiden cuando las áreas costaneras están en
inminente peligro de ser azotadas por vientos que excederán las 74 millas
por hora, dentro de un período de 24 horas.
Clasificación de condiciones de emergencia
 Condición Cuatro - existe cuando el Servicio Nacional de Meteorología
ha informado que un temporal o huracán se ha desarrollado en algún
punto al este del Mar Caribe. En esta fase se emite la correspondiente
advertencia de temporal o huracán.
 Condición Tres - se establece cuando el Servicio Nacional de
Meteorología ha informado que existe una vigilancia de huracán o de
temporal, lo que implica que la amenaza de un desastre natural aumenta
y que las actividades de preparación se deben comenzar. En esta
condición se debe activar el Comité de Seguridad, y el proceso de
preparación se inicia.
 Condición Dos - Se establece cuando se ha emitido un aviso de
temporal o de huracán, se intensifica la actividad de notificación al
público acerca de la inminencia del peligro y el proceso de preparación
se acelera. El desalojo total de la comunidad universitaria se efectuará
mediante orden directa de la Rectora, no antes.
15
 Condición Uno - anuncia la inminencia del huracán o del temporal y se
intensifica al máximo la preparación en todos los niveles, a fin de poder
enfrentar la situación.
1. El Plan que se establece pretende organizar y coordinar las
actividades de emergencia con el personal universitario, para así
poder reducir al mínimo el daño que la planta física, el equipo y los
documentos de la Universidad puedan sufrir con el paso de un
huracán; corregir los daños; facilitar la reanudación de las
operaciones lo antes posible después de la emergencia y mantener
durante la emergencia y después pasada ésta la mayor
comunicación posible con las Oficinas Centrales del Sistema.
2. El Centro de Mando debe contar con el equipo y los materiales
necesarios para afrontar la emergencia.
3. El rector o su representante designará un funcionario a cargo del
Centro de Mando, a quien delegará la máxima autoridad y
responsabilidad durante la emergencia. Este a su vez designará los
canales de comunicación a seguir.
Asignación de responsabilidades
El rector de la universidad activará, en el momento oportuno, el Comité del plan
de contingencia para atender cualquier situación. Este comité coordinará las
siguientes actividades necesarias para atender la emergencia:
 Establece los canales de comunicación.
 Provee el personal, la transportación y el equipo necesario.
 Toma las medidas necesarias para proteger materiales y equipos
expuestos a las inclemencias del tiempo, acción de mucha
trascendencia, ya que el Recinto está ubicado en área inundable.
 Dispone la desconexión, en el momento oportuno, de los sistemas de
gas, aire acondicionado e iluminación.
 Asigna vigilancia adecuada para mantener el orden y salvaguardar vidas
y propiedades.
16
 Determina el desalojo/evacuación de los edificios.
 Designa personal para dirigir el tránsito y la evacuación del campus
universitario.
 Si el Aviso de Huracán o desastre natural ocurre durante el fin de
semana o días feriados, es su responsabilidad el notificar a los
funcionarios encargados de coordinar el Plan de Contingencia sobre el
peligro inminente del fenómeno atmosférico.
 Establece un control del movimiento de propiedad que se efectúe
durante la emergencia, de forma tal que la misma pueda localizarse
cuando regrese a la normalidad.
 Provee direcciones pertinentes para la protección del personal del
Programa de Ciencias de la Salud y del equipo ubicado en los terrenos
del Hospital San Cristóbal.
De establecerse nuestras instalaciones como refugio, el Comité se asegurará
de que se utilice el área de salones de clase para albergar a las víctimas que
sean trasladadas al Recinto.
7.1 Antes del Huracán / inundación.
Tan pronto se reciba el aviso de huracán las siguientes medidas se tomarán:
a) El rector del la Universidad o su representante informará a su personal para
que se mantenga en estado de alerta y, de creerlo necesario, Mandar a sus
hogares a todo el personal que no tenga asignaciones dentro del Plan de
Contingencia.
b) El rector activará el Comité de Emergencias.
c) Cuando el paso del huracán sea inminente y después de que todas las
medidas de seguridad aconsejables se hayan tomado, se procederá a
desconectar los interruptores de energía eléctrica.
17
7.2 Durante el Huracán
a) Los empleados y los refugiados, si los hubiera, permanecerán dentro de los
edificios. No abandonarán sus refugios a no ser que sea por razones de
seguridad o por instrucciones del personal universitario autorizado.
b) Durante el huracán, el personal mínimo necesario para implantar el Plan de
Contingencia permanecerá en el Recinto, según lo determine la persona, que
por el orden de sucesión de mando, esté a cargo de la unidad.
c) Estas serán personas de reconocido buen criterio, capaces de tomar la
mejor decisión que proceda ante las distintas y variadas circunstancias que
puedan surgir en momentos críticos de esta índole. Las personas en cuestión
cooperarán, hasta donde sea posible, con las autoridades gubernamentales
que estén prestando servicios durante la emergencia.
PLAN DE ACCIÓN EN CASO DE INUNDACIONES
El rector o su representante en la cadena de mando establecerán el plan de
evacuación de las personas en los edificios. El Comité se asegurará de que se
proteja el equipo y la propiedad ubicada en las áreas que más se afectan en
estos casos. Se utilizarán las planchas de madera para proteger las entradas a
los edificios. Los vehículos se moverán al área académica tomando las
precauciones de abastecimiento de gasolina.
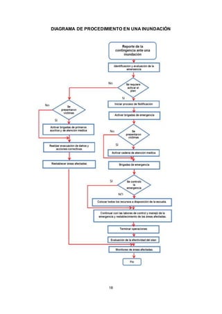
18
DIAGRAMA DE PROCEDIMIENTO EN UNA INUNDACIÓN
19
7.3 Después de pasado el Huracán
a) El funcionario a cargo del edificio, según el orden de sucesión de mando
establecido, instruirá al Centro de Mando sobre las medidas más aconsejables
ante las diversas circunstancias que hayan podido surgir durante el paso del
huracán y el efecto que éstas hayan podido tener sobre la unidad. No
obstante, se espera que a la mayor brevedad posible y utilizando cualquier
medio a su alcance, el funcionario encargado se comunique con la
Administración Central para informar los daños sufridos, si alguno, y las
condiciones prevalecientes en el Recinto.
b) Se procederá a tomar fotografías de las propiedades, equipos y materiales
damnificados durante la emergencia con el propósito de hacer las
reclamaciones pertinentes a nuestras aseguradoras. El (la) Decano (a) de
Servicios Administrativos preparará una relación de los daños sufridos para la
Oficina Central del Sistema.
c) Evaluar daños y tomar acción de manera que todo quede en forma utilizable.
d) atención a los anuncios en Prensa-Radio-Televisión sobre estado actual del
tiempo.
e) Ayuda a estudiantes y personal afectado.
f) Coordinación con personal de mantenimiento y otros.
h) Proceder con compras necesarias.
i) Realizar llamadas necesarias.
j) Llamar a Ornato para desyerbar aceras de la calle después de las lluvias.
20
8. RECOMENDACIONES GENERALES
1. El personal del edificio C, del laboratorio físico químico y estudiantes, sin
distinción de categorías, será responsable de familiarizarse con este
plan.
2. En caso de desalojo, deberán utilizarse las salidas/entradas principales y
laterales de los edificios.
3. En caso de emergencia, no utilizar los elevadores (si los hay) y
mantener la calma.
4. Cada área debe tener o confeccionar un “kit” de primeros auxilios, según
recomendación de la Cruz Roja Americana, que incluya:
 Vendajes adhesivos de varios tamaños.
 Gasa estéril 3” x 3” y gasa estéril en rollo.
 Paños antisépticos.
 Cinta adhesiva de 2”.
 Pinzas.
 Manual de primeros auxilios.
 Medicamento contra la diarrea.
 Ungüento antibacterial.
 Pares de guantes “non-latex”.
 Protector para CPR.
 Aspirina o calmante para el dolor.
 Antiácidos o laxantes.
21
9. CONCLUSIÓN
Los Planes de Contingencia son los procedimientos específicos
preestablecidos de coordinación, alerta, movilización y respuesta ante la
ocurrencia o inminencia de un evento particular para el cual se tiene escenarios
definidos.
Para el caso de edificaciones, instalaciones o recintos, estos planes de
contingencia serán dirigidos a un conjunto de acciones coordinadas y aplicadas
integralmente destinadas a prevenir, controlar, proteger y evacuar a las
personas que se encuentran en una edificación, instalación o recinto y zonas
donde se genera la emergencia. Incluye los planos de los accesos,
señalización de rutas de escape, zonas seguras internas y externas, equipos
contra incendio. Asimismo los procedimientos de evacuación, de simulacros,
registro y evaluación del mismo.
22
10.FUENTES BIBLIOGRÁFICAS
.
 Guía Marco de la Elaboración del Plan de Contingencia – INDECI -
Versión 1.0 – 2005.
 Resolución N° 088-2005-OS/CD “Procedimiento para el Reporte de
Emergencias en las Actividades del Subsector Hidrocarburos”.
www.osinerg.gob.pe/hidrocarburos/emergencias.
 Manual Básico para la Estimación del Riesgo Aprobado con Resolución
Jefatura Nº 317-INDECI.
 Inspección y Prevención de Incendios de Antonio Peinado Moreno.
Libros en la red www.dipualba.es/publicaciones. .
 Guía para el Control y Prevención de la Contaminación Industrial –
Estaciones de Servicio - Comisión Nacional del Medio Ambiente -
Región Metropolitana - Chile Junio 1999.
23
ANEXOS
ALUMNADO EN EL ÁREA DEL LABORATORIO FÍSICO-QUÍMICO
No. Matricula Nombre del alumno
1 4208010707 ABREU SAN LUCAS ENRIQUE
2 4208010437 CHAVEZ FRIAS ANGEL LEONARDO
3 4208010724 CHAVEZ RIOS PEDRO
4 4208010744 CHE CASTILLO VICTOR JOAQUIN
5 4208010566 CHE UITZ EDGAR ROLANDO
6 4208010803 CHUC CHI MILDRED DE JESUS
7 4208010807 CONTRERAS MAGAÑA DAVID ANTONIO
8 4208010493 DE LA CRUZ DE LA CRUZ SILVIA PATRICIA
9 4208010441 DE LA CRUZ SANCHEZ SELENE CRISTEL
10 4208010638 DELGADO BENITEZ DANIEL ARMANDO
11 4208010723 DZIB NOH EBER NAHUM
12 4208010768 EUAN COOX ADRIAN ELISEO
13 4208010455 GALMICHE MENDEZ LAURA
14 4208010739 GUZMAN PERALTA JESUS DAVID
15 4208010751 HEREDIA ZURITA CLAUDIO
16 4208010436 HERNANDEZ DE LA CRUZ PILAR DEL CARMEN
17 4208010472 HERNANDEZ DIAZ JOSE MARIA
18 4208010421 HERNANDEZ SALVADOR GUADALUPE
19 4208010701 MENDOZA VERA GREGORIO DE LOS ANGELES
20 4208010610 MOO DZIB MATEO
21 4208010503 ODILON CAMPERO JOSE DE JESUS
22 4208010439 PADILLA MONTERO WILLIAM ENRIQUE
23 4208010606 PECH HUCHIN YONI EDWIN
24 4208010554 PEREZ DIAZ MARIELY
25 4208010555 RAMON JIMENEZ CARLOS DEL JESUS
26 4208010489 RINCON PADILLA JUAN ERNESTO
27 4208010488 RINCON PADILLA EVANGELINA
28 4208010616 SANCHEZ LOPEZ JULIAN JAIR
29 4208010849 VAZQUEZ ARIAS CARMELA
30 4208010479 VELA LARA YESENIA DEL JESUS
31 4208010485 VILLANUEVA BALLINA OSCAR DEL CARMEN
24
TELÉFONOS DE EMERGENCIA
Servicios Número telefónico
Seguridad publica 060
Cruz roja 065
Atención ciudadana 066
Servicio de emergencia *080
Rascatel 100
Policía federal preventiva *112
Transito 113
IMSS 115
Bomberos 116
Policía judicial 117
Servicio a la comunidad 118
Cruz verde 120
Entidad de
emergencia
Ubicación/dependencia Teléfonos de
emergencia
Protección civil Cd. Del Carmen 938 38 24266
Bomberos Estación, Cd. Del
Carmen
938 38 64613
Seguridad publica Policía municipal 060
Policía estatal *112
Secretaria de marina 018006274621
Servicios públicos CFE 938 38 20701
Servicios de salud Centro de salud 938 38 27850
IMSS 938 38 20065
Cruz roja 938 38 23130
otros Comisario municipal 9381002669
Presidente municipal 9381191110

Plan-de-Contingencia.docx

  • 1.
    1 1. INTRODUCCIÓN Las situacionesde emergencia por desastres naturales, tales como terremotos e inundaciones, o de otra índole, como en conflictos bélicos y actos de terrorismo, pueden ocurrir en cualquier época del año o en temporadas anuales, como huracanes y tormentas. Por consiguiente, es necesario mantenerse preparado para este tipo de eventualidad. El modo más efectivo de reducir al mínimo el peligro de posibles daños a la propiedad y a las personas es concienciando a la comunidad escolar por adelantado, de los Planes de Contingencia. 2. OBJETIVOS Los objetivos del Plan de Contingencias están basados en el cumplimiento de lo siguiente:  Evaluar, analizar y prevenir los riesgos en el edificio C.  Evitar o mitigar las lesiones que las emergencias puedan ocasionar a nuestro personal y a terceros.  Evitar o minimizar el impacto de los siniestros sobre la salud y el medio ambiente.  Reducir o minimizar las pérdidas económicas y daños que se pueda ocasionar en el edificio C.  Capacitar permanentemente a todo nuestro personal en prevención de riesgos y entrenamientos en acciones de respuestas ante situaciones de emergencia.  Contar con los procedimientos a seguirse durante las operaciones de respuesta a la contingencia. 3. ALCANCE: El plan de contingencia elaborado es aplicable para el edificio C de la universidad tecnológica de Campeche y dirigido a todo el alumnado del laboratorio físico- químico.
  • 2.
    2 De igual maneraeste plan puede aplicarse en toda universidad siempre que presentes las mismas condiciones de riesgo.
  • 3.
    3 5. DATOS GENERALES Elestablecimiento del laboratorio físico – químico se encuentra dentro del edificio C de universidad autónoma Campeche ubicada en la comunidad de san Antonio cárdenas del municipio de Carmen, Campeche, el cual el representante legal es el rector de la universidad el ING. Manuel cordero a) Actividad y operaciones principales: La operación principal del laboratorio es la enseñanza por medio de las practicas a todos los alumno de la universidad que tengan esas ganas de superación y cada que su plan de estudio así lo requiera. b) Organización del Plan: Se establecerá un comité de seguridad designado por el director de la carrera y el rector de la universidad cuyos componentes serán: el de Servicios Generales, coordinador de brigada, el Supervisor de mantenimiento y el Supervisor de Seguridad. Ese comité tendrá la responsabilidad de establecer el plan de emergencia, asignar personal para integrar los equipos de trabajo, distribuir y orientar sobre el plan entre todo el personal y que toda la comunidad esté familiarizado con el contenido del mismo.
  • 4.
    4 6. PLAN CONTRAINCENDIO 6.1ANTESDEL INCENDIO: Simulacros: Se efectuará al menos una vez al año. Los objetivos principales de los simulacros son:  Detectar errores u omisión tanto en el contenido del Plan como en las actuaciones a realizar para su puesta en práctica.  Habituar a los ocupantes a evacuar la edificación.  Prueba de idoneidad y suficiencia de equipos y medios de comunicación, alarma, señalización, luces de emergencia,  Estimación de tiempos de evacuación, de intervención de equipos propios y de intervención de ayudas externas.  Los simulacros deberán realizarse con el conocimiento y con la colaboración del cuerpo general de bomberos y ayudas externas que tengan que intervenir en caso de emergencia.  La preparación de los simulacros debe ser exhaustiva, dejando el menor resquicio posible a la improvisación, previniendo todo, entre otros, los problemas que la interrupción de la actividad aunque sea por un espacio corto de tiempo, pueda ocasionar. Se debe disponer de personal para cronometraje. 1. No se puede fumar en los predios de la institución. 2. En todo momento, las puertas, pasillos y escaleras se mantendrán libre de obstáculos. 3. Todas las salidas se mantendrán identificadas. 4. La Oficina del Director de Facilidades se encargará de coordinar la reparación de deficiencias eléctricas por el personal autorizado o la contratación de Perito Electricista. 5. Los extintores de incendio se mantendrán inspeccionados y en áreas visibles y accesibles. Las mangueras de incendio se mantendrán en áreas visibles y accesibles. Sistemas de alarmas contra incendio se mantendrán inspeccionados.
  • 5.
    5 6. Se orientaráal personal y estudiantes sobre el manejo de extintores. 7. El plan de emergencia será distribuido a todos los empleados. Este será revisado y será enmendado según sea necesario. 8. En caso necesario llamar a los números de emergencia que aparecen en el apartado de anexos. 9. Los rótulos indicando salidas para casos de emergencia, deberán de estar visibles en los pasillos. 10. No se almacenará en las áreas del laboratorio grandes cantidades de materiales flamables. Los mismos serán almacenados en los gabinetes para material flamables. Los líquidos flamables deben estar en envases apropiados. 11. Como práctica de prevención de incendio, se celebrarán simulacros por lo menos 1 vez al año, planeado y ejecutado bajo la supervisión del los jefes de brigada. DIAGRAMA DE RESPONSABILIDADES: Jefe de brigada Manuel del Jesus Cordero Rivera Rector de la UTCAM Subjefe de brigada Ing. Roberto Maldonado Garcia Director de carrera Brigada contra incendio Ing. Martin encargado del almacen de EEI Brigada de primeros auxilios Doc. Mauro Doc. de la UTCAM Brigada de evacuacion Ing. Raul Olan Encargado del laboratorio fisico-quimica Brigada contra inundaciones Ing. Manuel Reyes Encargado del laboratorio de soldadura
  • 6.
    6 FUNCIONES DE LASBRIGADAS a) JEFE DE BRIGADA: 1. Comunicar de manera inmediata a la alta dirección de la ocurrencia de una emergencia. 2. Verificar si los integrantes de las brigadas están suficientemente capacitados y entrenados para afrontar las emergencias. 3. Estar al mando de las operaciones para enfrentar la emergencia cumpliendo con las directivas encomendadas por el Comité. b) SUB JEFE DE BRIGADA: 1. Reemplazar al jefe de Brigada en caso de ausencia y asumir las mismas funciones establecidas. c) BRIGADA CONTRA INCENDIO: 1. Comunicar de manera inmediata al Jefe de Brigada de la ocurrencia de un incendio. 2. Actuar de inmediato haciendo uso de los equipos contra incendio (extintores portátiles). 3. Estar lo suficientemente capacitados y entrenados para actuar en caso de incendio. 4. Activar e instruir la activación de las alarmas contra incendio colocadas en lugares estratégicos de las instalaciones. 5. Recibida la alarma, el personal de la citada brigada se constituirá con urgencia en el nivel siniestrado. 6. Arribando al nivel del fuego se evaluará la situación, la cual si es crítica informará a la Consola de Comando para que se tomen los recaudos de evacuación de los pisos superiores. 7. Adoptará las medidas de ataque que considere conveniente para combatir el incendio.
  • 7.
    7 8. Se tomaránlos recaudos sobre la utilización de los equipos de protección personal para los integrantes que realicen las tareas de extinción. 9. Al arribo de la Compañía de Bomberos informará las medidas adoptadas y las tareas que se están realizando, entregando el mando a los mismos y ofreciendo la colaboración de ser necesario. d) BRIGADA DE PRIMEROS AUXILIOS: 1. Conocer la ubicación de los botiquines en la instalación y estar pendiente del buen abastecimiento con medicamento de los mismos. 2. Brindar los primeros auxilios a los heridos leves en las zonas seguras. 3. Evacuar a los heridos de gravedad a los establecimientos de salud más cercanos a las instalaciones. 4. Estar suficientemente capacitados y entrenados para afrontar las emergencias. e) BRIGADA DE EVACUACION: 1. Comunicar de manera inmediata al jefe de brigada del inicio del proceso de evacuación. 2. Reconocer las zonas seguras, zonas de riesgo y las rutas de evacuación de las instalaciones a la perfección. 3. Abrir las puertas de evacuación del local de inmediatamente si ésta se encuentra cerrada. 4. Dirigir al personal y visitantes en la evacuación de las instalaciones. 5. Verificar que todo el personal y visitantes hayan evacuado las instalaciones. 6. Conocer la ubicación de los tableros eléctricos, llaves de suministro de agua y tanques de combustibles. 7. Estar suficientemente capacitados y entrenados para afrontar las emergencias.
  • 8.
    8 PAUTAS PARA LASBRIGADAS - En caso de siniestro, informará de inmediato Comité de Seguridad por medio de telefonía de emergencia o alarmas de incendio. Si la situación lo permite, intentará dominar el incendio con los elementos disponibles en el área (extintores) con el apoyo de la Brigada de Emergencias, sin poner en peligro la vida de las personas. - Si el siniestro no puede ser controlado deberá evacuar al personal conforme lo establecido, disponiendo que todo el personal forme frente al punto de reunión del piso. - Mantendrá informado en todo momento al Director de la emergencia de lo que acontece en el piso. - Revisarán los compartimentos de baños y lugares cerrados, a fin de establecer la desocupación del lugar. - Se cerrarán puertas y ventanas. - Mantendrá el orden de evacuación evitando actos que puedan generar pánico, expresándose en forma enérgica, pero prescindiendo de gritar a fin de mantener la calma. - La evacuación será siempre hacia las rutas de escape, siempre que sea posible. - El responsable del establecimiento informará al Director de la emergencia cuando todo el personal haya evacuado. - Los responsables de las áreas no afectadas, al ser informados de una situación de emergencia (ALERTA), deberán disponer que todo el personal forme frente al punto de reunión. Posteriormente aguardarán las indicaciones del Director de la emergencia a efecto de poder evacuar a los visitantes y empleados del lugar. PAUTAS PARA EL PERSONAL QUE SE ENCUENTRA EN LA ZONA DE LA EMERGENCIA - Todo el personal estable del establecimiento debe conocer las directivas generales del plan de evacuación.
  • 9.
    9 - El personalque observe una situación anómala en donde desarrolla sus tareas, deberá dar aviso en forma urgente de la siguiente manera: 1) Avisar al jefe inmediato. 2) Accionar el pulsador de alarma. 3) Utilizar el teléfono de emergencia. - Se aconseja al personal que guarde los valores y documentos, así como también desconectar los artefactos eléctricos a su cargo, cerrando puertas y ventanas a su paso. - Seguidamente, siguiendo indicaciones del Encargado del establecimiento, procederá a abandonar el lugar respetando las normas establecidas para el descenso. - Seguir las instrucciones del Responsable del establecimiento. - No perder tiempo recogiendo otros objetos personales. - Caminar hacia la salida asignada. - Bajar las escaleras caminando, sin hablar, sin gritar ni correr, respirando por la nariz. - Una vez efectuado el descenso a la parte baja, se retirará en orden a la vía pública donde se dirigirá hacia el punto de reunión preestablecido. MATERIALES QUE REQUIEREN LAS BRIGADAS PARA COMBATIR LA EMERGENCIA. La escuela bebe de contar con los siguientes equipos e implementos de seguridad para combatir emergencias:  04 extintores portátiles de 12 Kg. de PQS, con cartucho externo, tipo ABC, con carga vigente.  Cilindros con arena.  Botiquín de primeros auxilios. Adicionalmente se requiere contar con5:  Alarma.  Sirena.  Silbatos.  Luces de emergencia.  Uniformes aluminizados, anti ignífugos.  Máscaras.
  • 10.
    10  Palas dematerial antichispa.  Señalización de rutas de evacuación.  Sogas.  Linternas antiexplosivas.  Barreras Absorbentes.  Paños oleofílicos.  Camillas ó equipos de rescate de lesionados. LISTADO DE ELEMENTOS BÁSICOS DE DOTACIÓN PARA EL BOTIQUÍN DE PRIMEROS AUXILIOS. A continuación se listan, a modo referencial, los elementos básicos de dotación para el botiquín de primeros auxilios, teniendo en consideración que en ellos existen medicamentos, pues éstos solo se deben suministrar con la autorización del médico: Aplicadores, depósitos de diferentes tamaños, bajalenguas, bolsas de plástico, esparadrapo de papel, esparadrapo de tela, férulas para el cuello, gasa en paquetes independientes, juegos de inmovilizadores para extremidades, pinza para cortar anillos, solución salina o suero fisiológico en bolsa (únicamente para curaciones), tijeras de material, vendas adhesivas, vendas de rollos de diferentes tamaños, vendas triangulares, linterna de uso médico, elementos de protección personal del auxiliador, guantes quirúrgicos, monogafas, tapabocas, etc. 6.2DURANTE EL INCENDIO O PRESENCIA DE HUMO, ¿QUÉ HACER?: 1. La persona que se percata de la presencia de humo o de fuego deberá alertar inmediatamente sin provocar pánico. Se le debe comunicar de inmediato al director y a seguridad, quienes se encargarán de avisar a la comunidad del edificio C y al encarado del laboratorio. 2. Tan pronto se haya notificado del incendio o de la presencia de humo, estudiantes, personal y visitantes deberán alejarse del peligro inmediato. 3. seguir el procedimiento establecido en el plan de contingencia, de acuerdo al diagrama de flujo que se muestra a continuación:
  • 11.
    11 DIAGRAMAS DE PROCEDIMIENTOA SEGUIR EN CASO DE INCENDIO
  • 12.
    12 a) Brigada paracontrolar incendios 1. La brigada contra fuegos consistirá del Supervisor de Mantenimiento y servicios generales del personal, además de los guardias de seguridad y los conserjes. b) Alarmas contra incendio 1. Si alguna de las alarmas de fuego se activara después de horas laborables, el encarado del laboratorio de turno asumirá los deberes del Supervisor de Mantenimiento y de llamar al Departamento de Bomberos. c) Desalojo 1. Si se trabaja coordinadamente, se anticipa que la Institución estará desalojada en dos minutos. 2. Estos edificios están construidos con el fin de que al ocurrir un fuego se pueda aislar totalmente de los otros edificios. 6.3 DESPUÉS DEL INCENDIO 1. Se notificaran la contabilidad de los daños materiales que ocasiono la contingencia, en caso de existir. 2. Se realizara la gestión de los materiales que hayan sido dañados en su totalidad a las autoridades correspondientes. 3. Mantener la calma y cerciorarse que se haya sofocado todo tipo de llamas asegurándose que no existan focos de reinicio de llamas o fuego. 4. Realizar labores de rescate de personas si las hubiese brindándoles los primeros auxilios de ser el caso o transportándolas al centro médico más cercano. 5. Acordonar o restringir el acceso de personas no autorizadas al establecimiento. 6. Realizar los trabajos de remoción ó retiro de escombros y limpieza. 7. Evaluar los daños ocasionados al entorno, vecindad y medio ambiente así como evaluar las pérdidas sufridas a nivel humano, de infraestructuras y patrimonial.
  • 13.
    13 8. La disposiciónfinal de materiales contaminados o impregnados de combustibles deberá ser realizada a través de empresas autorizadas para dicho fin, para lo cual serán contratadas por el propietario ú operador del establecimiento. 9. Elaborar un informe preliminar del incendio y remitirlo al dentro de las 24 horas de producido de acuerdo a los procedimientos y a los formatos establecidos. 10.Informar a otras autoridades locales o centrales según corresponda. 7. PLAN DE CONTINGENCIA EN UNA INUNDACIÓN La Temporada de lluvias huracanes en el área del Caribe comienza el 1 de junio y termina el 30 de noviembre. La mayoría de ellos ocurren durante los meses de agosto, septiembre y octubre. Durante esta época se toman medidas especiales de seguridad a cargo del Supervisor y el personal de Mantenimiento de Planta Física y Areas Verdes. El encargado de seguridad establecerá un Centro de Mando (en el Centro de Acceso a la Información) donde se mantiene el equipo audiovisual y telefónico necesario para dar seguimiento a los avisos del Servicio Nacional de Meteorología y la Defensa Civil. El cuadro telefónico, que está ubicado en el segundo piso del Edificio de Administración, provee unos teléfonos base para cuando ocurra un fallo eléctrico. El Servicio Nacional de Meteorología es la fuente oficial de información para casos de huracán y otros fenómenos atmosféricos que puedan afectar la Isla. Los avisos sobre huracanes están enumerados e incluyen: el nombre del huracán, su posición en ese momento, hacia dónde se mueve y su intensidad. Los boletines se dan cada seis horas. El Servicio Nacional de Meteorología clasifica sus comunicaciones de esta forma:
  • 14.
    14 o Boletín deAdvertencia - en éste se informa sobre tormentas o huracanes que se han desarrollado en el mar y no ofrecen peligro inmediato a las áreas costaneras. o Boletín de Vigilancia - estos boletines se expiden cuando los vientos pueden amenazar áreas costaneras dentro de las 24 a 48 horas subsiguientes. o Boletín de Aviso - se expiden cuando las áreas costaneras están en inminente peligro de ser azotadas por vientos que excederán las 74 millas por hora, dentro de un período de 24 horas. Clasificación de condiciones de emergencia  Condición Cuatro - existe cuando el Servicio Nacional de Meteorología ha informado que un temporal o huracán se ha desarrollado en algún punto al este del Mar Caribe. En esta fase se emite la correspondiente advertencia de temporal o huracán.  Condición Tres - se establece cuando el Servicio Nacional de Meteorología ha informado que existe una vigilancia de huracán o de temporal, lo que implica que la amenaza de un desastre natural aumenta y que las actividades de preparación se deben comenzar. En esta condición se debe activar el Comité de Seguridad, y el proceso de preparación se inicia.  Condición Dos - Se establece cuando se ha emitido un aviso de temporal o de huracán, se intensifica la actividad de notificación al público acerca de la inminencia del peligro y el proceso de preparación se acelera. El desalojo total de la comunidad universitaria se efectuará mediante orden directa de la Rectora, no antes.
  • 15.
    15  Condición Uno- anuncia la inminencia del huracán o del temporal y se intensifica al máximo la preparación en todos los niveles, a fin de poder enfrentar la situación. 1. El Plan que se establece pretende organizar y coordinar las actividades de emergencia con el personal universitario, para así poder reducir al mínimo el daño que la planta física, el equipo y los documentos de la Universidad puedan sufrir con el paso de un huracán; corregir los daños; facilitar la reanudación de las operaciones lo antes posible después de la emergencia y mantener durante la emergencia y después pasada ésta la mayor comunicación posible con las Oficinas Centrales del Sistema. 2. El Centro de Mando debe contar con el equipo y los materiales necesarios para afrontar la emergencia. 3. El rector o su representante designará un funcionario a cargo del Centro de Mando, a quien delegará la máxima autoridad y responsabilidad durante la emergencia. Este a su vez designará los canales de comunicación a seguir. Asignación de responsabilidades El rector de la universidad activará, en el momento oportuno, el Comité del plan de contingencia para atender cualquier situación. Este comité coordinará las siguientes actividades necesarias para atender la emergencia:  Establece los canales de comunicación.  Provee el personal, la transportación y el equipo necesario.  Toma las medidas necesarias para proteger materiales y equipos expuestos a las inclemencias del tiempo, acción de mucha trascendencia, ya que el Recinto está ubicado en área inundable.  Dispone la desconexión, en el momento oportuno, de los sistemas de gas, aire acondicionado e iluminación.  Asigna vigilancia adecuada para mantener el orden y salvaguardar vidas y propiedades.
  • 16.
    16  Determina eldesalojo/evacuación de los edificios.  Designa personal para dirigir el tránsito y la evacuación del campus universitario.  Si el Aviso de Huracán o desastre natural ocurre durante el fin de semana o días feriados, es su responsabilidad el notificar a los funcionarios encargados de coordinar el Plan de Contingencia sobre el peligro inminente del fenómeno atmosférico.  Establece un control del movimiento de propiedad que se efectúe durante la emergencia, de forma tal que la misma pueda localizarse cuando regrese a la normalidad.  Provee direcciones pertinentes para la protección del personal del Programa de Ciencias de la Salud y del equipo ubicado en los terrenos del Hospital San Cristóbal. De establecerse nuestras instalaciones como refugio, el Comité se asegurará de que se utilice el área de salones de clase para albergar a las víctimas que sean trasladadas al Recinto. 7.1 Antes del Huracán / inundación. Tan pronto se reciba el aviso de huracán las siguientes medidas se tomarán: a) El rector del la Universidad o su representante informará a su personal para que se mantenga en estado de alerta y, de creerlo necesario, Mandar a sus hogares a todo el personal que no tenga asignaciones dentro del Plan de Contingencia. b) El rector activará el Comité de Emergencias. c) Cuando el paso del huracán sea inminente y después de que todas las medidas de seguridad aconsejables se hayan tomado, se procederá a desconectar los interruptores de energía eléctrica.
  • 17.
    17 7.2 Durante elHuracán a) Los empleados y los refugiados, si los hubiera, permanecerán dentro de los edificios. No abandonarán sus refugios a no ser que sea por razones de seguridad o por instrucciones del personal universitario autorizado. b) Durante el huracán, el personal mínimo necesario para implantar el Plan de Contingencia permanecerá en el Recinto, según lo determine la persona, que por el orden de sucesión de mando, esté a cargo de la unidad. c) Estas serán personas de reconocido buen criterio, capaces de tomar la mejor decisión que proceda ante las distintas y variadas circunstancias que puedan surgir en momentos críticos de esta índole. Las personas en cuestión cooperarán, hasta donde sea posible, con las autoridades gubernamentales que estén prestando servicios durante la emergencia. PLAN DE ACCIÓN EN CASO DE INUNDACIONES El rector o su representante en la cadena de mando establecerán el plan de evacuación de las personas en los edificios. El Comité se asegurará de que se proteja el equipo y la propiedad ubicada en las áreas que más se afectan en estos casos. Se utilizarán las planchas de madera para proteger las entradas a los edificios. Los vehículos se moverán al área académica tomando las precauciones de abastecimiento de gasolina.
  • 18.
    18 DIAGRAMA DE PROCEDIMIENTOEN UNA INUNDACIÓN
  • 19.
    19 7.3 Después depasado el Huracán a) El funcionario a cargo del edificio, según el orden de sucesión de mando establecido, instruirá al Centro de Mando sobre las medidas más aconsejables ante las diversas circunstancias que hayan podido surgir durante el paso del huracán y el efecto que éstas hayan podido tener sobre la unidad. No obstante, se espera que a la mayor brevedad posible y utilizando cualquier medio a su alcance, el funcionario encargado se comunique con la Administración Central para informar los daños sufridos, si alguno, y las condiciones prevalecientes en el Recinto. b) Se procederá a tomar fotografías de las propiedades, equipos y materiales damnificados durante la emergencia con el propósito de hacer las reclamaciones pertinentes a nuestras aseguradoras. El (la) Decano (a) de Servicios Administrativos preparará una relación de los daños sufridos para la Oficina Central del Sistema. c) Evaluar daños y tomar acción de manera que todo quede en forma utilizable. d) atención a los anuncios en Prensa-Radio-Televisión sobre estado actual del tiempo. e) Ayuda a estudiantes y personal afectado. f) Coordinación con personal de mantenimiento y otros. h) Proceder con compras necesarias. i) Realizar llamadas necesarias. j) Llamar a Ornato para desyerbar aceras de la calle después de las lluvias.
  • 20.
    20 8. RECOMENDACIONES GENERALES 1.El personal del edificio C, del laboratorio físico químico y estudiantes, sin distinción de categorías, será responsable de familiarizarse con este plan. 2. En caso de desalojo, deberán utilizarse las salidas/entradas principales y laterales de los edificios. 3. En caso de emergencia, no utilizar los elevadores (si los hay) y mantener la calma. 4. Cada área debe tener o confeccionar un “kit” de primeros auxilios, según recomendación de la Cruz Roja Americana, que incluya:  Vendajes adhesivos de varios tamaños.  Gasa estéril 3” x 3” y gasa estéril en rollo.  Paños antisépticos.  Cinta adhesiva de 2”.  Pinzas.  Manual de primeros auxilios.  Medicamento contra la diarrea.  Ungüento antibacterial.  Pares de guantes “non-latex”.  Protector para CPR.  Aspirina o calmante para el dolor.  Antiácidos o laxantes.
  • 21.
    21 9. CONCLUSIÓN Los Planesde Contingencia son los procedimientos específicos preestablecidos de coordinación, alerta, movilización y respuesta ante la ocurrencia o inminencia de un evento particular para el cual se tiene escenarios definidos. Para el caso de edificaciones, instalaciones o recintos, estos planes de contingencia serán dirigidos a un conjunto de acciones coordinadas y aplicadas integralmente destinadas a prevenir, controlar, proteger y evacuar a las personas que se encuentran en una edificación, instalación o recinto y zonas donde se genera la emergencia. Incluye los planos de los accesos, señalización de rutas de escape, zonas seguras internas y externas, equipos contra incendio. Asimismo los procedimientos de evacuación, de simulacros, registro y evaluación del mismo.
  • 22.
    22 10.FUENTES BIBLIOGRÁFICAS .  GuíaMarco de la Elaboración del Plan de Contingencia – INDECI - Versión 1.0 – 2005.  Resolución N° 088-2005-OS/CD “Procedimiento para el Reporte de Emergencias en las Actividades del Subsector Hidrocarburos”. www.osinerg.gob.pe/hidrocarburos/emergencias.  Manual Básico para la Estimación del Riesgo Aprobado con Resolución Jefatura Nº 317-INDECI.  Inspección y Prevención de Incendios de Antonio Peinado Moreno. Libros en la red www.dipualba.es/publicaciones. .  Guía para el Control y Prevención de la Contaminación Industrial – Estaciones de Servicio - Comisión Nacional del Medio Ambiente - Región Metropolitana - Chile Junio 1999.
  • 23.
    23 ANEXOS ALUMNADO EN ELÁREA DEL LABORATORIO FÍSICO-QUÍMICO No. Matricula Nombre del alumno 1 4208010707 ABREU SAN LUCAS ENRIQUE 2 4208010437 CHAVEZ FRIAS ANGEL LEONARDO 3 4208010724 CHAVEZ RIOS PEDRO 4 4208010744 CHE CASTILLO VICTOR JOAQUIN 5 4208010566 CHE UITZ EDGAR ROLANDO 6 4208010803 CHUC CHI MILDRED DE JESUS 7 4208010807 CONTRERAS MAGAÑA DAVID ANTONIO 8 4208010493 DE LA CRUZ DE LA CRUZ SILVIA PATRICIA 9 4208010441 DE LA CRUZ SANCHEZ SELENE CRISTEL 10 4208010638 DELGADO BENITEZ DANIEL ARMANDO 11 4208010723 DZIB NOH EBER NAHUM 12 4208010768 EUAN COOX ADRIAN ELISEO 13 4208010455 GALMICHE MENDEZ LAURA 14 4208010739 GUZMAN PERALTA JESUS DAVID 15 4208010751 HEREDIA ZURITA CLAUDIO 16 4208010436 HERNANDEZ DE LA CRUZ PILAR DEL CARMEN 17 4208010472 HERNANDEZ DIAZ JOSE MARIA 18 4208010421 HERNANDEZ SALVADOR GUADALUPE 19 4208010701 MENDOZA VERA GREGORIO DE LOS ANGELES 20 4208010610 MOO DZIB MATEO 21 4208010503 ODILON CAMPERO JOSE DE JESUS 22 4208010439 PADILLA MONTERO WILLIAM ENRIQUE 23 4208010606 PECH HUCHIN YONI EDWIN 24 4208010554 PEREZ DIAZ MARIELY 25 4208010555 RAMON JIMENEZ CARLOS DEL JESUS 26 4208010489 RINCON PADILLA JUAN ERNESTO 27 4208010488 RINCON PADILLA EVANGELINA 28 4208010616 SANCHEZ LOPEZ JULIAN JAIR 29 4208010849 VAZQUEZ ARIAS CARMELA 30 4208010479 VELA LARA YESENIA DEL JESUS 31 4208010485 VILLANUEVA BALLINA OSCAR DEL CARMEN
  • 24.
    24 TELÉFONOS DE EMERGENCIA ServiciosNúmero telefónico Seguridad publica 060 Cruz roja 065 Atención ciudadana 066 Servicio de emergencia *080 Rascatel 100 Policía federal preventiva *112 Transito 113 IMSS 115 Bomberos 116 Policía judicial 117 Servicio a la comunidad 118 Cruz verde 120 Entidad de emergencia Ubicación/dependencia Teléfonos de emergencia Protección civil Cd. Del Carmen 938 38 24266 Bomberos Estación, Cd. Del Carmen 938 38 64613 Seguridad publica Policía municipal 060 Policía estatal *112 Secretaria de marina 018006274621 Servicios públicos CFE 938 38 20701 Servicios de salud Centro de salud 938 38 27850 IMSS 938 38 20065 Cruz roja 938 38 23130 otros Comisario municipal 9381002669 Presidente municipal 9381191110