INSTITUTO TECNOLOGICO DE TIJUANA

Tipo de trabajo
Practica
Fecha de inicio
12-Febrero-14

26-Febrero-14

Nombre de los
participantes
Saul V. Pereyra Cebrero
L. Cesar Sánchez Cuevas
Jesús Andrés Salas Castro
Agustín Hernández Dimaz
1

Fecha de entrega

Titulo
2
Calificación

Matricula

Grupo

Asistencia

13211225
13211260
13211266
13211271

A
A
A
A

Calificación

+
+
+
+

Introducción

El análisis de un problema puede consistir hasta de dos partes. La primera parte es un análisis
básico que debe realizarse en todos los problemas y consiste en extraer la información
completa de entrada y salida proporcionada por los problemas. Es decir, debe:
 Determinar y entender los elementos de salida deseados que debe producir el
programa.
 Determinar los elementos de entrada.

2
Objetivos (competencia)
 Hacer un diagrama de flujo
 Hacer pseudocódigo
 El programa en C++ y la pantalla corrida

3

Fundamento teórico

Analizar el
problema

Desarrollar
una solucion

Codificar la
solucion

Prueba y
correcion del
programa

INSTITUTO TECNOLOGICO DE TIJUANA

Página 1
INSTITUTO TECNOLOGICO DE TIJUANA

5

Desarrollo de la practica

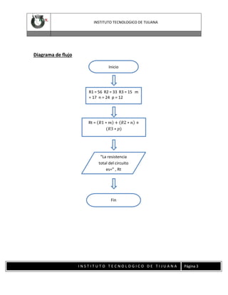
1.- Suponga que tiene que escribir un programa en C++ para calcular la resistencia total de un circuito
serie. En dicho circuito la resistencia total es la suma de todos los valores de resistencias individuales.
Suponga que el circuito consiste en una cantidad de resistores de 56Ω, 33Ω y 15Ω.
a) Para el problema de programación, ¿Cuántas salidas se requieren?
b) ¿Cuántas entradas tiene el problema?
c) Determine el algoritmo para convertir los elementos de entrada en elementos de salida. Suponga
que la cantidad de resistores de 56Ω es m, la cantidad de resistores de 33Ω es n y la cantidad de
resistores de 15Ω es p.
d) Pruebe el algoritmo que escribió para la parte C usando la siguiente muestra de datos:
m=17
n=24
p=12

Pseudocódigo
Inicio
R1, R2, R3, Rt, m, n, p: int
R1 = 56 ;
R2 = 33 ;
R3 = 15 ;
m = 17 ;
n = 24 ;
p = 12 ;
Rt = (𝑅1 ∗ 𝑚) + (𝑅2 ∗ 𝑛) + (𝑅3 ∗ 𝑝) ;
write “La resistencia total del circuito es=” , Rt ;
Fin

INSTITUTO TECNOLOGICO DE TIJUANA

Página 2
INSTITUTO TECNOLOGICO DE TIJUANA

Diagrama de flujo
Inicio

R1 = 56 R2 = 33 R3 = 15 m
= 17 n = 24 p = 12

Rt = (𝑅1 ∗ 𝑚) + (𝑅2 ∗ 𝑛) +
(𝑅3 ∗ 𝑝)

“La resistencia
total del circuito
es=” , Rt

Fin

INSTITUTO TECNOLOGICO DE TIJUANA

Página 3
INSTITUTO TECNOLOGICO DE TIJUANA

C++

INSTITUTO TECNOLOGICO DE TIJUANA

Página 4
INSTITUTO TECNOLOGICO DE TIJUANA

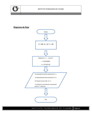
2.- Escriba un programa en C++ para determinar la distancia recorrida por un automóvil después de 10
segundos, suponiendo que el automóvil viaja inicialmente a 60
desacelerar de manera uniforme a una velocidad de 12

𝑚𝑖𝑙𝑙𝑎𝑠
𝑠2

𝑚𝑖𝑙𝑙𝑎𝑠
y el conductor aplica los frenos para
ℎ𝑜𝑟𝑎

. Use el hecho de que:

1

𝑑 = 𝑠 − (2) 𝑑𝑡 2 , donde s= velocidad inicial del automóvil, d= desaceleración y t= tiempo transcurrido.
a)
b)
c)
d)

Para el problema de programación, ¿Cuántas salidas se requieren?
¿Cuántas entradas tiene el problema?
Determine el algoritmo para convertir los elementos de entrada en elementos de salida.
Pruebe el algoritmo escrito para la parte C usando los datos proporcionados en el planteamiento
del problema.

Pseudocódigo
Inicio
s, d, t, h, distancia, m, n: int
h = 60.0;
d = 12 ;
t = 10 ;
m = ((1.0)/(2.0)) ;
distancia =| 𝑠 − (𝑚)𝑑𝑡 2 | ;
write “la velocidad inicial del automóvil es”, s;
write “la desaceleración del automóvil es”, d;
write “el tiempo transcurrido es”, t;
write “La distancia recorrida por el automovil total es=” , distancia ;
Fin

INSTITUTO TECNOLOGICO DE TIJUANA

Página 5
INSTITUTO TECNOLOGICO DE TIJUANA

Diagrama de flujo
Inicio

h = 60 d = 12 t = 10

distancia =| 𝑠 − (𝑚)𝑑𝑡 2 |
s = ((h)/(3600))
m = ((1.0)/(2.0))

“la velocidad inicial del automóvil es”, s;
“la desaceleración del automóvil es”, d;
“el tiempo transcurrido es”, t;
“La distancia recorrida por el automóvil
total es=”, distancia ;

Fin

INSTITUTO TECNOLOGICO DE TIJUANA

Página 6
INSTITUTO TECNOLOGICO DE TIJUANA

C++

INSTITUTO TECNOLOGICO DE TIJUANA

Página 7
INSTITUTO TECNOLOGICO DE TIJUANA

Problema 3

1
5

INSTITUTO TECNOLOGICO DE TIJUANA

Página 8
INSTITUTO TECNOLOGICO DE TIJUANA

Inicio
r: real
Ci, n: int
r=0.05
Ci=24
n=(2002-1627)
Cf=Ci*(1+r)^n
write”El saldo al 31 de diciembre de 2002 es:”,Cf

Fin

INSTITUTO TECNOLOGICO DE TIJUANA

Página 9
INSTITUTO TECNOLOGICO DE TIJUANA

Inicio
r: real
Ci, n: int
r=0.05
Ci=24
n=(2002-1627)
Cf=24*(1+0.05)^(2002-1627)
write”El saldo al 31 de diciembre de 2002 es:”, 2119329059

Fin

INSTITUTO TECNOLOGICO DE TIJUANA

Página 10
INSTITUTO TECNOLOGICO DE TIJUANA

Problema 4

INSTITUTO TECNOLOGICO DE TIJUANA

Página 11
INSTITUTO TECNOLOGICO DE TIJUANA

3
4

Inicio
v1,v2,f1,f2: int
v1=1, v2=1
f1=1, f2=1
sc1=150*v1/0.38*f1
sc2=230*v2/sqrt(((56)^2)+(0.98*f2)^2)
sv=sc1+sc2
write “Voltaje de salida circuito 1 es:”,sc1
write “Voltaje de salida circuito 2 es:”,sc2
write “Suma de voltajes circuito 1 y circuito 2 es:”,sv
Fin

INSTITUTO TECNOLOGICO DE TIJUANA

Página 12
INSTITUTO TECNOLOGICO DE TIJUANA

Inicio
v1,v2: real
f1,f2: int
v1=1.2
v2=2.3
f1=144
f2=100
sc1=(150*1.2)/(0.38*144)
sc2=(230*2.3/sqrt(((56)^2)+(0.98*100)^2)
sv=sc1+sc2
write “Voltaje de salida circuito 1 es:”,3.28947
write “Voltaje de salida circuito 2 es:”,4.68674
write “Suma de voltajes circuito 1 y circuito 2 es:”,7.97621
Fin

INSTITUTO TECNOLOGICO DE TIJUANA

Página 13
INSTITUTO TECNOLOGICO DE TIJUANA

INSTITUTO TECNOLOGICO DE TIJUANA

Página 14
INSTITUTO TECNOLOGICO DE TIJUANA

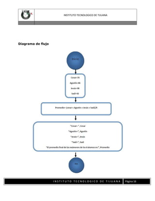
5.- haga un programa en C++ en asignarle a 4 variables una calificación de examen del
0 al 100 y calcular el promedio y desplegar las cuatro variables que almacenan las
calificaciones y el promedio.

Seudocódigo

INSTITUTO TECNOLOGICO DE TIJUANA

Página 15
INSTITUTO TECNOLOGICO DE TIJUANA

Diagrama de flujo

INSTITUTO TECNOLOGICO DE TIJUANA

Página 16
INSTITUTO TECNOLOGICO DE TIJUANA

Corrida del programa

INSTITUTO TECNOLOGICO DE TIJUANA

Página 17
INSTITUTO TECNOLOGICO DE TIJUANA

6.- Haga un programa para darle valor a una variable, calcular el cuadrado y cubo de esa
variable y desplegar los datos: el valor, cuadrado y cubo.
Seudocódigo

INSTITUTO TECNOLOGICO DE TIJUANA

Página 18
INSTITUTO TECNOLOGICO DE TIJUANA

Diagrama de flujo

INSTITUTO TECNOLOGICO DE TIJUANA

Página 19
INSTITUTO TECNOLOGICO DE TIJUANA

Corrida del programa

INSTITUTO TECNOLOGICO DE TIJUANA

Página 20
INSTITUTO TECNOLOGICO DE TIJUANA

PROBLEMA 8.
Inicio
r, a :int
Pi :float
r=5
a=4
Pi=3.1416
Superficie=2*Pi*r*a
Volumen=Pi*r^2*a
Write=”Superficie es igual:”, Superficie
Write=”Volumen es:”, Volumen
Fin

INICIO
R=5
A=4
PI=3.1416

Superficie= 2*Pi*r*a
Volumen= Pi*r^2*a

“superficie es igual:”, Superficie
“Volumen es:”, Volumen

FIN
INSTITUTO TECNOLOGICO DE TIJUANA

Página 21
INSTITUTO TECNOLOGICO DE TIJUANA

PROBLEMA 7.
Inicio
y,x : int
x=3
y=4(x^2)+6(x)-5
Write = “Y es igual :”,y
Fin

INSTITUTO TECNOLOGICO DE TIJUANA

Página 22
INSTITUTO TECNOLOGICO DE TIJUANA

INICIO
X=3

y=4(x^2)+6(x)-5

“ Y es igual a ;”,y

FIN

INSTITUTO TECNOLOGICO DE TIJUANA

Página 23
INSTITUTO TECNOLOGICO DE TIJUANA

INSTITUTO TECNOLOGICO DE TIJUANA

Página 24
INSTITUTO TECNOLOGICO DE TIJUANA

6
Referencias
Gary J. Bronson (2007) C++ para ingeniería y ciencias segunda edición. Cengage :
Mexico.

INSTITUTO TECNOLOGICO DE TIJUANA

Página 25

Practica 2 problemas de programacion

  • 1.
    INSTITUTO TECNOLOGICO DETIJUANA Tipo de trabajo Practica Fecha de inicio 12-Febrero-14 26-Febrero-14 Nombre de los participantes Saul V. Pereyra Cebrero L. Cesar Sánchez Cuevas Jesús Andrés Salas Castro Agustín Hernández Dimaz 1 Fecha de entrega Titulo 2 Calificación Matricula Grupo Asistencia 13211225 13211260 13211266 13211271 A A A A Calificación + + + + Introducción El análisis de un problema puede consistir hasta de dos partes. La primera parte es un análisis básico que debe realizarse en todos los problemas y consiste en extraer la información completa de entrada y salida proporcionada por los problemas. Es decir, debe:  Determinar y entender los elementos de salida deseados que debe producir el programa.  Determinar los elementos de entrada. 2 Objetivos (competencia)  Hacer un diagrama de flujo  Hacer pseudocódigo  El programa en C++ y la pantalla corrida 3 Fundamento teórico Analizar el problema Desarrollar una solucion Codificar la solucion Prueba y correcion del programa INSTITUTO TECNOLOGICO DE TIJUANA Página 1
  • 2.
    INSTITUTO TECNOLOGICO DETIJUANA 5 Desarrollo de la practica 1.- Suponga que tiene que escribir un programa en C++ para calcular la resistencia total de un circuito serie. En dicho circuito la resistencia total es la suma de todos los valores de resistencias individuales. Suponga que el circuito consiste en una cantidad de resistores de 56Ω, 33Ω y 15Ω. a) Para el problema de programación, ¿Cuántas salidas se requieren? b) ¿Cuántas entradas tiene el problema? c) Determine el algoritmo para convertir los elementos de entrada en elementos de salida. Suponga que la cantidad de resistores de 56Ω es m, la cantidad de resistores de 33Ω es n y la cantidad de resistores de 15Ω es p. d) Pruebe el algoritmo que escribió para la parte C usando la siguiente muestra de datos: m=17 n=24 p=12 Pseudocódigo Inicio R1, R2, R3, Rt, m, n, p: int R1 = 56 ; R2 = 33 ; R3 = 15 ; m = 17 ; n = 24 ; p = 12 ; Rt = (𝑅1 ∗ 𝑚) + (𝑅2 ∗ 𝑛) + (𝑅3 ∗ 𝑝) ; write “La resistencia total del circuito es=” , Rt ; Fin INSTITUTO TECNOLOGICO DE TIJUANA Página 2
  • 3.
    INSTITUTO TECNOLOGICO DETIJUANA Diagrama de flujo Inicio R1 = 56 R2 = 33 R3 = 15 m = 17 n = 24 p = 12 Rt = (𝑅1 ∗ 𝑚) + (𝑅2 ∗ 𝑛) + (𝑅3 ∗ 𝑝) “La resistencia total del circuito es=” , Rt Fin INSTITUTO TECNOLOGICO DE TIJUANA Página 3
  • 4.
    INSTITUTO TECNOLOGICO DETIJUANA C++ INSTITUTO TECNOLOGICO DE TIJUANA Página 4
  • 5.
    INSTITUTO TECNOLOGICO DETIJUANA 2.- Escriba un programa en C++ para determinar la distancia recorrida por un automóvil después de 10 segundos, suponiendo que el automóvil viaja inicialmente a 60 desacelerar de manera uniforme a una velocidad de 12 𝑚𝑖𝑙𝑙𝑎𝑠 𝑠2 𝑚𝑖𝑙𝑙𝑎𝑠 y el conductor aplica los frenos para ℎ𝑜𝑟𝑎 . Use el hecho de que: 1 𝑑 = 𝑠 − (2) 𝑑𝑡 2 , donde s= velocidad inicial del automóvil, d= desaceleración y t= tiempo transcurrido. a) b) c) d) Para el problema de programación, ¿Cuántas salidas se requieren? ¿Cuántas entradas tiene el problema? Determine el algoritmo para convertir los elementos de entrada en elementos de salida. Pruebe el algoritmo escrito para la parte C usando los datos proporcionados en el planteamiento del problema. Pseudocódigo Inicio s, d, t, h, distancia, m, n: int h = 60.0; d = 12 ; t = 10 ; m = ((1.0)/(2.0)) ; distancia =| 𝑠 − (𝑚)𝑑𝑡 2 | ; write “la velocidad inicial del automóvil es”, s; write “la desaceleración del automóvil es”, d; write “el tiempo transcurrido es”, t; write “La distancia recorrida por el automovil total es=” , distancia ; Fin INSTITUTO TECNOLOGICO DE TIJUANA Página 5
  • 6.
    INSTITUTO TECNOLOGICO DETIJUANA Diagrama de flujo Inicio h = 60 d = 12 t = 10 distancia =| 𝑠 − (𝑚)𝑑𝑡 2 | s = ((h)/(3600)) m = ((1.0)/(2.0)) “la velocidad inicial del automóvil es”, s; “la desaceleración del automóvil es”, d; “el tiempo transcurrido es”, t; “La distancia recorrida por el automóvil total es=”, distancia ; Fin INSTITUTO TECNOLOGICO DE TIJUANA Página 6
  • 7.
    INSTITUTO TECNOLOGICO DETIJUANA C++ INSTITUTO TECNOLOGICO DE TIJUANA Página 7
  • 8.
    INSTITUTO TECNOLOGICO DETIJUANA Problema 3 1 5 INSTITUTO TECNOLOGICO DE TIJUANA Página 8
  • 9.
    INSTITUTO TECNOLOGICO DETIJUANA Inicio r: real Ci, n: int r=0.05 Ci=24 n=(2002-1627) Cf=Ci*(1+r)^n write”El saldo al 31 de diciembre de 2002 es:”,Cf Fin INSTITUTO TECNOLOGICO DE TIJUANA Página 9
  • 10.
    INSTITUTO TECNOLOGICO DETIJUANA Inicio r: real Ci, n: int r=0.05 Ci=24 n=(2002-1627) Cf=24*(1+0.05)^(2002-1627) write”El saldo al 31 de diciembre de 2002 es:”, 2119329059 Fin INSTITUTO TECNOLOGICO DE TIJUANA Página 10
  • 11.
    INSTITUTO TECNOLOGICO DETIJUANA Problema 4 INSTITUTO TECNOLOGICO DE TIJUANA Página 11
  • 12.
    INSTITUTO TECNOLOGICO DETIJUANA 3 4 Inicio v1,v2,f1,f2: int v1=1, v2=1 f1=1, f2=1 sc1=150*v1/0.38*f1 sc2=230*v2/sqrt(((56)^2)+(0.98*f2)^2) sv=sc1+sc2 write “Voltaje de salida circuito 1 es:”,sc1 write “Voltaje de salida circuito 2 es:”,sc2 write “Suma de voltajes circuito 1 y circuito 2 es:”,sv Fin INSTITUTO TECNOLOGICO DE TIJUANA Página 12
  • 13.
    INSTITUTO TECNOLOGICO DETIJUANA Inicio v1,v2: real f1,f2: int v1=1.2 v2=2.3 f1=144 f2=100 sc1=(150*1.2)/(0.38*144) sc2=(230*2.3/sqrt(((56)^2)+(0.98*100)^2) sv=sc1+sc2 write “Voltaje de salida circuito 1 es:”,3.28947 write “Voltaje de salida circuito 2 es:”,4.68674 write “Suma de voltajes circuito 1 y circuito 2 es:”,7.97621 Fin INSTITUTO TECNOLOGICO DE TIJUANA Página 13
  • 14.
    INSTITUTO TECNOLOGICO DETIJUANA INSTITUTO TECNOLOGICO DE TIJUANA Página 14
  • 15.
    INSTITUTO TECNOLOGICO DETIJUANA 5.- haga un programa en C++ en asignarle a 4 variables una calificación de examen del 0 al 100 y calcular el promedio y desplegar las cuatro variables que almacenan las calificaciones y el promedio. Seudocódigo INSTITUTO TECNOLOGICO DE TIJUANA Página 15
  • 16.
    INSTITUTO TECNOLOGICO DETIJUANA Diagrama de flujo INSTITUTO TECNOLOGICO DE TIJUANA Página 16
  • 17.
    INSTITUTO TECNOLOGICO DETIJUANA Corrida del programa INSTITUTO TECNOLOGICO DE TIJUANA Página 17
  • 18.
    INSTITUTO TECNOLOGICO DETIJUANA 6.- Haga un programa para darle valor a una variable, calcular el cuadrado y cubo de esa variable y desplegar los datos: el valor, cuadrado y cubo. Seudocódigo INSTITUTO TECNOLOGICO DE TIJUANA Página 18
  • 19.
    INSTITUTO TECNOLOGICO DETIJUANA Diagrama de flujo INSTITUTO TECNOLOGICO DE TIJUANA Página 19
  • 20.
    INSTITUTO TECNOLOGICO DETIJUANA Corrida del programa INSTITUTO TECNOLOGICO DE TIJUANA Página 20
  • 21.
    INSTITUTO TECNOLOGICO DETIJUANA PROBLEMA 8. Inicio r, a :int Pi :float r=5 a=4 Pi=3.1416 Superficie=2*Pi*r*a Volumen=Pi*r^2*a Write=”Superficie es igual:”, Superficie Write=”Volumen es:”, Volumen Fin INICIO R=5 A=4 PI=3.1416 Superficie= 2*Pi*r*a Volumen= Pi*r^2*a “superficie es igual:”, Superficie “Volumen es:”, Volumen FIN INSTITUTO TECNOLOGICO DE TIJUANA Página 21
  • 22.
    INSTITUTO TECNOLOGICO DETIJUANA PROBLEMA 7. Inicio y,x : int x=3 y=4(x^2)+6(x)-5 Write = “Y es igual :”,y Fin INSTITUTO TECNOLOGICO DE TIJUANA Página 22
  • 23.
    INSTITUTO TECNOLOGICO DETIJUANA INICIO X=3 y=4(x^2)+6(x)-5 “ Y es igual a ;”,y FIN INSTITUTO TECNOLOGICO DE TIJUANA Página 23
  • 24.
    INSTITUTO TECNOLOGICO DETIJUANA INSTITUTO TECNOLOGICO DE TIJUANA Página 24
  • 25.
    INSTITUTO TECNOLOGICO DETIJUANA 6 Referencias Gary J. Bronson (2007) C++ para ingeniería y ciencias segunda edición. Cengage : Mexico. INSTITUTO TECNOLOGICO DE TIJUANA Página 25