Incrustar presentación
Descargar para leer sin conexión


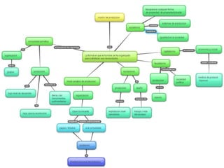
Los modos de producción son formas históricas de organización social y económica de la producción y el intercambio. Johana Maritza Gómez Rojas, Edwin Alberto Rivera Mora y Shely Paulina Caicedo Rodríguez de la Universidad del Tolima estudian los modos de producción y su relación con la administración financiera.

