Docente: Miguel Angel Puerto
Trigonometría
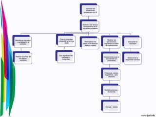
Resolver situaciones problemas
aplicando operaciones
en números reales
Operaciones básicas
en números reales
Solución de
situaciones
problemas con R
Elabore una lectura
comprensiva de la
situación problema
Cree la formula o
interprete la formula
dada
Que significan las
variables o
incógnitas
Identifique los datos
y variables en el
contexto
Realice una lista de
los datos y
variables
Reemplace los
datos en la formula
dada o creada
Realice las
operaciones,
siguiendo el orden
de operaciones
Operaciones que se
encuentran en
paréntesis
Potencias, raíces,
logaritmos, valor
absoluto
Multiplicaciones y
divisiones
Sumas y restas
Interprete el
resultado
Seleccione la
respuesta correcta
1. El producto interno bruto (PIB) es una de las variables
macroeconómicas más importantes y utilizas, la cual representa el
conjunto de bienes y servicios producidos en un país durante un
espacio de tiempo.
Un economista creo la siguiente función para determinar la variación
del PIB en un determinado año.
𝑃𝐼𝐵 𝑎 =
𝑎
5 + 𝑎
− 0,1 ∗ 𝑎 +
144 + 2
log4 64
+
5 ∗ −2 𝑎
2𝑎 + 1
Donde a es el número de años desde 2012 y 𝑃𝐼𝐵 𝑎 es la
variación porcentual
Para el año 2016 la variación porcentual del PIB es:
A. Es un número irracional menor que 14
B. Es un número racional mayor que 14
y menor que 13
C. Es un número entero entre 13 y 14
C. Es un número racional entre 13 y 14
𝑃𝐼𝐵 4 =
4
5 + 4
− 0,1 ∗ 4 +
144 + 2
log4 64
+
5 ∗ −2 4
2 ∗ 4 + 1
En este caso 𝑎= 2016-2012=4
𝑃𝐼𝐵 4 =
4
9
− 0,4 +
12 + 2
3
+
5 ∗ 16
8 + 1
𝑃𝐼𝐵 4 =
4
9
− 0,4 +
14
3
+
80
9
𝑃𝐼𝐵 4 =
4
9
−
4
10
+
14
3
+
80
9
𝑃𝐼𝐵 4 =
4
9
−
4
10
+
14
3
+
80
9
𝑃𝐼𝐵 4 =
4
9
−
2
5
+
14
3
+
80
9
𝑃𝐼𝐵 4 =
84
9
−
2
5
+
14
3
𝑚𝑐𝑚 9,5,3 = 45
𝑃𝐼𝐵 4 =
420−18+210
45
=
612
45
=
68
5
=13,6%
2. Se puede concluir que el PIB para el
año 2014 :
A. Es un número natural menor que 9
B. NO es irracional, porque los irracionales
deben negativos
C. Es racional porque todos los racionales son
positivos
D. Es racional porque los racionales se pueden
escribir en forma fraccionaria
𝑃𝐼𝐵 𝑎 =
𝑎
5 + 𝑎
− 0,1 ∗ 𝑎 +
144 + 2
log4 64
+
5 ∗ −2 𝑎
2𝑎 + 1
𝑃𝐼𝐵 2 =
2
5 + 2
− 0,1 ∗ 2 +
144 + 2
log4 64
+
5 ∗ −2 2
2 ∗ 2 + 1
𝑃𝐼𝐵 2 =
2
7
− 0,2 +
12 + 2
3
+
5 ∗ 4
4 + 1
𝑃𝐼𝐵 2 =
2
7
−
2
10
+
14
3
+
20
5
𝑃𝐼𝐵 2 =
2
7
−
2
10
+
14
3
+
20
5
𝑃𝐼𝐵 2 =
2
7
−
1
5
+
14
3
+ 4
𝑚𝑐𝑚 7,5,3 = 105
𝑃𝐼𝐵 2 =
30 − 21 + 490 + 420
105
𝑃𝐼𝐵 2 =
919
105
=8,75%
3. Un físico creo la siguiente función para
determinar la velocidad 𝑣 𝑥 , que alcanza un
objeto cuando se ha desplazado 𝑥 metros
𝑣 𝑥 =
𝑥3
25
−
5 ∗ 𝑥
5 ∗ 𝑥
+ 0,02𝑥2
+
−5𝑥
3 + log28
La velocidad del objeto cuando se ha
desplazado 5 metros es:
A. Un número racional mayor que 9 y
menor que 9,4
B. Un número entero mayor que 9 y
menor que 11
C. Un número racional mayor que 8 y
menor que 9,5
D. Un irracional ya que tiene decimales
𝑣 𝑥 =
5
25
3
−
5 ∗ 5
5 ∗ 5
+ 0,02 ∗ 52
+
−5 ∗ 5
3 + log28
𝑣 𝑥 =
125
25
−
25
25
+ 0,02 ∗ 25 +
−25
3 + 3
𝑣 𝑥 = 5 −
5
25
+ 0,02 ∗ 25 +
−25
3 + 3
𝑣 𝑥 = 5 −
1
5
+ 0,5 +
25
6
𝑣 𝑥 = 5 −
1
5
+
5
10
+
25
6
𝑚. 𝑐. 𝑚 5,2,6 = 30
𝑣 𝑥 =
150−6+15+125
30
=
284
30
=
142
15
=9,46
𝑣 𝑥 = 5 −
1
5
+
1
2
+
25
6
Resuelva el taller 2 de trigonometría

Presentacion clase 2 trigo

  • 1.
    Docente: Miguel AngelPuerto Trigonometría
  • 2.
    Resolver situaciones problemas aplicandooperaciones en números reales
  • 3.
  • 6.
    Solución de situaciones problemas conR Elabore una lectura comprensiva de la situación problema Cree la formula o interprete la formula dada Que significan las variables o incógnitas Identifique los datos y variables en el contexto Realice una lista de los datos y variables Reemplace los datos en la formula dada o creada Realice las operaciones, siguiendo el orden de operaciones Operaciones que se encuentran en paréntesis Potencias, raíces, logaritmos, valor absoluto Multiplicaciones y divisiones Sumas y restas Interprete el resultado Seleccione la respuesta correcta
  • 7.
    1. El productointerno bruto (PIB) es una de las variables macroeconómicas más importantes y utilizas, la cual representa el conjunto de bienes y servicios producidos en un país durante un espacio de tiempo. Un economista creo la siguiente función para determinar la variación del PIB en un determinado año. 𝑃𝐼𝐵 𝑎 = 𝑎 5 + 𝑎 − 0,1 ∗ 𝑎 + 144 + 2 log4 64 + 5 ∗ −2 𝑎 2𝑎 + 1 Donde a es el número de años desde 2012 y 𝑃𝐼𝐵 𝑎 es la variación porcentual Para el año 2016 la variación porcentual del PIB es:
  • 8.
    A. Es unnúmero irracional menor que 14 B. Es un número racional mayor que 14 y menor que 13 C. Es un número entero entre 13 y 14 C. Es un número racional entre 13 y 14
  • 9.
    𝑃𝐼𝐵 4 = 4 5+ 4 − 0,1 ∗ 4 + 144 + 2 log4 64 + 5 ∗ −2 4 2 ∗ 4 + 1 En este caso 𝑎= 2016-2012=4 𝑃𝐼𝐵 4 = 4 9 − 0,4 + 12 + 2 3 + 5 ∗ 16 8 + 1 𝑃𝐼𝐵 4 = 4 9 − 0,4 + 14 3 + 80 9 𝑃𝐼𝐵 4 = 4 9 − 4 10 + 14 3 + 80 9
  • 10.
    𝑃𝐼𝐵 4 = 4 9 − 4 10 + 14 3 + 80 9 𝑃𝐼𝐵4 = 4 9 − 2 5 + 14 3 + 80 9 𝑃𝐼𝐵 4 = 84 9 − 2 5 + 14 3 𝑚𝑐𝑚 9,5,3 = 45 𝑃𝐼𝐵 4 = 420−18+210 45 = 612 45 = 68 5 =13,6%
  • 13.
    2. Se puedeconcluir que el PIB para el año 2014 : A. Es un número natural menor que 9 B. NO es irracional, porque los irracionales deben negativos C. Es racional porque todos los racionales son positivos D. Es racional porque los racionales se pueden escribir en forma fraccionaria
  • 14.
    𝑃𝐼𝐵 𝑎 = 𝑎 5+ 𝑎 − 0,1 ∗ 𝑎 + 144 + 2 log4 64 + 5 ∗ −2 𝑎 2𝑎 + 1 𝑃𝐼𝐵 2 = 2 5 + 2 − 0,1 ∗ 2 + 144 + 2 log4 64 + 5 ∗ −2 2 2 ∗ 2 + 1 𝑃𝐼𝐵 2 = 2 7 − 0,2 + 12 + 2 3 + 5 ∗ 4 4 + 1 𝑃𝐼𝐵 2 = 2 7 − 2 10 + 14 3 + 20 5
  • 15.
    𝑃𝐼𝐵 2 = 2 7 − 2 10 + 14 3 + 20 5 𝑃𝐼𝐵2 = 2 7 − 1 5 + 14 3 + 4 𝑚𝑐𝑚 7,5,3 = 105 𝑃𝐼𝐵 2 = 30 − 21 + 490 + 420 105 𝑃𝐼𝐵 2 = 919 105 =8,75%
  • 16.
    3. Un físicocreo la siguiente función para determinar la velocidad 𝑣 𝑥 , que alcanza un objeto cuando se ha desplazado 𝑥 metros 𝑣 𝑥 = 𝑥3 25 − 5 ∗ 𝑥 5 ∗ 𝑥 + 0,02𝑥2 + −5𝑥 3 + log28 La velocidad del objeto cuando se ha desplazado 5 metros es:
  • 17.
    A. Un númeroracional mayor que 9 y menor que 9,4 B. Un número entero mayor que 9 y menor que 11 C. Un número racional mayor que 8 y menor que 9,5 D. Un irracional ya que tiene decimales
  • 18.
    𝑣 𝑥 = 5 25 3 − 5∗ 5 5 ∗ 5 + 0,02 ∗ 52 + −5 ∗ 5 3 + log28 𝑣 𝑥 = 125 25 − 25 25 + 0,02 ∗ 25 + −25 3 + 3 𝑣 𝑥 = 5 − 5 25 + 0,02 ∗ 25 + −25 3 + 3 𝑣 𝑥 = 5 − 1 5 + 0,5 + 25 6
  • 19.
    𝑣 𝑥 =5 − 1 5 + 5 10 + 25 6 𝑚. 𝑐. 𝑚 5,2,6 = 30 𝑣 𝑥 = 150−6+15+125 30 = 284 30 = 142 15 =9,46 𝑣 𝑥 = 5 − 1 5 + 1 2 + 25 6
  • 20.
    Resuelva el taller2 de trigonometría