Proceso de fabricación
en plásticos
TECNOLOGÍA INDUSTRIAL II
Estudiantes
Alegre Juárez, Pablo Miguel
Alvarenga, Gabriel Alexander
García Solís, Jonathan Isaac
Introducción
La industria de los plásticos es un campo relativamente nuevo, no fue hace
mucho tiempo que se empezó a fabricar productos plásticos. En el pasado la
mayoría de equipos y productos eran fabricados con materiales de tipo metálicos
y otros materiales que proporcionaba la naturaleza.
Sin embargo, debido a las propiedades de los plásticos, su uso ha venido en
aumento y con ello también ha aumentado las nuevas formas de procesamiento
de estos y la obtención de la materia prima necesaria para su elaboración.
Este trabajo de investigación contiene información, de forma resumida, acerca de
la fabricación de los plásticos.
Objetivos
Objetivo General
Describir los principales procesos de fabricación de los plásticos
Objetivos específicos
Definir y clasificar el proceso de fabricación de los plásticos
Describir la materia prima, la maquinaria, las herramientas y los productos que
se obtienen de la fabricación de plásticos
Alcances y limitaciones
Esta investigación bibliográfica tiene como alcance la presentación de los
principales procesos para la elaboración de plásticos, la materia y la maquinaria
que se utiliza en los procesos.
No se obtuvo mucha información de parte de secciones bibliográficos de cómo
sería el proceso de producción de plástico.
No se pudo visitar ninguna empresa que fabrique plásticos, porque en la parte del
proceso son muy celosos y temen que robemos ideas.
No se obtuvo mucha información en la parte de automatización de CNC porque
no hay mucha información bibliográfica y porque se nos negó la visita técnica
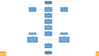
Definición del proceso de fabricación
Los plásticos son materiales poliméricos orgánicos (compuestos por moléculas
orgánicas gigantes) que pueden deformarse hasta conseguir una forma deseada por
medio de procesos como la extrusión, el moldeo, la inyección, y el hilado, entre
otros.
En términos técnicos, la producción de plásticos es un proceso llamado
polimerización: reacción química en la que dos o más moléculas se combinan para
formar otra en la que se repiten las estructuras de las primitivas dando lugar al
polímero. Una vez creados los compuestos poliméricos, en forma de resina, polvos,
granza, pasta, etc., se lleva a cabo la transformación de los mismos por muy diversos
procesos como, inyección, extrusión, termoconformado, soplado, calandrado, etc. Si
se trata de productos semielaborados requieren una manipulación posterior como
mecanizado, ensamblando, encolado, etc., que darán lugar al producto final acabado.
Clasificación del proceso de
fabricación
Una clasificación específica de los procesos de transformación se basa en los
cambios de estado que sufren los plásticos dentro de la maquinaria. Así, se
distinguen:
Procesos primarios: el plástico es moldeado a través de un proceso térmico donde
el material pasa por el estado líquido y finalmente se solidifica. Contempla los
siguientes procedimientos: extrusión, inyección, soplado, calandreo, inmersión y
rotomoldeo.
Procesos secundarios: utilizan medios mecánicos o neumáticos para formar el
artículo final sin pasar por la fusión del plástico. Consta de los siguientes procesos de
transformación: termoformado, doblado, corte, torneado y barrenado.
Mano de obra requerida en el proceso de
fabricación
La mano de obra requerida para el proceso de fabricación de los plásticos, no
tiene que ser esencialmente especializada. Simplemente debe conocer todo las
máquinas y herramientas que se utilizaran para la elaboración de los productos
plásticos.
En nuestros días, la fabricación de diversos productos plásticos se realiza en serie
a través de máquinas automatizadas, por lo que solamente es necesario el
personal para controlar la producción y el personal que dará mantenimiento a la
maquinaria.
Materias Primas y/o Materiales
utilizados en el proceso de fabricación
Las materias primas utilizadas en la producción de plásticos han variado mucho a
lo largo del tiempo. En un principio, la mayoría de los plásticos se fabricaban con
resinas de origen vegetal, como la celulosa (del algodón), el furfural (de la
cáscara de la avena), aceites (de semillas), derivados del almidón o el carbón. La
caseína de la leche era uno de los materiales no vegetales utilizados.
En la actualidad, la mayoría de los plásticos se elaboran con derivados del
petróleo.
Antiguas materias primas para la elaboración de plásticos
Resina vegetal
Derivados del
carbón
Celulosa de
algodón
Aceites de
semillas
Furfural (cascara
de la avena)
Derivados del
almidón
Maquinaria y equipo
utilizado en el proceso de
fabricación
Máquina de extrusión
En el procedimiento original para someter los polímeros a extrusión,
se utilizaron maquinas similares impulsadas por un ariete o un
empujador mecánico. En el proceso moderno se usan tornillos para
hacer fluir el polímero en estado fundido o gomoso a lo largo de la
camisa de la máquina. El tipo que más se utiliza es la de tornillo
simple.
Máquina de extrusión
Maquina de
extrusión
Máquina de calandrado de plásticos
En esta máquina se forman láminas de plásticos. Se hace circular el
polímero a través de rodos que lo presionan para aplanarlo hasta el
grosor previamente establecido en la máquina.
Máquina de calandrado de plásticos
Máquina de
calandrado de
plásticos
Máquina de moldeo de plásticos
La máquina de moldeo de plástico consiste en suministrar el
polímetro fundido en un molde, que luego se enfría y nos proporciona
las piezas de acuerdo al molde utilizado.
Máquina de moldeo de plásticos
Máquina
de moldeo
de
plásticos
Variables y Parámetros importantes
en el proceso de fabricación
Las técnicas empleadas para conseguir la forma final y el acabado de los plásticos dependen de
tres factores:
Tiempo
Temperatura
Fluencia (conocido como deformación)
La naturaleza de muchos de estos procesos es cíclica. Estos factores anteriormente mencionados
pueden variar dependiendo del tipo de proceso que se utilizara para la elaboración de los
plásticos. Un ejemplo es que la temperatura a la que fundirá un polímero para realizar un moldeo
por inyección será diferente a la que se utilizará cuando se un proceso de calandrado.
Descripción del
proceso de fabricación
Síntesis de un polímero
El primer paso en la fabricación de un plástico es la polimerización.
Los dos métodos básicos de polimerización son las reacciones de
condensación y las de adición, que pueden llevarse a cabo de varias
formas. En la polimerización en masa se polimeriza solo el
monómero, por lo general en una fase gaseosa o líquida, si bien se
realizan también algunas polimerizaciones en estado sólido.
Mediante la polimerización en disolución se forma una emulsión que
seguidamente se coagula. En la polimerización por interfase, los
monómeros se disuelven en dos líquidos inmiscibles y la
polimerización tiene lugar en la interfase entre los dos líquidos.
Incorporación de los aditivos
Con frecuencia se utilizan aditivos químicos para conseguir una
propiedad determinada. Por ejemplo, los antioxidantes protegen el
polímero de degradaciones químicas causadas por el oxígeno o el
ozono. De una forma parecida, los estabilizadores ultravioleta lo
protegen de la intemperie. Los plastificantes producen un polímero
más flexible, los lubricantes reducen la fricción y los pigmentos
colorean los plásticos. Algunas sustancias ignífugas (sustancias
combustibles ininflamables) y antiestáticas se utilizan también como
aditivos
Procesamiento del polímero
EXTRUSIÓN
La extrusión consiste en verter el
plástico en gránulos en un tubo
caliente, el material fundido es
empujado hasta el molde que tiene la
forma deseada y después pasa a un
túnel de enfriamiento
Procesamiento del polímero
VACÍO
Por vacío, una lámina fina de plástico
se coloca sobre un molde, mediante un
radiador se calienta el plástico para que
se adapte a la forma del molde,
finalmente se hace el vacío para que se
adhiera y se ajuste totalmente al molde
Procesamiento del polímero
CALANDRADO
En el calandrado se realizan láminas muy finas
de plástico haciendo pasar el plástico a presión
a través de unos rodillos, así se fabrican por
ejemplo: toldos, cubiertas de invernaderos,
portafolios, impermeables, etc.
Procesamiento del polímero
MOLDEO
El moldeo de plásticos consiste en dar
forma introduciendo el plástico en
moldes a presión. Hay dos tipos de
moldeo: por inyección, con el que se
fabrican grandes series de piezas, como
cubos, carcasas, tapones, etc. y por
soplado, procedimiento utilizado en la
fabricación de envases y botellas.
Productos
Envase y
embalaje
Construcción
Transporte y
telecomunica
ciones
Electrónica
Agricultura
Medicina
Productos
que se
obtienen
del proceso
de
fabricación
Productos que se obtienen del proceso
de fabricación
Envase y embalaje: Los envases y embalajes plásticos son ligeros, suponiendo un ahorro de
combustible en el transporte de los productos envasados son reciclables. Polietileno y PET.
Construcción: La mayoría de los edificios públicos, nuestras viviendas, nuestros lugares de
trabajo, ya sean fábricas u oficinas, los edificios destinados al ocio y servicios, hospitales, etc.,
tienen al plástico como elemento común. La razón es que éstos, permiten un abaratamiento de los
costes en la producción de grandes series de piezas para la construcción, a la vez que facilitan el
ahorro de energía por su bajo peso, sus grandes prestaciones y su alto poder aislante. PVC y
poliestireno.
Transporte y telecomunicaciones: La fabricación de aviones, barcos, cohetes, trenes,
motocicletas, globos, coches, bicicletas, teléfonos, antenas parabólicas, cámaras e incluso las
nuevas redes de cable, se hace con plásticos.
Productos que se obtienen del proceso
de fabricación
Medicina: Muchas personas disfrutan de un mejor nivel de vida gracias a un marcapasos
fabricado con plástico. Además, otros productos del área sanitaria tienen al plástico como
principal componente. Las jeringuillas, lentillas, prótesis, cápsulas, envases de productos
farmacéuticos, bolsas de sangre y suero, guantes, filtros para hemodiálisis, válvulas, tiritas,
gafas, e incluso, el acondicionamiento de cada una de las salas de un hospital se construye
con materiales plásticos. PVC.
Electrónica: El empleo de los plásticos ha permitido mejorar sensiblemente las
comunicaciones, debido a que, su capacidad como aislante, protege de los agentes externos.
Comunicaciones por satélite, cable, ordenadores personales, telefonía fija y móvil, etc.
Todos contienen plásticos en su diseño. El área más importante de consumo en este sector es
el de equipamientos electrónicos. PVC y polímeros técnicos como el policarbonato y ABS.
Conclusiones y recomendaciones
El proceso de elaboración de plásticos casi siempre se realiza en caliente para poder
moldear la pieza a la forma adecuada.
Existen muchos procesos de fabricación de los plásticos o polímeros, ya que no todos los
plásticos están compuestos de los mismos materiales, algunos plásticos se hacen con
derivados del petróleo a otros de otro tipo de materiales obtenidos de materias primas
naturales. Algunos de ellos se forman, al añadir ciertos aditivos a las sustancias bases para
la elaboración de los plásticos.
Se recomienda reciclar los plásticos debido a que estos materiales tardan muchísimo
tiempo en degradarse y contaminan el ambiente. Los plásticos pueden ser reprocesados, es
decir, se puede producir una nueva pieza plástica a partir de una pieza vieja.

Proceso de fabricación en plásticos

  • 1.
    Proceso de fabricación enplásticos TECNOLOGÍA INDUSTRIAL II
  • 2.
    Estudiantes Alegre Juárez, PabloMiguel Alvarenga, Gabriel Alexander García Solís, Jonathan Isaac
  • 3.
    Introducción La industria delos plásticos es un campo relativamente nuevo, no fue hace mucho tiempo que se empezó a fabricar productos plásticos. En el pasado la mayoría de equipos y productos eran fabricados con materiales de tipo metálicos y otros materiales que proporcionaba la naturaleza. Sin embargo, debido a las propiedades de los plásticos, su uso ha venido en aumento y con ello también ha aumentado las nuevas formas de procesamiento de estos y la obtención de la materia prima necesaria para su elaboración. Este trabajo de investigación contiene información, de forma resumida, acerca de la fabricación de los plásticos.
  • 4.
    Objetivos Objetivo General Describir losprincipales procesos de fabricación de los plásticos Objetivos específicos Definir y clasificar el proceso de fabricación de los plásticos Describir la materia prima, la maquinaria, las herramientas y los productos que se obtienen de la fabricación de plásticos
  • 5.
    Alcances y limitaciones Estainvestigación bibliográfica tiene como alcance la presentación de los principales procesos para la elaboración de plásticos, la materia y la maquinaria que se utiliza en los procesos. No se obtuvo mucha información de parte de secciones bibliográficos de cómo sería el proceso de producción de plástico. No se pudo visitar ninguna empresa que fabrique plásticos, porque en la parte del proceso son muy celosos y temen que robemos ideas. No se obtuvo mucha información en la parte de automatización de CNC porque no hay mucha información bibliográfica y porque se nos negó la visita técnica
  • 6.
    Definición del procesode fabricación Los plásticos son materiales poliméricos orgánicos (compuestos por moléculas orgánicas gigantes) que pueden deformarse hasta conseguir una forma deseada por medio de procesos como la extrusión, el moldeo, la inyección, y el hilado, entre otros. En términos técnicos, la producción de plásticos es un proceso llamado polimerización: reacción química en la que dos o más moléculas se combinan para formar otra en la que se repiten las estructuras de las primitivas dando lugar al polímero. Una vez creados los compuestos poliméricos, en forma de resina, polvos, granza, pasta, etc., se lleva a cabo la transformación de los mismos por muy diversos procesos como, inyección, extrusión, termoconformado, soplado, calandrado, etc. Si se trata de productos semielaborados requieren una manipulación posterior como mecanizado, ensamblando, encolado, etc., que darán lugar al producto final acabado.
  • 7.
    Clasificación del procesode fabricación Una clasificación específica de los procesos de transformación se basa en los cambios de estado que sufren los plásticos dentro de la maquinaria. Así, se distinguen: Procesos primarios: el plástico es moldeado a través de un proceso térmico donde el material pasa por el estado líquido y finalmente se solidifica. Contempla los siguientes procedimientos: extrusión, inyección, soplado, calandreo, inmersión y rotomoldeo. Procesos secundarios: utilizan medios mecánicos o neumáticos para formar el artículo final sin pasar por la fusión del plástico. Consta de los siguientes procesos de transformación: termoformado, doblado, corte, torneado y barrenado.
  • 8.
    Mano de obrarequerida en el proceso de fabricación La mano de obra requerida para el proceso de fabricación de los plásticos, no tiene que ser esencialmente especializada. Simplemente debe conocer todo las máquinas y herramientas que se utilizaran para la elaboración de los productos plásticos. En nuestros días, la fabricación de diversos productos plásticos se realiza en serie a través de máquinas automatizadas, por lo que solamente es necesario el personal para controlar la producción y el personal que dará mantenimiento a la maquinaria.
  • 9.
    Materias Primas y/oMateriales utilizados en el proceso de fabricación Las materias primas utilizadas en la producción de plásticos han variado mucho a lo largo del tiempo. En un principio, la mayoría de los plásticos se fabricaban con resinas de origen vegetal, como la celulosa (del algodón), el furfural (de la cáscara de la avena), aceites (de semillas), derivados del almidón o el carbón. La caseína de la leche era uno de los materiales no vegetales utilizados. En la actualidad, la mayoría de los plásticos se elaboran con derivados del petróleo.
  • 10.
    Antiguas materias primaspara la elaboración de plásticos Resina vegetal Derivados del carbón Celulosa de algodón Aceites de semillas Furfural (cascara de la avena) Derivados del almidón
  • 11.
    Maquinaria y equipo utilizadoen el proceso de fabricación
  • 12.
    Máquina de extrusión Enel procedimiento original para someter los polímeros a extrusión, se utilizaron maquinas similares impulsadas por un ariete o un empujador mecánico. En el proceso moderno se usan tornillos para hacer fluir el polímero en estado fundido o gomoso a lo largo de la camisa de la máquina. El tipo que más se utiliza es la de tornillo simple.
  • 13.
  • 14.
  • 15.
    Máquina de calandradode plásticos En esta máquina se forman láminas de plásticos. Se hace circular el polímero a través de rodos que lo presionan para aplanarlo hasta el grosor previamente establecido en la máquina.
  • 16.
  • 17.
  • 18.
    Máquina de moldeode plásticos La máquina de moldeo de plástico consiste en suministrar el polímetro fundido en un molde, que luego se enfría y nos proporciona las piezas de acuerdo al molde utilizado.
  • 19.
    Máquina de moldeode plásticos
  • 20.
  • 21.
    Variables y Parámetrosimportantes en el proceso de fabricación Las técnicas empleadas para conseguir la forma final y el acabado de los plásticos dependen de tres factores: Tiempo Temperatura Fluencia (conocido como deformación) La naturaleza de muchos de estos procesos es cíclica. Estos factores anteriormente mencionados pueden variar dependiendo del tipo de proceso que se utilizara para la elaboración de los plásticos. Un ejemplo es que la temperatura a la que fundirá un polímero para realizar un moldeo por inyección será diferente a la que se utilizará cuando se un proceso de calandrado.
  • 22.
  • 23.
    Síntesis de unpolímero El primer paso en la fabricación de un plástico es la polimerización. Los dos métodos básicos de polimerización son las reacciones de condensación y las de adición, que pueden llevarse a cabo de varias formas. En la polimerización en masa se polimeriza solo el monómero, por lo general en una fase gaseosa o líquida, si bien se realizan también algunas polimerizaciones en estado sólido. Mediante la polimerización en disolución se forma una emulsión que seguidamente se coagula. En la polimerización por interfase, los monómeros se disuelven en dos líquidos inmiscibles y la polimerización tiene lugar en la interfase entre los dos líquidos.
  • 24.
    Incorporación de losaditivos Con frecuencia se utilizan aditivos químicos para conseguir una propiedad determinada. Por ejemplo, los antioxidantes protegen el polímero de degradaciones químicas causadas por el oxígeno o el ozono. De una forma parecida, los estabilizadores ultravioleta lo protegen de la intemperie. Los plastificantes producen un polímero más flexible, los lubricantes reducen la fricción y los pigmentos colorean los plásticos. Algunas sustancias ignífugas (sustancias combustibles ininflamables) y antiestáticas se utilizan también como aditivos
  • 25.
    Procesamiento del polímero EXTRUSIÓN Laextrusión consiste en verter el plástico en gránulos en un tubo caliente, el material fundido es empujado hasta el molde que tiene la forma deseada y después pasa a un túnel de enfriamiento
  • 26.
    Procesamiento del polímero VACÍO Porvacío, una lámina fina de plástico se coloca sobre un molde, mediante un radiador se calienta el plástico para que se adapte a la forma del molde, finalmente se hace el vacío para que se adhiera y se ajuste totalmente al molde
  • 27.
    Procesamiento del polímero CALANDRADO Enel calandrado se realizan láminas muy finas de plástico haciendo pasar el plástico a presión a través de unos rodillos, así se fabrican por ejemplo: toldos, cubiertas de invernaderos, portafolios, impermeables, etc.
  • 28.
    Procesamiento del polímero MOLDEO Elmoldeo de plásticos consiste en dar forma introduciendo el plástico en moldes a presión. Hay dos tipos de moldeo: por inyección, con el que se fabrican grandes series de piezas, como cubos, carcasas, tapones, etc. y por soplado, procedimiento utilizado en la fabricación de envases y botellas.
  • 30.
  • 31.
    Productos que seobtienen del proceso de fabricación Envase y embalaje: Los envases y embalajes plásticos son ligeros, suponiendo un ahorro de combustible en el transporte de los productos envasados son reciclables. Polietileno y PET. Construcción: La mayoría de los edificios públicos, nuestras viviendas, nuestros lugares de trabajo, ya sean fábricas u oficinas, los edificios destinados al ocio y servicios, hospitales, etc., tienen al plástico como elemento común. La razón es que éstos, permiten un abaratamiento de los costes en la producción de grandes series de piezas para la construcción, a la vez que facilitan el ahorro de energía por su bajo peso, sus grandes prestaciones y su alto poder aislante. PVC y poliestireno. Transporte y telecomunicaciones: La fabricación de aviones, barcos, cohetes, trenes, motocicletas, globos, coches, bicicletas, teléfonos, antenas parabólicas, cámaras e incluso las nuevas redes de cable, se hace con plásticos.
  • 32.
    Productos que seobtienen del proceso de fabricación Medicina: Muchas personas disfrutan de un mejor nivel de vida gracias a un marcapasos fabricado con plástico. Además, otros productos del área sanitaria tienen al plástico como principal componente. Las jeringuillas, lentillas, prótesis, cápsulas, envases de productos farmacéuticos, bolsas de sangre y suero, guantes, filtros para hemodiálisis, válvulas, tiritas, gafas, e incluso, el acondicionamiento de cada una de las salas de un hospital se construye con materiales plásticos. PVC. Electrónica: El empleo de los plásticos ha permitido mejorar sensiblemente las comunicaciones, debido a que, su capacidad como aislante, protege de los agentes externos. Comunicaciones por satélite, cable, ordenadores personales, telefonía fija y móvil, etc. Todos contienen plásticos en su diseño. El área más importante de consumo en este sector es el de equipamientos electrónicos. PVC y polímeros técnicos como el policarbonato y ABS.
  • 33.
    Conclusiones y recomendaciones Elproceso de elaboración de plásticos casi siempre se realiza en caliente para poder moldear la pieza a la forma adecuada. Existen muchos procesos de fabricación de los plásticos o polímeros, ya que no todos los plásticos están compuestos de los mismos materiales, algunos plásticos se hacen con derivados del petróleo a otros de otro tipo de materiales obtenidos de materias primas naturales. Algunos de ellos se forman, al añadir ciertos aditivos a las sustancias bases para la elaboración de los plásticos. Se recomienda reciclar los plásticos debido a que estos materiales tardan muchísimo tiempo en degradarse y contaminan el ambiente. Los plásticos pueden ser reprocesados, es decir, se puede producir una nueva pieza plástica a partir de una pieza vieja.