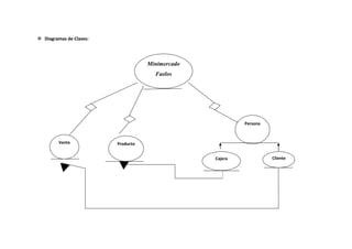
PROYECTO DE PROGRAMACIÒN AVANZADA II<br />TEMA: Software para realizar ventas vía web en el “Minimercado Faelos”<br />CICLO: 4° “A” de Sistemas<br />NOMBRE:<br />Moisés Merchán<br />DOCENTE: Ing. Esteban Cáceres.<br />Año Lectivo: 2010-2011<br />INTRODUCCIÓN<br />Este proyecto se encaminara en elaborar un software para realizar las ventas vía web de los productos que oferta el  “Minimercado Faelos”, y este facilitara el realizar dicho proceso para lograr un buen desempeño para brindar datos correctos y para con exactitud manejar mencionado proceso.<br />Hay que tomar en cuenta que un software que ayude en el proceso de ventas vía web  hará más ágil este paso para ganar más clientela con  agilidad y exactitud ya que este es uno de los procesos más importantes porque si este proceso se hace más ágil  la cantidad de clientes aumentara y por ende mejoraría la situación económica del negocio ya que se obtendría un mayor número de ganancias y paraqué  pueda ser más competitiva.<br />DEFINICION DEL PROBLEMA <br />Al efectuar la averiguación sobre cómo funciona el “Minimercado Faelos” identificamos  que uno de los inconvenientes de este negocio es la realización de la venta de los productos ya que no tienen ayuda de ningún software que les ayude en este proceso y considero que es muy importante y útil hacerlo paraqué este negocio logre extenderse y ganar más clientela. <br />Este proceso de la realización de ventas de los productos que expende el “Minimercado Faelos” este proceso es realizado  diariamente por lo que la cajera de la empresa al no tener la ayuda de ningún software es posible que se produzcan muchos errores ya que una persona puede entretener con facilidad y de esta manera provocar  una cadena de errores.<br />JUSTIFICACIÓN<br />Este proyecto trata sobre la creación de un software para realizar ventas vía Web de los productos que ofrece el “Minimercado Faelos”  ya que al identificar el problema en este proceso de venta de los productos  se ha decidido realizar una investigación  para crear  este software ya que sería muy útil para este negocio porque se manejaría de mejor manera este proceso y se convertiría en algo menos complicado para los clientes.<br />El tener este software para este Minimercado seria de mucha ayuda porque de esta forma se vendería  una cantidad mayor de los productos, pero sobretodo los clientes recibirían una  atención de calidad. <br />OBJETIVO GENERAL<br />Indagar y desarrollar un software para realizar ventas vía Web para los productos el “Minimercado Faelos”,  por medio del JDeveloper.<br />OBJETIVOS ESPECIFICOS<br />Crear un interfaz de bienvenida.<br />Mostrar un interfaz para el registro y logueo de usuarios.<br />Implementar un interfaz los productos que ofrece el Minimercado.<br />Exhibir un interfaz para la realización de venta de productos.<br />Comprobar el estado de la venta realizada mediante un interfaz. <br />ALCANCE Y LIMITACIONES<br />ALCANCES:<br />La averiguación consiste en detallar el funcionamiento del “Minimercado Faelos”, esto nos ayudó a conocer paso a paso como se hace la venta de productos  que ofrece este negocio además se pudo saber cuáles serían  las posibles clases que pueden formar parte para el desarrollo del software.<br />LIMITACIONES:<br />Este proyecto solo nos muestra el funcionamiento del proceso de ventas del “Minimercado Faelos”, pero no nos da a conocer todos los problemas que presenta este negocio.<br />MARCO TEÓRICO<br />ADF BC<br />Es un framework de desarrollo innovador que nos provee de un conjunto de librerías con funcionalidades que nos permiten crear componentes de negocios específicos ayudándonos a mantener las cosas sencillas en la plataforma J2EE (Java to Enterprise Environment) convirtiéndose en un puente entre la base de datos y la aplicación conteniendo la lógica de negocios y encargándose de la función de validar los datos ya que este framework está basado en el MVC (Modelo Vista Controlador) y nos permitirá trabajar con aplicaciones web o de escritorio ya que nuestros ADF Business Components se centrarán en la lógica de negocios lo cual nos da la ventaja de la facilidad del mantenimiento de nuestra aplicación Oracle Application Development Framework Business Components es un framework basado en Modelo-Vista-Controlador (MVC) que separa a nuestra aplicación en tres niveles:<br />Modelo-Vista-Controlador (MVC)<br />MODELO.- Esta capa se encarga de la interacción del data-source y la ejecución de la lógica de negocios.<br />VISTA.- Esta capa se encarga de la interacción de la aplicación y la interfaz de usuario.<br />CONTROLADOR.- Esta capa se constituye en una interfaz entre la capa del modelo y la capa de vista.<br />Oracle ADF Business Components(Oracle Application Development Framework Business Components)Framework para el desarrollo de aplicaciones J2EE<br />Arquitectura de la plataforma<br />¿Cómo se debe diseñar una aplicación empresarial para que sea mantenible y contenga partes reusables?<br />Debería estar diseñada siguiendo la arquitectura que fijan los patrones arquitectónicos Model-View-Controller (MVC) y Layers.<br />Un patrón arquitectónico es un patrón de alto nivel que fija la arquitectura global de una aplicación.<br />Posteriormente, el diseño hará uso de patrones de diseño para resolver problemas específicos.<br />Separación clara entre el modelo (lógica de negocio) y la vista (interfaz gráfica), gracias a un controlador que los mantiene desacoplados<br />Ventajas:<br />El modelo es reusable con distintas vistas (ej.: una vista web y una con interfaz de ventanas)<br />División clara de trabajo entre los miembros de un equipo, que estará formado por personas con distintos niveles de especialización<br />Arquitectura de Oracle ADF<br />JDEVELOPER<br />JDeveloper es un entorno de desarrollo integrado desarrollado por Oracle Corporation para los lenguajes Java, HTML, XML, SQL, PL/SQL, Javascript, PHP, Oracle ADF, UML y otros.<br />Es un software propietario pero gratuito desde 2005.<br />Las primeras versiones de 1998 estaban basadas en el entorno JBuilder de Borland, pero desde la versión 9i de 2001 está basado en Java, no estando ya relacionado con el código anterior de JBuilder.<br />Las últimas versiones estables son:<br /> Para JDK 6: 11.1.1.2.0 (noviembre de 2009)<br /> Para JDK 5: 10.1.3.5 (agosto de 2009).<br />ORACLE XE<br />Oracle es un sistema de gestión de base de datos objeto-relacional (o ORDBMS por el acrónimo en inglés de Object-Relational Data Base Management System), desarrollado por Oracle Corporation.<br /> <br />Se considera a Oracle como uno de los sistemas de bases de datos más completos, destacando:<br />Soporte de transacciones,<br />Estabilidad,<br />Escalabilidad y<br />Soporte multiplataforma.<br /> <br />Su dominio en el mercado de servidores empresariales ha sido casi total hasta hace poco, recientemente sufre la competencia del Microsoft SQL Server de Microsoft y de la oferta de otros RDBMS con licencia libre como PostgreSQL, MySql o Firebird. Las últimas versiones de Oracle han sido certificadas para poder trabajar bajo GNU/Linux.<br />DESARROLLO<br />ANALISIS DEL PROBLEMA<br />DATOS GENERALES DE LA INSTITUCIÓN<br />Nombre:   “Minimercado Faelos”<br />Tipo de Negocio: Privado<br />Ubicación: Parroquia Baños en la ciudadela El Paraíso.<br />Teléfono: 3012671.<br />Nombre del Propietario (a): Sr. Hugo Gonzales.<br />FUNCIONAMIENTO DE LA EMPRESA<br />Este es un negocio de tipo privado que se dedica a la venta de productos de primera necesidad al por mayor y menor, abastece a tiendas de abarrotes pequeñas de la zona.<br />La  infraestructura de este negocio cuenta con un local para atender al cliente y una bodega para almacenar los productos.<br />Las principales autoridades son:<br />La Gerente es Sr. Hugo Gonzales.<br />La Cajera es Sra. Mariana Gonzales.<br />El Jefe de Bodega es el Sr. Hugo Gonzales.<br />El personal de este negocio está conformado por 2 personas que laboran en el Minimercado.<br />Este Minimercado se encarga de la venta de productos de primera necesidad los cuales tienen gran demanda dentro de la comunidad.<br />Internamente este negocio se realiza varias actividades las cuales se podrán mencionar: venta y distribución de los productos que expender y la facturación de los mismos.<br />El negocio cuenta con 1 computadora que usa la cajera, usan el sistema operativo Windows XP, el programa que usa es Mónica 7 para facturar.<br />El proceso de realización de ventas en el cual nos centraremos es realizado por los clientes y  receptados por la cajera, este proceso permite a los clientes adquirir los productos que deseen o necesitan, este proceso actualmente es realizado por la siguiente forma:<br />En persona:<br />Llegar al negocio.<br />Dar información a la cajera de los artículos que desea adquirir, dar su nombre, numero de cedula o RUC, dirección, teléfono.<br />Emitir la factura.<br />PREGUNTAS<br />¿Cuál es el propósito de esta actividad?<br />Realización de Ventas: Esta actividad se realiza para obtener ganancias ya que de esto depende el mantenimiento del negocio. <br />¿Dónde se realizan estos procesos? <br />Este proceso se realiza personalmente.<br />¿Quién los ejecuta?<br />La realización de este proceso es realizado por los clientes y receptados por la cajera.<br />¿Cuánto tiempo consumen?<br />Este proceso ocupa un tiempo de 10 a 20 minutos ya que es personalmente.<br />¿Con qué frecuencia se realizan?<br />Este proceso se realiza diariamente.<br />¿Quién utiliza la información resultante?<br />La información resultante es utilizada por la cajera para realizar los balances mensuales.<br />PLANTEAMIENTO DE LA ENTREVISTA<br />   Datos principales de la empresa<br />Este negocio  es:<br />12471403111500Publico      <br />Privado   X         <br />Ubicación: Parroquia Baños en la ciudadela El Paraíso.<br />Teléfono: 3012671.<br />Nombre del Propietario (a): Sr. Hugo Gonzales.<br />Principales autoridades:<br />¿Quién es el  Propietario?: <br />El propietario es el Sr. Hugo Gonzales y tiene el negocio hace ya 8 años.<br />¿Quiénes son  sus colaboradores?:<br />La Gerente es Sr. Hugo Gonzales.<br />La Cajera es Sra. Mariana Gonzales.<br />El Jefe de Bodega es el Sr. Hugo Gonzales.<br /> Infraestructura de la Empresa<br />¿Cuál es el Número de áreas que existen en la empresa?<br />La  infraestructura de este negocio cuenta con un local para atender al cliente y una bodega para almacenar los productos.<br />¿Cuenta con todos los servicios básicos?<br />80327522352000SI      X<br />NO    <br />     Tecnología<br />¿Con cuántas computadoras cuenta la empresa?<br />El negocio cuenta con 1 computadora que usa la cajera, usan el sistema operativo Windows XP, el programa que usa es Mónica 7 para facturar.<br />¿Cuentan con Internet en la empresa?<br />8128001397000SI      <br />NO     X<br />¿Qué Sistema Operativo utilizan?<br />150368025209500Windows XP       X<br />151574524257000Windows 7  <br />Linux<br />¿Qué programas usan frecuentemente?<br />Los programas que más utilizan son Mónica 7, Microsoft Word y Microsoft Excel.<br />Proceso de Realización de Ventas dentro del Minimercado<br />¿Qué  pasos se realizan para realizar este proceso? Describa.<br />El cliente debe acercarse a este negocio.<br />Escoger los artículos que va adquirir y dar la información requerida.<br />Emitir la factura<br />Despachar el producto.<br />Realizar el pago.<br />¿Quién establece la frecuencia de las ventas?<br />La frecuencia de los pedidos la hace el cliente.<br />¿Cuáles son los días que la empresa recibe pedidos?<br />Los días que la empresa recibe pedidos son de Lunes a Domingo desde la 8:00 AM hasta 10:00PM.<br />¿Qué requisitos se requieren para realizar las ventas?<br />Entregar datos personales.<br />Informar los artículos que desea adquirir.<br />Forma de pago que hay en la empresa<br />Solo se puede pagar en efectivo.<br />Sugerencias de cómo se deberían realizar las ventas<br />Las ventas deben ser realizadas de manera ágil y segura paraqué al cliente este proceso se le vuelva menos complicado.<br />DISEÑO DE LA SOLUCIÓN AL PROBLEMA<br />Workflow de Requisitos:<br />Modelo de Negocios Inicial:<br />S.I  de la  compañía “ZONA METAL CIA. LTDA.”112649074295Ventas de  productos vía web00Ventas de  productos vía web326009016065500<br />61531568262500-384810707390Cajera00Cajera<br />4792345559435Cliente00Cliente      <br />  1123315643699500<br />Tarjetas de  Descripción.<br />Permite que el cliente escoja los artículos que va a adquirir y comprarlos.No se Aplica.<br />       <br />        T.D<br />    Ventas<br />Registros Iniciales<br />Ventas de los productos que expenden el negocio.<br />Proceso Iterativo<br />Luego del análisis más profundo del Dominio de la aplicación podemos definir:<br /> <br />Tarjeta de Descripción para el Proceso Realización de Ventas<br />Descripción General:Aquí se permite a los clientes realizar las ventas de acuerdo a su necesidad por medio de la web  y hace este proceso más ágil.Descripción Paso a Paso:Dar la información requerida para poder empezar una compra.Saber la cantidad y el  producto que necesita.Realizar la compra.<br />Casos de Uso<br />S.I Proceso de Realización de Ventas54864027940Entregar información requerida00Entregar información requerida544830116205Elegir Productos00Elegir Productos54483046355Realizar compras00Realizar compras<br />758190836930758190684530748664113030-100965686435Cliente00Cliente<br />EL WORKFLOW  DE ANALISIS ORIENTEDO A OBJETOS<br />Caso de Uso Proceso de Realización de un Pedido<br />S.I Proceso de Realización de Pedidos54864027940Entregar información requerida00Entregar información requerida544830116205Elegir Productos00Elegir Productos54483046355Realizar compras00Realizar compras<br />758190836930758190684530748664113030-100965686435Cliente00Cliente<br />Aquí se permite a los clientes realizar las ventas de acuerdo a su necesidad por medio de la web  y hace este proceso más ágil.No se Aplica.<br />    <br />        T.D<br />    Ventas<br />Tarjeta de Descripción para el Proceso Realización de Pedidos<br />Descripción General:Aquí se permite a los clientes realizar el pedido de acuerdo a su necesidad por medio de la web  y da a conocer al equipo de colaboradores de la empresa  del  negocio cuanto producto entregar y a quién entregarlo.Descripción Paso a Paso:Dar la información requerida para poder empezar una compra.Saber la cantidad y el  producto que necesita.Realizar la compra.<br />DIAGRAMAS DE DESCRIPCION ESPECÍFICOS<br />-2590802130425Cliente00ClienteCasos de Uso Específicos<br />S.I Proceso de Entrega de Información Solicitada663575159385Entregar información requerida00Entregar información requerida<br />72961564579500<br />Tarjeta de Descripción para la Entrega de Información Requerida<br />Descripción General: En este proceso  los  clientes  dan la información  solicitada para la realización de la venta.Descripción Paso a Paso:Llenar los datos requeridos para iniciar la venta.Saber la cantidad de producto que necesita.Confirmar compra.<br />Escenarios: En este proceso el cliente debe saber la cantidad de producto que necesita, entrega la información requerida y confirma la compra.<br /> Posibles Clases:   <br />Cliente.<br />Compra<br />Producto<br />130810025590500Clases<br />125095014097000Cliente  136080526035000129159057912000 <br />136842519177000Compra    <br />12992107239000Producto<br />ClienteCedulaApellidoNombreDirecciónTeléfono(+)Validación de la Cedula.<br />CompraNúmeroDescripciónCantidadTotal a PagarEstadoCódigo del ProductoCédula Cliente(+)Validación de la Cedula.(+)Validación de la Código del producto.<br />ProductoCódigoDescripciónFecha/ElabFecha/VenPrecio de venta por unidad(+)Validación de la Código del producto.<br />S.I Proceso de Confirmar Pedido74993550800Adquirir Productos00Adquirir Productos<br />-106680641350Cliente00Cliente90106527241500<br />Tarjeta de Descripción para el Proceso de Adquirir Productos<br />Descripción General: En este proceso  los  clientes escogen que productos quieren adquirir ven los precios y aceptan hacer la compra.Descripción Paso a Paso:El cliente entra al interfaz donde se exponen los productos y precios. Escoge los productos que quiere adquirir.<br />Escenarios: En este proceso  los  clientes escogen que productos quieren adquirir ven los precios.<br />Posibles Clases:   <br />Cliente<br />Producto<br />119951525590500Clases:<br />113030014097000Cliente  124523526162000<br />117602014224000Productos<br /> <br />ClienteCedulaApellidoNombreDirecciónTeléfono(+)Validación de la Cedula.<br />ProductoCódigoDescripción Fecha/ElabFecha/VenPrecio de venta por unidad(+)Validación de la Código del producto.<br />S.I Proceso de Registro de Pedido671195206375Realizar Compra00Realizar Compra<br />777240-317400-60960606425Secretaria00Secretaria<br />Tarjeta de Descripción para el Proceso de Realizar Compra<br />Descripción General: En este proceso  el cliente realiza la compra vía web la cajera recibe un aviso de la realización de la compra para ser procesada.Descripción Paso a Paso:El cliente realiza la compra.La cajera recibe un informe de la compra y despacha el producto.<br />Escenario: En este proceso  el cliente realiza la compra vía web la cajera recibe un aviso de la realización de la compra para ser procesada.<br />Posibles Clases:   <br />Cajera.<br />Cliente<br />Compra<br />148907525590500Clases:<br />149352026289000141986014097000Cajera  <br />149225023622000141668516129000Cliente<br />144145011684000Compra   <br />ClienteCedulaApellidoNombreDirecciónTeléfono(+)Validación de la Cedula.<br />CompraNúmeroDescripciónCantidadTotal a PagarEstadoCódigo del ProductoCédula Cliente(+)Validación de la Cedula.(+)Validación de la Código del producto.<br />CajeraCedulaApellidoNombreDirecciónTeléfono(+)Validación de la Cedula.<br />Diagramas de Clases:<br />3185794152400Minimercado Faelos00Minimercado Faelos<br />30238703917950048145702870200027628852626360005792470212280500579247021228050027216101501140002866390128841500561911511163300018662652895600012134851144905005448300902335001688465930910006115051873250Venta00Venta6457952608580006320155212280500<br />34632901905000<br />6243320375920Persona00Persona<br />755777031559500239522097155Producto00Producto<br />2299970422275001690370184658000755777060833000169037063309500958215448945009779004641850058635907035802966720513080007127875607695007081520122555Cliente00Cliente5284470700405005243195122555Cajera00Cajera<br />Creación de la Base de Datos<br />Identificación de Entidades.<br />Cliente: email, password, nombre, apellido, dirección, teléfono.<br />Cajera: cedula, nombre, apellido, dirección, teléfono.<br />Compra: número, cedula del cliente, descripción, cantidad, total a pagar, estado, código del producto.<br />Producto: código, nombre,  categoría, precio.<br />Reglas de Negocio.       <br />Para realizar una compra el cliente debe entregar la información solicitada.<br />Un cliente puede comprar varios productos a la vez.<br />El cliente debe realizar la compra paraqué esta sea procesada o despachada.<br />  <br />TABLAS:<br />Cliente1183005971550EmailPasswordApellidoNombreDirecciónTeléfono<br />VentasCódigoEmailFechaMonto<br />30727651333500367284013335003672840132715<br />30727657429500<br />Detalle _ VentaCódigoProductoCantidadValor_ Unitario<br />36728401714500<br />Producto117348012573000CódigoNombreCategoríaPrecio <br />29013153111502901315311150<br />DOMINIOS:<br />Cliente:<br />CampoLongitud Tipo Restricción Email60Varchar2 Primary keyPassword12Varchar2Not nullApellido15Varchar2Not nullNombre15Varchar2Not nullDirección50Varchar2Not nullTeléfono9Varchar2Not null<br />Producto:<br />CampoLongitud Tipo Restricción Código10Varchar2Primary keyNombre20Varchar2Not nullCategoría20Varchar2Not nullPrecio 5,2NumberNot null<br />Ventas<br />CampoLongitud Tipo Restricción Código3Varchar2Primary keyEmail10Varchar2Foreing keyFecha4,5Date Not nullMontoNumberNot null<br />Detalle_Venta:<br />CampoLongitud Tipo Restricción Código10Varchar2Primary keyForeing keyProducto10Varchar2 Primary keyForeing keyCantidad5Number Not nullValor_ Unitario5,2NumberNot null<br />Relaciones:<br />            <br />31737304445000273748512700000182308538101 : N001 : N121348512700000317373012700000315722012700000            Clientes Compras<br />31737302012950027374852838450018230851606551 : N001 : N121348528384500317373028384500<br />31572208255000            CajeraVentas<br />            18681701708151 : N001 : N<br />1258570927100032188159271000320230592710003218815101600027825709271000            VentaProductos<br />           <br />Pantallas capturadas del proyecto<br />Conclusiones<br />Al culminar la realización de este proyecto hemos puesto en práctica lo aprendido en clases y logramos realizar el software usando las herramientas correctas.<br />El software desarrollado cumple con los objetivos propuestos.<br />Recomendaciones<br />Para la realización de este proyecto se debió investigar bien cómo funciona el negocio para poder realizarlo de forma adecuada y dar solución al problema encontrado.<br />Bibliografía<br />http://es.wikipedia.org/wiki/JDeveloper<br />http://es.wikipedia.org/w/index.php?title=Oracle_Database_Express_Edition&action=edit&redlink=1<br />http://es.wikipedia.org/wiki/Oracle<br />Anexos: Gráficos, cuestionarios entrevistas<br />CUESTIONARIO<br />   Datos principales de la empresa<br />Este negocio  es:<br />12471401974850012471403111500Publico      <br />Privado           <br />Ubicación: ………………………………………………………………………………………………………………………………………………………………………………………….<br />Teléfono: ………………………………………………………………………………………………………<br />Nombre del Propietario (a): ……………………………………………………………………….<br />Principales autoridades:<br />¿Quién es el  Propietario?: <br />…………………………………………………………………………………………………………………………………………………………………………………………………………………………………………………..<br />¿Quiénes son  sus colaboradores?:<br />…………………………………………………………………………………………………………………………………………………………………………………………………………………………………………………<br /> Infraestructura de la Empresa<br />¿Cuál es el Número de áreas que existen en la empresa?<br />………………………………………………………………………………………………………………………………………………………………………………………………………………………<br />¿Cuenta con todos los servicios básicos?<br />803275139700080327522352000SI      <br />NO    <br />     Tecnología<br />¿Con cuántas computadoras cuenta la empresa?<br />……………………………………………………………………………………………………………………………………………………………………………………………………………………………………………..<br />¿Cuentan con Internet en la empresa?<br />812800271145008128001397000SI      <br />NO     <br />¿Qué Sistema Operativo utilizan?<br />1503680444500150368025209500Windows XP       <br />151574524257000Windows 7  <br />Linux<br />¿Qué programas usan frecuentemente?<br />…………………………………………………………………………………………………………………………………………………………………………………………………………………………………………………………………………………<br />Proceso de Realización de Ventas dentro del Minimercado<br />¿Qué  pasos se realizan para realizar este proceso? Describa.<br />………………………………………………………………………………………………………………………………………………………………………………………………………………………………………………<br />¿Quién establece la frecuencia de las ventas?<br />…………………………………………………………………………………………………………………………………………………………………………………………………………………………………………………………………………………………………..<br />¿Cuáles son los días que la empresa recibe pedidos?<br />……………………………………………………………………………………………………………………………………………………………………………………………………………………………………………………..<br />¿Qué requisitos se requieren para realizar las ventas?<br />………………………………………………………………………………………………………………………………………………………………………………………………………………………………………………<br />Forma de pago que hay en el negocio<br />…………………………………………………………………………………………………………………………………………………………………………………………….<br />Sugerencias de cómo se deberían realizar las ventas<br />…………………………………………………………………………………………………………………………………………………………………………………………………………………………………………………………………………………..<br />
Proyecto de programaciòn avanzada ii moises
Proyecto de programaciòn avanzada ii moises
Proyecto de programaciòn avanzada ii moises
Proyecto de programaciòn avanzada ii moises
Proyecto de programaciòn avanzada ii moises
Proyecto de programaciòn avanzada ii moises
Proyecto de programaciòn avanzada ii moises
Proyecto de programaciòn avanzada ii moises
Proyecto de programaciòn avanzada ii moises
Proyecto de programaciòn avanzada ii moises
Proyecto de programaciòn avanzada ii moises
Proyecto de programaciòn avanzada ii moises
Proyecto de programaciòn avanzada ii moises
Proyecto de programaciòn avanzada ii moises
Proyecto de programaciòn avanzada ii moises
Proyecto de programaciòn avanzada ii moises
Proyecto de programaciòn avanzada ii moises
Proyecto de programaciòn avanzada ii moises
Proyecto de programaciòn avanzada ii moises
Proyecto de programaciòn avanzada ii moises
Proyecto de programaciòn avanzada ii moises
Proyecto de programaciòn avanzada ii moises
Proyecto de programaciòn avanzada ii moises
Proyecto de programaciòn avanzada ii moises
Proyecto de programaciòn avanzada ii moises
Proyecto de programaciòn avanzada ii moises
Proyecto de programaciòn avanzada ii moises
Proyecto de programaciòn avanzada ii moises

Proyecto de programaciòn avanzada ii moises

  • 1.
    PROYECTO DE PROGRAMACIÒNAVANZADA II<br />TEMA: Software para realizar ventas vía web en el “Minimercado Faelos”<br />CICLO: 4° “A” de Sistemas<br />NOMBRE:<br />Moisés Merchán<br />DOCENTE: Ing. Esteban Cáceres.<br />Año Lectivo: 2010-2011<br />INTRODUCCIÓN<br />Este proyecto se encaminara en elaborar un software para realizar las ventas vía web de los productos que oferta el “Minimercado Faelos”, y este facilitara el realizar dicho proceso para lograr un buen desempeño para brindar datos correctos y para con exactitud manejar mencionado proceso.<br />Hay que tomar en cuenta que un software que ayude en el proceso de ventas vía web hará más ágil este paso para ganar más clientela con agilidad y exactitud ya que este es uno de los procesos más importantes porque si este proceso se hace más ágil la cantidad de clientes aumentara y por ende mejoraría la situación económica del negocio ya que se obtendría un mayor número de ganancias y paraqué pueda ser más competitiva.<br />DEFINICION DEL PROBLEMA <br />Al efectuar la averiguación sobre cómo funciona el “Minimercado Faelos” identificamos que uno de los inconvenientes de este negocio es la realización de la venta de los productos ya que no tienen ayuda de ningún software que les ayude en este proceso y considero que es muy importante y útil hacerlo paraqué este negocio logre extenderse y ganar más clientela. <br />Este proceso de la realización de ventas de los productos que expende el “Minimercado Faelos” este proceso es realizado diariamente por lo que la cajera de la empresa al no tener la ayuda de ningún software es posible que se produzcan muchos errores ya que una persona puede entretener con facilidad y de esta manera provocar una cadena de errores.<br />JUSTIFICACIÓN<br />Este proyecto trata sobre la creación de un software para realizar ventas vía Web de los productos que ofrece el “Minimercado Faelos” ya que al identificar el problema en este proceso de venta de los productos se ha decidido realizar una investigación para crear este software ya que sería muy útil para este negocio porque se manejaría de mejor manera este proceso y se convertiría en algo menos complicado para los clientes.<br />El tener este software para este Minimercado seria de mucha ayuda porque de esta forma se vendería una cantidad mayor de los productos, pero sobretodo los clientes recibirían una atención de calidad. <br />OBJETIVO GENERAL<br />Indagar y desarrollar un software para realizar ventas vía Web para los productos el “Minimercado Faelos”, por medio del JDeveloper.<br />OBJETIVOS ESPECIFICOS<br />Crear un interfaz de bienvenida.<br />Mostrar un interfaz para el registro y logueo de usuarios.<br />Implementar un interfaz los productos que ofrece el Minimercado.<br />Exhibir un interfaz para la realización de venta de productos.<br />Comprobar el estado de la venta realizada mediante un interfaz. <br />ALCANCE Y LIMITACIONES<br />ALCANCES:<br />La averiguación consiste en detallar el funcionamiento del “Minimercado Faelos”, esto nos ayudó a conocer paso a paso como se hace la venta de productos que ofrece este negocio además se pudo saber cuáles serían las posibles clases que pueden formar parte para el desarrollo del software.<br />LIMITACIONES:<br />Este proyecto solo nos muestra el funcionamiento del proceso de ventas del “Minimercado Faelos”, pero no nos da a conocer todos los problemas que presenta este negocio.<br />MARCO TEÓRICO<br />ADF BC<br />Es un framework de desarrollo innovador que nos provee de un conjunto de librerías con funcionalidades que nos permiten crear componentes de negocios específicos ayudándonos a mantener las cosas sencillas en la plataforma J2EE (Java to Enterprise Environment) convirtiéndose en un puente entre la base de datos y la aplicación conteniendo la lógica de negocios y encargándose de la función de validar los datos ya que este framework está basado en el MVC (Modelo Vista Controlador) y nos permitirá trabajar con aplicaciones web o de escritorio ya que nuestros ADF Business Components se centrarán en la lógica de negocios lo cual nos da la ventaja de la facilidad del mantenimiento de nuestra aplicación Oracle Application Development Framework Business Components es un framework basado en Modelo-Vista-Controlador (MVC) que separa a nuestra aplicación en tres niveles:<br />Modelo-Vista-Controlador (MVC)<br />MODELO.- Esta capa se encarga de la interacción del data-source y la ejecución de la lógica de negocios.<br />VISTA.- Esta capa se encarga de la interacción de la aplicación y la interfaz de usuario.<br />CONTROLADOR.- Esta capa se constituye en una interfaz entre la capa del modelo y la capa de vista.<br />Oracle ADF Business Components(Oracle Application Development Framework Business Components)Framework para el desarrollo de aplicaciones J2EE<br />Arquitectura de la plataforma<br />¿Cómo se debe diseñar una aplicación empresarial para que sea mantenible y contenga partes reusables?<br />Debería estar diseñada siguiendo la arquitectura que fijan los patrones arquitectónicos Model-View-Controller (MVC) y Layers.<br />Un patrón arquitectónico es un patrón de alto nivel que fija la arquitectura global de una aplicación.<br />Posteriormente, el diseño hará uso de patrones de diseño para resolver problemas específicos.<br />Separación clara entre el modelo (lógica de negocio) y la vista (interfaz gráfica), gracias a un controlador que los mantiene desacoplados<br />Ventajas:<br />El modelo es reusable con distintas vistas (ej.: una vista web y una con interfaz de ventanas)<br />División clara de trabajo entre los miembros de un equipo, que estará formado por personas con distintos niveles de especialización<br />Arquitectura de Oracle ADF<br />JDEVELOPER<br />JDeveloper es un entorno de desarrollo integrado desarrollado por Oracle Corporation para los lenguajes Java, HTML, XML, SQL, PL/SQL, Javascript, PHP, Oracle ADF, UML y otros.<br />Es un software propietario pero gratuito desde 2005.<br />Las primeras versiones de 1998 estaban basadas en el entorno JBuilder de Borland, pero desde la versión 9i de 2001 está basado en Java, no estando ya relacionado con el código anterior de JBuilder.<br />Las últimas versiones estables son:<br /> Para JDK 6: 11.1.1.2.0 (noviembre de 2009)<br /> Para JDK 5: 10.1.3.5 (agosto de 2009).<br />ORACLE XE<br />Oracle es un sistema de gestión de base de datos objeto-relacional (o ORDBMS por el acrónimo en inglés de Object-Relational Data Base Management System), desarrollado por Oracle Corporation.<br /> <br />Se considera a Oracle como uno de los sistemas de bases de datos más completos, destacando:<br />Soporte de transacciones,<br />Estabilidad,<br />Escalabilidad y<br />Soporte multiplataforma.<br /> <br />Su dominio en el mercado de servidores empresariales ha sido casi total hasta hace poco, recientemente sufre la competencia del Microsoft SQL Server de Microsoft y de la oferta de otros RDBMS con licencia libre como PostgreSQL, MySql o Firebird. Las últimas versiones de Oracle han sido certificadas para poder trabajar bajo GNU/Linux.<br />DESARROLLO<br />ANALISIS DEL PROBLEMA<br />DATOS GENERALES DE LA INSTITUCIÓN<br />Nombre: “Minimercado Faelos”<br />Tipo de Negocio: Privado<br />Ubicación: Parroquia Baños en la ciudadela El Paraíso.<br />Teléfono: 3012671.<br />Nombre del Propietario (a): Sr. Hugo Gonzales.<br />FUNCIONAMIENTO DE LA EMPRESA<br />Este es un negocio de tipo privado que se dedica a la venta de productos de primera necesidad al por mayor y menor, abastece a tiendas de abarrotes pequeñas de la zona.<br />La infraestructura de este negocio cuenta con un local para atender al cliente y una bodega para almacenar los productos.<br />Las principales autoridades son:<br />La Gerente es Sr. Hugo Gonzales.<br />La Cajera es Sra. Mariana Gonzales.<br />El Jefe de Bodega es el Sr. Hugo Gonzales.<br />El personal de este negocio está conformado por 2 personas que laboran en el Minimercado.<br />Este Minimercado se encarga de la venta de productos de primera necesidad los cuales tienen gran demanda dentro de la comunidad.<br />Internamente este negocio se realiza varias actividades las cuales se podrán mencionar: venta y distribución de los productos que expender y la facturación de los mismos.<br />El negocio cuenta con 1 computadora que usa la cajera, usan el sistema operativo Windows XP, el programa que usa es Mónica 7 para facturar.<br />El proceso de realización de ventas en el cual nos centraremos es realizado por los clientes y receptados por la cajera, este proceso permite a los clientes adquirir los productos que deseen o necesitan, este proceso actualmente es realizado por la siguiente forma:<br />En persona:<br />Llegar al negocio.<br />Dar información a la cajera de los artículos que desea adquirir, dar su nombre, numero de cedula o RUC, dirección, teléfono.<br />Emitir la factura.<br />PREGUNTAS<br />¿Cuál es el propósito de esta actividad?<br />Realización de Ventas: Esta actividad se realiza para obtener ganancias ya que de esto depende el mantenimiento del negocio. <br />¿Dónde se realizan estos procesos? <br />Este proceso se realiza personalmente.<br />¿Quién los ejecuta?<br />La realización de este proceso es realizado por los clientes y receptados por la cajera.<br />¿Cuánto tiempo consumen?<br />Este proceso ocupa un tiempo de 10 a 20 minutos ya que es personalmente.<br />¿Con qué frecuencia se realizan?<br />Este proceso se realiza diariamente.<br />¿Quién utiliza la información resultante?<br />La información resultante es utilizada por la cajera para realizar los balances mensuales.<br />PLANTEAMIENTO DE LA ENTREVISTA<br /> Datos principales de la empresa<br />Este negocio es:<br />12471403111500Publico <br />Privado X <br />Ubicación: Parroquia Baños en la ciudadela El Paraíso.<br />Teléfono: 3012671.<br />Nombre del Propietario (a): Sr. Hugo Gonzales.<br />Principales autoridades:<br />¿Quién es el Propietario?: <br />El propietario es el Sr. Hugo Gonzales y tiene el negocio hace ya 8 años.<br />¿Quiénes son sus colaboradores?:<br />La Gerente es Sr. Hugo Gonzales.<br />La Cajera es Sra. Mariana Gonzales.<br />El Jefe de Bodega es el Sr. Hugo Gonzales.<br /> Infraestructura de la Empresa<br />¿Cuál es el Número de áreas que existen en la empresa?<br />La infraestructura de este negocio cuenta con un local para atender al cliente y una bodega para almacenar los productos.<br />¿Cuenta con todos los servicios básicos?<br />80327522352000SI X<br />NO <br /> Tecnología<br />¿Con cuántas computadoras cuenta la empresa?<br />El negocio cuenta con 1 computadora que usa la cajera, usan el sistema operativo Windows XP, el programa que usa es Mónica 7 para facturar.<br />¿Cuentan con Internet en la empresa?<br />8128001397000SI <br />NO X<br />¿Qué Sistema Operativo utilizan?<br />150368025209500Windows XP X<br />151574524257000Windows 7 <br />Linux<br />¿Qué programas usan frecuentemente?<br />Los programas que más utilizan son Mónica 7, Microsoft Word y Microsoft Excel.<br />Proceso de Realización de Ventas dentro del Minimercado<br />¿Qué pasos se realizan para realizar este proceso? Describa.<br />El cliente debe acercarse a este negocio.<br />Escoger los artículos que va adquirir y dar la información requerida.<br />Emitir la factura<br />Despachar el producto.<br />Realizar el pago.<br />¿Quién establece la frecuencia de las ventas?<br />La frecuencia de los pedidos la hace el cliente.<br />¿Cuáles son los días que la empresa recibe pedidos?<br />Los días que la empresa recibe pedidos son de Lunes a Domingo desde la 8:00 AM hasta 10:00PM.<br />¿Qué requisitos se requieren para realizar las ventas?<br />Entregar datos personales.<br />Informar los artículos que desea adquirir.<br />Forma de pago que hay en la empresa<br />Solo se puede pagar en efectivo.<br />Sugerencias de cómo se deberían realizar las ventas<br />Las ventas deben ser realizadas de manera ágil y segura paraqué al cliente este proceso se le vuelva menos complicado.<br />DISEÑO DE LA SOLUCIÓN AL PROBLEMA<br />Workflow de Requisitos:<br />Modelo de Negocios Inicial:<br />S.I de la compañía “ZONA METAL CIA. LTDA.”112649074295Ventas de productos vía web00Ventas de productos vía web326009016065500<br />61531568262500-384810707390Cajera00Cajera<br />4792345559435Cliente00Cliente <br /> 1123315643699500<br />Tarjetas de Descripción.<br />Permite que el cliente escoja los artículos que va a adquirir y comprarlos.No se Aplica.<br /> <br /> T.D<br /> Ventas<br />Registros Iniciales<br />Ventas de los productos que expenden el negocio.<br />Proceso Iterativo<br />Luego del análisis más profundo del Dominio de la aplicación podemos definir:<br /> <br />Tarjeta de Descripción para el Proceso Realización de Ventas<br />Descripción General:Aquí se permite a los clientes realizar las ventas de acuerdo a su necesidad por medio de la web y hace este proceso más ágil.Descripción Paso a Paso:Dar la información requerida para poder empezar una compra.Saber la cantidad y el producto que necesita.Realizar la compra.<br />Casos de Uso<br />S.I Proceso de Realización de Ventas54864027940Entregar información requerida00Entregar información requerida544830116205Elegir Productos00Elegir Productos54483046355Realizar compras00Realizar compras<br />758190836930758190684530748664113030-100965686435Cliente00Cliente<br />EL WORKFLOW DE ANALISIS ORIENTEDO A OBJETOS<br />Caso de Uso Proceso de Realización de un Pedido<br />S.I Proceso de Realización de Pedidos54864027940Entregar información requerida00Entregar información requerida544830116205Elegir Productos00Elegir Productos54483046355Realizar compras00Realizar compras<br />758190836930758190684530748664113030-100965686435Cliente00Cliente<br />Aquí se permite a los clientes realizar las ventas de acuerdo a su necesidad por medio de la web y hace este proceso más ágil.No se Aplica.<br /> <br /> T.D<br /> Ventas<br />Tarjeta de Descripción para el Proceso Realización de Pedidos<br />Descripción General:Aquí se permite a los clientes realizar el pedido de acuerdo a su necesidad por medio de la web y da a conocer al equipo de colaboradores de la empresa del negocio cuanto producto entregar y a quién entregarlo.Descripción Paso a Paso:Dar la información requerida para poder empezar una compra.Saber la cantidad y el producto que necesita.Realizar la compra.<br />DIAGRAMAS DE DESCRIPCION ESPECÍFICOS<br />-2590802130425Cliente00ClienteCasos de Uso Específicos<br />S.I Proceso de Entrega de Información Solicitada663575159385Entregar información requerida00Entregar información requerida<br />72961564579500<br />Tarjeta de Descripción para la Entrega de Información Requerida<br />Descripción General: En este proceso los clientes dan la información solicitada para la realización de la venta.Descripción Paso a Paso:Llenar los datos requeridos para iniciar la venta.Saber la cantidad de producto que necesita.Confirmar compra.<br />Escenarios: En este proceso el cliente debe saber la cantidad de producto que necesita, entrega la información requerida y confirma la compra.<br /> Posibles Clases: <br />Cliente.<br />Compra<br />Producto<br />130810025590500Clases<br />125095014097000Cliente 136080526035000129159057912000 <br />136842519177000Compra <br />12992107239000Producto<br />ClienteCedulaApellidoNombreDirecciónTeléfono(+)Validación de la Cedula.<br />CompraNúmeroDescripciónCantidadTotal a PagarEstadoCódigo del ProductoCédula Cliente(+)Validación de la Cedula.(+)Validación de la Código del producto.<br />ProductoCódigoDescripciónFecha/ElabFecha/VenPrecio de venta por unidad(+)Validación de la Código del producto.<br />S.I Proceso de Confirmar Pedido74993550800Adquirir Productos00Adquirir Productos<br />-106680641350Cliente00Cliente90106527241500<br />Tarjeta de Descripción para el Proceso de Adquirir Productos<br />Descripción General: En este proceso los clientes escogen que productos quieren adquirir ven los precios y aceptan hacer la compra.Descripción Paso a Paso:El cliente entra al interfaz donde se exponen los productos y precios. Escoge los productos que quiere adquirir.<br />Escenarios: En este proceso los clientes escogen que productos quieren adquirir ven los precios.<br />Posibles Clases: <br />Cliente<br />Producto<br />119951525590500Clases:<br />113030014097000Cliente 124523526162000<br />117602014224000Productos<br /> <br />ClienteCedulaApellidoNombreDirecciónTeléfono(+)Validación de la Cedula.<br />ProductoCódigoDescripción Fecha/ElabFecha/VenPrecio de venta por unidad(+)Validación de la Código del producto.<br />S.I Proceso de Registro de Pedido671195206375Realizar Compra00Realizar Compra<br />777240-317400-60960606425Secretaria00Secretaria<br />Tarjeta de Descripción para el Proceso de Realizar Compra<br />Descripción General: En este proceso el cliente realiza la compra vía web la cajera recibe un aviso de la realización de la compra para ser procesada.Descripción Paso a Paso:El cliente realiza la compra.La cajera recibe un informe de la compra y despacha el producto.<br />Escenario: En este proceso el cliente realiza la compra vía web la cajera recibe un aviso de la realización de la compra para ser procesada.<br />Posibles Clases: <br />Cajera.<br />Cliente<br />Compra<br />148907525590500Clases:<br />149352026289000141986014097000Cajera <br />149225023622000141668516129000Cliente<br />144145011684000Compra <br />ClienteCedulaApellidoNombreDirecciónTeléfono(+)Validación de la Cedula.<br />CompraNúmeroDescripciónCantidadTotal a PagarEstadoCódigo del ProductoCédula Cliente(+)Validación de la Cedula.(+)Validación de la Código del producto.<br />CajeraCedulaApellidoNombreDirecciónTeléfono(+)Validación de la Cedula.<br />Diagramas de Clases:<br />3185794152400Minimercado Faelos00Minimercado Faelos<br />30238703917950048145702870200027628852626360005792470212280500579247021228050027216101501140002866390128841500561911511163300018662652895600012134851144905005448300902335001688465930910006115051873250Venta00Venta6457952608580006320155212280500<br />34632901905000<br />6243320375920Persona00Persona<br />755777031559500239522097155Producto00Producto<br />2299970422275001690370184658000755777060833000169037063309500958215448945009779004641850058635907035802966720513080007127875607695007081520122555Cliente00Cliente5284470700405005243195122555Cajera00Cajera<br />Creación de la Base de Datos<br />Identificación de Entidades.<br />Cliente: email, password, nombre, apellido, dirección, teléfono.<br />Cajera: cedula, nombre, apellido, dirección, teléfono.<br />Compra: número, cedula del cliente, descripción, cantidad, total a pagar, estado, código del producto.<br />Producto: código, nombre, categoría, precio.<br />Reglas de Negocio. <br />Para realizar una compra el cliente debe entregar la información solicitada.<br />Un cliente puede comprar varios productos a la vez.<br />El cliente debe realizar la compra paraqué esta sea procesada o despachada.<br /> <br />TABLAS:<br />Cliente1183005971550EmailPasswordApellidoNombreDirecciónTeléfono<br />VentasCódigoEmailFechaMonto<br />30727651333500367284013335003672840132715<br />30727657429500<br />Detalle _ VentaCódigoProductoCantidadValor_ Unitario<br />36728401714500<br />Producto117348012573000CódigoNombreCategoríaPrecio <br />29013153111502901315311150<br />DOMINIOS:<br />Cliente:<br />CampoLongitud Tipo Restricción Email60Varchar2 Primary keyPassword12Varchar2Not nullApellido15Varchar2Not nullNombre15Varchar2Not nullDirección50Varchar2Not nullTeléfono9Varchar2Not null<br />Producto:<br />CampoLongitud Tipo Restricción Código10Varchar2Primary keyNombre20Varchar2Not nullCategoría20Varchar2Not nullPrecio 5,2NumberNot null<br />Ventas<br />CampoLongitud Tipo Restricción Código3Varchar2Primary keyEmail10Varchar2Foreing keyFecha4,5Date Not nullMontoNumberNot null<br />Detalle_Venta:<br />CampoLongitud Tipo Restricción Código10Varchar2Primary keyForeing keyProducto10Varchar2 Primary keyForeing keyCantidad5Number Not nullValor_ Unitario5,2NumberNot null<br />Relaciones:<br /> <br />31737304445000273748512700000182308538101 : N001 : N121348512700000317373012700000315722012700000 Clientes Compras<br />31737302012950027374852838450018230851606551 : N001 : N121348528384500317373028384500<br />31572208255000 CajeraVentas<br /> 18681701708151 : N001 : N<br />1258570927100032188159271000320230592710003218815101600027825709271000 VentaProductos<br /> <br />Pantallas capturadas del proyecto<br />Conclusiones<br />Al culminar la realización de este proyecto hemos puesto en práctica lo aprendido en clases y logramos realizar el software usando las herramientas correctas.<br />El software desarrollado cumple con los objetivos propuestos.<br />Recomendaciones<br />Para la realización de este proyecto se debió investigar bien cómo funciona el negocio para poder realizarlo de forma adecuada y dar solución al problema encontrado.<br />Bibliografía<br />http://es.wikipedia.org/wiki/JDeveloper<br />http://es.wikipedia.org/w/index.php?title=Oracle_Database_Express_Edition&action=edit&redlink=1<br />http://es.wikipedia.org/wiki/Oracle<br />Anexos: Gráficos, cuestionarios entrevistas<br />CUESTIONARIO<br /> Datos principales de la empresa<br />Este negocio es:<br />12471401974850012471403111500Publico <br />Privado <br />Ubicación: ………………………………………………………………………………………………………………………………………………………………………………………….<br />Teléfono: ………………………………………………………………………………………………………<br />Nombre del Propietario (a): ……………………………………………………………………….<br />Principales autoridades:<br />¿Quién es el Propietario?: <br />…………………………………………………………………………………………………………………………………………………………………………………………………………………………………………………..<br />¿Quiénes son sus colaboradores?:<br />…………………………………………………………………………………………………………………………………………………………………………………………………………………………………………………<br /> Infraestructura de la Empresa<br />¿Cuál es el Número de áreas que existen en la empresa?<br />………………………………………………………………………………………………………………………………………………………………………………………………………………………<br />¿Cuenta con todos los servicios básicos?<br />803275139700080327522352000SI <br />NO <br /> Tecnología<br />¿Con cuántas computadoras cuenta la empresa?<br />……………………………………………………………………………………………………………………………………………………………………………………………………………………………………………..<br />¿Cuentan con Internet en la empresa?<br />812800271145008128001397000SI <br />NO <br />¿Qué Sistema Operativo utilizan?<br />1503680444500150368025209500Windows XP <br />151574524257000Windows 7 <br />Linux<br />¿Qué programas usan frecuentemente?<br />…………………………………………………………………………………………………………………………………………………………………………………………………………………………………………………………………………………<br />Proceso de Realización de Ventas dentro del Minimercado<br />¿Qué pasos se realizan para realizar este proceso? Describa.<br />………………………………………………………………………………………………………………………………………………………………………………………………………………………………………………<br />¿Quién establece la frecuencia de las ventas?<br />…………………………………………………………………………………………………………………………………………………………………………………………………………………………………………………………………………………………………..<br />¿Cuáles son los días que la empresa recibe pedidos?<br />……………………………………………………………………………………………………………………………………………………………………………………………………………………………………………………..<br />¿Qué requisitos se requieren para realizar las ventas?<br />………………………………………………………………………………………………………………………………………………………………………………………………………………………………………………<br />Forma de pago que hay en el negocio<br />…………………………………………………………………………………………………………………………………………………………………………………………….<br />Sugerencias de cómo se deberían realizar las ventas<br />…………………………………………………………………………………………………………………………………………………………………………………………………………………………………………………………………………………..<br />